Table of Contents

As filed with the U.S. Securities and Exchange Commission on May 6, 2021

Registration No. 333-          

 

 

 

UNITED STATES

SECURITIES AND EXCHANGE COMMISSION

Washington, D.C. 20549

 

 

FORM S-4

REGISTRATION STATEMENT

UNDER

THE SECURITIES ACT OF 1933

 

 

Tango Holdings, Inc.

(Exact Name of Registrant as Specified in its Charter)

 

 

 

Delaware   6282   86-3155788
(State or other jurisdiction of
incorporation or organization)
  (Primary Standard Industrial
Classification Code Number)
  (IRS Employer
Identification No.)

9 West 57th Street, 43rd Floor

New York, New York 10019

(212) 515-3200

(Address, including Zip Code, and Phone Number, Including Area Code, of Registrant’s Principal Executive Offices)

 

 

John J. Suydam, Esq.

President and Secretary

Tango Holdings, Inc.

c/o Apollo Global Management, Inc.

9 West 57th Street, 43rd Floor

New York, New York 10019

(212) 515-3200

(Name, Address, including Zip Code, and Telephone Number, including Area Code, of Agent for Service)

 

 

Copies to:

 

Catherine L. Goodall, Esq.
John M. Scott, Esq.
Tracey A. Zaccone, Esq.
Paul, Weiss, Rifkind, Wharton & Garrison LLP
1285 Avenue of the Americas
New York, New York 10019
(212) 373-3000
 

Todd E. Freed, Esq.
Jon A. Hlafter, Esq.
Michael K. Hoffman, Esq.
Skadden, Arps, Slate,

Meagher & Flom LLP
One Manhattan West
New York, New York 10001
(212) 735-3000

  John L. Golden, Esq.
General Counsel
Athene Holding Ltd.
Second Floor, Washington House,
16 Church Street,
Hamilton HM 11, Bermuda
(441) 279-8400
  Samir A. Gandhi, Esq.
Perry J. Shwachman, Esq.
John H. Butler, Esq.
Jeremy C. Watson, Esq.
Sidley Austin LLP
787 Seventh Avenue
New York, New York 10019
(212) 839-5300
  A. Peter Harwich, Esq.
Robert M. Katz, Esq.
Charles K. Ruck, Esq.
Max N. Schleusener, Esq.
Latham & Watkins LLP
885 Third Avenue
New York, New York 10022
(212) 906-1200

 

 

Approximate date of commencement of proposed sale of the securities to the public: As soon as practicable after this registration statement is declared effective.

If the securities being registered on this form are being offered in connection with the formation of a holding company and there is compliance with General Instruction G, please check the following box.  ☐

If this form is filed to register additional securities for an offering pursuant to Rule 462(b) under the Securities Act of 1933, as amended (the “Securities Act”), check the following box and list the Securities Act registration statement number of the earlier effective registration statement for the same offering.  ☐

If this form is a post-effective amendment filed pursuant to Rule 462(d) under the Securities Act, check the following box and list the Securities Act registration statement number of the earlier effective registration statement for the same offering.  ☐

Indicate by check mark whether the registrant is a large accelerated filer, an accelerated filer, a non-accelerated filer, a smaller reporting company, or an emerging growth company. See the definitions of “large accelerated filer,” “accelerated filer,” “smaller reporting company,” and “emerging growth company” in Rule 12b-2 of the Exchange Act.

 

Large accelerated filer      Accelerated filer     Non-accelerated filer    

Smaller reporting company

 
             Emerging growth company  

If an emerging growth company, indicate by check mark if the registrant has elected not to use the extended transition period for complying with any new or revised financial accounting standards provided pursuant to Section 13(a) of the Exchange Act.  ☐

If applicable, place an X in the box to designate the appropriate rule provision relied upon in conducting this transaction:

Exchange Act Rule 13e-4(i) (Cross-Border Issuer Tender Offer)  ☐

Exchange Act Rule 14d-1(d) (Cross-Border Third-Party Tender Offer)  ☐

 

 

 

CALCULATION OF REGISTRATION FEE

 

 

Title of each class of
securities to be registered
  Amount to be
registered
  Proposed maximum
offering price per share
  Proposed maximum
aggregate offering price
  Amount of
registration fee(3)

Common stock, par value $0.00001 per share

  591,920,031(1)   N/A   $32,579,278,495.37(2)  

$3,554,399.28

 

 

Notes to Calculation of Registration Fee table

 

(1)

The number of shares of common stock, par value $0.00001 per share, of Tango Holdings, Inc. (the “HoldCo Shares”) being registered is based upon an estimate of (A) (x) the maximum number of Class A common shares, par value $0.001 per share, of Athene Holding Ltd. (the “AHL Common Shares”) outstanding as of April 30, 2021, to be converted in the AHL Merger (as defined in the joint proxy/prospectus accompanying this registration statement), collectively equal to 191,742,821 less 54,581,249 AHL common shares currently held by AGM, multiplied by (y) the exchange ratio of 1.149 HoldCo Shares for each AHL Common Share (157,598,647) and (B) (x) the maximum number of shares of Class A common stock, par value $0.00001 per share, of Apollo Global Management, Inc. (the “AGM Class A Shares”) outstanding as of April 30, 2021 (which includes the exchange of all outstanding Apollo Operating Group units for AGM Class A Shares on a one-to-one basis (as described in the joint proxy/prospectus accompanying this registration statement)), collectively equal to 434,321,384, multiplied by (y) the exchange ratio of 1.000 HoldCo Shares for each AGM Class A Share.

(2)

Calculated in accordance with Rules 457(c) and 457(f)(1) promulgated under the Securities Act. The aggregate offering price is (A) (x) the average of the high and low prices of AGM Class A Shares as reported on the New York Stock Exchange (“NYSE”) on May 4, 2021 ($55.04) multiplied by (y) the maximum number of AHL Common Shares to be converted in the mergers (157,598,647) ($8,674,229,520.01) plus (B) (x) the average of the high and low prices of AGM Class A Shares as reported on the NYSE on May 4, 2021 ($55.04) multiplied by (y) the maximum number of AGM Class A Shares to be converted in the mergers (434,321,384) ($23,905,048,975.36).

(3)

Calculated by multiplying the estimated aggregate offering price of securities to be registered by 0.0001091.

 

 

THE REGISTRANT HEREBY AMENDS THIS REGISTRATION STATEMENT ON SUCH DATE OR DATES AS MAY BE NECESSARY TO DELAY ITS EFFECTIVE DATE UNTIL THE REGISTRANT SHALL FILE A FURTHER AMENDMENT WHICH SPECIFICALLY STATES THAT THIS REGISTRATION STATEMENT SHALL THEREAFTER BECOME EFFECTIVE IN ACCORDANCE WITH SECTION 8(A) OF THE SECURITIES ACT OR UNTIL THE REGISTRATION STATEMENT SHALL BECOME EFFECTIVE ON SUCH DATE AS THE COMMISSION ACTING PURSUANT TO SAID SECTION 8(A) MAY DETERMINE.

 

 

 


Table of Contents

The information in this joint proxy statement/prospectus is not complete and may be changed. A registration statement relating to the securities of Tango Holdings, Inc. has been filed with the U.S. Securities and Exchange Commission. These securities may not be issued until the registration statement filed with the U.S. Securities and Exchange Commission is effective. This joint proxy statement/prospectus does not constitute an offer to sell or the solicitation of offers to buy these securities in any jurisdiction where the offer or sale is not permitted.

 

PRELIMINARY—SUBJECT TO COMPLETION—DATED May 6, 2021

Tango Holdings, Inc.

Joint Letter to the Stockholders of Apollo Global Management, Inc. and Shareholders of Athene Holding Ltd.

MERGER PROPOSED—YOUR VOTE IS VERY IMPORTANT

On behalf of the boards of directors of Apollo Global Management, Inc. (“AGM”) and Athene Holding Ltd. (“AHL”), we are pleased to enclose a joint proxy statement/prospectus relating to the transactions contemplated by the Agreement and Plan of Merger (the “merger agreement”), by and among AGM, AHL, Tango Holdings, Inc. (“HoldCo”), Blue Merger Sub, Ltd. and Green Merger Sub, Inc., including the amendment and restatement of AGM’s certificate of incorporation (the “AGM charter amendment”) to implement certain previously announced corporate governance updates, and including a statutory merger agreement (the “statutory merger agreement” as required by Section 105 of the Companies Act, 1981 (as amended) of Bermuda (the “Companies Act”)). We are requesting that you take certain specific actions as a holder of AGM’s Class A common stock, par value $0.00001 per share (the “AGM Class A Shares”), AGM’s Class B common stock, par value $0.00001 per share (the “AGM Class B Share”), and/or AGM’s Class C common stock, par value $0.00001 per share (the “AGM Class C Share” and, together with the AGM Class A Shares and the AGM Class B Share, the “AGM Common Stock”), or a holder of AHL’s Class A common shares, par value $0.001 per share (the “AHL Common Shares”) and AHL’s preferred shares (as described further in the accompanying joint proxy statement/prospectus) (the “AHL Preferred Shares”).

The transactions contemplated by the merger agreement will combine two growth companies providing products and services that are in high demand—asset management and retirement services. The stronger capital base and complete alignment will position HoldCo to rapidly scale asset and liability origination, broaden distribution channels and act as a leading global solutions provider.

HoldCo will operate in an environment powered by strong market and demographic trends. We believe that the transactions contemplated by the merger agreement will benefit both the AGM stockholders and the holders of AHL Common Shares and AHL Preferred Shares, and we ask for your support in voting for each of the proposals at our respective special meetings.

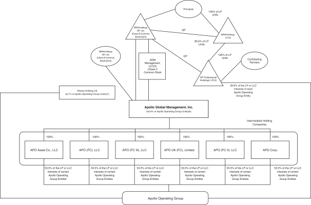
Upon the terms and subject to the conditions of the merger agreement, which has been approved by the boards of directors of both companies (other than AHL directors Messrs. Belardi, Kleinman, Lohr, Michelini, Puffer and Rowan, who recused themselves from determinations relating to the transactions contemplated by the merger agreement due to their affiliation with AGM), as well as the conflicts committee of AGM’s board and a special committee of certain disinterested members of the board of directors of AHL (the “AHL special committee”), upon completion of the transactions contemplated by the merger agreement, each of your issued and outstanding (A) AHL Common Shares will be converted automatically into the right to receive 1.149 duly authorized, validly issued, fully paid and nonassessable shares of common stock, par value $0.00001 per share, of HoldCo (the “HoldCo Shares”) and cash paid in lieu of any fractional HoldCo Shares, (B) AHL Preferred Shares, shall under applicable Bermuda law automatically become an equivalent preferred share of AHL, the surviving company in the AHL Merger (as defined in the accompanying joint proxy statement/prospectus) and (C) AGM Class A Shares will be converted automatically into the right to receive one HoldCo Share. Additionally, each outstanding unit of the Apollo Operating Group (as defined in AGM’s certificate of incorporation) (each an “AOG unit”), other than those held indirectly by AGM and those held indirectly by AHL, will be exchanged prior to or concurrent with the closing of the transactions contemplated by the merger agreement into one AGM Class A Share, which will automatically be converted into one HoldCo Share at the completion of the AGM

 

i


Table of Contents

Merger (as defined in the accompanying joint proxy statement/prospectus). At the closing of the mergers, it is intended that the AOG units held by subsidiaries of AHL will be exchanged for HoldCo Shares on a one-for-one basis.

The market value of the consideration will fluctuate with the price of the AGM Class A Shares. Based on the closing price of the AGM Class A Shares on March 5, 2021, the last trading day before the public announcement of the signing of the merger agreement, the value of the per share merger consideration payable to holders of AHL Common Shares upon completion of the merger was approximately $56.94. Based on the closing price per share of the AGM Class A Shares of $55.53 per share on April 29, 2021, the last practicable date before the date of the joint proxy statement/prospectus accompanying this notice, the value of the per share merger consideration payable to holders of AHL Common Shares upon completion of the merger was approximately $9,234 million. The holders of AHL Common Shares and AHL Preferred Shares should obtain current stock price quotations for the AGM Class A Shares and the AHL Common Shares. The AGM Class A Shares are listed on the New York Stock Exchange (“NYSE”) under the symbol “APO,” and the AHL Common Shares are listed on the NYSE under the symbol “ATH.” After completion of the transactions contemplated by the merger agreement, HoldCo will be the parent entity to AGM and AHL, and will be renamed Apollo Global Management, Inc. The HoldCo Shares will be listed on the New York Stock Exchange (the “NYSE”) under the symbol “APO.”

The special general meeting of holders of AGM Class A Shares, the AGM Class B Share and the AGM Class C Share will be held virtually on                ,              at                , Eastern Time (the “AGM special meeting”). At the AGM special meeting, AGM stockholders will be asked to consider and vote on, among other things, a proposal to adopt (a) the merger agreement (the “AGM merger agreement proposal”), which must be adopted by (1) the consent of the holder of the AGM Class C Share and (2) the affirmative vote of a majority in voting power of the outstanding AGM Class A Shares and the AGM Class B Share entitled to vote on such proposal, voting together as a single class and (b) the AGM charter amendment (the “AGM charter amendment proposal”), which must be adopted by (1) the consent of the holder of the AGM Class C Share, (2) the affirmative vote of the AGM Class B Share, voting as a single class and (3) the affirmative vote of a majority in voting power of the outstanding AGM Class A Shares, the AGM Class B Share and the AGM Class C Share entitled to vote on such proposal, voting together as a single class. As described in the accompanying joint proxy statement/prospectus, each of the AGM Class B Share and the AGM Class C Share, has significant voting power, which may limit the ability of the holders of the AGM Class A Shares to influence the outcome of the votes at the AGM special meeting. As of April 30, 2021, Leon Black, Marc Rowan and Joshua Harris (the “Principals”, and each a “Principal”) held 49.99% of the total voting power of the outstanding AGM Class A Shares and the AGM Class B Share, voting together as a single class, and 91.4% of the total voting power of the outstanding AGM Class A Shares, the AGM Class B Share and the AGM Class C Share, voting together as a single class. The Principals have agreed to use reasonable best efforts to vote in favor of the AGM merger agreement proposal and to give effect to the AGM charter amendment proposal as described in the accompanying joint proxy statement/prospectus. As a result, the AGM charter amendment proposal is expected to be approved at the AGM special meeting.

The special general meeting of holders of AHL Common Shares and AHL Preferred Shares will be held virtually on                ,             , at                , Eastern Time (the “AHL special meeting”). At the AHL special meeting, (a) holders of AHL Common Shares and AHL Preferred Shares will be asked to consider and vote on, among other things, a proposal to approve the merger of AHL and Blue Merger Sub, Ltd. (the “AHL Merger”), the statutory merger agreement and the merger agreement (the “AHL merger agreement proposal”) and a proposal to approve the adjournment of the AHL special meeting to solicit additional proxies if there are not sufficient votes at the time of the AHL special meeting to approve the AHL merger proposal or to ensure that any supplement or amendment to the joint proxy statement/prospectus accompanying this notice is timely provided to holders of the AHL Common Shares and AHL Preferred Shares (the “AHL adjournment proposal”), which, in each case must be adopted by the affirmative vote of a majority of the total votes attributable to all AHL Common Shares and AHL Preferred Shares cast at the AHL special meeting, and (b) holders of the AHL Common Shares will be asked to consider and vote on, on a non-binding advisory basis, certain compensation (the “AHL executive officer compensation”) that may be paid or become payable to AHL’s named executive

 

ii


Table of Contents

officers that is based on or otherwise relates to the transactions contemplated by the merger agreement (“the AHL non-binding compensation advisory proposal”), which must be adopted by the affirmative vote of a majority of the total votes attributable to all AHL Common Shares issued and outstanding cast at the AHL special meeting. The voting rights of an AHL shareholder’s AHL Common Shares or AHL Preferred Shares are subject to adjustment in accordance with the Thirteenth Amended and Restated Bye-Laws of AHL, effective February 28, 2020 (the “AHL bye-laws”) as described in the section titled “The AHL Special General Meeting- “Record Date for the AHL Special Meeting and Voting Rights” on page 87 of the accompanying joint proxy statement/prospectus.

Additionally, following the transactions contemplated by the merger agreement and the charter amendment, each of the issued and outstanding shares of the series of preferred shares of AGM will remain issued and outstanding as preferred shares of the surviving company of the AGM Merger. At the closing of the mergers, each of the AHL Preferred Shares, shall under applicable Bermuda law automatically become an equivalent preferred share of AHL, the surviving company in the AHL Merger. Holders of AHL Preferred Shares will not receive anything different if the mergers are completed as the AHL Preferred Shares were issued to a depositary and holders who hold interests in the AHL Preferred Shares hold such interests in the form of depositary shares that evidence such interests and such depositary shares will not be varied in any way if the mergers are completed. Holders of the preferred shares of AGM are not entitled to, and are not requested to, vote at the AGM special meeting. By contrast, AHL Preferred Shares will be entitled to vote on the AHL merger agreement proposal and the AHL adjournment proposal to the extent and in the manner described in the accompanying joint proxy statement/prospectus. See the section of the joint proxy statement/prospectus titled “AHL Special Meeting” beginning on page 86.

Information about these meetings and the transactions contemplated by the merger agreement is contained in the joint proxy statement/prospectus accompanying this notice. In particular, see the section of the accompanying joint proxy statement/prospectus titledRisk Factorsbeginning on page 48. We urge you to read the joint proxy statement/prospectus accompanying this notice carefully and in its entirety.

Whether or not you plan to attend your company’s respective special meeting, please submit a proxy to vote your shares as soon as possible to make sure that your shares are represented at the meeting. If your shares are held in the name of a broker, bank, trustee or other nominee, please follow the instructions provided to you by such record holder. If AGM stockholders do not vote, it will have the same effect as voting “AGAINST” the AGM merger agreement proposal and “AGAINST” the AGM charter amendment proposal. If holders of AHL Common Shares and AHL Preferred Shares do not vote, it will not have the effect of a vote “FOR” or “AGAINST” the AHL merger agreement proposal or the AHL non-binding compensation advisory proposal, but will reduce the number of votes cast and therefore increase the relative influence of those shareholders voting.

AGM’s board of directors strongly supports and unanimously recommends that holders of AGM Class A Shares, the AGM Class B Share, and the AGM Class C Share, vote “FOR” each of the proposals to be considered at the AGM special meeting. AHL’s board of directors (other than, with respect to the AHL board of directors, Messrs. Belardi, Kleinman, Lohr, Michelini, Puffer and Rowan, who recused themselves from determinations relating to the transactions contemplated by the merger agreement due to their affiliation with AGM) and the AHL special committee strongly support and unanimously recommend that holders of AHL Common Shares and AHL Preferred Shares, vote “FOR” each of the proposals to be considered at the AHL special meeting.

 

Marc Rowan    James Belardi
Director and Chief Executive Officer    Chairman of the Board and Chief Executive Officer
Apollo Global Management, Inc.    Athene Holding Ltd.

Neither the Securities and Exchange Commission nor any state securities commission has approved or disapproved of the securities to be issued in connection with the transactions contemplated by the merger agreement or determined if this document is accurate or complete. Any representation to the contrary is a criminal offense.

 

iii


Table of Contents

The securities to be issued in the transactions contemplated by the merger agreement are not savings or deposit accounts or other obligations of any bank or non-bank subsidiary of either AGM or AHL, and they are not insured by the Federal Deposit Insurance Corporation or any other governmental agency.

The joint proxy statement/prospectus accompanying this notice is dated      ,             , and is first being mailed to holders of AGM Class A Shares, the holder of the AGM Class B Share, the holder of the AGM Class C Share, the holders of AHL Common Shares and the holders of AHL Preferred Shares on or about                ,            .

 

iv


Table of Contents

LOGO

NOTICE OF THE SPECIAL MEETING OF STOCKHOLDERS

TO BE HELD VIRTUALLY VIA THE INTERNET ON                 ,             

Notice is hereby given that Apollo Global Management, Inc. will hold a special meeting of its stockholders, which is referred to as the “AGM special meeting”. The AGM special meeting will be held on                 ,             , at                 , Eastern Time and will be a completely virtual meeting of stockholders. Online check-in will begin at                 , Eastern Time and you should allow ample time for the check-in procedures. You will be able to attend and participate in the AGM special meeting online, vote your shares electronically, submit your questions prior to and during the AGM special meeting and access the list of AGM stockholders entitled to vote at the AGM special meeting during the AGM special meeting by visiting                 at the meeting date and time stated above. To attend the meeting, you will need the password for the meeting and the control number included on your proxy card.

The purpose of the AGM special meeting is for the AGM stockholders to consider and vote upon the following proposals:

 

  1.

to adopt the Agreement and Plan of Merger, by and among AGM, AHL, HoldCo, Blue Merger Sub, Ltd. and Green Merger Sub, Inc. which, as it may be amended from time to time, is referred to as the “merger agreement” and which proposal is referred to as the “AGM merger agreement proposal”;

 

  2.

to adopt an amended and restated certificate of incorporation of AGM, which is referred to as the “AGM charter amendment” and which proposal is referred to as the “AGM charter amendment proposal”; and

 

  3.

to approve the adjournment of the AGM special meeting to solicit additional proxies if there are not sufficient votes at the time of the AGM special meeting to approve the AGM merger agreement proposal or the AGM charter amendment proposal or to ensure that any supplement or amendment to the joint proxy statement/prospectus accompanying this notice is timely provided to AGM stockholders, which is referred to as the “AGM adjournment proposal”.

AGM will transact no other business at the AGM special meeting except such business as may properly be brought before the AGM special meeting or any adjournment or postponement thereof. The joint proxy statement/prospectus accompanying this notice, including the merger agreement attached thereto as Annex A and the AGM charter amendment attached thereto as Annex B contains further information with respect to these matters.

Only holders of record of AGM Class A Shares, the AGM Class B Share and the AGM Class C Share at the close of business on                 ,              (the “record date”) are entitled to vote at (and only the holders of AGM’s outstanding shares of capital stock as of such record date are entitled to notice of) the AGM special meeting and any adjournments or postponements thereof. AGM stockholders who (i) virtually attend the AGM special meeting at                 , or (ii) complete and submit a legal proxy, will be considered present “in person” for purposes of establishing a quorum and for all other purposes.

Pursuant to the organizational documents of AGM, assuming a quorum is present, the approval of the AGM merger agreement proposal requires (a) the consent of the holder of the AGM Class C Share, which was delivered on March 7, 2021 and (b) the affirmative vote at the AGM special meeting of the holders of a majority in voting power of the outstanding AGM Class A Shares and the AGM Class B Share entitled to vote on such proposal, voting together as a single class. As of April 30, 2021, the Principals, who have agreed to vote in favor of the AGM merger agreement as described in the section of this joint proxy statement/prospectus titled “Voting Agreements—Principals Voting Agreement,” held 49.99% of the total voting power of the outstanding AGM Class A Shares and the AGM Class B Share, voting together as a single class.

 

v


Table of Contents

Pursuant to the organizational documents of AGM, assuming a quorum is present, the approval of the AGM charter amendment proposal requires (a) the consent of the holder of the AGM Class C Share, which was delivered on                 ,             , (b) the affirmative vote at the AGM special meeting of the holder of the outstanding AGM Class B Share and (c) the affirmative vote of the holders of a majority in voting power of the outstanding AGM Class A Shares, the AGM Class B Share and the AGM Class C Share entitled to vote on such proposal, voting together as a single class. The AGM certificate of incorporation provides that the holder of the AGM Class C Share shall be entitled to such number of votes as shall equal the difference of (A) nine and nine-tenths (9.9) times the aggregate number of votes entitled to be cast by the holders of AGM Class A Shares and full voting preferred stock, minus (B) the Aggregate AGM Class B Vote, which is the number of votes equal to the aggregate number of AOG units outstanding as of the relevant record date, less the number of AGM Class A Shares outstanding as of the same relevant record date (the “AGM Class C Vote”); provided that the Aggregate AGM Class B Vote shall not exceed 9% of the total votes entitled to be cast by holders of all shares of capital stock entitled to vote thereon. If the number of votes entitled to be cast by the holders, AGM Class A Shares which are free float, as determined by AGM in reliance upon the guidance issued by FTSE Russell (the “AGM Class A Free Float”) equals less than 5.1% of the votes entitled to be cast by the holders of all shares of capital stock entitled to vote thereon as of the relevant record date: (1) the AGM Class C Vote shall be reduced to equal such number as would result in the total number of votes cast by holders of the AGM Class A Free Float being equal to 5.1% of the votes entitled to be cast by the holders of all shares of capital stock entitled to vote thereon, voting together as a single class (the “AGM Class A Free Float Adjustment”); and (2) if, after giving effect to the AGM Class A Free Float Adjustment, the Aggregate AGM Class B Vote would be in excess of 9% of the total number of the votes entitled to be cast thereon by the holders of all outstanding shares of capital stock, (x) the Aggregate AGM Class B Vote shall be reduced to 9% of such total number and (y) the AGM Class C Vote, as calculated after giving effect to the AGM Class A Free Float Adjustment, shall be increased by a number of votes equal to the number of votes by which the Aggregate AGM Class B Vote was reduced pursuant to the foregoing clause (x). As of April 30, 2021, the AGM Class A Shares, the AGM Class B Share and the AGM Class C Share represented 9.2%, 8.0.% and 82.8%, respectively, of the total voting power of the outstanding AGM Class A Shares, the AGM Class B Share and the AGM Class C Share entitled to vote on the AGM charter amendment proposal, voting together as a single class. As of April 30, 2021, the Principals, who have agreed to vote in favor of the AGM charter amendment proposal as described in the section of this joint proxy statement/prospectus titled “Corporate Governance Updates,” held 91.4% of the total voting power of the outstanding AGM Class A Shares, the AGM Class B Share and the AGM Class C Share entitled to vote on the AGM charter amendment proposal, voting together as a single class. As a result, the AGM charter amendment proposal is expected to be approved at the AGM special meeting.

Pursuant to the organizational documents of AGM, the approval of the AGM adjournment proposal requires the affirmative vote of the holders of a majority in voting power of the shares of AGM common stock present in person or represented by proxy at the AGM special meeting and entitled to vote thereon.

The board of directors of AGM as well as the conflicts committee of AGM’s board have unanimously approved and declared advisable the merger agreement and the transactions contemplated by the merger agreement on the terms and subject to the conditions set forth in the merger agreement, as well as the AGM charter amendment. The AGM board of directors unanimously recommends that you vote “FOR” the AGM merger agreement proposal, “FOR” the AGM charter amendment proposal and “FOR” the AGM adjournment proposal.

The approval of the AGM charter amendment would allow AGM to implement its previously announced corporate governance updates. The approval of the AGM charter amendment proposal, and the implementation of the corporate governance updates, are not conditioned on the approval of the AGM merger agreement proposal and, vice versa, the approval of the AGM merger agreement proposal is not conditioned on the approval of the AGM charter amendment proposal. If the AGM stockholders do not approve the AGM merger agreement proposal or the holders of AHL Common Shares and AHL Preferred Shares do not approve the AHL merger agreement proposal or the mergers are otherwise not consummated, but the AGM stockholders approve the AGM

 

vi


Table of Contents

charter amendment, (x) the corporate governance updates contemplated in the AGM charter amendment will be implemented at AGM, and (y) AGM and AHL will not consummate the mergers. Alternatively, if the AGM stockholders approve the AGM merger agreement proposal and the holders of AHL Common Shares and AHL Preferred Shares approve the AHL merger agreement proposal and the mergers are consummated, upon the closing of the mergers, the corporate governance updates will be implemented at, and will affect the corporate governance of, HoldCo and will not be implemented at AGM, which will become a wholly-owned subsidiary of HoldCo. The certificate of incorporation and bylaws of HoldCo that will be in effect following the consummation of the mergers and give effect to the corporate governance updates are attached as Annex C and Annex D, respectively, to the joint proxy statement/prospectus accompanying this notice.

Your vote is very important, regardless of the number of shares of AGM common stock you own. We cannot complete the transactions contemplated by the merger agreement without approval of the AGM merger agreement proposal. We cannot adopt the AGM charter amendment without the approval of the AGM charter amendment proposal.

Whether or not you plan to attend the AGM special meeting virtually, we urge you to please promptly mark, sign and date the accompanying proxy and return it in the enclosed postage-paid envelope or authorize the individuals named on the proxy card to vote your shares by calling the toll-free telephone number or by using the Internet as described in the instructions included with the proxy card. If your shares are held in the name of a bank, broker or other nominee, please follow the instructions on the voting instruction card furnished by such bank, broker or other nominee.

If you have any questions, please contact AGM at (212) 515-3200 or write to Apollo Global Management, Inc., Attention: Secretary, 9 West 57th Street, 43rd Floor, New York, New York 10019.

If you have any questions about how to vote or direct a vote in respect of your shares of AGM common stock, you may contact AGM’s proxy solicitor,                 , toll-free at                 or banks and brokers may call or via email at                  .

 

By Order of the Board of Directors,

John J. Suydam

Chief Legal Officer

New York, New York
Dated:             ,            

 

Your vote is important. AGM stockholders are requested to complete, date, sign and return the enclosed proxy in the envelope provided, which requires no postage if mailed in the United States, or to submit their votes electronically through the Internet or by telephone.

 

 

vii


Table of Contents

LOGO

NOTICE OF THE SPECIAL GENERAL MEETING OF SHAREHOLDERS

TO BE HELD VIRTUALLY VIA THE INTERNET ON                ,             

Notice is hereby given that Athene Holding Ltd. will hold a special general meeting of its shareholders, which is referred to as the “AHL special meeting”. The AHL special meeting will be held on                 ,             , at                 , Eastern Time, and will be a completely virtual meeting of shareholders. Online check-in will begin at                 Eastern Time and you should allow ample time for the check-in procedures. You will be able to attend and participate in the AHL special meeting online, vote your shares electronically, and submit your questions prior to and during the meeting by visiting                 at the meeting date and time stated above. To attend the meeting, you will need the password for the meeting and the control number included on your proxy card to access the meeting.

The purpose of the AHL special meeting is for the holders of AHL Common Shares and AHL Preferred Shares to consider and vote upon the following proposals:

 

  1.

to approve the merger of AHL and Blue Merger Sub, Ltd. (the “AHL Merger”) and the Agreement and Plan of Merger, by and among Apollo Global Management, Inc., AHL, Tango Holdings, Inc. (“HoldCo”), Blue Merger Sub, Ltd. and Green Merger Sub, Inc. (which, as it may be amended from time to time, we refer to as the “merger agreement”), and the statutory merger agreement (the “statutory merger agreement”) required by Section 105 of the Companies Act, 1981 (as amended) of Bermuda (the “Companies Act”), which proposal is referred to as the “AHL merger agreement proposal”; and

 

  2.

to approve the adjournment of the AHL special meeting to solicit additional proxies if there are not sufficient votes at the time of the AHL special meeting to approve the AHL merger agreement proposal or to ensure that any supplement or amendment to the joint proxy statement/prospectus accompanying this notice is timely provided to holders of AHL Common Shares and AHL Preferred Shares, which is referred to as the “AHL adjournment proposal.”

In addition, the purpose of the AHL special meeting is also for the holders of the AHL Common Shares to consider and vote upon the following proposal:

 

  3.

to approve, on a non-binding advisory basis, certain compensation that may be paid or become payable to AHL’s named executive officers, pursuant to arrangements with AHL, that is based on or otherwise relates to the transactions contemplated by the merger agreement, which proposal is referred to as the “AHL non-binding compensation advisory proposal.”

AHL will transact no other business at the AHL special meeting except such business as may properly be brought before the AHL special meeting or any adjournment or postponement thereof. The joint proxy statement/prospectus accompanying this notice, including the merger agreement attached thereto as Annex A, and the draft statutory merger agreement attached thereto as Annex E, contains further information with respect to these matters.

Only holders of record of AHL Common Shares and AHL Preferred Shares at the close of business on                 ,              (the “record date”), are entitled to notice of and to vote on the matters on which they are entitled to vote at the AHL special meeting and any adjournments or postponements thereof.

The holders of AHL Common Shares and AHL Preferred Shares who (i) virtually attend the AHL special meeting at                  , or (ii) complete and submit a legal proxy, will be considered present “in person” for purposes of establishing a quorum and for all other purposes.

 

viii


Table of Contents

Assuming a quorum of at least two persons holding or representing by proxy more than one-third of the issued AHL Common Shares and AHL Preferred Shares present at the AHL special meeting, (taking into account the adjustments set forth in AHL bye-law 4.3 as described in the section titled “The AHL Special General Meeting- “Record Date for the AHL Special Meeting and Voting Rights” on page 87 of the accompanying joint proxy statement/prospectus) the approval of the AHL merger agreement proposal requires the affirmative vote (in person or by proxy) of a majority of the Total Voting Power (as defined in the AHL bye-laws) attributable to the holders of the AHL Common Shares and the AHL Preferred Shares cast at the AHL special meeting in favor of the approval of the AHL merger agreement proposal.

Assuming a quorum of the holders of a majority in voting power of the outstanding AHL Common Shares and AHL Preferred Shares entitled to vote at the AHL special meeting (taking into account the adjustments set forth in AHL bye-law 4.3 as described in the section titled “The AHL Special General Meeting- “Record Date for the AHL Special Meeting and Voting Rights” on page 87 of the accompanying joint proxy statement/prospectus) is present at the AHL special meeting, the AHL adjournment proposal requires the affirmative vote (in person or by proxy) of a majority of the Total Voting Power attributable to all AHL Common Shares and AHL Preferred Shares cast at the AHL special meeting in favor of the approval of the AHL adjournment proposal.

Assuming a quorum of the holders of a majority in voting power of the outstanding AHL Common Shares entitled to vote at the meeting is present at the AHL special meeting, the approval of the AHL non-binding compensation advisory proposal requires the affirmative vote (in person or by proxy) of the of a majority of the Total Voting Power attributable to all AHL Common Shares cast at the AHL special meeting in favor of the approval of the AHL non-binding compensation advisory proposal.

For the purposes of establishing a quorum and voting at the AHL special meeting, subject to the adjustments set forth in AHL bye-law 4.3 (as described in the section titled “The AHL Special General Meeting- “Record Date for the AHL Special Meeting and Voting Rights” on page 87 of the accompanying joint proxy statement/prospectus), with respect to the AHL merger agreement proposal and the AHL adjournment proposal, each AHL Common Share and each AHL Preferred Share is entitled to one vote, and in the aggregate AHL Preferred Shares and Restricted Common Shares (as defined in the AHL bye-laws) shall, collectively, represent 0.1% of the total votes attributable to all shares of AHL that are issued and outstanding (such voting power allocated equally among such Restricted Common Shares and AHL Preferred Shares).

The board of directors of AHL (other than Messrs. Belardi, Kleinman, Lohr, Michelini, Puffer and Rowan, who recused themselves from determinations relating to the transactions contemplated by the merger agreement due to their affiliation with AGM) and the AHL special committee (defined below) have unanimously approved and declared advisable the merger agreement, the statutory merger agreement and the transactions contemplated by the merger agreement on the terms and subject to the conditions set forth in the merger agreement (including the statutory merger agreement). The AHL board of directors (other than Messrs. Belardi, Kleinman, Lohr, Michelini, Puffer and Rowan, who recused themselves from determinations relating to the transactions contemplated by the merger agreement due to their affiliation with AGM) and the AHL special committee unanimously recommend that you vote “FOR” the AHL merger agreement proposal, “FOR” the AHL non-binding compensation advisory proposal and “FOR” the AHL adjournment proposal.

Your vote is very important, regardless of the number of AHL Common Shares and/or AHL Preferred Shares you own. We cannot complete the transactions contemplated by the merger agreement without approval of the AHL merger agreement proposal.

Whether or not you plan to attend the AHL special meeting virtually, we urge you to please promptly mark, sign and date the accompanying proxy and return it in the enclosed postage-paid envelope or authorize the individuals named on the proxy card to vote your shares by calling the toll-free telephone number or by using the

 

ix


Table of Contents

Internet as described in the instructions included with the proxy card. If your shares are held in the name of a bank, broker or other nominee, please follow the instructions on the voting instruction card furnished by such bank, broker or other nominee.

The AHL board of directors (other than Messrs. Belardi, Kleinman, Lohr, Michelini, Puffer and Rowan, who recused themselves from determinations relating to the transactions contemplated by the merger agreement due to their affiliation with AGM) and a special committee of certain disinterested members of the board of directors of AHL (the “AHL special committee”) considers the fair value for each (1) AHL Common Share to be the right to receive 1.149 duly authorized, validly issued, fully paid and nonassessable shares of common stock, par value $0.00001 per share, of Tango Holdings, Inc. (the “HoldCo Shares”) and cash paid in lieu of any fractional HoldCo Shares, and (2) AHL Preferred Share to be the right to receive an equivalent preferred share of AHL, the surviving company in the AHL Merger, with the same dividend and other relative rights, preferences, limitations and restrictions as are now provided by its certificate of designation.

The holders of AHL Common Shares and AHL Preferred Shares who are not satisfied that they have been offered fair value for their shares and who do not vote in favor of the AHL merger agreement proposal may exercise their appraisal rights under the Companies Act of Bermuda, to have the fair value of their shares appraised by the Supreme Court of Bermuda (the “Bermuda Court”). The holders of AHL Common Shares and AHL Preferred Shares intending to exercise appraisal rights MUST file their application for appraisal of the fair value of their shares with the Bermuda Court within ONE MONTH of the giving of the notice convening the AHL special meeting.

If you have any questions, please contact AHL at (441) 279-8400 or write to Athene Holding Ltd., Attention: Secretary, Second Floor, Washington House, 16 Church Street, Hamilton HM 11, Bermuda. If you have any questions about how to vote or direct a vote in respect of your shares of AHL Common Shares or AHL Preferred Shares, as applicable, you may contact AHL’s proxy solicitor,                 , toll-free at                 or banks and brokers may call or via email at                 .

 

By Order of the Board of Directors,

Natasha Scotland Courcy

Secretary

Hamilton, Bermuda
Dated:             ,             

 

Your vote is important. The holders of AHL Common Shares and AHL Preferred Shares are requested to complete, date, sign and return the enclosed proxy in the envelope provided, which requires no postage if mailed in the United States, or to submit their votes electronically through the Internet or by telephone.

 

x


Table of Contents

ADDITIONAL INFORMATION

This joint proxy statement/prospectus incorporates important business and financial information about AGM and AHL from other documents that are not included in or delivered with this joint proxy statement/prospectus. This information is available to you without charge upon your written or oral request. You can obtain the documents incorporated by reference in this document through the U.S. Securities and Exchange Commission (the “SEC”) website at http://www.sec.gov or by requesting them in writing or by telephone at the appropriate address below:

 

if you are an AGM stockholder:

 

Apollo Global Management, Inc.

9 West 57th Street, 43rd Floor

New York, New York 10019

Telephone: (212) 515-3200

Attention: Secretary

  

if you are an AHL shareholder:

 

Athene Holding Ltd.

Second Floor, Washington House,

16 Church Street,

Hamilton HM 11, Bermuda

Telephone: (441) 279-8400

Attention: Secretary

You will not be charged for any of these documents that you request. To obtain timely delivery of these documents, you must request them no later than five (5) business days before the date of the applicable special meeting. This means that holders of AGM common stock requesting documents must do so by                 ,              in order to receive them before the AGM special meeting, and holders of AHL Common Shares and AHL Preferred Shares requesting documents must do so by                 ,              in order to receive them before the AHL special meeting.

No one has been authorized to provide you with information that is different from that contained in, or incorporated by reference into, this joint proxy statement/prospectus. This joint proxy statement/prospectus is dated                  ,             , and you should assume that the information in this document is accurate only as of such date. You should assume that the information incorporated by reference into this document is accurate as of the date of such incorporated document. Neither the mailing of this joint proxy statement/prospectus to holders of AGM common stock or holders of AHL Common Shares and AHL Preferred Shares nor the issuance by HoldCo of HoldCo Shares in connection with the transactions contemplated by the merger agreement will create any implication to the contrary.

This joint proxy statement/prospectus does not constitute an offer to sell, or a solicitation of an offer to buy, any securities, or the solicitation of a proxy, in any jurisdiction to or from any person to whom it is unlawful to make any such offer or solicitation in such jurisdiction. Except where the context otherwise indicates, information contained in, or incorporated by reference into, this document regarding AGM has been provided by AGM and information contained in, or incorporated by reference into, this document regarding AHL has been provided by AHL.

For further information, see the section of this joint proxy statement/prospectus titled “Where You Can Find More Information” beginning on page 375 of this joint proxy statement/prospectus.

 

 

xi


Table of Contents

TABLE OF CONTENTS

 

     Page  

QUESTIONS AND ANSWERS

     1  

SUMMARY

     20  

The Parties to the Mergers (pages 71 and 72)

     20  

Corporate Governance Updates (page 211)

     22  

The Mergers, the Merger Agreement and the Statutory Merger Agreement (pages 99 and 180 and Annex A and Annex F)

     22  

Merger Consideration (page 99)

     22  

Treatment of AGM Preferred Stock and AHL Preferred Shares (page 191)

     23  

Treatment of AGM Equity Awards (page 189)

     23  

Treatment of AHL Equity Awards (page 190)

     24  

AGM’s Reasons for the Mergers (page 115)

     25  

AHL’s Reasons for the Mergers (page 120)

     25  

Summary Historical Financial and Other Data of AGM (page 65)

     26  

Summary Historical Financial and Other Data of AHL (page 67)

     28  

Summary Unaudited Pro Forma Condensed Combined Financial Information (page 344)

     29  

Summary Unaudited Combined Non-GAAP Adjusted Operating Earnings (page 370)

     30  

Opinion of AGM’s Financial Advisor (page 124 and Annex G)

     33  

Opinions of the AHL Special Committee’s Financial Advisors (page 135 and Annexes H and I)

     33  

Proxy Solicitation Costs (page 79 and 92)

     34  

The AGM Special Meeting (page 74)

     34  

The AHL Special Meeting (page 86)

     36  

Interests of AGM’s Directors and Executive Officers in the Transactions (page 164)

     37  

Interests of AHL’s Directors and Executive Officers in the Transactions (page 166)

     38  

Governance of HoldCo after the Mergers (page 175 and Annexes D and E)

     38  

Efforts to Complete the Mergers (page 184)

     39  

Certain Beneficial Owners of AGM Common Stock (page 335)

     39  

Certain Beneficial Owners of AHL Common Shares (page 340)

     40  

Appraisal Rights (page 321)

     40  

Conditions to Completion of the Mergers (page 181)

     41  

Adverse Recommendation Change; No Solicitation of Takeover Proposals (page 184)

     41  

Termination of the Merger Agreement (page 194)

     43  

Expenses and Termination Fee (page 195)

     43  

Voting Agreements (page 207)

     43  

Board of Directors and Management After the Mergers (page 201)

     44  

Accounting Treatment of the Mergers (page 176)

     44  

Material Tax Consequences of the Mergers (page 323)

     44  

Regulatory Approvals and Clearances Required for the Mergers (page 176)

     45  

Comparison of Stockholders’ Rights (page 223)

     45  

Listing of HoldCo Shares; Delisting and Deregistration of AGM Common Stock and AHL Common Shares (page 178)

     46  

Expected Timing of Corporate Governance Updates (page 211)

     46  

Expected Timing of the Mergers (page 99)

     46  

Risk Factors (page 48)

     47  

RISK FACTORS

     48  

Risks Relating to the Mergers

     48  

Risks Relating to the HoldCo

     55  

Risks Relating to AGM’s Business

     60  

Risks Relating to AHL’s Business

     60  

 

xii


Table of Contents

CAUTIONARY STATEMENT REGARDING FORWARD-LOOKING STATEMENTS

     61  

SELECTED FINANCIAL DATA OF AGM

     65  

SELECTED FINANCIAL DATA OF AHL

     67  

THE PARTIES TO THE MERGER

     71  

Tango Holdings, Inc.

     71  

Apollo Global Management, Inc.

     71  

Athene Holding Ltd.

     71  

Blue Merger Sub, Ltd.

     72  

Green Merger Sub, Inc.

     72  

THE AGM SPECIAL MEETING

     74  

Date, Time and Place of the AGM Special Meeting

     74  

Matters to be Considered at the AGM Special Meeting

     74  

Recommendation of the AGM Board of Directors

     74  

Record Date for the AGM Special Meeting and Voting Rights

     75  

Quorum; Abstentions and Broker Non-Votes

     75  

Required Votes; Vote of AGM’s Directors and Executive Officers

     76  

Methods of Voting

     78  

How to Ask Questions at the AGM Special Meeting

     78  

What to Do If You Have Technical Difficulties or Trouble Accessing the Virtual Meeting Website

     78  

What to Do If You Cannot Virtually Attend the AGM Special Meeting

     78  

Revocability of Proxies

     79  

Proxy Solicitation Costs

     79  

Attending the AGM Special Meeting

     80  

Householding

     80  

Tabulation of Votes; Results of the AGM Special Meeting

     80  

Adjournments

     80  

Assistance

     81  

AGM PROPOSAL 1: ADOPTION OF THE MERGER AGREEMENT

     82  

AGM PROPOSAL 2: ADOPTION OF CHARTER AMENDMENT

     83  

AGM PROPOSAL 3: ADJOURNMENT OF THE AGM SPECIAL MEETING

     85  

THE AHL SPECIAL GENERAL MEETING

     86  

Date, Time and Place of the AHL Special Meeting

     86  

Matters to be Considered at the AHL Special Meeting

     86  

Recommendation of the AHL Board of Directors

     86  

Record Date for the AHL Special Meeting and Voting Rights

     87  

Quorum; Abstentions and Broker Non-Votes

     89  

Required Votes; Vote of AHL’s Directors and Executive Officers

     90  

Methods of Voting

     91  

How to Ask Questions at the AHL Special Meeting

     91  

What to Do if You Have Technical Difficulties or Trouble Accessing the Virtual Meeting Website

     91  

What to Do if You Cannot Virtually Attend the AHL Special Meeting

     91  

Revocability of Proxies

     91  

Proxy Solicitation Costs

     92  

Attending the AHL Special Meeting

     92  

Householding

     93  

Tabulation of Votes; Results of the AHL Special Meeting

     93  

Adjournments

     93  

Assistance

     93  

AHL PROPOSAL 1: APPROVAL OF THE AHL MERGER AGREEMENT PROPOSAL

     95  

AHL PROPOSAL 2: ADJOURNMENT OF THE AHL SPECIAL MEETING

     96  

 

xiii


Table of Contents

AHL PROPOSAL 3: ADVISORY VOTE ON AHL’S NAMED EXECUTIVE OFFICER COMPENSATION

     97  

THE MERGERS

     99  

Terms of the Mergers

     99  

Merger Consideration

     99  

Background of the Mergers

     99  

Recommendation of the AGM Board of Directors; AGM’s Reasons for the Merger

     115  

Recommendation of the AHL Board of Directors; AHL’s Reasons for the Merger

     120  

Opinion of AGM’s Financial Advisor

     124  

Opinions of the AHL Special Committee’s Financial Advisors

     135  

Opinion of Lazard Frères & Co. LLC

     135  

Opinion of Houlihan Lokey Capital, Inc.

     146  

AGM Unaudited Financial Projections

     158  

AHL Unaudited Financial Projections

     161  

Interests of AGM Directors and Executive Officers in the Transactions

     164  

Interests of AHL’s Directors and Executive Officers in the Transactions

     166  

Governance of HoldCo After the Mergers

     175  

Board of Directors and Management After the Mergers

     175  

Accounting Treatment

     176  

Regulatory Approvals and Clearances Required for the Mergers

     176  

Treatment of AGM Preferred Stock and AHL Preferred Shares

     178  

Stock Exchange Listings

     178  

Appraisal or Dissenters’ Rights in the Merger

     179  

THE MERGER AGREEMENT

     180  

The Mergers

     180  

Closing; Effective Time

     180  

Conditions to Completion of the Mergers

     181  

Efforts to Obtain Required Stockholder and Shareholder Approvals

     184  

Voting Matters

     184  

Adverse Recommendation Change; No Solicitation of Takeover Proposals

     184  

Effects of the Mergers

     188  

AHL Dissenting Shares

     189  

Treatment of AGM Equity Awards

     189  

Treatment of AHL Equity Awards

     190  

Treatment of the AGM Preferred Stock and AHL Preferred Shares

     191  

Treatment of the AHL Warrants

     191  

Adjustments to Prevent Dilution

     191  

Efforts to Complete the Mergers

     192  

Termination of the Merger Agreement

     194  

Expenses and Termination Fee

     195  

Conduct of Business Pending the Completion of the Mergers

     196  

Facility Option

     200  

Board of Directors of HoldCo

     201  

Indemnification; Directors’ and Officers’ Insurance

     201  

Employee Matters

     201  

Amendment and Waiver

     202  

No Third-Party Beneficiaries

     203  

Remedies; Specific Enforcement

     203  

Representations and Warranties

     203  

Credit Facilities

     205  

Other Covenants and Agreements

     205  

Governing Law; Jurisdiction

     206  

 

xiv


Table of Contents

THE VOTING AGREEMENTS

     207  

Principals Voting Agreement

     207  

Athene Voting Agreement

     210  

CORPORATE GOVERNANCE UPDATES

     211  

DESCRIPTION OF HOLDCO CAPITAL STOCK

     217  

COMPARISON OF STOCKHOLDERS’ RIGHTS

     223  

Stockholders’ Rights of AGM

     223  

Shareholders’ Rights of AHL

     292  

APPRAISAL RIGHTS

     321  

MATERIAL TAX CONSEQUENCES OF THE MERGERS

     323  

CERTAIN BENEFICIAL OWNERS OF AGM COMMON STOCK

     335  

Security Ownership of AGM Directors and Executive Officers

     336  

Security Ownership of Other Beneficial Owners

     338  

CERTAIN BENEFICIAL OWNERS OF AHL COMMON SHARES

     340  

Security Ownership of AHL Directors and Executive Officers

     340  

Security Ownership of Other Beneficial Owners

     342  

UNAUDITED PRO FORMA CONDENSED COMBINED FINANCIAL INFORMATION

     344  

RECONCILIATION OF FINANCIAL MEASURES

     360  

AGM

     360  

AHL

     361  

Unaudited Combined Non-GAAP Adjusted Earnings

     365  

Unaudited Adjusted Operating Earnings Shares

     370  

STOCKHOLDER AND SHAREHOLDER PROPOSALS

     371  

HoldCo

     371  

AGM

     371  

AHL

     371  

HOUSEHOLDING OF PROXY MATERIALS

     373  

LEGAL MATTERS

     374  

EXPERTS

     374  

AGM

     374  

AHL

     374  

WHERE YOU CAN FIND MORE INFORMATION

     375  

ANNEX A- AGREEMENT AND PLAN OF MERGER

     A-1  

ANNEX B- AGM CHARTER AMENDMENT

     B-1  

ANNEX C- AGM BYLAW AMENDMENT

     C-1  

ANNEX D- FORM OF HOLDCO CERTIFICATE OF INCORPORATION

     D-1  

ANNEX E- FORM OF HOLDCO BYLAWS

     E-1  

ANNEX F- THE STATUTORY MERGER AGREEMENT

     F-1  

ANNEX G- OPINION OF BARCLAYS

     G-1  

ANNEX H- OPINION OF LAZARD FRERES & CO LLC

     H-1  

ANNEX I- OPINION OF HOULIHAN LOKEY CAPITAL, INC.

     I-1  

ANNEX J- BERMUDA APPRAISAL STATUTE

     J-1  

 

xv


Table of Contents

QUESTIONS AND ANSWERS

The following are some questions that you, as a stockholder of Apollo Global Management, Inc. (“AGM”) or a shareholder of Athene Holding Ltd. (“AHL”), may have regarding the mergers and the other matters being considered at the special meeting of each company and brief answers to those questions. You are urged to carefully read this joint proxy statement/prospectus and the other documents referred to in this joint proxy statement/prospectus in their entirety because this section may not provide all the information that is important to you regarding these matters. Additional important information is contained in the annexes to, and the documents incorporated by reference into, this joint proxy statement/prospectus. You may obtain the information incorporated by reference in this joint proxy statement/prospectus, without charge, by following the instructions under the section of this joint proxy statement/prospectus titled “Where You Can Find More Information” beginning on page 375.

 

Q:

Why am I receiving this joint proxy statement/prospectus?

 

A:

You are receiving this joint proxy statement/prospectus because AGM and AHL have agreed to combine their respective businesses in an all-stock merger transaction through: (a) the merger of Blue Merger Sub, Ltd., a Bermuda exempted company and a direct subsidiary of Tango Holdings, Inc. (“HoldCo”) (“AHL Merger Sub”), with and into AHL (the “AHL Merger”), with AHL as the surviving entity in the AHL Merger and a direct subsidiary of HoldCo and (b) the merger of Green Merger Sub, Inc., a Delaware corporation and a direct subsidiary of HoldCo (“AGM Merger Sub” and, together with AHL Merger Sub, the “Merger Subs”), with and into AGM (the “AGM Merger” and, together with the AHL Merger, the “mergers”) with AGM as the surviving entity in the AGM Merger and a direct subsidiary of HoldCo. The mergers are intended to become effective concurrently and, upon the consummation of the mergers, AGM and AHL will be direct subsidiaries of HoldCo. The merger agreement governs the terms of the business combination and mergers, and is attached to this joint proxy statement/prospectus as Annex A. In addition, the statutory merger agreement governs the AHL Merger as required by Section 105 of the Companies Act, 1981 (as amended) of Bermuda and is attached to this joint proxy/prospectus as Annex F.

In order to complete the mergers, among other things:

 

   

AGM stockholders must adopt the merger agreement in accordance with Delaware General Corporation Law, referred to as the “DGCL”, which proposal is referred to as the “AGM merger agreement proposal;” and

 

   

Holders of AHL Common Shares and AHL Preferred Shares must approve the AHL Merger, the statutory merger agreement, and the merger agreement, which proposal is referred to as the “AHL merger agreement proposal.”

In order to adopt the AGM charter amendment, AGM stockholders must adopt the amendment and restatement of AGM’s certificate of incorporation, which is referred to as the “AGM charter amendment” and which proposal is referred to as the “AGM charter amendment proposal.”

AGM is holding a special meeting of its stockholders, which is referred to as the “AGM special meeting,” to obtain approval of the AGM merger agreement proposal and the AGM charter amendment proposal. AGM stockholders will also be asked to approve the proposal to adjourn the AGM special meeting to solicit additional proxies if there are not sufficient votes at the time of the AGM special meeting to approve the AGM merger agreement proposal and the AGM charter amendment proposal or to ensure that any supplement or amendment to this joint proxy statement/prospectus is timely provided to AGM stockholders, which is referred to as the “AGM adjournment proposal.”

AHL is holding a special general meeting of its shareholders, which is referred to as the “AHL special meeting,” to obtain the approval of the holders of AHL Common Shares and AHL Preferred Shares to the AHL merger agreement proposal and the approval of the holders of the AHL Common Shares on a non-binding advisory basis, certain compensation that may be paid or become payable to AHL’s named

 

1


Table of Contents

executive officers that is based on or otherwise relates to the transactions contemplated by the merger agreement, which proposal is referred to as the “AHL non-binding compensation advisory proposal.” The holders of AHL Common Shares and AHL Preferred Shares will also be asked to approve the proposal to adjourn the AHL special meeting to solicit additional proxies if there are not sufficient votes at the time of the AHL special meeting to approve the AHL merger agreement proposal or to ensure that any supplement or amendment to this joint proxy statement/prospectus is timely provided to holders of AHL Common Shares and AHL Preferred Shares, which is referred to as the “AHL adjournment proposal.”

Your vote is very important.

 

Q:

When and where will each of the special meetings take place?

 

A:

The AGM special meeting will be held on                 ,              at                 , Eastern Time, virtually at                  . The AGM special meeting will be held online only and you will not be able to attend in person. Online check-in will begin at                 , Eastern Time and you should allow ample time for the check-in procedures. You will be able to attend and participate in the AGM special meeting online, vote your shares electronically and submit your questions prior to and during the AGM special meeting by logging in to the website listed above using the 16-digit control number included in your proxy card.

The AHL special meeting will be held on                ,              at                , Eastern Time, virtually at                . The AHL special meeting will be held online only and you will not be able to attend in person. Online check-in will begin at                , Eastern Time and you should allow ample time for the check-in procedures. You will be able to attend and participate in the AHL special meeting online, vote your shares electronically and submit your questions prior to and during the AHL special meeting by logging in to the website listed above using the 16-digit control number included in your proxy card.

Even if you plan to attend your respective company’s special meeting, AGM and AHL recommend that you submit a proxy to vote your shares in advance as described below so that your vote will be counted if you later decide not to or become unable to attend the applicable special meeting.

 

Q:

What matters will be considered at each of the special meetings?

 

A:

At the AGM special meeting, the stockholders of AGM will be asked to consider and vote on the following proposals:

 

   

AGM Proposal 1: the AGM Merger Agreement Proposal. To adopt the merger agreement;

 

   

AGM Proposal 2: the AGM Charter Amendment Proposal. To adopt the AGM charter amendment; and

 

   

AGM Proposal 3: the AGM Adjournment Proposal. To approve an adjournment of the AGM special meeting if necessary or appropriate, to solicit additional proxies, in the event that there are insufficient votes to approve the AGM merger agreement proposal or the AGM charter amendment proposal at the special meeting or to ensure that any supplement or amendment to the joint proxy statement/prospectus accompanying this notice is timely provided to AGM stockholders.

At the AHL special meeting, shareholders of AHL will be asked to consider and vote on the following proposals:

 

   

AHL Proposal 1: the AHL Merger Agreement Proposal. To approve the AHL Merger, the merger agreement and the merger agreement; and

 

   

AHL Proposal 2: the AHL Adjournment Proposal. To approve an adjournment of the AHL special meeting if necessary or appropriate, to solicit additional proxies, in the event that there are insufficient votes to approve the AHL merger agreement proposal at the AHL special meeting or to ensure that any supplement or amendment to this joint proxy statement/prospectus is timely provided to holders of AHL Common Shares and AHL Preferred Shares.

 

2


Table of Contents

At the AHL special meeting, the holders of the AHL Common Shares will be asked to consider and approve the following proposal:

 

   

AHL Proposal 3: the AHL Non-Binding Compensation Advisory Proposal. To approve, on a non-binding advisory basis, certain compensation, pursuant to written arrangements with AHL, that may be paid or become payable to AHL’s named executive officers that is based on or otherwise relates to the transactions contemplated by the merger agreement.

The approval of the AGM merger agreement proposal and the AHL merger agreement proposal are conditions to the obligations of AGM and AHL, respectively, to complete the mergers. None of the approvals of the AGM charter amendment, the AGM adjournment proposal, the AHL non-binding compensation advisory proposal or the AHL adjournment proposal are conditions to the obligations of AGM and AHL to complete the mergers.

 

Q:

Does my vote matter?

 

A:

Yes, your vote is very important. The mergers cannot be completed unless the AGM Merger and the merger agreement is adopted by the AGM stockholders and the AHL Merger and the statutory merger agreement are adopted by the holders of AHL Common Shares and AHL Preferred Shares.

For AGM stockholders, whether or not you plan to attend the AGM special meeting, please take the time to complete, date, sign and return the enclosed proxy card in the accompanying prepaid reply envelope, or submit your proxy by telephone or through the Internet. We ask that you do so as promptly as possible to ensure that your shares of AGM common stock may be represented and voted at the AGM special meeting. If you do not return or submit your proxy or vote at the AGM special meeting as provided in this joint proxy statement/prospectus, the effect will be the same as a vote “AGAINST” the AGM merger agreement proposal and the AGM charter amendment proposal, but your failure to return or submit your proxy or vote at the AGM special meeting will have no effect on the AGM adjournment proposal. The AGM board of directors unanimously recommends that you vote “FOR” the AGM merger agreement proposal, “FOR” the AGM charter amendment proposal and “FOR” the AGM adjournment proposal.

For the holders of AHL Common Shares and AHL Preferred Shares, whether or not you plan to attend the AHL special meeting, please take the time to complete, date, sign and return the enclosed proxy card in the accompanying prepaid reply envelope, or submit your proxy by telephone or through the Internet. We ask that you do so as promptly as possible to ensure that your shares may be represented and voted at the AHL special meeting. If you do not return or submit your proxy or vote at the AHL special meeting as provided in this joint proxy statement/prospectus, it will not have the effect of a vote “FOR” or “AGAINST” the AHL merger agreement proposal, the AHL adjournment proposal or the AHL non-binding compensation advisory proposal, but will reduce the number of votes cast and therefore increase the relative influence of those shareholders voting. The AHL board of directors (other than Messrs. Belardi, Kleinman, Lohr, Michelini, Puffer and Rowan, who recused themselves from determinations relating to the transactions contemplated by the merger agreement due to their affiliation with AGM) and the AHL special committee unanimously recommend that you vote “FOR” the AHL merger agreement proposal, “FOR” the AHL non-binding compensation advisory proposal and “FOR” the AHL adjournment proposal.

 

Q:

What will I receive if the mergers are completed?

 

A:

If the mergers are completed, (A) each of your issued and outstanding Class A common shares of AHL, par value $0.001 per share (“AHL Common Shares”) will be converted automatically into the right to receive 1.149 (the “exchange ratio”) duly authorized, validly issued, fully paid and nonassessable shares of common stock, par value $0.00001 per share, of HoldCo (the “HoldCo Shares”) and any cash paid in lieu of fractional HoldCo Shares, and (B) each of your issued and outstanding shares of Class A common stock, par value $0.00001 per share, of AGM (the “AGM Class A Shares”) will be converted automatically into one HoldCo Share.

 

3


Table of Contents

Note that, upon the terms and subject to the conditions of the AGM charter amendment, each outstanding units in the Apollo Operating Group (as defined in AGM’s certificate of incorporation) (the “AOG units”), other than those held indirectly by AGM and those held indirectly by AHL, will be exchanged prior to or concurrent with the closing of the transactions contemplated by the merger agreement into one AGM Class A Share, which will automatically be converted into one HoldCo Share at the closing of the AGM Merger. At the closing of the mergers, it is intended that the AOG units held by subsidiaries of AHL will be exchanged for HoldCo Shares on a one-for-one basis.

Following the mergers, each of the issued and outstanding shares of AGM preferred stock will remain issued and outstanding as preferred stock of AGM. In the AHL Merger, each of the issued and outstanding AHL Preferred Shares, shall under applicable Bermuda law automatically become an equivalent preferred share of AHL, the surviving company in the AHL Merger. These preferred shares shall be entitled to the same dividend and all other preferences and privileges, voting rights, relative, participating, optional and other special rights, and qualifications, limitations and restrictions set forth in the existing certificates of designations relating to the respective series of AHL Preferred Shares and will continue in effect the AHL Preferred Shares. As a holder of AHL Preferred Shares, you will not receive anything different if the mergers are completed as the AHL Preferred Shares were issued to a depositary and holders who hold interests in the AHL Preferred Shares hold such interests in the form of depositary shares that evidence such interests and such depositary shares will not be varied in any way if the mergers are completed.

The market value of the consideration will fluctuate with the price of the AGM Class A Shares. Based on the closing price of the AGM Class A Shares on March 5, 2021, the last trading day before the public announcement of the signing of the merger agreement, the value of the per share merger consideration payable to holders of AHL Common Shares upon completion of the merger was approximately $56.94. Based on the closing price of the AGM Class A Shares on April 29, 2021, the last practicable date before the date of this joint proxy statement/prospectus, the value of the merger consideration payable to holders of AHL Common Shares upon completion of the merger was approximately $9,234 million. The holders of AHL Common Shares and AHL Preferred Shares should obtain current stock price quotations for the AGM Class A Shares and the AHL Common Shares. The AGM Class A Shares are listed on the New York Stock Exchange (the “NYSE”) under the symbol “APO,” and the AHL Common Shares are listed on the NYSE under the symbol “ATH.” After completion of the transactions contemplated by the merger agreement, HoldCo will be the parent entity and successor corporation to AGM and AHL, and will be renamed Apollo Global Management, Inc. The HoldCo Shares will be listed on the New York Stock Exchange (the “NYSE”) under the symbol “APO.”

For more information regarding the merger consideration, see the section of this joint proxy statement/prospectus titled “The Merger Agreement—Merger Consideration” beginning on page 99.

 

Q:

Will AGM equity awards be affected by the mergers?

 

A:

Prior to the effective time of the AGM Merger, AGM’s board (or, if appropriate, any duly-authorized committee administering AGM’s equity incentive plans) will adopt such resolutions and take such other actions to adjust the terms of all AGM equity awards to provide that, immediately following the effective time of the AGM Merger:

 

   

each outstanding option to acquire AGM Class A Shares (an “AGM Option”), whether vested or unvested, will be converted into an option to purchase a number of HoldCo Shares (a “HoldCo Option”) equal to the number of AGM Class A Shares subject to such AGM Option immediately prior to the effective time of the AGM Merger, with an exercise price equal to the exercise price of such AGM Option. Each such HoldCo Option will otherwise be subject to the same terms and conditions as were applicable under the related AGM Option immediately prior to the effective time of the AGM Merger (including, for the avoidance of doubt, the ability to satisfy any required withholding obligations upon vesting and settlement of such HoldCo Options through net settlement);

 

   

each outstanding award of restricted (including transfer-restricted) AGM Class A Shares (an “AGM RSA”) that is subject solely to time-based vesting requirements and not performance-based vesting requirements (an “AGM Fixed RSA”) and each outstanding AGM RSA that is not an AGM Fixed RSA

 

4


Table of Contents
 

(an “AGM Performance RSA”) will be converted into a number of restricted HoldCo Shares (“HoldCo RSAs”) equal to the number of AGM Class A Shares subject to such AGM RSA immediately prior to the effective time of the AGM Merger. Each such HoldCo RSA will otherwise be subject to the same terms and conditions as were applicable under the related AGM RSA immediately prior to the effective time of the AGM Merger (including with respect to any dividends accrued thereunder, any performance-based vesting requirements applicable to an AGM Performance RSA immediately prior to the effective time of the AGM Merger, and the ability to satisfy any required withholding obligations upon vesting and settlement of such HoldCo RSAs through net settlement); and

 

   

each outstanding right to obtain the value of an AGM Class A Share (either in the form of an AGM Class A Share, cash, other property or a combination thereof) (an “AGM RSU”) that is subject solely to time-based vesting requirements and not performance-based vesting requirements (an “AGM Fixed RSU”) and each AGM RSU that is not an AGM Fixed RSU (an “AGM Performance RSU”) will be converted into a restricted share unit with respect to a number of HoldCo Shares (“HoldCo RSUs”) equal to the number of AGM Class A Shares subject to such AGM RSU immediately prior to the effective time of the AGM Merger. Each such HoldCo RSU will otherwise be subject to the same terms and conditions as were applicable under the related AGM RSU immediately prior to the effective time of the AGM Merger (including with respect to any dividend equivalents accrued thereunder, any performance-based vesting requirements applicable to an AGM Performance RSA immediately prior to the effective time of the AGM Merger, and the ability to satisfy any required withholding obligations upon vesting and settlement of such HoldCo RSUs through net settlement).

 

Q:

Will AHL equity awards be affected by the mergers?

 

A:

Prior to the effective time of the AHL Merger, the board of directors of AHL (or, if appropriate, any duly-authorized committee administering AHL’s share incentive plans) will adopt such resolutions and take such other actions to adjust the terms of all AHL equity awards to provide that, immediately following the effective time of the AHL Merger:

 

   

each outstanding option to acquire AHL Common Shares (an “AHL Option”), whether vested or unvested, will be converted into a number of HoldCo Options (rounded down to the nearest whole HoldCo Share) equal to the product of (i) the exchange ratio multiplied by (ii) the number of AHL Common Shares subject to such AHL Option immediately prior to the effective time of the AHL Merger (rounded down to the nearest whole share), with an exercise price equal to the quotient of (x) the exercise price of such AHL Option divided by (y) the exchange ratio (rounded up to the nearest whole cent). Each such HoldCo Option will otherwise be subject to the same terms and conditions as were applicable under the related AHL Option immediately prior to the effective time of the AHL Merger (including with respect to the ability to satisfy any required withholding obligations upon vesting and settlement of such HoldCo Options through net settlement, and any accelerated vesting in connection with a termination of service);

 

   

each outstanding award of restricted AHL Common Shares (an “AHL RSA”) that is subject solely to time-based vesting requirements and not performance-based vesting requirements (an “AHL Fixed RSA”), except for AHL Fixed RSAs held by a non-employee director of AHL, and each AHL RSA that is not an AHL Fixed RSA (an “AHL Variable RSA”), will be converted into a number of HoldCo RSAs (rounded down to the nearest whole HoldCo Share) equal to (i) the exchange ratio multiplied by (ii) the number of AHL Common Shares subject to such AHL RSA immediately prior to the effective time of the AHL Merger; provided, that in the case of any AHL Variable RSA, (A) for purposes of clause (ii) above, the number of AHL Common Shares in respect of such AHL Variable RSA immediately prior to the effective time of the AHL Merger will be based on the applicable target level of performance and (B) the HoldCo RSAs will be subject only to the time vesting conditions that applied to the AHL Variable RSA and will vest at the end of the applicable performance period. Each such HoldCo RSA will otherwise be subject to the same terms and conditions as were applicable under

 

5


Table of Contents
 

the related AHL RSA immediately prior to the effective time of the AHL Merger (including with respect to the ability to satisfy any required withholding obligations upon vesting and settlement of such HoldCo RSAs through net settlement, any dividends accrued thereunder, and any accelerated vesting in connection with a termination of service);

 

   

each outstanding right to obtain the value of an AHL Common Share (either in the form of an AHL Common Share, cash, other property or a combination thereof) (an “AHL RSU”) that is subject solely to time-based vesting requirements and not performance-based vesting requirements (an “AHL Fixed RSU”) and each AHL RSU that is not an AHL Fixed RSU (an “AHL Variable RSU”), will be converted into a number of HoldCo RSUs (rounded down to the nearest whole HoldCo Share) equal to (i) the exchange ratio multiplied by (ii) the number of AHL Common Shares subject to such AHL RSU immediately prior to the effective time of the AHL Merger; provided, that in the case of any AHL Variable RSU, (A) for purposes of clause (ii) above, the number of AHL Common Shares in respect of such AHL Variable RSU immediately prior to the effective time of the AHL Merger will be based on the applicable target level of performance and (B) the HoldCo RSUs will be subject only to the time vesting conditions that applied to the AHL Variable RSU and will vest at the end of the applicable performance period. Each such HoldCo RSU will otherwise be subject to the same terms and conditions as were applicable under the related AHL RSU immediately prior to the effective time of the AHL Merger (including with respect to any dividend equivalents accrued thereunder, any accelerated vesting in connection with a termination of service, and the ability to satisfy any required withholding obligations upon vesting and settlement of such HoldCo RSUs through net settlement); and

 

   

each AHL Fixed RSA granted to a non-employee director of AHL, by virtue of the occurrence of the AHL Merger, and without any action on the part of the holder thereof, will vest upon the effective time of the AHL Merger.

 

Q:

How does the board of directors of AGM recommend that I vote at the AGM special meeting?

 

A:

The AGM board of directors unanimously recommends that you vote “FOR” the AGM merger agreement proposal, “FOR” the AGM charter amendment proposal and “FOR” the AGM adjournment proposal.

In considering the recommendations of the AGM board of directors, AGM stockholders should be aware that AGM’s directors and executive officers have interests in the mergers that are different from, or in addition to, their interests as AGM stockholders. For a more complete description of these interests, see the information provided in the section of this joint proxy statement/prospectus titled “Interests of AGM’s Directors and Executive Officers in the Transactions” beginning on page 164.

 

Q:

How does the board of directors of AHL recommend that I vote at the AHL special meeting?

 

A:

The AHL board of directors (other than Messrs. Belardi, Kleinman, Lohr, Michelini, Puffer and Rowan, who recused themselves from determinations relating to the transactions contemplated by the merger agreement due to their affiliation with AGM) and the AHL special committee, unanimously recommend that you vote “FOR” the AHL merger agreement proposal, “FOR” the AHL non-binding compensation advisory proposal and “FOR” the AHL adjournment proposal.

In considering the recommendations of the AHL board of directors, holders of AHL Common Shares and AHL Preferred Shares should be aware that the AHL directors and executive officers have interests in the mergers that are different from, or in addition to, their interests as holders of AHL Common Shares and AHL Preferred Shares. For a more complete description of these interests, see the information provided in the section of this joint proxy statement/prospectus titled “Interests of AHL’s Directors and Executive Officers in the Transactions” beginning on page 166.

 

6


Table of Contents
Q:

Who is entitled to vote at the AGM special meeting?

 

A:

Only holders of record of issued and outstanding AGM Class A Shares, the AGM Class B Share and the AGM Class C Share as of the close of business on                ,             , the record date for the AGM special meeting, are entitled to vote at, and only the holders of AGM’s outstanding shares of capital stock as of such record date are entitled to notice of the AGM special meeting or any adjournment or postponement of the AGM special meeting. Virtual attendance at the AGM special meeting is not required to have your shares voted at the AGM special meeting. See below and the section of this joint proxy statement/prospectus titled “The AGM Special Meeting—Methods of Voting” beginning on page 78 for instructions on how to submit a proxy to vote your shares without attending the AGM special meeting. In addition, the stockholder list will be available for inspection during the AGM special meeting at                .

 

Q:

Who is entitled to vote at the AHL special meeting?

 

A:

Only holders of record of AHL Common Shares and AHL Preferred Shares at the close of business on                ,             , are entitled to notice of and to vote at the AHL special meeting and any adjournments or postponements thereof in respect of the AHL merger agreement proposal. Only holders of record of AHL Common Shares at the close of business on                ,              are entitled to notice of and to vote at the AHL special meeting and any adjournments or postponements thereof in respect of the AHL non-binding compensation advisory proposal. Virtual attendance at the AHL special meeting is not required to vote. See below and the section of this joint proxy statement/prospectus titled “The AHL Special Meeting—Methods of Voting” beginning on page 91 for instructions on how to vote your shares without attending the AHL special meeting. In addition, the shareholder list will be available for inspection during the AHL special meeting at                .

 

Q:

What is a proxy?

 

A:

A proxy is a stockholder’s or shareholder’s, as applicable, legal designation of another person, which is referred to as a “proxy”, to vote stock or shares of such stockholder’s stock at a stockholder meeting or shares of such shareholder at a shareholder meeting. The document used to designate a proxy to vote your shares of AGM common stock, AHL Common Shares or AHL Preferred Shares, as applicable, is referred to as a “proxy card.”

 

Q:

How many votes do I have for the AGM special meeting?

 

A:

AGM stockholders may cast one vote for each AGM Class A Share that AGM stockholders hold as of that record date. As of the close of business on the record date, there were                outstanding AGM Class A Shares, one outstanding AGM Class B share and one outstanding AGM Class C Share.

As of April 30, 2021, the AGM Class A Shares and the AGM Class B Share represented 53.4% and 46.6%, respectively, of the total voting power of the outstanding AGM Class A Shares and the AGM Class B Share entitled to vote on the AGM merger agreement proposal, voting together as a single class.

As of April 30, 2021, the AGM Class A Shares, the AGM Class B Share and the AGM Class C Share represented 9.2%, 8.0% and 82.8%, respectively, of the total voting power of the outstanding AGM Class A Shares, the AGM Class B Share and the AGM Class C Share entitled to vote on the AGM charter amendment proposal, voting together as a single class.

 

Q:

How many votes do I have for the AHL special meeting?

 

A:

Subject to the adjustments set forth in the AHL bye-laws, holders of AHL Common Shares and AHL Preferred Shares may cast one vote for each AHL Common Share and each AHL Preferred Share that holders of AHL Common Shares and AHL Preferred Shares owned as of the record date, in respect of the

 

7


Table of Contents
  AHL merger agreement proposal and the AHL adjournment proposal. In connection with the AHL merger agreement proposal, subject to the adjustments set forth in AHL bye-law 4.3, the AHL Preferred Shares together with all Restricted Common Shares (as defined in the AHL bye-laws) shall, in the aggregate, represent 0.1% of the total votes attributable to all AHL Common Shares that are issued and outstanding (such voting power allocated equally among such Restricted Common Shares and AHL Preferred Shares).

In connection with the AHL non-binding compensation advisory proposal, holders of AHL Common Shares may cast one vote for each AHL Common Share owned as of the record date. AHL Preferred Shares do not entitle the holder to vote in respect of the AHL non-binding compensation advisory proposal.

As of April 30, 2021, there were 191,742,821 outstanding AHL Common Shares and 95,300 outstanding AHL Preferred Shares.

See the section of this joint proxy statement/prospectus titled “The AHL Special General Meeting— Record Date for the AHL Special Meeting and Voting Rights” beginning on page 87 for a more detailed discussion of the voting rights of AHL Common Shares and AHL Preferred Shares.

 

Q:

What constitutes a quorum for the AGM special meeting?

 

A:

The holders of a majority in voting power of the outstanding AGM Class A Shares and the AGM Class B Share entitled to vote on the AGM merger agreement proposal at the AGM special meeting, voting together as a single class must be represented at the AGM special meeting in person or by proxy in order to constitute a quorum for the vote on the AGM merger agreement proposal.

The holders of a majority in voting power of the outstanding AGM Class A Shares, the AGM Class B Share and the AGM Class C Share entitled to vote on the AGM charter amendment proposal at the AGM special meeting, voting together as a single class, and including the presence of the holder of the AGM Class B Share, must be represented at the AGM special meeting in person or by proxy in order to constitute a quorum for the vote on the AGM charter amendment proposal.

Virtual attendance at the AGM special meeting will constitute presence in person for the purpose of determining the presence of a quorum for the transaction of business at the AGM special meeting. Abstentions are considered present for purposes of establishing a quorum. Because none of the proposals to be voted on at the AGM special meeting are “routine” matters for which brokers may have discretionary authority to vote, we do not expect any broker non-votes at the AGM special meeting. Thus, if your shares are held in the name of a bank, broker or other nominee and you do not obtain a proxy to vote such shares at the AGM special meeting or provide voting instructions with respect to such shares, they will not be deemed present at the AGM special meeting for purposes of establishing a quorum.

 

Q:

What constitutes a quorum for the AHL special meeting?

 

A:

In respect of the AHL merger agreement proposal, two persons at least holding or representing by proxy more than one-third of the issued AHL Common Shares and AHL Preferred Shares must be present in order to constitute a quorum at the AHL special meeting.

In respect of the AHL adjournment proposal, the holders of a majority in voting power of the outstanding AHL Common Shares and AHL Preferred Shares entitled to vote at the AHL special meeting (taking into account the adjustments set forth in AHL bye-law 4.3 as described in the section of this joint proxy statement/prospectus titled “The AHL Special General Meeting- “Record Date for the AHL Special Meeting and Voting Rights” on page 87) must be represented at the AHL special meeting (in person or by proxy) in order to constitute a quorum at the AHL special meeting.

In respect of the AHL non-binding compensation advisory proposal, the holders of a majority in voting power of the outstanding AHL Common Shares entitled to vote at the meeting, must be represented at the AHL special meeting in person or by proxy in order to constitute a quorum at the AHL special meeting.

 

8


Table of Contents

Virtual attendance at the AHL special meeting will constitute presence in person for the purpose of determining the presence of a quorum for the transaction of business at the AHL special meeting. Abstentions are considered present for purposes of establishing a quorum. Because none of the proposals to be voted on at the AHL special meeting are “routine” matters for which brokers may have discretionary authority to vote, we do not expect any broker non-votes at the AHL special meeting. Thus, if your shares are held in the name of a bank, broker or other nominee and you do not obtain a proxy to vote such shares at the AHL special meeting or provide voting instructions with respect to such shares, they will not be deemed present at the AHL special meeting for purposes of establishing a quorum.

 

Q:

What will happen to AGM and AHL as a result of the mergers?

 

A:

Upon the completion of the transactions contemplated by the merger agreement, AGM and AHL will each become wholly-owned direct subsidiaries of HoldCo. Upon the completion of the AGM Merger, the AGM Class A Shares will be delisted from the NYSE and subsequently deregistered under the Securities Exchange Act of 1934, as amended (the “Exchange Act”) in accordance with applicable securities laws. Upon the completion of the AHL Merger, the AHL Common Shares will be delisted from the NYSE and subsequently deregistered under the Exchange Act in accordance with applicable securities laws.

Following the mergers, each of the issued and outstanding shares of AGM preferred stock will remain issued and outstanding as preferred stock of AGM and each of the issued and outstanding AHL Preferred Shares, shall under applicable Bermuda law automatically become an equivalent preferred share of AHL, the surviving company in the AHL Merger. These preferred shares shall be entitled to the same dividend and all other preferences and privileges, voting rights, relative, participating, optional and other special rights, and qualifications, limitations and restrictions set forth in the existing certificates of designations relating to the respective series of AHL Preferred Shares and will continue in effect the AHL Preferred Shares. As a holder of AHL Preferred Shares, you will not receive anything different if the mergers are completed as the AHL Preferred Shares were issued to a depositary and holders who hold interests in the AHL Preferred automatically become Shares hold such interests in the form of depositary shares that evidence such interests and such depositary shares will not be varied in any way if the mergers are completed. As a result, each of AGM and AHL will continue to have independent reporting obligations under the Exchange Act.

 

Q:

Where will the common stock of HoldCo that I receive in the merger be publicly traded?

 

A:

The HoldCo Shares to be issued in the mergers will be listed for trading on the NYSE under the ticker symbol “APO.”

 

Q:

What happens if the mergers are not completed?

 

A:

If the AGM merger agreement proposal is not adopted by AGM stockholders and if the AHL Merger and the merger agreement proposal is not approved by the holders of AHL Common Shares and AHL Preferred Shares, or if the mergers are not completed for any other reason, AGM stockholders and holders of AHL Common Shares and AHL Preferred Shares will not receive any merger consideration in connection with the mergers. Instead, AGM and AHL will each remain an independent public company. If the merger agreement is terminated under specified circumstances, AGM will be obligated to pay AHL a cash termination fee of $81,900,000. See the section of this joint proxy statement/prospectus titled “The Merger Agreement—Expenses and Termination Fee” beginning on page 195 for a more detailed discussion of the termination fee.

 

Q:

What happens if the AGM charter amendment proposal is approved but the AGM merger agreement proposal is not approved?

 

A:

The approval of the AGM charter amendment proposal would allow AGM to implement its previously announced corporate governance updates. The approval of the AGM charter amendment proposal, and the

 

9


Table of Contents
  implementation of the corporate governance updates, are not conditioned on the approval of the AGM merger agreement proposal and, vice versa, the approval of the AGM merger agreement proposal is not conditioned on the approval of the AGM charter amendment proposal. If the AGM stockholders do not approve the AGM merger agreement proposal or the holders of AHL Common Shares and AHL Preferred Shares do not approve the AHL merger agreement proposal or the mergers are otherwise not consummated, but the AGM stockholders approve the AGM charter amendment proposal, (x) the corporate governance changes contemplated in the AGM charter amendment will be implemented at AGM, and (y) AGM and AHL will not consummate the mergers. Alternatively, if the AGM stockholders approve the AGM merger agreement proposal and the holders of AHL Common Shares and AHL Preferred Shares approve the AHL merger agreement proposal and the mergers are consummated, upon the closing of the mergers, the corporate governance updates will be implemented at, and will affect the corporate governance of, HoldCo and will not be implemented at AGM, which will become a wholly-owned subsidiary of HoldCo. The certificate of incorporation and bylaws of HoldCo that will be in effect following the consummation of the mergers and give effect to the corporate governance updates are attached as Annex D and Annex E, respectively, to this joint proxy statement/prospectus.

 

Q:

What are the corporate governance updates?

 

A:

In connection with the previously announced changes to its corporate governance structure, on March 8, 2021, AGM entered into a binding governance term sheet (the “Term Sheet”) with Leon Black, Marc Rowan and Joshua Harris (collectively, the “Principals”). The Term Sheet sets forth a number of changes to AGM’s governance structure, which are referred to as the “corporate governance updates,” and a timeline for their implementation. Among others, the corporate governance updates provide that the board will use reasonable best efforts to maintain a two-thirds independent board and create a new executive committee of the board, provide each Principal with certain stockholder rights set forth in a stockholder agreement, and eliminate the AGM umbrella partnership C-corporation (the “Up-C”) structure. Implementation of the corporate governance updates remains subject to regulatory approval. See the section of this joint proxy statement/prospectus titled “Corporate Governance Updates” beginning on page 211.

 

Q:

What is a “broker non-vote”?

 

A:

Under NYSE rules, banks, brokers and other nominees may use their discretion to vote “uninstructed” shares (i.e., shares of record held by banks, brokers or other nominees, but with respect to which the beneficial owner of such shares has not provided instructions on how to vote on a particular proposal) with respect to matters that are considered to be “routine,” but not with respect to “non-routine” matters. All of the proposals currently scheduled for consideration at the AGM special meeting and the AHL special meeting are “non-routine” matters.

Generally, a broker non-vote occurs on an item when (i) a bank, broker or other nominee has discretionary authority to vote on one or more “routine” proposals to be voted on at a meeting of stockholders, but is not permitted to vote on other “non-routine” proposals without instructions from the beneficial owner of the shares and (ii) the beneficial owner fails to provide the bank, broker or other nominee with such instructions. Because none of the proposals to be voted on at the AGM special meeting or the AHL special meeting are “routine” matters for which brokers may have discretionary authority to vote, AGM and AHL do not expect any broker non-votes at the AGM special meeting or the AHL special meeting, respectively.

 

Q:

What stockholder vote is required for the approval of each proposal at the AGM special meeting? What will happen if I fail to vote or abstain from voting on each proposal at the AGM special meeting?

 

A:

AGM Proposal 1: the AGM Merger Agreement Proposal. Assuming a quorum is present at the AGM special meeting, the approval of the AGM merger agreement proposal requires (a) the consent of the holder of the

 

10


Table of Contents
  AGM Class C Share, which was delivered on March 7, 2021 and (b) the affirmative vote at the AGM special meeting of the holders of a majority in voting power of the outstanding AGM Class A Shares and the AGM Class B Share entitled to vote on such proposal, voting together as a single class. As of April 30, 2021, the AGM Class A Shares and the AGM Class B Share represented 53.4% and 46.6%, respectively, of the total voting power of the outstanding AGM Class A Shares and the AGM Class B Share, voting together as a single class. As of April 30, 2021, the Principals, who have agreed to vote in favor of the AGM merger agreement, as described in the section of this joint proxy statement/prospectus titled “Voting Agreements–Principals Voting Agreement,” held 49.99% of the total voting power of the outstanding AGM Class A Shares and the AGM Class B Share, voting together as a single class. A failure to vote, a failure to provide instructions with respect to your shares held through a bank, broker or other nominee or an abstention will have the same effect as a vote “AGAINST” the AGM merger agreement proposal.

AGM Proposal 2: the AGM Charter Amendment Proposal. Assuming a quorum is present at the AGM special meeting, the approval of the AGM charter amendment proposal requires (a) the consent of the holder of the AGM Class C Share, which was delivered on                ,             , (b) the affirmative vote at the AGM special meeting of the holder of the outstanding AGM Class B Share and (c) the affirmative vote of the holders of a majority in voting power of the outstanding AGM Class A Shares, the AGM Class B Share and the AGM Class C Share entitled to vote on such proposal, voting together as a single class. As of April 30, 2021, the AGM Class A Shares, the AGM Class B Share and the AGM Class C Share represented 9.2%, 8.0% and 82.8%, respectively, of the total voting power of the outstanding AGM Class A Shares, the AGM Class B Share and the AGM Class C Share entitled to vote on the AGM charter amendment proposal, voting together as a single class. As of April 30, 2021, the Principals, who have agreed to use reasonable best efforts to take all actions necessary to give effect to the corporate governance updates as described in the section of this joint proxy statement/prospectus titled “Corporate Governance Updates,” held 91.4% of the total voting power of the outstanding AGM Class A Shares, the AGM Class B Share and the AGM Class C Share entitled to vote on the AGM charter amendment proposal, voting together as a single class. As a result, the AGM charter amendment proposal is expected to be approved at the AGM special meeting. A failure to vote, failure to provide instructions with respect to your shares held through a bank, broker or other nominee or an abstention will have the same effect as a vote “AGAINST” the AGM charter amendment proposal.

AGM Proposal 3: the AGM Adjournment Proposal. Whether or not there is a quorum present at the AGM special meeting, approval of the AGM adjournment proposal requires the affirmative vote of the holders of a majority in voting power of the shares of AGM common stock present in person or represented by proxy at the AGM special meeting and entitled to vote thereon. A stockholder’s (i) abstention on the AGM adjournment proposal or (ii) failure to vote on the AGM adjournment proposal while also attending the AGM special meeting or voting on one or more of the other proposals to come before the AGM special meeting will have the same effect as a vote “AGAINST” the AGM adjournment proposal. However, (i) the failure to attend the AGM special meeting and failure to vote on any of the proposals to be brought before the AGM special meeting or (ii) failure to instruct your bank, broker or other nominee to vote any shares you hold through such intermediary will have no effect on the outcome of the proposal.

 

Q:

What shareholder vote is required for the approval of each proposal at the AHL special meeting? What will happen if I fail to vote or abstain from voting on each proposal at the AHL special meeting?

 

A:

AHL Proposal 1: the AHL Merger Agreement Proposal. Assuming a quorum is present at the AHL special meeting, the AHL merger agreement proposal requires the affirmative vote (in person or by proxy) of a majority of the Total Voting Power (as defined in the AHL bye-laws) voting at the AHL special meeting in favor of the approval of the AHL merger agreement proposal. A failure to vote, a broker non-vote or an abstention will not have the effect of a vote “FOR” or “AGAINST” the AHL merger agreement proposal, but will reduce the number of votes cast and therefore increase the relative influence of those shareholders voting.

AHL Proposal 2: the AHL Adjournment Proposal. Assuming a quorum is present at the AHL special meeting, the AHL adjournment proposal requires the affirmative vote (in person or by proxy) of a majority

 

11


Table of Contents

of the Total Voting Power voting at the AHL special meeting in favor of the approval of the AHL adjournment proposal. A failure to vote, a broker non-vote or an abstention will not have the effect of a vote “FOR” or “AGAINST” the AHL adjournment proposal, but will reduce the number of votes cast and therefore increase the relative influence of those shareholders voting.

AHL Proposal 3: the AHL Non-Binding Compensation Advisory Proposal. Assuming a quorum is present at the AHL special meeting, the AHL non-binding compensation advisory proposal requires the affirmative vote (in person or by proxy) of the Total Voting Power in favor of the approval of the AHL non-binding compensation advisory proposal. A failure to vote, a broker non-vote or an abstention will not have the effect of a vote “FOR” or “AGAINST” the AHL non-binding compensation advisory proposal, but will reduce the number of votes cast and therefore increase the relative influence of those shareholders voting.

 

Q:

What if I hold shares in both AGM and AHL?

 

A:

If you are both an AGM stockholder and an AHL shareholder, you will receive two separate packages of proxy materials. A vote cast as an AGM stockholder will not count as a vote cast as an AHL shareholder, and a vote cast as an AHL shareholder will not count as a vote cast as an AGM stockholder. Therefore, please submit separate proxies for your shares of AGM common stock and your AHL Common Shares and AHL Preferred Shares.

 

Q:

How do I vote?

 

A:

Record Holders. Shares held directly in your name as the stockholder of record of AGM or the shareholder of record of AHL, as applicable, may be voted in one of the following ways:

 

   

By Internet: Through the Internet by logging onto the website indicated on the enclosed proxy card and following the prompts using the control number located on the proxy card.

 

   

By Telephone: By calling (from the United States, Puerto Rico and Canada) using the toll-free telephone number listed on the enclosed proxy card.

 

   

By Mail: By completing, signing, dating and returning the enclosed proxy card in the postage-paid envelope provided.

 

   

Voting Virtually at the AGM Special Meeting or the AHL Special Meeting, as applicable: Shares held directly in your name as stockholder of record of AGM may be voted virtually at the AGM special meeting and shares held directly in your name as shareholder of record of AHL may be voted virtually at the AHL special meeting.

Shares in “street name.” If your shares are held in “street name” by a bank, broker or other nominee, you should follow the instructions you receive from your bank, broker or other nominee on how to vote your shares. Registered stockholders (and their duly authorized proxies) who attend the AGM special meeting and registered shareholders who attend the AHL special meeting may vote their shares personally even if they previously have submitted a proxy to vote their shares.

Even if you plan to attend the AGM special meeting or the AHL special meeting, as applicable, AGM and AHL recommend that you submit a proxy to vote your shares in advance as described below so that your vote will be counted if you later decide not to or become unable to attend the respective meeting.

Additional information on attending the special meetings can be found under the section of this joint proxy statement/prospectus titled “The AGM Special Meeting” beginning on page 74 and under the section of this joint proxy statement/prospectus titled “The AHL Special Meeting” beginning on page 86.

 

Q:

How do I ask questions at my respective special meeting?

 

A:

The AGM special meeting allows stockholders to submit questions during the AGM special meeting in the question box provided at                . AGM will respond to as many inquiries at the AGM special meeting as time allows.

 

12


Table of Contents

The AHL special meeting allows shareholders to submit questions prior to and during the AHL special meeting in the question box provided at                . AHL will respond to as many inquiries at the AHL special meeting as time allows.

 

Q:

What if during the check-in time or during the respective special meeting I have technical difficulties or trouble accessing the virtual meeting website?

 

A:

AGM and AHL will each have technicians ready to assist you with any technical difficulties you may have accessing the virtual meeting website. If you encounter any difficulties accessing the virtual meeting website during the check-in or meeting time, please call the technical support number that will be posted on the virtual meeting website log-in page at                for the AGM special meeting and                for the AHL special meeting.

 

Q:

How can I vote my shares without attending my respective special meeting?

 

A:

Whether you hold your shares directly as the stockholder of record of AGM or the shareholder of record of AHL or beneficially in “street name,” you may direct your vote by proxy without attending the AGM special meeting or the AHL special meeting, as applicable. You can submit a proxy to vote over the Internet, or by telephone or by mail by following the instructions provided in the enclosed proxy card. Please note that if you hold shares beneficially in “street name,” you should follow the voting instructions provided by your bank, broker or other nominee.

Additional information on voting procedures can be found under the section of this joint proxy statement/prospectus titled “The AGM Special Meeting” beginning on page 74 and under the section of this joint proxy statement/prospectus titled “The AHL Special Meeting” beginning on page 86.

 

Q:

What is the difference between holding shares as a stockholder of record and as a beneficial owner of shares held in “street name”?

 

A:

If your shares of common stock of AGM are registered directly in your name with American Stock Transfer & Trust Company, LLC, which is referred to as “American Stock”, the transfer agent of AGM, you are considered the stockholder of record with respect to those shares. As the stockholder of record, you have the right to vote, or to grant a proxy to vote your shares directly to representatives of AGM or to a third party to vote your shares, at the AGM special meeting.

If your shares of AHL are registered directly in your name with Computershare Trust Company, N.A., which is referred to as “Computershare”, the transfer agent of AHL, you are considered the shareholder of record with respect to those shares. As the shareholder of record, you have the right to vote, or to grant a proxy for your vote directly to AHL, as applicable, or to a third party to vote, at the AHL special meeting.

If your shares of AGM or AHL are held by a bank, broker or other nominee, you are considered the beneficial owner of shares held in “street name,” and your bank, broker or other nominee is considered the stockholder of record with respect to those shares. Your bank, broker or other nominee will send you, as the beneficial owner, a package describing the procedure for voting your shares. You should follow the instructions provided by them to vote your shares. You are invited to attend the AGM special meeting or the AHL special meeting, as applicable, however, you may not vote these shares through the Internet during the respective special meetings at                or                , as applicable, unless you obtain a signed legal proxy, executed in your favor, from your bank, broker or other nominee that holds your shares, giving you the right to vote the shares at the applicable special meeting.

 

Q:

If my shares of AGM or AHL are held in “street name” by my bank, broker or other nominee, will my bank, broker or other nominee automatically vote those shares for me?

 

A:

No. Your bank, broker or other nominee will only be permitted to vote your shares of AGM or AHL, as applicable, if you instruct your bank, broker or other nominee how to vote. You should follow the

 

13


Table of Contents
  procedures provided by your bank, broker or other nominee regarding the voting of your shares. Under the rules of the NYSE, banks, brokers and other nominees who hold shares of AGM or AHL, as applicable, in “street name” for their customers have authority to vote on “routine” proposals when they have not received instructions from beneficial owners. However, banks, brokers and other nominees are prohibited from exercising their voting discretion with respect to non-routine matters, which includes all the proposals currently scheduled to be considered and voted on at each of the AGM and AHL special meetings. As a result, absent specific instructions from the beneficial owner of such shares, banks, brokers and other nominees are not empowered to vote such shares.

For AGM stockholders, whether or not you plan to attend the AGM special meeting, please take the time to complete, date, sign and return the enclosed proxy card in the accompanying prepaid reply envelope, or submit your proxy by telephone or through the Internet. We ask that you do so as promptly as possible to ensure that your shares of AGM common stock may be represented and voted at the AGM special meeting. The effect of not instructing your bank, broker or other nominee how you wish to vote your shares will be the same as a vote “AGAINST” the AGM merger agreement proposal and the AGM charter amendment proposal, but will not be counted as “FOR” or “AGAINST” and will have no effect on the AGM adjournment proposal and will not be counted as present for purposes of establishing a quorum at the AGM special meeting.

For holders of AHL Common Shares and AHL Preferred Shares, whether or not you plan to attend the AHL special meeting, please take the time to complete, date, sign and return the enclosed proxy card in the accompanying prepaid reply envelope, or submit your proxy by telephone or through the Internet. We ask that you do so as promptly as possible to ensure that your AHL Common Shares and AHL Preferred Shares may be represented and voted at the AHL special meeting. The effect of not instructing your bank, broker or other nominee how you wish to vote your shares will not have the effect of a vote “FOR” or “AGAINST” the AHL merger agreement proposal, the AHL adjournment proposal and the AHL non-binding compensation advisory proposal, but will reduce the number of votes cast and therefore increase the relative influence of the shareholders voting.

 

Q:

What should I do if I receive more than one set of voting materials for the same special meeting?

 

A:

If you hold shares of AGM or AHL in “street name” and also directly in your name as a stockholder of record or otherwise or if you hold shares of AGM or AHL in more than one brokerage account, you may receive more than one set of voting materials relating to the same special meeting.

Record Holders. For shares held directly, please complete, sign, date and return each proxy card (or submit a proxy to cast your vote by telephone or Internet as provided on each proxy card or attend the applicable special meeting and vote your shares directly at such meeting) or otherwise follow the voting instructions provided in this joint proxy statement/prospectus in order to ensure that all of your shares of AGM or AHL are voted.

Shares in “street name. For shares held in “street name” through a bank, broker or other nominee, you should follow the procedures provided by your bank, broker or other nominee to vote your shares.

 

Q:

If a stockholder or a shareholder gives a proxy, how are the shares of AGM or AHL voted?

 

A:

Regardless of the method you choose to submit a proxy to vote your shares, the individuals named on the enclosed proxy card will vote your shares of AGM or AHL, as applicable, in the way that you indicate. When completing the Internet or telephone processes or the proxy card, you may specify whether your shares of AGM or AHL, as applicable, should be voted for or against, or abstain from voting on, all, some or none of the specific items of business to come before the respective special meeting.

 

Q:

How will my shares of AGM be voted if I return a blank proxy?

 

A:

If you sign, date and return your proxy and do not indicate how you want your shares of AGM common stock to be voted, then your shares of AGM common stock will be voted “FOR” the AGM merger

 

14


Table of Contents
  agreement proposal, “FOR” the AGM charter amendment proposal and “FOR” the AGM adjournment proposal.

 

Q:

How will my shares of AHL be voted if I return a blank proxy?

 

A:

If you sign, date and return your proxy and do not indicate how you want your shares of AHL to be voted, then your shares of AHL will be voted “FOR” the AHL merger agreement proposal, “FOR” the AHL non-binding compensation advisory proposal (if you hold AHL Common Shares) and “FOR” the AHL adjournment proposal.

 

Q:

Can I change my vote after I have submitted my proxy?

 

A:

Any stockholder of AGM and shareholder of AHL, as applicable, giving a proxy has the right to revoke it before the proxy is voted at the applicable special meeting by any of the following:

 

   

subsequently submitting a new proxy (including by submitting a proxy via the Internet or telephone) that is received by the deadline specified on the accompanying proxy card;

 

   

giving written notice of your revocation to the AGM secretary or AHL secretary, as applicable; or

 

   

you can virtually attend the applicable special meeting and vote through the Internet at the applicable special meeting by visiting                and                , for AGM and AHL respectively. To attend the meeting and vote, you will need the 16-digit control number included in your proxy card, and if you hold in “street name” you will need a signed legal proxy from your bank, broker or other nominee giving you the right to vote the shares at the applicable special meeting. Simply attending the meeting will not, by itself, revoke your proxy.

Execution or revocation of a proxy will not in any way affect your right to attend the applicable special meeting and vote. Written notices of revocation and other communications with respect to the revocation of proxies should be addressed:

 

if you are an AGM stockholder:

Apollo Global Management, Inc.

9 West 57th Street, 43rd Floor

New York, New York 10019

Telephone: (212) 515-3200

Attention: Secretary

  

if you are an AHL shareholder:

Athene Holding Ltd.

Second Floor, Washington House,

16 Church Street,

Hamilton HM 11, Bermuda

Telephone: (441) 279-8400

Attention: Secretary

 

Q:

If I hold my shares in “street name,” can I change my voting instructions after I have submitted voting instructions to my bank, broker or other nominee?

 

A:

If your shares are held in the name of a bank, broker or other nominee and you previously provided voting instructions to your bank, broker or other nominee, you should follow the instructions provided by your bank, broker or other nominee to revoke or change your voting instructions.

 

Q:

Where can I find the voting results of the special meetings?

 

A:

The preliminary voting results for each special meeting will be announced at that special meeting. In addition, within four business days following certification of the final voting results, each of AGM and AHL intends to file the final voting results of its respective special meeting with the SEC on a Current Report on Form 8-K.

 

15


Table of Contents
Q:

If I do not favor the transactions contemplated by the merger agreement what are my rights?

 

A:

Holders of AGM Class A Shares who dissent to the AGM Merger will not have rights to an appraisal of the fair value of their shares. Under the DGCL, appraisal rights are generally not available for the shares of any class or series listed on a national securities exchange or held of record by more than 2,000 holders if the holders thereof are required by the terms of an agreement of merger or consolidation to accept shares of stock of any other corporation that at the effective date of the merger will be either listed on a national securities exchange or held of record by more than 2,000 holders. The AGM Class A Shares are listed on the NYSE as of the record date, and holders of the AGM Class A Shares will receive HoldCo Shares pursuant to the merger agreement. The merger agreement provides that HoldCo and AGM shall use reasonable best efforts to cause the HoldCo Shares to be issued in the mergers to be approved for listing on the NYSE, subject to official notice of issuance, prior to the closing of the mergers.

Holders of AHL Common Shares or AHL Preferred Shares who do not vote in favor of the AHL merger agreement proposal and who are not satisfied that they have been offered fair value for their shares, may within one month of notice of the AHL special meeting to approve the AHL merger agreement proposal, apply to the Supreme Court of Bermuda (the “Bermuda Court”) to appraise the fair value of their shares. For a more complete description of the available appraisal rights of holders of AHL Common Shares and AHL Preferred Shares, see the section of this joint proxy statement/prospectus titled “Appraisal Rights” beginning on page 179.

Additionally, if AGM stockholders are not in favor of the transactions contemplated by the merger agreement, they may vote against the AGM merger agreement proposal, and if holders of AHL Common Shares and AHL Preferred Shares are not in favor of the transactions contemplated by the merger agreement they may vote against the AHL merger agreement proposal. Information about how AGM stockholders may vote on the proposals being considered in connection with the transactions contemplated by the merger agreement can be found under the section of this joint proxy statement/prospectus titled “The AGM Special Meeting” beginning on page 74. Information about how holders of AHL Common Shares and AHL Preferred Shares may vote on the proposals being considered in connection with the transactions contemplated by the merger agreement can be found under the section of this joint proxy statement/prospectus titled “The AHL Special Meeting” beginning on page 86.

 

Q:

Are there any risks that I should consider in deciding whether to vote for the approval of the AGM merger agreement proposal, the approval of the AGM charter amendment proposal or the AHL merger agreement proposal?

 

A:

Yes. You should read and carefully consider the risk factors set forth in the section of this joint proxy statement/prospectus titled “Risk Factors” beginning on page 48. You also should read and carefully consider the risk factors of AGM and AHL contained in the documents that are incorporated by reference into this joint proxy statement/prospectus. See the section of this joint proxy statement/prospectus titled “Where You Can Find More Information” beginning on page 375.

 

Q:

What happens if I sell my shares of AGM or AHL before the respective special meeting?

 

A:

The record date for AGM stockholders entitled to vote at the AGM special meeting is earlier than the date of the AGM special meeting, and the record date for holders of AHL Common Shares and AHL Preferred Shares entitled to vote at the AHL special meeting is earlier than the date of the AHL special meeting. If you transfer your shares of AGM common stock or AHL Common Shares after the respective record date but before the applicable special meeting, you will, unless special arrangements are made, retain your right to vote at the applicable special meeting.

 

Q:

Who will solicit and pay the cost of soliciting proxies?

 

A:

AGM has engaged                , which is referred to as                , to assist in the solicitation of proxies for the AGM special meeting. AGM estimates that it will pay                a fee of approximately $                plus costs

 

16


Table of Contents
  and expenses. AGM has agreed to indemnify                against various liabilities and expenses that relate to or arise out of its solicitation of proxies (subject to certain exceptions).

AHL has engaged                , which is referred to as                , to assist in the solicitation of proxies for the AHL special meeting. AHL estimates that it will pay                a fee of approximately $                , plus reimbursement for certain fees and expenses. AHL has agreed to indemnify                against various liabilities and expenses that relate to or arise out of its solicitation of proxies (subject to certain exceptions).

AGM and AHL also may be required to reimburse banks, brokers and other custodians, nominees and fiduciaries or their respective agents for their expenses in forwarding proxy materials to beneficial owners of shares of AGM and AHL, respectively. AGM’s directors, officers and employees and AHL’s directors, officers and employees also may solicit proxies by telephone, by electronic means or in person. They will not be paid any additional amounts for soliciting proxies.

 

Q:

What are the United States federal income tax consequences of the transactions contemplated by the merger agreement to AGM stockholders and holders of AHL Common Shares and AHL Preferred Shares?

 

A:

HoldCo, AGM and AHL each intend that, subject to certain limitations and qualifications described in the section of this joint proxy statement/prospectus titled “Material Tax Consequences of the Mergers” beginning on page 323, the mergers, taken together, will qualify as a transaction described in Section 351 of the Code (as defined herein). The obligation of AGM to complete the mergers is conditioned upon the receipt by AGM of an opinion from either Paul, Weiss, Rifkind, Wharton & Garrison LLP (“Paul Weiss”), co-counsel to AGM, or Skadden, Arps, Slate, Meagher & Flom LLP (“Skadden Arps”), co-counsel to AGM, to the effect that for U.S. federal income tax purposes, the AGM Merger, the AHL Merger and the exchange of the AOG units, taken together, will qualify as a transaction described in Section 351 of the Code. The obligation of AHL to complete the mergers is conditioned upon the receipt by AHL of an opinion from either Latham & Watkins LLP (“Latham”) or Sidley Austin LLP (“Sidley Austin”), co-counsel to AHL, to the effect that for U.S. federal income tax purposes, the AGM Merger, the AHL Merger and the exchange of the AOG units, taken together, will qualify as a transaction described in Section 351 of the Code. If such treatment applies, U.S. Holders (as defined herein) of the AGM Class A Shares and AHL Common Shares will generally not recognize gain or loss upon the exchange of their AGM Class A Shares or AHL Common Shares for HoldCo Shares in the mergers.

You should read the section of this joint proxy statement/prospectus titled “Material Tax Consequences of the Mergers” beginning on page 323 for a more complete discussion of the U.S. federal income tax consequences related to the transactions contemplated by the merger agreement, including a discussion of such consequences to U.S. Holders of AHL Preferred Shares.

 

Q:

When are the transactions contemplated by the merger agreement expected to be completed?

 

A:

Subject to the satisfaction or waiver of the closing conditions described in the section of this joint proxy statement/prospectus titled “The Merger Agreement—Conditions to Completion of the Mergers” beginning on page 181, including the adoption of the merger agreement by AGM stockholders at the AGM special meeting and the approval of the AHL Merger and the approval of the statutory merger agreement by holders of AHL Common Shares and AHL Preferred Shares at the AHL special meeting, the transactions contemplated by the merger agreement are expected to close in January 2022. However, neither AGM nor AHL can predict the actual date on which these transactions will be completed, or if the transactions will be completed at all, because completion is subject to conditions and factors outside the control of both companies. AGM and AHL intend to complete the transactions contemplated by the merger agreement as soon as reasonably practicable. See also the section of this joint proxy statement/prospectus titled “The Merger Agreement—Efforts to Complete the Mergers” beginning on page 192.

 

Q:

What are the conditions to completion of the transactions contemplated by the merger agreement?

 

A:

In addition to the adoption of the merger agreement by AGM stockholders and the adoption of the merger agreement by holders of AHL Common Shares and AHL Preferred Shares, as described above, completion

 

17


Table of Contents
  of the transactions contemplated by the merger agreement is subject to the satisfaction of a number of other conditions, including, but not limited to (i) the authorizations, consents, orders or approvals of, or declarations or filings with, and the expiration of waiting periods required from, certain governmental authorities having been obtained and being in full force and effect; (ii) there being in effect no injunction, judgment, ruling or law enacted, promulgated, issued, entered, amended or enforced by any governmental authority enjoining, restraining or otherwise making illegal or prohibiting the consummation of the mergers; (iii) the SEC having declared the registration statement on Form S-4, of which this joint proxy statement/prospectus forms a part, effective under the Securities Act of 1933, as amended (the “Securities Act”), there being no stop order in effect by the SEC suspending the effectiveness of the registration statement and there being no pending proceedings for that purpose; (iv) the representations and warranties of each party in the merger agreement being true and correct, subject to certain specified exceptions and materiality thresholds; (v) there not having been since the date of the merger agreement a material adverse effect on either party; (vi) the other party having performed or complied in all material respects with the obligations required to be performed or complied with by it under the merger agreement at or prior to the effective time of the AGM Merger or the AHL Merger, as applicable, and (vii) each of AGM and AHL having received a written tax opinion from AGM’s counsel and AHL’s counsel, respectively, or a nationally recognized accounting firm or law firm reasonably acceptable to AGM or AHL, as applicable, in form and substance reasonably satisfactory to AGM and AHL, respectively, dated as of the closing date, to the effect that, based on the AGM tax representation letter and the AHL tax representation letter, the mergers and the exchange of AOG units, taken together, will be treated as a transaction described in Section 351 of the Code. In addition, AHL’s obligation to complete the mergers is also subject to the completion, or the completion concurrently with the closing, in all respects of the restructuring involving AGM and its subsidiaries, among others, pursuant to which (i) all AOG units held of record or beneficially by persons other than AGM, AHL and their respective subsidiaries will be exchanged, in a series of steps, for HoldCo Shares or other consideration and (ii) the only outstanding class of common stock outstanding upon consummation of the restructuring shall be the AGM Class A Shares or the HoldCo Shares. For a more complete summary of the conditions that must be satisfied or waived prior to completion of the transactions contemplated by the merger agreement, see the section of this joint proxy statement/prospectus titled “The Merger Agreement—Conditions to Completion of the Mergers” beginning on page 181.

 

Q:

What should I do now?

 

A:

You should read this joint proxy statement/prospectus carefully and in its entirety, including the annexes, and return your completed, signed and dated proxy card(s) by mail in the enclosed postage-paid envelope or submit a proxy containing your voting instructions by telephone or over the Internet as soon as possible so that your shares will be voted in accordance with your instructions.

Please do not submit your stock or share certificates at this time. If the transactions contemplated by the merger agreement are completed, you will receive written instructions for surrendering your stock or share certificates in exchange for HoldCo Shares.

 

Q:

Whom do I contact if I have questions about the AGM special meeting, the AHL special meeting or the transactions contemplated by the merger agreement?

 

A:

If you have questions about the AGM special meeting, the AHL special meeting or the transactions contemplated by the merger agreement, or desire additional copies of this joint proxy statement/prospectus or additional proxies, you may contact:

 

if you are an AGM stockholder:    if you are an AHL shareholder:

Toll-Free:

Call Collect:

  

Toll-Free:

Call Collect:

 

18


Table of Contents
Q:

Where can I find more information about AGM and AHL?

 

A:

You can find more information about AGM and AHL from various sources described in the section of this joint proxy statement/prospectus titled “Where You Can Find More Information” beginning on page 375.

 

19


Table of Contents

SUMMARY

This summary highlights selected information in this joint proxy statement/prospectus and may not contain all of the information that is important to you. You should carefully read this entire joint proxy statement/prospectus and the other documents we refer you to for a more complete understanding of the matters being considered at the special meetings. In addition, we incorporate by reference important business and financial information about AGM and AHL into this joint proxy statement/prospectus. You may obtain the information incorporated by reference into this joint proxy statement/prospectus without charge by following the instructions in the section of this joint proxy statement/prospectus titled “Where You Can Find More Information” beginning on page 375.

The Parties to the Mergers (pages 71 and 72)

Tango Holdings, Inc.

9 West 57th Street, 43rd Floor

New York, New York 10019

Telephone: (212) 515-3200

HoldCo is a corporation incorporated in the State of Delaware. To date, HoldCo has not conducted any activities other than those incident to its formation, the execution of the merger agreement, the preparation of regulatory filings made in connection with the transactions contemplated by the merger agreement and other matters related to such transactions. After completion of the transactions contemplated by the merger agreement, HoldCo will be the parent entity and successor corporation to AGM and AHL, and will be renamed Apollo Global Management, Inc. The HoldCo Shares will be listed on the NYSE under the symbol “APO.” HoldCo’s principal office is located at 9 West 57th Street, 43rd Floor, New York, New York 10019, and its telephone number is (212) 515-3200.

Apollo Global Management, Inc.

9 West 57th Street, 43rd Floor

New York, New York 10019

Telephone: (212) 515-3200

AGM is a leading global investment manager with assets under management of approximately $455 billion as of December 31, 2020 in credit, private equity, and real assets funds.

The AGM Class A Shares are listed on the NYSE under the symbol “APO.” AGM’s Series A preferred stock and Series B preferred stock are listed on the NYSE under the symbols “APO.PRA” and “APO.PRB,” respectively. Upon the completion of the transactions contemplated by the merger agreement, AGM will be renamed                and the AGM Class A Shares will be delisted from the NYSE. Following the mergers, each of the issued and outstanding shares of AGM preferred stock will remain issued and outstanding as preferred stock of AGM. As a result, AGM will continue to have independent reporting obligations under the Exchange Act.

AGM’s principal office is located at 9 West 57th Street, 43rd Floor, New York, New York 10019, and its telephone number is (212) 515-3200.



 

20


Table of Contents

Athene Holding Ltd.

Second Floor, Washington House,

16 Church Street,

Hamilton HM 11, Bermuda

Telephone: (441) 279-8400

AHL, through its subsidiaries, is a leading retirement services company with total assets of $202.8 billion as of December 31, 2020 and operations in the United States, Bermuda and Canada. AHL specializes in helping its customers achieve financial security and is a solutions provider to institutions.

The AHL Common Shares are listed on the NYSE under the symbol “ATH.” AHL’s Depositary Shares, each representing a 1/1000th interest in a 6.35% Fixed-to-Floating Rate Perpetual Non-Cumulative Preference Share, Series A, a 5.625% Fixed Rate Perpetual Non-Cumulative Preference Share, Series B, a 6.375% Fixed-Rate Reset Perpetual Non-Cumulative Preference Share, Series C and a 4.875% Fixed Rate Perpetual Non-Cumulative Preference Share, Series D (together, the “AHL Preferred Shares”), are listed on the NYSE under the symbols, “ATHPrA,” “ATHPrB,” “ATHPrC,” and “ATHPrD,” respectively. Following the mergers, each of the issued and outstanding AHL Preferred Shares, shall under applicable Bermuda law automatically become an equivalent preferred share of AHL, the surviving company in the AHL Merger. These preferred shares will be entitled to the same dividend and all other preferences and privileges, voting rights, relative, participating, optional and other special rights, and qualifications, limitation and restrictions set forth in the existing certificates of designations relating to the respective series of AHL Preferred Shares and will continue in effect the AHL Preferred Shares. Holders of AHL Preferred Shares will not receive anything different if the mergers are completed as the AHL Preferred Shares were issued to a depositary and holders who hold interests in the AHL Preferred Shares hold such interests in the form of the Depositary Shares for the relative series of AHL Preferred Shares that evidence such interests and such Depositary Shares will not be varied in any way if the mergers are completed. As a result, AHL will continue to have independent reporting obligations under the Exchange Act with respect to the Depositary Shares.

AHL’s principal office is located at Second Floor, Washington House, 16 Church Street, Hamilton HM 11, Bermuda, and its telephone number is (441) 279-8400.

Blue Merger Sub, Ltd.

9 West 57th Street, 43rd Floor

New York, New York 10019

Telephone: (212) 515-3200

AHL Merger Sub is a Bermuda exempted company. To date, AHL Merger Sub has not conducted any activities other than those incident to its formation, the execution of the merger agreement, the preparation of regulatory filings made in connection with the transactions contemplated by the merger agreement and other matters related to such transactions. In connection with the transactions contemplated by the merger agreement and pursuant to the statutory merger agreement to be executed upon the closing of the transactions, AHL Merger Sub shall merge with and into AHL, with AHL as the surviving entity and a direct subsidiary of HoldCo. AHL Merger Sub’s registered address is c/o Compass Administrative Services Ltd., Crawford House, 50 Cedar Avenue, Hamilton, HM 11, Bermuda, and its telephone number is (212) 515-3200.



 

21


Table of Contents

Green Merger Sub, Inc.

9 West 57th Street, 43rd Floor

New York, New York 10019

Telephone: (212) 515-3200

AGM Merger Sub is a corporation incorporated in the State of Delaware. To date, AGM Merger Sub has not conducted any activities other than those incident to its formation, the execution of the merger agreement, the preparation of regulatory filings made in connection with the transactions contemplated by the merger agreement and other matters related to such transactions. In connection with the transactions contemplated by the merger agreement, AGM Merger Sub shall merge with and into AGM, with AGM as the surviving entity and a direct subsidiary of HoldCo. AGM Merger Sub’s registered address is c/o Corporation Services Company, 251 Little Falls Drive, Wilmington, Delaware, 19808, and its telephone number is (212) 515-3200.

Corporate Governance Updates (page 211)

In connection with the previously announced changes to its corporate governance structure, on March 8, 2021, AGM entered into the Term Sheet with Principals. The Term Sheet sets forth a number of changes to AGM’s governance structure, which are referred to as the “corporate governance updates,” and a timeline for their implementation. Among others, the corporate governance updates provide that the board will use reasonable best efforts to maintain a two-thirds independent board and create a new executive committee of the board, provide each Principal with certain stockholder rights set forth in a stockholder agreement, and eliminate the AGM Up-C structure. Implementation of the corporate governance updates remains subject to regulatory approval.

If the mergers are not consummated but the AGM stockholders approve the AGM charter amendment, (x) the corporate governance changes contemplated in the AGM charter amendment will be implemented at AGM, and (y) AGM and AHL will not consummate the mergers. Alternatively, if the mergers are consummated, upon the closing of the mergers, the corporate governance updates will be implemented at, and will affect the corporate governance of, HoldCo and will not be implemented at AGM, which will become a wholly-owned subsidiary of HoldCo.

The Mergers, the Merger Agreement and the Statutory Merger Agreement (pages 99 and 180 and Annex A and Annex F)

The terms and conditions of the merger transactions are contained in the merger agreement, a copy of which is attached as Annex A to this joint proxy statement/prospectus and the statutory merger agreement, a copy of which is attached as Annex F to this joint proxy statement/prospectus, which are incorporated into this joint proxy statement/prospectus by reference. You are encouraged to read the merger agreement carefully and in its entirety, as it is the primary legal document that governs the merger transactions.

The merger agreement provides that, upon the terms and subject to the conditions set forth therein, AGM and AHL will effect an all-stock merger transaction to combine their respective businesses through: (a) the AHL Merger, with AHL as the surviving entity in the AHL Merger and a direct subsidiary of HoldCo and (b) the AGM Merger, with AGM as the surviving entity in the AGM Merger and a direct subsidiary of HoldCo. The mergers are intended to become effective concurrently and, upon the consummation of the mergers, AGM and AHL will be direct subsidiaries of HoldCo.

Merger Consideration (page 99)

Upon the terms and subject to the conditions of the merger agreement, which has been approved by the boards of directors of both companies (other than, with respect to the AHL board of directors, Messrs. Belardi, Kleinman, Lohr, Michelini, Puffer and Rowan, who recused themselves from determinations relating to the



 

22


Table of Contents

transactions contemplated by the merger agreement due to their affiliation with AGM), as well as the conflicts committee of AGM’s board and the AHL special committee, at the effective time of the AHL Merger, each issued and outstanding AHL Common Share (other than AHL Common Shares held (a) by AHL as treasury shares or (b) by AHL Merger Sub, the Apollo Operating Group or the respective direct or indirect wholly owned subsidiaries of AHL or the Apollo Operating Group), will be converted automatically into the right to receive 1.149 duly authorized, validly issued, fully paid and nonassessable HoldCo Shares and any cash paid in lieu of fractional HoldCo Shares. No fractional HoldCo Shares will be issued in connection with the AHL Merger, and AHL’s shareholders will receive cash in lieu of any fractional HoldCo Shares. Subject to the terms and conditions of the merger agreement, at the effective time of the AGM Merger, each issued and outstanding AGM Class A Share (other than AGM Class A Shares held (a) by AGM as treasury shares or (b) by AGM Merger Sub or any direct or indirect wholly owned subsidiary of AGM) will be converted automatically into the right to receive one HoldCo Share.

Upon the terms and subject to the conditions of the AGM charter amendment, each outstanding AOG unit, other than those held indirectly by AGM and those held indirectly by AHL, will be exchanged prior to or concurrent with the closing of the transactions contemplated by the merger agreement into one AGM Class A Share, which will automatically be converted into one HoldCo Share at the closing of the AGM Merger. At the closing of the mergers, it is intended that the AOG units held by subsidiaries of AHL will be exchanged for HoldCo Shares on a one-for-one basis. See the section of this joint proxy statement/prospectus titled “Corporate Governance Updates” beginning on page 211.

Treatment of AGM Preferred Stock and AHL Preferred Shares (page 191)

Following the mergers, each of the issued and outstanding shares of AGM preferred stock will remain issued and outstanding as preferred stock of AGM. In the AHL Merger, each of the issued and outstanding AHL Preferred Shares, shall under applicable Bermuda law automatically become an equivalent preferred share of AHL, the surviving company in the AHL Merger. These preferred shares will be entitled to the same dividend and all other preferences and privileges, voting rights, relative, participating, optional and other special rights, and qualifications, limitation and restrictions set forth in the existing certificates of designations relating to the respective series of AHL Preferred Shares and will continue in effect the AHL Preferred Shares. AHL Preferred Shareholders will not receive anything different if the mergers are completed as the AHL Preferred Shares were issued to a depositary and holders who hold interests in the AHL Preferred Shares hold such interests in the form of the Depositary Shares for the relative series of AHL Preferred Shares that evidence such interests and such Depositary Shares will not be varied in any way if the mergers are completed.

Treatment of AGM Equity Awards (page 189)

Prior to the effective time of the AGM Merger, AGM’s board (or, if appropriate, any duly-authorized committee administering AGM’s equity incentive plans) will adopt such resolutions and take such other actions to adjust the terms of all AGM equity awards to provide that, immediately following the effective time of the AGM Merger:

 

 

each AGM Option, whether vested or unvested, will be converted into a number of HoldCo Options equal to the number of AGM Class A Shares subject to such AGM Option immediately prior to the effective time of the AGM Merger, with an exercise price equal to the exercise price of such AGM Option. Each such HoldCo Option will otherwise be subject to the same terms and conditions as were applicable under the related AGM Option immediately prior to the effective time of the AGM Merger (including, for the avoidance of doubt, the ability to satisfy any required withholding obligations upon vesting and settlement of such HoldCo Options through net settlement);

 

 

each AGM RSA will be converted into a number of HoldCo RSAs equal to the number of AGM Class A Shares subject to such AGM RSA immediately prior to the effective time of the AGM Merger. Each such



 

23


Table of Contents
 

HoldCo RSA will otherwise be subject to the same terms and conditions as were applicable under the related AGM RSA immediately prior to the effective time of the AGM Merger (including with respect to any dividends accrued thereunder, any performance-based vesting requirements applicable to an AGM Performance RSAs immediately prior to the effective time of the AGM Merger, and the ability to satisfy any required withholding obligations upon vesting and settlement of such HoldCo RSAs through net settlement); and

 

 

each AGM RSU will be converted into a number of HoldCo RSUs equal to the number of AGM Class A Shares subject to such AGM RSU immediately prior to the effective time of the AGM Merger. Each such HoldCo RSU will otherwise be subject to the same terms and conditions as were applicable under the related AGM RSU immediately prior to the effective time of the AGM Merger (including with respect to any dividend equivalents accrued thereunder, any performance-based vesting requirements applicable to an AGM Performance RSA immediately prior to the effective time of the AGM Merger, and the ability to satisfy any required withholding obligations upon vesting and settlement of such Holdco RSUs through net settlement).

Treatment of AHL Equity Awards (page 190)

Prior to the effective time of the AHL Merger, the board of directors of AHL (or, if appropriate, any duly-authorized committee administering AHL’s share incentive plans) will adopt such resolutions and take such other actions to adjust the terms of all AHL equity awards to provide that, immediately following the effective time of the AHL Merger:

 

 

each AHL Option, whether vested or unvested, will be converted into a number of HoldCo Options (rounded down to the nearest whole HoldCo Share) equal to the product of (i) the exchange ratio multiplied by (ii) the number of AHL Common Shares subject to such AHL Option immediately prior to the effective time of the AHL Merger (rounded down to the nearest whole share), with an exercise price equal to the quotient of (x) the exercise price of such AHL Option divided by (y) the exchange ratio (rounded up to the nearest whole cent). Each such HoldCo Option will otherwise be subject to the same terms and conditions as were applicable under the related AHL Option immediately prior to the effective time of the AHL Merger (including with respect to the ability to satisfy any required withholding obligations upon vesting and settlement of such HoldCo Options through net settlement, and any accelerated vesting in connection with a termination of service);

 

 

each outstanding AHL Fixed RSA and AHL Variable RSA, will be converted into a number of HoldCo RSAs (rounded down to the nearest whole HoldCo Share) equal to (i) the exchange ratio multiplied by (ii) the number of AHL Common Shares subject to such AHL RSA immediately prior to the effective time of the AHL Merger; provided, that in the case of any AHL Variable RSA, (A) for purposes of clause (ii) above, the number of AHL Common Shares in respect of such AHL Variable RSA immediately prior to the effective time of the AHL Merger will be based on the applicable target level of performance and (B) the Holdco RSAs will be subject only to the time vesting conditions that applied to the AHL Variable RSA and will vest at the end of the applicable performance period. Each such HoldCo RSA will otherwise be subject to the same terms and conditions as were applicable under the related AHL RSA immediately prior to the effective time of the AHL Merger (including with respect to the ability to satisfy any required withholding obligations upon vesting and settlement of such HoldCo RSAs through net settlement, any dividends accrued thereunder, and any accelerated vesting in connection with a termination of service);

 

 

each AHL Fixed RSU and AHL Variable RSU, will be converted into a number of HoldCo RSUs (rounded down to the nearest whole HoldCo Share) equal to (i) the exchange ratio multiplied by (ii) the number of AHL Common Shares subject to such AHL RSU immediately prior to the effective time of the AHL Merger; provided, that in the case of any AHL Variable RSU, (A) for purposes of clause (ii) above, the number of AHL Common Shares in respect of such AHL Variable RSU immediately prior to the effective time of the AHL Merger will be based on the applicable target level of performance and (B) the HoldCo



 

24


Table of Contents
 

RSUs will be subject only to the time vesting conditions that applied to the AHL Variable RSU and will vest at the end of the applicable performance period. Each such HoldCo RSU will otherwise be subject to the same terms and conditions as were applicable under the related AHL RSU immediately prior to the effective time of the AHL Merger (including with respect to any dividend equivalents accrued thereunder, any accelerated vesting in connection with a termination of service, and the ability to satisfy any required withholding obligations upon vesting and settlement of such HoldCo RSUs through net settlement); and

 

 

each AHL Fixed RSA, granted to a non-employee director of AHL, by virtue of the occurrence of the AHL Merger, and without any action on the part of the holder thereof, will vest upon the effective time of the AHL Merger.

AGM’s Reasons for the Mergers (page 115)

AGM’s board of directors unanimously recommends that AGM stockholders vote “FOR” the AGM merger agreement proposal (AGM Proposal 1) and “FOR” the AGM charter amendment proposal (AGM Proposal 2).

In reaching its decision to approve and declare advisable (A) the merger agreement and the transactions contemplated by the merger agreement (including the statutory merger agreement), including the mergers on the terms and subject to the conditions set forth in the merger agreement, and (B) the governance updates contemplated by the AGM charter amendment, and, in each case, to recommend that the holders of AGM Class A Shares, the AGM Class B Share and the AGM Class C Share, as applicable, adopt the merger agreement and approve the charter amendment, the AGM board of directors and the conflicts committee of the AGM board of directors (consisting of Michael E. Ducey, A. B. Krongard and Pauline Richards) consulted with AGM’s senior management and its outside legal and financial advisors, and considered a number of factors it believed supported its decision to enter into the merger agreement, including, without limitation, those listed in the section of this joint proxy statement/prospectus titled “The Mergers—Recommendation of the AGM Board of Directors; AGM’s Reasons for the Mergers” beginning on page 115.

AHL’s Reasons for the Mergers (page 120)

AHL’s board of directors (other than Messrs. Belardi, Kleinman, Lohr, Michelini, Puffer and Rowan, who recused themselves from determinations relating to the transactions contemplated by the merger agreement (including the statutory merger agreement) due to their affiliation with AGM) and the AHL special committee, unanimously recommend that holders of AHL Common Shares and AHL Preferred Shares vote “FOR” the AHL merger agreement proposal (AHL Proposal 1).

The AHL board of directors (other than Messrs. Belardi, Kleinman, Lohr, Michelini, Puffer and Rowan, who recused themselves from determinations relating to the transactions contemplated by the merger agreement due to their affiliation with AGM) and the AHL special committee (consisting of Marc Beilinson, Robert Borden and Brian Leach) unanimously approved and declared advisable the merger agreement, the statutory merger agreement, the mergers and the other transactions contemplated by the merger agreement (including the statutory merger agreement) and determined that the merger agreement, the statutory merger agreement, the mergers and the other transactions contemplated by the merger agreement are advisable and in the best interests of AHL as a whole. In reaching their respective decisions to approve and declare advisable the merger agreement, the statutory merger agreement, the mergers and the other transactions contemplated thereby and to recommend the adoption of the merger agreement and the statutory merger agreement to holders of AHL Common Shares and AHL Preferred Shares, each of the AHL board of directors and the AHL special committee consulted with AHL management, as well as outside legal and financial advisors, and considered a number of factors it believed supported its decision to enter into the merger agreement, including without limitation those listed in the section of this joint proxy statement/prospectus titled “The Mergers—Recommendation of the AHL Board of Directors; AHL’s Reasons for the Mergers” beginning on page 120.



 

25


Table of Contents

Summary Historical Financial and Other Data of AGM (page 65)

The following table presents summary historical consolidated financial and other data of AGM as of and for each of the years in the five-year period ended December 31, 2020. The summary historical consolidated statements of operations data of AGM for each of the years ended December 31, 2020, 2019 and 2018 and the summary historical consolidated statements of financial condition data as of December 31, 2020 and 2019 have been derived from AGM’s audited consolidated financial statements and accompanying notes contained in AGM’s Annual Report on Form 10-K for the year ended December 31, 2020, which are incorporated into this joint proxy statement/prospectus by reference. The summary historical consolidated statements of operations data of AGM for the years ended December 31, 2017 and 2016 and the summary consolidated statements of financial condition data as of December 31, 2018, 2017 and 2016 have been derived from AGM’s audited consolidated financial statements not incorporated by reference into this joint proxy statement/prospectus. The following table includes the results for Apollo Global Management, LLC prior to its conversion to a Delaware corporation and the results for AGM Inc. following the conversion.

The summary historical consolidated financial and other data is not necessarily indicative of future results of AGM and should be read together with the other information contained in the section titled “Management’s Discussion and Analysis of Financial Condition and Results of Operations” and the consolidated financial statements and related notes in AGM’s Annual Report on Form 10-K for the fiscal year ended December 31, 2020, which are incorporated herein by reference.

The unaudited selected non-GAAP financial metrics included below have not been presented in the above mentioned historical consolidated financial statements.

For more information, see the section of this joint proxy statement/prospectus titled “Where You Can Find More Information” beginning on page 375.

 

     Years ended December 31,  
(in millions)    2020      2019      2018     2017      2016  

Consolidated Statements of Operations Data

             

Total revenues

   $ 2,354      $ 2,932      $ 1,093     $ 2,772      $ 2,074

Net Income

   $ 467      $ 1,537      $ 19     $ 1,444      $ 970  

Net Income (Loss) Attributable to Apollo Global Management, Inc. Class A Common Stockholders

   $ 120      $ 807      $ (42   $ 616      $ 403  
     As of December 31,  
     2020      2019      2018     2017      2016  

Consolidated Statements of Financial Condition Data

             

Total Assets

   $ 23,669      $ 8,542      $ 5,992     $ 6,991      $ 5,629  

Total shareholder’s equity

   $ 5,513      $ 3,038      $ 2,452     $ 2,898      $ 1,868  

Total Non-Controlling Interests

   $ 4,084      $ 1,186      $ 1,076     $ 1,435      $ 1,032  
     Years ended December 31,  
     2020      2019      2018     2017      2016  

Selected Non-GAAP Financial Information

             

Fee Related Earnings (a)(b)

   $ 1,041      $ 902      $ 771     $ 624      $ 530

Distributable Earnings (a)(c)

   $ 893      $ 1,115      $ 878     $ 957      $ 628  

 

(a)

“Fee Related Earnings,” or “FRE,” and “Distributable Earnings,” or “DE,” are non-GAAP key performance measures used by AGM’s management in evaluating the performance of AGM’s credit, private equity and



 

26


Table of Contents
  real assets segments. These measures should not be construed as an alternative to net income /(loss) attributable to Apollo Global Management, Inc. Class A Common stockholders as an indicator of operating performance. AGM’s management also believes the components of these measures, such as the amount of management fees, advisory and transaction fees and net realized performance fees are indicative of AGM’s performance. These measures have important limitations as analytical tools in that they do not take into account certain items included under U.S. Generally Accepted Accounting Principles (“GAAP”), and you should not consider them in isolation or as substitutes for analysis of AGM’s results as reported under GAAP. Because of these limitations, AGM relies primarily on its GAAP results and uses FRE and DE only supplementally. For a reconciliation of FRE and DE to net income /(loss) attributable to Apollo Global Management, Inc. Class A Common stockholders, their most directly comparable financial measure calculated and presented in accordance with GAAP, see the section of this joint proxy statement/prospectus titled “Reconciliation of Financial Measures–AGM” on page 360.
(b)

FRE is derived from AGM’s segment reported results and refers to a component of DE that is used as a supplemental performance measure to assess whether revenues that AGM’s management believes are generally more stable and predictable in nature, primarily consisting of management fees, are sufficient to cover associated operating expenses and generate profits. FRE is the sum across all segments of (i) management fees, (ii) advisory and transaction fees, (iii) performance fees related to business development companies, Redding Ridge Holdings and MidCap FinCo Designated Activity Company (“MidCap”) and (iv) other income (loss), net, less (x) salary, bonus and benefits, excluding equity-based compensation (y) other associated operating expenses and (z) non-controlling interests in the management companies of certain funds that are managed by subsidiaries of AGM.

(c)

“Distributable Earnings” or “DE” represents Segment DE (as defined below) less estimated current corporate, local and non-U.S. taxes as well as the current payable under AGM’s tax receivable agreement. DE is net of preferred dividends, if any, to the holders of AGM’s Series A preferred share and Series B preferred shares. DE excludes the impacts of the remeasurement of deferred tax assets and liabilities which arises from changes in estimated future tax rates. The economic assumptions and methodologies that impact the implied income tax provision are similar to those methodologies and certain assumptions used in calculating the income tax provision for AGM’s consolidated statements of operations under GAAP. Specifically, certain deductions considered in the income tax provision under GAAP, such as the deduction for transaction related charges and equity-based compensation, are taken into account for purposes of the implied tax provision. AGM’s management believes that excluding the remeasurement of the tax receivable agreement and deferred taxes from Segment DE and DE, respectively, is meaningful as it increases comparability between periods. Remeasurement of the tax receivable agreement and deferred taxes are estimates that may change due to changes in interpretations of tax law.

Segment DE is the sum of (i) total management fees and advisory and transaction fees, (ii) other income (loss), net (iii) realized performance fees, excluding realizations received in the form of shares and (iv) realized investment income, net which includes dividends from our permanent capital vehicles, net of amounts to be distributed to certain employees as part of a dividend compensation program, less (x) compensation expense, excluding the expense related to equity-based awards, (y) realized profit sharing expense, and (z) non-compensation expenses. Segment DE represents the amount of AGM’s net realized earnings, excluding the effects of the consolidation of any of the related funds and special purpose acquisition companies, taxes and related payables, transaction-related charges and any acquisitions. Transaction-related charges include equity-based compensation charges, the amortization of intangible assets, contingent consideration and certain other charges associated with acquisitions, and restructuring charges. In addition, Segment DE excludes non-cash revenue and expense related to equity awards granted by unconsolidated related parties to employees of AGM, compensation and administrative related expense reimbursements, as well as the assets, liabilities and operating results of the funds and variable interest entities (“VIEs”) that are included in AGM’s consolidated financial statements.



 

27


Table of Contents

Summary Historical Financial and Other Data of AHL (page 67)

The following table presents summary historical consolidated financial and other data of AHL as of and for each of the years in the five-year period ended December 31, 2020. The summary historical consolidated statements of income data of AHL for each of the years ended December 31, 2020, 2019 and 2018 and the summary historical consolidated balance sheet data as of December 31, 2020 and 2019 have been derived from AHL’s audited consolidated financial statements and accompanying notes contained in AHL’s Annual Report on Form 10-K for the year ended December 31, 2020, which are incorporated into this joint proxy statement/prospectus by reference. The summary historical consolidated statements of income data of AHL for the years ended December 31, 2017 and 2016 and the summary consolidated balance sheet data as of December 31, 2018, 2017 and 2016 have been derived from AHL’s audited consolidated financial statements not incorporated by reference into this joint proxy statement/prospectus.

The summary historical consolidated financial and other data is not necessarily indicative of future results of AHL and should be read together with the other information contained in the section titled “Management’s Discussion and Analysis of Financial Condition and Results of Operations” and the consolidated financial statements and related notes in AHL’s Annual Report on Form 10-K for the fiscal year ended December 31, 2020, filed with the SEC on February 19, 2021, which are incorporated herein by reference.

The unaudited selected non-GAAP financial metrics included below have not been presented in the above mentioned historical consolidated financial statements.

For more information, see the section of this joint proxy statement/prospectus titled “Where You Can Find More Information” beginning on page 375.

 

     Years ended December 31,  
(in millions)    2020      2019      2018      2017      2016  

Consolidated Statements of Income Data

              

Total revenues

   $ 14,764      $ 16,258      $ 6,637      $ 8,788      $ 4,105

Net income

     1,921        2,185        1,053        1,358        773

Net income available to AHL common shareholders

     1,446        2,136        1,053        1,358        773  
     As of December 31,  
     2020      2019      2018      2017      2016  

Consolidated Balance Sheet Data

              

Total assets

   $ 202,771      $ 146,875      $ 125,505      $ 100,161      $ 86,740  

Total AHL shareholders’ equity

     18,657        13,391        8,276        9,176        6,881  
     Years ended December 31,  
     2020      2019      2018      2017      2016  

Selected Non-GAAP Financial Information

              

Pre-tax adjusted operating income(a)(d)

   $ 1,336      $ 1,442      $ 1,240      $ 1,136      $ 702  

Adjusted operating income available to common shareholders, excluding AOG units (a)(c)

     1,077        1,289        1,140        1,055        759

Adjusted operating income available to common shareholders (a)(b)

     1,242        1,289        1,140        1,055        759

 

(a)

Adjusted operating income available to common shareholders, excluding AOG units, adjusted operating income available to common shareholders and pre-tax adjusted operating income are non-GAAP key performance measures used by AHL’s management in evaluating the performance of AHL. These measures



 

28


Table of Contents
  should not be construed as an alternative to net income available to AHL common shareholders as an indicator of operating performance. These non-GAAP measures are intended to remove from the results of operations the impact of market volatility (other than with respect to alternative investments) as well as integration, restructuring and certain other expenses which are not part of AHL’s underlying profitability drivers, as such items fluctuate from period to period in a manner inconsistent with these drivers. These measures have important limitations as analytical tools in that they do not take into account certain items included under GAAP, and you should not consider them in isolation or as substitutes for analysis of AHL’s results as reported under GAAP. Because of these limitations, AHL relies primarily on its GAAP results and uses adjusted operating income available to common shareholders, excluding AOG units, adjusted operating income available to common shareholders and pre-tax adjusted operating income only supplementally. For a reconciliation of AHL’s non-GAAP financial information including adjusted operating income available to common shareholders, excluding AOG units, adjusted operating income available to common shareholders, and pre-tax adjusted operating income, to the most directly comparable GAAP measure, net income available to AHL common shareholders, see the section of this joint proxy statement/prospectus titled “Reconciliation of Financial Measures–AHL” on page 361.
(b)

Adjusted operating income available to common shareholders equals net income available to Athene Holding Ltd. common shareholders adjusted to eliminate the impact of the following non-operating adjustments:

 

   

Investment gains (losses), net of offsets;

 

   

Change in fair values of derivatives and embedded derivatives – index annuities, net of offsets;

 

   

Integration, restructuring and other non-operating expenses;

 

   

Stock-based compensation, excluding the long-term incentive plan (“LTIP”); and

 

   

Income tax (expense) benefit – non-operating.

 

(c)

Adjusted operating income available to common shareholders, excluding AOG units, equals (a) adjusted operating income available to common shareholders less (b) the change in fair value of AHL’s AOG units, net of tax.

(d)

Pre-tax adjusted operating income equals adjusted operating income available to common shareholders, excluding AOG units, preferred stock dividends and income tax expense – operating.

Summary Unaudited Pro Forma Condensed Combined Financial Information (page 344)

The following summary unaudited pro forma condensed combined financial information has been derived from the unaudited pro forma condensed combined financial information included in the section of this joint proxy statement/prospectus titled “Unaudited Pro Forma Condensed Combined Financial Information” beginning on page 344.

The unaudited pro forma condensed combined statement of operations for the year ended December 31, 2020 combines the historical consolidated statement of operations of AGM and consolidated statement of income of AHL, after giving effect to the mergers and the AGM corporate governance updates as if they had occurred on January 1, 2020. The unaudited pro forma condensed combined statement of financial condition as of December 31, 2020 combines the historical consolidated statement of financial condition of AGM and consolidated balance sheet of AHL, after giving effect to the mergers and the AGM corporate governance updates as if they had occurred on December 31, 2020.

The unaudited pro forma condensed combined financial information has been prepared pursuant to Article 11 of Regulation S-X. The unaudited pro forma condensed combined financial information is not necessarily indicative of what AGM’s or AHL’s earnings would have been if the mergers and the AGM corporate



 

29


Table of Contents

governance updates were completed as of the dates indicated. Additionally, the unaudited pro forma condensed combined financial information does not purport to project the future financial position or results of GAAP earnings of HoldCo following the completion of the mergers and the AGM corporate governance updates.

For more information about the unaudited pro forma condensed combined financial information, including the adjustments and their limitations, refer to the section of this joint proxy statement/prospectus titled “Unaudited Pro Forma Condensed Combined Financial Information” beginning on page 344.

 

(in millions)    As of and for the
year ended
December 31,
2020
 

Consolidated Statement of Operations Data

  

Total Revenues

   $ 16,144  

Net Income Attributable to Apollo Global Management, Inc. Common Stockholders

   $ 1,794  

Consolidated Statement of Financial Condition Data

  

Total Assets

   $ 232,129  

Total Stockholders’ Equity

   $ 18,336  

Summary Unaudited Combined Non-GAAP Adjusted Operating Earnings (page 344)

AGM, which is an asset management business, currently has three business and reporting segments: credit, private equity and real assets. AHL’s business currently has one reportable segment, retirement services, and one non-reportable segment, corporate and other. After the completion of the mergers and the AGM corporate governance updates, AGM’s management team expects to report separate information about HoldCo’s asset management business and HoldCo’s retirement services business, which correspond to AGM’s and AHL’s current businesses, respectively. AGM’s management team believes that this presentation will provide a more meaningful view of the results and financial position of HoldCo due to the significant industry diversification between AGM and AHL. AGM’s management team has not yet decided whether it will make any updates to the existing AGM and AHL segments and references to the existing segments and business lines in this joint proxy statement/prospectus are not necessarily indicative of HoldCo’s segments and business lines after the completion of the mergers and the AGM corporate governance updates.

Additionally, AGM and AHL currently present non-GAAP financial measures, some of which are presented, for AGM, in the section of this joint proxy statement/prospectus titled “—Summary Historical Financial and Other Data of AGM” and, for AHL, in the section of this joint proxy statement/prospectus titled “ —Summary Historical Financial and Other Data of AHL.” The management team of AGM has not yet decided whether it will make any updates to these non-GAAP financial measures and references to any non-GAAP financial measure in this joint proxy statement/prospectus are not necessarily indicative of the non-GAAP measures that will be presented by HoldCo after the completion of the mergers and the AGM corporate governance updates.

AGM currently receives compensation from AHL pursuant to existing agreements for providing a full-suite of services to AHL’s retirement services businesses. These services include, but are not limited to, direct investment management, asset allocation, mergers and acquisition asset diligence, and various operational support services (such as investment compliance, tax, legal, and risk management support). After the completion of the mergers and the AGM corporate governance updates, it is anticipated that these contracts and the related fee terms will remain in place and HoldCo’s management team will continue to consider the related impacts when evaluating the performance of each line of business. Accordingly, it is anticipated that after the completion of the mergers and the AGM corporate governance updates, HoldCo’s businesses and non-GAAP performance measures will reflect the management fees under these contracts.



 

30


Table of Contents

The following is a summary of the unaudited combined non-GAAP pre-adjusted operating earnings and adjusted operating earnings after giving effect to the mergers and the AGM corporate governance updates as if they had occurred on January 1, 2020. For more information about the unaudited combined non-GAAP adjusted operating earnings, including the adjustments and their limitations, refer to the section of this joint proxy statement/prospectus titled “Reconciliation of Financial Measures—Unaudited Combined Non-GAAP Adjusted Earnings” beginning on page 365.

 

     For the year ended December 31, 2020  
(in millions)    Non-GAAP
Pre-Adjusted
Operating
Earnings
    Transaction
Merger
Adjustments
(k)
    Non-GAAP
Adjusted
Operating
Earnings
 

Asset Management

      

Fee Related Earnings (a) (b)

   $ 1,041     $ —       $ 1,041  

Net Realized Performance Fees (a) (c)

     91       —         91  

Balance Sheet and Investment Earnings (a) (d)

     (113     —         (113
  

 

 

   

 

 

   

 

 

 

Segment Distributable Earnings (a) (e)

   $ 1,019     $ —       $ 1,019  

Retirement Services

      

Pre-Tax adjusted operating income (f)

     1,336       70       1,406  
  

 

 

   

 

 

   

 

 

 

Total Pre-Tax Adjusted Operating Earnings (a) (g)

   $ 2,355     $ 70     $ 2,425  

Preferred Dividends

     (132     —         (132

Taxes and related payables (a) (h)

     (254     (185     (439
  

 

 

   

 

 

   

 

 

 

Total After-Tax Adjusted Operating Earnings (a) (i)

   $ 1,969     $ (115   $ 1,854  
  

 

 

   

 

 

   

 

 

 

Adjusted Operating Earnings Shares (j)

 

    578.7  
 

 

 

 

 

(a)

“Fee Related Earnings,” or “FRE,” and “Distributable Earnings,” or “DE,” are non-GAAP key performance measures used by AGM’s management in evaluating the performance of AGM’s credit, private equity and real assets segments. These measures should not be construed as an alternative to net income /(loss) attributable to Apollo Global Management, Inc. Class A Common stockholders as an indicator of operating performance. AGM’s management also believes the components of these measures, such as the amount of management fees, advisory and transaction fees and net realized performance fees are indicative of AGM’s performance. These measures have important limitations as analytical tools in that they do not take into account certain items included under U.S. Generally Accepted Accounting Principles (“GAAP”), and you should not consider them in isolation or as substitutes for analysis of AGM’s results as reported under GAAP. Because of these limitations, AGM relies primarily on its GAAP results and uses FRE and DE only supplementally, see the section of this joint proxy statement/prospectus titled “Reconciliation of Financial Measures–Unaudited Combined Non-GAAP Adjusted Earnings” on page 365.

(b)

For the definition of FRE, see note (b) to the table presented in the section of this joint proxy statement/prospectus titled “Summary Historical and Other Data of AGM” beginning on page 65. Historical non-GAAP FRE of $1,041 million is presented in the section of this joint proxy statement/prospectus titled “Reconciliation of Financial Measures—AGM” beginning on page 360. See footnote (f) to the section of this joint proxy statement/prospectus titled “Reconciliation of Financial Measures–Unaudited Combined Non-GAAP Adjusted Earnings” beginning on page 365 for a description of transaction merger adjustments.

(c)

Net Realized Performance Fees refers to realized performance fees of $281 million net of realized profit sharing expense of $190 million and is presented in the section of this joint proxy statement/prospectus titled Reconciliation of Financial Measures—AGM” beginning on page 360. Realized performance fees refer to interests granted to subsidiaries of AGM by a fund managed by subsidiaries of AGM that entitle such subsidiaries to receive allocations, distributions or fees which are based on the performance of such



 

31


Table of Contents
  fund or its underlying investments. Realized profit sharing expense primarily consist of a portion of realized performance fees earned from certain funds that are allocated to employees and former employees. There are no adjustments to Net Realized Performance Fees as a result of the Transaction.
(d)

Balance Sheet and Investment Earnings represents realized principal investment income, net of $23 million and net interest loss and other of $136 million, as presented in the section of this joint proxy statement/prospectus titled Reconciliation of Financial Measures—AGM” beginning on page 360. There are no adjustments to Balance Sheet and Investment Earnings as a result of the Transaction.

(e)

For the definition of Segment Distributable Earnings, see note (c) to the table presented in the section of this joint proxy statement/prospectus titled “Summary Historical and Other Data of AGM” beginning on page 65.

(f)

Pre-tax adjusted operating income equals Adjusted operating income available to common shareholders excluding AOG units, preferred stock dividends and income tax expense – operating.

(g)

Total Pre-tax Adjusted Operating Earnings refers to the sum of asset management Segment Distributable Earnings and retirement services pre-tax adjusted operating income, including transaction merger adjustments. See the section of this joint proxy statement/prospectus titled “Reconciliation of Financial Measures—Unaudited Combined Non-GAAP Adjusted Earnings” beginning on page 365 for a description of the transaction merger adjustments.

(h)

Taxes and related payables on asset management earnings reflect current corporate, local and non-US taxes as well as the current payable under AGM’s tax receivable agreement which excludes the impacts of the remeasurement of deferred tax assets and liabilities which arises from changes in estimated future tax rates. Certain deductions such as the deduction for transaction related charges and equity-based compensation are taken into account for purposes of the non-GAAP adjusted taxes and related payables. Taxes on retirement services operating income reflects the total current and deferred tax expense or benefit on income before taxes adjusted to eliminate the impact of the tax expense or benefit associated with the non-operating adjustments. Actual effective tax rate on pre-tax earnings may differ following the close of the mergers.

(i)

Total After-Tax Adjusted Operating Earnings refers to Total Pre-tax adjusted operating earnings less taxes and related payables as defined in footnote (h) above less preferred dividends to the AGM Series A and Series B preferred stockholders less AHL Preferred Stock Dividends. See the section of this joint proxy statement/prospectus titled “Reconciliation of Financial Measures—Unaudited Combined Non-GAAP Adjusted Earnings” beginning on page 365 for a description of the transaction merger adjustments.

(j)

Adjusted Operating earnings shares consists of (1) 568 million of HoldCo Shares outstanding after giving effect to the mergers and the AGM corporate governance updates as if they had occurred on January 1, 2020 and (2) RSUs, RSAs, options and other equity consideration adjustments. For this share calculation of Total Adjusted Operating Earnings Shares outstanding, see section of this joint proxy statement/prospectus titled “Unaudited Adjusted Operating Earnings Shares” on page 370.

(k)

These transaction merger adjustments are derived from the unaudited pro forma condensed combined financial information included in the section of this joint proxy statement/prospectus titled “Unaudited Pro Forma Condensed Combined Financial Information” beginning on page 344, giving effect to the mergers and the corporate governance updates as if they had occurred on January 1, 2020. Additionally, these transaction merger adjustments to non-GAAP earnings have important limitations in that they do not take into account certain items included under GAAP, and you should not consider them in isolation or as substitutes for analysis as reported under GAAP and the combined Non-GAAP Adjusted Earnings measure should be used only supplementally. For (a) a reconciliation of Net income (loss) attributable to AGM Class A Common Stockholders to Segment Distributable Earnings, including transaction merger adjustments, (b) a reconciliation of Net income (loss) available to AHL common shareholders to Pre-tax adjusted operating income, including transaction merger adjustments and (c) a reconciliation of Total after-tax adjusted operating earnings to the prior measures, see the section of this joint proxy statement/prospectus titled “Reconciliation of Financial Measures—Unaudited Combined Non-GAAP Adjusted Earnings” beginning on page 365.



 

32


Table of Contents

Opinion of AGM’s Financial Advisor (page 124 and Annex G)

The conflicts committee of the AGM board of directors engaged Barclays Capital Inc. (“Barclays”) to act as its financial advisor in connection with a potential transaction with AHL pursuant to an engagement letter dated March 6, 2021. On March 7, 2021, Barclays rendered its oral opinion (which was subsequently confirmed in writing) to the conflicts committee of the AGM board of directors and the board of directors of AGM that, as of such date and based upon and subject to the qualifications, limitations and assumptions stated in its opinion, the right to receive one HoldCo Share for each AGM Class A Share to be offered to the holders of AGM common stock, was fair, from a financial point of view, to the holders of AGM common stock, taking into account the exchange ratio of 1.149 shares of HoldCo Shares for each AHL Common Share in the transactions contemplated by the merger agreement.

The full text of Barclays’ written opinion, dated as of March 8, 2021, is attached as Annex G to this joint proxy statement/prospectus. Barclays’ written opinion sets forth, among other things, the assumptions made, procedures followed, factors considered and limitations upon the review undertaken by Barclays in rendering its opinion. You are encouraged to read the opinion carefully in its entirety. See the section of this joint proxy statement/prospectus titled “Opinion of AGM’s Financial Advisor” beginning on page 124.

Opinions of the AHL Special Committee’s Financial Advisors (page 135 and Annexes H and I)

The AHL special committee retained each of Lazard Frères & Co. LLC (“Lazard”) and Houlihan Lokey Capital, Inc. (“Houlihan Lokey”) to act as financial advisors to the AHL special committee in connection with the mergers. In connection therewith, the AHL special committee requested that Lazard and Houlihan Lokey evaluate the fairness, from a financial point of view, to the holders of AHL Common Shares (other than certain excluded holders as specified in their respective opinions) of the exchange ratio provided for in the AHL Merger pursuant to the merger agreement.

Each of Lazard and Houlihan Lokey rendered to the AHL special committee its respective written opinion dated as of March 7, 2021 to the effect that, as of such date and based upon and subject to the assumptions, procedures, matters, qualifications and limitations set forth therein, the exchange ratio provided for in the AHL Merger pursuant to the merger agreement was fair, from a financial point of view, to the holders of AHL Common Shares (other than certain excluded holders as specified in their respective opinions).

The full text of the written opinions of each of Lazard and Houlihan Lokey, each dated March 7, 2021, and each of which describes the assumptions made, procedures followed, matters considered, and applicable qualifications and limitations based upon the review undertaken in preparing the applicable opinion, are included as Annex H and Annex I, respectively, and are incorporated herein by reference. Each of Lazard’s and Houlihan Lokey’s opinions were provided for the information and assistance of the AHL special committee (in its capacity as such and not in any other capacity) in connection with and for purposes of its consideration of the mergers and the opinions of Lazard and Houlihan Lokey addressed only the fairness, from a financial point of view, as of the date thereof, of the exchange ratio provided for in the AHL Merger pursuant to the merger agreement, to the holders of AHL Common Shares (other than certain excluded holders as specified in their respective opinions). The respective opinions of Lazard and Houlihan Lokey did not address any other term or aspect of the merger agreement or the transactions contemplated in the merger agreement and are not intended to and do not constitute a recommendation to any stockholder or any other person as to how such stockholder or other person should vote or act with respect to the mergers or the transactions contemplated in the merger agreement or any other matter relating thereto.

The full text of the written opinions of each of Lazard and Houlihan Lokey should be read carefully in their entirety for a description of the assumptions made, procedures followed, matters considered, and



 

33


Table of Contents

applicable qualifications and limitations based upon the review undertaken in preparing the applicable opinion.

For a summary of Lazard’s opinion, see the section of this joint proxy statement/prospectus titled “The Mergers—Opinions of the AHL Special Committee’s Financial Advisors—Opinion of Lazard Frères & Co. LLC” beginning on page 135.

For a summary of Houlihan Lokey’s opinion, see the section of this joint proxy statement/prospectus titled “The Mergers—Opinions of the AHL Special Committee’s Financial Advisors—Opinion of Houlihan Lokey Capital, Inc.” beginning on page 146.

Proxy Solicitation Costs (page 79 and 92)

AGM and AHL are soliciting proxies to provide an opportunity to holders of the AGM Class A Shares, the holder of the AGM Class B Share, the holder of the AGM Class C Share, the holders of the AHL Common Shares and the holders of the AHL Preferred Shares to vote on agenda items at the respective special meetings, whether or not they are able to attend their respective special meetings or an adjournment or postponement thereof. AGM’s and AHL’s directors, officers and other employees may solicit proxies in person, by telephone, electronically, by mail or other means, but they will not be specifically compensated for doing this. AGM and AHL also may be required to reimburse banks, brokers and other persons for expenses they incur in forwarding proxy materials to obtain voting instructions from beneficial stockholders or shareholders, as applicable. AGM has also hired            to assist in the solicitation of proxies, and AHL has hired            to assist in the solicitation of proxies. The total cost of solicitation of proxies will be borne by AGM and AHL. For a description of the costs and expenses to AGM and AHL of soliciting proxies, see “The AGM Special Meeting—Proxy Solicitation Costs” beginning on page 79 and “The AHL Special Meeting—Proxy Solicitation Costs” beginning on page 92.

The AGM Special Meeting (page 74)

The AGM special meeting will be held on            , 2021 at            , Eastern Time, virtually at            . The AGM special meeting will be held online only and you will not be able to attend in person. Online check-in will begin at            , Eastern Time and you should allow ample time for the check-in procedures. You will be able to attend and participate in the AGM special meeting online, vote your shares electronically, submit your questions prior to and during the AGM special meeting and access the list of stockholders entitled to vote at the AGM special meeting during the AGM special meeting by logging in to the website listed above using the 16-digit control number included in your proxy card.

The purposes of the AGM special meeting are as follows:

 

   

AGM Proposal 1: Adoption of the Merger Agreement. To consider and vote on the AGM merger agreement proposal;

 

   

AGM Proposal 2: Adoption of AGM’s Amended and Restated Certificate of Incorporation. To consider and vote on the AGM charter amendment proposal; and

 

   

AGM Proposal 3: Adjournments of the AGM Special Meeting. To consider and vote on the AGM adjournment proposal.

The approval of the AGM charter amendment proposal is not conditioned on the approval of the AGM merger agreement proposal and, vice versa, the approval of the AGM merger agreement proposal is not conditioned on the approval of the AGM charter amendment proposal. If the AGM stockholders do not approve



 

34


Table of Contents

the AGM merger agreement proposal or the holders of AHL Common Shares and AHL Preferred Shares do not approve the AHL merger agreement proposal or the mergers are otherwise not consummated, but the AGM stockholders approve the AGM charter amendment, (x) the corporate governance changes contemplated in the AGM charter amendment will be implemented at AGM, and (y) AGM and AHL will not consummate the mergers. Alternatively, if the AGM stockholders approve the AGM merger agreement proposal and the holders of AHL Common Shares and AHL Preferred Shares approve the AHL merger agreement proposal and the mergers are consummated, upon the closing of the mergers, the corporate governance updates will be implemented at, and will affect the corporate governance of, HoldCo and will not be implemented at AGM, which will become a wholly-owned subsidiary of HoldCo.

Only holders of record of issued and outstanding AGM Class A Shares, the AGM Class B Share and the AGM Class C Share as of the close of business on            , 2021, the record date for the AGM special meeting, are entitled to vote at, and only holders of AGM capital stock as of such record date are entitled to notice of, the AGM special meeting or any adjournment or postponement of the AGM special meeting. AGM stockholders may cast one vote for each AGM Class A Share that AGM stockholders held as of that record date. The holder of the AGM Class B Share is entitled to 202,002,012 votes for the one Class B Share owned by such holder as of that record date and the holder of the AGM Class C Share is entitled to 2,093,902,810 votes for the one Class C Share owned by such holder as of that record date. AGM stockholders who (i) virtually attend the AGM special meeting at            , or (ii) otherwise are present at the AGM special meeting through their duly appointed proxy, will be considered present “in person” for purposes of establishing a quorum and for all other purposes.

Assuming a quorum is present at the AGM special meeting, the approval of the AGM merger agreement proposal requires (a) the consent of the holder of the AGM Class C Share, which was delivered on March 7, 2021 and (b) the affirmative vote at the AGM special meeting of the holders of a majority in voting power of the outstanding AGM Class A Shares and the AGM Class B Share entitled to vote on such proposal, voting together as a single class. As of April 30, 2021, the AGM Class A Shares and the AGM Class B Share represented 53.4% and 46.6%, respectively, of the total voting power of the outstanding AGM Class A Shares and the AGM Class B Share, voting together as a single class. As of April 30, 2021, the Principals, who have agreed to vote in favor of the AGM merger agreement, as described in the section of this joint proxy statement/prospectus titled “Voting Agreements–Principals Voting Agreement,” held 49.99% of the total voting power of the outstanding AGM Class A Shares and the AGM Class B Share, voting together as a single class. A failure to vote, a failure to provide instructions with respect to your shares held through a bank, broker or other nominee or an abstention will have the same effect as a vote “AGAINST” the AGM merger agreement proposal.

Assuming a quorum is present at the AGM special meeting, the approval of the AGM charter amendment proposal requires (a) the consent of the holder of the AGM Class C Share, which was delivered on            , 2021, (b) the affirmative vote at the AGM special meeting of the holder of the outstanding AGM Class B Share and (c) the affirmative vote of the holders of a majority in voting power of the outstanding AGM Class A Shares, the AGM Class B Share and the AGM Class C Share entitled to vote on such proposal, voting together as a single class. The AGM certificate of incorporation provides that the holder of the AGM Class C Share shall be entitled to such number of votes as shall equal the difference of (A) nine and nine-tenths (9.9) times the aggregate number of votes entitled to be cast by the holders of AGM Class A Shares and full voting preferred stock, minus (B) the Aggregate AGM Class B Vote, which is the number of votes equal to the aggregate number of units in the Apollo Operating Group outstanding as of the relevant record date, less the number of AGM Class A Shares outstanding as of the same relevant record date (the “AGM Class C Vote”); provided that the Aggregate AGM Class B Vote shall not exceed 9% of the total votes entitled to be cast by holders of all shares of capital stock entitled to vote thereon. If the number of votes entitled to be cast by the holders of AGM Class A Shares which are free float, as determined by AGM in reliance upon the guidance issued by FTSE Russell (the “AGM Class A Free Float”) equals less than 5.1% of the votes entitled to be cast by the holders of all shares of capital stock entitled to vote thereon as of the relevant record date: (1) the AGM Class C Vote shall be reduced to equal such



 

35


Table of Contents

number as would result in the total number of votes cast by holders of the AGM Class A Free Float being equal to 5.1% of the votes entitled to be cast by the holders of all shares of capital stock entitled to vote thereon, voting together as a single class (the “AGM Class A Free Float Adjustment”); and (2) if, after giving effect to the AGM Class A Free Float Adjustment, the Aggregate AGM Class B Vote would be in excess of 9% of the total number of the votes entitled to be cast thereon by the holders of all outstanding shares of capital stock, (x) the Aggregate AGM Class B Vote shall be reduced to 9% of such total number and (y) the AGM Class C Vote, as calculated after giving effect to the AGM Class A Free Float Adjustment, shall be increased by a number of votes equal to the number of votes by which the Aggregate AGM Class B Vote was reduced pursuant to the foregoing clause (x). As of April 30, 2021, the AGM Class A Shares, the AGM Class B Share and the AGM Class C Share represented 9.2%, 8.0% and 82.8%, respectively, of the total voting power of the outstanding AGM Class A Shares, the AGM Class B Share and the AGM Class C Share entitled to vote on the AGM charter amendment proposal, voting together as a single class. As of April 30, 2021, the Principals, who have agreed to use reasonable best efforts to take all actions necessary to give effect to the corporate governance updates as described in the section of this joint proxy statement/prospectus titled “Corporate Governance Updates,” held 91.4% of the total voting power of the outstanding AGM Class A Shares, the AGM Class B Share and the AGM Class C Share entitled to vote on the AGM charter amendment proposal, voting together as a single class. As a result, the AGM charter amendment proposal is expected to be approved at the AGM special meeting. A failure to vote, a failure to provide instructions with respect to your shares held through a bank, broker or other nominee or an abstention will have the same effect as a vote “AGAINST” the AGM charter amendment proposal.

Whether or not there is a quorum present at the AGM special meeting, approval of the AGM adjournment proposal requires the affirmative vote of the holders of a majority in voting power of the shares of AGM common stock present in person or represented by proxy at the AGM special meeting and entitled to vote thereon. Either (i) a stockholder’s abstention on the AGM adjournment proposal or (ii) the failure to vote on the AGM adjournment proposal by a stockholder who attends the AGM special meeting in person or by proxy, will have the same effect as a vote “AGAINST” the AGM adjournment proposal. However, (i) a stockholder’s failure to attend the AGM special meeting in person or by proxy or otherwise vote their shares at the AGM special meeting and (ii) the failure of a beneficial owner of shares held through a bank, broker or other nominee to provide any voting instructions to such intermediary, will each have no effect on the outcome of the proposal.

The AHL Special Meeting (page 86)

The AHL special meeting will be held on            ,          at            , Eastern Time, virtually at            . The AHL special meeting will be held online only and you will not be able to attend in person. Online check-in will begin at             , Eastern Time and you should allow ample time for the check-in procedures. You will be able to attend and participate in the AHL special meeting online, vote your shares electronically, and submit your questions prior to and during the meeting by visiting                at the meeting date and time stated above. To attend the meeting, you will need the password for the meeting and the control number included on your proxy card to access the meeting.

The purposes of the AHL special meeting are as follows:

 

   

AHL Proposal 1: Approval of AHL Merger. To consider and vote on the AHL merger agreement proposal;

 

   

AHL Proposal 2: Adjournment of the AHL Special Meeting. To consider and vote on the AHL adjournment proposal; and

 

   

AHL Proposal 3: Advisory vote on AHL’s named executive officer compensation. To consider and vote on the AHL non-binding compensation advisory proposal.

Completion of the transactions contemplated under the merger agreement is subject to the approval of the AHL merger agreement proposal by AHL’s shareholders.



 

36


Table of Contents

Only holders of record of issued and outstanding AHL Common Shares and AHL Preferred Shares as of the close of business on             , 2021, the record date for the AHL special meeting, are entitled to notice of, and to vote at, the AHL special meeting in respect of the AHL merger agreement proposal and the AHL adjournment proposal. The holders of AHL Common Shares and the AHL Preferred Shares may cast one vote for each AHL Common Share and AHL Preferred Share that holders of AHL Common Shares and AHL Preferred Shares owned as of that record date but such votes will be subject to the voting cutback provisions in the AHL Bye-laws.

Only holders of record of issued and outstanding AHL Common Shares as of the close of business on            ,         , the record date for the AHL special meeting, are entitled to notice of, and to vote at, the AHL special meeting or any adjournment or postponement of the AHL special meeting in respect of the AHL non-binding compensation advisory proposal. The holders of AHL Common Shares may cast one vote for each AHL Common Share that holders of AHL Common Shares owned as of that record date.

Assuming a quorum of at least two persons holding or representing by proxy more than one-third of the issued AHL Common Shares and AHL Preferred Shares present at the AHL special meeting (taking into account the adjustments set forth in AHL bye-law 4.3 as described in the section titled “The AHL Special General Meeting- “Record Date for the AHL Special Meeting and Voting Rights” on page 87 of this joint proxy statement/prospectus), the AHL merger agreement proposal requires the affirmative vote (in person or by proxy) of a majority of the Total Voting Power (as defined in the AHL bye-laws) attributable to the holders of the AHL Common Shares and the AHL Preferred Shares voting at the AHL special meeting in favor of the approval of the AHL merger agreement proposal. A failure to vote, a broker non-vote or an abstention will not have the effect of a vote “FOR” or “AGAINST” the AHL merger agreement proposal, but will reduce the number of votes cast and therefore increase the relative influence of those shareholders voting.

Assuming a quorum of the holders of a majority in voting power of the outstanding AHL Common Shares and AHL Preferred Shares entitled to vote at the AHL special meeting (taking into account the adjustments set forth in AHL bye-law 4.3 as described in the section titled “The AHL Special General Meeting- “Record Date for the AHL Special Meeting and Voting Rights” on page 87 of this joint proxy statement/prospectus) is present at the AHL special meeting, the AHL adjournment proposal requires the affirmative vote (in person or by proxy) of a majority of the Total Voting Power voting at the AHL special meeting in favor of the approval of the AHL adjournment proposal. A failure to vote, a broker non-vote or an abstention will not have the effect of a vote “FOR” or “AGAINST” the AHL adjournment proposal, but will reduce the number of votes cast and therefore increase the relative influence of those shareholders voting.

Assuming a quorum of the holders of a majority in voting power of the outstanding AHL Common Shares entitled to vote at the meeting is present at the AHL special meeting, the AHL non-binding compensation advisory proposal requires the affirmative vote (in person or by proxy) of the Total Voting Power in favor of the approval of the AHL non-binding compensation advisory proposal. A failure to vote, a broker non-vote or an abstention will not have the effect of a vote “FOR” or “AGAINST” the AHL non-binding compensation advisory proposal, but will reduce the number of votes cast and therefore increase the relative influence of those shareholders voting.

Interests of AGM’s Directors and Executive Officers in the Transactions (page 167)

When considering the recommendation of the AGM board of directors that AGM stockholders vote in favor of the adoption of the merger agreement, AGM stockholders should be aware that directors and executive officers of AGM have certain interests in the mergers that may be different from or in addition to the interests of AGM stockholders generally. The interests of AGM’s directors and executive officers include, among others, that (a) Marc Rowan and Scott Kleinman serve as directors on the board of directors of AGM and the board of



 

37


Table of Contents

directors of AHL, (b) as of April 28, 2021, certain AGM directors and executive officers and Mr. Leon Black (who was a director on the AGM board of directors at the signing of the merger agreement and voted to approve the mergers and the transactions contemplated by the merger agreement, and subsequently stepped down from the AGM board of directors on March 21, 2021) hold approximately 6.5 million AHL Common Shares, (c) certain of AGM’s directors are expected to serve as directors on the HoldCo board, (d) certain of AGM’s directors and executive officers of AGM hold AOG units and upon the elimination of the AGM Up-C structure in connection with the closing of the mergers will receive $3.66 in cash and one HoldCo share, for each AOG unit they hold, (e) certain of AGM’s executive officers are expected to become the executive officers of HoldCo and (f) AGM’s directors and executive officers will be provided continued indemnification and insurance coverage. Following the consummation of the mergers, each of Messrs. Leon Black, Marc Rowan and Joshua Harris is expected to hold approximately 16.1%, 6.5% and 8.1% of the HoldCo Shares, respectively. The AGM board of directors was aware of these interests and considered them, among other things, in evaluating and negotiating the merger agreement and the mergers. The AGM board of directors considered these interests in recommending that the AGM stockholders adopt the merger agreement.

Interests of AHL’s Directors and Executive Officers in the Transactions (page 166)

When considering the recommendation of the AHL board of directors (other than Messrs. Belardi, Kleinman, Lohr, Michelini, Puffer and Rowan, who recused themselves from determinations relating to the transactions contemplated by the merger agreement due to their affiliation with AGM) and the AHL special committee that holders of AHL Common Shares and AHL Preferred Shares vote in favor of the adoption of the merger agreement, holders of AHL Common Shares and AHL Preferred Shares should be aware that directors and executive officers of AHL have certain interests in the mergers that may be different from or in addition to the interests of holders of AHL Common Shares and AHL Preferred Shares generally. The interests of AHL’s directors and executive officers include, among others, that certain of AHL’s directors are expected to serve as directors on the HoldCo board, that certain of AHL’s executive officers are expected to become the executive officers of HoldCo, the treatment in the mergers of AHL Options, AHL RSAs, and AHL RSUs, and that AHL’s directors and executive officers will be provided continued indemnification and insurance coverage. Additionally, certain senior executives of AHL own shares of AGM and have interests in AHL investments as well as investments in investment funds managed by Apollo. Moreover, at the effective time of the AHL Merger, each of the issued and outstanding warrants of AHL that is outstanding immediately prior to the effective time of the AHL Merger will be exchanged for a combination of HoldCo Shares and other consideration from HoldCo in connection with the transactions contemplated by the merger agreement as may be agreed in writing by AGM and AHL prior to the effective time of the AHL Merger, or, if no such agreement is reached, automatically and without any action on the part of the holder, remain outstanding in accordance with its terms as HoldCo warrants plus a make-whole payment from HoldCo for any adverse tax or economic consequences. Certain of AHL’s senior executives currently own such warrants. The AHL board of directors was aware of these interests and considered them, among other things, in evaluating and negotiating the merger agreement and the mergers. The AHL board of directors and the AHL special committee considered these interests in recommending that the holders of AHL Common Shares and AHL Preferred Shares adopt the merger agreement.

Additionally, certain members of the AHL board of directors have interests in AHL and its investments. Please see the section titled “Relationships and Related Party Transactions Involving Apollo or its Affiliates” in AHL’s Amendment No. 1 to Form 10-K for the year ended December 31, 2020 on Form 10-K/A, which is incorporated to this joint proxy statement/prospectus by reference.

Governance of HoldCo after the Mergers (page 175 and Annexes D and E)

HoldCo’s certificate of incorporation and bylaws, which are attached as Annex D and Annex E to this joint proxy statement/prospectus, allocate authority over the day-to-day management to the HoldCo board of directors.



 

38


Table of Contents

Subject to certain limitations specified under Delaware law, the HoldCo board of directors may then delegate any of its powers to any committee, consisting of one or more directors. Following the completion of the corporate governance updates, the HoldCo board of directors is expected to have a new executive committee, audit, compensation and nominating and corporate governance committees, as well as other committees as the HoldCo board of directors determine are necessary and advisable from time to time. Additionally, each Principal is expected to hold certain governance rights pursuant to a stockholder agreement with HoldCo.

For more information about HoldCo’s board of directors and each Principal’s stockholder agreement, see the section of this joint proxy statement/prospectus titled “Corporate Governance Updates” beginning on page 211 and the section of this joint proxy statement/prospectus titled “Board of Directors and Management After the Mergers” beginning on page 175.

Efforts to Complete the Mergers (page 184)

Each of the parties has agreed, subject to the terms and conditions of the merger agreement, to cooperate with the other parties and use (and will cause their respective subsidiaries to use) their respective reasonable best efforts (and in the case of AGM, use reasonable best efforts to cause any person that is deemed or may be deemed to “control” AGM or HoldCo within the meaning of applicable insurance laws) to as promptly as reasonably practicable take, or cause to be taken, all actions, and to do or cause to be done, and to assist and cooperate with the other parties in doing, all things necessary, proper or advisable to cause the conditions to the closing of the mergers to be satisfied as promptly as reasonably practicable and to consummate and make effective, in the most expeditious manner reasonably practicable, the transactions contemplated by the merger agreement.

The obligations of the parties described immediately above will not require, or be construed to require, any separate account, client (other than AHL and its subsidiaries), investment vehicle, portfolio company or similar entity sponsored, advised or managed, directly or indirectly, by AGM or any of its subsidiaries to agree to (i) sell, hold separate, divest, discontinue or limit, before or after the closing date of the transactions contemplated by the merger agreement, any assets, businesses or interest in any of their respective assets or businesses, or (ii) any conditions relating to, or changes or restriction in, the operations of any such assets or businesses. Furthermore, such obligations will not require AGM or its affiliates to take any action which would have a non-de minimis adverse economic impact on the compensation arrangements between AGM or its affiliates, on the one hand, and AHL or its affiliates, on the other hand.

See the sections of this joint proxy statement/prospectus titled “The Mergers—Regulatory Approvals and Clearances Required for the Mergers” beginning on page 176 for a description of the material regulatory approvals required for the completion of the mergers and “Efforts to Complete the Mergers” beginning on page 192.

Certain Beneficial Owners of AGM Common Stock (page 335)

On April 30, 2021, the Principals beneficially owned and were entitled to vote approximately 14,911,019 AGM Class A Shares and the AGM Class B Share, representing 49.99% in voting power of the outstanding AGM Class A Shares and the AGM Class B Share entitled to vote on the AGM merger agreement proposal, voting together as a single class. On April 30, 2021, the Principals beneficially owned and were entitled to vote approximately 14,911,019 AGM Class A Shares, the AGM Class B Share and the AGM Class C Share, representing 91.4% in voting power of the outstanding AGM Class A Shares, the AGM Class B Share and the AGM Class C Share entitled to vote on the AGM charter amendment proposal, voting together as a single class. As discussed in the section of this joint proxy statement/prospectus titled “Voting Agreements—Principals Voting Agreement” beginning on page 207, the Principals have entered into a voting agreement in connection



 

39


Table of Contents

with the transactions contemplated by the merger agreement. Additionally, the Principals have agreed, pursuant to the Term Sheet, to use reasonable best efforts to give effect to the corporate governance updates, of which the AGM charter amendment forms a part.

On April 30, 2021, AGM’s other directors and executive officers beneficially owned and were entitled to vote approximately 4,734,017 AGM Class A Shares, representing (a) 1.1% in voting power of the outstanding AGM Class A Shares and the AGM Class B Share, voting together as a single class and (b) 0.2% in voting power of the outstanding AGM Class A Shares, the AGM Class B Share and the AGM Class C Share, voting together as a single class. Although no such other directors and executive officers of AGM have entered into any agreement obligating them to vote in a certain way, AGM currently expects that all of its directors and executive officers will vote their shares “FOR” the AGM merger agreement proposal, “FOR” the AGM charter amendment proposal and “FOR” the AGM adjournment proposal.

For more information regarding the security ownership of AGM directors and executive officers, see the information provided in the section of this joint proxy statement/prospectus titled “Certain Beneficial Owners of AGM Common Stock-Security Ownership of AGM Directors and Executive Officers” beginning on page 336.

Certain Beneficial Owners of AHL Common Shares (page 340)

On April 30, 2021, directors and executive officers of AHL beneficially owned and were entitled to vote 13,754,230 AHL Common Shares, collectively representing approximately 6.9% of the outstanding AHL Common Shares. Apollo Management Holdings, L.P. (“AMH”), a subsidiary of AGM, James Belardi, the Chief Executive Officer of AHL, and William Wheeler, the President of AHL, are parties to a voting agreement, dated October 27, 2019 (the “Athene Voting Agreement”), pursuant to which, and subject to certain conditions, Mr. Belardi and Mr. Wheeler irrevocably appointed AMH as its proxy and attorney-in-fact to vote all of their AHL Common Shares at any meeting of the holders of AHL Common Shares and AHL Preferred Shares and in connection with any written resolution of the holders of AHL Common Shares and AHL Preferred Shares. On April 30, 2021, Mr. Belardi and Mr. Wheeler beneficially owned 8,562,127 AHL Common Shares, representing 4.4% of the Total Voting Power (as defined in the AHL bye-laws) voting at the AHL special meeting.

Although no other directors and executive officers of AHL have entered into any agreement obligating them to vote in a certain way, AHL currently expects that all of its other directors and executive officers will vote their shares “FOR” the AHL merger agreement proposal, “FOR” the AHL non-binding compensation advisory proposal and “FOR” the AHL adjournment proposal. For more information regarding the security ownership of AHL directors and executive officers, see the information provided in the section of this joint proxy statement/prospectus titled “Certain Beneficial Owners of AHL Common Stock—Security Ownership of AHL Directors and Executive Officers” beginning on page 340.

Appraisal Rights (page 321)

Holders of AGM Class A Shares who dissent to the AGM Merger will not have rights to an appraisal of the fair value of their shares. Under the DGCL, appraisal rights are generally not available for the shares of any class or series listed on a national securities exchange or held of record by more than 2,000 holders if the holders thereof are required by the terms of an agreement of merger or consolidation to accept shares of stock of any other corporation that at the effective date of the merger will be either listed on a national securities exchange or held of record by more than 2,000 holders. The AGM Class A Shares are listed on the NYSE as of the record date, and holders of the AGM Class A Shares will receive HoldCo Shares pursuant to the merger agreement. The merger agreement provides that HoldCo and AGM shall use reasonable best efforts to cause the HoldCo Shares to be issued in the mergers to be approved for listing on the NYSE, subject to official notice of issuance, prior to the closing of the mergers.



 

40


Table of Contents

Holders of AHL Common Shares and AHL Preferred Shares who do not vote in favor of to the AHL merger agreement proposal and who are not satisfied that they have been offered fair value for their shares, may within one month of the giving of the notice of the AHL special meeting to approve the AHL merger agreement proposal, apply to the Bermuda Court to appraise the fair value of their shares. For a more complete description of the available appraisal rights of holders of AHL Common Shares and AHL Preferred Shares, see the section of this joint proxy statement/prospectus titled “Appraisal Rights” beginning on page 321.

Conditions to Completion of the Mergers (page 181)

In addition to the adoption of the merger agreement by AGM stockholders and the adoption of the merger agreement by holders of AHL Common Shares and AHL Preferred Shares, completion of the transactions contemplated by the merger agreement (including the statutory merger agreement incorporated therein) is subject to the satisfaction of a number of other conditions, including, but not limited to (i) the authorizations, consents, orders or approvals of, or declarations or filings with, and the expiration of waiting periods required from, certain governmental authorities having been obtained and being in full force and effect; (ii) there being in effect no injunction, judgment, ruling or law enacted, promulgated, issued, entered, amended or enforced by any governmental authority enjoining, restraining or otherwise making illegal or prohibiting the consummation of the mergers; (iii) the SEC having declared the registration statement on Form S-4, of which this joint proxy statement/prospectus forms a part, effective under the Securities Act, there being no stop order in effect by the SEC suspending the effectiveness of the registration statement and there being no pending proceedings for that purpose; (iv) the representations and warranties of each party in the merger agreement being true and correct, subject to certain specified exceptions and materiality thresholds; (v) there not having been since the date of the merger agreement a material adverse effect on either party; (vi) the other party having performed or complied in all material respects with the obligations required to be performed or complied with by it under the merger agreement at or prior to the effective time of the AGM Merger or the AHL Merger, as applicable, and (vii) each of AGM and AHL having received a written tax opinion from AGM’s counsel and AHL’s counsel, respectively, or a nationally recognized accounting firm or law firm reasonably acceptable to AGM or AHL, as applicable, in form and substance reasonably satisfactory to AGM and AHL, respectively, dated as of the closing date, to the effect that, based on the AGM tax representation letter and the AHL tax representation letter, the mergers and the operating group unit exchange, taken together, will be treated as a transaction described in Section 351 of the Code.

In addition, AHL’s obligation to complete the mergers is also subject to the completion, or the completion concurrently with the closing, in all respects of the restructuring involving AGM and its subsidiaries, among others, pursuant to which (i) all AOG units held of record or beneficially by persons other than AGM, AHL and their respective subsidiaries will be exchanged, in a series of steps, for HoldCo Shares or other consideration and (ii) the only outstanding class of common stock outstanding upon consummation of the restructuring shall be the AGM Class A Shares or the HoldCo Shares.

For a more complete summary of the conditions that must be satisfied or waived prior to the completion of the mergers, see the section of this joint proxy statement/prospectus titled “The Merger Agreement—Conditions to Completion of the Mergers” beginning on page 181.

Adverse Recommendation Change; No Solicitation of Takeover Proposals (page 184)

Adverse Recommendation Change

Except as described below, each of AGM and AHL has agreed that, from the date of the merger agreement until the effective time of the AGM Merger or the effective time of the AHL Merger, as applicable, or, if earlier,



 

41


Table of Contents

the date on which the merger agreement is terminated in accordance with its terms, its respective board of directors will not:

 

   

withdraw, suspend or withhold its recommendation that, in the case of AGM, the AGM stockholders approve the AGM merger agreement proposal or, in the case of AHL, the holders of AHL Common Shares and AHL Preferred Shares approve the AHL merger agreement proposal;

 

   

modify, qualify or amend, in a manner adverse to the other party, its recommendation that, in the case of AGM, the AGM stockholders approve the AGM merger agreement proposal or, in the case of AHL, the holders of AHL Common Shares and AHL Preferred Shares approve the AHL merger agreement proposal;

 

   

fail to include its recommendation in this joint proxy statement/prospectus;

 

   

adopt, approve, endorse or recommend or otherwise declare advisable any takeover proposal with respect to such party or refrain from recommending in a solicitation/recommendation statement on Schedule 14D-9 against any takeover proposal within 10 business days following the commencement of such takeover proposal; or

 

   

fail to publicly reaffirm its recommendation that, in the case of AGM, the AGM stockholders approve the AGM merger agreement proposal or, in the case of AHL, the holders of AHL Common Shares and AHL Preferred Shares approve the AHL merger agreement proposal, in the case of AHL, within two business days of a written request made by AGM to make such public reaffirmation, provided that AHL will not be obligated to make such a public reaffirmation more than one time in any ten business day period with respect to a particular takeover proposal or public amendment to such takeover proposal and four times in the aggregate, or, in the case of AGM, within five business days of a written request by AHL to make such public reaffirmation following the receipt by AGM of a public takeover proposal (other than in the case of a takeover proposal in the form of a tender offer or exchange offer) that has not been withdrawn.

Any of the actions by a party described in the immediately preceding paragraph are referred to in this joint proxy statement/prospectus as an “adverse recommendation change” of such party.

No Solicitation of Takeover Proposals

Except as described below, AHL has agreed that, from the date of the merger agreement until the effective time of the AHL Merger or, if earlier, the date on which the merger agreement is terminated in accordance with its terms, it will not, and will cause its subsidiaries and its and their representatives not to, directly or indirectly:

 

   

solicit, initiate, induce, knowingly facilitate or knowingly encourage (including by way of furnishing non-public information) any inquiry or request for information regarding, or the making of any proposal or offer that constitutes or could reasonably be expected to lead to, a takeover proposal;

 

   

amend, waive or knowingly fail to enforce any standstill or confidentiality obligation of any person (other than AGM and its subsidiaries) under any existing confidentiality agreement entered into by AHL within the two years prior to the date of the merger agreement in connection with a potential takeover proposal;

 

   

engage in, continue or participate in any discussions or negotiations with, furnish or disclose any non-public information relating to AHL or any of its subsidiaries to, or afford access to the business, properties, assets, books and records or personnel of AHL or any of its subsidiaries to, any person (other than AGM, HoldCo, AGM Merger Sub or AHL Merger Sub, or any of their respective representatives) in connection with, or for the purpose of soliciting, initiating, inducing, facilitating or encouraging, a takeover proposal; or



 

42


Table of Contents
   

enter into or publicly propose to enter into any letter of intent, agreement or agreement in principle with respect to, or that reasonably could be expected to lead to, a takeover proposal, other than an acceptable confidentiality agreement with respect to such takeover proposal.

Nothing contained in the merger agreement will prevent AHL or its board of directors from, at any time prior to obtaining the requisite approval of holders of AHL Common Shares and AHL Preferred Shares of the AHL Merger, in response to a bona fide written takeover proposal that was delivered to AHL after the date of the merger agreement and that did not result from any material breach of AHL’s non-solicitation obligations, from contacting any person making such takeover proposal solely to the extent necessary to clarify the terms and conditions of such takeover proposal.

For a more complete summary of Adverse Recommendation Changes and No Solicitation of Takeover Proposals, see the section of this joint proxy statement/prospectus titled “The Merger Agreement—Adverse Recommendation Change; No Solicitation of Takeover ProposalsNo Solicitation of Takeover Proposals” beginning on page 184.

Termination of the Merger Agreement (page 194)

Under certain circumstances (including, among other reasons, if the mergers are not completed by June 30, 2022), the merger agreement may be terminated and the transactions contemplated by the merger agreement (including the statutory merger agreement incorporated therein) may be abandoned at any time prior to the effective time of the AHL Merger, whether before or after receipt of the requisite approvals of the holders of AHL Common Shares and AHL Preferred Shares and the AGM stockholders (except as otherwise expressly noted).

Expenses and Termination Fee (page 195)

The merger agreement provides that AGM will be obligated to pay AHL a cash termination fee of $81,900,000 within five business days of the date of termination of the merger agreement in the event (i) the board of directors of AGM withdraws, suspends, withholds or, in any manner adverse to AHL, amends its recommendation of approval of the AGM Merger and the merger agreement by AGM stockholders and (ii) AGM stockholder approval of the AGM Merger and the merger agreement is not obtained at the AGM special meeting at which the AGM Merger and the merger agreement is submitted for approval.

Voting Agreements (page 207)

On March 8, 2021, AHL entered into a voting agreement with the Principals (such agreement, the “Principals Voting Agreement”). As of April 30, 2021, the Principals beneficially owned and were entitled to vote approximately 14,911,019 AGM Class A Shares, and the AGM Class B Share (the “Subject Shares”) for the merger agreement proposal. The Principals Voting Agreement, among other things, requires that the Principals vote (or cause to be voted) the Subject Shares and the Tiger AGM Shares (as defined below) in favor of adopting the merger agreement and the AGM Merger and against certain other transactions. As of April 30, 2021, the Subject Shares and the Tiger AGM Shares that are, in each case, subject to the Principals Voting Agreement constitute approximately 58% in voting power of the outstanding AGM Class A Shares and the AGM Class B Share entitled to vote on the AGM merger agreement proposal, voting together as a single class. If the AGM board of directors makes an adverse recommendation to the AGM stockholders in connection with the transactions contemplated by the merger agreement, the Principals Voting Agreement provides that the number of Subject Shares and Tiger AGM Shares that the Principals are required to vote (or cause to be voted) shall not exceed 35% of the aggregate voting power of the AGM Class A Shares and the AGM Class B Share. The Principals Voting Agreement will terminate upon the earlier of the termination of the merger agreement and



 

43


Table of Contents

certain other specified events. Each Principal entered into the Principals Voting Agreement in his capacity as the stockholders of AGM. Nothing in the Principals Voting Agreement constrains a Principal’s ability to act as a director or officer of AGM.

As used above, “Tiger AGM Shares” refers to the AGM Class A Shares beneficially owned by advisory clients of Tiger Global Management, LLC and/or its related persons’ proprietary accounts (“Tiger”) that are subject to an irrevocable proxy pursuant to which AGM Management, LLC, AGM’s Class C Stockholder (the “Class C Stockholder”), has the right to vote all of such Tiger AGM Shares at any meeting of AGM stockholders and in connection with any written consent by AGM stockholders as determined in the sole discretion of the Class C Stockholder.

On October 27, 2019, AMH, James Belardi, the Chief Executive Officer of AHL, and William Wheeler, the President of AHL, entered into the Athene Voting Agreement, pursuant to which Mr. Belardi and Mr. Wheeler irrevocably appointed AMH as its proxy and attorney-in-fact to vote all of their AHL Common Shares at any meeting of AHL’s shareholders occurring following the closing date of the transactions contemplated thereby and in connection with any written resolution of the holders of AHL Common Shares and AHL Preferred Shares thereafter.

Board of Directors and Management After the Mergers (page 201)

Pursuant to the merger agreement, effective as of the closing of the mergers, the board of directors of HoldCo immediately following the effective time of the AHL Merger will consist of (i) four directors of AHL in office immediately prior to the effective time of the AHL Merger, including Mr. James Belardi and three directors selected by the disinterested members of the board of directors of AHL and reasonably acceptable to AGM, and which must qualify as an “independent director” under the listing standards of the NYSE and the applicable rules of the SEC, (ii) the directors of AGM in office immediately prior to the effective time of the AHL Merger and (iii) no more than eighteen directors in the aggregate. As of the date of this joint proxy statement/prospectus, the disinterested members of the board of directors of AHL have not determined which three AHL directors will be selected to the board of directors of HoldCo. Additionally, at this time, it is unknown which directors of AGM will be in office immediately prior to the effective time of the AGM Merger.

The HoldCo senior management team after the effective time of the mergers is expected to be the same as the current senior management team of AGM with the potential addition of certain members of the current senior management team of AHL.

For a more detailed summary of the Board of Directors and Management of HoldCo after the mergers, see the section of this joint proxy statement/prospectus titled “The Mergers—Board of Directors and Management After the Mergers” beginning on page 201.

Accounting Treatment of the Mergers (page 176)

HoldCo, AGM and AHL each prepare their respective financial statements in accordance with accounting principles generally accepted in the United States, which are referred to as “GAAP”. Each merger will be accounted for using the acquisition method of accounting, and AGM will be treated as the accounting acquirer. HoldCo will be the successor company to AGM.

Material Tax Consequences of the Mergers (page 323)

HoldCo, AGM and AHL each intend that, subject to certain limitations and qualifications described in the section of this joint proxy statement/prospectus titled “Material Tax Consequences of the Mergers,” beginning



 

44


Table of Contents

on page 323, the mergers, taken together, will qualify as a transaction described in Section 351 of the Code (as defined herein). The obligation of AGM to complete the mergers is conditioned upon the receipt by AGM of an opinion from either Paul Weiss, co-counsel to AGM or Skadden Arps, co-counsel to AGM, to the effect that for U.S. federal income tax purposes, the AGM Merger, the AHL Merger and the exchange of AOG units, taken together, will qualify as a transaction described in Section 351 of the Code. The obligation of AHL to complete the mergers is conditioned upon the receipt by AHL of an opinion from either Latham & Watkins LLP or Sidley Austin LLP, co-counsel to AHL, to the effect that for U.S. federal income tax purposes, the AGM Merger, the AHL Merger and the exchange of AOG units, taken together, will qualify as a transaction described in Section 351 of the Code. If such treatment applies, U.S. Holders (as defined herein) of the AGM Class A Shares and AHL Common Shares will generally not recognize gain or loss upon the exchange of their AGM Class A Shares or AHL Common Shares for HoldCo Shares in the mergers.

The treatment of any cash received by a holder of AHL Common Shares instead of fractional HoldCo Shares is discussed in the section of this joint proxy statement/prospectus titled “Material Tax Consequences of the Mergers—U.S. Federal Income Tax Consequences of the Mergers to U.S. Holders of AHL Common Shares—Cash Received by U.S. Holders of AHL Common Shares Instead of a Fractional HoldCo Share” beginning on page 326.

For a more detailed summary of the material tax consequences of the mergers, see the section of this joint proxy statement/prospectus titled “Material Tax Consequences of the Mergers” beginning on page 323.

Regulatory Approvals and Clearances Required for the Mergers (page 176)

Each of the parties have agreed to cooperate with the other parties and use their respective reasonable best efforts to take or cause to be taken, all actions, and do or cause to be done, all things necessary, proper or advisable to obtain all approvals, consents, registrations, waivers, permits, authorizations, orders and other confirmations from any governmental authority or third party necessary, proper or advisable to consummate the transactions contemplated by the merger agreement.

Consummation of the mergers, and the adoption of the AGM charter amendment and the consummation of the corporate governance updates are conditioned upon receiving certain approvals from, and/or making certain filings with, certain U.S. state regulatory authorities relating to AHL’s and AGM’s insurance company and other licensed subsidiaries. The obligations of each of AGM and AHL to effect the mergers and the corporate governance updates, and the ability of AGM to adopt the AGM charter amendment, are also subject to obtaining other regulatory approvals in various jurisdictions in which AGM and AHL operate their respective businesses. These approvals and clearances are described in more detail under the section of this joint proxy statement/prospectus titled “The Mergers—Regulatory Approvals and Clearances Required for the Mergers” beginning on page 176.

Comparison of Stockholders’ Rights (page 223)

Upon completion of the mergers, AGM stockholders and holders of AHL Common Shares and AHL Preferred Shares receiving HoldCo Shares will become stockholders of HoldCo, and their rights will be governed by Delaware law and the governing corporate documents of HoldCo in effect at the effective time. AGM stockholders and holders of AHL Common Shares and AHL Preferred Shares will have different rights once they become stockholders of HoldCo due to differences between the governing corporate documents of AGM and AHL and the proposed governing corporate documents of HoldCo. These differences are described in more detail under the section of this joint proxy statement/prospectus titled “Comparison of Stockholders’ Rights” beginning on page 223.



 

45


Table of Contents

Following the mergers, each of the issued and outstanding shares of AGM preferred stock will remain issued and outstanding as preferred stock of AGM. In the AHL Merger, each of the issued and outstanding AHL Preferred Shares, shall under applicable Bermuda law automatically become an equivalent preferred share of AHL, the surviving company in the AHL Merger. These preferred shares shall be entitled to the same dividend and all other preferences and privileges, voting rights, relative, participating, optional and other special rights, and qualifications, limitations and restrictions set forth in the existing certificates of designations relating to the respective series of AHL Preferred Shares and will continue in effect the AHL Preferred Shares. As an AHL Preferred Shareholder, you will not receive anything different if the mergers are completed as the AHL Preferred Shares were issued to a depositary and holders who hold interests in the AHL Preferred Shares hold such interests in the form of depositary shares that evidence such interests and such depositary shares will not be varied in any way if the mergers are completed.

Listing of HoldCo Shares; Delisting and Deregistration of AGM Common Stock and AHL Common Shares (page 178)

The HoldCo Shares to be issued in the mergers will be listed for trading on the NYSE. Upon the completion of the AGM Merger, AGM Class A Shares will be delisted from the NYSE and subsequently deregistered under the Exchange Act in accordance with applicable securities laws. Upon the completion of the AHL Merger, AHL Common Shares will be delisted from the NYSE and subsequently deregistered under the Exchange Act in accordance with applicable securities laws. Following the mergers, each of the issued and outstanding shares of AGM preferred stock will remain issued and outstanding as preferred stock of AGM. In the AHL Merger, each of the issued and outstanding AHL Preferred Shares, shall under applicable Bermuda law automatically become an equivalent preferred share of AHL, the surviving company in the AHL Merger. As a result, each of AGM and AHL will continue to have independent reporting obligations under the Exchange Act.

Expected Timing of Corporate Governance Updates (page 211)

AGM currently expects the corporate governance updates to occur prior to or concurrently with the consummation of the transactions contemplated by the merger agreement. However, AGM cannot predict the actual date on which the corporate governance updates will be completed, or if they will be completed at all, because completion is subject to conditions and factors outside the control of AGM. AGM must first obtain (a) the consent of the holder of the AGM Class C Share, which was delivered on            ,         , (b) the affirmative vote at the AGM special meeting of the holder of the outstanding AGM Class B Share and (c) the affirmative vote of the holders of a majority in voting power of the outstanding AGM Class A Shares, the AGM Class B Share and the AGM Class C Share entitled to vote on such proposal, voting together as a single class. Additionally, AGM must also obtain necessary regulatory approvals for the corporate governance updates and satisfy certain other closing conditions. If the corporate governance updates are not implemented at AGM prior to the consummation of the mergers, upon the closing of the mergers, the corporate governance updates will be implemented at, and will affect the corporate governance of, HoldCo and will not be implemented at AGM, which will become a wholly-owned subsidiary of HoldCo.

Expected Timing of the Mergers (page 99)

HoldCo, AGM and AHL currently expect the mergers to close in January 2022. However, neither HoldCo, AGM nor AHL can predict the actual date on which the transactions contemplated by the merger agreement will be completed, or if they will be completed at all, because completion is subject to conditions and factors outside the control of all companies. AGM must first obtain the affirmative vote on the AGM merger agreement proposal of the holders of a majority in voting power of the outstanding AGM Class A Shares and the AGM Class B Share entitled to vote on such proposal, voting together as a single class. Additionally, AHL must obtain the affirmative vote of the holders of a majority of the Total Voting Power (as defined in the AHL bye-laws) voting at the AHL



 

46


Table of Contents

special meeting (subject to adjustment in accordance with the AHL bye-laws and as described in the section of this joint proxy statement/prospectus titled “The AHL Special General Meeting- “Record Date for the AHL Special Meeting and Voting Rights” on page 87) in favor of the approval of the AHL merger agreement proposal. Additionally, both AGM and AHL must obtain necessary regulatory approvals for the mergers and satisfy certain other closing conditions.

Risk Factors (page 48)

In evaluating the merger agreement and the transactions contemplated under the merger agreement, including the issuance of HoldCo Shares in the mergers, as well as the AGM charter amendment, you should carefully read this joint proxy statement/prospectus and give special consideration to the factors discussed in the section of this joint proxy statement/prospectus titled “Risk Factors” beginning on page 48.



 

47


Table of Contents

RISK FACTORS

In addition to the other information contained in or incorporated by reference into this joint proxy statement/prospectus, you should consider carefully the following risk factors, including the matters addressed under the caption “Cautionary Statement Regarding Forward-Looking Statements.” You should also read and consider the risks associated with the business of AGM and the risks associated with the business of AHL because these risks will also affect HoldCo. The risks associated with the business of AGM can be found in the AGM Annual Report on Form 10-K for the fiscal year ended December 31, 2020, which are incorporated by reference into this joint proxy statement/prospectus. See the section of this joint proxy statement/prospectus titled “Where You Can Find More Information” beginning on page 375. The risks associated with the business of AHL can be found in the AHL Annual Report on Form 10-K for the fiscal year ended December 31, 2020, filed with the SEC on February 19, 2021, which are incorporated by reference into this joint proxy statement/prospectus. See the section of this joint proxy statement/prospectus titled “Where You Can Find More Information” beginning on page 375.

Risks Relating to the Mergers

Because the exchange ratio is fixed and will not be adjusted in the event of any change in either AGM’s stock price or AHL’s share price, the value of the shares of HoldCo is uncertain.

Upon completion of the mergers, each issued and outstanding AHL Common Share (other than AHL Common Shares held (a) by AHL as treasury shares or (b) by AHL Merger Sub, the Apollo Operating Group or the respective direct or indirect wholly owned subsidiaries of AHL or the Apollo Operating Group), will be converted automatically into the right to receive 1.149 duly authorized, validly issued, fully paid and nonassessable HoldCo Shares and any cash paid in lieu of fractional HoldCo Shares. The exchange ratio is fixed and will not be adjusted for changes in the market value of the AGM Shares or the AHL Common Shares. No fractional HoldCo Shares will be issued in connection with the AHL Merger. Instead, a shareholder of AHL who otherwise would have received a fractional HoldCo Share will be entitled to receive, from the paying agent appointed by HoldCo pursuant to the merger agreement, a cash payment in lieu of such fractional shares in an amount equal to the fractional share interest to which such holder would otherwise be entitled multiplied by the volume weighted average trading price of the AGM Shares on the NYSE (as reported by Bloomberg L.P. or, if not reported thereby, by another authoritative source mutually agreed by AHL and AGM) for the 30 consecutive trading days ending on the date immediately preceding the effective time of the AGM Merger.

The market prices of AGM Class A Shares and AHL Common Shares have fluctuated since the date of the announcement of the merger agreement and will continue to fluctuate from the date of this joint proxy statement/prospectus to the date of the AGM special meeting and the AHL special meeting, respectively, and the date the mergers are consummated. The market price of HoldCo Shares may continue to fluctuate thereafter.

Because the value of the merger consideration for the holders of AHL Common Shares and AHL Preferred Shares will depend on the market price of AGM Class A Shares at the time the AHL Merger is completed, holders of AHL Common Shares and AHL Preferred Shares will not know or be able to determine at the time of the AHL special meeting the market value of the merger consideration they would receive upon completion of the AHL Merger.

Stock price changes may result from a variety of factors, including, among others:

 

   

general market and economic conditions;

 

   

changes in AGM and AHL’s respective businesses, operations and prospects;

 

   

market assessments of the likelihood that the mergers will be completed;

 

   

interest rates, general market, industry and economic conditions and other factors generally affecting the respective prices of AGM Class A Shares and the AHL Common Shares;

 

48


Table of Contents
   

federal, state and local legislation, governmental regulation and legal developments in AGM’s and AHL’s businesses; and

 

   

the timing of the mergers and regulatory considerations.

Many of these factors are beyond AGM’s and AHL’s control, and neither AGM or AHL are permitted to terminate the merger agreement solely due to a decline in the market price of the other party. You are urged to obtain current market quotations for AGM Class A Shares and AHL Common Shares in determining whether to vote for adoption of the merger agreement and the adoption of the AGM charter amendment in the case of AGM stockholders or for the adoption of the merger agreement in the case of holders of AHL Common Shares and AHL Preferred Shares.

AGM common stockholders and AHL common shareholders will each have reduced ownership over HoldCo.

Upon consummation of the mergers, each AGM common stockholder and each holder of AHL Common Shares will become a stockholder of HoldCo, with a percentage ownership of HoldCo that is smaller than such stockholder’s or shareholder’s, as applicable, percentage ownership of AGM or AHL, as applicable, immediately prior to the mergers. Accordingly, AGM common stockholders and holders of AHL Common Shares and AHL Preferred Shares will have less ownership of HoldCo than they now have of AGM or AHL, as applicable.

Until the completion of the mergers or the termination of the merger agreement in accordance with its terms, AGM and AHL are each prohibited from entering into certain transactions and taking certain actions that might otherwise be beneficial to AGM or AHL and their stockholders and shareholders, respectively.

After the date of the merger agreement and prior to the effective times of the mergers, the merger agreement restricts AGM and AHL from taking specified actions without the written consent of the other party (such consent not to be unreasonably withheld, conditioned or delayed) and requires that the business of each company and its respective subsidiaries be conducted in all material respects in the ordinary course of business consistent with past practice. These restrictions may prevent AGM or AHL from making appropriate changes to their respective businesses or organizational structures or from pursuing attractive business opportunities that may arise prior to the completion of the mergers and could have the effect of delaying or preventing other strategic transactions. Adverse effects arising from the pendency of the mergers could be exacerbated by any delays in consummation of the mergers or termination of the merger agreement. See the section of this joint proxy statement/prospectus titled “The Merger Agreement—Conduct of Business Pending the Completion of the Mergers” beginning on page 196.

There are a number of required approvals and other closing conditions in addition to shareholder approvals which may prevent or delay completion of the mergers.

The mergers are subject to a number of conditions to closing as specified in the merger agreement. These closing conditions include, among others, (i) receipt of the required approval of the (a) AGM merger agreement proposal and (b) AHL merger agreement proposal; (ii) the authorizations, consents, orders or approvals of, or declarations or filings with, and the expiration of waiting periods required from, certain governmental authorities having been obtained and being in full force and effect (see the section of this joint proxy statement/prospectus titled “The Mergers—Regulatory Approvals and Clearances Required for the Mergers” beginning on page 176 for more information on the authorizations, consents, orders and approvals of, or declarations and filings with these governmental authorities); (iii) there being in effect no injunction, judgment, ruling or law enacted, promulgated, issued, entered, amended or enforced by any governmental authority (collectively referred to in this joint proxy statement/prospectus as “restraints”) enjoining, restraining or otherwise making illegal or prohibiting the consummation of the mergers; (iv) the SEC having declared the registration statement on Form S-4, of which this joint proxy statement/prospectus forms a part, effective under the Securities Act, there being

 

49


Table of Contents

no stop order in effect by the SEC suspending the effectiveness of the registration statement and there being no pending proceedings for that purpose; (v) the accuracy of the representations and warranties of the other party to the extent required under the merger agreement; (vi) in the case of each of AGM, AHL and HoldCo’s, compliance with, in all material respects, each of the covenants, obligations and agreements it is required to comply with or perform at or prior to the effective times of the mergers and issuance to the other party or parties, as applicable, of a certificate signed by an executive officer of the party to such effect; and (vii) since the date of the merger agreement there must not have occurred and be continuing any (a) state of facts, circumstance, condition, event, change, development, occurrence, result, effect, action or omission that has had or would reasonably be expected to have, individually in the aggregate, a material adverse effect with respect to the other party or (b) material adverse effect with respect to the other party. In addition, the obligations of HoldCo to effect the mergers are subject to:

 

   

AGM and AHL having received a written tax opinion from AGM’s counsel and AHL’s counsel, respectively, or a nationally recognized accounting firm or law firm reasonably acceptable to AGM or AHL, as applicable, in form and substance reasonably satisfactory to AGM and AHL, respectively, dated as of the closing date, to the effect that, based on the AGM tax representation letter and the AHL tax representation letter, the mergers and the exchange of the AOG units, taken together, will be treated as a transaction described in Section 351 of the Code, dated as of the closing date; and

 

   

the completion, or the completion concurrently with the closing, in all respects of the restructuring involving AGM and its subsidiaries, among others, pursuant to which (i) all AOG units held of record or beneficially by persons other than AGM, AHL and their respective subsidiaries will be exchanged, in a series of steps, for HoldCo Shares or other consideration and (ii) the only outstanding class of common stock outstanding upon consummation of the restructuring shall be the AGM Class A Shares or the HoldCo Shares.

No assurance can be given that the required stockholder and shareholder consents and approvals, as applicable, will be obtained or that the required conditions to closing will be satisfied, and, if all required consents and approvals are obtained and the conditions are satisfied, no assurance can be given as to the terms, conditions and timing of the consents and approvals. Any delay in completing the mergers could cause HoldCo not to realize, or to be delayed in realizing, some or all of the benefits that AGM and AHL expect to achieve if the mergers are successfully completed within their expected time frame. For a more complete summary of the conditions that must be satisfied or waived prior to completion of the mergers, see the section of this joint proxy statement/prospectus titled “The Merger Agreement—Conditions to Completion of the Mergers” beginning on page 181.

Regulatory approvals may not be received, may take longer than expected or may impose conditions that are not presently anticipated or cannot be met.

Before the transactions contemplated by the merger agreement and the corporate governance updates can be completed, various approvals must be obtained from regulatory agencies in the United States and other countries. In deciding whether to grant these approvals, the relevant governmental entities will consider a variety of factors, including the regulatory standing of each of the parties. An adverse development in either party’s regulatory standing or other factors could result in an inability to obtain one or more of the required regulatory approvals or delay receipt of required approvals.

The terms of the approvals that are granted may impose conditions, limitations, obligations or costs, or place restrictions on the conduct of AGM’s or AHL’s business or require changes to the terms of the transactions contemplated by the merger agreement and the corporate governance updates. There can be no assurance that regulators will not impose any such conditions, limitations, obligations or restrictions and that such conditions, limitations, obligations or restrictions will not have the effect of delaying the completion of any of the transactions contemplated by the merger agreement and the corporate governance updates, imposing additional material costs on or otherwise reducing the anticipated benefits of the mergers if the mergers were consummated successfully within the expected timeframe. Nor can there be any assurance that any such conditions, terms,

 

50


Table of Contents

obligations or restrictions will not result in the delay or abandonment of the transaction. Additionally, the completion of the mergers is conditioned on the absence of certain orders or injunctions issued by any court of competent jurisdiction or other legal restraints that would prohibit or make illegal the consummation of any of the transactions contemplated by the merger agreement.

The mergers, including uncertainty regarding the mergers, may cause strategic partners to delay or defer decisions concerning AGM and AHL and could adversely affect each company’s ability to effectively manage their respective businesses.

The mergers will happen only if the stated conditions are met, including the adoption of the merger agreement by AGM’s stockholders and the approval of the AHL merger agreement proposal by AHL’s shareholders, among other conditions. Many of the conditions are outside the control of AGM and AHL, and both parties also have certain rights to terminate the merger agreement. Accordingly, there may be uncertainty regarding the completion of the mergers. This uncertainty may cause strategic partners or others that deal with AGM and AHL to delay or defer entering into contracts with AGM and AHL or making other decisions concerning AGM and AHL or seek to change or cancel existing business relationships with AGM or AHL, which could negatively affect their respective businesses. Any delay or deferral of those decisions or changes in existing agreements could have a material adverse effect on the respective businesses of AGM and AHL, regardless of whether the mergers are ultimately completed.

In addition, the merger agreement restricts AGM, AHL and their respective subsidiaries from making certain acquisitions and taking other specified actions until the mergers occur without the consent of the other parties (such consent not to be unreasonably withheld, conditioned or delayed). These restrictions may prevent AGM and AHL from pursuing attractive business opportunities or strategic transactions that may arise prior to the completion of the mergers. See the section of this joint proxy statement/prospectus titled “The Merger Agreement—Conduct of Business Pending the Completion of the Mergers” beginning on page 196 for a description of the restrictive covenants to which each of AGM and AHL is subject.

Failure to attract, motivate and retain executives and other key employees could diminish the anticipated benefits of the mergers.

The success of the mergers will depend in part on the retention of personnel critical to the business and operations of HoldCo due to, for example, their technical skills or management expertise. Competition for qualified personnel can be intense.

Current and prospective employees of AGM and AHL may experience uncertainty about their future role with AGM and AHL until strategies with regard to these employees are announced or executed, which may impair AGM’s and AHL’s ability to attract, retain and motivate key personnel prior to and following the mergers. Employee retention may be particularly challenging during the pendency of the mergers, as employees of AGM and AHL may experience uncertainty about their future roles with HoldCo. If AGM and AHL are unable to retain personnel, AGM and AHL could face disruptions in their operations, loss of existing business partners, loss of key information, expertise or know-how, and unanticipated additional recruitment and training costs. In addition, the loss of key personnel could diminish the anticipated benefits of the mergers.

If key employees of AGM or AHL depart, HoldCo may have to incur significant costs in identifying, hiring and retaining replacements for departing employees and may lose significant expertise and talent relating to the business of each of AGM or AHL, and HoldCo’s ability to realize the anticipated benefits of the mergers may be adversely affected. In addition, there could be disruptions to or distractions for the workforce and management associated with integrating employees into HoldCo. Accordingly, no assurance can be given that HoldCo will be able to attract or retain key employees of AGM or AHL to the same extent that those companies have been able to attract or retain their own employees in the past.

 

51


Table of Contents

The merger agreement may be terminated in accordance with its terms and the mergers may not be consummated.

Either AGM or AHL may terminate the merger agreement under certain circumstances, including, among other reasons, if the mergers are not completed by June 30, 2022. In addition, if the merger agreement is terminated under certain circumstances specified in the merger agreement, AGM may be required to pay AHL a termination fee of $81,900,000, including certain circumstances in which the AGM board of directors makes or publicly proposes to make an Adverse Recommendation Change (as defined in the section of this joint proxy statement/prospectus titled “The Merger Agreement—Adverse Recommendation Change; No Solicitation of Takeover Proposals” beginning on page 184) among other things as described in the section of this joint proxy statement/prospectus titled “The Merger Agreement— Adverse Recommendation Change; No Solicitation of Takeover Proposals” beginning on page 184. See the section of this joint proxy statement/prospectus titled “The Merger Agreement—Termination of the Merger Agreement” beginning on page 194 and the section of this joint proxy statement/prospectus titled “The Merger Agreement—Expenses and Termination Fee” beginning on page 195 for a more complete discussion of the circumstances under which the merger agreement could be terminated and when a termination fee may be payable by AGM.

The termination of the merger agreement could negatively impact AGM and AHL.

If the mergers are not completed for any reason, including as a result of AGM stockholders or holders of AHL Common Shares and AHL Preferred Shares failing to adopt the merger agreement, the ongoing businesses of AGM and AHL may be adversely affected and, without realizing any of the benefits of having completed the mergers, AGM and AHL would be subject to a number of risks, including the following:

 

   

each company may experience negative reactions from the financial markets, including negative impacts on its stock or share price;

 

   

each company may experience negative reactions from its business partners, regulators and employees;

 

   

each company will be required to pay certain legal, financing and accounting costs and associated fees and expenses relating to the mergers, whether or not the mergers are completed; and

 

   

matters relating to the mergers require substantial commitments of time and resources by AGM’s management and AHL’s management, which would otherwise have been devoted to day-to-day operations and other opportunities that may have been beneficial to AGM or AHL, as applicable, as an independent company.

The directors and executive officers of AGM and AHL have interests and arrangements that may be different from, or in addition to, those of AGM stockholders and holders of AHL Common Shares and AHL Preferred Shares generally.

When considering the recommendations of the boards of directors of AGM or AHL, as applicable, with respect to the proposals described in this joint proxy statement/prospectus, AGM stockholders and holders of AHL Common Shares and AHL Preferred Shares should be aware that the directors and executive officers of each of AGM and AHL may have interests in the mergers and have arrangements that are different from, or in addition to, those of AGM stockholders and holders of AHL Common Shares and AHL Preferred Shares generally. These interests and arrangements include the continued employment of certain executive officers of AGM and AHL by HoldCo or its subsidiaries, the continued service of certain independent directors of AGM and AHL as directors of HoldCo or its subsidiaries, the treatment in the mergers of outstanding equity, other equity-based and incentive awards, other compensation and benefit arrangements and the right to continued indemnification and insurance coverage for former AGM and AHL directors and officers by HoldCo. Certain members of senior management of AHL own shares of AGM and certain members of the AHL board of directors have interests in AHL and its investments. Please see the section titled “Relationship and Related Party Transactions Involving Apollo or its Affiliates” in AHL’s Amendment No. 1 to its Annual Report on Form 10-K/A, filed with the SEC on April 20, 2021, which is incorporated into this joint proxy statement/prospectus by reference. These interests and arrangements may create potential conflicts of interest.

 

52


Table of Contents

AGM stockholders and holders of AHL Common Shares and AHL Preferred Shares should be aware of these interests when they consider the recommendations of the respective AGM and AHL boards of directors that they vote to approve and adopt the AGM charter amendment, in the case of AGM, or that they adopt the merger agreement, in the case of both AGM and AHL.

The AGM and AHL boards of directors were aware of these interests and considered these interests, among other matters, when each approved and declared advisable (other than, with respect to the AHL board of directors, Messrs. Belardi, Kleinman, Lohr, Michelini, Puffer and Rowan, who recused themselves from determinations relating to the transactions contemplated by the merger agreement due to their affiliation with AGM) the merger agreement and the transactions contemplated by the merger agreement on the terms and subject to the conditions set forth in the merger agreement and recommended that AGM stockholders and holders of AHL Common Shares and AHL Preferred Shares, respectively, approve the AGM merger agreement proposal, adopt the AGM charter amendment and approve the AGM adjournment proposal, and approve the AHL merger agreement proposal and the AHL non-binding compensation advisory proposal. The interests of AGM and AHL directors and executive officers are described in more detail in the sections of this joint proxy statement/prospectus titled “Interests of AGM Directors and Executive Officers in the Transactions” beginning on page 164 and “Interests of AHL Directors and Executive Officers in the Transactions” beginning on page 166.

AGM or AHL may waive one or more of the closing conditions without re-soliciting stockholder or shareholder approval.

AGM or AHL may determine to waive, in whole or part, one or more of the conditions of its obligations to consummate the mergers. AGM and AHL currently expect to evaluate the materiality of any waiver and its effect on AGM stockholders or holders of AHL Common Shares and AHL Preferred Shares, as applicable, in light of the facts and circumstances at the time to determine whether any amendment of this joint proxy statement/prospectus or any re-solicitation of proxies or voting cards is required in light of such waiver. Any determination whether to waive any condition to the mergers or as to re-soliciting stockholder or shareholder approval or amending this joint proxy statement/prospectus as a result of a waiver will be made by AGM or AHL, as applicable, at the time of such waiver based on the facts and circumstances as they exist at that time.

The merger agreement contains provisions that could discourage a potential competing acquirer that might be willing to pay more to acquire or merge with AHL.

The merger agreement contains “no shop” provisions that restrict AHL’s ability to, among other things (each as described in the section of this joint proxy statement/prospectus titled “The Merger Agreement—Adverse Recommendation Change; No Solicitation of Takeover Proposals” beginning on page 184):

 

   

solicit, initiate, induce, knowingly facilitate or knowingly encourage (including by way of furnishing non-public information) any inquiry or request for information regarding, or the making of any proposal or offer that constitutes or could reasonably be expected to lead to, a takeover proposal;

 

   

amend, waive or knowingly fail to enforce any standstill or confidentiality obligation of any person (other than AGM and its subsidiaries) under any existing confidentiality agreement entered into by AHL within the two years prior to the date of the merger agreement in connection with a potential takeover proposal;

 

   

engage in, continue or participate in any discussions or negotiations with, furnish or disclose any non-public information relating to AHL or any of its subsidiaries to, or afford access to the business, properties, assets, books and records or personnel of AHL or any of its subsidiaries to, any person (other than AGM, HoldCo, AGM Merger Sub or AHL Merger Sub, or any of their respective representatives) in connection with, or for the purpose of soliciting, initiating, inducing, facilitating or encouraging, a takeover proposal; or enter into or publicly propose to enter into any letter of intent, agreement or agreement in principle with respect to, or that reasonably could be expected to lead to, a takeover proposal, other than an acceptable confidentiality agreement with respect to such takeover

 

53


Table of Contents
 

proposal. Furthermore, there are only limited exceptions to the requirement under the merger agreement that neither AGM’s board of directors nor AHL’s board of directors withhold or withdraw (or modify, amend or qualify in a manner adverse to AGM or to AHL), or propose publicly to withhold or withdraw (or modify, amend or qualify in a manner adverse to AGM or to AHL, HoldCo, AGM Merger Sub or AHL Merger Sub, as applicable) its recommendation to its shareholders that its shareholders approve the AGM merger proposal and AHL merger proposal, respectively. Although AGM’s board of directors is permitted to effect a change of recommendation, after complying with certain procedures set forth in the merger agreement, in response to an acquisition proposal if it determines in good faith that a failure to do so would be inconsistent with its fiduciary duties, its doing so would entitle AHL to terminate the merger agreement and collect a termination fee from AGM in the amount of $81,900,000. For more information, see the sections of this joint proxy statement/prospectus titled “The Merger Agreement—Termination of the Merger Agreement” beginning on page 194 and “The Merger Agreement—Expenses and Termination Fee” beginning on page 195.

These provisions could discourage a potential competing acquirer from considering or proposing an acquisition or merger, even if it were prepared to pay consideration with a higher value than that implied by the merger consideration, or might result in a potential competing acquirer proposing to pay a lower per share price than it might otherwise have proposed to pay because of the added expense of the termination fee.

AGM and AHL will incur significant transaction and merger-related costs in connection with the mergers.

AGM and AHL have incurred and expect to incur a number of non-recurring costs associated with the mergers. These costs and expenses include fees paid to financial, legal and accounting advisors, potential employment-related costs, filing fees, printing expenses and other related charges. Some of these costs are payable by AGM and AHL regardless of whether the mergers are completed. There are also a large number of processes, policies, procedures, operations, technologies and systems that may or must be integrated in connection with the mergers and the integration of the two companies’ businesses. While both AGM and AHL have assumed that a certain level of expenses would be incurred in connection with the mergers and the other transactions contemplated by the merger agreement, there are many factors beyond their control that could affect the total amount or the timing of the integration and implementation expenses.

There may also be additional unanticipated significant costs in connection with the mergers that HoldCo may not recoup. These costs and expenses could reduce the realization of efficiencies, strategic benefits and additional income AGM and AHL expect to achieve from the mergers. Although AGM and AHL expect that these benefits will offset the transaction expenses and implementation costs over time, this net benefit may not be achieved in the near term or at all.

The HoldCo Shares to be received by AGM stockholders and holders of AHL Common Shares and AHL Preferred Shares as a result of the mergers will have rights different from the shares of AGM Class A Shares and AHL Common Shares, respectively.

Upon consummation of the mergers, the rights of AGM stockholders holding AGM Class A Shares and holders of AHL Common Shares and AHL Preferred Shares, who will become stockholders of HoldCo, will be governed by the certificate of incorporation and bylaws of HoldCo. The rights associated with AGM Class A Shares and AHL Common Shares are different from the rights which will be associated with the HoldCo Shares. See the section of this joint proxy statement/prospectus titled “Comparison of Stockholders’ Rights” beginning on page 223 for a discussion of these rights.

Litigation filed in connection with the mergers could prevent or delay the consummation of the mergers or result in the payment of damages following completion of the mergers.

Lawsuits in connection with the mergers may be filed against AGM, AHL, HoldCo, AGM Merger Sub, AHL Merger Sub and/or their respective directors and officers, which could prevent or delay the consummation

 

54


Table of Contents

of the mergers and result in additional costs to AGM and AHL. The ultimate resolution of any lawsuits cannot be predicted with certainty, and an adverse ruling in any such lawsuit may cause the mergers to be delayed or not to be completed, which could cause AGM and AHL not to realize some or all of the anticipated benefits of the mergers. The defense or settlement of any lawsuit or claim that remains unresolved at the time the mergers is consummated may adversely affect HoldCo’s business, financial condition, results of operations and cash flows. AGM and AHL cannot currently predict the outcome of or reasonably estimate the possible loss or range of loss from any such lawsuits or claims.

Risks Relating to HoldCo

The market price for HoldCo Shares following the completion of the mergers may be affected by factors different from, or in addition to, those that historically have affected or currently affect the market prices of AGM Class A Shares and AHL Common Shares.

Upon consummation of the mergers, AGM stockholders holding AGM Class A Shares and holders of AHL Common Shares and AHL Preferred Shares will both hold HoldCo Shares. AGM’s and AHL’s businesses differ and, accordingly, the results of operations of HoldCo will be affected by some factors that are different from those currently or historically affecting the results of operations of AGM and those currently or historically affecting the results of operations of AHL. The results of operations of HoldCo may also be affected by factors different from those that currently affect or have historically affected either AGM or AHL. For a discussion of the businesses of each of AGM and AHL and some important factors to consider in connection with those businesses, see the section of this joint proxy statement/prospectus titled “The Parties to the Merger” beginning on page 71, and the documents and information included elsewhere in this joint proxy statement/prospectus or incorporated by reference into this joint proxy statement/prospectus and listed under the section of this joint proxy statement/prospectus titled “Where You Can Find More Information” beginning on page 375.

Third parties may terminate or alter existing contracts or relationships with AGM or AHL.

Each of AGM and AHL has contracts with customers, vendors, distributors, landlords, licensors, and other business partners which may require AGM or AHL, as applicable, to obtain consent from these other parties in connection with the mergers. If these consents cannot be obtained, the counterparties to these contracts and other third parties with which AGM and/or AHL currently have relationships may have the ability to terminate, reduce the scope of or otherwise materially adversely alter their relationships with either or both parties in anticipation of the mergers, or with the combined company following the transactions. The pursuit of such rights may result in AGM, AHL or HoldCo suffering a loss of potential future revenue or incurring liabilities in connection with a breach of such agreements and may lose rights that are material to its business. Any such disruptions could limit HoldCo’s ability to achieve the anticipated benefits of the mergers. The adverse effect of such disruptions could also be exacerbated by a delay in the completion of the mergers or the termination of the merger agreement.

Coordinating the businesses of AGM and AHL may be more difficult, costly or time-consuming than expected and HoldCo may fail to realize the anticipated benefits of the mergers, which may adversely affect HoldCo’s business results and negatively affect the value of HoldCo’s Shares following the mergers.

The success of the mergers will depend on, among other things, the ability of AGM and AHL to coordinate their businesses under HoldCo in a manner that facilitates growth opportunities. However, AGM and AHL may not be able to successfully coordinate their respective businesses in a manner that permits anticipated growth to be realized, without adversely affecting current revenues and investments. If the combined company is not able to successfully achieve these objectives, the anticipated benefits of the merger may not be realized fully, or at all, or may take longer to realize than expected. Specifically, the following issues, among others, must be addressed in order to realize the anticipated benefits of the mergers so the combined company performs as expected:

 

   

coordinating the businesses of AGM and AHL and meeting the capital requirements of the combined company, in a manner that permits the combined company to achieve the growth anticipated to result from the mergers;

 

55


Table of Contents
   

coordinating the companies’ technologies;

 

   

coordinating the companies’ operating practices, internal controls and other policies, procedures and processes;

 

   

addressing possible differences in business backgrounds and corporate cultures;

 

   

coordinating geographically dispersed organizations; and

 

   

effecting actions that may be required in connection with obtaining regulatory approvals.

In addition, at times the attention of certain members of either company’s or both companies’ management and resources may be focused on completion of the mergers and the coordination of the AGM and AHL businesses under HoldCo and diverted from day-to-day business operations, which may disrupt each company’s ongoing business and the business of the combined company.

Furthermore, the board of directors of HoldCo will consist of the current directors of AGM and certain directors of AHL. Combining the boards of directors of each company into a single HoldCo board could require the reconciliation of differing priorities and philosophies.

An inability to realize the full extent of the anticipated benefits of the mergers and the other transactions contemplated by the merger agreement, as well as any delays encountered in the combination process, could have an adverse effect upon the revenues, level of expenses and operating results of the combined company, which may adversely affect the value of the common stock of the combined company after the completion of the mergers. In addition, the actual coordination of the AGM and AHL businesses under HoldCo may result in additional and unforeseen expenses, and the anticipated benefits of the coordination plan may not be realized. If AGM and AHL are not able to adequately address coordination challenges, they may be unable to successfully coordinate their operations or realize the anticipated benefits of the coordination of the two companies.

The AGM and AHL unaudited pro forma condensed combined financial information and the summary unaudited combined non-GAAP adjusted operating earnings statement are inherently subject to uncertainties, the unaudited pro forma condensed combined financial information included in this joint proxy statement/prospectus is preliminary and HoldCo’s actual financial position and results of operations after the merger may differ materially from these estimates and the unaudited pro forma condensed combined financial information included in this joint proxy statement/prospectus.

The unaudited pro forma condensed combined financial information and the summary unaudited combined non-GAAP adjusted operating earnings statement included in this joint proxy statement/prospectus are presented for illustrative purposes only, contain a variety of adjustments, assumptions and preliminary estimates and are not necessarily indicative of what HoldCo’s actual financial position or results of operations would have been had the mergers been completed on the dates indicated. HoldCo’s actual results and financial position after the mergers may differ materially and adversely from the unaudited pro forma condensed combined financial information or the summary unaudited combined non-GAAP adjusted operating earnings statement included in this joint proxy statement/prospectus. For more information, see the section of this joint proxy statement/prospectus titled “Unaudited Pro Forma Condensed Combined Financial Information” beginning on page 344 and the section of this joint proxy statement/prospectus titled “Summary Unaudited Combined Non-GAAP Adjusted Operating Earnings Statement” beginning on page 370.

Additionally, the AGM and AHL unaudited prospective financial information provided in this joint proxy statement/prospectus is based on numerous variables and assumptions (including, but not limited to, those related to industry performance and competition and general business, policy holder and customer behavior, tax considerations, health of the industry, economic, market and financial conditions and additional matters specific to AGM’s or AHL’s business, as applicable) that are inherently subjective and uncertain and are beyond the control of the respective management teams of AGM and AHL. As a result, actual results may differ materially

 

56


Table of Contents

from the unaudited prospective financial information. Important factors that may affect actual results and cause these unaudited projected financial information to not be achieved include, but are not limited to, risks and uncertainties relating to AGM’s or AHL’s business, as applicable (including each company’s ability to achieve strategic goals, objectives and targets over applicable periods), general business and economic conditions. For more information, see the section of this joint proxy statement/prospectus titled “The Mergers—AGM Unaudited Financial Projections” beginning on page 158 and “The Mergers—AHL Unaudited Financial Projections” beginning on page 161.

Upon completion of the mergers, HoldCo may be subject to additional insurance and other regulatory requirements, which could materially and adversely affect the combined company.

Following the completion of the mergers, HoldCo will be subject to a complex and extensive array of laws and regulations that are administered and enforced by many regulators, including (but not limited to) (i) U.S. state insurance holding company system laws and regulations, (ii) certain insurance laws and regulations in Bermuda and (iii) insurance laws and regulations in other jurisdictions. In addition, it is possible that HoldCo will, following the closing of the mergers or in the future, meet the criteria adopted by the International Association of Insurance Supervisors (IAIS) as the Common Framework for the Supervision of Internationally Active Insurance Groups (ComFrame). Under these regulatory frameworks, potential changes thereto, and new laws or regulations that may be adopted, various additional regulatory and legal requirements would apply to HoldCo, including (but not limited to) ComFrame’s group capital requirements (in addition to risk-based capital requirements that are applied on a legal entity level basis in the U.S.) and qualitative requirements, including related to governance and risk management. These requirements, if applied, will impose additional expenses on HoldCo, make compliance more difficult, require heightened attention of senior management, or could restrict HoldCo’s ability to conduct its business activities in the manner in which they are now conducted. Such regulatory and legal requirements also may result in fines or other sanctions if HoldCo is deemed to have violated any laws or regulations. Changes in applicable regulatory and legal requirements, including changes in their interpretation or enforcement, could materially and adversely affect the business of HoldCo and its financial condition and results of operations.

Declaration, payment and amounts of dividends, if any, to holders of HoldCo Shares will be uncertain.

After the closing of the mergers, it is expected that HoldCo will declare and pay an annual dividend of $1.60 per HoldCo Share, with increases based on the growth of the business as determined by the HoldCo board of directors. The amount of dividends, if any, that are declared or paid to HoldCo’s stockholders, depends on a number of factors. The HoldCo board of directors will have sole discretion to determine whether any dividends will be declared, when dividends, if any, are declared, and the amount of such dividends. We expect that such determination would be based on a number of considerations, including HoldCo’s results of operations and capital management plans and the market price of HoldCo Shares, the availability of funds to HoldCo, HoldCo’s access to capital markets as well as industry practice and other factors, deemed relevant by the HoldCo’s board of directors, such as insurance regulatory requirements applicable to HoldCo’s subsidiaries. In addition, HoldCo’s ability to pay dividends and the amount of any dividends ultimately paid in respect of HoldCo Shares will, in each case, be subject to HoldCo receiving funds, directly or indirectly, from its operating subsidiaries, AGM and AHL. Furthermore, the ability of these operating subsidiaries to make distributions to HoldCo will depend on satisfying applicable law with respect to such distributions and making prior distributions on the AGM and AHL outstanding preferred stock, and the ability of AGM and AHL to receive distributions from their own respective subsidiaries will continue to depend on applicable law with respect to such distributions. There can be no guarantee that HoldCo’s stockholders will receive or be entitled to dividends commensurate with the historical dividends of AGM.

HoldCo’s certificate of incorporation generally provides that the Court of Chancery of the State of Delaware will be the exclusive forum for substantially all corporate law claims that may be brought by its stockholders and that the United States federal courts will be the exclusive forum for federal securities claims

 

57


Table of Contents

that may be brought by its stockholders, which could limit its stockholders’ ability to obtain a favorable judicial forum for disputes with HoldCo, AGM, AHL or HoldCo’s directors, officers, other employees or stockholders. If the mergers are not consummated and the AGM charter amendment is adopted at the AGM special meeting, the AGM charter amendment will implement the same exclusive forum provision at AGM.

HoldCo’s certificate of incorporation provides that HoldCo consents in writing to the selection of an alternative forum, the Court of Chancery of the State of Delaware shall, to the fullest extent permitted by law, be the sole and exclusive forum for: (a) any derivative action or proceeding brought on HoldCo’s behalf; (b) any action asserting a claim of breach of a fiduciary duty owed by any of our current or former directors, officers, other employees or stockholders to HoldCo; (c) any action asserting a claim arising pursuant to any provision of the DGCL, the certificate of incorporation or the bylaws of HoldCo or as to which the DGCL confers jurisdiction on the Court of Chancery of the State of Delaware; or (d) any action asserting a claim governed by the internal affairs doctrine, except for, as to each of (a) through (d) above, any claim as to which the Court of Chancery determines that there is an indispensable party not subject to the jurisdiction of the Court of Chancery (and the indispensable party does not consent to the personal jurisdiction of the Court of Chancery within ten days following such determination), which is vested in the exclusive jurisdiction of a court or forum other than the Court of Chancery, or for which the Court of Chancery does not have subject matter jurisdiction. The choice of forum provision may limit a stockholder’s ability to bring a claim in a judicial forum that it finds favorable for disputes with HoldCo or HoldCo’s directors, officers, other employees or stockholders, which may discourage such lawsuits against HoldCo and HoldCo’s directors, officers, other employees and stockholders. Alternatively, if a court were to find the choice of forum provision contained in HoldCo’s certificate of incorporation to be inapplicable or unenforceable in an action, HoldCo may incur additional costs associated with resolving such action in other jurisdictions, which could materially adversely affect HoldCo’s business, financial condition and results of operations. The exclusive forum provision also provides that it will not apply to claims arising under the Securities Act, the Exchange Act or other federal securities laws for which there is exclusive federal or concurrent federal and state jurisdiction; however, the exclusive forum provision in HoldCo’s certificate of incorporation provides that, unless HoldCo consents in writing to the selection of an alternative forum, the federal district courts of the United States of America shall be the exclusive forum for the resolution of such claims. Stockholders cannot waive, and will not be deemed to have waived under the exclusive forum provision, HoldCo’s compliance with the federal securities laws and the rules and regulations thereunder. Although we believe this exclusive forum provision benefits us by providing increased consistency in the application of Delaware law and federal securities laws in the types of lawsuits to which it applies, this exclusive forum provision may limit a stockholder’s ability to bring a claim in a judicial forum that it finds favorable for disputes with HoldCo or any of its directors, officers, other employees or stockholders, which may discourage lawsuits with respect to such claims. Further, in the event a court finds the exclusive forum provision contained in HoldCo’s certificate of incorporation to be unenforceable or inapplicable in an action, HoldCo may incur additional costs associated with resolving such action in other jurisdictions, which could harm HoldCo’s business, operating results and financial condition.

If the AGM stockholders do not approve the AGM merger agreement proposal or the AHL shareholders do not approve the AHL merger agreement proposal or the mergers are otherwise not consummated, but the AGM stockholders approve the AGM charter amendment, (x) the corporate governance updates will be implemented at AGM, and (y) AGM and AHL will not consummate the mergers. In this instance, the AGM bylaws will include the exclusive forum provision described above and the risk described above will be applicable to AGM as opposed to HoldCo.

Even if the AHL Merger qualifies as a transaction described in Section 351 of the Code, a U.S. Holder of AHL Common Shares may still recognize gain as a result of the AHL Merger if AHL is or was classified as a passive foreign investment company (“PFIC”) for any taxable year during which a U.S. Holder held AHL Common Shares.

 

 

58


Table of Contents

Pursuant to Section 1291(f) of the Code, to the extent provided in U.S. Treasury Regulations, even if the mergers qualify as a transaction described in Section 351 of the Code, if AHL was a PFIC for any taxable year during a U.S. Holder’s holding period for the AHL Common Shares, certain adverse U.S. federal income tax consequences, including recognition of gain, could apply to such U.S. Holder as a result of the AHL Merger, unless certain exceptions apply. The IRS could take the position that Section 1291(f) of the Code is effective even in the absence of finalized U.S. Treasury Regulations, or U.S. Treasury Regulations treating the mergers as a taxable exchange could be finalized with retroactive effect. Accordingly, no assurances can be provided as to the potential applicability of Section 1291(f) of the Code to the AHL Merger. The U.S. Treasury promulgated proposed regulations in 1992 pursuant to which the mergers would generally not cause a U.S. Holder to recognize gain in the event that AHL was a PFIC for a prior taxable year, but these regulations remain proposed.

Based on the nature of AHL’s business, the projected composition of its income and the projected composition and estimated fair market values of its assets, AHL does not believe it was a PFIC for its taxable year ended on December 31, 2020 and does not expect to be a PFIC for its taxable year ending on December 31, 2021, or the succeeding taxable year. However, because there is significant uncertainty in the application of the PFIC rules, no assurance can be given that AHL was not previously a PFIC and will not be a PFIC for its taxable year ending December 31, 2021, or any subsequent taxable year. If AHL is treated as a PFIC with respect to a U.S. Holder and Section 1291(f) of the Code applies to the U.S. Holder’s transfer of AHL Common Shares pursuant to Section 351 of the Code, the U.S. Holder may be required to recognize any gain realized on such transfer. U.S. Holders of AHL Common Shares should consult such holders’ tax advisors regarding the possible classification of AHL as a PFIC and the resulting U.S. federal income tax considerations. See the section of this joint proxy statement/prospectus titled “Material Tax Consequences of the Mergers—U.S. Federal Income Tax Consequences of the Mergers to U.S. Holders of AHL Common Shares—Passive Foreign Investment Company Rules” beginning on page 326.

U.S. Holders (including U.S. tax exempt organizations) who own AHL Preferred Shares may be subject to adverse U.S. federal income tax consequences if AHL does not restructure its operations.

U.S. Holders (as defined herein) who own, directly or indirectly through certain entities, stock in certain foreign entities that recognize related person insurance income (“RPII”) may be subject to certain adverse U.S. federal income tax consequences. Following the mergers, certain non-U.S. subsidiaries of AHL are expected to recognize substantial amounts of RPII. AHL currently intends to restructure its operations such that, following the mergers, all such non-U.S. subsidiaries are owned by AHL only indirectly through one or more entities treated as domestic corporations for U.S. federal income tax purposes. If AHL completes such restructuring, the adverse U.S. federal income tax consequences referred to above should not apply to U.S. Holders of AHL Preferred Shares. However, AHL is not obligated to complete such restructuring, and there can be no assurances that it will complete such restructuring. If AHL does not complete such restructuring, U.S. Holders of AHL Preferred Shares may be subject to such adverse U.S. federal income tax consequences. See the section of this joint proxy statement/prospectus titled “Material Tax Consequences of the Mergers—U.S. Federal Income Tax Consequences of the Mergers to U.S. Holders of AHL Preferred Shares” beginning on page 328.

The COVID-19 pandemic may delay or prevent the completion of the mergers.

Given the ongoing and dynamic nature of the COVID-19 crisis, it is difficult to predict the impact of that crisis on the businesses of AGM and AHL, and there is no guarantee that efforts by AGM or AHL to address the adverse impact of the COVID-19 pandemic will be effective. If either AGM or AHL is unable to recover from a business disruption on a timely basis, HoldCo’s business and financial condition and results of operations following the completion of the mergers could be adversely affected. The mergers may also be delayed or adversely affected by the COVID-19 pandemic, or become more costly due to AGM policies, AHL policies or government policies and actions to protect the health and safety of individuals, or government policies or actions to maintain the functioning of national or global economies and markets could delay or prevent the completion of the mergers. AGM or AHL may also incur additional costs to remedy damages caused by such disruptions, which could adversely affect AGM’s or AHL’s financial condition or results of operations.

 

59


Table of Contents

Due to uncertainty regarding the severity and duration of the COVID-19 pandemic and related public health measures and macroeconomic impacts, AGM and AHL are unable to predict the full impact of the COVID-19 pandemic on their, and HoldCo’s, business, financial condition, operating results and cash flows. In addition, the impacts of the COVID-19 pandemic will be exacerbated the longer the pandemic continues.

Risks Relating to AGM’s Business

AGM’s business will continue to be subject to the risks described in the sections titled “Risk Factors” in AGM’s Annual Report on Form 10-K for the year ended December 31, 2020, and in other documents incorporated by reference into this joint proxy statement/prospectus. See the section of this joint proxy statement/prospectus titled “Where You Can Find More Information” beginning on page 375 for the location of information incorporated by reference into this joint proxy statement/prospectus.

Risks Relating to AHL’s Business

AHL’s business will continue to be subject to the risks described in the sections titled “Risk Factors” in AHL’s Annual Report on Form 10-K for the year ended December 31, 2020, and in other documents incorporated by reference into this joint proxy statement/prospectus. See the section of this joint proxy statement/prospectus titled “Where You Can Find More Information” beginning on page 375 for the location of information incorporated by reference into this joint proxy statement/prospectus.

 

60


Table of Contents

CAUTIONARY STATEMENT REGARDING FORWARD-LOOKING STATEMENTS

This joint proxy statement/prospectus contains certain forward-looking statements, including, but not limited to, certain plans, expectations, goals, projections and statements about the benefits of the transactions contemplated by the merger agreement and the corporate governance updates, the plans, objectives, expectations and intentions of AGM and AHL, the expected timing of completion of the transactions contemplated by the merger agreement and the corporate governance updates, and other statements that are not historical facts. Such statements are subject to numerous assumptions, risks and uncertainties. Statements that do not describe historical or current facts, including statements about beliefs and expectations, are forward-looking statements. Forward-looking statements may be identified by words such as expect, anticipate, believe, intend, estimate, plan, target, goal, or similar expressions, or future or conditional verbs such as will, may, might, should, would, could, or similar variations.

While there is no assurance that any list of risks and uncertainties or risk factors is complete, below are certain factors, in addition to the factors in the section of this joint proxy statement/prospectus titled “Risk Factors” beginning on page 48 and the factors previously disclosed in AGM’s and AHL’s reports filed with the SEC, which could cause actual results to differ materially from those contained or implied in the forward-looking statements:

 

 

The COVID-19 pandemic has caused severe disruptions in the U.S. and global economy, is expected to continue to impact AGM and AHL’s respective businesses, financial condition and results of operations and may delay or prevent the completion of the mergers.

 

 

Poor performance of the funds managed by subsidiaries of AGM (“AGM’s funds”) would cause a decline in AGM’s revenue and results of operations, may obligate AGM to repay performance fees previously paid to AGM and would adversely affect AGM’s ability to raise capital for future funds.

 

 

Changes in the U.S. political environment and the potential for governmental policy changes and regulatory reform could negatively impact AGM and AHL’s businesses, and AGM and AHL could be adversely affected by economic, political, fiscal and/or other developments in or affecting other countries.

 

 

Difficult market or economic conditions may adversely affect AGM’s businesses in many ways, including by reducing the value or hampering the performance of the investments made by AGM’s funds or reducing the ability of AGM’s funds to raise or deploy capital, each of which could materially reduce AGM’s revenue, net income and cash flow and adversely affect AGM’s financial prospects and condition.

 

 

AGM’s funds’ reported net asset values, rates of return and the performance fees AGM receives are subject to a number of factors beyond AGM’s control and are based in large part upon estimates of the fair value of AGM’s funds’ investments, which are based on subjective standards that may prove to be incorrect.

 

 

AGM and AHL have experienced rapid growth, which may be difficult to sustain and which may place significant demands on AGM and AHL’s administrative, operational and financial resources.

 

 

Extensive regulation of AGM’s and AHL’s businesses affects AGM’s and AHL’s activities and creates the potential for significant liabilities and penalties. The possibility of increased regulatory focus could result in additional burdens on AGM’s and AHL’s businesses. AHL’s industry is highly regulated and AHL is subject to significant legal restrictions and these restrictions may have a material adverse effect on AHL’s business, financial condition, results of operations, liquidity, cash flows and prospects.

 

 

A portion of AGM’s revenues, earnings and cash flow is highly variable, which may make it difficult for AGM to achieve steady earnings growth on a quarterly basis.

 

 

AGM derives a substantial portion of AGM’s revenues from funds managed pursuant to management agreements that may be terminated or fund partnership agreements that permit fund investors to request liquidation of investments in AGM’s funds.

 

61


Table of Contents
 

AHL’s investments are subject to market and credit risks that could diminish their value and these risks could be greater during periods of extreme volatility or disruption in the financial and credit markets, which could adversely impact AHL’s business, financial condition, results of operations, liquidity and cash flows.

 

 

Interest rate fluctuations could adversely affect AGM and AHL’s business, financial condition, results of operations, liquidity and cash flows.

 

 

The amount of statutory capital that AHL’s insurance and reinsurance subsidiaries have, or that they are required to hold, can vary significantly from time to time and is sensitive to a number of factors outside of AHL’s control.

 

 

Many of AHL’s invested assets are relatively illiquid and AHL may fail to realize profits from these assets for a considerable period of time, or lose some or all of the principal amount AHL invests in these assets if AHL is required to sell its invested assets at a loss at inopportune times to cover policyholder withdrawals or to meet AHL’s insurance, reinsurance or other obligations.

 

 

AHL’s failure to obtain or maintain licenses and/or other regulatory approvals as required for the operations of AHL’s insurance subsidiaries may have a material adverse effect on AHL’s business, financial condition, results of operations, liquidity, cash flows and prospects.

 

 

Changes in the laws and regulations governing the insurance industry or otherwise applicable to AHL’s business, may have a material adverse effect on our business, financial condition, results of operations, liquidity, cash flows and prospects.

 

 

Because the exchange ratio is fixed and will not be adjusted in the event of any change in either AGM’s stock price or AHL’s share price, the value of the shares of HoldCo is uncertain.

 

 

AGM common stockholders and AHL common shareholders will each have reduced ownership over HoldCo

 

 

Until the completion of the mergers or the termination of the merger agreement in accordance with its terms, AGM and AHL are each prohibited from entering into certain transactions and taking certain actions that might otherwise be beneficial to AGM or AHL and their stockholders and shareholders, respectively.

 

 

There are a number of required approvals and other closing conditions in addition to shareholder approvals which may prevent or delay completion of the mergers.

 

 

Regulatory approvals may not be received, may take longer than expected or may impose conditions that are not presently anticipated or cannot be met.

 

 

Upon completion of the mergers, HoldCo may be subject to additional insurance and other regulatory requirements, which could materially and adversely affect the combined company.

 

 

The mergers, including uncertainty regarding the mergers, may cause strategic partners to delay or defer decisions concerning AGM and AHL and could adversely affect each company’s ability to effectively manage their respective businesses.

 

 

Failure to attract, motivate and retain executives and other key employees could diminish the anticipated benefits of the mergers.

 

 

The merger agreement may be terminated in accordance with its terms and the mergers may not be consummated.

 

 

The termination of the merger agreement could negatively impact AGM and AHL.

 

 

The directors and executive officers of AGM and AHL have interests and arrangements that may be different from, or in addition to, those of AGM stockholders and holders of AHL Common Shares and AHL Preferred Shares generally.

 

 

AGM or AHL may waive one or more of the closing conditions without re-soliciting stockholder or shareholder approval.

 

62


Table of Contents
 

The merger agreement contains provisions that could discourage a potential competing acquirer that might be willing to pay more to acquire or merge with AHL.

 

 

AGM and AHL will incur significant transaction and merger-related costs in connection with the mergers.

 

 

The HoldCo Shares to be received by AGM stockholders and holders of AHL Common Shares as a result of the mergers will have rights different from the shares of AGM Class A Shares and AHL Common Shares, respectively.

 

 

Litigation filed in connection with the mergers could prevent or delay the consummation of the mergers or result in the payment of damages following completion of the mergers.

 

 

The market price for HoldCo Shares following the completion of the mergers may be affected by factors different from, or in addition to, those that historically have affected or currently affect the market prices of AGM Class A Shares and AHL Common Shares.

 

 

Third parties may terminate or alter existing contracts or relationships with AGM or AHL.

 

 

Coordinating the businesses of AGM and AHL may be more difficult, costly or time-consuming than expected and HoldCo may fail to realize the anticipated benefits of the mergers, which may adversely affect HoldCo business results and negatively affect the value of HoldCo Shares following the mergers.

 

 

The AGM and AHL unaudited pro forma condensed combined financial information and the summary unaudited combined non-GAAP adjusted operating earnings statement are inherently subject to uncertainties, the unaudited pro forma condensed combined financial information included in this joint proxy statement/prospectus is preliminary and HoldCo’s actual financial position and results of operations after the merger may differ materially from these estimates and the unaudited pro forma condensed combined financial information included in this joint proxy statement/prospectus.

 

 

Declaration, payment and amounts of dividends, if any, to holders of HoldCo Shares will be uncertain.

 

 

HoldCo’s certificate of incorporation generally provides that the Court of Chancery of the State of Delaware will be the exclusive forum for substantially all corporate law claims that may be brought by its stockholders and that the United States federal courts will be the exclusive forum for federal securities claims that may be brought by its stockholders, which could limit its stockholders’ ability to obtain a favorable judicial forum for disputes with HoldCo, AGM, AHL or HoldCo’s directors, officers, other employees or stockholders. If the mergers are not consummated and the AGM charter amendment is adopted at the AGM special meeting, the AGM bylaws will implement the same exclusive forum provision at AGM.

 

 

Even if the AHL Merger qualifies as a transaction described in Section 351 of the Code, a U.S. Holder of AHL Common Shares may still recognize gain as a result of the AHL Merger if AHL is or was classified as a passive foreign investment company (“PFIC”) for any taxable year during which a U.S. Holder held AHL Common Shares.

 

 

U.S. Holders (including U.S. tax-exempt organizations) who own AHL Preferred Shares may be subject to adverse U.S. federal income tax consequences if AHL does not restructure its operations.

 

 

The COVID-19 pandemic may delay or prevent the completion of the mergers.

You are cautioned not to place undue reliance on the forward-looking statements, which speak only as of the date of this joint proxy statement/prospectus or the dates of the documents incorporated by reference in this joint proxy statement/prospectus. As for the forward-looking statements that relate to future financial results and other projections, actual results will be different due to the inherent uncertainties of estimates, forecasts and projections and may be better or worse than projected and such differences could be material. Given these uncertainties, you are cautioned not to place reliance on these forward-looking statements. Except as required by applicable law, HoldCo, AGM and AHL do not undertake to update these forward-looking statements to reflect facts, circumstances, assumptions or events that occur after the date the forward-looking statements are made.

 

63


Table of Contents

For additional information about factors that could cause actual results to differ materially from those described in the forward-looking statements, please see the reports that AGM and AHL have filed with the SEC as described in the section of this joint proxy statement/prospectus titled “Where You Can Find More Information” beginning on page 375.

 

64


Table of Contents

SELECTED FINANCIAL DATA OF AGM

The following table presents selected historical consolidated and other data of AGM as of and for each of the years in the five-year period ended December 31, 2020. The selected historical consolidated statements of operations data of AGM for each of the years ended December 31, 2020, 2019 and 2018 and the selected historical consolidated statements of financial condition data as of December 31, 2020 and 2019 have been derived from AGM’s audited consolidated financial statements and accompanying notes contained in AGM’s Annual Report on Form 10-K for the year ended December 31, 2020, which are incorporated into this joint proxy statement/prospectus by reference. The selected historical consolidated statements of operations data of AGM for the years ended December 31, 2017 and 2016 and the selected consolidated statements of financial condition data as of December 31, 2018, 2017 and 2016 have been derived from AGM’s audited consolidated financial statements not incorporated by reference into this joint proxy statement/prospectus. The following table includes the results for Apollo Global Management, LLC prior to its conversion to a Delaware corporation and the results for AGM following the conversion.

The selected historical consolidated and other data is not necessarily indicative of future results of AGM and should be read together with the other information contained in the section of this joint proxy statement/prospectus titled “Management’s Discussion and Analysis of Financial Condition and Results of Operations” and the consolidated financial statements and related notes in AGM’s Annual Report on Form 10-K for the fiscal year ended December 31, 2020, which are incorporated herein by reference.

The Non-GAAP performance measures presented below provides supplemental information that AGM believes is useful to analysts and investors to evaluate ongoing results of operations, when considered alongside other GAAP measures such as net income attributable to AGM Class A common stockholders. These Non-GAAP measures exclude the financial impact of items management does not consider in evaluating performance and making key operating decisions.

For more information, see the section of this joint proxy statement/prospectus titled “Where You Can Find More Information” beginning on page 375.

 

     Year Ended December 31,  
     2020      2019      2018     2017(1)      2016(1)  

Consolidated Statements of Operations Data

     (in millions)  

Revenues:

             

Management fees

   $ 1,687      $ 1,576      $ 1,345     $ 1,155      $ 1,044  

Advisory and transaction fees, net

     250        123        112       118        147  

Investment Income (loss):

             

Performance allocations

     310        1,057        (400     1,306        713  

Principal investment income

     82        167        5       162        103  
  

 

 

    

 

 

    

 

 

   

 

 

    

 

 

 

Total investment income (loss)

     392        1,224        (395     1,468        816  

Incentive Fees

     25        9        31       31        67  
  

 

 

    

 

 

    

 

 

   

 

 

    

 

 

 

Total Revenues

     2,354        2,932        1,093       2,772        2,074  
  

 

 

    

 

 

    

 

 

   

 

 

    

 

 

 

Expenses:

             

Compensation and benefits:

             

Salary, bonus and benefits

     628        514        460       429        389  

Equity-based compensation

     213        190        173       91        103  

Profit sharing expense

     248        557        (58     515        357  
  

 

 

    

 

 

    

 

 

   

 

 

    

 

 

 

Total Compensation and Benefits

     1,089        1,261        575       1,035        849  

Interest expense

     133        98        59       53        44  

General, administrative and other

     354        330        267       258        247  

Placement fees

     2        2        2       14        26  
  

 

 

    

 

 

    

 

 

   

 

 

    

 

 

 

Total Expenses

     1,578        1,691        903       1,360        1,166  
  

 

 

    

 

 

    

 

 

   

 

 

    

 

 

 

 

65


Table of Contents
     Year Ended December 31,  
     2020     2019     2018     2017(1)     2016(1)  

Other Income (Loss):

     (in millions)  

Net gains (losses) from investment activities

     (455     138       (187     95       140  

Net gains from investment activities of consolidated variable interest entities

     197       40       45       11       5  

Interest income

     15       35       21       6       4  

Other income (loss), net

     21       (46     36       246       4  
  

 

 

   

 

 

   

 

 

   

 

 

   

 

 

 

Total Other Income (Loss)

     (222     167       (85     358       153  
  

 

 

   

 

 

   

 

 

   

 

 

   

 

 

 

Income (loss) before income tax provision

     554       1,408       105       1,770       1,061  

Income tax (provision) benefit

     (87     130       (86     (326     (91
  

 

 

   

 

 

   

 

 

   

 

 

   

 

 

 

Net Income (Loss)

     467       1,538       19       1,444       970  

Net income attributable to Non-Controlling Interests

     (310     (694     (29     (814     (567
  

 

 

   

 

 

   

 

 

   

 

 

   

 

 

 

Net Income (Loss) Attributable to Apollo Global Management, Inc.

     157       844       (10     630       403  

Series A Preferred Stock Dividends

     (18     (18     (18     (14     —    

Series B preferred stock Dividends

     (19     (19     (14     —         —    
  

 

 

   

 

 

   

 

 

   

 

 

   

 

 

 

Net Income (Loss) Attributable to Apollo Global Management, Inc. Class A Common Stockholders

   $ 120     $ 807     $ (42   $ 616     $ 403  
  

 

 

   

 

 

   

 

 

   

 

 

   

 

 

 

Net Income (Loss) Available to Class A Common Stock – Basic

   $ 0.44     $ 3.72     $ (0.30   $ 3.12     $ 2.11  
  

 

 

   

 

 

   

 

 

   

 

 

   

 

 

 

Net Income (Loss) Available to Class A Common Stock –Diluted

   $ 0.44     $ 3.71     $ (0.30   $ 3.10     $ 2.11  
  

 

 

   

 

 

   

 

 

   

 

 

   

 

 

 

Non-GAAP Measures

          

Fee Related Earnings

   $ 1,041     $ 902     $ 771     $ 624     $ 530  

Distributable Earnings

   $ 893     $ 1,115     $ 878     $ 957     $ 628  

 

     2020      2019      2018      2017(1)      2016(1)  
     (in millions)  

Consolidated Statements of Financial Condition Data

              

Total assets

   $ 23,669      $ 8,542      $ 5,992      $ 6,991      $ 5,629  

Debt (excluding obligations of consolidated variable interest entities)

     3,155        2,651        1,360        1,362        1,352  

Debt obligations of consolidated variable interest entities

     8,661        850        855        1,002        787  

Total shareholders’ equity

     5,513        3,038        2,452        2,898        1,868  

Total Non-Controlling Interests

     4,084        1,186        1,076        1,435        1,032  

 

(1)

AGM adopted new revenue recognition accounting guidance during the year ended December 31, 2018 on a modified retrospective basis. The adoption did not impact periods prior to 2018. However, in conjunction with the adoption of the new revenue recognition accounting guidance, AGM implemented a change in accounting principle for performance allocations on a full retrospective basis which did impact presentation of various line items within the statements of operations and financial condition in all periods presented. See note 2 to AGM’s consolidated financial statements for the years ended December 31, 2020, 2019 and 2018, for details regarding AGM’s adoption of the new revenue recognition accounting guidance and change in accounting principle.

 

66


Table of Contents

SELECTED FINANCIAL DATA OF AHL

The following table presents selected historical consolidated financial data of AHL as of and for each of the years in the five-year period ended December 31, 2020. The selected historical consolidated statements of income data of AHL for each of the years ended December 31, 2020, 2019 and 2018 and the selected historical consolidated balance sheet data as of December 31, 2020 and 2019 have been derived from AHL’s audited consolidated financial statements and accompanying notes contained in AHL’s Annual Report on Form 10-K for the year ended December 31, 2020, which are incorporated into this joint proxy statement/prospectus by reference. The selected historical consolidated statements of income data of AHL for the years ended December 31, 2017 and 2016 and the selected consolidated statements of balance sheet data as of December 31, 2018, 2017 and 2016 have been derived from AHL’s audited consolidated financial statements not incorporated by reference into this joint proxy statement/prospectus.

The selected historical consolidated financial data is not necessarily indicative of future results of AHL and should be read together with the other information contained in the section of this joint proxy statement/prospectus titled “Management’s Discussion and Analysis of Financial Condition and Results of Operations” and the consolidated financial statements and related notes in AHL’s Annual Report on Form 10-K for the fiscal year ended December 31, 2020, filed with the SEC on February 19, 2021, which is incorporated herein by reference.

The Non-GAAP performance measures presented below provides supplemental information that AHL believes is useful to analysts and investors to evaluate ongoing results of operations, when considered alongside other GAAP measures such as net income available to AHL common shareholders. These Non-GAAP measures exclude the financial impact of items management does not consider in evaluating performance and making key operating decisions.

For more information, see the section of this joint proxy statement/prospectus titled “Where You Can Find More Information” beginning on page 375.

 

     Years ended December 31,  
(In millions, except percentages and per share data)    20201     2019     2018(1),(2)     2017     2016  

Consolidated Statements of Income Data

          

Total revenues

   $ 14,764     $ 16,258     $ 6,637     $ 8,788     $ 4,105  

Total benefits and expenses

     12,558       13,956       5,462       7,324       3,393  

Income before income taxes

     2,206       2,302       1,175       1,464       712  

Net income

     1,921       2,185       1,053       1,358       773  

Net income available to Athene Holding Ltd. common shareholders

     1,446       2,136       1,053       1,358       773  

Pre-tax adjusted operating income (a non-GAAP measure)(7)

     1,336       1,442       1,240       1,136       702  

Adjusted operating income available to common shareholders, excluding AOG units (a non-GAAP measure)(7)

     1,077       1,289       1,140       1,055       759  

Adjusted operating income available to common shareholders (a non-GAAP measure)(7)

     1,242       1,289       1,140       1,055       759  

ROE

     10.0     19.7     12.1     16.9     12.6

Adjusted operating ROE (a non-GAAP measure)(7)

     12.1     14.1     13.9     15.1     12.6

Earnings per share

          

Basic – Class A common shares

   $ 8.51     $ 11.44     $ 5.34     $ 6.95     $ 4.14  

Diluted – Class A common shares(3)

   $ 8.34     $ 11.41     $ 5.32     $ 6.91     $ 4.04  

Adjusted operating earnings per common share (a non-GAAP measure) (7)

   $ 6.42     $ 6.97     $ 5.82     $ 5.39     $ 3.93  

 

67


Table of Contents
     Years ended December 31,  
(In millions, except percentages and per share data)    20201      2019      2018(1),(2)      2017      2016  

Weighted average common shares outstanding

              

Basic(4)

     184.9        186.6        197.1        195.3        186.8  

Diluted – Class A common shares(3)

     188.6        154.3        161.1        111.0        53.5  

Adjusted operating common shares (a non-GAAP measure)(5) (7)

     193.5        184.8        195.9        195.9        193.4  

Consolidated Balance Sheets Data

              

Investments, including related parties

   $ 182,421      $ 130,550      $ 108,341      $ 85,238      $ 73,334  

Total assets

     202,771        146,875        125,505        100,161        86,740  

Interest sensitive contract liabilities

     144,566        102,745        96,610        68,099        61,580  

Future policy benefits

     29,258        23,330        16,704        17,557        14,562  

Long-term debt

     1,976        992        991        —          —    

Total liabilities

     182,631        132,734        117,229        90,985        79,858  

Total AHL shareholders’ equity

     18,657        13,391        8,276        9,176        6,881  

Total adjusted common shareholders’ equity (a non-GAAP measure) (7)

     11,232        9,445        8,823        7,566        6,452  

Book value per common share

   $ 85.51      $ 69.54      $ 42.45      $ 46.60      $ 35.78  

Adjusted book value per common share (a non-GAAP measure) (7)

   $ 56.95      $ 54.02      $ 45.59      $ 38.43      $ 32.85  

Common shares outstanding(6)

     191.2        175.7        195.0        196.9        192.3  

Adjusted operating common shares outstanding (a non-GAAP measure)(5) (7)

     197.2        174.9        193.5        196.9        196.5  

 

(1)

During the years ended December 31, 2020 and 2018, AHL entered into various agreements to reinsure blocks of fixed and fixed index annuities. See Note 6 – Reinsurance to the consolidated financial statements for additional information in AHL’s Annual Report on Form 10-K for the year ended December 31, 2020, which are incorporated into this joint proxy statement/prospectus by reference.

(2)

Reflects the deconsolidation of Athora Holding Ltd. effective January 1, 2018.

(3)

Diluted earnings per share on Class A common shares, including diluted Class A weighted average common shares outstanding, includes the dilutive impacts, if any, of Class B common shares, Class M common shares and any other stock-based awards. See Note 11 – Earnings Per Share to the consolidated financial statements for additional information regarding earnings per common share in AHL’s Annual Report on Form 10-K for the year ended December 31, 2020, which are incorporated into this joint proxy statement/prospectus by reference.

(4)

Basic weighted average common shares outstanding includes only Class A shares in 2020, and includes all classes eligible to participate in dividends in prior years. In 2020, AHL’s multi-class common share structure was eliminated and, as a result, Class B shares were converted to Class A shares, and Class M shares were converted to Class A shares and warrants. See Note 10 – Equity and Note 14 – Related Parties to the consolidated financial statements for additional information in AHL’s Annual Report on Form 10-K for the year ended December 31, 2020, which are incorporated into this joint proxy statement/prospectus by reference.

(5)

Represents Class A common shares outstanding or weighted average common shares outstanding assuming conversion or settlement of all outstanding items that are able to be converted to or settled in Class A common shares, including the impacts of Class B common shares, Class M common shares and any other stock-based awards.

(6)

Represents common shares vested and outstanding for all classes eligible to participate in dividends for each period presented. See Note 11 – Earnings Per Share to the consolidated financial statements for additional information regarding classes eligible to participate in dividends as of each period in AHL’s Annual Report

 

68


Table of Contents
  on Form 10-K for the year ended December 31, 2020, which are incorporated into this joint proxy statement/prospectus by reference.
(7)

Represents a non-GAAP measure, the definition of which is available in the section of this joint proxy statement/prospectus titled “Summary Historical Financial and Other Data of AHL” beginning on page or otherwise set forth below. For a reconciliation of each non-GAAP measure to its most comparable GAAP measure, please refer to the section of this joint proxy statement/prospectus titled “Reconciliation of Financials—AHL” beginning on page 361.

Adjusted Operating ROE. Adjusted operating ROE is a non-GAAP measure used to evaluate AHL’s financial performance excluding the impacts of AOCI and the cumulative change in fair value of funds withheld and modco reinsurance assets, net of DAC, DSI, rider reserve and tax offsets. Adjusted AHL common shareholders’ equity is calculated as the ending AHL shareholders’ equity excluding AOCI, the cumulative change in fair value of funds withheld and modco reinsurance assets and preferred stock. Adjusted operating ROE is calculated as the adjusted operating income (loss) available to common shareholders, divided by average adjusted AHL common shareholders’ equity. These adjustments fluctuate period to period in a manner inconsistent with AHL’s underlying profitability drivers as the majority of such fluctuation is related to the market volatility of the unrealized gains and losses associated with AHL’s AFS securities. Except with respect to reinvestment activity relating to acquired blocks of businesses, AHL typically buy and hold AFS investments to maturity throughout the duration of market fluctuations, therefore, the period-over-period impacts in unrealized gains and losses are not necessarily indicative of current operating fundamentals or future performance. Accordingly, AHL believes using measures which exclude AOCI and the cumulative change in fair value of funds withheld and modco reinsurance assets are useful in analyzing trends in AHL’s operating results. To enhance the ability to analyze these measures across periods, interim periods are annualized. Adjusted operating ROE should not be used as a substitute for ROE. However, AHL believes the adjustments to net income (loss) available to AHL common shareholders and AHL common shareholders’ equity are significant to gaining an understanding of AHL’s overall financial performance.

Adjusted Operating Earnings (Loss) Per Common Share, Weighted Average Common Shares Outstanding Adjusted Operating and Adjusted Book Value Per Common Share. Adjusted operating earnings (loss) per common share, weighted average common shares outstanding – adjusted operating and adjusted book value per common share are non-GAAP measures used to evaluate AHL’s financial performance and financial condition. The non-GAAP measures adjust the number of shares included in the corresponding GAAP measures to reflect the conversion or settlement of all shares and other stock-based awards outstanding. AHL believes these measures represent an economic view of AHL’s share counts and provide a simplified and consistent view of AHL’s outstanding shares. Adjusted operating earnings (loss) per common share is calculated as the adjusted operating income (loss) available to common shareholders, over the weighted average common shares outstanding – adjusted operating. Adjusted book value per common share is calculated as the adjusted AHL common shareholders’ equity divided by the adjusted operating common shares outstanding. Effective February 28, 2020, all Class B common shares were converted into Class A common shares and all Class M common shares were converted into warrants and Class A common shares. AHL’s Class B common shares were economically equivalent to Class A common shares and were convertible to Class A common shares on a one-for-one basis at any time. AHL’s Class M common shares were in the legal form of shares but economically functioned as options as they were convertible into Class A common shares after vesting and payment of the conversion price. In calculating Class A diluted earnings per share on a GAAP basis, AHL is required to apply sequencing rules to determine the dilutive impacts, if any, of AHL’s Class B common shares, Class M common shares and any other stock-based awards. To the extent AHL’s Class B common shares, Class M common shares and/or any other stock-based awards were not dilutive, after considering the dilutive effects of the more dilutive securities in the sequence, they were excluded. Weighted average common shares outstanding – adjusted operating and adjusted operating common shares outstanding assume conversion or settlement of all outstanding items that are able to be converted to or settled in Class A common shares, including the impacts of Class B common shares on a one-for-one basis, the impacts of all Class M common shares net of

 

69


Table of Contents

the conversion price and any other stock-based awards, but excluding any awards for which the exercise or conversion price exceeds the market value of AHL’s Class A common shares on the applicable measurement date. For certain historical periods, Class M shares were not included due to issuance restrictions which were contingent upon AHL’s IPO. Adjusted operating earnings (loss) per common share, weighted average common shares outstanding – adjusted operating and adjusted book value per common share should not be used as a substitute for basic earnings (loss) per share – Class A common shares, basic weighted average common shares outstanding – Class A or book value per common share. However, AHL believes the adjustments to the shares and equity are significant to gaining an understanding of AHL’s overall results of operations and financial condition.

 

70


Table of Contents

THE PARTIES TO THE MERGER

Tango Holdings, Inc.

9 West 57th Street, 43rd Floor

New York, New York 10019

Telephone: (212) 515-3200

HoldCo is a corporation incorporated in the State of Delaware. To date, HoldCo has not conducted any activities other than those incident to its formation, the execution of the merger agreement, the preparation of regulatory filings made in connection with the transactions contemplated by the merger agreement and other matters related to such transactions. After completion of the transactions contemplated by the merger agreement, HoldCo will be the parent entity and successor corporation to AGM and AHL, and will be renamed Apollo Global Management, Inc. The HoldCo Shares will be listed on the NYSE under the symbol “APO.” HoldCo’s principal office is located at 9 West 57th Street, 43rd Floor, New York, New York 10019, and its telephone number is (212) 515-3200.

Apollo Global Management, Inc.

9 West 57th Street, 43rd Floor

New York, New York 10019

Telephone: (212) 515-3200

AGM is a leading global investment manager with assets under management of approximately $455 billion as of December 31, 2020 in credit, private equity and real assets funds.

The AGM Class A Shares are listed on the NYSE under the symbol “APO.” AGM’s Series A preferred stock and Series B preferred stock are listed on the NYSE under the symbols “APO.PRA” and “APO.PRB,” respectively. Upon the completion of the transactions contemplated by the merger agreement, AGM will be renamed                 and the AGM Class A Shares will be delisted from the NYSE. Following the mergers, each of the issued and outstanding shares of AGM preferred stock will remain issued and outstanding as preferred stock of AGM. As a result, AGM will continue to have independent reporting obligations under the Exchange Act.

AGM’s principal office is located at 9 West 57th Street, 43rd Floor, New York, New York 10019, and its telephone number is (212) 515-3200.

For more information about AGM, please visit AGM’s Internet website at https://apollo.com/. AGM’s Internet website address is provided as an inactive textual reference only. The information contained on AGM’s Internet website or accessible through it (other than the documents incorporated by reference herein) does not constitute a part of this joint proxy statement/prospectus or any other report or document on file with or furnished to the SEC. Additional information about AGM is included in the documents incorporated by reference into this joint proxy statement/prospectus. See the section of this joint proxy statement/prospectus titled “Where You Can Find More Information” beginning on page 375.

Athene Holding Ltd.

Second Floor, Washington House,

16 Church Street,

Hamilton HM 11, Bermuda

Telephone: (441) 279-8400

AHL, through its subsidiaries, is a leading retirement services company with total assets of $202.8 billion as of December 31, 2020 and operations in the United States, Bermuda, and Canada. AHL specializes in helping its customers achieve financial security and is a solutions provider to institutions.

 

71


Table of Contents

The AHL Common Shares are listed on the NYSE under the symbol “ATH.” AHL’s Depositary Shares, each representing a 1/1000th interest in a 6.35% Fixed-to-Floating Rate Perpetual Non-Cumulative Preference Share, Series A, a 5.625% Fixed Rate Perpetual Non-Cumulative Preference Share, Series B, a 6.375% Fixed-Rate Reset Perpetual Non-Cumulative Preference Share, Series C and a 4.875% Fixed Rate Perpetual Non-Cumulative Preference Share, Series D, are traded on the NYSE under the symbols, “ATHPrA,” “ATHPrB,” “ATHPrC” and “ATHPrD,” respectively. Upon the completion of the transactions contemplated by the merger agreement, the AHL Common Shares will be delisted from the NYSE. Following the mergers, each of the issued and outstanding AHL Preferred Shares, shall under applicable Bermuda law automatically become an equivalent preferred share of AHL, the surviving company in the AHL Merger. These preferred shares will be entitled to the same dividend and all other preferences and privileges, voting rights, relative, participating, optional and other special rights, and qualifications, limitation and restrictions set forth in the existing certificates of designations relating to the respective series of AHL Preferred Shares and will continue in effect the AHL Preferred Shares. Holders of AHL Preferred Shares will not receive anything different if the mergers are completed as the AHL Preferred Shares were issued to a depositary and holders who hold interests in the AHL Preferred Shares hold such interests in the form of the Depositary Shares for the relative series of AHL Preferred Shares that evidence such interests and such Depositary Shares will not be varied in any way if the mergers are completed. As a result, AHL will continue to have independent reporting obligations under the Exchange Act.

AHL’s principal office is located at Second Floor, Washington House, 16 Church Street, Hamilton HM 11, Bermuda, and its telephone number is (441) 279-8400.

For more information about AHL, please visit AHL’s Internet website at https://athene.com/. AHL’s Internet website address is provided as an inactive textual reference only. The information contained on AHL’s Internet website or accessible through it (other than the documents incorporated by reference herein) does not constitute a part of this joint proxy statement/prospectus or any other report or document on file with or furnished to the SEC. Additional information about AHL is included in the documents incorporated by reference into this joint proxy statement/prospectus. See the section of this joint proxy statement/prospectus titled “Where You Can Find More Information” beginning on page 375.

Blue Merger Sub, Ltd.

9 West 57th Street, 43rd Floor

New York, New York 10019

Telephone: (212) 515-3200

AHL Merger Sub is a Bermuda exempted company. To date, AHL Merger Sub has not conducted any activities other than those incident to its formation, the execution of the merger agreement, the preparation of regulatory filings made in connection with the transactions contemplated by the merger agreement and other matters related to such transactions. In connection with the transactions contemplated by the merger agreement, AHL Merger Sub shall merge with and into AHL, with AHL as the surviving entity and a direct subsidiary of HoldCo. AHL Merger Sub’s registered address is c/o Compass Administrative Services Ltd., Crawford House, 50 Cedar Avenue, Hamilton, HM 11, Bermuda, and its telephone number is (212) 515-3200.

Green Merger Sub, Inc.

9 West 57th Street, 43rd Floor

New York, New York 10019

Telephone: (212) 515-3200

AGM Merger Sub is a corporation incorporated in the State of Delaware. To date, AGM Merger Sub has not conducted any activities other than those incident to its formation, the execution of the merger agreement, the preparation of regulatory filings made in connection with the transactions contemplated by the merger agreement

 

72


Table of Contents

and other matters related to such transactions. In connection with the transactions contemplated by the merger agreement, AGM Merger Sub shall merge with and into AGM, with AGM as the surviving entity and a direct subsidiary of HoldCo. AGM Merger Sub’s registered address is c/o Corporation Services Company, 251 Little Falls Drive, Wilmington, Delaware, 19808, and its telephone number is (212) 515-3200.

 

73


Table of Contents

THE AGM SPECIAL MEETING

This joint proxy statement/prospectus is being mailed on or about                 ,             , to holders of record of the AGM Class A Shares, the AGM Class B Share and the AGM Class C Share as of the close of business on                 ,             , and constitutes notice of the AGM special meeting to such holders in conformity with the requirements of the DGCL.

This joint proxy statement/prospectus is being provided to holders of AGM Class A Shares, the holder of the AGM Class B Share and the holder of the AGM Class C Share as part of a solicitation of proxies by the AGM board of directors for use at the AGM special meeting and at any adjournments or postponements of the AGM special meeting. Holders of the AGM Class A Shares, the AGM Class B Share and the AGM Class C Share are encouraged to read the entire document carefully, including the annexes to and documents incorporated by reference into this document, for more detailed information regarding the merger agreement and the transactions contemplated by the merger agreement (including the statutory merger agreement) and the AGM charter amendment.

Date, Time and Place of the AGM Special Meeting

The AGM special meeting will be held on                 ,              at                 , Eastern Time, virtually at                 . The AGM special meeting will be held online only and you will not be able to attend in person. Online check-in will begin at                , Eastern Time and you should allow ample time for the check-in procedures. You will be able to attend and participate in the AGM special meeting online, vote your shares electronically, submit your questions prior to and during the AGM special meeting and access the list of stockholders entitled to vote at the AGM special meeting during the AGM special meeting by logging in to the website listed above using the 16-digit control number included in your proxy card.

Matters to be Considered at the AGM Special Meeting

The purposes of the AGM special meeting are as follows, each as further described in this joint proxy statement/prospectus:

 

   

AGM Proposal 1: Adoption of the Merger Agreement. To consider and vote on the AGM merger agreement proposal;

 

   

AGM Proposal 2: Adoption of Charter Amendment. To consider and vote on the AGM charter amendment proposal; and

 

   

AGM Proposal 3: Adjournments of the AGM Special Meeting. To consider and vote on the AGM adjournment proposal.

Recommendation of the AGM Board of Directors

The AGM board of directors unanimously recommends that AGM stockholders vote:

 

   

AGM Proposal 1:FOR” the AGM merger agreement proposal;

 

   

AGM Proposal 2:FOR” the AGM charter amendment proposal; and

 

   

AGM Proposal 3:FOR” the AGM adjournment proposal.

After careful consideration, and the prior approval of the conflicts committee of AGM’s board of directors, the AGM board of directors, unanimously (i) determined that the merger agreement and the transactions contemplated thereby are fair to, and in the best interests of, AGM and its stockholders and determined that the AGM charter amendment is advisable and in the best interests of AGM and its stockholders, (ii) directed that the merger agreement and the AGM charter amendment be submitted to AGM stockholders for their adoption and (iii) recommended that AGM stockholders vote in favor of the adoption of the merger agreement and the AGM charter amendment.

 

74


Table of Contents

See also the section of this joint proxy statement/prospectus titled “The Mergers—Recommendation of the AGM Board of Directors; AGM’s Reasons for the Merger” beginning on page 115.

Record Date for the AGM Special Meeting and Voting Rights

The record date to determine who is entitled to receive notice of and to vote at the AGM special meeting or any adjournments or postponements thereof is                ,         . As of the close of business on the record date, there were issued and outstanding AGM Class A Shares, one AGM Class B Share and one AGM Class C Share entitled to vote at the AGM special meeting. Only holders of AGM Class A Shares, the AGM Class B Share and the AGM Class C Share of record at the close of business on the record date are entitled to vote at, and only the AGM stockholders as of such record date are entitled to notice of, the AGM special meeting and any and all adjournments or postponements thereof. In addition, the stockholder list will be available for inspection during the AGM special meeting at                .

AGM stockholders may cast one vote for each AGM Class A Share that AGM stockholders held as of that record date.

As of April 30, 2021, the AGM Class A Shares and the AGM Class B Share represented 53.4% and 46.6%, respectively, of the total voting power of the outstanding AGM Class A Shares and the AGM Class B Share entitled to vote on the AGM merger agreement proposal at the AGM special meeting, voting together as a single class. As of April 30, 2021, the Principals held 49.99% of the total voting power of the outstanding AGM Class A Shares and the AGM Class B Share, voting together as a single class. The consent of the holder of the AGM Class C Share in respect of the AGM merger agreement proposal was delivered on March 7, 2021.

As of April 30, 2021, the AGM Class A Shares, the AGM Class B Share and the AGM Class C Share represented 9.2%, 8.0% and 82.8%, respectively, of the total voting power of the outstanding AGM Class A Shares, the AGM Class B Share and the AGM Class C Share entitled to vote on the AGM charter amendment proposal, voting together as a single class. As of April 30, 2021, the Principals held 91.4% of the total voting power of the outstanding AGM Class A Shares, the AGM Class B Share and the AGM Class C Share, voting together as a single class.

Quorum; Abstentions and Broker Non-Votes

A quorum of stockholders is necessary to conduct the vote on the AGM merger agreement proposal. The holders of a majority in voting power of the outstanding AGM Class A Shares and the AGM Class B Share entitled to vote on the AGM merger agreement proposal at the AGM special meeting, voting together as a single class, must be represented at the AGM special meeting in person or by proxy in order to constitute a quorum for the vote on the AGM merger agreement proposal.

A quorum of stockholders is necessary to conduct the vote on the AGM charter amendment proposal. The holders of a majority in voting power of the outstanding AGM Class A Shares, the AGM Class B Share and the AGM Class C Share entitled to vote on the AGM charter amendment proposal at the AGM special meeting, voting together as a single class, and including the presence of the holder of the AGM Class B Share, must be represented at the AGM special meeting in person or by proxy in order to constitute a quorum for the vote on the AGM charter amendment proposal.

AGM stockholders who virtually attend the AGM special meeting at                will be considered present “in person” for purposes of establishing a quorum and for all other purposes. Abstentions will be counted for purposes of determining whether a quorum exists. Because none of the proposals to be voted on at the AGM special meeting are “routine” matters for which brokers may have discretionary authority to vote, we do not expect any broker non-votes at the AGM special meeting. If your shares are held in the name of a bank, broker or other nominee and you do not obtain a proxy to vote such shares at the AGM special meeting or provide voting

 

75


Table of Contents

instructions with respect to such shares, they will not be deemed present at the AGM special meeting for purposes of establishing a quorum. If a quorum is not present on the AGM merger agreement proposal or the AGM charter amendment proposal, the AGM special meeting will be adjourned until the holders of sufficient voting power of the outstanding AGM common stock entitled to vote at the AGM special meeting are present, to constitute a quorum.

Under NYSE rules, banks, brokers or other nominees who hold shares in “street name” for a beneficial owner of those shares typically have the authority to vote in their discretion on “routine” proposals when they have not received instructions from beneficial owners. However, banks, brokers or other nominees are not allowed to exercise their voting discretion with respect to the approval of matters that the NYSE determines to be “non-routine.” Generally, a broker non-vote occurs on an item when (i) a bank, broker or other nominee has discretionary authority to vote on one or more “routine” proposals to be voted on at a meeting of stockholders, but is not permitted to vote on other “non-routine” proposals without instructions from the beneficial owner of the shares and (ii) the beneficial owner fails to provide the bank, broker or other nominee with such instructions. Under the NYSE rules, “non-routine” matters include the AGM merger agreement proposal (AGM Proposal 1), the AGM charter amendment proposal (AGM Proposal 2) and the AGM adjournment proposal (AGM Proposal 3). Because none of the proposals to be voted on at the AGM special meeting are “routine” matters for which brokers may have discretionary authority to vote, AGM does not expect any broker non-votes at the AGM special meeting. As a result, if you hold your shares of AGM common stock in “street name,” your shares will not be represented and will not be voted on any matter unless you affirmatively instruct your bank, broker or other nominee how to vote your shares in one of the ways indicated by your bank, broker or other nominee. It is therefore critical that you cast your vote by instructing your bank, broker or other nominee on how to vote.

If you submit a properly executed proxy card and, abstain from voting or vote against the approval of the merger agreement or the adoption of the charter amendment, your shares of AGM common stock will be counted for purposes of calculating whether a quorum is present at the AGM special meeting. Executed proxies containing no voting instructions will be voted in accordance with the recommendations of the AGM board of directors. If additional votes must be solicited to approve the merger agreement proposal or the AGM charter amendment proposal, it is expected that the meeting will be adjourned to solicit additional proxies.

Required Votes; Vote of AGM’s Directors and Executive Officers

Except for the AGM adjournment proposal, the vote required to approve all of the proposals listed herein assumes the presence of a quorum.

 

Proposal

  

Votes Necessary

AGM Proposal 1    AGM Merger Agreement Proposal   

Approval requires (a) the consent of the holder of the AGM Class C Share, which was delivered on March 7, 2021 and (b) the affirmative vote at the AGM special meeting of the holders of a majority in voting power of the outstanding AGM Class A Shares and the AGM Class B Share entitled to vote on such proposal, voting together as a single class.

 

A failure to vote, a failure to provide instructions with respect to any shares held through a bank, broker or other nominee or an abstention will have the same effect as a vote “AGAINST” the AGM merger agreement proposal.

AGM Proposal 2    AGM Charter Amendment Proposal    Approval requires (a) the consent of the holder of the AGM Class C Share, which was delivered

 

76


Table of Contents

Proposal

  

Votes Necessary

     

on                ,         , (b) the affirmative vote at the AGM special meeting of the holder of the outstanding AGM Class B Share and (c) the affirmative vote of the holders of a majority in voting power of the outstanding AGM Class A Shares, the AGM Class B Share and the AGM Class C Share entitled to vote on such proposal voting together as a single class.

 

A failure to vote, a failure to provide instructions with respect to any shares held through a bank, broker or other nominee or an abstention will have the same effect as a vote “AGAINST” the AGM charter amendment proposal.

AGM Proposal 3    AGM Adjournment Proposal   

Approval requires the affirmative vote of the holders of a majority in voting power of the shares of AGM common stock present in person or represented by proxy at the AGM special meeting and entitled to vote thereon.

 

Either (i) an abstention or (ii) the failure to vote on the AGM adjournment proposal by a stockholder who attends the AGM special meeting in person or by proxy will have the same effect as a vote “AGAINST” the AGM adjournment proposal. However, (i) a stockholder’s failure to attend the AGM special meeting in person or by proxy or otherwise vote their shares at the AGM special meeting and (ii) the failure of a beneficial owner of shares held through a bank, broker or other nominee to provide any voting instructions to such intermediary will each have no effect on the outcome of this proposal.

As of April 30, 2021, the Principals, who have agreed to vote in favor of the AGM merger agreement proposal as described in the section of this joint proxy statement/prospectus titled “Voting Agreements—Principals Voting Agreement,” held 49.99% of the total voting power of the outstanding AGM Class A Shares and the AGM Class B Share, voting together as a single class. As of April 30, 2021, the Principals, who have agreed to use reasonable best efforts to take all actions necessary to give effect to the corporate governance updates as described in the section of this joint proxy statement/prospectus titled “Corporate Governance Updates,” held 91.4% of the total voting power of the outstanding AGM Class A Shares, the AGM Class B Share and the AGM Class C Share, voting together as a single class, entitled to vote at the AGM special meeting.

On April 30, 2021, AGM’s other directors and executive officers beneficially owned and were entitled to vote approximately 4,734,017 AGM Class A Shares, representing (a) 1.1% in voting power of the outstanding AGM Class A Shares and the AGM Class B Share, voting together as a single class, and (b) 0.19% in voting power of the outstanding AGM Class A Shares, the AGM Class B Share and the AGM Class C Share, voting together as a single class. Although no such other directors and executive officers of AGM have entered into any agreement obligating them to vote in a certain way, AGM currently expects that all of its directors and executive officers will vote their shares “FOR” the AGM merger agreement proposal, “FOR” the AGM charter amendment proposal and “FOR” the AGM adjournment proposal.

 

77


Table of Contents

For more information regarding the security ownership of AGM directors and executive officers, see the information provided in the section of this joint proxy statement/prospectus titled “Certain Beneficial Owners of AGM Common Stock-Security Ownership of AGM Directors and Executive Officers” beginning on page 336.

Methods of Voting

 

   

By Internet: Through the Internet by logging onto the website indicated on the enclosed proxy card and following the prompts using the control number located on the proxy card.

 

   

By Telephone: By calling (from the United States, Puerto Rico and Canada) using the toll-free telephone number listed on the enclosed proxy card.

 

   

By Mail: By completing, signing, dating and returning the enclosed proxy card in the postage-paid envelope provided.

 

   

Voting Virtually at the AGM Special Meeting: Shares held directly in your name as stockholder of record (or for which you have been duly appointed to act as proxy at the AGM special meeting) may be voted virtually at the AGM special meeting.

If you are a stockholder of record, proxies submitted over the Internet, by telephone or by mail as described above must be received by 11:59 p.m., Eastern Time, on                ,         .

If you hold your shares in “street name,” proxies submitted over the Internet, telephone or by mail as described above by the record holder of your shares (or proxyholder or other authorized person duly authorized by the record holder of your shares) must be received by                , Eastern Time, on                ,         .

Notwithstanding the above, if your shares are held in “street name” by a bank, broker or other nominee, you should follow the instructions you receive from your bank, broker or other nominee on how to vote your shares. Registered stockholders as of the record date and their authorized proxies who attend the AGM special meeting may vote their shares personally even if they previously have voted their shares.

How to Ask Questions at the AGM Special Meeting

The virtual AGM special meeting allows stockholders to submit questions during the AGM special meeting in the question box provided at                . AGM will respond to as many inquiries at the AGM special meeting as time allows.

What to Do If You Have Technical Difficulties or Trouble Accessing the Virtual Meeting Website

AGM will have technicians ready to assist you with any technical difficulties you may have accessing the virtual meeting website. If you encounter any difficulties accessing the virtual meeting website during the check-in or meeting time, please call the technical support number that will be posted on the virtual meeting website log-in page at                 ..

What to Do If You Cannot Virtually Attend the AGM Special Meeting

You may submit a proxy to vote your shares before the AGM special meeting by Internet, by proxy or by telephone pursuant to the instructions contained in your proxy card. You do not need to access the AGM special meeting webcast to vote if you submitted a proxy to vote your shares, by Internet or by telephone in advance of the AGM special meeting.

 

78


Table of Contents

Revocability of Proxies

Any stockholder giving a proxy has the right to revoke it before the proxy is voted at the AGM special meeting by any of the following actions:

 

   

by sending a signed written notice that you revoke your proxy to AGM’s secretary, bearing a later date than your original proxy and mailing it so that it is received prior to the AGM special meeting;

 

   

by subsequently submitting a new proxy (including by submitting a proxy via the Internet or telephone) at a later date than your original proxy so that the new proxy is received by the deadline specified on the accompanying proxy card; or

 

   

by voting virtually at the AGM special meeting.

Execution or revocation of a proxy will not in any way affect the stockholder’s right to attend the stockholder meeting and vote in person.

Written notices of revocation and other communications with respect to the revocation of proxies should be addressed to:

Apollo Global Management, Inc.

Attention: Secretary

9 West 57th Street, 43rd Floor

New York, New York 10019

If your shares are held in “street name” and you previously provided voting instructions to your broker, bank or other nominee, you should follow the instructions provided by your broker, bank or other nominee to revoke or change your voting instructions.

Unless revoked, or otherwise provided, all proxies representing shares entitled to vote that are delivered pursuant to this solicitation will be voted at the AGM special meeting and, where a choice has been specified on the proxy card, will be voted in accordance with such specification. If an AGM stockholder makes no specification on his, her or its proxy card as to how such AGM stockholder should want his, her or its shares of AGM common stock voted, such proxy will be voted as recommended by the AGM board of directors as stated in this joint proxy statement/prospectus, specifically “FOR” the AGM merger agreement proposal, “FOR” the AGM charter amendment proposal and “FOR” the AGM adjournment proposal.

Proxy Solicitation Costs

AGM is soliciting proxies to provide an opportunity to AGM stockholders to vote on agenda items, whether or not the stockholders are able to attend the AGM special meeting or an adjournment or postponement thereof. AGM will bear the entire cost of soliciting proxies from its stockholders. In addition to the solicitation of proxies by mail, AGM will ask banks, brokers and other custodians, nominees and fiduciaries to forward the proxy solicitation materials to the beneficial owners of shares of AGM common stock held of record by such nominee holders. AGM may be required to reimburse these nominee holders for their customary clerical and mailing expenses incurred in forwarding the proxy solicitation materials to the beneficial owners.

AGM has retained                to assist in the solicitation process. AGM will pay                a fee of approximately $                plus costs and expenses. AGM also has agreed to indemnify                against various liabilities and expenses that relate to or arise out of its solicitation of proxies (subject to certain exceptions). In addition to solicitation by mail, AGM’s directors, officers and other employees may solicit proxies in person, by telephone, electronically, by mail or other means. These persons will not be specifically compensated for doing this.

 

79


Table of Contents

Attending the AGM Special Meeting

You are entitled to attend the AGM special meeting only if you are a holder of record of AGM Class A Shares, the AGM Class B Share or the AGM Class C Share at the close of business on                ,          (the record date for the AGM special meeting) or you hold your shares of AGM beneficially in the name of a broker, bank or other nominee as of the record date, or you hold a valid proxy to vote shares entitled to vote at the AGM special meeting.

To enter the meeting, you must have your 16-digit control number that is shown on your proxy card.

Householding

Some banks, brokers and other nominees may be participating in the practice of “householding” proxy statements and annual reports. This means that only one copy of this joint proxy statement/prospectus may have been sent to multiple stockholders in your household. You can request prompt delivery of a copy of this joint proxy statement/prospectus by writing to: Apollo Global Management, Inc., Attention: Secretary, 9 West 57th Street, 43rd Floor, New York, New York 10019.

Tabulation of Votes; Results of the AGM Special Meeting

Representatives of                will tabulate the votes and will act as independent inspector of election at the AGM special meeting.

The preliminary voting results will be announced at the AGM special meeting. In addition, within four business days following the AGM special meeting, AGM intends to file the final voting results with the SEC on a Current Report on Form 8-K. If the final voting results have not been certified within that four-business-day period, AGM will report the preliminary voting results on a Current Report on Form 8-K at that time and will file an amendment to the Current Report on Form 8-K to report the final voting results within four days of the date that the final results are certified.

Adjournments

If a quorum is present at the AGM special meeting but there are not sufficient votes at the time of the AGM special meeting to approve the AGM merger agreement proposal or the AGM charter amendment proposal or additional time is needed to ensure that any supplement or amendment to the joint proxy statement/prospectus accompanying this notice is timely provided to AGM stockholders, then AGM stockholders may be asked to vote on the AGM adjournment proposal.

If the adjournment is for more than 30 days, or if after the adjournment a new record date for determining the stockholders entitled to vote is fixed for the adjourned meeting, AGM will give notice of the adjourned meeting to each AGM stockholder of record entitled to notice of the adjourned meeting as of the record date for determining the stockholders entitled to notice of the adjourned meeting.

At any subsequent reconvening of the AGM special meeting at which a quorum is present, any business may be transacted that might have been transacted at the original meeting, and all proxies will be voted in the same manner as they would have been voted at the original convening of the AGM special meeting, except for any proxies that have been effectively revoked or withdrawn prior to the time the proxy is voted at the reconvened meeting.

 

80


Table of Contents

Assistance

If you need assistance voting or in completing your proxy card or have questions regarding the AGM special meeting, please contact                , the proxy solicitation agent for AGM:

Email:

Call Collect:

Toll-Free:

AGM STOCKHOLDERS SHOULD CAREFULLY READ THIS JOINT PROXY

STATEMENT/PROSPECTUS IN ITS ENTIRETY FOR MORE DETAILED INFORMATION CONCERNING THE MERGER AGREEMENT, THE MERGERS AND THE AGM CHARTER AMENDMENT. IN PARTICULAR, AGM STOCKHOLDERS ARE DIRECTED TO THE MERGER AGREEMENT, THE AGM CHARTER AMENDMENT AND THE HOLDCO CERTIFICATE OF INCORPORATION AND BYLAWS WHICH ARE ATTACHED AS ANNEX A, ANNEX B, ANNEX D AND ANNEX E HERETO, RESPECTIVELY.

 

81


Table of Contents

AGM PROPOSAL 1: ADOPTION OF THE MERGER AGREEMENT

This joint proxy statement/prospectus is being furnished to you as a stockholder of AGM as part of the solicitation of proxies by the AGM board of directors for use at the AGM special meeting to consider and vote upon a proposal to adopt the merger agreement, which is attached as Annex A to this joint proxy statement/prospectus.

The AGM board of directors, after due and careful discussion and consideration, including the prior approval of the conflicts committee of AGM’s board of directors, unanimously approved and declared advisable the merger agreement, the mergers and the other transactions contemplated by the merger agreement (including the statutory merger agreement) and determined that the merger agreement, the mergers and the other transactions contemplated by the merger agreement (including the statutory merger agreement) are fair to and in the best interests of AGM and its stockholders.

The AGM board of directors unanimously recommends that AGM stockholders adopt the merger agreement, as disclosed in this joint proxy statement/prospectus and particularly the related narrative disclosures in the sections of this joint proxy statement/prospectus titled “The Mergers” beginning on page 99 and “The Merger Agreement” beginning on page 180 and as attached as Annex A to this joint proxy statement/prospectus.

Adoption of the merger agreement requires (a) the consent of the holder of the AGM Class C Share, which was delivered on March 7, 2021 and (b) the affirmative vote at the AGM special meeting of the holders of a majority in voting power of the outstanding AGM Class A Shares and the AGM Class B Share entitled to vote on such proposal, voting together as a single class. As of April 30, 2021, the AGM Class A Shares and the AGM Class B Share represented 53.4% and 46.6%, respectively, of the total voting power of the outstanding AGM Class A Shares and the AGM Class B Share, voting together as a single class. As of April 30, 2021, the Principals, who have agreed to vote in favor of the AGM merger agreement proposal as described in the section of this joint proxy statement/prospectus titled “Voting Agreements—Principals Voting Agreement,” held 49.99% of the total voting power of the outstanding AGM Class A Shares and the AGM Class B Share, voting together as a single class. A failure to vote, failure to provide instructions with respect to your shares held through a bank, broker or other nominee or an abstention will have the same effect as a vote “AGAINST” the proposal to adopt the merger agreement.

The approval, timing and completion of the transactions contemplated by the merger agreement proposal are not conditioned on the approval and implementation of the AGM charter amendment proposal.

IF YOU ARE AN AGM STOCKHOLDER, THE AGM BOARD OF DIRECTORS UNANIMOUSLY RECOMMENDS THAT YOU VOTE “FOR” THE AGM MERGER AGREEMENT PROPOSAL (AGM PROPOSAL 1)

 

82


Table of Contents

AGM PROPOSAL 2: ADOPTION OF CHARTER AMENDMENT

The AGM board of directors has approved and declared advisable the adoption of the charter amendment. The AGM charter amendment in its entirety is attached as Annex B to this joint proxy statement/prospectus. AGM stockholders should read the AGM charter amendment in its entirety.

The AGM board of directors, after due and careful discussion and consideration, unanimously approved and declared advisable the AGM charter amendment and determined that the AGM charter amendment and the other transactions contemplated by the AGM charter amendment are fair to and in the best interests of AGM and its stockholders.

The AGM board of directors accordingly unanimously recommends that AGM stockholders adopt the charter amendment, as disclosed in this joint proxy statement/prospectus and particularly the related narrative disclosures in the sections of this joint proxy statement/prospectus titled “Corporate Governance Updates” beginning on page 211 and attached as Annex B to this joint proxy statement/prospectus.

Adoption of the AGM charter amendment requires (a) the consent of the holder of the AGM Class C Share, which was delivered on                ,         , (b) the affirmative vote at the AGM special meeting of the holder of the outstanding AGM Class B Share and (c) the affirmative vote of the holders of a majority in voting power of the outstanding AGM Class A Shares, the AGM Class B Share and the AGM Class C Share entitled to vote on such proposal voting together as a single class. The AGM certificate of incorporation provides that the holder of the AGM Class C Share shall be entitled to such number of votes as shall equal the difference of (A) nine and nine-tenths (9.9) times the aggregate number of votes entitled to be cast by the holders of AGM Class A Shares and full voting preferred stock, minus (B) the Aggregate AGM Class B Vote, which is the number of votes equal to the aggregate number of units in the Apollo Operating Group outstanding as of the relevant record date, less the number of AGM Class A Shares outstanding as of the same relevant record date (the “AGM Class C Vote”); provided that the Aggregate AGM Class B Vote shall not exceed 9% of the total votes entitled to be cast by holders of all shares of capital stock entitled to vote thereon. If the number of votes entitled to be cast by the holders of AGM Class A Shares which are free float, as determined by AGM in reliance upon the guidance issued by FTSE Russell (the “AGM Class A Free Float”) equals less than 5.1% of the votes entitled to be cast by the holders of all shares of capital stock entitled to vote thereon as of the relevant record date: (1) the AGM Class C Vote shall be reduced to equal such number as would result in the total number of votes cast by holders of the AGM Class A Free Float being equal to 5.1% of the votes entitled to be cast by the holders of all shares of capital stock entitled to vote thereon, voting together as a single class (the “AGM Class A Free Float Adjustment”); and (2) if, after giving effect to the AGM Class A Free Float Adjustment, the Aggregate AGM Class B Vote would be in excess of 9% of the total number of the votes entitled to be cast thereon by the holders of all outstanding shares of capital stock, (x) the Aggregate AGM Class B Vote shall be reduced to 9% of such total number and (y) the AGM Class C Vote, as calculated after giving effect to the AGM Class A Free Float Adjustment, shall be increased by a number of votes equal to the number of votes by which the Aggregate AGM Class B Vote was reduced pursuant to the foregoing clause (x). As of April 30, 2021, the AGM Class A Shares, the AGM Class B Share and the AGM Class C Share represented 9.2%, 8.0% and 82.8%, respectively, of the total voting power of the outstanding AGM Class A Shares, the AGM Class B Share and the AGM Class C Share entitled to vote on the AGM charter amendment proposal, voting together as a single class. As of April 30, 2021, the Principals, who have agreed to use reasonable best efforts to take all actions necessary to give effect to the corporate governance updates as described in the section of this joint proxy statement/prospectus titled “Corporate Governance Updates,” held 91.4% of the total voting power of the outstanding AGM Class A Shares, the AGM Class B Share and the AGM Class C Share entitled to vote on the AGM charter amendment proposal, voting together as a single class. As a result, the AGM charter amendment proposal is expected to be approved at the AGM special meeting.

A failure to vote, failure to provide instructions with respect to your shares held through a bank, broker or other nominee or an abstention will have the same effect as a vote “AGAINST” the AGM charter amendment proposal.

 

83


Table of Contents

The approval and implementation of the AGM charter amendment is not conditioned on the approval, timing and completion of the transactions contemplated by the merger agreement.

IF YOU ARE AN AGM STOCKHOLDER, THE AGM BOARD OF DIRECTORS UNANIMOUSLY RECOMMENDS THAT YOU VOTE “FOR” THE AGM CHARTER AMENDMENT PROPOSAL (AGM PROPOSAL 2)

 

84


Table of Contents

AGM PROPOSAL 3: ADJOURNMENT OF THE AGM SPECIAL MEETING

The AGM special meeting may be adjourned to another time and place if necessary to permit solicitation of additional proxies if there are not sufficient votes to approve the AGM merger agreement proposal and the AGM charter amendment proposal or to ensure that any supplement or amendment to this joint proxy statement/prospectus is timely provided to the AGM stockholders.

AGM is asking its stockholders to authorize the holder of any proxy solicited by the AGM board of directors to vote in favor of any adjournment to the AGM special meeting to solicit additional proxies if there are not sufficient votes to approve the AGM merger agreement proposal and the AGM charter amendment proposal or to ensure that any supplement or amendment to this joint proxy statement/prospectus is timely provided to AGM stockholders.

The AGM board of directors unanimously recommends that AGM stockholders approve the proposal to adjourn the AGM special meeting, if necessary.

Approval of the AGM adjournment proposal requires the affirmative vote of the holders of a majority in voting power of the shares of AGM common stock present in person or represented by proxy at the AGM special meeting and entitled to vote thereon. Either (i) a stockholder’s abstention from voting on the AGM adjournment proposal or (ii) the failure to vote on the AGM adjournment proposal by a stockholder who attends the AGM special meeting in person or by proxy, will have the same effect as a vote “AGAINST” the AGM adjournment proposal. However, (i) a stockholder’s failure to attend the AGM special meeting in person or by proxy or otherwise vote their shares at the AGM special meeting and (ii) the failure of a beneficial owner of shares held through a bank, broker or other nominee to provide any voting instructions to such intermediary, will each have no effect on the outcome of the proposal.

IF YOU ARE AN AGM STOCKHOLDER, THE AGM BOARD OF DIRECTORS UNANIMOUSLY RECOMMENDS THAT YOU VOTE “FOR” THE AGM ADJOURNMENT PROPOSAL (AGM PROPOSAL 3)

 

85


Table of Contents

THE AHL SPECIAL GENERAL MEETING

This joint proxy statement/prospectus is being mailed on or about                 ,         , to holders of record of AHL Common Shares and AHL Preferred Shares as of the close of business on                ,         , and constitutes notice of the AHL special general meeting in conformity with the requirements of the Companies Act, 1981 (as amended) of Bermuda (the “Companies Act”) which we refer to as the AHL special meeting.

This joint proxy statement/prospectus is being provided to holders of AHL Common Shares and AHL Preferred Shares as part of a solicitation of proxies by the AHL board of directors for use at the AHL special meeting and at any adjournments or postponements of the AHL special meeting. Holders of AHL Common Shares and AHL Preferred Shares are encouraged to read the entire document carefully, including the annexes to and documents incorporated by reference into this document, for more detailed information regarding the merger agreement and the transactions contemplated by the merger agreement (including the statutory merger agreement).

Date, Time and Place of the AHL Special Meeting

The AHL special meeting is scheduled to be held virtually at                , on                ,          at                Eastern Time, unless postponed to a later date. The AHL special meeting will be held online only and you will not be able to attend in person. Online check-in will begin at                , Eastern Time, and you should allow ample time for the check-in procedures. You will be able to attend and participate in the AHL special meeting online, vote your shares electronically and submit your questions prior to and during the meeting by visiting                at the meeting date and time stated above. To attend the meeting, you will need the password for the meeting and the control number included on your proxy card to access the meeting.

Matters to be Considered at the AHL Special Meeting

The purposes of the AHL special meeting are as follows, each as further described in this joint proxy statement/prospectus:

 

   

AHL Proposal 1: Approval of AHL Merger. To consider and vote on the AHL merger agreement proposal;

 

   

AHL Proposal 2: Adjournment of the AHL Special Meeting. To consider and vote on the AHL adjournment proposal; and

 

   

AHL Proposal 3: Advisory vote on AHL’s named executive officer compensation. To consider and vote on the AHL non-binding compensation advisory proposal.

Recommendation of the AHL Board of Directors

The AHL board of directors (other than AHL directors Messrs. Belardi, Kleinman, Lohr, Michelini, Puffer and Rowan, who recused themselves from determinations relating to the transactions contemplated by the merger agreement (including the statutory merger agreement) due to their affiliation with AGM) and the AHL special committee unanimously recommend that holders of AHL Common Shares and AHL Preferred Shares (as applicable) vote:

 

   

AHL Proposal 1:FOR” the AHL merger agreement proposal;

 

   

AHL Proposal 2: “FOR” the AHL adjournment proposal; and

 

   

AHL Proposal 3:FOR” the AHL non-binding compensation advisory proposal.

After careful consideration, the AHL board of directors (other than Messrs. Belardi, Kleinman, Lohr, Michelini, Puffer and Rowan, who recused themselves from determinations relating to the transactions

 

86


Table of Contents

contemplated by the merger agreement (including the statutory merger agreement) due to their affiliation with AGM) and the AHL special committee, unanimously (i) approved the AHL Merger and the merger agreement and the transactions contemplated thereby and the AHL executive officer compensation, (ii) determined that the terms of the merger agreement (including the statutory merger agreement) and the AHL executive officer compensation are in the best interests of and fair to AHL and its shareholders, (iii) declared the advisability of the merger agreement (including the statutory merger agreement), the AHL Merger and the AHL executive officer compensation, and (iv) resolved to recommend approval and adoption of the AHL Merger, the merger agreement (including the statutory merger agreement) and the AHL executive officer compensation to its shareholders.

See also the sections of this joint proxy statement/prospectus titled “The Merger—Recommendation of the AHL Board of Directors; AHL’s Reasons for the Merger” beginning on page 120 and “The Mergers— Interests of AGM Directors and Executive Officers in the Transactions; Golden Parachute Compensation” beginning on page 173.

Record Date for the AHL Special Meeting and Voting Rights

The record date to determine who is entitled to receive notice of and to vote at the AHL special meeting or any adjournments or postponements thereof is                ,         . As of the close of business on the record date, there were                issued and outstanding AHL Common Shares, and                issued and outstanding AHL Preferred Shares, entitled to vote at the AHL special meeting. Subject to the adjustments set forth in AHL bye-law 4.3 (described below) with respect to the AHL merger agreement proposal, each AHL Common Share is entitled to one vote, and the AHL Preferred Shares and Restricted Common Shares (as defined below, if they would otherwise have no votes pursuant to the voting adjustments described below) shall, in the aggregate, represent 0.1% of the total votes attributable to all shares of AHL issued and outstanding (such voting power allocated equally among such Restricted Common Shares and AHL Preferred Shares).

AHL bye-law 4.3 sets out certain adjustments to the voting power of the AHL Common Shares, pursuant to which an AHL shareholder’s AHL Common Shares may carry no votes or be entitled to more or less than one vote per share. The adjustments apply automatically and depend on the identity and characteristics of the holder of the AHL Common Shares as of the record date. The adjustments are applicable only until any date that is identified as the “Restriction Termination Date” for purposes of the AHL bye-laws, by at least 75% of AHL’s board of directors. As of the date hereof, no such “Restriction Termination Date” has been identified. Further, the adjustments do not apply if the number and relationships of AHL’s shareholders would make it impossible to fully reallocate all the vote that would be reduced pursuant to the voting adjustments.

The specific AHL Common Share voting adjustments are as follows:

 

   

In the event that any Tentative 9.9% Shareholder exists, then (A) the votes of the Controlled Shares of each such Tentative 9.9% Shareholder will be reduced pro rata to the extent necessary such that the aggregate votes of such Controlled Shares constitute no more than 9.9% of the total votes attributable to all shares of AHL issued and outstanding; and (B) the votes of all Restricted Common Shares will be reduced to zero.

 

   

The votes of all AHL Common Shares whose votes were not reduced pursuant to the adjustments above will be increased pro rata based on their then current voting power, in an aggregate amount equal to the aggregate reduction in votes of AHL Common Shares pursuant to the adjustments above; provided, that the increase will be limited as to any AHL Common Shares to the extent necessary to avoid (A) causing any person other than a Permitted 9.9% Shareholder to be a 9.9% Shareholder or (B) creating a RPII Control Group.

The following definitions apply for purposes of these adjustments:

 

   

“9.9% Shareholder” means a person whose Controlled Shares constitute more than nine and nine-tenths percent (9.9%) of the total votes attributable to all shares of AHL issued and outstanding.

 

87


Table of Contents
   

“Apollo Group” means, (i) AGM, (ii) AAA Guarantor - Athene, L.P., (iii) any investment fund or other collective investment vehicle whose general partner or managing member is owned, directly or indirectly, by AGM or by one or more of AGM’s subsidiaries, (iv) BRH Holdings GP, Ltd. and its shareholders, (v) any executive officer or employee of AGM or its subsidiaries, (vi) any AHL shareholder that has granted to AGM or any of its affiliates a valid proxy with respect to all of such shareholder’s AHL Common Shares pursuant to AHL bye-law 34 and (vii) any affiliate of a person described in clauses (i), (ii), (iii), (iv), (v) or (vi) above; provided, that none of AHL or its subsidiaries will be deemed to be a member of the Apollo Group.

 

   

“Controlled Shares” means, in reference to any person, all AHL Common Shares owned by such person or any of its affiliates beneficially within the meaning of Section 13(d)(3) of the Exchange Act and the rules and regulations promulgated thereunder.

 

   

“Permitted 9.9% Shareholder” means a person that has received consent of at least 75% of the board of directors of AHL, to be a 9.9% Shareholder.

 

   

“Restricted Common Shares means an AHL Common Share that is treated (for purposes of Section 954(d)(3) of the U.S. Internal Revenue Code of 1986, as amended (the “Code”), as applicable for purposes of Section 953(c) of the Code) as owned (in whole or in part) by any person (other than a member of the Apollo Group (without regard to clause (v) of the definition of “Apollo Group”)) who is treated (for purposes of Section 954(d)(3) of the Code, as applicable for purposes of Section 953(c) of the Code) as owning any stock of AGM.

 

   

“RPII Control Group” means any RPII Shareholder, or any person or persons who control (within the meaning of Section 954(d)(3) of the Code, as applicable for purposes of Section 953(c) of the Code) a RPII Shareholder, who would be treated (for purposes of Section 954(d)(3) of the Code, as applicable for purposes of Section 953(c) of the Code) as owning more than 49.9% of the total voting power of all classes of stock entitled to vote of AHL or any subsidiary of AHL but not more than 50% of the total value of the stock of AHL or such subsidiary, respectively, but for any increases in voting power pursuant to these voting adjustments.

 

   

“RPII Shareholder” means a U.S. person who owns (directly or indirectly through non-U.S. entities any stock of a Non-U.S. Insurance Subsidiary (as defined below) during a taxable year of such Non-U.S. Insurance Subsidiary.

 

   

“Tentative 9.9% Shareholder” means a person that, but for these adjustments to the voting rights of AHL Common Shares, would be a 9.9% Shareholder; provided, that in no event will a Permitted 9.9% Shareholder be a Tentative 9.9% Shareholder.

 

   

“U.S. Person” means a “United States person”, as such term is defined in Section 957(c) of the Code.

Based on our searches of public filings and other inquiries, as of the record date, AHL does not believe any Tentative 9.9% Shareholder exists and therefore voting adjustments shall not apply to the voting rights of the holders of the AHL Common Shares at the AHL special meeting. Furthermore, as of the record date, only members of the Apollo Group have been designated as Permitted 9.9% Shareholders.

In general, the AHL bye-laws provide that the AHL board of directors may determine that certain shares shall have different voting rights or carry no voting rights as it determines appropriate to avoid the existence of any 9.9% Shareholder other than any Permitted 9.9% Shareholder or, upon the request of an AHL shareholder, to avoid adverse tax, legal or regulatory consequences for such shareholder or any of its affiliates or direct or indirect owners. In addition, the AHL board of directors has the authority under the AHL bye-laws to request information from any AHL shareholder for the purpose of determining whether any person’s voting rights are to be adjusted pursuant to the AHL bye-laws, and an AHL shareholder is required to provide such information as promptly as reasonably practicable. IF AN AHL SHAREHOLDER FAILS TO REASONABLY RESPOND TO SUCH A REQUEST, OR SUBMITS INCOMPLETE OR INACCURATE INFORMATION IN RESPONSE TO SUCH A REQUEST, AHL

 

88


Table of Contents

MAY, IN ITS SOLE AND ABSOLUTE DISCRETION, DETERMINE THAT THE AHL SHAREHOLDER’S AHL COMMON SHARES WILL CARRY NO VOTING RIGHTS OR REDUCED VOTING RIGHTS.

Only holders of AHL Common Shares and AHL Preferred Shares of record at the close of business on the record date are entitled to receive notice of and to vote at the AHL special meeting and any and all adjournments or postponements thereof. In addition, the shareholder list will be available for inspection during the AHL special meeting at                .

Quorum; Abstentions and Broker Non-Votes

A quorum of shareholders is necessary to conduct the AHL special meeting. At any meeting of shareholders of AHL except where otherwise required by Applicable Law, the presence in person or by proxy of shareholders entitled to cast a majority of the Total Voting Power (as such term is defined in the AHL Bye-laws) shall constitute a quorum.

A quorum of shareholders is necessary to conduct the vote on the AHL merger agreement proposal. Two persons, at least holding or representing by proxy, more than one-third of the issued AHL Common Shares and AHL Preferred Shares (taking into account the adjustments set forth in AHL bye-law 4.3, as described above) constitutes a quorum for the vote on the AHL merger agreement proposal.

A quorum of shareholders is necessary to conduct the vote on the AHL adjournment proposal. The holders of a majority in voting power of the outstanding AHL Common Shares and AHL Preferred Shares entitled to vote at the meeting (taking into account the adjustments set forth in AHL bye-law 4.3 , as described above) must be represented at the AHL special meeting in person or by proxy in order to constitute a quorum for the vote on the AHL adjournment proposal.

In respect of the AHL non-binding compensation advisory proposal, the holders of a majority in voting power of the outstanding AHL Common Shares entitled to vote at the meeting, must be represented at the AHL special meeting in person or by proxy in order to constitute a quorum.

The holders of AHL Common Shares and AHL Preferred Shares who virtually attend the AHL special meeting at                will be considered present “in person” for purposes of establishing a quorum and for all other purposes. Abstentions and broker non-votes, if any, will be counted for purposes of determining whether a quorum exists. If a quorum is not present, the AHL special meeting will be postponed until the requisite holders of Total Voting Power entitled to vote at the meeting in respect of the proposals, required to constitute a quorum attend.

Under NYSE rules, banks, brokers or other nominees who hold shares in “street name” for a beneficial owner of those shares typically have the authority to vote in their discretion on “routine” proposals when they have not received instructions from beneficial owners. However, banks, brokers or other nominees are not allowed to exercise their voting discretion with respect to the approval of matters that the NYSE determines to be “non-routine.” Generally, a broker non-vote occurs on an item when (i) a bank, broker or other nominee has discretionary authority to vote on one or more “routine” proposals to be voted on at a meeting of shareholders, but is not permitted to vote on other “non-routine” proposals without instructions from the beneficial owner of the shares and (ii) the beneficial owner fails to provide the bank, broker or other nominee with such instructions. Under the NYSE rules, “non-routine” matters include the AHL merger agreement proposal (AHL Proposal 1), the AHL adjournment proposal (AHL Proposal 2), and the AHL non-binding compensation advisory proposal (AHL Proposal 3). Because none of the proposals to be voted on at the AHL special meeting are “routine” matters for which brokers may have discretionary authority to vote, AHL does not expect any broker non-votes at the AHL special meeting. As a result, if you hold your shares of AHL in “street name,” your shares will not be represented and will not be voted on any matter unless you affirmatively instruct your bank, broker or other

 

89


Table of Contents

nominee how to vote your shares in one of the ways indicated by your bank, broker or other nominee. It is therefore critical that you cast your vote by instructing your bank, broker or other nominee on how to vote.

If you submit a properly executed proxy card, even if you abstain from voting or vote against the approval of the merger agreement, your shares of AHL will be counted for purposes of calculating whether a quorum is present at the AHL special meeting. Executed but unvoted proxies will be voted in accordance with the recommendations of the AHL board of directors. If additional votes must be solicited to approve the merger agreement, it is expected that the meeting will be adjourned to solicit additional proxies.

Required Votes; Vote of AHL’s Directors and Executive Officers

The vote required to approve the AHL merger agreement proposal assumes the presence of a quorum.

 

Proposal

  

Votes Necessary

AHL Proposal 1    AHL Merger Agreement Proposal   

Approval requires the affirmative vote of the holders of a majority of the Total Voting Power attributable to the holders of the AHL Common Shares and the AHL Preferred Shares.

 

A failure to vote, a broker non-vote or an abstention will not have the effect of a vote “FOR” or “AGAINST” the AHL merger agreement proposal, but will reduce the number of votes cast and therefore increase the relative influence of the shareholders voting.

AHL Proposal 2    AHL Adjournment Proposal   

Approval requires the affirmative vote of the holders of a majority in voting power of the votes attributable to the holders of the AHL Common Shares and the AHL Preferred Shares.

 

A failure to vote, a broker non-vote or an abstention will not have the effect of a vote “FOR” or “AGAINST” the AHL adjournment proposal, but will reduce the number of votes cast and therefore increase the relative influence of the shareholders voting.

AHL Proposal 3    AHL Non-Binding Compensation Advisory Proposal   

Approval requires the affirmative vote of the holders of a majority of the Total Voting Power attributable to the AHL Common Shares.

 

A failure to vote, a broker non-vote or an abstention will not have the effect of a vote “FOR” or “AGAINST” the AHL non-binding compensation advisory proposal, but will reduce the number of votes cast and therefore increase the relative influence of the shareholders voting.

On April 30, 2021, AHL’s directors and executive officers beneficially owned and were entitled to vote 13,754,230 AHL Common Shares, collectively representing approximately 6.9% of the outstanding AHL Common Shares. AMH, James Belardi, the Chief Executive Officer of AHL, and William Wheeler, the President of AHL, are parties to the Athene Voting Agreement, pursuant to which, and subject to certain conditions, Mr. Belardi and Mr. Wheeler irrevocably appointed AMH as its proxy and attorney-in-fact to vote all of their AHL Common Shares at any meeting of the holders of AHL Common Shares and AHL Preferred Shares and in connection with any written resolution of the holders of AHL Common Shares and AHL Preferred Shares. On April 30, 2021, Mr. Belardi and Mr. Wheeler beneficially owned 8,562,127 AHL Common Shares, representing 4.4% of the Total Voting Power (as defined in the AHL bye-laws) voting at the AHL special meeting.

Although no other directors and executive officers of AHL have entered into any agreement obligating them to vote in a certain way, AHL currently expects that all of its other directors and executive officers will vote their shares “FOR” the AHL merger agreement proposal, “FOR” the AHL adjournment proposal, and “FOR” the AHL non-binding compensation advisory proposal. For more information regarding the security ownership of

 

90


Table of Contents

AHL directors and executive officers, see the information provided in the section of this joint proxy statement/prospectus titled “Certain Beneficial Owners of AHL Common Shares—Security Ownership of AHL Directors and Executive Officers” beginning on page 340.

Methods of Voting

 

   

By Internet: Through the Internet by logging onto the website indicated on the enclosed proxy card and following the prompts using the control number located on the proxy card.

 

   

By Telephone: By calling (from the United States, Puerto Rico and Canada) using the toll-free telephone number listed on the enclosed proxy card.

 

   

By Mail: By completing, signing, dating and returning the enclosed proxy card in the postage-paid envelope provided.

 

   

Voting Virtually at the AHL Special Meeting: Shares held directly in your name as shareholder of record may be voted virtually at the AHL special meeting.

If you are a shareholder of record, proxies submitted over the Internet, by telephone or by mail as described above must be received by 11:59 p.m., Eastern Time, on                ,         .

If you hold your shares in “street name,” proxies submitted over the Internet, telephone or by mail as described above must be received by                , Eastern Time, on                ,         .

Notwithstanding the above, if your shares are held in “street name” by a bank, broker or other nominee, you should follow the instructions you receive from your bank, broker or other nominee on how to vote your shares. Registered shareholders who attend the AHL special meeting may vote their shares personally even if they previously have voted their shares.

How to Ask Questions at the AHL Special Meeting

The virtual AHL special meeting allows shareholders to submit questions prior to and during the AHL special meeting in the question box provided at                . AHL will respond to as many inquiries at the AHL special meeting as time allows.

What to Do if You Have Technical Difficulties or Trouble Accessing the Virtual Meeting Website

AHL will have technicians ready to assist you with any technical difficulties you may have accessing the virtual meeting website. If you encounter any difficulties accessing the virtual meeting website during the check-in or meeting time, please call the technical support number that will be posted on the virtual meeting website log-in page at                 .

What to Do if You Cannot Virtually Attend the AHL Special Meeting

You may vote your shares before the AHL special meeting by Internet, by proxy or by telephone pursuant to the instructions contained in your proxy card. You do not need to access the AHL special meeting webcast to vote if you submitted your vote via proxy, by Internet or by telephone in advance of the AHL special meeting.

Revocability of Proxies

Any shareholder giving a proxy has the right to revoke it before the proxy is voted at the AHL special meeting by any of the following actions:

 

   

by sending a signed written notice that you revoke your proxy to AHL’s secretary, bearing a later date than your original proxy and mailing it so that it is received prior to the AHL special meeting;

 

91


Table of Contents
   

by subsequently submitting a new proxy (including by submitting a proxy via the Internet or telephone) at a later date than your original proxy so that the new proxy is received by the deadline specified on the accompanying proxy card; or

 

   

by voting virtually at the AHL special meeting.

Execution or revocation of a proxy will not in any way affect the shareholder’s right to attend the special meeting and vote in person.

Written notices of revocation and other communications with respect to the revocation of proxies should be addressed to:

Athene Holding Ltd.

Attention: Secretary

Second Floor, Washington House

16 Church Street

Hamilton HM 11, Bermuda

If your shares are held in “street name” and you previously provided voting instructions to your broker, bank or other nominee, you should follow the instructions provided by your broker, bank or other nominee to revoke or change your voting instructions.

Unless revoked, all proxies representing shares entitled to vote that are delivered pursuant to this solicitation will be voted at the AHL special meeting and, where a choice has been specified on the proxy card, will be voted in accordance with such specification. If an AHL shareholder makes no specification on his, her or its proxy card as to how such AHL shareholder should want his, her or its shares of AHL voted, such proxy will be voted as recommended by the AHL board of directors and AHL special committee as stated in this joint proxy statement/prospectus, specifically “FOR” the AHL merger agreement proposal, “FOR” the AHL non-binding compensation advisory proposal and “FOR” the AHL adjournment proposal.

Proxy Solicitation Costs

AHL is soliciting proxies to provide an opportunity to holders of AHL Common Shares and AHL Preferred Shares to vote on agenda items, whether or not the shareholders are able to attend the AHL special meeting or an adjournment or postponement thereof. AHL will bear the entire cost of soliciting proxies from its shareholders. In addition to the solicitation of proxies by mail, AHL will ask banks, brokers and other custodians, nominees and fiduciaries to forward the proxy solicitation materials to the beneficial owners of shares of AHL held of record by such nominee holders. AHL may be required to reimburse these nominee holders for their customary clerical and mailing expenses incurred in forwarding the proxy solicitation materials to the beneficial owners.

AHL has retained                to assist in the solicitation process. AHL will pay                a fee of approximately $                plus costs and expenses. AHL also has agreed to indemnify                against various liabilities and expenses that relate to or arise out of its solicitation of proxies (subject to certain exceptions). In addition to solicitation by mail, AHL’s directors, officers and other employees may solicit proxies in person, by telephone, electronically, by mail or other means. These persons will not be specifically compensated for soliciting proxies.

Attending the AHL Special Meeting

You are entitled to attend the AHL special meeting only if you are a holder of record of AHL Common Shares or AHL Preferred Shares at the close of business on                ,          (the record date for the AHL special

 

92


Table of Contents

meeting) or you hold your shares of AHL beneficially in the name of a broker, bank or other nominee as of the record date, or you hold a valid proxy for the AHL special meeting.

To enter the meeting, you must have your 16-digit control number that is shown on your proxy card.

Householding

Some banks, brokers and other nominees may be participating in the practice of “householding” proxy statements and annual reports. This means that only one copy of this joint proxy statement/prospectus may have been sent to multiple shareholders in your household. You can request prompt delivery of a copy of this joint proxy statement/prospectus by writing to: Athene Holding Ltd., Attention: Secretary, Second Floor, Washington House, 16 Church Street Hamilton, HM 11, Bermuda.

Tabulation of Votes; Results of the AHL Special Meeting

Representatives of                will tabulate the votes and will act as independent inspector of election at the AHL special meeting.

The preliminary voting results will be announced at the AHL special meeting. In addition, within four business days following the AHL special meeting, AHL intends to file the final voting results with the SEC on a Current Report on Form 8-K. If the final voting results have not been certified within that four-business-day period, AHL will report the preliminary voting results on a Current Report on Form 8-K at that time and will file an amendment to the Current Report on Form 8-K to report the final voting results within four days of the date that the final results are certified.

Adjournments

If a quorum is present at the AHL shareholder meeting but there are not sufficient votes at the time of the AHL shareholder meeting to approve the AHL merger agreement proposal, then holders of AHL Common Shares and AHL Preferred Shares may be asked to vote on the AHL adjournment proposal.

If the adjournment is for more than 30 days, or if after the adjournment a new record date for determining the shareholders entitled to vote is fixed for the adjourned meeting, AHL will give notice of the adjourned meeting to each AHL shareholder of record entitled to vote at the adjourned meeting as of the record date for determining the shareholders entitled to notice of the adjourned meeting.

At any subsequent reconvening of the AHL special meeting at which a quorum is present, any business may be transacted that might have been transacted at the original meeting and all proxies will be voted in the same manner as they would have been voted at the original convening of the AHL special meeting, except for any proxies that have been effectively revoked or withdrawn prior to the time the proxy is voted at the reconvened meeting.

Assistance

If you need assistance voting or in completing your proxy card or have questions regarding the AHL special meeting, please contact                , the proxy solicitation agent for AHL:

Email:

Call Collect:

Toll-Free:

HOLDERS OF AHL COMMON SHARES AND AHL PREFERRED SHARES SHOULD CAREFULLY READ THIS JOINT PROXY STATEMENT/PROSPECTUS IN ITS ENTIRETY FOR MORE

 

93


Table of Contents

DETAILED INFORMATION CONCERNING THE MERGER AGREEMENT AND THE MERGERS. IN PARTICULAR, HOLDERS OF AHL COMMON SHARES AND AHL PREFERRED SHARES ARE DIRECTED TO THE MERGER AGREEMENT AND THE HOLDCO CERTIFICATE OF INCORPORATION AND BYLAWS WHICH ARE ATTACHED AS ANNEX A, ANNEX D AND ANNEX E HERETO, RESPECTIVELY.

 

94


Table of Contents

AHL PROPOSAL 1: APPROVAL OF THE AHL MERGER AGREEMENT PROPOSAL

This joint proxy statement/prospectus is being furnished to you as a shareholder of AHL as part of the solicitation of proxies by the AHL board of directors for use at the AHL special meeting to consider and vote upon a proposal to approve the AHL Merger, the merger agreement and the statutory agreement, which is attached as Annex A and Annex F respectively to this joint proxy statement/prospectus.

The AHL board of directors, after due and careful discussion and consideration (other than AHL directors Messrs. Belardi, Kleinman, Lohr, Michelini, Puffer and Rowan, who recused themselves from determinations relating to the transactions contemplated by the merger agreement (including the statutory merger agreement) due to their affiliation with AGM), and the AHL special committee (consisting of Marc Beilinson, Robert Borden and Brian Leach) unanimously approved and declared advisable the merger agreement, the mergers and the other transactions contemplated by the merger agreement (including the statutory merger agreement) and determined that the merger agreement, the mergers and the other transactions contemplated by the merger agreement (including the statutory merger agreement) are fair to and in the best interests of AHL and its shareholders.

The AHL board of directors (other than AHL directors Messrs. Belardi, Kleinman, Lohr, Michelini, Puffer and Rowan, who recused themselves from determinations relating to the transactions contemplated by the merger agreement (including the statutory merger agreement) due to their affiliation with AGM) accordingly, unanimously recommends that holders of AHL Common Shares and AHL Preferred Shares approve the AHL Merger on the terms set out in the merger agreement, as disclosed in this joint proxy statement/prospectus and particularly the related narrative disclosures in the sections of this joint proxy statement/prospectus titled “The Mergers” beginning on page 99 and the statutory merger agreement as attached as Annex F to this joint proxy statement/prospectus.

Approval of the AHL merger agreement proposal requires the affirmative vote (in person or by proxy) of a majority of the Total Voting Power (as defined in the AHL bye-laws) attributable to the holders of the AHL Common Shares and the AHL Preferred Shares in favor of the approval of the AHL merger agreement proposal. The voting rights of an AHL shareholder’s AHL Common Shares or AHL Preferred Shares are subject to adjustment in accordance with the AHL bye-laws and as described in the section of this joint proxy statement/prospectus titled “The AHL Special General Meeting- “Record Date for the AHL Special Meeting and Voting Rights” on page 87. A failure to vote, a broker non-vote or an abstention will not have the effect of a vote “FOR” or “AGAINST” the AHL merger agreement proposal, but it will reduce the number of votes cast and therefore increase the relative influence of those shareholders voting.

IF YOU ARE AN AHL SHAREHOLDER, THE AHL BOARD OF DIRECTORS (OTHER THAN AHL DIRECTORS MESSRS. BELARDI, KLEINMAN, LOHR, MICHELINI, PUFFER AND ROWAN, WHO RECUSED THEMSELVES FROM DETERMINATIONS RELATING TO THE TRANSACTIONS CONTEMPLATED BY THE MERGER AGREEMENT (INCLUDING THE STATUTORY MERGER AGREEMENT) DUE TO THEIR AFFILIATION WITH AGM) UNANIMOUSLY RECOMMENDS THAT YOU VOTE “FOR” THE AHL MERGER AGREEMENT PROPOSAL (AHL PROPOSAL 1)

 

95


Table of Contents

AHL PROPOSAL 2: ADJOURNMENT OF THE AHL SPECIAL MEETING

The AHL shareholder meeting may be adjourned to another time and place if necessary to permit solicitation of additional proxies if there are not sufficient votes to approve the AHL merger agreement proposal, or to ensure that any supplement or amendment to this joint proxy statement/prospectus is timely provided to the holders of AHL Common Shares and AHL Preferred Shares.

AHL is asking its shareholders to authorize the holder of any proxy solicited by the AHL board of directors to vote in favor of any adjournment to the AHL special meeting to solicit additional proxies if there are not sufficient votes to approve the AHL merger agreement proposal or to ensure that any supplement or amendment to this joint proxy statement/prospectus is timely provided to holders of AHL Common Shares and AHL Preferred Shares.

The AHL board of directors (other than AHL directors Messrs. Belardi, Kleinman, Lohr, Michelini, Puffer and Rowan, who recused themselves from determinations relating to the transactions contemplated by the merger agreement due to their affiliation with AGM) unanimously recommends that holders of AHL Common Shares and AHL Preferred Shares approve the proposal to adjourn the AHL special meeting, if necessary.

Approval of the AHL adjournment proposal requires the affirmative vote of the holders of a majority of the Total Voting Power (as defined in the AHL bye-laws) attributable to the holders of the AHL Common Shares and the AHL Preferred Shares in favor of the approval of the AHL adjournment proposal. The voting rights of an AHL shareholder’s AHL Common Shares or AHL Preferred Shares are subject to adjustment in accordance with the AHL bye-laws and as described in the section of this joint proxy statement/prospectus titled “The AHL Special General Meeting- “Record Date for the AHL Special Meeting and Voting Rights” on page 87. A failure to vote, a broker non-vote or an abstention will not have the effect of a vote “FOR” or “AGAINST” the AHL merger agreement proposal, but it will reduce the number of votes cast and therefore increase the relative influence of those shareholders voting.

IF YOU ARE AN AHL SHAREHOLDER, THE AHL BOARD OF DIRECTORS (OTHER THAN AHL DIRECTORS MESSRS. BELARDI, KLEINMAN, LOHR, MICHELINI, PUFFER AND ROWAN, WHO RECUSED THEMSELVES FROM DETERMINATIONS RELATING TO THE TRANSACTIONS CONTEMPLATED BY THE MERGER AGREEMENT (INCLUDING THE STATUTORY MERGER AGREEMENT) DUE TO THEIR AFFILIATION WITH AGM) UNANIMOUSLY RECOMMENDS THAT YOU VOTE “FOR” THE AHL ADJOURNMENT PROPOSAL (AHL PROPOSAL 2)

 

96


Table of Contents

AHL PROPOSAL 3: ADVISORY VOTE ON AHL’S NAMED EXECUTIVE OFFICER COMPENSATION

Pursuant to the Dodd-Frank Wall Street Reform and Consumer Protection Act of 2010 and Rule 14a-21(c) of the Exchange Act, AHL is seeking non-binding, advisory shareholder approval of the compensation of AHL’s named executive officers, pursuant to arrangements with AHL, that is based on or otherwise relates to the transactions as disclosed in the section of this joint proxy statement/prospectus titled “The Mergers—Interests of AHL Directors and Executive Officers in the Transactions—Golden Parachute Compensation” beginning on page 173. The proposal gives the holders of AHL Common Shares the opportunity to express their views on the transaction-related compensation of AHL’s named executive officers. Accordingly, AHL is requesting shareholders to adopt the following resolution, on a non-binding, advisory basis:

“RESOLVED, that the compensation that may be paid or become payable by AHL to its executive officers in connection with the transactions, and the agreements or understandings pursuant to which such compensation may be paid or become payable, in each case as disclosed pursuant to Item 402(t) of Regulation S-K in “The Merger—Interests of AHL Directors and Executive Officers in the Transactions—Golden Parachute Compensation,” are hereby APPROVED on a non-binding, advisory basis.”

The vote on this proposal is a vote separate and apart from the vote of the holders of AHL Common Shares and AHL Preferred Shares to approve the AHL merger agreement proposal and approval of this AHL non-binding compensation advisory proposal is not a condition to completion of the transactions contemplated by the merger agreement (including the statutory merger agreement). Accordingly, an AHL shareholder may vote to not approve this proposal and vote to approve the AHL merger agreement proposal or vice versa. The vote with respect to this AHL non-binding compensation advisory proposal is advisory only and will not be binding on AHL or HoldCo, regardless of whether the other proposals are approved. If the transactions are completed, the transaction-related compensation may be paid to AHL’s named executive officers to the extent payable in accordance with the terms of the compensation agreements and arrangements even if the holders of AHL Common Shares fail to approve this AHL non-binding compensation advisory proposal.

The AHL board of directors, after due and careful discussion (other than AHL directors Messrs. Belardi, Kleinman, Lohr, Michelini, Puffer and Rowan, who recused themselves from determinations relating to the proposed transactions contemplated by the merger agreement due to their affiliation with AGM), unanimously approved and declared advisable the AHL executive officer compensation and determined that the AHL executive officer compensation is fair to and in the best interests of AHL and its shareholders.

The AHL board of directors (other than AHL directors Messrs. Belardi, Kleinman, Lohr, Michelini, Puffer and Rowan, who recused themselves from determinations relating to the proposed transactions contemplated by the merger agreement due to their affiliation with AGM) accordingly, unanimously recommends that holders of AHL Common Shares adopt the executive officer compensation, as disclosed in this joint proxy statement/prospectus and particularly the related narrative disclosures in the section of this joint proxy statement/prospectus titled “The Merger—Interests of AHL Directors and Executive Officers in the Transactions” beginning on page 166.

Adoption of the AHL Non-Binding Compensation Advisory Proposal requires the affirmative vote (in person or by proxy) of majority of the Total Voting Power (as defined in the AHL bye-laws) attributable to the holders of AHL Common Shares issued and outstanding cast at the AHL special meeting in favor of the approval of the AHL non-binding compensation advisory proposal. The voting rights of an AHL shareholder’s AHL Common Shares are subject to adjustment in accordance with the AHL bye-laws and as described in the section of this joint proxy statement/prospectus titled “The AHL Special General Meeting- “Record Date for the AHL Special Meeting and Voting Rights” on page 87. A failure to vote, a broker non-vote or an abstention will not have the effect of a vote “FOR” or “AGAINST” the proposal to adopt the AHL executive officer compensation, but will reduce the number of votes cast and therefore increase the relative influence of those shareholders voting.

 

97


Table of Contents

IF YOU ARE AN AHL SHAREHOLDER, THE AHL BOARD OF DIRECTORS (OTHER THAN AHL DIRECTORS MESSRS. BELARDI, KLEINMAN, LOHR, MICHELINI, PUFFER AND ROWAN, WHO RECUSED THEMSELVES FROM DETERMINATIONS RELATING TO THE PROPOSED TRANSACTIONS CONTEMPLATED BY THE MERGER AGREEMENT (INCLUDING THE STATUTORY MERGER AGREEMENT) DUE TO THEIR AFFILIATION WITH AGM) UNANIMOUSLY RECOMMENDS THAT YOU VOTE “FOR” THE COMPENSATION ADVISORY PROPOSAL (AHL PROPOSAL 3)

 

98


Table of Contents

THE MERGERS

This section of the joint proxy statement/prospectus describes material aspects of the mergers. This summary may not contain all of the information that is important to you. You should carefully read this entire joint proxy statement/prospectus and the other documents referred to for a more complete understanding of the mergers. In addition, important business and financial information about each of AGM and AHL is incorporated into this joint proxy statement/prospectus by reference. You may obtain the information incorporated by reference into this joint proxy statement/prospectus without charge by following the instructions in the section of this joint proxy statement/prospectus titled “Where You Can Find More Information” beginning on page 375.

Terms of the Mergers

The terms and conditions of the merger transactions are contained in the merger agreement, a copy of which is attached as Annex A to this joint proxy statement/prospectus. You are encouraged to read the merger agreement carefully and in its entirety, as it is the primary legal document that governs the merger transactions.

The merger agreement provides that, upon the terms and subject to the conditions set forth therein, AGM and AHL will effect an all-stock merger transaction to combine their respective businesses through: (a) the AHL Merger and (b) the AGM Merger. The mergers are intended to become effective concurrently and, upon the consummation of the mergers, AGM and AHL will be direct subsidiaries of HoldCo.

Merger Consideration

Upon the terms and subject to the conditions of the merger agreement, which has been approved by the boards of directors of both companies (other than AHL directors Messrs. Belardi, Kleinman, Lohr, Michelini, Puffer and Rowan, who recused themselves from determinations relating to the transactions contemplated by the merger agreement due to their affiliation with AGM), as well as the conflicts committee of AGM’s board and the AHL special committee, at the effective time of the AHL Merger, each issued and outstanding AHL Common Share (other than AHL Common Shares held (a) by AHL as treasury shares or (b) by AHL Merger Sub, the Apollo Operating Group or the respective direct or indirect wholly owned subsidiaries of AHL or the Apollo Operating Group), will be converted automatically into the right to receive 1.149 duly authorized, validly issued, fully paid and nonassessable HoldCo Shares and any cash paid in lieu of fractional HoldCo Shares. No fractional HoldCo Shares will be issued in connection with the AHL Merger, and AHL’s shareholders will receive cash in lieu of any fractional HoldCo Shares. Subject to the terms and conditions of the merger agreement, at the effective time of the AGM Merger, each issued and outstanding AGM Class A Share (other than AGM Class A Shares held by AGM as treasury shares or AGM Class A Shares owned by AGM Merger Sub or any direct or indirect wholly owned subsidiary of AGM) will be converted automatically into one HoldCo Share.

Following the mergers, each of the issued and outstanding shares of AGM preferred stock will remain issued and outstanding as preferred stock of AGM and each of the issued and outstanding AHL Preferred Shares, shall under applicable Bermuda law automatically become an equivalent preferred share of AHL, the surviving company in the AHL Merger.

Note that upon the terms and subject to the conditions of the AGM charter amendment, each outstanding AOG unit, other than those held indirectly by AGM and those held indirectly by AHL, will be exchanged prior to or concurrent with the closing of the transactions contemplated by the merger agreement into one AGM Class A Share, which will automatically be converted into one HoldCo Share at the closing of the AGM Merger. At the closing of the mergers, it is intended that the AOG units held by subsidiaries of AHL will be exchanged for HoldCo Shares on a one-for-one basis.

Background of the Mergers

AHL began operations in 2009 with AGM when the burdens of the financial crisis and resulting capital demands caused many companies to exit the retirement market, creating the need for a well-capitalized company

 

99


Table of Contents

with an experienced management team to fill the void. Drawing on its expertise in the financial sector, AGM funded the formation of AHL in partnership with James Belardi, AHL’s Chief Executive Officer and certain other members of AHL’s initial management team, to capitalize on dislocation in the life insurance industry. AGM and its affiliates have provided a wide array of services to AHL since its formation. AHL acquired a number of insurance assets culminating in the acquisition of Aviva USA in 2013, which gave AHL increased scale and meaningful new business capabilities in the annuity space and helped it become one of the largest fixed annuity platforms in the United States. AHL continued to grow via organic and inorganic opportunities and went public and began trading on the NYSE on December 9, 2016 (the “IPO”).

At the completion of the IPO, AHL had two classes of voting shares outstanding, Class A common shares and Class B common shares. Entities controlled by or affiliated with AGM collectively controlled 45% of AHL’s total voting power prior to and after the IPO, and six out of thirteen directors on AHL’s board of directors were affiliated with AGM or its affiliates following the IPO.

AHL has maintained a significant strategic relationship with AGM since its formation, allowing AHL and AGM to mutually benefit from the scale of AGM’s asset management platform. Since co-founding AHL, through regular dialogue between the management teams of both companies, AGM has benefited AHL in, among other ways, identifying and capitalizing on acquisition and other opportunities that AHL believes have been critical to its sustained success. AGM’s indirect subsidiary, Apollo Insurance Solutions Group LP (“ISG”), formerly known as Athene Asset Management LLC, specializes in investment solutions for the insurance industry and was founded for the express purpose of providing to AHL and its investment portfolio a full suite of investment management services, including direct investment management, asset allocation, mergers and acquisition asset diligence, and certain operational support services such as investment compliance, tax, legal and risk management support. AHL’s relationship with AGM and ISG also provides AHL with access to AGM’s investment professionals across the world as well as AGM’s global asset management infrastructure. The deep experience of the ISG investment team and AGM’s credit portfolio managers assist AHL in sourcing and underwriting complex asset classes. In addition, ISG has identified unique investment opportunities for AHL through the relationship with AGM, and its knowledge of AHL’s funding structure and regulatory profile allows ISG to design customized strategies and investments for AHL’s portfolio.

Throughout the many years of AGM’s relationship with AHL, AGM’s ongoing strategic review included continuous evaluation of various transaction structures that could further enhance the strategic alignment between AGM and AHL, ranging from AGM increasing its ownership in AHL to pursuing a complete business combination.

In July 2018, AGM invited a highly reputed financial advisor to present a comprehensive analysis on a potential AGM and AHL merger, including detailed materials outlining the rationale, financial impact, valuation impact, and technical considerations of such a merger. Throughout the remainder of 2018, AGM frequently updated its internal analysis of the potential impact of a merger with AHL.

On numerous occasions throughout 2018 and 2019, including in December 2018, February 2019 and August 2019, the executive committee of the AGM board of directors engaged in comprehensive discussions regarding the possibility of further enhancing AGM’s strategic relationship with AHL, including through increasing its ownership in AHL and pursuing a complete business combination. As part of these discussions, the executive committee reviewed and analyzed at length scenarios available to AGM and financial and strategic considerations concerning an enhanced strategic relationship.

In September 2019, AGM proposed to AHL a potential transaction between AGM and AHL that would result in a share exchange and conversion of AHL’s multi-class share structure into a single class of AHL’s common shares with one vote per share. The AHL board of directors formed a special committee to review, evaluate and negotiate the proposed transaction, which special committee was advised by representatives of Latham, Houlihan Lokey and Lazard in considering such transaction. In connection with this representation,

 

100


Table of Contents

Lazard advised the special committee as to its views and methodologies regarding the values of AHL and AGM and other strategic considerations regarding closer integration between AHL and AGM, and Houlihan Lokey was asked to provide an opinion to the special committee as to the fairness, from a financial point of view, of the aggregate consideration to be received by AHL in the proposed transaction. The special committee created in connection with that proposal considered various factors in its evaluation of the proposed transaction, including valuation approaches and strategic issues, and ultimately determined to recommend the transaction to the AHL board of directors for a number of reasons, including (a) the expectation that eliminating AHL’s multi-class structure would increase alignment of AGM’s voting and economic interests in AHL, (b) that AGM’s acquisition of an incremental stake in AHL at a premium to the market price at the signing of the transaction agreement would represent a strong, public commitment to AHL by AGM that would enhance the alignment of interests between the two companies and (c) the fact that AHL’s ownership in the AOG units would give it an approximately 7% economic stake in AGM’s operating subsidiaries, providing meaningful participation in their results, including their asset management income. AHL and AGM and certain of its affiliates (after approval by the special committee of the AHL board of directors and the conflicts committee of the AGM board of directors (the “AGM conflicts committee”)) entered into a transaction agreement related to such transaction in October 2019 (the “2019 Transaction Agreement”), pursuant to which AHL, (i) amended and restated its bye-laws, which, among other items, eliminated AHL’s multi-class share structure (the “Multi-Class Share Elimination”), (ii) issued 35,534,942 new Class A common shares of AHL to certain affiliates of AGM which comprise the Apollo Operating Group in exchange for (A) 29,154,519 equity interests of the Apollo Operating Group and (B) $350 million in cash and (iii) granted AGM the right to purchase additional Class A common shares at a later time, subject to certain conditions. In connection with the Multi-Class Share Elimination, (i) all of the Class B common shares of AHL were converted into an equal number of Class A common shares on a one-for-one basis and (ii) all of the Class M common shares of AHL were converted into a combination of Class A common shares and warrants to purchase Class A common shares. The transaction closed in February 2020.

As a result of the closing of the transactions contemplated by the 2019 Transaction Agreement, AHL owned approximately 7% of the equity interests of the Apollo Operating Group, and AGM, together with certain of its related parties and employees, owned approximately 34% of the issued and outstanding AHL Common Shares.

Each of the AGM board of directors and the AHL board of directors and their respective management teams regularly reviews and discusses their respective company’s performance, business strategy and competitive position in the industries in which the companies operate, including regular review and evaluation of various strategic alternatives, including acquisitions, dispositions and other strategic transactions (such as a potential combination transaction involving AGM and AHL), as part of ongoing efforts to strengthen their respective company’s overall business and enhance stockholder and shareholder value. These reviews took into account a number of developments, including the AGM and AHL management teams’ awareness of the combination of another large fixed annuity business and a financial sponsor announced in mid-2020 and completed in February 2021 and the expected strategic and financial benefits for both parties resulting from that transaction.

In addition, beginning in early 2019, AGM and the Principals began conversations regarding potential governance and recapitalization changes at AGM and considered a number of potential changes in respect thereof. In January 2021, AGM referred certain of such governance and recapitalization changes for consideration by the AGM conflicts committee, which was represented by Simpson Thacher & Bartlett LLP (“Simpson Thacher”). From January 2021 through March 2021, negotiations took place between the Principals, on the one hand, and the AGM conflicts committee, on the other hand, concerning, among other things, certain benefits that the Principals would be forfeiting because of implementation of the governance and recapitalization changes, the terms of which were embodied in a term sheet (the “AGM Restructuring Term Sheet”).

Following the closing of the transactions contemplated by the 2019 Transaction Agreement in February 2020 and the favorable market response to further alignment between AGM and AHL, during the course of the remainder of 2020 and early 2021, the management teams of AGM and AHL separately evaluated on a periodic basis their respective investment in the other party and explored the legal, regulatory and tax implications of a

 

101


Table of Contents

variety of strategic transactions (including a potential combination transaction) involving AGM and AHL. Separately, independent board members of AHL also evaluated AHL’s significant investment in AGM during this same period. From time to time in 2020 and early 2021, certain board members and executives of AGM and AHL had initial discussions to consider what strategic benefits could result from different alternative scenarios regarding the relationship of AGM and AHL. In February 2020 and March 2020, the executive committee of the AGM board of directors reviewed and advanced their analysis of financial and strategic rationales for enhancing the relationship between AGM and AHL, including by AGM possibly increasing its ownership stake in AHL or pursuing a complete business combination.

On February 17, 2021, Marc Beilinson and Marc Rowan had lunch and discussed a variety of subjects, including the strategic relationship between AHL and AGM. On February 22, 2021, Mr. Rowan and Mr. Belardi had lunch and discussed a variety of subjects, including the potential strategic merits of exploring a combination of AHL and AGM, although no structure or terms of any potential transaction were discussed. Later in February 2021, Mr. Beilinson conferred with AHL management and certain legal advisors regarding issues relevant to the exploration of various potential transactions involving AHL and AGM.

On February 23, 2021, the AGM conflicts committee held a telephonic meeting to consider the AGM Restructuring Term Sheet. At this meeting, the AGM conflicts committee reviewed various previous informal discussions it had had and materials it had previously reviewed related to the AGM Restructuring Term Sheet. Also at the meeting, the AGM conflicts committee determined to approve the engagement of Perella Weinberg Partners LP (“PWP”) as financial advisor to the AGM conflicts committee in connection with the AGM Restructuring Term Sheet. Prior to formalizing such retention, the AGM conflicts committee considered PWP’s qualifications and experience and took note of PWP’s prior and existing relationships with AGM. Representatives of PWP reviewed and discussed the terms of the AGM Restructuring Term Sheet and the actual and potential benefits and costs to AGM and the Principals from the transactions contemplated by the AGM Restructuring Term Sheet with the AGM conflicts committee. Representatives of Simpson Thacher also reviewed and discussed with the AGM conflicts committee (i) the terms of the AGM Restructuring Term Sheet and (ii) the AGM conflicts committee’s fiduciary duties and obligations in relation to the AGM Restructuring Term Sheet.

On March 1, 2021, the AGM conflicts committee held a telephonic meeting to consider an updated AGM Restructuring Term Sheet. Representatives of PWP reviewed and discussed the terms of the updated AGM Restructuring Term Sheet and the actual and potential benefits and costs to AGM and the Principals that would result from the transactions contemplated by the AGM Restructuring Term Sheet with the AGM conflicts committee. Representatives of Simpson Thacher also reviewed and discussed with the AGM conflicts committee the terms of the updated AGM Restructuring Term Sheet.

On March 3, 2021, the executive committee of the AGM board of directors held a telephonic meeting (at which members of AGM’s senior management team were present) to consider various potential transaction structures involving AGM and AHL that had been identified by AGM’s management team. During the meeting, the executive committee discussed whether it would be advisable for AGM to send to the board of directors of AHL a letter proposing further consideration of such potential transactions (the “AGM Letter”). Following discussions among the members of AGM’s executive committee about the AGM Letter, the executive committee of the AGM board of directors authorized AGM’s management team to send the AGM Letter to the board of directors of AHL. At this same meeting, the members of the AGM executive committee also discussed and agreed to formally delegate to the AGM conflicts committee the power and authority to review and approve the governance and recapitalization changes contemplated by the AGM Restructuring Term Sheet.

During the early morning of March 4, 2021, Mr. Rowan contacted Mr. Beilinson by telephone. Mr. Rowan described the AGM Letter and indicated that it would shortly be sent, outlining AGM’s openness to considering several potential transaction scenarios involving AGM and AHL. Mr. Rowan also asked Mr. Beilinson certain process-related questions, including whether AGM and its advisors could contact AHL’s financial and legal advisors and members of senior management and commence diligence.

 

102


Table of Contents

Promptly following Mr. Beilinson’s conversation with Mr. Rowan, and pursuant to authority previously granted by the AHL board of directors to Mr. Beilinson (as AHL’s Lead Independent Director) to take certain actions related to the formation of a special committee of the AHL board of directors and the engagement of advisors, Mr. Beilinson consulted with representatives of Latham (which had served as a longstanding legal advisor to AHL’s conflicts committee and other special committees of the AHL board of directors) regarding a potential transaction involving AGM and AHL.

Mr. Beilinson also proceeded to contact the other members of the AHL board of directors unaffiliated with AGM (the “Disinterested AHL Directors”) to inform them that he had received a call from Mr. Rowan and would be promptly convening a telephonic meeting among the Disinterested AHL Directors in anticipation of receiving the AGM Letter.

Shortly following Mr. Rowan’s conversation with Mr. Beilinson, AGM sent the AGM Letter to the board of directors of AHL. The AGM Letter states as follows in its entirety:

March 4, 2021

Board of Directors

Athene Holding Ltd.

Chesney House

96 Pitts Bay Road

Pembroke HM 08

Bermuda

Dear Members of the Board of Directors:

Since we took steps to further align our businesses in October of 2019, we have been pleased to see the favorable market response to our greater alignment. We continue to believe in the strategic rationale of our partnership, and as such, would like to discuss potential alternatives that would strengthen the relationship with the goal of driving more value for our respective shareholders.

With those considerations in mind, we wish to explore with you a potential change in our investment intentions and in our current agreements with Athene concerning our ownership of Athene securities. Among the potential changes we would like to consider:

 

  1.

Purchasing additional common shares of Athene in the open market,

 

  2.

Amending our existing facility right, to purchase a greater number of shares of Athene common stock and possibly allow the purchase price to be delivered in securities of Apollo, instead of cash,

 

  3.

Merging with Athene in a stock-for-stock transaction, or

 

  4.

A combination of 1 & 2 to surpass 50% ownership, which could result in Apollo consolidating Athene from an accounting perspective

Each of these alternatives is focused on enhancing alignment between Apollo and Athene, for the benefit of our shareholders, policyholders, limited partners, and employees. We would like to explore the following ideas and considerations:

 

  1.

Potential Purchase of Additional Shares

 

   

Purchase in the open market, in compliance with securities laws

 

   

Cooperation by Athene in the HSR Act filing that is necessary for Apollo to purchase additional shares

 

103


Table of Contents
  2.

Potential Amendment of Existing Facility Right

 

   

Amendment of our facility right, to purchase a greater number of shares of Athene common stock and possibly allow the purchase price to be delivered in securities of Apollo, instead of cash.

 

   

Possible amendment of the agreement to increase the premium paid at conversion.

 

  3.

Possible Stock-for-Stock Merger

 

   

A possible merger of our two companies, in a 100% stock transaction, at an exchange ratio to be determined

 

   

We believe a full combination would create powerful alignment between Apollo and Athene, our shareholders, Apollo’s LPs, Athene’s policyholders, and all employees

 

   

Create the leader in retirement income services

 

   

Enhance profitability and capital strength for investment to accelerate combined growth

 

   

Significant economic upside through shareholder participation in combined business

 

  4.

Possible Purchase to Surpass 50% Ownership and Consolidate

 

   

Alternately, we believe several benefits of the potential merger described above could be realized through Apollo acquiring an ownership stake of greater than 50% in Athene. These benefits include greater alignment, consolidation and the potential for a re-rating

 

   

This could be realized through a combination of open market purchases and exercise or amendment of the existing option

This letter simply expresses our interest in considering whether to change our investment intent, and is not a proposal, agreement or commitment of any kind. We have engaged Paul, Weiss, Rifkind, Wharton & Garrison LLP and Skadden, Arps, Slate, Meagher & Flom LLP as our legal advisors. We and our advisors look forward to working with the special committee of the Board of Directors of Athene and its advisors to consider the options above.

Since our two companies are public, we know each other well, and have material cross shareholdings, we believe we can both move very quickly to discuss these potential opportunities.

In addition, since we are already approved as a control party in relevant jurisdictions, we believe there would be very little execution risk to you in connection with any of the alternatives mentioned above.

If you have any questions, please do not hesitate to contact me. I look forward to hearing from you.

Yours sincerely,

Marc Rowan

During the morning of March 4, 2021, representatives of Skadden Arps and Paul Weiss contacted representatives of Latham by telephone to discuss exploring the four transaction scenarios described in the AGM Letter. The representatives of Skadden Arps and Paul Weiss indicated that they would soon be sending draft agreements related to two of the four potential transactions described in the AGM Letter (specifically an agreement contemplating a merger transaction and a draft amendment to the facility right provisions of AHL’s shareholders agreement) and would later that morning be opening a virtual data room for legal and financial diligence, as well as other process matters. The representatives of Skadden Arps and Paul Weiss told the representatives of Latham that representatives of AGM were prepared to host a management presentation to discuss potential transactions scenarios involving AGM and AHL with representatives of AHL that same day.

 

104


Table of Contents

Also on the morning of March 4, 2021, the AGM conflicts committee held a telephonic meeting to consider an updated AGM Restructuring Term Sheet. Representatives of PWP reviewed and discussed the terms of the updated AGM Restructuring Term Sheet and the actual and potential benefits and costs to AGM and the Principals from the transactions contemplated by the AGM Restructuring Term Sheet with the AGM conflicts committee. Representatives of Simpson Thacher also reviewed and discussed with the AGM conflicts committee regarding (i) the terms of the updated AGM Restructuring Term Sheet and (ii) the AGM conflicts committee’s fiduciary duties and obligations in relation to considering the approval of the updated AGM Restructuring Term Sheet. The AGM conflicts committee noted the improvements to the updated AGM Restructuring Term Sheet from AGM’s and its equity holders’ perspective, that had been achieved throughout the review and negotiation process. After due consideration and discussion, the AGM conflicts committee unanimously approved the proposed terms and conditions of the transactions contemplated by the updated AGM Restructuring Term Sheet.

In addition, also on the morning of March 4, 2021, AGM informed the AGM conflicts committee and its legal advisor, Simpson Thacher, of several potential transaction alternatives with AHL. Simpson Thacher and representatives of the AGM conflicts committee contacted Barclays Capital Inc. (“Barclays”) to initiate an engagement in relation to the potential transaction alternatives with AHL. The AGM conflicts committee reached out to Barclays regarding its engagement as financial advisor to the AGM conflicts committee, noting in particular its role on behalf of the AGM conflicts committee in connection with the transactions contemplated by the 2019 Transaction Agreement and its familiarity with both AHL and AGM.

Following the telephone call among representatives of Skadden Arps, Paul Weiss and Latham during the morning of March 4, 2021, representatives of AGM opened the virtual data room and granted access to the AHL special committee’s legal and financial advisors. Representatives of Skadden Arps and Paul Weiss then proceeded to send representatives of Latham an initial draft of a merger agreement and a draft amendment to the facility right provisions of AHL’s shareholders agreement. Representatives of Skadden Arps also circulated to representatives of Latham written materials relating to antitrust matters and other considerations associated with a potential merger transaction involving AGM and AHL.

During the morning of March 4, 2021, the AHL Board of directors with only the Disinterested AHL Directors participating held a telephonic meeting with representatives of Latham in attendance to discuss, among other things, the AGM Letter, formation of a special committee of independent AHL directors to review and negotiate any potential transaction involving AGM and other process matters related thereto, including the potential engagement by such special committee of Houlihan Lokey and Lazard as independent financial advisors to the AHL special committee and timing considerations. The Disinterested AHL Directors discussed the potential members of an AHL special committee, determining that each of Mr. Beilinson, Robert Borden and Brian Leach was independent and disinterested with respect to a potential transaction involving AGM. There being no objections to the formation of a special committee, the AHL board of directors with only the Disinterested AHL Directors participating, on the recommendation of the Lead Independent Director, established the AHL special committee, appointing Messrs. Beilinson, Borden and Leach to serve as members of the AHL special committee and authorized the AHL special committee to, among other things, retain independent advisors, consider, review, evaluate and negotiate a potential transaction with AGM and make a recommendation to the AHL board of directors regarding such potential transaction. Such authorization also provided that the AHL board of directors would not consider or approve of a potential transaction involving AGM unless it was first affirmatively recommended to the AHL board of directors by the AHL special committee.

Shortly thereafter, during the morning of March 4, 2021, the AHL special committee held a telephonic meeting with representatives of Latham in attendance to discuss, among other things, the process and roles of the special committee and its advisors in evaluating and, if appropriate, negotiating a potential transaction with AGM and possible transaction structures. Representatives of Latham discussed with the AHL special committee its fiduciary duties and recommended that Bermuda counsel be retained to advise the AHL special committee and the Disinterested AHL Directors in complying with their fiduciary duties under Bermuda law. The AHL special committee members discussed at length the various alternatives identified by AGM in the AGM Letter as well as

 

105


Table of Contents

other potential alternatives. The AHL special committee members also reviewed the benefits of AGM’s relationship with AHL and the operational benefits that would be shared by holders of AHL Common Shares and AHL Preferred Shares after a merger transaction against the three-year plan on a standalone basis and the risks and opportunities of maintaining the status quo. The AHL special committee also discussed the timing proposed by AGM in connection with a potential transaction and the related considerations.

During the morning of March 4, 2021, a tax structuring conference call was held with representatives of Latham, Sidley Austin (legal counsel to AHL), Skadden Arps, Paul Weiss, AGM and AHL.

During the early afternoon of March 4, 2021, senior executives of AGM, including Mr. Rowan, delivered to the AHL special committee (with representatives of Skadden Arps, Paul Weiss, Simpson Thacher, Barclays, Latham, Lazard, Houlihan Lokey and Sidley Austin (legal counsel to AHL) in attendance) a management presentation providing a detailed discussion of AGM’s financial and operating results and strategy as well as their views regarding the benefits and synergies that could be achieved in particular in the event of a merger between AHL and AGM. Following the management presentation, representatives of Lazard contacted representatives of AGM to schedule further financial diligence sessions.

Later on March 4, 2021, the AHL special committee, on the recommendation of the Lead Independent Director, discussed with representatives of Lazard and Houlihan Lokey each firm’s respective independence and ability to act as financial advisors to the special committee. Following discussion by the AHL special committee, including review of the historical relationships of the advisors with AGM and its affiliates, the AHL special committee engaged Lazard and Houlihan Lokey as financial advisors to the AHL special committee, noting in particular their roles on behalf of the AHL special committee formed in 2019 in connection with the transactions contemplated by the 2019 Transaction Agreement, their familiarity with both AHL and AGM and their independence from AGM. In addition, the AHL special committee discussed the qualifications and independence of Latham and Walkers (Bermuda) Limited (“Walkers”), and confirmed the engagement of Latham and Walkers (with respect to matters of Bermuda law).

During the day on March 4, 2021, representatives of AGM contacted representatives of AHL and noted that, subject to any developments over the following days, AGM may need to disclose the contents of the AGM Letter on Monday, March 8, 2021 due to AGM’s existing securities law disclosure obligations.

On March 4, 2021, a financial due diligence conference call was held with representatives of Lazard and representatives of AGM and its advisors, including with respect to the AGM forecasts and expected merger implications (including, among others, purchase accounting). Also on March 4, 2021, a tax due diligence conference call was held with representatives of Lazard and Houlihan Lokey and representatives of AGM and its advisors, including with respect to potential transaction structuring, pro forma tax rate implications and potential efficiencies from a combination of AGM and AHL. Later on March 4, 2021, a governance and index inclusion due diligence conference call was held with representatives of Lazard and Houlihan Lokey and representatives of AGM and its advisors. Further conference calls were held with representatives of Lazard, Houlihan Lokey and AGM and its advisors between March 4, 2021 and March 6, 2021 to further clarify financial due diligence matters.

During the afternoon of March 4, 2021, a tax structuring conference call was held with representatives of Latham, Sidley Austin, Paul Weiss, Skadden Arps, AGM and AHL. Also, during the afternoon and evening of March 4, 2021, representatives of Skadden Arps and ASW Law Limited (which had been retained by AGM as legal counsel to advise on matters of Bermuda law) circulated drafts of the statutory merger agreement and certain tax representation letters to representatives of Latham.

During the late afternoon of March 4, 2021, the AHL special committee held two separate telephonic meetings with representatives of Latham, Houlihan Lokey and Lazard in attendance to discuss, among other things, the benefits and risks of the status quo versus various potential alternatives including those referenced in

 

106


Table of Contents

the AGM Letter as well as AGM’s proposed timing with respect to a potential transaction and the processes associated therewith. The AHL special committee asked the financial advisors each independently to prepare financial analyses for AHL and AGM, and asked Lazard to review key assumptions underlying AGM’s forecast and data on premiums in comparable strategic stock-for-stock mergers.

During the late afternoon of March 4, 2021, the board of directors of AGM convened a video conference meeting with representatives of AGM’s senior management and legal teams (including Mr. Rowan and Gary Parr, Senior Managing Director of AGM) to continue discussions about potential transaction alternatives with AHL. At the meeting, Mr. Rowan described for the AGM board members the four hypothetical transaction alternatives that had been outlined in the AGM Letter, and noted that the purpose of each hypothetical transaction alternative was to strengthen alignment between AGM and AHL. Mr. Rowan said that the AHL board of directors had received the AGM Letter and that representatives of AHL were beginning to engage with representatives of AGM in contemplation of a possible transaction between AGM and AHL. Following the presentation on the possible transaction with AHL, Mr. Rowan described for the members of AGM’s board of directors the governance and recapitalization changes set forth in the AGM Restructuring Term Sheet. Mr. Rowan and Mr. Parr explained that such governance and recapitalization changes were important to allow AGM to achieve broader index inclusion eligibility. A discussion among the AGM board members and representatives of AGM’s management and legal teams ensued about a potential transaction between AGM and AHL and the specific terms of the AGM Restructuring Term Sheet. Finally, certain members of the AGM conflicts committee described for the full AGM board the prior meetings, including the meeting earlier in the day on March 4, 2021 that the AGM conflicts committee had convened in order to evaluate and approve, and informed the AGM board that the AGM conflicts committee did so approve, the terms of the transactions contemplated by the AGM Restructuring Term Sheet.

During the evening of March 4, 2021, the AHL special committee held another telephonic meeting with representatives of Latham, Sidley Austin and Walkers in attendance to discuss, among other things, the preliminary review of the draft amendment to AHL’s shareholders agreement and draft merger agreement received from representatives of AGM earlier that day and certain key terms thereof, including the proposed structuring of the AGM Merger and AHL Merger, required shareholder and regulatory approvals, customary provisions applicable to transactions of this nature and the inclusion of deal protection provisions and treatment of equity awards, among other terms. The AHL special committee instructed Latham not to negotiate the draft amendment to AHL’s shareholder agreement and instead focus on the draft merger agreement.

Later that evening on March 4, 2021, the AHL special committee held another telephonic meeting with representatives of Latham, Houlihan Lokey and Lazard in attendance to discuss, among other things, a review of the materials on AGM related to the transaction announced in 2019 that had been previously distributed by AGM’s financial advisors. The AHL special committee also discussed various alternatives to a potential transaction involving AGM and considerations applicable to preserving the status quo, taking into account the totality of the relationships between the parties involved. The AHL special committee also discussed the existing ownership by AGM of AHL Common Shares and AHL’s investment in equity of AGM.

On the morning of March 5, 2021, the AHL board of directors with only the Disinterested AHL Directors participating held a telephonic meeting with representatives of Latham and Walkers in attendance to discuss, among other things, the process and roles of the AHL special committee and its advisors in evaluating and potentially negotiating alternatives with AGM. The Disinterested AHL Directors discussed the draft merger agreement, the AHL special committee’s discussions the previous day with representatives of Houlihan Lokey and Lazard, AGM’s management presentation to the AHL special committee the previous day and AGM’s disclosure obligations. Representatives of Latham and Walkers discussed with the Disinterested AHL Directors the fiduciary duties of directors to AHL and its shareholder group, as a whole, under Bermuda statutory and common law and various disclosure and other legal matters relevant to their deliberations.

 

107


Table of Contents

In the early afternoon on March 5, 2021, the AHL special committee held a telephonic meeting with representatives of Latham, Sidley Austin and Walkers in attendance to discuss, among other things, the terms of the draft merger agreement and possible responses on certain key issues in the merger agreement, including with respect to conditions to closing, transaction structuring, termination provisions and associated termination fees and proposed timing and process. Additionally, the AHL special committee discussed with its advisors the provisions related to AGM’s requirement to vote in favor of alternative transactions recommended by the AHL board of directors, the parties’ efforts to obtain regulatory approvals, the AHL board of directors’ right to change its recommendation and terminate the merger agreement in the event of a superior proposal, the obligation of AGM to vote its AHL Common Shares pro rata with the other holders of AHL Common Shares and certain post-closing governance matters of HoldCo. The AHL special committee also discussed the implications of AGM’s possible disclosure of the AGM Letter.

During the afternoon of March 5, 2021, representatives of Latham sent representatives of Skadden Arps and Paul Weiss a legal due diligence request list.

On March 5, 2021, representatives of Paul Weiss held a telephonic meeting with representatives of Latham to discuss a draft of the AGM Restructuring Term Sheet that AGM and the Principals had been negotiating, pursuant to which (i) all AOG units held of record or beneficially by persons other than AGM, AHL and their respective subsidiaries will be exchanged, in a series of steps, for HoldCo Shares or other consideration and (ii) the only outstanding class of common stock outstanding upon consummation of the restructuring would be the AGM Class A Shares or the HoldCo Shares. Representatives of Latham indicated that consummation of the transactions contemplated by the AGM Restructuring Term Sheet would be important to AHL as a condition to consummating the transactions contemplated by the draft merger agreement.

During the afternoon of March 5, 2021, the AHL special committee held a telephonic meeting with representatives of Latham and Lazard in attendance to discuss, among other things, Lazard’s preliminary financial analyses of each of AGM and AHL, assumptions underlying AGM’s forecast and information on premiums in selected comparable transactions. The AHL special committee discussed with its advisors certain issues related to potential transaction terms and overall timing of a potential transaction involving AGM.

Shortly thereafter on March 5, 2021, the AHL special committee held a telephonic meeting with representatives of Latham and Houlihan Lokey in attendance to discuss, among other things, certain key terms of the merger agreement and Houlihan Lokey’s next steps in preparing its preliminary financial analyses of AHL and AGM. After the Houlihan Lokey representatives left the meeting, the AHL special committee continued to discuss various alternatives including key issues of concern to the AHL special committee related to the draft merger agreement with representatives of Latham, including AGM’s right to acquire additional AHL Common Shares between signing and closing, the deal protection provisions, including the obligation of AHL to hold a shareholder vote following the recommendation of a superior proposal, and the efforts standard related to obtaining regulatory consents.

During the evening of March 5, 2021, representatives of Latham, Sidley Austin, Skadden Arps, Paul Weiss, the AHL special committee and senior executives of AGM, including Mr. Parr held a video conference call to discuss the merger agreement, during which Latham conveyed the AHL special committee’s request for AGM to agree to vote in favor of alternative transactions recommended by the AHL board of directors, as well as other key terms, such as the parties’ efforts to obtain regulatory approvals, the AHL board of directors’ right to change its recommendation and terminate the merger agreement in the event of a superior proposal, the obligation of AGM to vote its AHL Common Shares pro rata with the other holders of AHL Common Shares and certain post-closing governance matters of HoldCo. During the video conference call, Mr. Parr indicated that AGM viewed its investment in AHL as an important long-term holding and that AGM had proposed to increase its equity interests in AHL; therefore, Mr. Parr said that AGM would not agree to any terms that would result in a sale by AGM of its investment in AHL.

 

108


Table of Contents

Later that evening on March 5, 2021, the AHL special committee held a telephonic meeting with representatives of Latham and Lazard in attendance to discuss, among other things, Lazard’s ongoing financial and transaction analyses, including considerations in respect of determining pro forma ownership of HoldCo in a potential merger transaction involving AGM and AHL. Representatives of Lazard also discussed preliminary considerations with respect to determining a potential exchange ratio in a stock-for-stock transaction between AGM and AHL.

During the early morning of March 6, 2021, representatives of Latham sent representatives of Skadden Arps and Paul Weiss a revised draft of the merger agreement reflecting the positions expressed during the discussion the previous evening among the principals of AGM and AHL and the discussion the previous evening between representatives of Paul Weiss and Latham.

During the morning of March 6, 2021, representatives of Skadden Arps sent an initial draft of the AGM disclosure schedules associated with the draft merger agreement to representatives of Latham. Also during the morning of March 6, 2021, representatives of Latham sent representatives of Skadden Arps and Paul Weiss an updated draft of the statutory merger agreement.

During the morning of March 6, 2021, the AHL board of directors with only the Disinterested AHL Directors participating held a telephonic meeting with representatives of Latham and Walkers in attendance to discuss, among other things, the various transactions described in the AGM Letter and other potential alternatives (including declining to pursue any of AGM’s proposed transactions), the status of discussions regarding the merger agreement that occurred the previous evening, and the AHL special committee’s discussions with its financial advisors and proposed processes going forward.

Also on the morning of March 6, 2021, the AGM conflicts committee held a telephonic meeting to consider the potential transaction between AGM and AHL. Representatives of Simpson Thacher (i) noted that the potential transaction was being evaluated by the AGM conflicts committee at the request of AGM to the extent any conflict would be deemed to arise as a result of the ownership interests of AHL held by certain individuals affiliated with AGM and (ii) reviewed various legal matters relating to the potential transaction, including the AGM conflicts committee’s duties in relation to approval of the transaction. Representatives of Barclays then provided an overview of AHL’s business. Throughout the day of March 6 and into the day of March 7, the AGM conflicts committee, Simpson Thacher and Barclays reviewed various drafts of documents related to the potential transaction between AGM and AHL.

Later that morning on March 6, 2021, the AHL special committee held a telephonic meeting with representatives of Latham and Lazard in attendance to discuss, among other things, certain questions raised by the Disinterested AHL Directors during the meeting earlier in the day and next steps and timing in the event AHL and AGM elected to pursue a transaction on the timeline proposed by AGM.

Shortly thereafter during the morning of March 6, 2021, the AHL special committee held a telephonic meeting with representatives of Latham and Houlihan Lokey in attendance to discuss, among other things, Houlihan Lokey’s preliminary financial analyses as well as questions raised by the Disinterested AHL Directors. Representatives of Houlihan Lokey also discussed potential transaction structure, including a potential exchange ratio in a stock-for-stock transaction between AGM and AHL.

During the early afternoon of March 6, 2021, a legal due diligence conference call was held with representatives of Latham, Paul Weiss, Skadden Arps and senior executives of AGM with responsibility over legal and compliance matters. In advance of the conference call, representatives of AGM had provided representatives of AHL with written responses to the legal due diligence request list that had been sent to representatives of AGM on March 5, 2021. During this conference call, the AGM senior executives answered questions raised by representatives of Latham, relating to corporate matters, litigation and regulatory compliance, intellectual property and technology, employee benefits and labor and environmental matters, among other matters.

 

109


Table of Contents

During the early afternoon of March 6, 2021, representatives of Skadden Arps circulated a written list of key issues in respect of the merger agreement to representatives of Latham. During the afternoon of March 6, 2021, representatives of AGM, AHL, Skadden Arps. Paul Weiss and Latham discussed the merger agreement.

Later on March 6, 2021, representatives of Paul Weiss sent representatives of Latham a draft of the AGM Restructuring Term Sheet that was under negotiation between the AGM conflicts committee, on the one hand, and the Principals, on the other hand.

During the early evening on March 6, 2021, the AHL special committee held a telephonic meeting with representatives of Latham and Lazard in attendance to discuss, among other things, Lazard’s preliminary financial analyses, including its standalone valuation of each of AGM and AHL, and pro forma ownership calculations based on potential premiums and the resulting exchange ratios. After Lazard left the meeting, Mr. Belardi, Chief Executive Officer of AHL, was invited to join the call by the AHL special committee members to discuss his views on a potential transaction with AGM versus maintaining the status quo or pursuing other alternatives. The AHL special committee, at that time, had preliminarily concluded on the basis of deliberations, consultation with the remaining Disinterested AHL Directors and following discussion with AHL’s financial and legal advisors that the only alternative in the AGM Letter that would be in the best interests of AHL and its shareholder group, as a whole, would be a potential merger transaction. The AHL special committee preliminarily determined that there were strategic and operational benefits to holders of AHL Common Shares and AHL Preferred Shares in a potential stock-for-stock merger transaction that could provide greater value than remaining a stand-alone company if appropriate financial and legal terms could be negotiated with AGM. In making these determinations, the AHL special committee had considered, among other factors, the fact that, in a merger, the holders of AHL Common Shares and AHL Preferred Shares would continue to participate in the future success of AHL, the benefits of the AGM-AHL relationship to date and the low likelihood of a third party sale. The AHL special committee further preliminarily concluded that the public disclosure that would be made by AGM on March 8, 2021 could impact the share price of AGM and make it less likely that transaction terms as favorable to holders of AHL Common Shares and AHL Preferred Shares could be negotiated after the public disclosure. As a result, the AHL special committee determined that it would be in the best interests of holders of AHL Common Shares and AHL Preferred Shares for it to propose transaction terms to AGM that the AHL special committee believed it could recommend.

Later that evening, the AHL special committee held another telephonic meeting with representatives of its legal and financial advisors to discuss a potential offer to AGM to engage in a merger transaction on the structure outlined by AGM at an exchange ratio of 1.281 HoldCo Shares for each issued and outstanding AHL Common Share, which exchange ratio implied a 30% premium to AHL’s closing share price on March 5, 2021 and a 41% premium to AHL’s 30-day VWAP as of March 5, 2021. This potential offer represented consideration of $63.50 per AHL Common Share and a 1.12 multiple of adjusted book value per AHL Common Share as of December 31, 2020. Following the meeting and discussion with the AHL special committee’s financial advisors, and at the direction and with the consent of the AHL special committee, Mr. Beilinson contacted representatives of AGM to convey that offer (the “Initial Exchange Ratio Proposal”).

Shortly thereafter on the evening of March 6, 2021, the AHL board of directors with only the Disinterested AHL Directors participating held a meeting with representatives of Latham, Walkers, Houlihan Lokey and Lazard in attendance to discuss, among other things, the importance of maximizing shareholder value, the Initial Exchange Ratio Proposal and an update from the AHL special committee. During the meeting, the AHL special committee advised the Disinterested AHL Directors that representatives of AGM had advised representatives of the AHL special committee that it would not be making a counteroffer to the Initial Exchange Ratio Proposal as AGM believed the parties’ respective views of the economic terms of a potential merger transaction to be too far apart. At the invitation of the Disinterested AHL Directors, Mr. Belardi joined the meeting to discuss his views as expressed earlier to the AHL special committee regarding strategic and financial considerations of the proposed merger transaction versus maintaining the status quo or pursuing other potential alternatives.

 

110


Table of Contents

Later that evening on March 6, 2021, the AHL special committee held a telephonic meeting with representatives of its legal and financial advisors in attendance to discuss, among other things, AGM’s response to the Initial Exchange Ratio Proposal, negotiating alternatives and potential next steps.

Later that night, representatives of AGM proposed to the AHL special committee an exchange ratio of 1.113 HoldCo Shares for each issued and outstanding AHL Common Share, which implied a 13% premium to AHL’s closing share price on March 5, 2021 and a 22% premium to AHL’s 30-day VWAP as of March 5, 2021 (the “Initial Counterproposal”). The Initial Counterproposal represented consideration of $55.15 per AHL Common Share and a 0.97 multiple of adjusted book value per AHL Common Share as of December 31, 2020.

Throughout the afternoon and evening of March 6, 2021, representatives of Skadden Arps and Latham exchanged drafts of the statutory merger agreement. During the evening of March 6, 2021, representatives of Paul Weiss sent to representatives of each of Latham and legal counsel to each of the Principals an initial draft of a voting agreement, pursuant to which the Principals would agree to vote certain AGM Class A Shares and AGM Class B Share in favor of adopting the merger agreement and the transactions contemplated thereby, including the AGM Merger. Between March 6, 2021 and March 7, 2021, representatives of each of Latham, legal counsel to each of the Principals and Paul Weiss continued to negotiate and finalize the terms of the voting agreement.

During the late evening of March 6, 2021 and early hours of March 7, 2021, representatives of Skadden Arps and Paul Weiss sent representatives of Latham and Sidley Austin further revised drafts of the merger agreement and the AGM disclosure schedules associated with the draft merger agreement. Also during the early hours of March 7, 2021, representatives of Sidley Austin sent representatives of Skadden Arps and Paul Weiss an initial draft of the AHL disclosure schedules associated with the draft merger agreement.

On the morning of March 7, 2021, the AHL special committee held a telephonic meeting with representatives of Latham and Lazard in attendance to discuss, among other things, Lazard’s ongoing financial analyses, the status of negotiations regarding the exchange ratio and potential counteroffers to the Initial Counterproposal. The AHL special committee and Latham also discussed open points in the merger agreement, including AGM’s right to acquire additional AHL Common Shares pursuant to the 2019 Transaction Agreement, the requirement to hold an AHL shareholder vote in the event of a change in recommendation by the AHL board of directors in connection with a superior proposal, the efforts standard related to obtaining regulatory consents and termination fees under certain circumstances. The AHL special committee determined not to engage in additional negotiations with AGM regarding such points until there was further clarity on the exchange ratio. During the morning of March 7, 2021, representatives of Skadden Arps sent a revised draft of the AGM disclosure schedules associated with the draft merger agreement to representatives of Latham and Sidley Austin. Also during the morning of March 7, 2021, representatives of Sidley Austin sent a revised draft of the AHL disclosure schedules associated with the merger agreement to representatives of Skadden Arps and Paul Weiss.

During the early afternoon of March 7, 2021, the AHL board of directors with only the Disinterested AHL Directors participating held a telephonic meeting with representatives of Latham, Walkers, Lazard and Houlihan Lokey in attendance to discuss, among other things, an update from the AHL special committee and its advisors on the status of transaction documents and negotiations regarding the exchange ratio and related premium, AGM’s ongoing right to acquire additional AHL Common Shares pursuant to the 2019 Transaction Agreement, the requirement to hold an AHL shareholder vote in the event of a change in recommendation by the AHL board of directors in connection with a superior proposal, the efforts standard related to obtaining regulatory consents and termination fees under certain circumstances.

Following the meeting, Mr. Beilinson, after discussions with representatives of Lazard and at the direction and with the consent of the AHL special committee, contacted representatives of AGM and proposed an exchange ratio of 1.211 HoldCo Shares for each issued and outstanding AHL Common Share, which implied a 23% premium to AHL’s closing share price on March 5, 2021 and a 33% premium to AHL’s 30-day VWAP as of March 5, 2021. This offer represented consideration of $60.00 per AHL Common Share and a 1.05 multiple of adjusted book value per AHL Common Share as of December 31, 2020.

 

111


Table of Contents

Late morning on March 7, 2021, a video call was held with representatives of Paul Weiss, Skadden Arps, AGM, Latham and Sidley Austin to negotiate the merger agreement.

In the early afternoon of March 7, 2021, representatives of Latham sent representatives of Skadden Arps and Paul Weiss updated drafts of the merger agreement and the voting agreement.

Later in the afternoon on March 7, 2021, a conference call was held with representatives of Paul Weiss, Skadden Arps, AGM, Latham and Sidley Austin to continue negotiating the merger agreement. Also representatives of Skadden Arps sent a revised draft of the AHL disclosure schedules associated with the merger agreement to representatives of Sidley Austin and Latham.

During the afternoon on March 7, 2021, the AHL board of directors with only the Disinterested AHL Directors participating held a telephonic meeting with representatives of Latham, Walkers and Lazard in attendance, during which representatives of Lazard presented its financial analysis of the potential stock-for-stock combination of AGM and AHL. Following Lazard’s presentation, the Lazard representatives left the meeting. Representatives of Houlihan Lokey then joined the meeting. Representatives of Houlihan Lokey presented its financial analysis of the potential combination of AGM and AHL. Following Houlihan Lokey’s presentation, the Houlihan Lokey representatives left the meeting and the Latham representatives proceeded to review the key terms of the proposed merger agreement for the Disinterested AHL Directors.

Following these presentations, the AHL special committee and the other Disinterested AHL Directors reviewed in detail with the the financial and legal aspects of the proposed merger transaction as well as strategies and operational benefits that would be shared by holders of AHL Common Shares and AHL Preferred Shares after a merger transaction against the existing three-year plan on a standalone basis and the potential alternatives available to AHL.

Later that afternoon on March 7, 2021, representatives of AGM proposed to the AHL special committee an exchange ratio of 1.135 HoldCo Shares for each issued and outstanding AHL Common Share, which implied a 15% premium to AHL’s closing share price on March 5, 2021 and a 25% premium to AHL’s 30-day VWAP as of March 5, 2021. This offer represented consideration of $56.25 per AHL Common Share and a 0.99 multiple of adjusted book value per AHL Common Share as of December 31, 2020.

Later on March 7, 2021, Mr. Beilinson, at the direction and with the consent of the AHL special committee, contacted representatives of AGM and proposed an exchange ratio of 1.170 HoldCo Shares for each issued and outstanding AHL Common Share, which implied a 19% premium to AHL’s closing share price on March 5, 2021 and a 29% premium to AHL’s 30-day VWAP as of March 5, 2021. This offer represented a consideration of $58.00 per AHL Common Share and a 1.02 multiple of adjusted book value per AHL Common Share as of December 31, 2020.

Later on March 7, 2021, representatives of AGM delivered to the AHL special committee an updated proposal indicating that AGM would be prepared to increase its proposed exchange ratio to 1.149 HoldCo Shares for each issued and outstanding AHL Common Share, which implied a 17% premium to AHL’s closing share price on March 5, 2021 and a 27% premium to AHL’s 30-day VWAP as of March 5, 2021 (“AGM’s Final Proposal”) if AHL agreed (i) to drop its request to prevent AGM from exercising its right to acquire additional AHL Common Shares between signing and closing, (ii) to require that a shareholder vote occur even in the event of a change in recommendation by the AHL board of directors in connection with a superior proposal, (iii) to accept AGM’s proposed efforts standard related to obtaining regulatory consents (provided AGM agreed not to undertake any M&A activities between signing and closing unless AGM reasonably believes that such activity would not materially increase the risk of the proposed merger transaction not closing by the outside date), (iv) that no regulatory termination fee would be payable by AGM and no termination fee would be payable by AHL under any circumstances and (v) to a termination fee of 2% of equity value of AHL payable by AGM in the event the AGM shareholders do not approve the merger agreement, which AGM indicated was its best and final offer.

 

112


Table of Contents

AGM’s Final Proposal represented consideration of $56.95 per AHL Common Share and a 1.00 multiple of adjusted book value per AHL Common Share as of December 31, 2020.

During the afternoon of March 7, 2021, the AGM conflicts committee convened a meeting to discuss the current status of the proposed merger transaction with AHL, including the terms of the draft merger agreement and voting agreement as well as AGM’s Final Proposal. Representatives of Simpson Thacher reviewed the fiduciary duties and obligations of the AGM conflicts committee and provided an overview of the terms of the draft merger agreement and voting agreement. Representatives of Simpson Thacher also discussed with the AGM conflicts committee the proposed negotiated terms of Barclays’ formal engagement letter with the Committee, and Simpson Thacher and the AGM conflicts committee discussed materials previously provided by Barclays which described, among other matters, Barclays’ past and existing relationships with AGM, AHL and certain of their respective affiliates. The AGM conflicts committee resolved to approve the engagement of Barclays and finalize and execute an engagement letter by and between Barclays and the AGM conflicts committee. Representatives of Simpson Thacher also discussed with AGM conflicts committee the terms of an updated AGM Restructuring Term Sheet and draft employment agreement with Joshua Harris.

Representatives of AGM, Paul Weiss and Skadden Arps provided a further review of the detailed terms of the draft merger agreement and voting agreement and reviewed the status of the proposed merger transaction with AHL for the AGM conflicts committee. As part of such review, representatives of AGM confirmed that there were no conflicts related to the proposed merger transaction with AHL other than as a result of the ownership interests of AHL held by certain individuals affiliated with AGM, which had previously been disclosed to the AGM conflicts committee. After the representatives of AGM, Paul Weiss and Skadden Arps left the meeting, representatives of Barclays reviewed its financial analyses of the proposed transaction. Barclays then rendered its oral opinion (which was subsequently confirmed in writing) to the AGM conflicts committee that, as of such date and based upon and subject to the qualifications, limitations and assumptions stated in its opinion, the merger consideration to be offered to the holders of AGM Class A Shares in the merger and the transactions contemplated by the merger agreement, was fair, from a financial point of view, to such holders, taking into account the AHL merger consideration.

Following the presentations made by Simpson, AGM, Paul Weiss, Skadden Arps and Barclays, the AGM conflicts committee discussed the relative advantages and opportunities presented by the proposed merger transaction with AHL as well as a number of potentially negative factors and considerations presented by the proposed merger transaction between AGM and AHL. The AGM conflicts committee further discussed the overall potential benefits of (i) the proposed merger transaction, (ii) the updated AGM Restructuring Term Sheet and employment agreement with Mr. Harris and (iii) the combined benefits of the proposed merger transaction and the updated AGM Restructuring Term Sheet and employment agreement with Mr. Harris. After due consideration and discussion, the AGM conflicts committee unanimously approved (i) the proposed merger transaction and (ii) the proposed terms and conditions of the transactions contemplated by the updated AGM Restructuring Term Sheet and employment agreement with Mr. Harris.

Immediately following the conclusion of the meeting of the AGM conflicts committee, the AGM board of directors convened a meeting to discuss the current status of the proposed merger transaction with AHL, including the terms of the draft merger agreement and voting agreement as well as AGM’s Final Proposal. At the beginning of the meeting, the directors disclosed any interests that they may have in the proposed transaction with AHL. Representatives of Skadden Arps and Paul Weiss reviewed with the AGM board of directors a presentation addressing the fiduciary duties and obligations of AGM’s board of directors and provided an overview of the terms of the draft merger agreement and voting agreement. Following the presentations made by AGM’s respective legal advisors, the AGM board of directors discussed the relative advantages and opportunities presented by the proposed merger transaction with AHL as well as a number of potentially negative factors and considerations presented by the proposed merger transaction between AGM and AHL. Members of the AGM conflicts committee also described for the full AGM board of directors the prior meetings that the AGM conflicts committee had convened in order to evaluate the proposed merger transaction, including the meeting earlier on

 

113


Table of Contents

March 7, 2021, and the AGM conflicts committee’s approval of the proposed merger transaction. After due consideration and consultation with AGM’s senior management and outside legal advisors, the AGM board of directors unanimously (i) approved the AGM merger and the merger agreement, (ii) determined that the terms of the merger agreement were in the best interests of and fair to AGM and its stockholders, (iii) declared the advisability of the merger agreement and the AGM merger and (iv) resolved to recommend approval of the AGM merger and the merger agreement to AGM’s stockholders.

During the early evening of March 7, 2021, representatives of Paul Weiss sent representatives of Latham a further updated draft of the voting agreement. That same evening, representatives of Latham sent representatives of Paul Weiss a revised draft of the voting agreement. Representatives of Latham, legal counsel to the Principals and Paul Weiss continued to negotiate and finalize the terms of the voting agreement throughout the evening.

During the early evening of March 7, 2021, representatives of Skadden Arps sent representatives of Latham a further revised draft of the merger agreement and a draft joint press release announcing a merger transaction between AGM and AHL. Representatives of Skadden Arps, Latham and Sidley Austin continued to negotiate and finalize the terms of the merger agreement, the disclosure schedules associated with the merger agreement and certain tax representation letters throughout the evening.

Later that evening, the AHL special committee held its fifteenth telephonic meeting since its formation. Also in attendance were representatives of the AHL special committee’s legal and financial advisors to discuss, among other things, AGM’s Final Proposal. Following discussion, the AHL special committee unanimously determined to recommend the proposed merger transaction, on terms consistent with AGM’s Final Proposal, which implied a 17% premium to AHL’s closing share price on March 5, 2021 and a 27% premium to AHL’s 30-day VWAP as of March 5, 2021. In light of the various reasons considered and discussions between the AHL special committee and its legal and financial advisors, the AHL special committee unanimously recommended that the AHL board of directors (with all directors other than the Disinterested AHL Directors fully recusing themselves) (i) determine that the entry by AHL into the merger agreement and the transactions and other agreements contemplated thereby are fair and reasonable to AHL and its subsidiaries and advisable and in the best interests of AHL and its shareholder group as a whole; (ii) authorize and delegate to the AHL special committee the power to finalize the merger agreement and other transaction documents; (iii) approve entry into the merger agreement and the transactions and other agreements contemplated thereby; (iv) direct that the AHL Merger and the merger agreement be submitted to the holders of AHL Common Shares and AHL Preferred Shares entitled to vote thereon for consideration; and (v) recommend such holders approve and adopt the AHL Merger and the merger agreement.

Following the AHL special committee meeting on March 7, 2021, the AHL board of directors with only the Disinterested AHL Directors participating held its seventh telephonic meeting since receiving the AGM Letter. Also in attendance were representatives of Latham and Walkers in to discuss, among other things, the AHL special committee’s recommendation with respect to the potential transaction with AGM. During the meeting, representatives of Lazard delivered Lazard’s oral opinion to the AHL special committee that, as of such date and based upon and subject to the procedures followed, assumptions made, qualifications and limitations set forth in its opinion, the exchange ratio provided for in the AHL Merger pursuant to the merger agreement was fair, from a financial point of view, to holders of AHL Common Shares (other than AHL Common Shares held by (i) AHL, AHL Merger Sub, any direct or indirect wholly owned subsidiaries of AHL and the Apollo Operating Group or any of its direct or indirect subsidiaries and (ii) holders who are entitled to and properly demand an appraisal of their AHL Common Shares), which oral opinion was subsequently confirmed in a written opinion dated March 7, 2021. Following delivery of its oral opinion, the Lazard representatives left the meeting and representatives of Houlihan Lokey joined the meeting. Representatives of Houlihan Lokey rendered Houlihan Lokey’s oral opinion to the effect that, as of such date and based upon and subject to the procedures followed, assumptions made, qualifications and limitations set forth its opinion, the exchange ratio provided for in the AHL Merger pursuant to the merger agreement was fair, from a financial point of view, to holders of AHL Common Shares (other than holders of AHL Common Shares who are affiliates of AGM or AHL), which oral opinion was subsequently

 

114


Table of Contents

confirmed in a written opinion dated March 7, 2021. Following its oral opinion, the Houlihan Lokey representatives left the meeting. Having received the recommendation of the AHL special committee and concluded its discussions and deliberations, the AHL board of directors (with all directors other than the Disinterested AHL Directors having recused themselves) unanimously (i) having taken into account the totality of the relationships between the parties involved, determined that the entry into by AHL of the merger agreement and the transactions and other agreements contemplated thereby are fair and reasonable to AHL and its subsidiaries and advisable and in the best interests of AHL and its shareholder group as a whole; (ii) authorized and delegated to the AHL special committee the power to finalize the merger agreement and other transaction documents; (iii) approved entry into the merger agreement and the transactions and other agreements contemplated thereby; (iv) directed that the AHL Merger and the merger agreement be submitted to the holders of AHL Common Shares and AHL Preferred Shares entitled to vote thereon for consideration; (v) recommended such holders approve and adopt the AHL Merger and the merger agreement.

Following such meetings, representatives of Latham, Paul Weiss and Skadden Arps finalized the merger agreement and voting agreement.

In the early morning of March 8, 2021, as approved by the AGM conflicts committee, AGM and the Principals executed the AGM Restructuring Term Sheet.

In the early morning of March 8, 2021, AGM, AHL, HoldCo, AGM Merger Sub and AHL Merger Sub executed the merger agreement, and AHL and the Principals executed the voting agreement. Later that morning, AGM and AHL issued a joint press release announcing entry by AGM and AHL into the merger agreement.

Recommendation of the AGM Board of Directors; AGM’s Reasons for the Merger

At a special meeting held on March 7, 2021, the AGM board of directors unanimously:

 

   

approved the merger agreement and declared the transactions contemplated by the merger agreement (including the statutory merger agreement) to be in the best interests of and fair to AGM and its stockholders; and

 

   

recommended that the stockholders of AGM vote to adopt the merger agreement and approve the AGM Merger subject to the terms and conditions of the merger agreement.

 

115


Table of Contents

ACCORDINGLY, THE AGM BOARD OF DIRECTORS HAS APPROVED THE MERGER AGREEMENT AND UNANIMOUSLY RECOMMENDS THAT AGM STOCKHOLDERS VOTE “FOR” THE PROPOSAL TO APPROVE THE AGM MERGER. [AGM Proposal 1]

In reaching its decision to approve and declare advisable the merger agreement and the transactions contemplated thereby, the AGM board of directors, as described in the section of this joint proxy statement/prospectus titled “The Merger—Background of the Mergers” beginning on page 99, held a number of meetings, consulted with AGM’s senior management and its outside legal advisors, Paul, Weiss, Rifkind, Wharton & Garrison LLP and Skadden, Arps, Slate, Meagher & Flom LLP, and considered the business, assets and liabilities, results of operations, financial performance, strategic direction and prospects of AGM and AHL and determined that the AGM Merger was in the best interests of AGM. At its meeting held on March 7, 2021, after due consideration and consultation with AGM’s senior management and outside legal advisors, the AGM board of directors unanimously (i) approved the AGM Merger and the merger agreement, (ii) determined that the terms of the merger agreement were in the best interests of and fair to AGM and its stockholders, (iii) declared the advisability of the merger agreement and the AGM Merger and (iv) resolved to recommend approval of the AGM Merger and the merger agreement to AGM’s stockholders.

In making its determination, the AGM board of directors focused on a number of factors, including the following:

Strategic Considerations. The AGM board of directors believes that the mergers present, and are expected to provide, a number of significant strategic opportunities and benefits to AGM and its stockholders, including the following:

 

   

the belief that the combination will join two highly complementary companies to create a comprehensive platform for asset management and retirement services and HoldCo will be a leader in both industries;

 

   

the belief that the combination will attract a wider group of investors across the investor spectrum, increase the breadth of the companies’ products, create a one-stop solution provider for insurance and asset management clients and underpin HoldCo’s ability to deliver new products faster to the market;

 

   

the belief that the combination will reduce the time and cost expended to navigate possible conflicts of interest and fully align the two companies’ objectives;

 

   

the expectation that the combination will create management continuity and align the incentives of employees across the two companies;

 

   

the opportunities to employ the best practices of each company to drive greater efficiencies;

 

   

the expectation that the combination will scale asset origination and increase the amount of capital to drive transactions;

 

   

the belief that HoldCo, with a larger public float and market capitalization, will bring greater liquidity for AGM’s existing stockholders and stockholders of HoldCo;

 

   

the expectation that the combination will be accretive to AGM’s earnings, enhance profitability and provide higher and more predictable growth, and HoldCo will have a strong balance sheet and significant combined net revenue;

 

   

the expectation that the combination will create regulatory simplicity and enhance credit and rating profile;

 

   

the commitment of the respective management teams of each of AGM and AHL to realizing the value of the combination;

 

   

the cultural alignment between AGM and AHL, the shared commitment to build a modern, high-performing culture and the strong relationship that already exists between the two companies;

 

116


Table of Contents
   

the expectation that the combination will enable significant additional synergies (incremental to the synergies identified in the foregoing paragraphs);

 

   

the belief that the common stock of HoldCo will be eligible and potentially receive inclusion in additional major indexes, which inclusion would be expected to increase its market value, particularly given the likely weighting based on a much larger aggregate market value; and

 

   

the belief that, since the combination would be expected to result in the strategic opportunities and benefits identified in the foregoing paragraphs, the combination will result in enhanced value for AGM’s stockholders relative to AGM and AHL continuing as standalone companies.

Other Factors Considered by the AGM Board of Directors. In addition to considering the strategic factors described above, the AGM board of directors considered the following additional factors, all of which it viewed as supporting its decision to approve the AGM Merger and make its recommendations to AGM stockholders:

 

   

the board of directors of HoldCo will be comprised of up to 14 directors of AGM in office immediately prior to the effective times of the mergers and four directors of AHL in office immediately prior to the effective times of the mergers (including Mr. James Belardi), which will result in a well-rounded board of directors with complementary strengths and backgrounds;

 

   

that following the closing, Marc Rowan, chief executive officer of AGM, would be the chief executive officer of HoldCo;

 

   

the exchange ratios and that the exchange ratios are fixed, with no adjustment in the merger consideration to be received by AHL stockholders as a result of a possible increase or decrease in the trading price of AGM’s Class A Shares following the announcement of the mergers;

 

   

historical information concerning AGM’s and AHL’s respective businesses, financial condition, results of operations, earnings, trading prices, technology positions, managements, competitive positions and prospects on a stand-alone basis;

 

   

the current and prospective business environment in which AGM and AHL operate, including international, national and local economic conditions, the competitive and regulatory environment, and the effect of these factors on AGM and HoldCo;

 

   

the belief that the change to a fixed dividend policy, which although may result in a lower payout ratio relative to AGM’s historical levels, will afford AGM stockholders with greater certainty and visibility on stockholder returns per share;

 

   

the recommendation of the conflicts committee of the AGM board of directors and AGM’s senior management in favor of the mergers;

 

   

a special committee of AHL’s board of directors (with independent financial and legal advisors) negotiated the merger agreement and the transactions contemplated thereby on behalf of AHL;

 

   

the alternatives reasonably available to AGM, whether through organic growth or acquisitions;

 

   

the ability of the AGM stockholders to approve or reject the AGM Merger by voting on the AGM Merger;

 

   

the oral opinion of Barclays delivered to the AGM board of directors and the conflicts committee of the AGM board of directors, subsequently confirmed by delivery of a written opinion dated March 8, 2021, and delivered to the conflicts committee of the AGM board of directors, that, as of the date of such opinion and based on and subject to the limitations, qualifications, assumptions and conditions set forth in its written opinion, the merger consideration for the AGM Merger was fair, from a financial point of view, to the stockholders of AGM, as more fully described in the section of this joint proxy statement/

 

117


Table of Contents
 

prospectus titled “The Merger—Opinion of AGM’s Financial Advisor” beginning on page 124 and the full text of the written opinion of Barclays, which is attached as Annex G to this joint proxy statement/prospectus; and

 

   

the review by the AGM board of directors with its advisors of the structure of the mergers, and the financial and other terms of the merger agreement, including the likelihood of consummation of the proposed transactions and the evaluation of the AGM board of directors of the likely time period necessary to complete the mergers.

The AGM board of directors also considered the following specific aspects of the merger agreement:

 

   

the nature of the closing conditions included in the merger agreement, including the reciprocal exceptions to the events that would constitute a material adverse effect on either AGM or AHL for purposes of the merger agreement, as well as the likelihood of satisfaction of all conditions to completion of the transactions;

 

   

the representations and warranties of AGM and AHL, as well as the interim operating covenants requiring the parties to conduct their respective businesses in the ordinary course prior to completion of the mergers, subject to specific limitations;

 

   

the requirement to use reasonable best efforts to obtain all regulatory approvals or clearances;

 

   

the restrictions in the merger agreement on AHL’s ability to respond to and negotiate certain alternative transaction proposals from third parties;

 

   

the right of the AGM board of directors to change its recommendation to AGM stockholders to vote “FOR” the AGM merger proposal if an intervening event has occurred and the AGM board of directors determines, after consultation with its outside legal counsel, that the failure to do so would be inconsistent with the fiduciary duties of the AGM board of directors under Delaware law; and

 

   

the belief that the circumstances that will trigger the payment of the termination fee (in connection with the termination of the merger agreement, AGM being obligated to pay AHL a termination fee of $81,900,000 if the merger agreement is terminated in certain circumstances as described in the section of this joint proxy statement/prospectus titled “Expenses and Termination Fee” beginning on page 195) and the size of the termination fee that might be payable to AHL pursuant to the merger agreement (i) was reasonable in light of the overall terms of the merger agreement, (ii) was within the range of termination fees in other transactions of this size and nature and (iii) would not be likely to preclude another party from making a competing proposal.

The AGM board of directors weighed these advantages and opportunities against a number of potentially negative factors in its deliberations concerning the merger agreement and the AGM Merger, including:

 

   

the risk that, because the exchange ratios under the merger agreement would not be adjusted for changes in the market price of AGM Class A Shares or AHL Common Shares, the value of HoldCo Shares to be issued to holders of AGM Class A Shares could be significantly more than the value of such shares immediately prior to the announcement of the mergers, and the value of the HoldCo Shares to be issued to holders of AHL Common Shares could be significantly less than the value of such shares immediately prior to the announcement of the mergers;

 

   

the risk that AHL’s financial performance may not meet AGM’s expectations;

 

   

the risk of not being able to realize all of the anticipated benefits of the mergers, including the synergies, cost savings, growth opportunities or cash flows between AGM and AHL, or that such benefits may take longer than expected to be realized, if at all;

 

   

the difficulties and management challenges inherent in completing the mergers and the possibility of encountering difficulties in achieving expected growth and cost savings;

 

118


Table of Contents
   

the fees and expenses associated with completing the mergers and the other transactions contemplated by the merger agreement;

 

   

the possible diversion of management attention for an extended period of time during the pendency of the mergers;

 

   

the risk that the mergers may not be completed despite the combined efforts of AGM and AHL or that completion may be unduly delayed, even if the required AGM vote and required AHL vote are obtained from AGM’s stockholders and AHL’s shareholders;

 

   

the provisions of the merger agreement which prohibit AGM from changing its recommendation and the potential payment to AHL by AGM of a termination fee of $81,900,000, as described in the section of this joint proxy statement/prospectus titled “Expenses and Termination Fee” beginning on page 195;

 

   

the potential for litigation relating to the mergers and the associated costs, burden and inconvenience involved in defending those proceedings;

 

   

the potential difficulties in retaining key personnel of AGM and AHL following announcement of the mergers;

 

   

the potential effect of the mergers on the overall business of AGM and AHL, including relationships with investors and regulators;

 

   

the risk that regulators may impose conditions, limitations, obligations or costs, or place restrictions on the conduct of AGM’s or AHL’s business, and that such conditions, limitations, obligations or restrictions will have the effect of delaying the completion of any of the transactions contemplated by the merger agreement, imposing additional material costs on or otherwise reducing the anticipated benefits of the mergers;

 

   

the risk that AGM stockholders or holders of AHL Common Shares and AHL Preferred Shares, as applicable, may vote down the proposals at the AGM special meeting or AHL special meeting;

 

   

that certain provisions of the merger agreement, although reciprocal, may have the effect of discouraging alternative proposals involving AGM;

 

   

terms of the merger agreement which restrict AGM’s abilities to operate its business outside of the ordinary course before the closing of the mergers; and

 

   

the risks of the type and nature described in the section of this joint proxy statement/prospectus titled “Risk Factors” beginning on page 48 and the matters described in the section of this joint proxy statement/prospectus titled “Cautionary Statement Regarding Forward-Looking Statements” beginning on page 61.

The AGM board of directors considered all of these factors as a whole and, on balance, concluded that it supported a favorable determination to enter into the merger agreement.

In addition, the AGM board of directors was aware of and considered the interests of its directors and executive officers that are different from, or in addition to, the interests of AGM stockholders generally, as described in the section of this joint proxy statement/prospectus titled “Interests of AGM’s Directors and Executive Officers in the Transactions” beginning on page 164.

The foregoing discussion of the information and factors that the AGM board of directors considered is not intended to be exhaustive, but rather is meant to include the material factors that the AGM board of directors considered. The AGM board of directors collectively reached the conclusion to approve the merger agreement, the AGM Merger, and the other transactions contemplated by the merger agreement (including the statutory merger agreement) in light of the various factors described above and other factors that the members of the AGM

 

119


Table of Contents

board of directors believed were appropriate. In view of the complexity and wide variety of factors, both positive and negative, that the AGM board of directors considered in connection with its evaluation of the AGM Merger, the AGM board of directors did not find it practical, and did not attempt, to quantify, rank or otherwise assign relative or specific weights or values to any of the factors it considered in reaching its decision and did not undertake to make any specific determination as to whether any particular factor, or any aspect of any particular factor, was favorable or unfavorable to the ultimate determination of the AGM board of directors. In considering the factors discussed above, individual directors may have given different weights to different factors.

The foregoing description of AGM’s consideration of the factors supporting the AGM Merger is forward-looking in nature. This information should be read in light of the factors discussed in the section of this joint proxy statement/prospectus titled “Cautionary Statement Regarding Forward-Looking Statements” beginning on page 61.

Recommendation of the AHL Board of Directors; AHL’s Reasons for the Merger

The AHL board of directors (other than Messrs. Belardi, Kleinman, Lohr, Michelini, Puffer and Rowan, who recused themselves from determinations relating to the transactions contemplated by the merger agreement due to their affiliation with AGM) and the AHL special committee considered many factors in making their determinations that the AHL Merger, the merger agreement and the statutory merger agreement are advisable and in the best interests of AHL and its shareholders as a whole, taking into account the totality of the relationships between the parties involved (including transactions that may be or have been particularly favorable or advantageous to AHL and its subsidiaries).

In arriving at its determination, the AHL special committee consulted with AHL management, as well as its legal counsel, Latham and Walkers and its independent financial advisors, Lazard and Houlihan Lokey, as well as AHL’s corporate, tax and regulatory counsel, Sidley Austin. Both the AHL board of directors and the AHL special committee considered a number of factors in its deliberation, weighing both the perceived benefits and potential risks of the AHL Merger, the merger agreement and the statutory merger agreement. At all times during their deliberation, the AHL board of directors (other than Messrs. Belardi, Kleinman, Lohr, Michelini, Puffer and Rowan, who recused themselves from determinations relating to the transactions contemplated by the merger agreement due to their affiliation with AGM) and the AHL special committee had regard to their respective fiduciary duties at common law and under the Companies Act and to the provisions of the AHL Bye-laws with respect to the resolution of conflicts relating to the entry into of contracts by AHL with a member of the Apollo Group (as defined in the AHL Bye-laws).

The AHL board of directors (other than Messrs. Belardi, Kleinman, Lohr, Michelini, Puffer and Rowan, who recused themselves from determinations relating to the transactions contemplated by the merger agreement due to their affiliation with AGM) and the AHL special committee considered various factors that they believed support their respective determinations and recommendations, including the following selection of factors (although not exclusive, and not necessarily in the order of relative importance):

 

   

Aggregate Value and Composition of the Consideration:

 

   

the exchange ratio represented consideration of $56.95 per AHL Common Share as of March 5, 2021, which implied a 17% premium to AHL’s closing share price on March 5, 2021 and a 27% premium to AHL’s 30-day VWAP as of March 5, 2021, which the AHL board of directors and the AHL special committee regarded as an attractive valuation;

 

   

the benefits that AHL obtained as a result of negotiations with AGM, including an exchange ratio which implies an offer premium per AHL Common Share that the AHL board of directors and the AHL special committee each believes was the highest price per AHL Common Share that AGM would be willing to pay;

 

   

the AHL Merger achieves, via the exchange ratio per AHL Common Share, an immediate valuation as of March 5, 2021 for holders of AHL Common Shares better matching the AHL

 

120


Table of Contents
 

board of director’s and the AHL special committee’s assessment of AHL’s fair value and valuation potential than the valuation implied by the average closing price of AHL Common Shares in the last 12 months, as determined in comparison to fundamental analysis of AHL’s business and the relative market valuation of AHL’s peers and competitors;

 

 

   

the absence of collars on the price implied by the fixed exchange ratio provides holders of AHL Common Shares with complete access to the benefit of any increase in the relative trading price of AGM Class A Shares as compared to a fixed exchange ratio with collars, which would limit that benefit potential;

 

   

the respective views of the AHL board of directors and the AHL special committee that AGM was undervalued as compared to its peers and has significant short term upside share price potential, including in light of forthcoming restructuring to AGM’s corporate governance, in which holders of AHL Common Shares will participate fully through the fixed exchange ratio between the announcement and completion of Transactions;

 

   

the potential for holders of AHL Common Shares to participate in the ongoing dividend and other favorable capital return policies of AGM (which will become the policies of HoldCo following the mergers);

 

   

the intended tax treatment of the mergers for U.S. federal income tax purposes, as more fully described in the section of this joint proxy statement/prospectus titled “Material Tax Consequences of the Mergers” beginning on page 323, is to achieve tax-free treatment;

 

   

Synergies and Strategic Considerations:

 

   

AGM’s and AHL’s familiarity with the other’s business and historical relationship between AGM and AHL and complementary but largely distinct structure of the two organizations, which makes AGM an optimal counterparty for AHL’s business, and the mergers will produce strategic and financial benefits for HoldCo;

 

   

the holders of AHL Common Shares, as shareholders of HoldCo, have the opportunity to participate in the equity value of AGM after the closing, including the benefits expected to derive from the transactions contemplated by the merger agreement;

 

   

the AHL Merger results in benefits for AHL that are not reproducible through a less complete increase in AGM’s interest in AHL or through other co-investment or joint ventures between AGM and AHL;

 

   

based on recent precedent transactions, the value of AHL’s business may receive more favorable market valuation within HoldCo than as a standalone company;

 

   

the transactions contemplated by the merger agreement will enable complete incentive alignment between AHL and AGM, which already have common interests as substantial mutual shareholders of each other;

 

   

as stated by AGM’s management during this process and over prior periods, AGM’s intention only to increase its position in AHL equity and unwillingness to consider selling its holdings in an alternative transaction, reducing the likelihood of attractive alternative business combinations for AHL;

 

   

the depth and experience of the management of HoldCo is expected to mitigate risks relating to attrition of key personnel;

 

   

a significant probability that HoldCo will have a higher credit rating and more efficient access to funding than AHL as a standalone entity;

 

   

the belief that HoldCo will be eligible and potentially receive inclusion in additional major indexes, which would be expected to increase its market value, particularly given the likely weighting based on a much larger aggregate market value;

 

   

the mergers are a logical extension of AHL’s long-term strategic relationship with AGM;

 

121


Table of Contents
   

Timing of the Negotiations of the Mergers:

 

   

the mergers take place at an opportune time for purposes of determining a favorable exchange ratio for AHL’s shareholders, as AHL’s share price has recovered by $32.16 from the decline in 2020 associated with uncertainties surrounding COVID-19 in U.S. equities markets, and was trading near a 52-week high;

 

   

the mergers occur before the announcement of unrelated restructuring by AGM of its corporate governance, which are expected be favorable to public stockholders of HoldCo;

 

   

Opinions of Financial Advisors:

 

   

the opinion of Lazard to the AHL special committee dated March 7, 2021 to the effect that, as of the date of the opinion and based upon and subject to the assumptions, procedures, matters, qualifications and limitations set forth therein, the exchange ratio provided for in the AHL Merger pursuant to the merger agreement was fair, from a financial point of view, to the holders of AHL Common Shares (other than AHL Common Shares held by (i) AHL, AHL Merger Sub, any direct or indirect wholly owned subsidiaries of AHL and the Apollo Operating Group or any of its direct or indirect subsidiaries and (ii) holders who are entitled to and properly demand appraisal of their AHL Common Shares), together with the financial analyses presented by Lazard to the AHL special committee in connection with the delivery of the opinion, as further described in the section of this joint proxy statement/prospectus titled “Opinions of the AHL Special Committee’s Financial Advisors—Opinion of Lazard Frères & Co. LLC” beginning on page 135;

 

   

the opinion of Houlihan Lokey to the AHL special committee dated March 7, 2021 to the effect that, as of the date of the opinion and based upon and subject to the assumptions, procedures, matters, qualifications and limitations set forth therein, the exchange ratio provided for in the AHL Merger pursuant to the merger agreement was fair to the holders of AHL Common Shares (other than holders of AHL Common Shares who are affiliates of AHL or AGM), from a financial point of view, together with the financial analyses presented by Houlihan Lokey to the AHL special committee in connection with the delivery of the opinion, as further described in the section of this joint proxy statement/prospectus titled “Opinions of the AHL Special Committee’s Financial Advisors—Opinion of Houlihan Lokey Capital, Inc.” beginning on page 146;

 

   

Terms of the Merger Agreement:

 

   

the terms and conditions of the merger agreement and the course of negotiations related thereto, including, among other things:

 

   

the obligation of AGM to pay AHL a reverse termination fee of $81.9 million upon termination of the merger agreement under specified circumstances, as further described in the section of this joint proxy statement/prospectus titled “The Merger Agreement—Expenses and Termination Fee” beginning on page 195;

 

   

the governance arrangements contained in the merger agreement, which provide that, at the closing of the transactions contemplated by the merger agreement, three (3) disinterested members of the AHL board of directors will be appointed to the board of directors of HoldCo, and the belief that these members could enhance the likelihood of obtaining the strategic benefits expected from the transaction and enhance the benefits that AHL could bring to HoldCo;

 

   

the right of the AHL board of directors to make an adverse recommendation change in the event the AHL board of directors determines in good faith that an unsolicited proposal constitutes a superior proposal under the merger agreement;

 

122


Table of Contents
   

taking into account all relevant circumstances, the terms and provisions of the merger agreement and the statutory merger agreement, including the requirement that the AHL Merger, the merger agreement and the statutory merger agreement be put before the holders of AHL Common Shares and holders of AHL Preferred Shares for approval in the special meeting, that the AHL board of directors remains capable of revoking its recommendation to the holders of AHL Common Shares and holders of AHL Preferred Shares under certain circumstances, constitutes a sufficient discharge by the directors of the AHL board of directors of their fiduciary duties at common law and under the Companies Act;

 

   

Likelihood of Completion of the Mergers:

 

   

the likelihood that the transactions contemplated by the merger agreement, including the Mergers, will be successfully consummated on the anticipated closing date, based on, among other things:

 

   

the closing conditions contained in the merger agreement;

 

   

the commitment made by AGM to cooperate and use reasonable best efforts to make all necessary filings and to obtain all necessary approvals and other confirmations from any governmental authority to consummate the transactions contemplated by the merger agreement, as discussed further in the section of this joint proxy statement/prospectus titled “The Merger Agreement—Efforts to Complete the Mergers” beginning on page 192; and

 

   

the incentive created by the above-discussed reverse termination fee.

The AHL board of directors (other than Messrs. Belardi, Kleinman, Lohr, Michelini, Puffer and Rowan, who recused themselves from determinations relating to the transactions contemplated by the merger agreement due to their affiliation with AGM) and the AHL special committee also considered a variety of uncertainties, risks and other countervailing factors, including the following (although not exclusive, and not necessarily in order of relative importance):

 

   

that the fixed exchange ratio will not be adjusted to compensate for changes in the price of AGM Class A Shares or AHL Common Shares prior to the consummation of the transactions contemplated by the merger agreement, and the terms of the merger agreement do not include termination rights triggered by a decrease in the value of AGM relative to the value of AHL (although the AHL board of directors and the AHL special committee each carefully examined the exchange ratio and determined that the exchange ratio was appropriate and the risks acceptable in view of the relative intrinsic values and financial performance of AGM and AHL);

 

   

the risk that the potential benefits and synergies of the transactions contemplated by the merger agreement may not be fully or partially achieved, may not be achieved within the expected timeframe or may be more expensive to achieve than expected (although the board believes likely synergies are significant and reasonable);

 

   

the potential for diversion of management attention, employee attrition and adverse effects of the announcement and pendency of the transactions contemplated by the merger agreement on customers and business relationships;

 

   

the restrictions on the conduct of AHL’s business during the pendency of the transactions contemplated by the merger agreement, which may delay or prevent AHL from undertaking business opportunities that may arise or may negatively affect AHL’s ability to attract and retain business relationships and personnel, as further described in the section of this joint proxy statement/prospectus titled “The Merger Agreement—Conduct of Business Pending the Completion of the Mergers” beginning on page 196;

 

   

the risks resulting from a loss of governance and strategic control by the former shareholders of AHL in HoldCo, where they will control only a minority of the outstanding voting stock;

 

123


Table of Contents
   

the anticipated negative tax treatment of AHL’s business resulting from the transactions contemplated by the merger agreement, which is anticipated to increase the U.S. income tax rate payable on AHL’s earnings as part of HoldCo;

 

   

the risk of declines in AGM’s share price and other intervening negative events occurring during the time period between signing and closing of the mergers, and the risk that closing could be extended to September 30, 2022 (as is permitted under the merger agreement) if the mergers do not close by June 30, 2022; and

 

   

the AHL board of directors is required to hold a meeting of shareholders to vote on the AHL Merger, the merger agreement and the statutory merger agreement, and does not have the ability to terminate the merger agreement in the event the AHL board of directors changes its recommendation.

Opinion of AGM’s Financial Advisor

The AGM conflicts committee engaged Barclays to act as its financial advisor in connection with a potential transaction with AHL pursuant to an engagement letter dated March 6, 2021. On March 7, 2021, Barclays rendered its oral opinion (which was subsequently confirmed in writing) to the AGM conflicts committee that, as of such date and based upon and subject to the qualifications, limitations and assumptions stated in its opinion, the AGM Merger consideration to be offered to the holders of AGM Class A Shares in the mergers and the transactions contemplated by the merger agreement (the “Transactions”), was fair, from a financial point of view, to such holders, taking into account the AHL Merger consideration.

The full text of Barclays’ written opinion, dated as of March 8, 2021, is attached as Annex G to this joint proxy statement/prospectus. Barclays’ written opinion sets forth, among other things, the assumptions made, procedures followed, factors considered and limitations upon the review undertaken by Barclays in rendering its opinion. You are encouraged to read the opinion carefully in its entirety. The following is a summary of Barclays’ opinion and the methodology that Barclays used to render its opinion. This summary is qualified in its entirety by reference to the full text of the opinion.

Barclays’ opinion, the issuance of which was approved by Barclays’ Fairness Opinion Committee, is addressed to the AGM board of directors and the AGM conflicts committee, addresses only the fairness, from a financial point of view, of the AGM Merger consideration to be offered to the holders of AGM Class A Shares in the Transactions, taking into account the AHL Merger consideration, and does not constitute a recommendation to any stockholder of AGM as to how such stockholder should vote with respect to the Transactions or any other matter. The terms of the Transactions were determined through arm’s-length negotiations between AGM and AHL and were unanimously approved by the AGM conflicts committee and the board of directors of AGM. Barclays did not recommend any specific form of consideration to AGM or that any specific form of consideration constituted the only appropriate consideration for the Transactions. Barclays was not requested to address, and its opinion does not in any manner address, AGM’s or HoldCo’s underlying business decision to proceed with or effect the Transactions, the likelihood of the consummation of any or all of the Transactions, any other agreement entered into or expected to be entered into in connection with the merger agreement, including but not limited to the Voting Agreement, the memorandum of association and bye-laws of AHL following the Transactions, the certificate of incorporation and bylaws of each of AGM and following the Transactions, except as specifically indicated in its opinion, the form or structure of the Transactions, or the relative merits of the Transactions as compared to any other transaction or business strategy in which AGM or HoldCo might engage. In addition, Barclays expressed no opinion on, and its opinion does not in any manner address, the fairness of the amount or the nature of any compensation to any officers, directors or employees of any parties to the Transactions, or any class of such persons, relative to the AGM Merger consideration paid in the Transactions or otherwise. No limitations were

imposed by the AGM conflicts committee upon Barclays with respect to the investigations made or procedures followed by it in rendering its opinion.

 

124


Table of Contents

In arriving at its opinion, Barclays, among other things:

 

   

reviewed and analyzed a draft of the merger agreement, dated as of March 7, 2021, and the specific terms of the Transactions;

 

   

reviewed and analyzed publicly available information concerning AGM and AHL that Barclays believed to be relevant to its analysis, including AGM’s and AHL’s Annual Reports on Form 10-K for the fiscal year ended December 31, 2020;

 

   

reviewed and analyzed financial and operating information with respect to the businesses, operations and prospects of AGM and AHL furnished to Barclays by AGM, including financial projections of AGM approved for Barclays’ use by AGM as well as confirmations and responses by AGM to questions on such information posed by Barclays (the “AGM Management Projections for AGM”), financial projections of AHL prepared by AGM management (the “AGM Management Projections for AHL”) and financial projections of AHL’s operations as a subsidiary of HoldCo pro forma for the consummation of the Transactions prepared by AGM management (the “AGM Management Projections for Pro Forma AHL”, collectively with the AGM Management Projections for AGM and the AGM Management Projections for AHL, the “AGM Management Projections”);

 

   

reviewed and analyzed the trading history of (a) AGM Class A Shares since March 30, 2011 and (b) AHL Common Shares since December 9, 2016, and a comparison of those trading histories with those of other companies that Barclays deemed relevant;

 

   

reviewed and analyzed a comparison of the historical financial results and present financial condition of AGM and AHL with each other and with those of other companies that Barclays deemed relevant;

 

   

reviewed and analyzed a comparison of the financial terms of the Transactions with the financial terms of certain other transactions that Barclays deemed relevant;

 

   

had discussions with AGM management concerning both AGM’s and AHL’s businesses, operations, assets, liabilities, financial condition and prospects; and

 

   

undertook such other studies, analyses and investigations as Barclays deemed appropriate.

In arriving at its opinion, Barclays assumed and relied upon the accuracy and completeness of the financial and other information used by Barclays without any independent verification of such information (and did not assume responsibility or liability for any independent verification of such information). Barclays also relied upon the assurances of AGM’s management that they were not aware of any facts or circumstances that would make such information inaccurate or misleading. With respect to the AGM Management Projections, upon the advice of AGM, Barclays assumed that such projections were reasonably prepared on a basis reflecting the best currently available estimates and judgments of AGM management as to the future financial performance of AGM, AHL and AHL’s operations as a subsidiary of HoldCo pro forma for the consummation of the Transactions and that AGM, AHL and AHL’s operations as a subsidiary of HoldCo pro forma for the consummation of the Transactions would perform substantially in accordance with such projections. Barclays assumed no responsibility for and it expressed no view as to any such projections or estimates or the assumptions on which they are based. In arriving at its opinion, Barclays did not conduct a physical inspection of the properties and facilities of AGM or AHL and did not make or obtain any evaluations or appraisals of the assets or liabilities of AGM or AHL. Furthermore, Barclays is not an actuary and Barclays’ services did not include actuarial determinations or evaluations and Barclays did not attempt to evaluate actuarial assumptions. Barclays’ opinion was necessarily based upon market, economic and other conditions as they existed on, and could be evaluated as of, March 5, 2021, the last trading date prior to the date of delivery of Barclays’ opinion. Barclays assumed no responsibility for updating or revising its opinion based on events or circumstances that may have occurred after March 5, 2021. Barclays did not evaluate or take into account any prospective changes in

 

125


Table of Contents

accounting standards or policies. In addition, Barclays expressed no opinion as to the prices at which any class of stock of AGM, HoldCo (including the HoldCo Shares), or AHL would trade following the announcement or consummation of the Transactions. Barclays’ opinion should not be viewed as providing any assurance that the market value of the HoldCo Shares to be held by the stockholders of AHL and the stockholders of AGM after the consummation of the Transactions would be in excess of the market value of AHL Common Shares or AGM Class A Shares owned by such stockholders at any time prior to the announcement or consummation of the Transactions.

Barclays assumed that the executed merger agreement would conform in all material respects to the last draft reviewed by Barclays prior to delivery of its opinion. In addition, Barclays assumed the accuracy of the representations and warranties contained in the merger agreement and all agreements related thereto. Barclays also assumed, upon the advice of AGM, that all material governmental, regulatory and third party approvals, consents and releases for the Transactions would be obtained within the constraints contemplated by the merger agreement and all agreements related thereto and that the Transactions would be consummated in accordance with the terms of the merger agreement and all agreements related thereto without waiver, modification or amendment of any material term, condition or agreement thereof. Barclays did not express any opinion as to any tax or other consequences that might result from the Transactions, nor does its opinion address any legal, tax, regulatory or accounting matters, as to which Barclays understood that AGM obtained such advice as it deemed necessary from qualified professionals.

In connection with rendering its opinion, Barclays performed certain financial, comparative and other analyses as summarized below. In arriving at its opinion, Barclays did not ascribe a specific range of values to the AHL Common Shares or AGM Class A Shares but rather made its determination as to the fairness from a financial point of view, of the AGM Merger consideration to be offered to the holders of AGM Class A Shares in the Transactions, taking into account the AHL Merger consideration, on the basis of various financial and comparative analyses. The preparation of a fairness opinion is a complex process and involves various determinations as to the most appropriate and relevant methods of financial and comparative analyses and the application of those methods to the particular circumstances. Therefore, a fairness opinion is not readily susceptible to summary description.

In arriving at its opinion, Barclays did not attribute any particular weight to any single analysis or factor considered by it but rather made qualitative judgments as to the significance and relevance of each analysis and factor relative to all other analyses and factors performed and considered by it and in the context of the circumstances of the particular transaction. Accordingly, Barclays believes that its analyses must be considered as a whole, as considering any portion of such analyses and factors, without considering all analyses and factors as a whole, could create a misleading or incomplete view of the process underlying its opinion.

Summary of Material Financial Analyses

The following is a summary of the material financial analyses used by Barclays in preparing its opinion to the AGM conflicts committee. The summary of Barclays’ analyses and reviews provided below is not a complete description of the analyses and reviews underlying Barclays’ opinion. The preparation of a fairness opinion is a complex process involving various determinations as to the most appropriate and relevant methods of analysis and review and the application of those methods to particular circumstances, and, therefore, is not readily susceptible to summary description.

For the purposes of its analyses and reviews, Barclays made numerous assumptions with respect to industry performance, general business, economic, market and financial conditions and other matters, many of which are beyond the control of AGM or any other parties to the Transactions. No company, business or transaction considered in Barclays’ analyses and reviews is identical to AGM, AHL, HoldCo or the Transactions, and an evaluation of the results of those analyses and reviews is not entirely mathematical. Rather, the analyses and reviews involve complex considerations and judgments concerning financial and operating characteristics and

 

126


Table of Contents

other factors that could affect the acquisition, public trading or other values of the companies, businesses or transactions considered in Barclays’ analyses and reviews. None of AGM, AHL, HoldCo, Barclays or any other person assumes responsibility if future results are materially different from those discussed. Any estimates contained in these analyses and reviews and the ranges of valuations resulting from any particular analysis or review are not necessarily indicative of actual values or predictive of future results or values, which may be significantly more or less favorable than as set forth below. In addition, analyses relating to the value of companies, businesses or securities do not purport to be appraisals or reflect the prices at which the companies, businesses or securities may actually be sold. Accordingly, the estimates used in, and the results derived from, Barclays’ analyses and reviews are inherently subject to substantial uncertainty.

The summary of the financial analyses and reviews summarized below include information presented in tabular format. In order to fully understand the financial analyses and reviews used by Barclays, the tables must be read together with the text of each summary, as the tables alone do not constitute a complete description of the financial analyses and reviews. Considering the data in the tables below without considering the full description of the analyses and reviews, including the methodologies and assumptions underlying the analyses and reviews, could create a misleading or incomplete view of Barclays’ analyses and reviews.

Analyses Related to AHL

Selected Comparable Company Analysis

In order to assess how the public market values shares of similar publicly traded companies, Barclays reviewed and compared specific financial and operating data relating to AHL with selected companies that Barclays, based on its experience in the insurance industry, deemed comparable to AHL.

The selected comparable companies with respect to AHL were:

 

   

American Equity Investment Life Holding

 

   

Prudential Financial, Inc.

 

   

Equitable Holdings Inc.

 

   

Lincoln National Corp.

 

   

CNO Financial Group, Inc.

Barclays calculated and compared various financial multiples and ratios of AHL and its selected comparable companies. As part of its selected comparable company analysis, Barclays calculated and analyzed each company’s multiple of its current stock price to its projected earnings per share for calendar years 2021 and 2022, respectively (“P/E 2021E” and “P/E 2022E”, respectively) and each company’s ratio of its current stock price to its book value per share (“P/BVPS”), excluding accumulated other comprehensive income (“AOCI”), as of December 31, 2020. All of these calculations were performed, and based on publicly available financial data and closing prices, as of March 5, 2021, the last trading date prior to the date of delivery of Barclays’ opinion.

The results from the comparable companies analysis used are summarized below:

 

     Low      Median      Mean      High  

P/E 2021E

     5.8x        7.8x        8.0x        11.6x  

P/E 2022E

     0.49x        6.0x        6.9x        10.9x  

P/BVPS (excluding AOCI) as of December 31, 2020

     0.82x        0.98x        0.99x        1.29x  

Barclays selected the comparable companies listed above because their businesses and operating profiles are reasonably similar to that of AHL. However, because of the inherent differences between the business, operations and prospects of AHL and those of the selected comparable companies, Barclays believed that it was

 

127


Table of Contents

inappropriate to, and therefore did not, rely solely on the quantitative results of the selected comparable company analysis. Accordingly, Barclays also made qualitative judgments concerning differences between the business, financial and operating characteristics and prospects of AHL and the selected comparable companies that could affect the public trading values of each in order to provide a context in which to consider the results of the quantitative analysis. These qualitative judgments related primarily to the differing sizes, growth prospects, profitability levels and degree of operational risk between AHL and the companies included in the selected company analysis.

Based upon these judgments, Barclays selected a range of P/E 2021E multiples of 6.0x to 8.0x, a range of P/E 2022E multiples of 5.0x to 6.5x, and a range of P/BVPS (excluding AOCI) as of December 31, 2020 multiples of 0.80x to 1.00x, and applied such ranges to the AGM Management Projections for AHL’s estimated earnings per share for calendar year 2021, estimated earnings per share for calendar year 2022, and AHL’s reported book value per share (excluding AOCI) as of December 31, 2020, to calculate a range of implied prices per share of AHL.

The following summarizes the result of these calculations:

 

     Implied Value Per
Share
 

Based on P/E 2021E

   $ 49.10 - $65.46    

Based on P/E 2022E

   $ 51.13 - $66.48    

Based on P/BVPS (excluding AOCI) as of December 31, 2020

   $ 45.56 - $56.95    

Barclays calculated an implied value of the merger consideration per AHL Common Share of $56.94 (the “Implied Merger Consideration”) as of March 5, 2021 by multiplying the AHL Merger Consideration of 1.149x by the closing price per share of AGM Class A Shares on March 5, 2021 of $49.56. Barclays noted that on the basis of the selected comparable company analysis, the Implied Merger Consideration of $56.94 per AHL Common Share was within the range of implied values per share calculated based on P/E 2021E, P/E 2022E and P/BVPS (excluding AOCI).

Selected Precedent Transaction Analysis

Barclays reviewed and compared the purchase prices and financial multiples paid in selected precedent transactions that Barclays, based on its experience with merger and acquisition transactions, deemed relevant. Barclays chose such transactions based on, among other things, the similarity of the applicable target companies in the transactions to AHL with respect to the business and operating profiles, relative sizes and overall market conditions, as well as other characteristics of their businesses. The selected transactions were:

Selected Precedent Transactions

 

Date Announced

  

Acquirer

  

Target

January 27, 2021

   Massachusetts Mutual Life Insurance Company    Great American Life Insurance Company

January 11, 2021

   Farm Bureau Property & Casualty Insurance Company    FBL Financial Group, Inc.

September 8, 2020

   Athene Holding Ltd. and Massachusetts Mutual Life Insurance Company1    American Equity Investment Life Holding Company

July 8, 2020

   KKR & Co. Inc.    Global Atlantic Financial Group Limited

 

1 

Publicly disclosed terms of a transaction that was not consummated.

 

128


Table of Contents

Based on publicly available information, Barclays calculated and analyzed multiples of price represented by the price paid in the selected precedent transaction to book (excluding AOCI) value of the target companies for the selected transactions as of the most recent quarter available prior to transaction announcement. The results of the foregoing analysis are summarized below:

Selected Precedent Transactions

 

Acquirer

  

Target

  

P/BV

(excluding AOCI)

Massachusetts Mutual Life Insurance Company

   Great American Life Insurance Company    1.25x

Farm Bureau Property & Casualty Insurance Company

   FBL Financial Group, Inc.    1.26x

Athene Holding Ltd. and Massachusetts Mutual Life Insurance Company

   American Equity Investment Life Holding Company2    1.25x

KKR & Co. Inc.

   Global Atlantic Financial Group Limited    1.00x

The reasons for and the circumstances surrounding each of the selected precedent transactions analyzed were diverse, and there are inherent differences in the business, operations, financial conditions and prospects of AHL and the companies included in the selected precedent transaction analysis. Accordingly, Barclays believed that a purely quantitative selected precedent transaction analysis would not be particularly meaningful in the context of considering the Transactions. Barclays therefore made qualitative judgments concerning differences between the characteristics of the selected precedent transactions and the Transactions which would affect the acquisition values of the selected target companies and AHL.

Based upon these judgments, Barclays selected a range of P/BV (excluding AOCI) multiples of 1.00x to 1.25x and applied such ranges to AHL’s reported book value per share (excluding AOCI) as of December 31, 2020 to calculate a range of implied prices per AHL Common Share for the analysis. The foregoing analysis yielded a range of implied present values per share of AHL Common Stock of $56.95 to $71.19.

 

Barclays noted that on the basis of the selected precedent transaction analysis, the Implied Merger Consideration of $56.94 per share was $0.01 below the low end of the range of implied values per share calculated using the AGM Management Projections for AHL.

Discounted Cash Flow Analysis

Barclays estimated and analyzed the net present value of cash flows of AHL attributable to holders of AHL Common Shares (collectively) over a five-year period in the absence of a transaction. A discounted cash flow analysis is a traditional valuation methodology used to derive a valuation of an asset by calculating the “present value” of estimated future cash flows of the asset. “Present value” refers to the current value of future cash flows or amounts and is obtained by discounting those future cash flows or amounts by a discount rate that takes into account macroeconomic assumptions and estimates of risk, the opportunity cost of capital, expected returns on equity and other appropriate factors.

As part of the analysis and using the AGM Management Projections for AHL, Barclays added (i) the present values of AHL’s hypothetical distributions of capital in excess of the minimum capital requirements to fund AHL’s operations as contemplated by the AGM Management Projections for AHL from December 31, 2021 through December 31, 2025 for AHL and (ii) the “terminal value” of AHL as of December 31, 2025, discounted

 

2 

Publicly disclosed terms of a transaction that was not consummated.

 

129


Table of Contents

to present value using a range of selected discount rates. Barclays calculated the terminal value multiple by using the Gordon Growth Model for financial institutions, which is derived as (levered return on equity (“ROE”) - perpetuity growth rate) / (cost of equity - perpetuity growth rate). For the purposes of this calculation, Barclays assumed a 3.0% annual growth rate for AHL in perpetuity after December 31, 2025 and used a selected cost of equity range of 13.5% to 15.5%. Additionally, a levered ROE for 2025 of 14.0% (which was calculated based on the 13.1% ROE for 2025 per the AGM Management Projections for AHL adjusted for the hypothetical distributions of excess capital) was used in the terminal valuation calculation. This calculation resulted in a terminal multiple of 0.96x, which was then applied to AHL’s estimated book value per share (ex. AOCI) as of December 31, 2025 per the AGM Management Projections for AHL. Barclays selected the perpetuity growth rate utilizing its professional judgment and experience, taking into account the AGM Management Projections for AHL and market expectations regarding long-term growth of gross domestic product and inflation. The range of discount rates of 13.5% to 15.5% was selected based on estimates of the cost of equity for AHL and selected comparable companies identified above.

Barclays then calculated a range of implied price per share of AHL by dividing such amount by the fully diluted number of AHL Common Shares outstanding as of March 5, 2021 based on the AGM Management Projections for AHL. The foregoing analysis yielded a range of implied present values per share of AGM Class A Shares of $48.63 to $63.18.

Barclays also conducted its analysis using the AGM Management Projections for Pro Forma AHL. For this analysis, Barclays calculated the “terminal value” of pro forma AHL as of December 31, 2025 discounted to present value using a range of selected discount rates. The analysis assumed no excess capital dividends from December 31, 2020 to December 31, 2025 based on the AGM Management Projections for Pro Forma AHL. Barclays calculated the terminal value multiple by using the Gordon Growth Model for financial institutions, which is derived as (levered return on equity (“ROE”) - perpetuity growth rate) / (cost of equity - perpetuity growth rate). For the purposes of this calculation, Barclays assumed a 3.0% annual growth rate for pro forma AHL in perpetuity after December 31, 2025 and used a selected cost of equity range of 13.5% to 15.5%. Additionally, a levered ROE for 2025 of 14.8% per the AGM Management Projections for Pro Forma AHL was used in the terminal valuation calculation. This calculation resulted in a terminal multiple of 1.01x, which was then applied to Pro Forma AHL’s estimated book value per share (ex. AOCI) as of December 31 2025 per the AGM Management Projections for Pro Forma AHL. Barclays selected the perpetuity growth rate utilizing its professional judgment and experience, taking into account the AGM Management Projections for Pro Forma AHL and market expectations regarding long-term growth of gross domestic product and inflation. The range of discount rates of 13.5% to 15.5% was selected based on estimates of the cost of equity for AHL and selected comparable companies identified above.

Barclays then calculated a range of implied prices per AHL Common Share by dividing such amount by the fully diluted number of AHL Common Shares outstanding as of March 5, 2021 based on the AGM Management Projections for AHL. The foregoing analysis yielded a range of implied present values per AHL Common Share of $51.00 to $62.78.

Barclays noted that on the basis of the discounted cash flow analysis, the Implied Merger Consideration of $56.94 per share was within the range of implied values per share calculated above based on the AGM Management Projections for AHL as well as for AGM Management Projections for Pro Forma AHL.

Analyses Related to AGM

Selected Comparable Company Analysis

In order to assess how the public market values shares of similar publicly traded companies, Barclays reviewed and compared specific financial and operating data relating to AGM, with selected companies that Barclays, based on its experience in the asset management industry deemed comparable to AGM.

 

130


Table of Contents

The selected comparable companies with respect to AGM were:

 

   

Ares Management Corp.

 

   

Blackstone Group Inc.

 

   

Carlyle Group Inc.

 

   

KKR & Co Inc.

Barclays calculated and compared various financial multiples and ratios of AGM and its selected comparable companies. As part of its selected comparable company analysis related to AGM, Barclays calculated and analyzed each company’s multiple of its current stock price to its projected distributable earnings per share for calendar years 2021 and 2022, respectively (“P/DE 2021E” and “P/DE 2022E”, respectively). All of these calculations were performed, and based on publicly available financial data and closing prices, as of March 5, 2021, the last trading date prior to the date of delivery of Barclays’ opinion.

The results from the comparable companies analysis used are summarized below:

 

     Low      Median      Mean      High  

P/DE 2021E

     15.3x        19.6x        19.2x        22.4x  

P/DE 2022E

     12.2x        16.7x        16.3x        19.5x  

Barclays selected the comparable companies listed above because their businesses and operating profiles are reasonably similar to that of AGM. However, because of the inherent differences between the business, operations and prospects of AGM and those of the selected comparable companies, Barclays believed that it was inappropriate to, and therefore did not, rely solely on the quantitative results of the selected comparable company analysis. Accordingly, Barclays also made qualitative judgments concerning differences between the business, financial and operating characteristics and prospects of AGM and the selected comparable companies that could affect the public trading values of each in order to provide a context in which to consider the results of the quantitative analysis. These qualitative judgments related primarily to the differing sizes, growth prospects, profitability levels and degree of operational risk between AGM and the companies included in the selected company analysis.

Based upon these judgments, Barclays selected a range of P/DE 2021E multiples of 17.0x to 20.0x and a range of P/DE 2022E multiples of 14.0x to 17.0x for AGM, and applied such ranges to the AGM Management Projections for AGM’s estimated distributable earnings per share for calendar year 2021 and estimated distributable earnings per share for calendar year 2022.

The following summarizes the result of these calculations:

 

     Implied Value Per
Share
 

Based on P/E 2021DE

   $ 46.10 - $54.23    

Based on P/E 2022DE

   $ 48.38 - $58.74    

Barclays noted that on the basis of the selected comparable company analysis (1) the closing trading price of AGM Class A Shares on March 5, 2021, the last trading date prior to the date of delivery of Barclays’ opinion, of $49.56 and (2) the 30-day volume weighted average share prices (“VWAP”) of AGM Class A Shares as of March 5, 2021 of $49.62, were within the range of implied values per share of AGM Class A Shares calculated based on P/DE 2021E and P/DE 2022E. Barclays further noted that on the basis of the selected comparable company analysis the 90-day VWAP of AGM Class A Shares as of March 5, 2021 of $46.92 was within the range of implied values per share of AGM Class A Shares calculated based on P/DE 2021E and below range of implied values per share of AGM Class A Shares calculated based on P/DE 2022E for AGM.

 

131


Table of Contents

Sum of the Parts Valuation Analysis

Barclays conducted a sum of the parts valuation analysis to determine an implied price per share value reference range for AGM Class A Shares. The sum-of-the-parts analysis was performed by calculating an implied value per share of each of AGM’s fee-related earnings, performance-related earnings, and balance sheet value of AGM’s investment assets.

Barclays calculated the implied price per share value of (1) fee-related earnings of AGM by multiplying the AGM Management Projections for AGM’s after-tax fee-related earnings of AGM for 2021E by a selected illustrative stock price to fee-related earnings multiples (“P/FRE”) range of 18.0x to 22.0x, (2) performance-related earnings of AGM by multiplying the AGM Management Projections for AGM’s after-tax performance-related earnings of AGM for 2021E by a selected illustrative stock price to performance-related earnings multiples (“P/PRE”) range of 5.0x to 7.0x, and (3) the adjusted balance sheet of AGM’s investment assets by multiplying the AGM Management Projections for AGM’s balance sheet value of AGM’s investment assets as of December 31, 2021 by a selected illustrative stock price to balance sheet multiples (“P/Balance Sheet”) range of 0.9x to 1.0x. The illustrative multiples ranges for AGM each were derived by analysis of the selected comparable companies with respect to AGM above and taking into account Barclays’ qualitative judgments.

Barclays then derived a range of illustrative implied value per share for AGM Class A Shares by adding the implied price per share values above to produce a range of implied value per share of AGM Class A Shares of $47.28 to $57.72. Barclays noted that on the basis of the sum of the parts valuation analysis, (1) the closing trading price of AGM Class A Shares on March 5, 2021, the last trading date prior to the date of delivery of Barclays’ opinion, of $49.56 and (2) the 30-day VWAP of AGM Class A Shares as of March 5, 2021 of $49.62, were within the range of implied values per share calculated based on the sum of the parts analysis. Barclays further noted that on the basis of sum of the parts valuation analysis the 90-day VWAP of AGM Class A Shares as of March 5, 2021 of $46.92 was below the range of implied values per share calculated based on the sum of the parts analysis for AGM.

Dividend Discount Analysis

Barclays performed a dividend discount analysis on AGM using AGM Management Projections for AGM and certain publicly available information, which was used as a basis for discount rates and a terminal value range. In its calculation and analysis, Barclays used AGM’s projected dividends for 2021 to 2025 to calculate a present value of that cash flow assuming a 11.5%  to 13.5% cost of equity range.

For the purposes of the analysis, Barclays assumed that at the end of 2025E, 90% of AGM’s distributable earnings net of tax would be distributed in the form a dividend. That one-time dividend of the excess capital was discounted back to the present value assuming a 11.5% to 13.5% cost of equity range. This dividend discount analysis resulted in a range of implied present values per common share of $47.86 to $63.70.

Barclays noted that on the basis of the dividend discount analysis, (1) the closing trading price of AGM Class A Shares on March 5, 2021, the last trading date prior to the date of delivery of Barclays’ opinion, of $49.56 and (2) the 30-day VWAP of AGM Class A Shares as of March 5, 2021 of $49.62, were within the range of implied values per share calculated based on the dividend discount analysis. Barclays further noted that on the basis of the dividend discount analysis the 90-day VWAP of AGM Class A Shares as of March 5, 2021 of $46.92 was below range of implied values per share calculated based on the dividend discount analysis for AGM.

Exchange Ratio Analysis

Barclays reviewed the implied relative exchange ratio based on the share prices of AGM Class A Shares and AHL Common Shares as of March 5, 2021, the 52-week high and low share prices of AGM Class A Shares and AHL Common Shares for the period ended March 5, 2021, the VWAPs for AGM Class A Shares and AHL

 

132


Table of Contents

Common Shares for the 30-day, 90-day, one year, and two year periods ending March 5, 2021, the VWAP for AGM Class A Shares and AHL Common Shares for the period from December 8, 2016 (the initial public offering of AHL Common Shares) to March 5, 2021, and the high and low share prices for AGM Class A Shares and AHL Common Shares for the period from December 8, 2016 to March 5, 2021. This analysis implied relative exchange ratios from 0.55x to 2.48x AGM Class A Shares for each AHL Common Share.

Barclays also reviewed the implied relative exchange ratio based on the range of share prices of AGM Class A Shares and AHL Common Shares derived from the selected comparable company analysis for each of AGM and AHL as described above. This analysis implied relative exchange ratios from 0.87x to 1.42x AGM Class A Shares for each AHL Common Share.

Barclays further reviewed the implied relative exchange ratio based on the range of share prices of AGM Class A Shares and AHL Common Shares derived from the discounted cash flow analyses for AHL and the dividend discount analysis for AGM as described above. This analysis implied relative exchange ratios from 0.80x to 1.31x AGM Class A Shares for each AHL Common Share.

Other Factors

Barclays also reviewed and considered other factors, which were not considered part of its financial analyses in connection with rendering its advice, but were references for informational purposes, including, among other things, Historical Share Price Analysis, Exchange Ratio Analysis and Equity Research Analyst Price Targets Analysis described below.

Historical Share Price Analysis

To provide background information and perspective to the historical share prices of AGM Class A Shares and AHL Common Shares, Barclays reviewed share prices of AGM Class A Shares and AHL Common Shares as of March 5, 2021, the VWAP of AGM Class A Shares and AHL Common Shares for the 30-day and 90-day periods ending March 5, 2021, and the 52-week high and low closing share prices for AGM Class A Shares and AHL Common Shares as of March 5, 2021. The results of this analysis are summarized below:

 

     AGM Class A Shares      AHL
Common
Shares
 

As of March 5, 2021

   $ 49.56      $ 48.88  

30-day VWAP

   $ 49.62      $ 44.87  

90-day VWAP

   $ 46.62      $ 42.49  

52-week Low

   $ 23.80      $ 16.11  

52-week High

   $ 54.33      $ 48.88  

Historical share prices were used for informational purposes only and were not included in the financial analysis.

Equity Research Analyst Price Targets Analysis

Barclays evaluated the publicly available price targets of AGM Class A Shares and AHL Common Shares published by independent equity research analysts associated with various Wall Street firms. The range of undiscounted analyst price targets for AGM Class A Shares was $50.00 to $62.00 per share as of March 5, 2021 and the range of undiscounted analyst price targets for AHL Common Shares was $48.00 to $60.00 per share as of March 5, 2021. This analysis yielded an implied exchange ratio range of 0.77x to 1.20x AGM Class A Shares for each AHL Common Share.

Equity analyst target prices were used for informational purposes only and were not included in the financial analysis.

 

133


Table of Contents

General

Barclays is an internationally recognized investment banking firm and, as part of its investment banking activities, is regularly engaged in the valuation of businesses and their securities in connection with mergers and acquisitions, investments for passive and control purposes, negotiated underwritings, competitive bids, secondary distributions of listed and unlisted securities, private placements and valuations for estate, corporate and other purposes. The AGM conflicts committee selected Barclays because of its familiarity with AGM and its qualifications, reputation and experience in the valuation of businesses and securities in connection with mergers and acquisitions generally, as well as substantial experience in transactions comparable to the Transactions.

Barclays is acting as financial advisor to the AGM conflicts committee in connection with the Transactions. As compensation for its services in connection with the Transactions, AGM will pay Barclays a fee of $6 million for its opinion, of which $1 million was payable upon the signing of the merger agreement and $5 million will be payable on closing of the Transactions. In addition, AGM has agreed to reimburse Barclays for its reasonable expenses incurred in connection with the Transactions and to indemnify Barclays for certain liabilities that may arise out of its engagement by AGM and the rendering of Barclays’ opinion. Barclays has performed various investment banking and financial services for AGM and AHL in the past, and expects to perform such services in the future, and has received, and expects to receive, customary fees for such services. Specifically, in the past two years, Barclays has performed the following investment banking and financial services: (a) for AGM or funds managed by AGM: (i) in February 2021, served as an underwriter on a secondary offering of common stock by certain shareholders of OneMain Holdings, Inc., (ii) in February 2021, served as a co-manager on a notes offering by AGM Management Holdings LP, (iii) in June 2019, January 2020, January 2021, and February 2021, served as an underwriter on secondary offerings by certain shareholders of Watches of Switzerland, (iv) in June 2020, served as financial advisor to AGM in connection with its financing transaction with MFA Financial, Inc., (v) in June 2020, served as placement agent to AGM in connection with its preferred equity investment in Albertsons Companies, Inc., (vi) in March 2020, served as financial advisor to AGM in connection with its minority investment in AHL, (vii) in December 2019, provided financing to funds managed by AGM in connection with their acquisition of Cox Media Group, (viii) in July 2019, provided financing to funds managed by AGM in connection with their acquisition of Smart & Final Stores Inc., (ix) in April 2019, served as financial advisor to AGM in connection with the acquisition of Direct ChassisLink, Inc. by funds managed by AGM, and (x) in addition, Barclays has been a counterparty to AGM in various risk management and financing transactions, including, but not limited to, hedging transactions, margin loans and asset finance facilities, and (b) for AHL: (i) in January 2021, served as an initial purchaser on an offering of funding-agreement backed notes by Athene Global Funding, (ii) in December 2020, served as an underwriter on AHL’s offering of depositary shares, (iii) in November 2020, served as an initial purchaser on two offerings of funding-agreement backed notes by Athene Global Funding, (iv) in October 2020, served as an underwriter on AHL’s offering of senior notes, (v) in August 2020, served as an initial purchaser on an offering of funding-agreement backed notes by Athene Global Funding, (vi) in June 2020, served as an initial purchaser on an offering of funding-agreement backed notes by Athene Global Funding, (vii) in March 2020, served as an underwriter on AHL’s offering of senior notes, (viii) in November 2019, served as an initial purchaser on an offering of funding-agreement backed notes by Athene Global Funding, (ix) in September 2019, served as an underwriter on AHL’s offering of depositary shares, (x) in June 2019, served as an initial purchaser on an offering of funding-agreement backed notes by Athene Global Funding, (xi) in June 2019, served as an underwriter on AHL’s offering of depositary shares, and (xii) Barclays is currently a lender to AHL and certain of its subsidiaries. For the period beginning January 1, 2019 through the date hereof, Barclays has received approximately $             million in investment banking fees from AGM, funds managed by AGM, certain portfolio companies of funds managed by AGM and other AGM affiliates. Similarly, for the period beginning January 1, 2019 through the date hereof, Barclays has received approximately $6.6 million in investment banking fees from AHL, entities controlled by AHL and other AHL affiliates.

In addition, Barclays and its affiliates in the past have provided, currently are providing, or in the future may provide, investment banking services to certain portfolio companies of funds managed by AGM and have received or in the future may receive customary fees for rendering such services, including (i) having acted or

 

134


Table of Contents

acting as financial advisor to certain portfolio companies of funds managed by AGM and other AGM affiliates in connection with certain mergers and acquisition transactions; (ii) having acted or acting as arranger, bookrunner and/or lender for certain portfolio companies of funds managed by AGM and other AGM affiliates in connection with the financing for various acquisition transactions; and (iii) having acted or acting as underwriter, initial purchaser and placement agent for various equity and debt offerings undertaking by certain portfolio companies of funds managed by AGM and affiliates.

Barclays, its subsidiaries and its affiliates engage in a wide range of businesses from investment and commercial banking, lending, asset management and other financial and non-financial services. In the ordinary course of its business, Barclays and affiliates may actively trade and effect transactions in the equity, debt and/or other securities (and any derivatives thereof) and financial instruments (including loans and other obligations) of AGM, HoldCo and AHL for its own account and for the accounts of its customers and, accordingly, may at any time hold long or short positions and investments in such securities and financial instruments.

Opinions of the AHL Special Committee’s Financial Advisors

The AHL special committee retained Lazard and Houlihan Lokey as financial advisors in connection with the Transactions. In connection with this engagement, the AHL special committee requested that Lazard and Houlihan Lokey evaluate the fairness, from a financial point of view, to the holders of AHL Common Shares (other than certain excluded holders as specified in their respective opinions) of the exchange ratio provided for in the AHL Merger.

The AHL special committee’s financial advisors’ financial analyses and opinions were only one of many factors taken into consideration by the AHL special committee in its evaluation of the mergers and the transactions contemplated by the merger agreement. Consequently, the analyses described below should not be viewed as determinative of the views of the AHL special committee or management of AHL with respect to the exchange ratio, or as to whether the AHL special committee would have been willing to determine that a different exchange ratio or consideration was fair. The exchange ratio for the AHL Merger was determined through arm’s-length negotiations between the AHL special committee and AGM. The AHL special committee’s financial advisors provided their respective financial analyses and opinions to the AHL special committee during these negotiations. The AHL special committee’s financial advisors did not, however, recommend any specific amount of consideration to AHL or the AHL special committee or that any specific amount of consideration or exchange ratio constituted the only appropriate consideration or exchange ratio provided for in the AHL Merger.

Opinion of Lazard Frères & Co. LLC

Lazard rendered to the AHL special committee its written opinion dated as of March 7, 2021 and consistent with its oral opinion rendered on the same date, that, as of such date and based upon and subject to the assumptions, procedures, matters, qualifications and limitations set forth therein, the exchange ratio provided for in the AHL Merger was fair, from a financial point of view, to the holders of AHL Common Shares (other than AHL Common Shares held by (i) AHL, AHL Merger Sub, any direct or indirect wholly owned subsidiaries of AHL and the Apollo Operating Group or any of its direct or indirect subsidiaries and (ii) holders who are entitled to and properly demand appraisal of their AHL Common Shares).

The full text of Lazard’s written opinion, dated March 7, 2021, which describes the assumptions made, procedures followed, matters considered, and applicable qualifications and limitations based upon the review undertaken by Lazard in preparing its opinion, is attached as Annex H and is incorporated by reference in this document. The summary of the written opinion of Lazard, dated March 7, 2021, set forth below is qualified in its entirety by the full text of Lazard’s written opinion attached as Annex H. Lazard’s financial advisory

services and opinion were provided for the use and benefit of the AHL special committee (in its capacity as

 

135


Table of Contents

such and not in any other capacity) in connection with its evaluation of the Transactions, and addressed only the fairness, from a financial point of view, as of the date thereof, of the exchange ratio provided in the AHL Merger to the holders of AHL Common Shares (other than AHL Common Shares held by (i) AHL, AHL Merger Sub, any direct or indirect wholly owned subsidiaries of AHL and the Apollo Operating Group or any of its direct or indirect subsidiaries and (ii) holders who are entitled to and properly demand appraisal of their AHL Common Shares). Lazard’s opinion is not intended to and does not constitute a recommendation to any stockholder or any other person as to how such stockholder or person should vote or act with respect to the Transactions or any matter relating thereto.

The full text of Lazard’s written opinion should be read carefully in its entirety for a description of the assumptions made, procedures followed, matters considered, and applicable qualifications and limitations based upon the review undertaken by Lazard in preparing its opinion.

 

In connection with its opinion, Lazard:

 

   

reviewed the financial terms and conditions of a draft, dated March 7, 2021, of the merger agreement;

 

   

reviewed certain publicly available historical business and financial information relating to AHL and AGM;

 

   

reviewed the AHL Projected Financial Information and the AGM Projected Financial Information, and certain publicly available information and other data relating to the businesses of AHL and AGM;

 

   

held discussions with members of the senior management of both AHL and AGM with respect to the businesses and prospects of AHL and AGM, respectively, and certain benefits that could be realized from the Transaction;

 

   

reviewed public information with respect to certain other companies in lines of business Lazard believed to be generally relevant in evaluating the businesses of AHL and AGM, respectively;

 

   

reviewed the financial terms of certain business combinations involving companies in lines of business Lazard believed to be comparable in certain respects to the business of AHL;

 

   

reviewed historical stock prices and trading volumes of AHL Common Shares and AGM Class A Shares;

 

   

reviewed the potential pro forma financial impact of the Transactions based on the financial forecasts referred to above relating to AHL and AGM; and

 

   

conducted such other financial studies, analyses and investigations as Lazard deemed appropriate.

Lazard assumed and relied upon the accuracy and completeness of the foregoing information, without independent verification of such information. Lazard did not conduct any independent valuation or appraisal of any of the assets or liabilities (contingent or otherwise) of AHL or AGM or concerning the solvency or fair value of AHL or AGM, and Lazard was not furnished with any such valuation or appraisal. Lazard requested financial forecasts prepared by management of AGM, but such financial forecasts were not provided. As a result, at the direction of the AHL special committee and for purposes of its valuation analysis, Lazard utilized the AGM Projected Financial Information. With respect to the the AHL Projected Financial Information and the AGM Projected Financial Information, Lazard assumed, with the consent of the AHL special committee, that they had been reasonably prepared on bases reflecting the best currently available estimates and judgments as to the future financial performance of AHL and AGM, respectively. Lazard assumed no responsibility for and expressed no view as to any such forecasts or the assumptions on which they were based, including with respect to the potential effects of the COVID-19 pandemic on such forecasts or assumptions.

 

136


Table of Contents

Further, Lazard’s opinion was necessarily based on economic, monetary, market and other conditions as in effect on, and the information made available to Lazard as of, the date of its opinion. Lazard assumed no responsibility for updating or revising its opinion based on circumstances or events occurring after the date of Lazard’s opinion. Lazard further noted that the volatility and disruption in the credit and financial markets relating to, among other things, the COVID-19 pandemic, may or may not have an effect on AHL, AGM or HoldCo and Lazard did not express any opinion as to the effects of such volatility or such disruption on any of them. Lazard did not express any opinion as to the prices at which AHL Common Shares, AGM Class A Shares or HoldCo Shares may trade at any time subsequent to the announcement of the Transactions. In connection with Lazard’s engagement it was not authorized to, and Lazard did not, solicit indications of interest from third parties regarding a potential transaction with AHL. Lazard’s opinion did not address the relative merits of the Transactions as compared to any other transaction or business strategy in which AHL might engage or the merits of the underlying decision by AHL to engage in the Transactions.

In rendering its opinion, Lazard assumed, with the consent of the AHL special committee, that the Transactions would be consummated on the terms described in the merger agreement, without any waiver or modification of any material terms or conditions. Representatives of AHL advised Lazard, and Lazard assumed, that the merger agreement, when executed, would conform to the draft merger agreement reviewed by Lazard in all material respects. Lazard also assumed, with the consent of the AHL special committee, that obtaining the necessary governmental, regulatory or third party approvals and consents for the Transactions would not have an adverse effect on AHL, AGM, HoldCo or the Transactions. Lazard further assumed, with the consent of the AHL special committee, that the Transactions would qualify as a transaction described in Section 351 of the Code. Lazard did not express any opinion as to any tax or other consequences that might result from the Transactions, nor did Lazard’s opinion address any legal, tax, regulatory or accounting matters, as to which Lazard understood that the AHL special committee and AHL obtained such advice as it deemed necessary from qualified professionals. Lazard expressed no view or opinion as to any terms or other aspects (other than the exchange ratio to the extent expressly specified in Lazard’s opinion) of the Transactions, including, without limitation, the form or structure of the Transactions, the treatment of the preferred shares of AHL, any AHL warrants or any agreements or arrangements (including with respect to the governance or structure of HoldCo) entered into in connection with, or contemplated by, the Transactions. In addition, Lazard expressed no view or opinion as to the fairness of (i) the amount or nature of, or any other aspects relating to, the compensation to any officers, directors or employees of any parties to the Transactions, or class of such persons, relative to the exchange ratio or otherwise or (ii) any arrangements, including any consideration received or waived by AGM, any of its direct or indirect subsidiaries, the Apollo Operating Group or any direct or indirect subsidiaries of the Apollo Operating Group in connection with or as a result of the Transactions.

Lazard’s engagement and its written opinion were for the benefit of the AHL special committee (in its capacity as such) and its written opinion was rendered to the AHL special committee in connection with its evaluation of the Transactions. Lazard’s opinion is not intended to and does not constitute a recommendation to any stockholder or other person as to how such stockholder or other person should vote or act with respect to the Transactions or any matter relating thereto. The issuance of Lazard’s opinion was approved by the Opinion Committee of Lazard.

Summary of the Financial Analyses of Lazard

The following is a summary of the material financial analyses presented by Lazard to, and reviewed with, the AHL special committee in connection with the opinion delivered by Lazard.

The summary set forth below does not purport to be a complete description of the financial analyses performed or factors considered by, and underlying the opinion of, Lazard, nor does the order of the financial analysis described represent the relative importance or weight given to the financial analyses by Lazard. The preparation of a financial opinion is a complex analytical process involving various determinations as to the most appropriate and relevant methods of financial analysis and the application of those methods to the

 

137


Table of Contents

particular circumstances and, therefore, a financial opinion is not readily susceptible to summary description. In arriving at its opinion, Lazard did not draw, in isolation, conclusions from or with regard to any factor or analysis that it considered. Rather, Lazard made its determination as to fairness on the basis of its experience and professional judgment after considering the results of all of the analyses.

Some of the summaries of the financial analyses set forth below include information presented in tabular format. In order to fully understand the financial analyses, the tables must be read together with the text of each summary, as the tables alone do not constitute a complete description of the financial analyses performed by Lazard. Considering the data in the tables below without considering all financial analyses or factors or the full narrative description of such analyses or factors, including the methodologies and assumptions underlying such analyses or factors, could create a misleading or incomplete view of the processes underlying Lazard’s financial analyses and its opinion.

In performing its analyses, Lazard made numerous assumptions with respect to industry performance, general business and economic conditions and other matters, many of which are beyond the control of AHL, AGM or any other parties to the Transactions. None of AHL, AGM or any of their respective affiliates or Lazard or any other person assumes responsibility if future results are materially different from those discussed. Any estimates contained in these analyses are not necessarily indicative of actual values or predictive of future results or values, which may be significantly more or less favorable than as set forth below. In addition, analyses relating to the value of AHL do not purport to be appraisals or reflect the prices at which AHL may actually be sold. Accordingly, the assumptions and estimates used in, and the results derived from, the financial analyses are inherently subject to substantial uncertainty. Except as otherwise noted, the following quantitative information, to the extent that it is based on market data, is based on market data as it existed on or before March 7, 2021, and is not necessarily indicative of current market conditions.

AHL Valuation Methodologies

Selected Trading Comparables Analysis:

Lazard reviewed and analyzed specific financial and operating data relating to AHL and selected companies that Lazard, based on its experience with the life insurance and annuity industry and its professional judgement believed to be generally relevant for the purposes of their analyses. Although none of the following companies is identical to AHL, Lazard selected these companies because they have publicly traded equity securities and were deemed to be relevant because of similarities to AHL in one or more business, operating, regional or end-market characteristics. Lazard’s analyses were based on selected life insurance and annuity companies that have a similarly elevated sensitivity to the interest rate environment as AHL (the “Interest Sensitive Peers”). Lazard’s analyses also included other life insurance and annuity companies that are less interest sensitive only for purposes of reference for the AHL special committee.

The selected Interest Sensitive Peers were:

 

   

Metlife Inc.

 

   

Prudential Financial Inc.

 

   

Equitable Holdings Inc.

 

   

Lincoln National Corporation

 

   

Brighthouse Financial Inc.

 

   

American Equity Investment Life Holding Company

The other life insurance and annuity companies that were shown only for purposes of reference for the AHL special committee were:

 

   

AFLAC Incorporated

 

138


Table of Contents
   

Ameriprise Financial, Inc.

 

   

Principal Financial Group Inc.

 

   

Globe Life Inc.

 

   

Voya Financial Inc.

 

   

Unum Group

Lazard calculated and compared various financial multiples and ratios of AHL and the selected comparable Interest Sensitive Peers. As part of its selected trading comparables analysis, Lazard calculated and analyzed each company’s ratio of its current share price (x) to its projected earnings per share (commonly referred to as a price earnings ratio, or “P/E”) for fiscal year 2021 (which we refer to in this section as FY21E) and fiscal year 2022 (which we refer to in this section as FY22E) and (y) to its last reported book value excluding AOCI (and such ratio commonly referred to as a price to book value ratio excluding AOCI, or “P/BV (ex. AOCI)”), as well as each company’s estimated operating return on equity (“ROE”) for FY21E. All of these calculations were performed and based on the AHL Projected Financial Information, publicly available financial data (including Wall Street research estimates and FactSet) and the closing stock prices, as of March 5, 2021, the last trading date of the comparable companies prior to the delivery of Lazard’s opinion. From these analyses, Lazard determined the high and low of these multiples as set forth below.

 

     Observed Multiples and Ratios  
     FY21E
P/E
     FY22E
P/E
     FY21E
ROE
    P/BV (ex.
AOCI)
 

Interest Sensitive Peers

          

High

     9.7x        8.5x        18.3     1.29x  

Low

     3.8x        3.2x        8.6     0.34x  

Because no selected comparable company is exactly the same as AHL, Lazard believed that it was inappropriate to, and therefore did not, rely solely on the quantitative results of the selected trading comparables analysis. Accordingly, Lazard also made qualitative judgments concerning differences between the business, financial and operating characteristics and prospects of AHL and the selected comparable companies that could affect the public trading values of each in order to provide a context in which to consider the results of the quantitative analysis. These qualitative judgments related primarily to the differing sizes, business mixes, growth prospects, profitability levels and degree of operational risk between AHL and the companies included in the selected company analysis. Based upon these judgments, Lazard established a selected range of 5.0x – 6.5x P/E multiples for FY21E and a range of 4.5x – 6.0x P/E multiples for FY22E. Lazard applied the selected range to AHL management’s estimates for earnings per share in FY21E and FY22E, as reflected in the AHL Projected Financial Information, to calculate a range of implied prices per share of AHL Common Shares, as compared, in each case, to the closing price per AHL Common Share of $48.88 and the implied value of the merger consideration of $56.95, each as of March 5, 2021. The following table summarizes the results of these calculations.

 

     Selected Multiple Range    Implied Value per
Share of AHL Common
Shares

FY21E P/E

   5.0x – 6.5x    $47.65 – $61.95

FY22E P/E

   4.5x – 6.0x    $46.53 – $62.04

Price / BV vs. ROE Regression

Lazard also conducted a P/BV vs. ROE regression analysis for AHL by analyzing the results from an analysis of the Interest Sensitive Peers. Lazard plotted FY21E ROE for AHL based on both the AHL Projected Financial Information and Wall Street analyst consensus estimates against the P/BV (ex. AOCI) vs. FY21E ROE

 

139


Table of Contents

regression line for the Interest Sensitive Peers to determine a range of potential regression-implied P/BV (ex. AOCI) for AHL. Taking into account Lazard’s qualitative judgments and its review of the regression-implied multiples, Lazard selected a range of 0.80x – 1.00x of P/BV (ex. AOCI). The resulting range assumed AHL continued to trade at a discount to the regression line consistent with AHL’s current 12% discount. The 12% current discount to the regression line was calculated by mapping Wall Street analyst consensus ROE relative to the current P/BV (ex. AOCI) for AHL. Lazard applied the selected range to AHL’s reported book value per share (ex. AOCI) as of December 31, 2020 to calculate a range of implied prices per share of AHL Common Shares, as compared, in each case, to the closing price per AHL Common Share of $48.88 and the implied value of the merger consideration of $56.95, each as of March 5, 2021. The following table summarizes the results of these calculations.

 

     Selected
Multiple Range
   Implied Value per
Share of AHL
Common Shares

P/BV ex. AOCI

   0.80x – 1.00x    $45.56 – $56.95  

Dividend Discount Analysis

Lazard performed a five year dividend discount analysis for AHL on a standalone basis using two approaches, based upon a proposal by AHL management. For both approaches, Lazard assumed a valuation of AHL as of December 31, 2020. The first approach assumed AHL made no distributions of excess capital throughout the projected period, and assumed only planned share repurchases of $250 million in each of FY2021E and FY2022E (we refer to this approach as the “excess capital retained” approach). The second approach assumed AHL distributed its distributable cash flows throughout the projected period, which amounts and corresponding adjustments to earnings and book value to reflect such distributions were based on AHL’s management’s estimates reflected in the AHL Projected Financial Information, while assuming the same share repurchases as utilized in the excess capital retained approach in FY2021E and FY2022E (we refer to this approach as the “excess capital distributed” approach).

For both approaches, the distributable cash flows and terminal value excluded the economics associated with AHL’s stake in AGM, as such stake was separately valued at the value ascribed thereto by AHL on its books as of December 31, 2020.

Lazard based its analysis on a range of terminal values using an illustrative terminal P/BV (ex. AOCI) multiple range of 0.80x – 1.00x. Lazard used a discount rate range of 13% - 14% based on a computation of the cost of equity of AHL using a Capital Asset Pricing Model (“CAPM”).

 

   

Excess Capital Retained:3 Utilizing the range of discount rates and terminal value multiples, Lazard derived an implied value per share of AHL Common Shares of $50.93 – $63.81 for the “excess capital retained approach”, as compared, in each case, to the closing price per AHL Common Share of $48.88 and the implied value of the merger consideration of $56.95, each as of March 5, 2021.

 

   

Excess Capital Distributed:4 Utilizing the range of discount rates and terminal value multiples, Lazard derived an implied value per share of AHL Common Shares of $56.42 – $66.79 for the “excess capital

 

3 

Following the oral submission of Lazard’s opinion, Lazard provided the special committee on March 8, 2021 with an updated presentation of its financial analyses reflecting two modifications: (i) adjusting the terminal book value multiple basis from fiscal year 2026E to fiscal year 2025E, in line with the final year of the AHL Projected Financial Information and (ii) treating the share repurchases in FY2021E and FY2022E as cash flow distributions (the “Modifications”). The Modifications did not change the conclusion of Lazard’s opinion dated as of March 7, 2021. The impact of the Modifications resulted in a range of implied value per share of AHL Common Shares of $50.93 – $63.81 compared to the prior range of $54.29 - $68.86.

4 

The impact of the Modifications on the excess capital distributed analysis resulted in a range of implied value per share of AHL Common Shares of $56.42 – $66.79 compared to the prior range of $57.31 - $68.62.

 

140


Table of Contents
 

distributed approach”, as compared, in each case, to the closing price per AHL Common Share of $48.88 and the implied value of the merger consideration of $56.95, each as of March 5, 2021.

AGM Valuation Methodologies5

Selected Trading Comparables Analysis:

Lazard reviewed and analyzed specific financial and operating data relating to AGM and selected companies that Lazard, based on its experience with the alternative asset management industry and its professional judgement believed to be generally relevant for purposes of their analyses. Although none of the following companies is identical to AGM, Lazard selected these companies because they have publicly traded equity securities and were deemed to be relevant because of similarities to AGM in one or more business, operating, regional or end-market characteristics.

The selected companies (the “Alternative Asset Management Peers”) were:

 

   

The Blackstone Group Inc.

 

   

KKR & Co. Inc.

 

   

The Carlyle Group Inc.

 

   

Ares Management Corporation

Lazard calculated and compared various financial multiples and ratios of AGM and the selected Alternative Asset Management Peers. As part of its selected trading comparables analysis, Lazard calculated and analyzed each company’s ratio of its share price as of March 5, 2021, to its estimated total after-tax distributable earnings (“DE”, and such ratio commonly referred to as a price to distributable earnings ratio, or “P/DE”) for FY21E and FY22E. All of these calculations were performed and based on the AGM Projected Financial Information, publicly available financial data (including Wall Street research estimates and FactSet) and the closing stock prices, as of March 5, 2021, the last trading date of the comparable companies prior to the delivery of Lazard’s opinion. From these analyses, Lazard computed the high and low of these multiples as set forth below.

 

                     Observed Multiples                   
         FY21E P/DE              FY22E P/DE      
Alternative Asset Management Peers      

High

     22.3x        19.2x  

Low

     15.3x        12.4x  

Because no selected comparable company is exactly the same as AGM, Lazard believed that it was inappropriate to, and therefore did not, rely solely on the quantitative results of the selected trading comparables analysis. Accordingly, Lazard also made qualitative judgments concerning differences between the business, financial and operating characteristics and prospects of AGM and the selected comparable companies that could affect the public trading values of each in order to provide a context in which to consider the results of the quantitative analysis. These qualitative judgments related primarily to the differing sizes, sector overlaps, growth prospects, profitability levels and degree of operational risk between AGM and the companies included in the selected company analysis. Based upon these judgments, Lazard established a selected range of 15.3x – 22.3x P/DE multiples for FY21E and a range of 12.4x – 19.2x P/DE multiples for FY22E. Lazard applied the selected range to forecasted DE reflected in the AGM Projected Financial Information to calculate a range of values per

 

5 

All AGM valuation methodologies reflect the impact of expected payments to be made by AGM under AGM’s tax receivable agreement.

 

141


Table of Contents

share of AGM Class A Shares, as compared, in each case, to the closing price per AGM Class A Share of $49.56 as of March 5, 2021. The following table summarizes the results of these calculations.

 

     Selected Multiple Range    Implied Value per Share of AGM
Class A Shares

FY21E P/DE

   15.3x –22.3x    $38.97 – $57.06

FY22E P/DE

   12.4x –19.2x    $39.02 – $61.09

Sum-of-the-Parts Multiples Based Analysis

Lazard performed a multiples based analysis of AGM on a sum-of-the-parts basis. The multiples based analysis separated AGM’s estimated earnings for FY21E and FY22E, on a stand-alone basis, into three distinct earning streams composed of (i) fee related earnings (“FRE”), (ii) performance-based incentive fees, net of a portion paid to employees (“Net Performance Fees”) and (iii) investment income from balance sheet investments, including AGM’s stake in AHL (“GP Investments”), and net accrued carried interest (“Net Accrued Carry”).

The value of the FRE stream was calculated using a multiple range of 16.0x to 24.0x for FY21E and 16.0x to 22.0x for FY22E. The FRE multiple ranges selected reflected a premium to traditional asset managers given alternative asset managers’ stronger asset growth prospects, stable fee structures and lower volatility of fee streams, as well as their higher permanency of capital. The value of the Net Performance Fees stream was calculated using a multiple range of 7.0x – 10.0x for FY21E and 6.0x – 9.0x for FY22E. The Net Performance Fees multiple ranges were selected based on the implied Net Performance Fees multiples for public alternative asset managers utilizing the selected FRE multiple ranges. The values of the GP Investments and Net Accrued Carry were calculated applying a 0.90x net asset value multiple to December 31, 2020 balance sheet values given the general illiquidity of these investment positions and the discounts typically ascribed to publicly-listed investment holding companies and closed-end funds. The analysis further assumed the balance sheet value of AGM’s outstanding debt, net of cash and cash equivalents as of December 31, 2020 (“Net Debt”). The following table represents the results of this analysis.

 

     Selected Multiple Range  

FY21E

       Low              High      

FRE

     16.0x        24.0x  

Net Performance Fees

     7.0x        10.0x  

GP Investments

     0.9x        0.9x  

Net Accrued Carry

     0.9x        0.9x  

Net Debt

     1.0x        1.0x  

Implied Value per Share of AGM Class A Shares

   $ 42.03      $ 61.27  

 

     Selected Multiple Range  

FY22E

       Low              High      

FRE

     16.0x        22.0x  

Net Performance Fees

     6.0x        9.0x  

GP Investments

     0.9x        0.9x  

Net Accrued Carry

     0.9x        0.9x  

Net Debt

     1.0x        1.0x  

Implied Value per Share of AGM Class A Shares

   $ 47.23      $ 64.56  

As reflected in the tables above, the analyses resulted in ranges of implied values per share of AGM Class A Shares of $42.03 – $61.27 based on FY21E and of $47.23 – $64.56 based on FY22E , as compared, in each case, to the closing price per AGM Class A Share of $49.56 as of March 5, 2021.

 

142


Table of Contents

Dividend Discount Analysis

Lazard performed a dividend discount analysis for AGM on a standalone basis. In performing its analysis, Lazard assumed a valuation for AGM as of December 31, 2020 based on the net present value of distributable earnings from FY21E through fiscal year 2025 (assuming a normalized payout ratio of 80% and an 18% effective tax rate), reflected in the AGM Projected Financial Information along with a terminal value of future distributable earnings thereafter.

Lazard based its analysis on a range of terminal values using an illustrative terminal P/DE multiple range of 16.0x – 20.0x. Lazard used a discount rate range of 10.5% - 12.5% based on a computation of the cost of equity of AGM using the CAPM framework. Utilizing the range of discount rates and terminal value multiples, Lazard derived an implied value per share of AGM Class A Shares of $54.93 – $71.44 as compared to the closing price per AGM Class A Share of $49.56 as of March 5, 2021.

Implied Exchange Ratio Analysis

Lazard then reviewed the 1.149x exchange ratio provided for in the AHL Merger and compared it with the ranges of exchange ratios implied by its financial analyses. For each methodology noted below, the implied reference range of exchange ratios was determined by (i) using as the low end, the amount calculated by dividing the low end of the implied value per share reference range for AHL Common Shares by the high end of the implied value per share reference range for AGM Class A Shares and (ii) using as the high end, the amount calculated by dividing the high end of the implied value per share reference range for AHL Common Shares by the low end of the implied value per share reference range for AGM Class A Shares. This analysis resulted in the following implied exchange ratio reference ranges, as compared to the exchange ratio of 1.149x set forth in the merger agreement:

 

AHL

  

AGM6

   Implied Exchange Ratio
Reference Range

FY21E P/E

   FY21E P/DE    0.818x – 1.543x

FY22E P/E

   FY22E P/DE    0.747x – 1.544x

Regression Implied P/BV

   Sum of the Parts (FY21E)    0.744x – 1.355x

Dividend Discount Analysis

   Dividend Discount Analysis    0.713x – 1.216x

Other Factors

Lazard noted for the AHL special committee certain additional factors solely for reference and informational purposes, including the following:

 

   

Precedent Transaction Analysis:

Lazard reviewed and compared the purchase prices and financial multiples paid in selected life insurance precedent transactions that Lazard, based on its experience with merger and acquisition transactions, deemed relevant. Given the current interest rate environment, which has a material impact on the valuation of life insurers like AHL, Lazard focused on transactions over the last three (3) years. Based on this criteria, Lazard identified four (4) transactions involving insurers, though there were key differences with all of the transactions identified that distinguish them for purposes of deriving a transaction multiple for valuation purposes. Most importantly, the consideration in each of these transactions was substantially all cash and none of the identified transactions included a target that had a meaningful existing relationship with the acquirer.

 

6 

Solely for purposes of the implied exchange ratio analysis involving AGM P/DE, the value of the payments expected to be made by AGM under AGM’s tax receivable agreement were excluded.

 

143


Table of Contents

For each of these selected precedent life insurance transactions, using publicly available information, Lazard calculated and analyzed multiples of P/BV (including AOCI), P/BV (ex. AOCI) and P/E, as well as the premium to the unaffected stock price, in each case, represented by the prices paid in such selected transactions. The following table sets forth the transactions analyzed based on such characteristics, the date each transaction was announced and the results of such analysis.

 

                  Price/Book     Price/Earnings     Premium to Unaffected
Price
 

Announce Date

 

Acquirer

 

Target

  Deal
Value
    Incl.
AOCI
    Ex.
AOCI
    LTM     FY1     1-Day     1-Week     1-Month  

1/27/21

  Mass Mutual   Great American Life   $ 3,500       0.88x       1.21x       10.5x       —         —         —         —    

1/11/21

  Farm Bureau P&C Ins. Co   FBL Financial   $ 528       0.84x       1.24x       17.0x       13.5x       15     47     53

7/8/20

  KKR   Global Atlantic7   $ 4,700 8       1.16x 9      1.08x 9      7.3x 9      —         —         —         —    

2/7/20

  Fidelity National Financial   FGL Holdings   $ 2,696       1.05x       1.65x       9.4x       8.2x       23     31     25

The reasons for and the circumstances surrounding each of the selected precedent life transactions analyzed were diverse and there are inherent differences in the business, operations, financial conditions and prospects of AHL and the companies included in the selected precedent life insurance transaction analysis. Based upon the multiples for the precedent transactions set forth above, Lazard selected a range of 1.10x to 1.50x multiples of P/BV (ex. AOCI). Lazard applied the selected range to AHL’s reported book value per share (ex. AOCI) as of December 31, 2020 to calculate a range of implied prices per share of AHL Common Shares. The following table summarizes the results of these calculations.

 

    

Selected Multiple Range

  

Implied Value per Share of AHL
Common Shares – For Reference

P/BV (ex. AOCI)

   1.10x – 1.50x    $62.65 – $85.43  

 

7 

Global Atlantic earnings and book value are for Global Atlantic Financial Limited.

8 

Based on disclosed transaction value at closing.

9 

Based on Global Atlantic Financial Limited metrics as of 3/31/20 (prior to transaction announcement).

 

144


Table of Contents
   

Merger Premia Analysis:

Lazard analyzed certain publicly available information relating to merger transactions in the U.S. announced since January 1, 2018 with a total transaction value of at least $1 billion, with 100% of the aggregate consideration paid in stock and where the resulting pro-forma ownership of the acquirer by the target was between 20% and 40%, excluding limited partnership roll-up transactions. In connection with this analysis, Lazard analyzed 22 different transactions and reviewed the one-day, one-week and one-month announcement merger premium, and calculated the 25th percentile, median and 75th percentile, as set forth below. Lazard then selected a range of 10% on the low end and 20% on the high end which, when applied to AHL’s closing trading price of $48.88 on March 5, 2021, resulted in a range of implied value per share of AHL Common Shares of $53.77 - $58.66.

 

     Premium to Unaffected Price  
         1-Day             1-Week             1-Month      

25th Percentile

     8     10     7

Median

     15     15     20

75th Percentile

     19     23     30

 

   

Trading History

To illustrate the trend in the historical trading prices of AHL Common Shares, Lazard considered, for informational purposes, historical data with regard to the trading prices of AHL Common Shares. In particular, Lazard noted that for the 52-week period from March 6, 2020 to March 5, 2021 the price of the AHL’s Shares ranged from $13.37 per share to $49.18 per share.

 

   

Analyst Price Targets

Lazard summarized analyst views and recommendations on AHL and reviewed, as of March 5, 2021, the price targets of AHL Common Shares published by research analysts associated with various Wall Street firms provided by AHL’s management to Lazard. The research analysts’ price targets of AHL Common Shares ranged from $48.00 per share to $76.00 per share. The share price targets published by such equity research analysts reflect analyst’s estimates of the future public market trading price of the shares of AHL Common Shares at the time the price target was published. Public market trading price targets do not necessarily reflect the current market trading price for AHL Common Shares and these estimates are subject to uncertainties, including future financial performance of AHL and future market conditions.

 

   

Implied Exchange Ratio Analysis for Other Factors

Consistent with the approach Lazard took with respect to the AHL valuation methodologies and the AGM valuation methodologies, Lazard also reviewed the 1.149x exchange ratio provided for in the AHL Merger and compared it with the ranges of exchange ratios implied by its merger premia and precedent transaction financial analyses. For each methodology noted below, the implied reference range of exchange ratios was determined by (i) using as the low end, the amount calculated by dividing the low end of the implied value per share reference range for AHL Common Shares by the high end of the implied value per share reference range for AGM Class A Shares and (ii) using as the high end, the amount calculated by dividing the high end of the implied value per share reference range for AHL Common Shares by the low end of the implied value per share reference range for AGM Class A Shares. This analysis resulted in the following implied exchange ratio reference ranges, as compared to the exchange ratio of 1.149x set forth in the merger agreement:

 

AHL

  

AGM

  

Implied Exchange Ratio Reference
Range

Precedent Transactions (P/BV ex. AOCI)

   FY21E P/DE    1.076x – 2.128x

Merger Premium Analysis

   FY21E P/DE    0.923x – 1.461x

 

145


Table of Contents

Miscellaneous—Lazard

Lazard, as part of its investment banking business, is continually engaged in the valuation of businesses and their securities in connection with mergers and acquisitions, negotiated underwritings, secondary distributions of listed and unlisted securities, private placements, leveraged buyouts, and valuations for estate, corporate and other purposes. In the two-year period prior to the date of Lazard’s opinion, the financial advisory business of Lazard has acted as financial advisor to certain funds managed by AGM or its affiliates with respect to the acquisition of a United Kingdom domiciled real estate investment trust and has acted as financial advisor to certain funds managed by AGM or its affiliates in connection with the initial public offering of a portfolio company based in Europe for which Lazard received approximately five million dollars in compensation (in the aggregate) for such services. In the two-year period prior to the date of Lazard’s opinion, except for its current engagement, Lazard has not entered into engagement agreements to provide financial advisory or other services to AHL and Lazard has not received any compensation from AHL during this period. In addition, in the ordinary course, Lazard and its affiliates and employees may trade securities of AHL, AGM, HoldCo and certain of their respective affiliates for their own accounts and for the accounts of their customers and, accordingly, may at any time hold a long or short position in such securities, and may also trade and hold securities on behalf of AHL, AGM, HoldCo and certain of their respective affiliates.

The AHL special committee selected Lazard as its financial advisor in connection with the Transactions based on Lazard’s reputation, qualification and experience and knowledge of AHL’s business and affairs and the industry in which it operates. Lazard is an internationally recognized investment banking firm that has substantial experience in transactions similar to the Transactions.

In connection with Lazard’s services as a financial advisor to the AHL special committee, AHL agreed to pay Lazard an aggregate fee of $25 million, $10 million of which was payable upon the earlier of (i) Lazard providing the AHL special committee with a written presentation regarding its financial analysis of the Transactions in connection with a determination by the AHL special committee as to whether to proceed with or recommend the Transactions, (ii) the rendering of Lazard’s opinion to the AHL special committee, (iii) the announcement of the Transactions or the execution of the merger agreement, (iv) discussions with respect to the Transactions being terminated or (v) the AHL special committee terminating Lazard’s engagement or its engagement expiring, and $15.0 million of which is payable contingent upon consummation of the Transactions. In addition, AHL has agreed to reimburse certain of Lazard’s expenses arising, and to indemnify Lazard against certain liabilities that may arise, out of Lazard’s engagement.

Opinion of Houlihan Lokey Capital, Inc.

On March 7, 2021, Houlihan Lokey verbally rendered its opinion to the AHL special committee (which was subsequently confirmed in writing by delivery of Houlihan Lokey’s written opinion addressed to the AHL special committee dated March 7, 2021) to the effect that, as of such date and based upon and subject to the various assumptions made, procedures followed, matters considered and qualifications and limitations set forth therein, the exchange ratio provided for in the AHL Merger pursuant to the merger agreement was fair to the holders of the AHL Common Shares (other than holders of AHL Common Shares who are affiliates of AHL or AGM) from a financial point of view.

Houlihan Lokey’s opinion was directed to the AHL special committee (in its capacity as such) and only addressed the fairness, from a financial point of view, to the holders of the AHL Common Shares (other than holders of AHL Common Shares who are affiliates of AHL or AGM), of the exchange ratio provided for in the AHL Merger pursuant to the merger agreement and did not address any other aspect or implication of the mergers or any other agreement, arrangement or understanding. The summary of Houlihan Lokey’s opinion in this joint proxy statement/prospectus is qualified in its entirety by reference to the full text of its written opinion, which is attached as Annex I to this joint proxy statement/prospectus and describes the procedures followed, assumptions made, qualifications and limitations on the review

 

146


Table of Contents

undertaken and other matters considered by Houlihan Lokey in connection with the preparation of its opinion. However, neither Houlihan Lokey’s opinion nor the summary of its opinion and the related analyses set forth in this joint proxy statement/prospectus are intended to be, and do not constitute, a recommendation to the AHL special committee, the board of directors of AHL, any security holder or any other party as to how to act or vote with respect to any matter relating to the mergers or otherwise.

In arriving at its opinion, Houlihan Lokey, among other things:

 

   

reviewed a draft, dated March 7, 2021, of the merger agreement;

 

   

reviewed certain publicly available business and financial information relating to AHL and AGM that Houlihan Lokey deemed to be relevant, including certain publicly available research analyst estimates with respect to the future financial performance of AHL and AGM;

 

   

reviewed certain information relating to the historical, current and future operations, financial condition and prospects of AHL, as approved for Houlihan Lokey’s use by AHL management and the AHL special committee, including financial forecasts prepared by AHL management (the “AHL Financial Information”);

 

   

reviewed certain information relating to the historical, current and future operations, financial condition and prospects of AGM, as approved for Houlihan Lokey’s use by AHL management and the AHL special committee, including financial forecasts relating to AGM that were based on information and guidance provided by AGM management (the “AGM Financial Information”);

 

   

spoken with certain members of the management of AHL and management of AGM and certain of their and the AHL special committee’s representatives and advisors regarding the respective businesses, operations, financial condition and prospects of AHL and AGM, the mergers and related matters;

 

   

compared the financial and operating performance of AHL and AGM with that of other public companies that Houlihan Lokey deemed to be relevant;

 

   

considered publicly available financial terms of certain transactions that Houlihan Lokey deemed to be relevant;

 

   

reviewed the current and historical market prices and trading volume for certain of AHL’s and AGM’s publicly traded securities, and the current and historical market prices and trading volume of the publicly traded securities of certain other companies that Houlihan Lokey deemed to be relevant; and

 

   

conducted such other financial studies, analyses and inquiries and considered such other information and factors as Houlihan Lokey deemed appropriate.

Houlihan Lokey relied upon and assumed, without independent verification, the accuracy and completeness of all data, material and other information furnished, or otherwise made available, to Houlihan Lokey, discussed with or reviewed by Houlihan Lokey, or publicly available, and did not assume any responsibility with respect to such data, material and other information. In addition, management of AHL has advised Houlihan Lokey, and Houlihan Lokey assumed, that the AHL Financial Information reviewed by Houlihan Lokey and discussed with AHL management reflects the best currently available estimates and judgments of AHL management as to the future financial results and condition of AHL and the other matters covered thereby, Houlihan Lokey was directed by AHL management and the AHL special committee to use and rely upon the AHL Financial Information for purposes of Houlihan Lokey’s analyses and its opinion, and Houlihan Lokey expressed no opinion with respect to such information or the assumptions on which it was based. With respect to the AGM Financial Information, Houlihan Lokey reviewed and discussed such information with the management of AGM and such management has advised Houlihan Lokey, and Houlihan Lokey assumed, that such information represents reasonable estimates and judgments as to the future financial results and condition of AGM and the other matters covered thereby. In addition, the AGM Financial Information was approved for Houlihan Lokey’s

 

147


Table of Contents

use by AHL management and the AHL special committee, the AHL special committee directed Houlihan Lokey to use and rely upon such information for purposes of its analyses and its opinion, and Houlihan Lokey expressed no opinion with respect to such information or the assumptions on which it was based. Houlihan Lokey relied upon and assumed, without independent verification, that there was no change in the businesses, assets, liabilities, financial condition, results of operations, cash flows or prospects of AHL or AGM since the respective dates of the most recent financial statements and other information, financial or otherwise, provided to Houlihan Lokey that would be material to its analyses or its opinion, and that there was no information or any facts that would make any of the information reviewed by Houlihan Lokey incomplete or misleading.

Houlihan Lokey relied upon and assumed, without independent verification, that (a) the representations and warranties of all parties to the merger agreement and all other related documents and instruments that are referred to therein were true and correct, (b) each party to the merger agreement would fully and timely perform all of the covenants and agreements required to be performed by such party, (c) all conditions to the consummation of the mergers would be satisfied without waiver thereof, and (d) the mergers would be consummated in a timely manner in accordance with the terms described in the merger agreement and other related documents and instruments, without any amendments or modifications thereto. Houlihan Lokey also assumed, with the consent of the AHL special committee, that the mergers, taken together with any Operating Group Unit Exchange (as defined in the merger agreement), would qualify as a transaction described in Section 351 of the Code. Houlihan Lokey relied upon and assumed, without independent verification, that (i) the mergers would be consummated in a manner that complies in all respects with all applicable foreign, federal and state statutes, rules and regulations, and (ii) all governmental, regulatory, and other consents and approvals necessary for the consummation of the mergers would be obtained and that no delay, limitations, restrictions or conditions would be imposed or amendments, modifications or waivers made that would result in the disposition of any assets of AHL or AGM, or otherwise have an effect on the mergers, AHL or AGM or any expected benefits of the mergers that would be material to Houlihan Lokey’s analyses or its opinion. In addition, Houlihan Lokey relied upon and assumed, without independent verification, that the final form of the merger agreement would not differ in any respect from the drafts thereof.

Furthermore, in connection with its opinion, Houlihan Lokey was not requested to make, and did not make, any physical inspection or independent appraisal or evaluation of any of the assets, properties or liabilities (fixed, contingent, derivative, off-balance-sheet or otherwise) of AHL, AGM or any other party, nor was Houlihan Lokey provided with any such appraisal or evaluation. Houlihan Lokey did not estimate, and expressed no opinion regarding, the liquidation value of any entity or business. Houlihan Lokey did not undertake any independent analysis of any potential or actual litigation, regulatory action, possible unasserted claims or other contingent liabilities, to which AHL or AGM was or may be a party or was or may be subject, or of any governmental investigation of any possible unasserted claims or other contingent liabilities to which AHL or AGM was or may be a party or was or may be subject.

Houlihan Lokey was not requested to, and did not, (a) initiate or participate in any discussions or negotiations with, or solicit any indications of interest from, third parties with respect to the mergers, the securities, assets, businesses or operations of AHL or any other party, or any alternatives to the mergers, (b) negotiate the terms of the mergers, (c) advise the AHL special committee, the board of directors of AHL or any other party with respect to alternatives to the mergers, or (d) identify, introduce to the AHL special committee, the board of directors of AHL or any other party, or screen for creditworthiness, any prospective investors, lenders or other participants in the mergers. Houlihan Lokey’s opinion was necessarily based on financial, economic, market and other conditions as in effect on, and the information made available to Houlihan Lokey as of, the date thereof. Houlihan Lokey did not undertake, and was under no obligation, to update, revise, reaffirm or withdraw its opinion, or otherwise comment on or consider events occurring or coming to its attention after the date thereof. Houlihan Lokey did not express any opinion as to what the value of the HoldCo Shares actually would be when issued pursuant to the mergers or the price or range of prices at which the AGM Class A Shares, the AHL Common Shares or the HoldCo Shares may be purchased or sold, or otherwise be transferable, at any time.

 

148


Table of Contents

Houlihan Lokey’s opinion was furnished for the use of the AHL special committee (in its capacity as such) in connection with its evaluation of the mergers and may not be used for any other purpose without Houlihan Lokey’s prior written consent. Houlihan Lokey’s opinion was not intended to be, and did not constitute, a recommendation to the AHL special committee, the board of directors of AHL, any security holder or any other party as to how to act or vote with respect to any matter relating to the mergers or otherwise.

Houlihan Lokey was not requested to opine as to, and its opinion did not express an opinion as to or otherwise address, among other things: (i) the underlying business decision of the AHL special committee, the board of directors of AHL, AHL, its security holders or any other party to proceed with or effect the mergers, (ii) the terms of any arrangements, understandings, agreements or documents related to, or the form, structure or any other portion or aspect of, the mergers or otherwise (other than the exchange ratio to the extent expressly specified therein), (iii) the fairness of any portion or aspect of the mergers to the holders of any class of securities, creditors or other constituencies of AHL or to any other party, except if and only to the extent expressly set forth in the last sentence of Houlihan Lokey’s opinion, (iv) the relative merits of the mergers as compared to any alternative business strategies or transactions that might be available for AHL or any other party, (v) the fairness of any portion or aspect of the mergers to any one class or group of AHL’s or any other party’s security holders or other constituents vis-à-vis any other class or group of AHL’s or such other party’s security holders or other constituents, (vi) whether or not AHL, AGM or their respective security holders or any other party is receiving or paying reasonably equivalent value in the mergers, (vii) the solvency, creditworthiness or fair value of AHL, AGM or its affiliates or any other participant in the mergers, or any of their respective assets, under any applicable laws relating to bankruptcy, insolvency, fraudulent conveyance or similar matters, or (viii) the fairness, financial or otherwise, of the amount, nature or any other aspect of any compensation to or consideration payable to or received by any officers, directors or employees of any party to the mergers, any class of such persons or any other party, relative to the exchange ratio or otherwise. Furthermore, no opinion, counsel or interpretation was intended in matters that require legal, regulatory, accounting, insurance, tax or other similar professional advice. It was assumed that such opinions, counsel or interpretations were or will be obtained from the appropriate professional sources. Furthermore, Houlihan Lokey relied, with the consent of the AHL special committee, on the assessments by the AHL special committee, AHL, and their respective advisors, as to all legal, regulatory, accounting, insurance, tax and other similar matters with respect to AHL, AGM and the mergers or otherwise. The issuance of Houlihan Lokey’s opinion was approved by a committee authorized to approve opinions of such nature.

In performing its analyses, Houlihan Lokey considered general business, economic, industry and market conditions, financial and otherwise, and other matters as they existed on, and could be evaluated as of, the date of its opinion. No company, transaction or business used in Houlihan Lokey’s analyses for comparative purposes is identical to AHL, AGM or the proposed mergers and an evaluation of the results of those analyses is not entirely mathematical. As a consequence, mathematical derivations (such as the high, low, mean and median) of financial data are not by themselves meaningful and in selecting the ranges of multiples to be applied were considered in conjunction with experience and the exercise of judgment. The estimates contained in the financial forecasts prepared by the management of AHL or AGM and the implied reference range values indicated by Houlihan Lokey’s analyses are not necessarily indicative of actual values or predictive of future results or values, which may be significantly more or less favorable than those suggested by the analyses. In addition, any analyses relating to the value of assets, businesses or securities do not purport to be appraisals or to reflect the prices at which businesses or securities actually may be sold, which may depend on a variety of factors, many of which are beyond the control of AHL. Much of the information used in, and accordingly the results of, Houlihan Lokey’s analyses are inherently subject to substantial uncertainty.

Houlihan Lokey’s opinion was only one of many factors considered by the AHL special committee in evaluating the proposed mergers. Neither Houlihan Lokey’s opinion nor its analyses were determinative of the exchange ratio or of the views of the AHL special committee or management of AHL with respect to the mergers or the exchange ratio. Under the terms of its engagement by the AHL special committee, neither Houlihan Lokey’s opinion nor any other advice or services rendered by it in connection with the proposed mergers or

 

149


Table of Contents

otherwise, should be construed as creating, and Houlihan Lokey should not be deemed to have, any fiduciary duty to, or agency relationships with, the board of directors of AHL, AHL, AGM, any security holder or creditor of AHL or AGM or any other person, regardless of any prior or ongoing advice or relationships. The exchange ratio provided for in the AHL Merger was determined through negotiation between the AHL special committee and AGM, and the decision to enter into the merger agreement was solely that of the AHL special committee and the board of directors of AHL.

Financial Analyses

In preparing its opinion to the AHL special committee, Houlihan Lokey performed a variety of analyses, including those described below. The summary of Houlihan Lokey’s analyses is not a complete description of the analyses underlying Houlihan Lokey’s opinion. The preparation of such an opinion is a complex process involving various quantitative and qualitative judgments and determinations with respect to the financial, comparative and other analytical methods employed and the adaptation and application of these methods to the unique facts and circumstances presented. As a consequence, neither Houlihan Lokey’s opinion nor its underlying analyses is readily susceptible to summary description. Houlihan Lokey arrived at its opinion based on the results of all analyses undertaken by it and assessed as a whole and did not draw, in isolation, conclusions from or with regard to any individual analysis, methodology or factor. While the results of each analysis were taken into account in reaching Houlihan Lokey’s overall conclusion with respect to fairness, Houlihan Lokey did not make separate or quantifiable judgments regarding individual analyses. Accordingly, Houlihan Lokey believes that its analyses and the following summary must be considered as a whole and that selecting portions of its analyses, methodologies and factors, without considering all analyses, methodologies and factors, could create a misleading or incomplete view of the processes underlying Houlihan Lokey’s analyses and opinion.

Houlihan Lokey’s analyses were necessarily based on business, financial, economic, market and other conditions as in effect on, and the information made available to Houlihan Lokey as of, the date of Houlihan Lokey’s opinion. There is significant uncertainty as to the potential direct and indirect business, financial, economic and market implications and consequences of the spread of the coronavirus and associated illnesses and the actions and measures that countries, central banks, international financing and funding organizations, stock markets, businesses and individuals may take to address the spread of the coronavirus and associated illnesses including, without limitation, those actions and measures pertaining to fiscal and monetary policies, legal and regulatory matters and the credit, financial and stock markets (collectively referred to as the “Pandemic Effects”), and the Pandemic Effects could have a material impact on Houlihan Lokey’s analyses.

The following is a summary of the material financial analyses performed by Houlihan Lokey in connection with the preparation of its opinion and reviewed with the AHL special committee on March 7, 2021. The order of the analyses does not represent relative importance or weight given to those analyses by Houlihan Lokey. The analyses summarized below include information presented in tabular format. The tables alone do not constitute a complete description of the analyses. Considering the data in the tables below without considering the full narrative description of the analyses, as well as the methodologies underlying, and the assumptions, qualifications and limitations affecting, each analysis, could create a misleading or incomplete view of Houlihan Lokey’s analyses.

For purposes of its analyses, Houlihan Lokey reviewed a number of financial metrics, including:

 

   

Adjusted Book Value—generally, is calculated as common shareholders’ equity, less accumulated other comprehensive income and, with respect to AHL, less accumulated reinsurance unrealized gains and losses;

 

   

Adjusted EBITDA—with respect to AGM, is Fee-Related Earnings, plus amounts for depreciation and amortization, plus net realized performance fees;

 

   

Adjusted Net Income—generally, is calculated as net income attributable to common shareholders, adjusted for certain non-recurring or non-operating items, including investment gains or losses;

 

150


Table of Contents
   

Distributable Earnings—generally, is the sum of (as applicable) (i) Fee-Related Earnings, (ii) realized performance fees, excluding realizations received in the form of shares, and (iii) realized principal investment income, net, less (w) realized profit sharing expense, (x) net interest loss and other, (y) estimated current corporate, local and non-U.S. taxes, and (z) preferred distributions;

 

   

Equity Value—generally, is the market value as of a specified date of the relevant company’s outstanding equity securities (taking into account outstanding options and other securities convertible, exercisable or exchangeable into or for equity securities of the company);

 

   

Enterprise Value—generally, is the market value as of a specified date of the relevant company’s outstanding equity securities (taking into account outstanding options and other securities convertible, exercisable or exchangeable into or for equity securities of the company), plus the amount of its debt (the amount of its outstanding indebtedness, non-convertible preferred stock, capital lease obligations and non-controlling interests), less the amount of cash and cash equivalents on its balance sheet, less the book value of investments on its balance sheet, less adjusted carried interest;

 

   

Fee-Related Earnings—with respect to AGM, is the sum of (i) management fees, (ii) advisory and transaction fees, (iii) performance fees earned from business development companies and Redding Ridge Holdings, and (iv) other income (loss), net, less (x) salary, bonus and benefits, excluding equity-based compensation, (y) other associated operating expenses, and (z) non-controlling interests in the management companies of certain funds that AGM manages; and

 

   

Net Realized Performance Fees—with respect to AGM, is realized performance fees, net of realized profit sharing expense.

Unless the context indicates otherwise, enterprise values and equity values used in the selected companies analysis described below were calculated using the closing price of the AHL Common Shares, AGM Class A Shares and the common stock of the selected companies listed below as of March 5, 2021. The estimates of the future financial performance of AHL and AGM relied upon for the financial analyses described below were based on the AHL Financial Information and the AGM Financial Information, respectively. The estimates of the future financial performance of the selected companies listed below were based on certain publicly available Wall Street consensus analyst estimates for those companies, which may not reflect the potential impact of future developments regarding the Pandemic Effects.

Implied Value of the Merger Consideration. Houlihan Lokey calculated the implied value of the merger consideration per AHL Common Share by multiplying the exchange ratio by the closing stock price for AGM Class A Shares of $49.56 as of March 5, 2021 to derive an implied value for the merger consideration as of that date of $56.95 per share.

Selected Companies Analysis—AHL. Houlihan Lokey reviewed certain data for selected companies, with publicly traded equity securities, that Houlihan Lokey deemed relevant with respect to its analysis of AHL.

The financial data reviewed included:

 

   

Equity Value as a multiple of Adjusted Book Value as of the selected companies’ most recent fiscal quarter, or “MRQ Adjusted Book Value”;

 

   

Equity Value as a multiple of Adjusted Net Income for the fiscal year ended December 31, 2020, or “2020 Adjusted Net Income”;

 

   

Equity Value as a multiple of estimated 2021 Adjusted Net Income, or “2021E Adjusted Net Income”; and

 

   

Equity Value as a multiple of estimated 2022 Adjusted Net Income, or “2022E Adjusted Net Income”.

The selected companies included the following:

 

   

American Equity Investment Life Holding Company;

 

151


Table of Contents
   

Brighthouse Financial, Inc.;

 

   

CNO Financial Group, Inc.;

 

   

Equitable Holdings, Inc.;

 

   

Lincoln National Corporation;

 

   

Principal Financial Group, Inc.; and

 

   

Prudential Financial, Inc.

The resulting data were as follows:

Selected Companies Analysis - AHL

 

Financial Metric

   Low      High      Median      Mean  

MRQ Adjusted Book Value

     0.34x        1.30x        0.99x        0.92x  

2020 Adjusted Net Income*

     5.9x        13.2x        9.3x        9.8x  

2021E Adjusted Net Income

     3.7x        11.8x        8.4x        7.8x  

2022E Adjusted Net Income

     3.5x        11.9x        6.7x        7.2x  

 

*

Low, high, median and mean statistics excluded multiples for American Equity Investment Life Holding Company and Brighthouse Financial, Inc., which were determined to be not meaningful.

Taking into account the results of the selected companies analysis, Houlihan Lokey applied the selected multiples ranges for the financial metrics set forth in the table below to the corresponding financial data for AHL (based on the AHL Financial Information). Houlihan Lokey applied the selected MRQ Adjusted Book Value multiples to AHL’s MRQ Adjusted Book Value as of December 31, 2020 (excluding the value of preferred stock and the carrying value of AHL’s investment in AGM) to calculate an implied equity value reference range. Houlihan Lokey then added the implied market value of AHL’s investment in AGM by multiplying the number of AOG units held by AHL by the closing price of AGM Class A Shares as of March 5, 2021, to calculate an implied total equity value reference range. These figures were then divided by the fully-diluted number of AHL Common Shares outstanding to calculate a reference range of implied values per AHL Common Share. This analysis indicated an implied per share equity value reference range of $49.89 to $57.22, as compared to the closing price per AHL Common Share of $48.88, and the implied value of the merger consideration of $56.95, each as of March 5, 2021.

Houlihan Lokey also applied the selected Adjusted Net Income multiple ranges set forth in the table below to the corresponding financial data for AHL (based on the AHL Financial Information and excluding changes in the fair value of AHL’s investment in AGM, net of tax) to calculate an implied equity value reference range. Houlihan Lokey then added the implied market value of AHL’s investment in AGM by multiplying the number of AOG units held by AHL by the closing price of AGM Class A Shares as of March 5, 2021, to calculate an implied total equity value reference range. These figures were then divided by the fully-diluted number of AHL Common Shares outstanding to calculate a reference range of implied values per AHL Common Share. This analysis indicated the following implied values per AHL Common Share, compared in each case to the closing price per AHL Common Share of $48.88, and the implied value of the merger consideration of $56.95, each as of March 5, 2021.

 

152


Table of Contents

Equity Value Reference Range

 

Financial Metric

   Selected Multiple Range    Implied Equity Value Per Share
Reference Range

MRQ Adjusted Book Value

   0.85x - 1.00x    $49.89 - $57.22

2020 Adjusted Net Income

   7.5x - 9.0x    $48.20 - $56.16

2021E Adjusted Net Income

   5.5x - 7.0x    $54.42 - $66.97

2022E Adjusted Net Income

   5.0x - 6.5x    $54.25 - $68.01

Selected Transactions Analysis—AHL. Houlihan Lokey considered certain financial terms of certain transactions involving target companies in the insurance sector that Houlihan Lokey deemed relevant with respect to its analysis of AHL.

The financial data reviewed included:

 

   

Transaction value as a multiple of MRQ Adjusted Book Value.

The selected transactions included the following:

Selected Transactions Analysis - AHL

 

Date
Announced

  

Target

  

Acquirer

7/08/2020

   Global Atlantic Financial Group Limited    KKR & Co. Inc.

2/07/2020

   FGL Holdings    Fidelity National Financial, Inc.

9/19/2017

   United Life Insurance Company    Kuvare US Holdings, Inc.

5/24/2017

   Fidelity & Guaranty Life    CF Corporation

9/29/2015

   The Phoenix Companies, Inc.    Nassau Reinsurance Group Holdings, L.P.

8/11/2015

   Symetra Financial Corporation    Sumitomo Life Insurance Company

6/03/2014

   Protective Life Corporation    The Dai-Ichi Life Insurance Company, Limited

7/13/2012

   Presidential Life Corporation    AHL

10/07/2011

   EquiTrust Life Insurance Company    Guggenheim Partners, LLC

The resulting data were as follows:

Transaction Value Multiples

 

Financial Metric

   Low      High      Median      Mean  

MRQ Adjusted Book Value

     0.47x        1.74x        1.13x        1.17x  

Taking into account the results of the selected transactions analysis, Houlihan Lokey applied a selected multiple range of 0.90x to 1.10x to AHL’s Adjusted Book Value (based on the AHL Financial Information and excluding the value of preferred stock and the carrying value of AHL’s investment in AGM) as of December 31, 2020 to calculate an implied equity value reference range. Houlihan Lokey then added the implied market value of AHL’s investment in AGM by multiplying the number of AOG units held by AHL by the closing price of AGM Class A Shares as of March 5, 2021, to calculate an implied total equity value reference range. These figures were then divided by the fully-diluted number of AHL Common Shares outstanding to calculate a reference range of implied values per AHL Common Share. The selected transactions analysis indicated an implied equity value per share reference range of $52.34 to $62.10, as compared to the closing price per AHL Common Share of $48.88, and the implied value of the merger consideration of $56.95, each as of March 5, 2021.

 

153


Table of Contents

Discounted Cash Flow Analysis—AHL. Houlihan Lokey performed a discounted cash flow analysis of AHL by calculating the estimated net present value of the projected dividendable cash flows (based on the AHL Financial Information) for the fiscal years 2021 to 2025, and the estimated net present value of the terminal value of AHL. Houlihan Lokey calculated terminal values for AHL by applying a range of terminal value multiples of 0.85x to 1.00x to AHL’s Adjusted Book Value (based on the AHL Financial Information and excluding the value of preferred stock and the carrying value of AHL’s investment in AGM) as of December 31, 2020. The net present values of AHL’s projected future cash flows and terminal values were then calculated using discount rates ranging from 15.0% to 17.0%, which were based on an estimate of AHL’s cost of equity. Houlihan Lokey then added the implied market value of AHL’s investment in AGM to the sum of the net present values of AHL’s projected future cash flows and terminal values, by multiplying the number of AOG units held by AHL by the closing price of AGM Class A Shares as of March 5, 2021, to calculate an implied total equity value reference range. The discounted cash flow analysis indicated an implied equity value per share reference range of $52.77 to $61.81, as compared to the closing price per AHL Common Share of $48.88, and the implied value of the merger consideration of $56.95, each as of March 5, 2021.

Selected Companies Analysis—AGM. Houlihan Lokey reviewed certain data for selected companies, with publicly traded equity securities, that Houlihan Lokey deemed relevant with respect to its analysis of AGM.

The financial data reviewed included:

 

   

Enterprise Value as a multiple of Adjusted EBITDA for the fiscal year ended December 31, 2020, or “2020 Adjusted EBITDA”;

 

   

Equity Value as a multiple of Distributable Earnings for the fiscal year ended December 31, 2021, or “2020 Distributable Earnings”;

 

   

Equity Value as a multiple of estimated 2021 Distributable Earnings, or “2021E Distributable Earnings”; and

 

   

Equity Value as a multiple of estimated 2022 Distributable Earnings, or “2022E Distributable Earnings”.

The selected companies included the following:

 

   

Ares Management Corporation;

 

   

KKR & Co. Inc.;

 

   

The Blackstone Group Inc.; and

 

   

The Carlyle Group L.P.

The resulting data were as follows:

Selected Companies Analysis - AGM

 

Financial Metric

   Low      High      Median      Mean  

2020 Adjusted EBITDA

     11.0x        24.2x        19.3x        18.4x  

2020 Distributable Earnings

     22.1x        29.1x        25.4x        25.5x  

2021E Distributable Earnings

     15.8x        21.1x        18.6x        18.5x  

2022E Distributable Earnings

     12.7x        17.7x        16.1x        15.7x  

Taking into account the results of the selected companies analysis, Houlihan Lokey applied the selected multiples ranges for the financial metrics set forth in the table below to the corresponding financial data for AGM (based on the AGM Financial Information). Houlihan Lokey applied the selected Adjusted EBITDA multiples to AGM’s 2020 Adjusted EBITDA to determine an implied value reference range, then added the balance sheet

 

154


Table of Contents

value of AGM’s investment assets (applying a selected book value multiple of 0.90x to the book value of AGM’s investment assets as of December 31, 2020) to calculate an implied enterprise value reference range for AGM. Houlihan Lokey then added the balance sheet value of AGM’s cash and cash equivalents, subtracted the balance sheet value of AGM’s debt, and subtracted the balance sheet value of AGM’s preferred equity, each as of December 31, 2020, and subtracted the amount of AGM’s expected liability associated with the purchase of its employees’ tax receivable agreement rights, as provided by AGM management, from the implied enterprise value reference range to calculate an implied total equity value reference range for AGM. These figures were then divided by the fully-diluted number of shares of AGM Class A Shares (including dilutive AOG units) outstanding to calculate a reference range of implied per share equity values for the AGM Class A Shares. This analysis indicated an implied per share equity value reference range for the AGM Class A Shares of $44.56 to $52.30, as compared to the closing price per share of AGM Class A Shares of $49.56 as of March 5, 2021.

Houlihan Lokey also applied the selected Distributable Earnings multiple ranges set forth in the table below to the corresponding financial data for AGM (based on the AGM Financial Information) to calculate an implied value reference range, then subtracted the amount of AGM’s expected liability associated with the purchase of its employees’ tax receivable agreement rights, as provided by AGM management, from the implied enterprise value reference range to calculate an implied total equity value reference range for AGM. These figures were then divided by the fully-diluted number of shares of AGM Class A Shares (including dilutive AOG units) outstanding to calculate a reference range of implied per share values of AGM Class A Shares. This analysis indicated the following implied values per share of AGM Class A Shares, compared in each case to the closing price per share of AGM Class A Shares of $49.56 as of March 5, 2021.

Equity Value Reference Range

 

Financial Metric

   Selected Multiple Range      Implied Equity Value Per Share
Reference Range
 

2020 Adjusted EBITDA

     17.0x - 20.0x      $ 44.56 - $52.30    

2020 Distributable Earnings

     24.0x - 27.0x      $ 47.11 - $53.15    

2021E Distributable Earnings

     18.0x - 21.0x      $ 45.64 - $53.44    

2022E Distributable Earnings

     14.5x - 17.5x      $ 45.52 - $55.18    

Sum-of-the-Parts Analysis—AGM. Houlihan Lokey performed an analysis of AGM on a sum-of-the-parts basis to determine an implied per share value reference range for the AGM Class A Shares. The sum-of-the-parts analysis was performed using a discounted cash flow analysis of AGM’s estimated Fee-Related Earnings and estimated Net Realized Performance Fees based on the AGM Financial Information, the implied balance sheet value of AGM’s investment assets, and the balance sheet value of AGM’s cash, debt and preferred equity.

Houlihan Lokey performed a discounted cash flow analysis of AGM’s Fee-Related Earnings by calculating the estimated net present value of AGM’s estimated after-tax Fee-Related Earnings for the calendar years 2021 to 2025, and the estimated net present value of the terminal value of AGM’s estimated Fee-Related Earnings thereafter based on the AGM Financial Information. Houlihan Lokey calculated terminal values by applying a range of perpetuity growth rates of 1.75% to 2.25% to AGM’s calendar year 2025 estimated after-tax Fee-Related Earnings. The net present values of AGM’s projected after-tax Fee-Related Earnings for the years 2021 to 2025 and the net present values of the terminal values were then calculated using discount rates ranging from 10.0% to 11.0% based on an estimated weighted average cost of capital relevant for the risk profile of AGM’s Fee-Related Earnings.

Houlihan Lokey performed a discounted cash flow analysis of AGM’s Net Realized Performance Fees by calculating the estimated net present value of AGM’s estimated after-tax Net Realized Performance Fees for the calendar years 2021 to 2025, and the estimated net present value of the terminal value of AGM’s Net Realized Performance Fees thereafter based on the AGM Financial Information. Houlihan Lokey calculated terminal

 

155


Table of Contents

values by applying a range of perpetuity growth rates of 1.75% to 2.25% to AGM’s calendar year 2025 estimated after-tax Net Realized Performance Fees. The net present values of AGM’s projected after-tax Net Realized Performance Fees for the years 2021 to 2025 and the net present values of the terminal values were then calculated using discount rates ranging from 20.0% to 25.0% based on an estimate of the implied cost of capital relevant for the risk profile of AGM’s Net Realized Performance Fees.

The implied enterprise value reference ranges for AGM’s Fee-Related Earnings and Net Realized Performance Fees calculated using the discounted cash flow analyses summarized above were then added to the balance sheet value of AGM’s investment assets (applying a selected book value multiple of 0.90x to the book value of AGM’s investment assets as of December 31, 2020) to calculate an implied enterprise value reference range for AGM. Houlihan Lokey then added the balance sheet value of AGM’s cash and cash equivalents, subtracted the balance sheet value of AGM’s debt, and subtracted the balance sheet value of AGM’s preferred equity, each as of December 31, 2020, and subtracted the amount of AGM’s expected liability associated with the purchase of its employees’ tax receivable agreement rights, as provided by AGM management, from the implied enterprise value reference range to calculate an implied total equity value reference range for AGM. The implied total equity value reference range was then divided by the fully-diluted number of shares of AGM Class A Shares (including dilutive AOG units) outstanding to calculate an implied per share value reference range of AGM Class A Shares of $47.94 to $57.61, as compared to the closing price per share of AGM Class A Shares of $49.56 as of March 5, 2021.

Exchange Ratio Analysis.

Using the results of the financial analyses summarized above, Houlihan Lokey performed an implied exchange ratio analysis to calculate a range of exchange ratios implied by the per share equity value reference ranges of the AHL Common Shares and the per share equity value reference ranges of the AGM Class A Shares, respectively. Houlihan Lokey calculated the indicative range of implied exchange ratios by dividing the low end of per share equity value range of the AHL Common Shares by the high end of the per share equity value range of the AGM Class A Shares, and by dividing the high end of the per share equity value range of the AHL Common Shares by the low end of the per share equity value range of the AGM Class A Shares, respectively, for each of the financial analyses set forth in the table below. This analysis resulted in the following indicative ranges of implied exchange ratios, in each case as compared to the exchange ratio of 1.149 provided for in the AHL Merger:

Exchange Ratio Analysis

 

AHL Financial Analysis

  

AGM Financial Analysis

  

Implied Exchange Ratio
Reference Range

Selected Companies Analysis - MRQ
Adjusted Book Value
   Selected Companies Analysis - 2020
Adjusted EBITDA
   0.954 - 1.284
Selected Companies Analysis - 2020
Adjusted Net Income
   Selected Companies Analysis - 2020
Distributable Earnings
   0.907 - 1.192
Selected Companies Analysis - 2021E
Adjusted Net Income
   Selected Companies Analysis - 2021E
Distributable Earnings
   1.018 - 1.467
Selected Companies Analysis - 2022E
Adjusted Net Income
   Selected Companies Analysis - 2022E
Distributable Earnings
   0.983 - 1.494
Selected Transactions Analysis - MRQ
Adjusted Book Value
   Sum-of-the-Parts
Discounted Cash Flow Analysis
   0.908 - 1.295
Discounted Cash Flow Analysis - MRQ
Adjusted Book Value
   Sum-of-the-Parts
Discounted Cash Flow Analysis
   0.916 - 1.289

Other Matters

Houlihan Lokey was engaged by the AHL special committee to provide an opinion to the AHL special committee as to the fairness, from a financial point of view, of the exchange ratio provided for in the AHL

 

156


Table of Contents

Merger pursuant to the merger agreement. The AHL special committee engaged Houlihan Lokey based on Houlihan Lokey’s experience and reputation and familiarity with AHL. Houlihan Lokey is regularly engaged to render financial opinions in connection with mergers, acquisitions, divestitures, leveraged buyouts, and for other purposes.

Pursuant to its engagement by the AHL special committee, Houlihan Lokey is entitled to an aggregate fee of $12 million for its services, of which $6 million became payable upon the delivery of Houlihan Lokey’s opinion and the balance of which will become payable contingent on the consummation of the mergers. AHL has also agreed to reimburse Houlihan Lokey for its expenses and to indemnify Houlihan Lokey, its affiliates and certain related parties against certain liabilities and expenses, including certain liabilities under the federal securities laws, arising out of or related to Houlihan Lokey’s engagement.

In the ordinary course of business, certain of Houlihan Lokey’s employees and affiliates, as well as investment funds in which they may have financial interests or with which they may co-invest, may acquire, hold or sell, long or short positions, or trade, in debt, equity, and other securities and financial instruments (including loans and other obligations) of, or investments in, AHL, AGM or any other party that may be involved in the mergers and their respective affiliates or security holders or any currency or commodity that may be involved in the mergers.

Houlihan Lokey and certain of its affiliates have in the past provided and are currently providing investment banking, financial advisory and/or other financial, consulting or valuation advisory services, including for tax, financial reporting and/or other purposes, to AHL and AGM, or one or more security holders or affiliates of, and/or portfolio companies of investment funds affiliated or associated with, AGM (collectively, with AGM, the “AGM Group”), for which Houlihan Lokey and its affiliates have received, and may receive, compensation, including, among other things, (a) having acted as financial advisor to a special committee and a conflicts committee of the Board of Directors of AHL in connection with their review of certain matters pertaining to AHL’s agreements and other arrangements with affiliates of AGM, for which services Houlihan Lokey and its affiliates have, during the two years prior to the date of Houlihan Lokey’s opinion, received aggregate fees of approximately $5 million; and (b)(i) having acted as financial advisor to a group of creditors, of which one or more affiliates of the AGM Group were members, of Edcon Holdings (Proprietary) Limited, in connection with a restructuring transaction which closed in December 2019, (ii) having acted as financial advisor to a group of senior secured noteholders, of which one or more affiliates of the AGM Group were members, of Lecta S.A. in connection with a restructuring transaction, which closed in February 2020, (iii) being currently engaged to advise the group of first lien lenders and DIP lenders, of which lender group certain investment funds or other entities managed and/or advised by AGM are members, to The Hertz Corporation in connection with its chapter 11 restructuring, and (iv) having acted as financial advisor to AmeriHome Mortgage Company, LLC, an affiliate of AHL and AGM, in connection with its sale transaction, for which services described in (b)(i) through (b)(iv) Houlihan Lokey and its affiliates have, during the two years prior to the date of Houlihan Lokey’s opinion, received aggregate fees of approximately $19.5 million. Houlihan Lokey and certain of its affiliates may provide investment banking, financial advisory and/or other financial or consulting services to AHL, members of the AGM Group, other participants in the mergers or certain of their respective affiliates, portfolio companies or security holders in the future, for which Houlihan Lokey and its affiliates may receive compensation. In addition, Houlihan Lokey and certain of its affiliates and certain of Houlihan Lokey’s and their respective employees may have committed to invest in private equity or other investment funds managed or advised by members of the AGM Group, other participants in the mergers or certain of their respective affiliates or security holders, and in portfolio companies of such funds, and may have co-invested with members of the AGM Group, other participants in the mergers or certain of their respective affiliates or security holders, and may do so in the future. Furthermore, in connection with bankruptcies, restructurings, distressed situations and similar matters, Houlihan Lokey and certain of its affiliates may have in the past acted, may currently be acting and may in the future act as financial advisor to debtors, creditors, equity holders, trustees, agents and other interested parties (including, without limitation, formal and informal committees or groups of creditors) that may have included or represented and may include or represent, directly or indirectly, or may be or have been adverse to, AHL, members of the

 

157


Table of Contents

AGM Group, other participants in the mergers or certain of their respective affiliates, portfolio companies or security holders, for which advice and services Houlihan Lokey and its affiliates have received and may receive compensation.

Use of the term Pro Forma or pro forma in the sections titled “Background of the Mergers” beginning on page 99, “Opinion of AGM’s Financial Advisor” beginning on page 124 and “Opinions of the AHL Special Committee’s Financial Advisors” beginning on page 135 is used to describe analyses utilized by financial advisors and is not intended to be pro forma financial information prepared in compliance with Article 11 of Regulation S-X.

AGM Unaudited Financial Projections

AGM does not as a matter of course provide future guidance or publicly disclose forecasts or projections as to future performance, earnings or other results due to the inherent unpredictability of projections and their underlying assumptions and estimates.

The AGM Supplied Financial Projections refer to, and consist of, (A) the AGM Projections (as defined below) and (B) the AHL Projections (as defined below), each as set forth in the following sections.

The AGM Supplied Financial Projections were not prepared with a view toward public disclosure and, accordingly, do not necessarily comply with published guidelines of the SEC or the guidelines established by the American Institute of Certified Public Accountants for preparation and presentation of financial forecasts or GAAP. Neither AGM’s independent registered public accounting firm, nor any other independent accountants, have audited, reviewed, compiled or performed any procedures with respect to the AGM Supplied Financial Projections or expressed any opinion or any form of assurance related thereto.

The AGM Projections

In connection with its financial analysis and opinion regarding the mergers, AGM provided Barclays certain financial projections prepared by AGM management illustrating a reasonable forecast for AGM that could be derived by an outside party from AGM’s public comments and historical financial statements, which are referred to as the AGM Projections. The AGM Projections were also made available to Lazard and Houlihan Lokey. The AGM Projections do not reflect the internal financial model that AGM used in connection with its strategic planning, including in its negotiations with AHL on the merger agreement and the transactions contemplated thereby. The AGM Projections were prepared treating AGM on a stand-alone basis, without giving effect to the mergers, including the impact of negotiating or executing the mergers, the expenses that may be incurred in connection with consummating the mergers, the impact on HoldCo as a result of the mergers and the effect of any business or strategic action that would be taken as a result of the merger agreement having been executed.

The summary of the AGM Projections is included in this joint proxy statement/prospectus solely to give stockholders access to these financial projections, and is not being included in this joint proxy statement/prospectus to influence a stockholder’s decision whether to vote for the AGM merger agreement proposal, the AGM charter amendment proposal, the AHL merger agreement proposal or the AHL non-binding compensation advisory proposal.

The following is a summary of the AGM Projections (unaudited):

 

($ amounts in millions)    2021E     2022E     2023E     2024E     2025E  

Pre-tax Fee Related Earnings

   $ 1,197     $ 1,376     $ 1,583     $ 1,820     $ 2,093  

Pre-tax Net Carry(a)

     772       772       772       772       772  

Realized Balance Sheet Gains

     110       110       110       110       110  

Net Interest Expense

     (135     (135     (135     (135     (135
  

 

 

   

 

 

   

 

 

   

 

 

   

 

 

 

Pre-tax Distributable Earnings

   $ 1,944     $ 2,123     $ 2,330     $ 2,567     $ 2,840  

Taxes(b)

     (350     (382     (419     (462     (511

Preferred

     (37     (37     (37     (37     (37
  

 

 

   

 

 

   

 

 

   

 

 

   

 

 

 

After-tax Distributable Earnings

   $ 1,557     $ 1,704     $ 1,874     $ 2,068     $ 2,292  

 

158


Table of Contents

 

(a)

The Pre-tax Net Carry constant annual projection of $772 million is based on a constant Pre-tax Net Carry per share amount of $1.75. In response to a question from one of the financial advisors, the AGM management team indicated that the Pre-tax Net Carry per share amount could alternatively be projected to gradually increase each year from 2021E to 2025E with an average of $1.75 per share across this five year period. This alternative projection would result in a gradual increase of Pre-tax Net Carry each year from 2021E to 2025E with an average of $772 million per year across this five year period.

(b)

The AGM management team relied on the currently applicable tax rate to estimate the Taxes in the AGM Projections. In response to questions from the financial advisors, the AGM management team indicated that the Taxes included in the AGM Projections should be increased to the amounts included in the table above, reflecting an implied 18% tax rate on the AGM Class A Shares, which accounts for the higher corporate tax rate on AGM following the collapse of the Up-C structure (see the section of this joint proxy statement/prospectus titled “Corporate Governance Updates” beginning on page 211).

The AHL Projections

In connection with its financial analysis and opinion regarding the mergers, AGM provided Barclays with a forecast for AHL, which was created by AGM using financial information that AHL had provided to AGM in the ordinary course of their pre-existing relationship and a limited number of adjustments made thereto by AGM management, which are referred to as the AHL Projections. The AHL Projections do not reflect the internal financial model that AGM has used in connection with its strategic planning, including in its negotiations with AHL on the merger agreement and the transactions contemplated thereby. Use of the term Pro Forma in this section titled “The AHL Projections” is used to describe AHL Projections giving effect to the mergers and is not intended to be pro forma financial information prepared in compliance with Article 11 of Regulation S-X.

The first case of the AHL Projections, which is referred to as the Standalone AHL Projections, was prepared treating AHL on a stand-alone basis, without giving effect to the mergers, including the impact of negotiating or executing the mergers, the expenses that may be incurred in connection with consummating the mergers, the impact on HoldCo as a result of the mergers and the effect of any business or strategic action that would be taken as a result of the merger agreement having been executed. The second case of the AHL Projections, which is referred to as the Pro Forma AHL Projections, were prepared giving effect to the mergers, but without including the impact of negotiating or executing the mergers, the expenses that may be incurred in connection with consummating the mergers, the impact on HoldCo as a result of the mergers and the effect of any business or strategic action that would be taken as a result of the merger agreement having been executed. The Pro Forma AHL Projections apply the 21% U.S. statutory tax rate to the income of AHL and its Bermuda subsidiaries, which was not reflected in the Standalone AHL Projections.

The summary of the AHL Projections is included in this joint proxy statement/prospectus solely to give stockholders access to these financial projections, and is not being included in this joint proxy statement/prospectus to influence a stockholder’s decision whether to vote for the AGM merger agreement proposal, the AGM charter amendment proposal, the AHL merger agreement proposal or the AHL non-binding compensation advisory proposal.

The following is a summary of the Standalone AHL Projections (unaudited):

 

($ amounts in millions)    2021E      2022E      2023E      2024E      2025E  

Standalone After-tax Operating Income

   $ 1,606      $ 2,008      $ 2,344      $ 2,636      $ 2,934  

Standalone Adjusted Book Value

   $ 12,602      $ 14,555      $ 16,843      $ 19,421      $ 22,372  

The following is a summary of the Pro Forma AHL Projections (unaudited):

 

($ amounts in millions)    2021E      2022E      2023E      2024E      2025E  

Pro Forma After-tax Operating Income

   $ 1,371      $ 1,644      $ 1,867      $ 2,044      $ 2,239  

Pro Forma Adjusted Book Value

   $ 12,269      $ 13,754      $ 15,457      $ 17,329      $ 19,472  

 

159


Table of Contents

The AGM Supplied Financial Projections necessarily were based on numerous variables and assumptions made by AGM’s management with respect to industry performance, general business, economic, regulatory, market and financial conditions and other future events, as well as matters specific to AGM’s and AHL’s businesses, all of which are difficult or impossible to predict accurately and many of which are beyond the control of AGM’s management. Because the projections cover multiple years, by their nature, they also become subject to greater uncertainty and are less reliable with each successive year. The AGM Supplied Financial Projections reflect subjective judgment in many respects and thus are susceptible to multiple interpretations and periodic revisions based on actual experience and business developments. As such, the AGM Supplied Financial Projections constitute forward-looking information and are subject to many risks and uncertainties that could cause actual results to differ materially from the results forecasted in the AGM Supplied Financial Projections, including, but not limited to, risks relating to the dependence by AGM or AHL on certain key personnel, the ability of AGM and AHL to raise new funds, the effects of the COVID-19 pandemic, market conditions generally, AGM’s and AHL’s ability to manage growth, changes in regulatory environment and tax status, the variability of AGM’s and AHL’s revenues, net income and cash flow, the use of leverage to finance the businesses and investments, litigation risks and potential corporate governance changes, and other risk factors described in AGM’s and AHL’s Annual Reports on Form 10-K for the year ended December 31, 2020. There can be no assurance that the AGM Supplied Financial Projections will be realized or that actual results will not be significantly higher or lower than forecast. The AGM Supplied Financial Projections may be affected by AGM’s and AHL’s ability to achieve strategic goals, objectives and targets over the applicable period. Please consider carefully the section of this joint proxy statement/prospectus titled “Cautionary Note Regarding Forward-Looking Statements” beginning on page 61. Accordingly, there can be no assurance that the AGM Supplied Financial Projections will be realized, and actual results may vary materially from those shown. The AGM Supplied Financial Projections cannot, therefore, be considered a guarantee of future operating results, and this information should not be relied on as such.

The inclusion of the projections in this joint proxy statement/prospectus should not be regarded as an indication that AGM or any of its affiliates, advisors, officers, directors or representatives considered or considers the AGM Supplied Financial Projections to be necessarily predictive of actual future events, and the AGM Supplied Financial Projections should not be relied upon as such. The inclusion of the AGM Supplied Financial Projections herein should not be deemed an admission or representation by AGM that its management views the AGM Supplied Financial Projections as material information. Neither AGM nor AHL or any of their respective affiliates, advisors, officers, directors or representatives has made or makes any representation to any of AGM’s stockholders or any other person regarding the ultimate performance of AGM or AHL compared to the information contained in the AGM Supplied Financial Projections or can give any assurance that actual results will not differ materially from the AGM Supplied Financial Projections, and none of them undertakes any obligation to update or otherwise revise or reconcile the AGM Supplied Financial Projections to reflect circumstances existing after the date the AGM Supplied Financial Projections were generated or to reflect the occurrence of future events even in the event that any or all of the assumptions underlying the AGM Supplied Financial Projections are shown to be in error.

Certain of the projected financial information set forth herein may be considered non-GAAP financial measures. There are limitations inherent in non-GAAP financial measures, because they exclude charges and credits that are required to be included in a GAAP presentation. Non-GAAP financial measures should not be considered in isolation from, or as a substitute for, financial information presented in compliance with GAAP, and non-GAAP financial measures as used by AGM may not be comparable to similarly titled amounts used by other companies. No reconciliation of non-GAAP financial measures in the AGM Supplied Financial Projections to GAAP measures was created or used in connection with preparing the AGM Supplied Financial Projections.

In light of the foregoing factors and the uncertainties inherent in the AGM Supplied Financial Projections, AGM’s stockholders are cautioned not to place undue, if any, reliance on the AGM Supplied Financial Projections.

AGM DOES NOT INTEND TO UPDATE OR OTHERWISE REVISE THE ABOVE UNAUDITED FINANCIAL PROJECTIONS TO REFLECT CIRCUMSTANCES EXISTING AFTER THE DATE WHEN

 

160


Table of Contents

MADE OR TO REFLECT THE OCCURRENCE OF FUTURE EVENTS, EVEN IN THE EVENT THAT ANY OR ALL OF THE ASSUMPTIONS UNDERLYING SUCH UNAUDITED FINANCIAL PROJECTIONS ARE NO LONGER APPROPRIATE OR ARE SHOWN TO BE IN ERROR, EXCEPT AS MAY BE REQUIRED BY APPLICABLE LAW.

AHL Unaudited Financial Projections

Certain Projected Financial Information

Neither AHL nor AGM as a matter of normal course publicly discloses financial projections or forecasts as to its future performance, revenues, earnings or other results due to, among other reasons, the unpredictability, uncertainty and subjectivity of the underlying assumptions and estimates inherent in preparing any such financial projections and forecasts. In order to assist the board of directors of AHL, and the AHL special committee in its evaluation of the transactions contemplated by the merger agreement, however, the board of directors of AHL and the AHL special committee approved for use by Houlihan Lokey and Lazard certain unaudited financial projections concerning AHL (the “AHL Projected Financial Information”) and certain unaudited financial projections concerning AGM (the “AGM Projected Financial Information”, and together with the AHL Projected Financial Information, the “Projected Financial Information”) for purposes of each of Houlihan Lokey’s and Lazard’s opinion and financial analyses. The Projected Financial Information was prepared on the basis of estimates and assumptions made at the time of its preparation, and speaks only to the judgments and projections made on the basis of the currently-available information as of such time. The Projected Financial Information was not prepared in the same manner or process used by AHL or AGM for budgeting or other planning purposes. The AGM Projected Financial Information was prepared based on information, other data and guidance provided by AGM and was approved by the AHL special committee for use by each of Houlihan Lokey and Lazard. Such projections were prepared solely for (i) assisting the board of directors of AHL and the AHL special committee in their evaluation of the transactions contemplated by the merger agreement, (ii) each of Houlihan Lokey’s and Lazard’s use in connection with their opinions and financial analyses, as described in the section titled “Opinions of the AHL Special Committee’s Financial Advisors —Opinion of Houlihan Lokey Capital, Inc.” on page 146, and “Opinions of the AHL Special Committee’s Financial Advisors —Opinion of Lazard Frères & Co. LLC” on page 135, and (iii) providing the board of directors of AHL and the AHL special committee with additional perspective on the potential transaction, including the long-term growth and value of the respective companies, and not for the purpose of providing quarterly or annual guidance for specific periods.

The Projected Financial Information included in this document has been prepared by, and is the responsibility of management. PricewaterhouseCoopers LLP has not audited, reviewed, examined, compiled nor applied agreed-upon procedures with respect to the accompanying Projected Financial Information and, accordingly, PricewaterhouseCoopers LLP does not express an opinion or any other form of assurance with respect thereto. The PricewaterhouseCoopers LLP report included in this document relates to the previously issued financial statements of AHL. It does not extend to the Projected Financial Information and should not be read to do so.

The Projected Financial Information is not being included in this joint proxy statement/prospectus to influence the voting decision of any shareholder with respect to any proposal, but instead because the Projected Financial Information was provided to the board of directors of AHL, the AHL special committee and to each of Houlihan Lokey and Lazard for purposes of each of Houlihan Lokey’s and Lazard’s opinions and financial analyses.

Except as required by law, AHL does not have an obligation to update or otherwise revise or reconcile the Projected Financial Information included in this section to reflect circumstances existing after the date when made, including events or circumstances that may have occurred during the period between that date and the date of this joint proxy statement/prospectus, or to reflect the occurrence of future events, even in the event that any or all of the assumptions underlying such forecasts are shown to be in error or any or all of the projected results are

 

161


Table of Contents

not being realized. AHL has not updated, revised or reconciled the Projected Financial Information and does not intend to do so.

You should note that the Projected Financial Information constitutes forward-looking statements. See “Cautionary Statements Regarding Forward-Looking Statements” in this joint proxy statement/prospectus. You should also note that the Projected Financial Information was not prepared with a view toward public disclosure or with a view toward complying with GAAP, the published guidelines of the SEC or the guidelines established by the American Institute of Certified Public Accountants for preparation and presentation of prospective financial information and does not give effect to the adoption of any new accounting pronouncements. Neither AHL’s nor AGM’s respective independent registered public accountants, nor any other independent accountants or financial advisors, have compiled or performed any procedures with respect to the unaudited financial projections set forth below, nor have they expressed any opinion, judgment or any other form of assurance on such information or its achievability, and none of them assumes any responsibility for the Projected Financial Information.

The Projected Financial Information set forth below should not be relied upon as necessarily indicative of actual future results, and readers of this joint proxy statement/prospectus are cautioned not to place undue reliance on such information. Furthermore, since the Projected Financial Information covers multiple years, such information by its nature becomes less predictive with each successive year. Although certain of the Projected Financial Information is presented with numerical specificity, the Projected Financial Information reflects assumptions, estimates and judgments that are inherently uncertain and, although considered reasonable by the AHL’s management as of the date of their use, are subject to significant business, economic and competitive risks and uncertainties that could cause actual results to differ materially from those contained in the Projected Financial Information, including, among others, risks and uncertainties due to general business, economic, regulatory, market and financial conditions, as well as changes in AHL’s or AGM’s respective businesses, financial condition or results of operations of the transactions contemplated by the merger agreement, and other risks and uncertainties described in this joint proxy statement/prospectus under the headings “Risk Factors” and “Cautionary Statements Regarding Forward-Looking Statements”. Accordingly, the Projected Financial Information set forth below may not necessarily be indicative of the actual future performance of AHL or AGM, and actual results may differ materially from those presented. Inclusion of the Projected Financial Information set forth below should not be regarded as a representation by AHL or any person that the results projected will necessarily be achieved, and they should not be relied on as such. The inclusion of this information should not be regarded as an indication that AHL, the board of directors of AHL, the AHL special committee, AGM, any of their advisors or any other person considered, or now considers, it to be material or to be a reliable prediction of actual future results, which may be significantly more favorable or less favorable. Furthermore, the Projected Financial Information set forth below may differ from publicized analyst estimates and forecasts for AHL or AGM and does not take into account any circumstances or events occurring after the date on which it was prepared.

AHL Projected Financial Information

The AHL Projected Financial Information presented below was prepared in connection with the evaluation and approval of the transactions contemplated by the merger agreement by the board of directors of AHL (other than AHL directors Messrs. Belardi, Kleinman, Lohr, Michelini, Puffer and Rowan, who recused themselves from determinations relating to the transactions contemplated by the merger agreement due to their affiliation with AGM) and the AHL special committee, and for use by each of Houlihan Lokey and Lazard for purposes of each of Houlihan Lokey’s and Lazard’s opinion and financial analyses, and reflected AHL management’s best available estimates and judgments with respect to the future financial results and condition of AHL. The AHL Projected Financial Information reflects various assumptions made at the time such information was prepared, including but not limited to certain assumptions regarding the current and future economic and interest rate environments, AHL’s organic and inorganic growth rate and corresponding returns, alternative asset deployment,

 

162


Table of Contents

expenses, applicable tax rates and the timing and amount of share repurchases and other capital management actions.

 

    Fiscal Year Ending December 31,  

($ in  millions)

  2021E     2022E     2023E     2024E     2025E  

Adjusted operating income available to common shareholders1

  $ 1,859     $ 1,976     $ 2,328     $ 2,683     $ 2,747  

Less: Net change in fair value of AOG units

  $ (161   $ (115   $ (121   $ (127   $ (127

Adjusted operating income available to common shareholders, excluding AOG units1,2

  $ 1,698     $ 1,861     $ 2,207     $ 2,556     $ 2,620  

Total adjusted common shareholders’ equity3,4

  $ 12,716     $ 14,373     $ 16,631     $ 19,238     $ 21,910  

Less: Carrying value of AOG units

  $ 1,485     $ 1,600     $ 1,721     $ 1,848     $ 1,975  

Total adjusted common shareholders’ equity, excluding AOG units5

  $ 11,231     $ 12,773     $ 14,910     $ 17,390     $ 19,935  

Less: Cumulative Dividends / Capital Release

  $ (1,000   $ (1,500   $ (2,000   $ (3,000   $ (4,000

Less: Cumulative Foregone Investment Income

  $ (18   $ (63   $ (129   $ (225   $ (360

Adjusted common shareholders’ equity, excluding AOG units and net of distributions6

  $ 10,213     $ 11,210     $ 12,781     $ 14,165     $ 15,575  

Adjusted operating earnings per common share7

  $ 9.53     $ 10.34     $ 12.29     $ 14.12     $ 14.42  

Adjusted operating ROE8

    15.5     14.5     15.0     14.8     13.3

 

(1)

Adjusted operating income available to common shareholders (a non-GAAP measure) equals net income available to Athene Holding Ltd. Common shareholders adjusted to eliminate the impact of non-operating adjustments for investment gains/losses, change in fair value of derivatives and index annuities embedded derivatives, non-operating expenses (integration, restructuring, and other), stock-based compensation excluding the long-term incentive plan, and non-operating income taxes.

(2)

Adjusted operating income available to common shareholders, excluding AOG units, equals (a) Adjusted operating income available to common shareholders less (b) the change in fair value of AHL’s AOG units, net of tax.

(3)

Adjusted common shareholders’ equity is calculated as the ending Athene Holding Ltd. shareholders’ equity excluding accumulated other comprehensive income, the cumulative change in fair value of funds withheld and modco reinsurance assets and preferred stock.

(4)

“Total adjusted common shareholders’ equity” is sometimes also referred to in this joint proxy statement/prospectus as “Adjusted Book Value”.

(5)

Total adjusted common shareholders’ equity, excluding AOG units equals (a) Adjusted common shareholders’ equity less (b) the carrying value of AOG units.

(6)

Calculated as Total adjusted common shareholders’ equity, excluding AOG units and adjusted for the release of excess capital and associated foregone investment income.

(7)

Adjusted operating earnings per common share is a non-GAAP measure calculated as adjusted operating income available to common shareholders over the weighted average common shares outstanding - adjusted operating. “Weighted average common shares outstanding - adjusted operating” is the weighted average common shares outstanding assuming conversion or settlement of all outstanding items that are able to be converted to or settled in Class A common shares.

(8)

Adjusted operating ROE is a non-GAAP measure used to evaluate AHL’s financial performance excluding the impacts of AOCI and the cumulative change in fair value of funds withheld and modco reinsurance assets, net of DAC, DSI, rider reserve and tax offsets. Adjusted operating ROE is calculated as the adjusted operating income (loss) available to common shareholders, divided by average adjusted AHL common shareholders’ equity.

 

163


Table of Contents

AGM Projected Financial Information

The AGM Projected Financial Information presented below was prepared in connection with the evaluation and approval of the transactions contemplated by the merger agreement by the board of directors of AHL (other than AHL directors Messrs. Belardi, Kleinman, Lohr, Michelini, Puffer and Rowan, who recused themselves from determinations relating to the transactions contemplated by the merger agreement due to their affiliation with AGM) and the AHL special committee based on information, other data and guidance provided by AGM and was approved by the AHL special committee for use by each of Houlihan Lokey and Lazard for purposes of each of Houlihan Lokey’s and Lazard’s opinions and financial analyses. The AGM Projected Financial Information reflects various assumptions made at the time such information was prepared, including but not limited to certain assumptions regarding current and future economic and interest rate environments, AGM’s growth rate, applicable tax rate, investment income, fee-related earnings margins and net realized carry.

 

     Fiscal Year Ending December 31,  

($ in millions except for per share figures)

   2021E      2022E      2023E      2024E      2025E  

Segment Distributable Earnings1

   $ 1,451      $ 1,786      $ 2,418      $ 2,881      $ 3,279  

Distributable Earnings

   $ 1,154      $ 1,429      $ 1,947      $ 2,327      $ 2,653  

Distributable Earnings per Share2

   $ 2.62      $ 3.24      $ 4.42      $ 5.28      $ 6.02  

Fee Related Earnings (Pre-Tax)

   $ 1,145      $ 1,259      $ 1,561      $ 1,913      $ 2,200  

Net Realized Performance-Fees (Pre-Tax)3

   $ 331      $ 551      $ 882      $ 992      $ 1,103  

 

(1)

Segment Distributable Earnings represents the amount of AGM’s net realized earnings, excluding the effects of the consolidation of any of the related funds and SPACs, taxes and related payables, transaction related charges and any acquisitions.

(2)

Per share calculations are based on end of period Distributable Earnings Shares Outstanding, which consists of total AGM Class A Shares outstanding, AOG Units that participate in dividends and AGM RSUs that participate in dividends.

(3)

Represents realized performance fees net of realized profit sharing expense.

Interests of AGM’s Directors and Executive Officers in the Transactions

When considering the recommendation of the AGM board of directors that AGM stockholders vote in favor of the adoption of the merger agreement, AGM stockholders should be aware that directors and executive officers of AGM have certain interests in the mergers that may be different from or in addition to the interests of AGM stockholders generally. The AGM board of directors was aware of these interests and considered them, among other things, in evaluating and negotiating the merger agreement and the mergers. The AGM board of directors considered these interests in recommending that the AGM stockholders adopt the merger agreement. These interests are further described below.

This joint proxy statement/prospectus does not include tabular disclosure pursuant to Item 402(t) of the SEC’s Regulation S-K of the compensation that may be paid or become payable to AGM’s named executive officers in connection with the mergers, or a proposal for a non-binding, advisory vote with respect to such compensation pursuant to Rule 14a-21(c) of the Exchange Act, on the basis that there is no such compensation.

Directors of AHL

Marc Rowan and Scott Kleinman are members of the board of directors of AHL and the board of directors of AGM.

AHL Common Shares

As of April 28, 2021, certain AGM directors and executive officers and Mr. Leon Black (who was a director on the AGM board of directors at the signing of the merger agreement and voted to approve the mergers and the transactions contemplated by the merger agreement, and subsequently stepped down from the AGM board of

 

164


Table of Contents

directors on March 21, 2021) hold approximately 6.5 million AHL Common Shares in the aggregate. The AHL Common Shares held by AGM’s directors and executive officers will be treated in the same manner as AHL Common Shares held by all other shareholders. At the closing of the AHL Merger, each AHL Common Share held by AGM’s directors and executive officers will be converted automatically into the right to receive 1.149 duly authorized, validly issued, fully paid and nonassessable HoldCo Share and cash paid in lieu of any fractional HoldCo Shares.

Prospective Ownership of HoldCo

Following the consummation of the mergers, each of Messrs. Leon Black, Marc Rowan and Joshua Harris is expected to hold approximately 16.1%, 6.5% and 8.1% of the HoldCo Shares, respectively.

AGM Equity Awards

AGM’s equity awards held by AGM’s directors and executive officers will be treated in the same manner as AGM equity awards held by all other equity award holders. Prior to the effective time of the AGM Merger, each AGM equity award held by AGM’s directors and executive officers will be treated as follows:

 

   

each AGM Option, whether vested or unvested, will be converted into a number of HoldCo Options equal to the number of AGM Class A Shares subject to such AGM Option immediately prior to the effective time of the AGM Merger, with an exercise price equal to the exercise price of such AGM Option. Each such HoldCo Option will otherwise be subject to the same terms and conditions as were applicable under the related AGM Option immediately prior to the effective time of the AGM Merger (including, for the avoidance of doubt, the ability to satisfy any required withholding obligations upon vesting and settlement of such HoldCo Options through net settlement);

 

   

each AGM RSA will be converted into a number of HoldCo RSAs equal to the number of AGM Class A Shares subject to such AGM RSA immediately prior to the effective time of the AGM Merger. Each such HoldCo RSA will otherwise be subject to the same terms and conditions as were applicable under the related AGM RSA immediately prior to the effective time of the AGM Merger (including with respect to any dividends accrued thereunder, any performance-based vesting requirements applicable to an AGM Performance RSAs immediately prior to the effective time of the AGM Merger, and the ability to satisfy any required withholding obligations upon vesting and settlement of such HoldCo RSAs through net settlement); and

 

   

each AGM RSU will be converted into a number of HoldCo RSUs equal to the number of AGM Class A Shares subject to such AGM RSU immediately prior to the effective time of the AGM Merger. Each such HoldCo RSU will otherwise be subject to the same terms and conditions as were applicable under the related AGM RSU immediately prior to the effective time of the AGM Merger (including with respect to any dividend equivalents accrued thereunder, any performance-based vesting requirements applicable to an AGM Performance RSA immediately prior to the effective time of the AGM Merger, and the ability to satisfy any required withholding obligations upon vesting and settlement of such Holdco RSUs through net settlement).

AOG Units

Certain of AGM’s directors and executive officers and Mr. Leon Black (who was a director on the AGM board of directors at the signing of the merger agreement and voted to approve the mergers and the transactions contemplated by the merger agreement, and subsequently stepped down from the AGM board of directors on March 21, 2021) hold approximately 160,434,705 AOG units in the aggregate as of April 30, 2021. As described in the section of this joint proxy statement/prospectus titled “Corporate Governance Updates” beginning on page 211, upon the elimination of the AGM Up-C structure each holder of AOG units will receive $3.66 in cash and one share of common stock, for each of AOG unit they hold.

 

165


Table of Contents

Interests of AHL’s Directors and Executive Officers in the Transactions

When considering the recommendation of the AHL board of directors (other than Messrs. Belardi, Kleinman, Lohr, Michelini, Puffer and Rowan, who recused themselves from determinations relating to the transactions contemplated by the merger agreement due to their affiliation with AGM) and the AHL special committee that holders of AHL Common Shares and AHL Preferred Shares vote in favor of the adoption of the merger agreement, holders of AHL Common Shares and AHL Preferred Shares should be aware that directors and executive officers of AHL have certain interests in the mergers that may be different from or in addition to the interests of holders of AHL Common Shares and AHL Preferred Shares generally. The interests of AHL’s directors and executive officers include, among others, that certain of AHL’s directors are expected to serve as directors on the HoldCo board, that certain of AHL’s executive officers are expected to become the executive officers of HoldCo, the treatment in the mergers of AHL Options, AHL RSAs, and AHL RSUs, and that AHL’s directors and executive officers will be provided continued indemnification and insurance coverage. Additionally, certain senior executives of AHL own shares of AGM and have interests in AHL investments as well as investments in investment funds managed by Apollo. Moreover, at the effective time of the AHL Merger, each of the issued and outstanding warrants of AHL that is outstanding immediately prior to the effective time of the AHL Merger will be exchanged for a combination of HoldCo Shares and other consideration from HoldCo in connection with the transactions contemplated by the merger agreement as may be agreed in writing by AGM and AHL prior to the effective time of the AHL Merger, or, if no such agreement is reached, automatically and without any action on the part of the holder, remain outstanding in accordance with its terms as HoldCo warrants plus a make-whole payment from HoldCo for any adverse tax or economic consequences. Certain of AHL’s senior executives currently own such warrants. The AHL board of directors was aware of these interests and considered them, among other things, in evaluating and negotiating the merger agreement and the mergers. The AHL board of directors and the AHL special committee considered these interests in recommending that the holders of AHL Common Shares and AHL Preferred Shares adopt the merger agreement.

Additionally, certain members of the AHL board of directors have interests in AHL and its investments, and Mr. Belardi owns a 5% profits interest in ISG, in connection with which he receives distributions in respect of ISG and sub-allocation fees earned by AGM. None of these interests has been entered into, or includes provisions that are activated by, the mergers. Please see the section titled “Relationships and Related Party Transactions Involving Apollo or its Affiliates” in AHL’s Amendment No. 1 to Form 10-K for the year ended December 31, 2020 on Form 10-K/A, which is incorporated by reference into this joint proxy statement/prospectus.

Certain Assumptions

Except as otherwise specifically noted, for purposes of quantifying the potential payments and benefits described in this section, the following assumptions, as well as those described in the footnotes to the table in the “Interests of AHL’s Directors and Executive Officers in the Transactions—Golden Parachute Compensation” section below, were used:

 

   

the relevant per share equity award consideration is $50.34, which is the average closing market price per AHL common share as quoted on the NYSE over the first five trading days following the first public announcement of the proposed mergers on March 8, 2021;

 

   

the effective time is April 30, 2021, which is the assumed date of the effective time solely for purposes of the disclosure in this section (the “assumed effective time”); and

 

   

the employment of each executive officer of AHL is terminated without “cause” or due to the executive officer’s resignation for “good reason” (as such terms are defined in the relevant plan(s) and/or agreement(s)), in each case, immediately following the assumed effective time.

 

166


Table of Contents

AGM Class A Shares

As of April 28, 2021, AHL directors and executive officers hold approximately              million AGM Class A Shares. The AGM Shares held by AHL’s directors and executive officers will be treated in the same manner as AGM Shares held by all other AGM shareholders.

Treatment of AHL Equity Compensation Awards

AHL equity awards outstanding immediately prior to the consummation of the mergers will generally be subject to the following treatment:

 

   

each AHL Option, whether vested or unvested, will be converted into a number of HoldCo Options (rounded down to the nearest whole HoldCo Share) equal to the product of (i) the exchange ratio multiplied by (ii) the number of AHL Common Shares subject to such AHL Option immediately prior to the effective time of the AHL Merger (rounded down to the nearest whole share), with an exercise price equal to the quotient of (x) the exercise price of such AHL Option divided by (y) the exchange ratio (rounded up to the nearest whole cent). Each such HoldCo Option will otherwise be subject to the same terms and conditions as were applicable under the related AHL Option immediately prior to the effective time of the AHL Merger (including with respect to the ability to satisfy any required withholding obligations upon vesting and settlement of such HoldCo Options through net settlement, and any accelerated vesting in connection with a termination of service);

 

   

each AHL Fixed RSA and each AHL Variable RSA, whether vested or not vested, will be converted into a number of HoldCo RSAs (rounded down to the nearest whole HoldCo Share) equal to (i) the exchange ratio multiplied by (ii) the number of AHL Common Shares subject to such AHL RSA immediately prior to the effective time of the AHL Merger; provided, that in the case of any AHL Variable RSA, (A) for purposes of clause (ii) above, the number of AHL Common Shares in respect of such AHL Variable RSA immediately prior to the effective time of the AHL Merger will be based on the applicable target level of performance and (B) the Holdco RSAs will be subject only to the time vesting conditions that applied to the AHL Variable RSA and will vest at the end of the applicable performance period. Each such HoldCo RSA will otherwise be subject to the same terms and conditions as were applicable under the related AHL RSA immediately prior to the effective time of the AHL Merger (including with respect to the ability to satisfy any required withholding obligations upon vesting and settlement of such HoldCo RSAs through net settlement, any dividends accrued thereunder, and any accelerated vesting in connection with a termination of service);

 

   

each AHL Fixed RSU and each AHL Variable RSU, will be converted into a number of HoldCo RSUs (rounded down to the nearest whole HoldCo Share) equal to (i) the exchange ratio multiplied by (ii) the number of AHL Common Shares subject to such AHL RSU immediately prior to the effective time of the AHL Merger; provided, that in the case of any AHL Variable RSU, (A) for purposes of clause (ii) above, the number of AHL Common Shares in respect of such AHL Variable RSU immediately prior to the effective time of the AHL Merger will be based on the applicable target level of performance and (B) the HoldCo RSUs will be subject only to the time vesting conditions that applied to the AHL Variable RSU and will vest at the end of the applicable performance period. Each such HoldCo RSU will otherwise be subject to the same terms and conditions as were applicable under the related AHL RSU immediately prior to the effective time of the AHL Merger (including with respect to the ability to satisfy any required withholding obligations upon vesting and settlement of such HoldCo RSUs through net settlement); and

 

   

each AHL Fixed RSA granted to a non-employee director of AHL, by virtue of the occurrence of the AHL Merger, and without any action on the part of the holder thereof, will vest upon the effective time of the AHL Merger.

 

167


Table of Contents

Treatment of Outstanding Equity Awards—Summary Tables

Non-Employee Directors

The following table sets forth the outstanding AHL RSA awards held by each of AHL’s non-employee directors as of the assumed effective time and the estimated value of such awards. Under the terms of the outstanding AHL RSA award agreements held by AHL’s non-employee directors, the outstanding AHL RSAs will vest upon the earlier to occur of (i) January 1, 2022 for the 2021 annual AHL RSA awards to non-employee directors (and, in the case of one-time AHL RSA awards granted in March 2020 to non-employee directors, in two equal annual installments on January 1, 2022 and January 1, 2023) and (ii) a change in control of AHL. The contemplated mergers constitute a “Change in Control” under AHL’s outstanding equity award arrangements. Depending on when the effective time occurs, certain of these equity awards may vest and/or be cancelled, in each case, prior to the actual effective time in accordance with their terms and independent of the occurrence of the transactions contemplated by the merger agreement. All share numbers have been rounded to the nearest whole number. As of the assumed effective time, none of AHL’s non-employee directors hold any other equity awards with respect to AHL.

 

Non-Employee Directors

   Fixed RSAs (#)(1)      Value of Fixed RSAs ($)(1)  

Marc Beilinson

     5,588      $ 281,300  

Robert L. Borden

     5,151      $ 259,301  

Mitra Hormozi

     5,151      $ 259,301  

Scott Kleinman

     —          —    

Brian Leach

     5,151      $ 259,301  

Gernot Lohr

     —          —    

H. Carl McCall

     5,151      $ 259,301  

Matthew R. Michelini

     —          —    

Dr. Manfred Puffer

     5,151      $ 259,301  

Marc Rowan

     —          —    

Lawrence J. Ruisi

     5,151      $ 259,301  

Lynn Swann

     3,573      $ 179,865  

Hope Schefler Taitz

     5,151      $ 259,301  

Arthur Wrubel

     5,151      $ 259,301  

Fehmi Zeko

     5,151      $ 259,301  

 

(1)

Pursuant to the terms of the underlying award agreements, upon a change in control, the unvested RSA awards held by AHL’s non-employee directors will vest in full. The amounts reported as the value of RSAs represent the number of restricted common shares subject to the AHL RSA award multiplied by $50.34, which is the average closing market price per AHL Common Share as quoted on the NYSE over the first five trading days following the first public announcement of the proposed mergers on March 8, 2021.

 

168


Table of Contents

Executive Officers

The following table sets forth the outstanding vested AHL Options held by each of AHL’s executive officers as of the assumed effective time and the estimated value of such AHL Options. No executive officer held any other vested equity awards as of the assumed effective time. All share numbers have been rounded to the nearest whole number.

 

Executive Officer

   Number of
Shares Subject
to Vested
AHL Options
(#)(1)
     Value of Vested
AHL Options
($)(1)
 

James R. Belardi*

     323,590      $ 2,611,856  

William J. Wheeler

     193,768      $ 1,426,591  

Grant Kvalheim

     125,193      $ 895,136  

Martin P. Klein

     127,611      $ 826,932  

John L. Golden

     60,823      $ 431,996  

Doug Niemann

     4,599      $ 2,897  

 

*

Mr. Belardi also serves as a member of the AHL board.

(1)

Under the merger agreement, each AHL Option that is outstanding immediately prior to the effective time will be automatically converted into a HoldCo Option to purchase a number of HoldCo Shares (rounded down to the nearest whole HoldCo Share) equal to the product of (i) the exchange ratio multiplied by (ii) the number of AHL Common Shares subject to such AHL Option immediately prior to the effective time, with an exercise price equal to the quotient of (x) the exercise price of such AHL Option divided by (y) the exchange ratio (rounded up to the nearest whole cent). The amounts reported as the value of AHL Options represent (i) the number of common shares subject to the vested AHL Options as of the assumed effective time, multiplied by $50.34, which is the average closing market price per AHL Common Share as quoted on the NYSE over the first five trading days following the first public announcement of the proposed mergers on March 8, 2021, less (ii) the aggregate exercise price with respect to such vested AHL Options.

The following table sets forth the unvested AHL Options, AHL Fixed RSUs, AHL Variable RSUs, AHL Fixed RSAs and AHL Variable RSAs held by each of AHL’s executive officers as of the assumed effective time and the estimated value of such awards. Under the terms of the applicable equity award agreements, in the event of a termination without cause or due to good reason within eighteen months following a change in control of AHL, the executive officer’s outstanding equity awards will accelerate in full. The proposed mergers constitute a “Change in Control” under AHL’s outstanding equity award arrangements. Depending on when the effective time occurs, certain of these equity awards may vest, be exercised and/or cancelled, in each case, prior to the actual effective time in accordance with their terms and independent of the occurrence of the proposed transactions contemplated by the merger agreement. All share numbers have been rounded to the nearest whole number.

 

Executive Officer

  Number of
Shares Subject
to Unvested
AHL Options
(#)(1)
    Value of
Unvested AHL
Options ($)(1)
    Number of
Shares Subject
to Fixed RSUs
and AHL
Variable  RSUs
(#)(2)
    Value of
Unvested AHL
Fixed RSUs
and AHL
Variable  RSUs
($)(2)
    Number of
Shares Subject
to Unvested
AHL Fixed
RSAs and
AHL Variable
RSAs (#)(3)
    Value of
Unvested AHL
Fixed RSAs
and  AHL
Variable
RSAs($)(3)
    Estimated
Total Value of
Unvested AHL
Equity Awards
($)
 

James R. Belardi*

    119,033     $ 411,302       51,838     $ 2,609,525       86,928     $ 4,375,956     $ 7,396,783  

William J. Wheeler

    101,095     $ 350,758       66,933     $ 3,369,407       23,564     $ 1,186,212     $ 4,906,377  

Grant Kvalheim

    91,539     $ 318,313       60,678     $ 3,054,531       20,618     $ 1,037,910     $ 4,410,754  

Martin P. Klein

    86,811     $ 301,399       57,497     $ 2,894,399       20,029     $ 1,008,260     $ 4,204,058  

John L. Golden

    45,200     $ 156,756       40,525     $ 2,040,029       —         —       $ 2,196,785  

Doug Niemann

    24,457     $ 62,253       21,475     $ 1,081,052       —         —       $ 1,143,305  

 

169


Table of Contents

 

*

Mr. Belardi also serves as a member of the AHL board.

(1)

Under the merger agreement, each AHL Option that is outstanding immediately prior to the effective time will be automatically converted into a HoldCo Option to purchase a number of HoldCo Shares (rounded down to the nearest whole HoldCo Share) equal to the product of (i) the exchange ratio multiplied by (ii) the number of AHL Common Shares subject to such AHL Option immediately prior to the effective time, with an exercise price equal to the quotient of (x) the exercise price of such AHL Option divided by (y) the exchange ratio (rounded up to the nearest whole cent). As discussed further below, under the terms of the equity award agreements, unvested options will accelerate in full upon a qualifying termination of employment following a change in control. The amounts reported as the value of AHL Options represent (i) the number of AHL Common Shares subject to unvested AHL Options as of the assumed effective time, multiplied by $50.34, which is the average closing market price per AHL Common Share as quoted on the NYSE over the first five trading days following the first public announcement of the proposed mergers on March 8, 2021, less (ii) the aggregate exercise price with respect to such unvested AHL Options.

(2)

Under the merger agreement, each AHL RSU that is outstanding immediately prior to the effective time will be automatically converted into a number of HoldCo RSUs with respect to a number of HoldCo Shares (rounded down to the nearest whole HoldCo Share) equal to (i) the exchange ratio, multiplied by (ii) the number of AHL Common Shares subject to such AHL RSU immediately prior to the effective time, provided that in respect of AHL Variable RSUs, for the purpose of (ii) above, the number of AHL Common Shares will be based on the applicable target-level of performance of such AHL Variable RSU, and such HoldCo RSU will only be subject to the time vesting conditions that applied to the AHL Variable RSU. As discussed further below, under the terms of the equity award agreements, unvested AHL Fixed RSUs and AHL Variable RSUs will accelerate in full upon a qualifying termination of employment following a change in control. The amounts reported as the value of AHL Fixed RSUs and AHL Variable RSUs represent the number of AHL Common Shares subject to such AHL Fixed RSUs and AHL Variable RSUs as of the assumed effective time, multiplied by $50.34, which is the average closing market price per AHL Common Share as quoted on the NYSE over the first five trading days following the first public announcement of the proposed mergers on March 8, 2021, and based on the target number of AHL Common Shares subject to the AHL Variable RSUs.

(3)

Under the merger agreement, each AHL RSA that is outstanding immediately prior to the effective time will be automatically converted at the effective time into a number of HoldCo RSAs (rounded down to the nearest whole HoldCo Share) equal to (i) the exchange ratio, multiplied by (ii) the number of AHL Common Shares subject to such AHL RSA immediately prior to the effective time, provided in respect of AHL Variable RSAs, for the purpose of (ii) above, the number of AHL Common Shares will be based on the applicable target-level of performance of such AHL Variable RSA, and such restricted HoldCo Shares will only be subject to the time vesting conditions that applied to the AHL Variable RSA. As discussed further below, under the terms of the equity award agreements, unvested AHL Fixed RSAs and AHL Variable RSAs will accelerate in full upon a qualifying termination of employment following a change in control. The amounts reported as the value of AHL Fixed RSAs and AHL Variable RSAs represent the number of AHL Common Shares subject to the AHL Fixed RSAs and AHL Variable RSAs as of the assumed effective time, multiplied by $50.34, which is the average closing market price per AHL Common Share as quoted on the NYSE over the first five trading days following the first public announcement of the proposed mergers on March 8, 2021, and based on the target number of AHL Common Shares subject to the AHL Variable RSAs.

Executive Officer Equity Awards

The equity awards granted to AHL’s executive officers will vest in full upon a termination of service by AHL without “cause” or by the participant for “good reason” (each as defined below), in each case, within eighteen months following a “change in control” of AHL (each such termination, a “Qualifying CIC Termination”). The contemplated mergers constitute a “Change in Control” under AHL’s outstanding equity award arrangements.

 

170


Table of Contents

For purposes of the equity awards held by AHL’s executive officers:

“Cause” for executive officers other than Mr. Belardi is generally defined to mean: (i) if at the time of termination the participant is a party to a written employment agreement with AHL, any of its subsidiaries or Apollo Insurance Solutions Group LP (formerly known as Athene Asset Management LLC) (“ISG”) which defines such term, the meaning given in such employment agreement; and (ii) in all other cases, a termination of relationship by AHL, any of its subsidiaries or ISG based on (A) the participant’s commission of a felony or a crime of moral turpitude; (B) the participant’s commission of a willful and material act of dishonesty involving AHL, any of its subsidiaries, ISG or any of their respective affiliates; (C) the participant’s material non-curable breach of the participant’s obligations under the Athene Holding Ltd. 2019 Share Incentive Plan (the “2019 Plan”), as applicable, the applicable award agreement or any other agreement entered into between the participant and AHL, any of its subsidiaries, ISG or any of their respective affiliates; (D) the participant’s breach of AHL’s policies or procedures (or the policies or procedures of any of its subsidiaries, ISG or any of AHL’s or their respective affiliates which are applicable) that causes material harm to AHL, any of its subsidiaries, ISG, any of their respective affiliates or any of their business reputations; (E) the participant’s willful misconduct or gross negligence which causes material harm to AHL, any of its subsidiaries, ISG, any of their respective affiliates or any of their business reputations; (F) the participant’s violation of a fiduciary duty of loyalty to AHL, any of its subsidiaries, ISG or any of their respective affiliates that causes material harm to AHL, any of its subsidiaries, ISG, any of their respective affiliates or any of their business reputations; (G) the participant’s knowing attempt to obstruct or knowing failure to cooperate with any investigation authorized by AHL, any of its subsidiaries, ISG, any of their respective affiliates or any governmental or self-regulatory entity; (H) the participant’s disqualification or bar by any governmental or self-regulatory authority or the loss of any governmental or self-regulatory license that is reasonably necessary for the participant to perform the participant’s duties to AHL, any of its subsidiaries, ISG or any of their respective affiliates; (I) any directive made by any governmental or self-regulatory authority to terminate the participant’s services; or (J) the participant’s failure to cure a material breach of the participant’s obligations under the 2019 Plan, as applicable, the applicable award agreement or any other agreement entered into between the participant and AHL, any of its subsidiaries, ISG or any of their respective affiliates within 30 days after written notice of such breach.

“Good reason” for executive officers other than Mr. Belardi is generally defined to mean: (i) if at the time of termination the participant is a party to a written employment agreement with AHL, any of its subsidiaries or ISG which defines such term, the meaning given in such employment agreement; and (ii) in all other cases, a Termination of Relationship by the participant following: (A) a reduction of greater than 10% in the participant’s annual base salary or bonus potential under any bonus plan maintained by ISG (if the participant is employed by ISG), AHL or any of its subsidiaries that employs the participant (but not including any diminution related to a broader compensation reduction that is not limited to any particular employee or executive); or (B) any material adverse change in the participant’s title, authority, duties, or responsibilities or the assignment to the participant of any duties or responsibilities inconsistent in any material respect with those customarily associated with the participant’s position.

Severance Arrangements

AHL does not provide any enhanced severance benefits for a termination in connection with a change in control of AHL. Instead, AHL’s executive officers other than Mr. Belardi would be eligible for benefits under the Athene USA Corporation Severance Pay Plan, which covers AHL’s U.S. full-time employees, if they are involuntarily terminated without cause, and provided they release AHL from any and all claims and, in some instances, agree to non-compete/non-solicit covenants. In general, eligible employees receive two weeks of their annual base salary for each completed year of service. The minimum benefits payable under this plan are four weeks of annual base salary; and the maximum benefits payable under this plan are 26 weeks of annual base salary. In the event that an executive officer is notified by AHL that he is required to comply with a post-separation non-compete covenant for a period longer than the number of weeks of annual base salary to which the executive officer is entitled based on his years of service, then the amount of the executive officer’s

 

171


Table of Contents

severance benefit will be increased to an amount equal to annual base salary for the same number of weeks as the duration of the non-compete covenant. However, except for Mr. Belardi in accordance with his employment agreement, in no event will an executive receive more than two times his annual base salary received during the year immediately preceding the year of termination. In its sole discretion, AHL may determine to pay a pro-rated bonus to the involuntarily terminated executive, as approved by the compensation committee. AHL employees based in Bermuda are eligible for benefits under AHL’s Bermuda Severance Pay Plan, which are substantially similar to the benefits provided by the Athene USA Corporation Severance Pay Plan.

In addition, the employment agreements with Messrs. Wheeler and Klein provide that AHL may terminate the executive officer’s employment upon two months of pay in lieu of notice of termination. The employment agreements of Messrs. Wheeler and Klein contain customary restrictive covenants, including confidentiality and nondisclosure covenants and covenants not to solicit customers or employees of AHL or any affiliate of AHL for 12 months following termination.

See the section of this joint proxy statement/prospectus titled “ —Golden Parachute Compensation” beginning on page 173 for an estimate of the amounts that would become payable to each of AHL’s executive officers other than Mr. Belardi under the applicable severance pay plan and the notice provisions under the employment agreements with Messrs. Wheeler and Klein.

Pursuant to Mr. Belardi’s 2013 employment agreements with each of AHL and ISG, severance is payable to Mr. Belardi in the event of a termination of employment by AHL or ISG without cause, by AHL or ISG by reason of non-renewal, by Mr. Belardi for good reason, or due to Mr. Belardi’s death or disability. Mr. Belardi is entitled to receive (i) severance payments in an amount equal to his then-annual base salary, (ii) a pro rata incentive award for the year of termination, calculated based on the bonus paid to him in the year preceding his termination and divided by his annual base salary in the year preceding his termination, and (iii) company-paid COBRA continuation coverage for eighteen months. In the event of involuntary termination other than due to death or disability, Mr. Belardi is entitled to receive an additional severance payment equal to his then-annual base salary multiplied by a bonus percentage, calculated based on the bonus paid to him in the year preceding his termination and divided by his annual base salary in the year preceding his termination. In addition, under the ISG employment agreement, if Mr. Belardi’s employment involuntarily terminates other than due to non-renewal, he will also be entitled to a cash amount equal to one year of net allocations with respect to the profits interest in ISG held by Mr. Belardi. As a condition to his receipt of the severance payments and benefits described above, Mr. Belardi must timely execute (and not revoke) a general release of claims against AHL or ISG, as applicable and their affiliates. Mr. Belardi’s employment agreements with each of AHL and ISG also contain customary restrictive covenants, including confidentiality and nondisclosure covenants, a covenant not to compete with, or solicit customers of, AHL or ISG for twelve months following termination, and a covenant not to solicit employees of AHL or ISG for twenty-four months following termination.

Under Mr. Belardi’s employment agreements, “cause” is generally defined to mean: (i) Mr. Belardi has been indicted for, otherwise formally charged for, or pled guilty or no contest to, a felony; (ii) Mr. Belardi has engaged in acts of fraud, material dishonesty or other acts of knowing misconduct in the course of his duties under the employment agreement and such acts have resulted in, or are reasonably expected to result in, material harm to AHL or ISG, as applicable; (iii) Mr. Belardi has knowingly failed to perform or uphold his duties under the employment agreement and/or has knowingly failed to comply with reasonable directives of the AHL board or ISG board, as applicable; (iv) Mr. Belardi has engaged in gross negligence in the course of his duties hereunder that has resulted in, or is reasonably expected to result in, material harm to AHL or ISG, as applicable; (v) Mr. Belardi’s violation of a fiduciary duty of loyalty to AHL or ISG, as applicable that has resulted in, or is reasonably expected to result in, material harm to AHL or ISG, respectively; (vi) Mr. Belardi’s knowing attempt to obstruct, or knowing failure to cooperate on reasonable request with, any investigation authorized by AHL or ISG, as applicable, or any governmental or self-regulatory entity; (vii) Mr. Belardi’s disqualification or bar by any governmental or self-regulatory authority from serving in the capacity contemplated by the employment agreement or Mr. Belardi’s loss of any governmental or self-regulatory license that is reasonably necessary for

 

172


Table of Contents

Mr. Belardi to perform his responsibilities under the employment agreement; (viii) any directive to terminate Mr. Belardi’s employment has been made by any governmental or self-regulatory authority with jurisdiction over the matter; (ix) a material breach by Mr. Belardi of any material provision of the employment agreement, or any material breach by Mr. Belardi of any other material provision of any contract he is a party to with AHL or ISG, as applicable, or any of their affiliates; or (x) Mr. Belardi’s employment with ISG or AHL, as applicable, has been terminated for cause pursuant to Mr. Belardi’s agreement with such entity.

Under Mr. Belardi’s employment agreements, “good reason” is generally defined to mean: (i) a material diminution in Mr. Belardi’s rate of base salary or incentive bonus target; (ii) a material diminution in Mr. Belardi’s title, authority, duties or responsibilities with respect to AHL or ISG, as applicable; (iii) assignment of duties inconsistent with Mr. Belardi’s title as Chief Executive Officer; (iv) a material adverse change in Mr. Belardi’s title; (v) an adverse change in Mr. Belardi’s reporting relationship to the AHL board or ISG board, as applicable; (vi) a material change in geographic locations at which Mr. Belardi must perform his services to AHL or ISG, as applicable (except if such change is determined by the AHL board or ISG board, respectively, acting in good faith, to be advisable for regulatory or tax purposes); (vii) Mr. Belardi’s removal from or the failure to reappoint Mr. Belardi to the AHL board or ISG board, as applicable (except if such removal is as a result of cause); or (viii) a material breach by AHL or ISG, as applicable, or any of their subsidiaries of the employment agreements or any other material agreement to which AHL or ISG, as applicable, or any of their subsidiaries, and Mr. Belardi, are parties.

See the section of this joint proxy statement/prospectus titled “ —Golden Parachute Compensation” below for an estimate of the amounts that would become payable to Mr. Belardi under his employment agreement with AHL.

Arrangements with AGM

Following the closing of the mergers, HoldCo expects to award a total of approximately $24 million of HoldCo Shares to certain existing executive officers of AHL other than Mr. Belardi. Each award would be fully vested but subject to transfer restrictions that lapse over a multi-year period.

Golden Parachute Compensation

In accordance with Item 402(t) of Regulation S-K, the tables below (and the accompanying footnotes) present the estimated amounts of compensation that each named executive officer could receive, pursuant to written arrangements with AHL, that are based on or otherwise relate to the mergers. This compensation is referred to as “golden parachute” compensation by the applicable SEC disclosure rules, and in this section such term is used to describe the merger-related compensation payable to AHL’s named executive officers. This merger-related compensation is subject to a non-binding advisory vote of holders of AHL Common Shares and AHL Preferred Shares, as set forth in the AHL Non-Binding Compensation Advisory proposal (AHL Proposal 3) to this joint proxy statement/prospectus. None of these arrangements has been entered into in connection with the mergers.

For additional information, see the section of this joint proxy statement/prospectus titled “AHL Proposal 2: Non-Binding Compensation Advisory Proposal” beginning on page 96.

The amounts set forth below are estimates of amounts that would be payable to the named executive officers using the assumptions above described in the section of this joint proxy statement/prospectus titled “ —Certain Assumptions.” These estimates are based on multiple assumptions that may or may not actually occur, including assumptions described in this joint proxy statement/prospectus. Some of the assumptions are based on information not currently available, and as a result, the actual amounts, if any, to be received by a named

 

173


Table of Contents

executive officer may differ in material respects from the amounts set forth below. All dollar amounts set forth below have been rounded to the nearest whole number.

 

Name*

   Cash(1)      Equity(2)      Pension/
NQDC
     Perquisites/
Benefits(3)
     Tax
Reimbursement
     Other      Total  

James R. Belardi

   $ 2,259,867      $ 7,396,783        —          —          —          —        $ 9,656,649  

William J. Wheeler

   $ 1,487,500      $ 4,906,377        —          —          —          —        $ 6,393,877  

Grant Kvalheim

   $ 800,000      $ 4,410,754        —          —          —          —        $ 5,210,753  

Martin P. Klein

   $ 758,333      $ 4,204,058        —          —          —          —        $ 4,962,390  

John L. Golden

   $ 525,000      $ 2,196,785        —          —          —          —        $ 2,721,784  

 

*

John M. Rhodes, AHL’s former Executive Vice President and Chief Risk Officer, separated from AHL in December 2020. Under applicable SEC disclosure rules, Mr. Rhodes remains a named executive officer of AHL. Mr. Rhodes has been excluded from this table as he will not receive any merger-related compensation from AHL.

(1)

AHL does not provide any enhanced severance benefits for a termination in connection with a change in control of AHL. Instead, named executive officers are eligible to receive severance benefits for a termination without cause or, in the case of Mr. Belardi, due to good reason under the terms of the applicable Severance Pay Plan or Mr. Belardi’s employment agreement. Amounts reported for the named executive officers other than Mr. Belardi consist of 12-months of base salary commensurate with a 12-month non-compete period and, in the case of Messrs. Wheeler and Klein, two months of pay in lieu of notice of termination ($212,500 for Mr. Wheeler and $108,333 for Mr. Klein). The amount reported for Mr. Belardi consists of: (i) severance payments in an amount equal to his then-annual base salary ($950,000); (ii) a pro rata incentive award for the year of termination, calculated based on the bonus paid to him in the year preceding his termination and divided by his annual base salary in the year preceding his termination and pro-rated for service through the assumed effective time ($327,467); and (iii) an additional severance payment equal to his then-annual base salary multiplied by a bonus percentage, calculated based on the bonus paid to him in the year preceding his termination and divided by his annual base salary in the year preceding his termination ($982,400). While there are no enhancements to these benefits upon a change in control of AHL, AHL is characterizing these amounts as “double trigger” since they are paid upon a termination of employment and not a change in control of AHL alone.

(2)

Represents the value attributable to the accelerated vesting of unvested AHL Options, AHL Fixed RSUs, AHL Variable RSUs, AHL Fixed RSAs and AHL Variable RSAs that would vest upon a Qualifying CIC Termination. The payments described in this footnote are “double-trigger” payments (i.e., they are conditioned upon both the consummation of the merger and the termination of the executive’s employment by AHL without cause or by the participant for good reason, in each case, within eighteen months following a change in control of AHL).

 

Name

   Unvested
AHL
Options
($)(a)
     AHL Fixed
RSUs and
AHL
Variable
RSUs
($)(b)
     AHL Fixed
RSAs and
AHL
Variable
RSAs
($)(b)
 

James R. Belardi

   $ 411,302      $ 2,609,525      $ 4,375,956  

William J. Wheeler

   $ 350,758      $ 3,369,407      $ 1,186,212  

Grant Kvalheim

   $ 318,313      $ 3,054,531      $ 1,037,910  

Martin P. Klein

   $ 301,399      $ 2,894,399      $ 1,008,260  

John L. Golden

   $ 156,756      $ 2,040,029        —    

 

  (a)

The amounts reported as the value of AHL Options represent (i) the number of AHL Common Shares subject to the unvested AHL Options multiplied by $50.34, which is the average closing market price per AHL Common Share as quoted on the NYSE over the first five trading days following the first public announcement of the proposed mergers on March 8, 2021, less (ii) the aggregate exercise price with respect to such unvested AHL Options.

 

174


Table of Contents
  (b)

The amounts reported as the value of AHL Fixed RSUs, AHL Variable RSUs, AHL Fixed RSAs and AHL Variable RSAs represent the number of AHL Common Shares subject to the AHL Fixed RSUs, AHL Variable RSUs, AHL Fixed RSAs and AHL Variable RSAs multiplied by $50.34, which is the average closing market price per AHL Common Share as quoted on the NYSE over the first five trading days following the first public announcement of the proposed mergers on March 8, 2021, and based on the target number of shares in the case of AHL Variable RSUs and AHL Variable RSAs.

 

(3)

Mr. Belardi is eligible for company-paid COBRA continuation coverage for eighteen months payable under the terms of Mr. Belardi’s employment agreement. Because Mr. Belardi does not participate in the Company’s health plans, no amount is reported in this column for such benefit.

Governance of HoldCo After the Mergers

HoldCo’s certificate of incorporation and bylaws, which are attached as Annex D and Annex E to this joint proxy statement/prospectus, allocate authority over the day-to-day management of Holdco to the HoldCo board of directors. Subject to certain limitations specified under Delaware law, the HoldCo board of directors may then delegate any of its powers to any committee, consisting of one or more directors. Following the completion of the corporate governance updates, the HoldCo board of directors is expected to have a new executive committee, an audit committee, a compensation committee and a nominating and corporate governance committee, and may form other committees as the HoldCo board of directors determine are necessary and advisable from time to time. Additionally, each Principal is expected to hold certain governance rights pursuant to stockholder agreement with HoldCo.

For more information about HoldCo’s board of directors and each Principal’s stockholder agreement, see the section of this joint proxy statement/prospectus titled “Corporate Governance Updates” beginning on page 211 and the section of this joint proxy statement/prospectus titled “Board of Directors and Management After the Mergers” beginning on page 175.

Board of Directors and Management After the Mergers

Board of Directors

Pursuant to the merger agreement, effective as of the closing of the mergers, the board of directors of HoldCo immediately following the effective time of the AHL Merger will consist of (i) four directors of AHL in office immediately prior to the effective time of the AHL Merger selected by the disinterested members of the board of directors of AHL and reasonably acceptable to AGM, including Mr. James Belardi, of which three must qualify as an “independent director” under the listing standards of the NYSE and the applicable rules of the SEC, (ii) the directors of AGM in office immediately prior to the effective time of the AHL Merger and (iii) no more than eighteen directors in the aggregate.

As of the date of this joint proxy statement/prospectus, the disinterested members of the board of directors of AHL have not determined which directors will be elected to the board of directors of HoldCo. Additionally, at this time, it is unknown which directors of AGM will be in office immediately prior to the effective time of the AGM Merger.

Biographical information with respect to the current AGM directors is contained in AGM’s annual report on Form 10-K filed with the SEC on February 19, 2021 and each of the Current Reports on Form 8-K filed with the SEC on January 25, 2021, February 18, 2021 and March 22, 2021, each of which is incorporated by reference herein. Biographical information with respect to the current AHL directors from among whom the designees to the board of directors of HoldCo after the effective time of the AHL Merger will be selected is contained in AHL’s annual report on Form 10-K/A filed with the SEC on April 20, 2021, which is incorporated by reference herein.

 

175


Table of Contents

Committees of the HoldCo Board of Directors

The HoldCo board of directors is expected to form committees, in compliance with NYSE listing requirements and other applicable legal requirements, and including, initially, an audit committee, a compensation committee and a nominating and governance committee. Additionally, the HoldCo board of directors will have an executive committee, and may form other committees as the HoldCo board of directors determine are necessary and advisable from time to time. See the section of this joint proxy statement/prospectus titled “Corporate Governance Updates” beginning on page 211.

No board committees have been designated at this time.

Management of HoldCo

The HoldCo senior management team after the effective time of the mergers is expected to be the same as the current senior management team of AGM with the potential addition of certain members of the current senior management team of AHL. Biographical information with respect to the current senior management of AGM is contained in AGM’s annual report on Form 10-K filed with the SEC on February 19, 2021, which is incorporated by reference herein. Biographical information with respect to the current AHL executive officers is contained in AHL’s annual report on Form 10-K/A filed with the SEC on April  20, 2021, which is incorporated by reference herein.

Accounting Treatment

AGM and AHL each prepare their respective financial statements in accordance with GAAP. Each merger will be accounted for using the acquisition method of accounting, and AGM will be treated as the accounting acquirer. HoldCo will be the successor company to AGM.

Regulatory Approvals and Clearances Required for the Mergers

Each of the parties has agreed, subject to the terms and conditions set forth in the merger agreement, to cooperate with the other parties and use (and cause their respective subsidiaries to use) their respective reasonable best efforts (and in the case of AGM, use reasonable best efforts to cause any person or entity that is deemed or may be deemed to “control” AGM or HoldCo within the meaning of applicable insurance laws) to, as promptly as reasonably practicable, take, or cause to be taken, all actions, and do, or cause to be done, and assist and cooperate with the other parties in doing, all things necessary, proper or advisable to obtain all approvals, consents, registrations, waivers, permits, authorizations, orders and other confirmations from any governmental authority or third party necessary, proper or advisable to consummate the transactions contemplated by the merger agreement.

Such obligations will not require, or be construed to require, any separate account, client (other than AHL and its subsidiaries), investment vehicle, portfolio company or similar entity sponsored, advised or managed, directly or indirectly, by AGM or any of its subsidiaries to agree to (i) sell, hold separate, divest, discontinue or limit, before or after the closing date of the transactions contemplated by the merger agreement, any assets, businesses or interest in any of their respective assets or businesses or (ii) any conditions relating to, or changes or restriction in, the operations of any such assets or businesses. Furthermore, such obligations will not require AGM or its affiliates to take any action which would have a non-de minimis adverse economic impact on the compensation arrangements between AGM or its affiliates, on the one hand, and AHL or its affiliates, on the other hand.

 

176


Table of Contents

Antitrust

Under the Hart-Scott-Rodino Antitrust Improvements Act of 1976 (the “HSR Act”), AHL and AGM could not consummate the mergers until AHL and AGM had notified the Department of Justice’s Antitrust Division (the “Antitrust Division”) and the Federal Trade Commission (the “FTC”) of the mergers and furnished them with certain information and materials relating to the mergers and the applicable waiting period has terminated or expired. The termination or expiration of the waiting period means the parties have satisfied the regulatory requirements under the HSR Act. AHL and AGM filed the required notifications with the Antitrust Division and the FTC on March 10, 2021 and the waiting period expired on April 9, 2021. Additional filings under the HSR Act will be made, to the extent required, with respect to the ownership by AHL and AGM in third parties.

Furthermore, AHL and AGM agreed to file all appropriate documents, forms, filings or submissions required under any applicable non-U.S. antitrust laws, including notifications to the Japan Fair Trade Commission. The mergers cannot be consummated until after the Japan Fair Trade Commission has issued its clearance decision and the waiting period has expired.

Insurance, FINRA and Other Regulatory Matters

Consummation of the mergers is also conditioned upon receiving certain approvals from, and/or making certain filings with, certain U.S. state regulatory authorities relating to AHL’s and AGM’s insurance company and other licensed subsidiaries. Necessary notifications and filings will be made with various U.S. state regulatory authorities, including, but not limited to, the Arizona Department of Insurance and Financial Institutions, California Department of Business Oversight, California Department of Insurance, Colorado Division of Insurance, Connecticut Insurance Department, Delaware Department of Insurance, District of Columbia Department of Insurance, Securities and Banking, Iowa Insurance Division, Michigan Department of Insurance and Financial Services, New York State Department of Financial Services, North Dakota Insurance Department and Texas Department of Insurance and Vermont Department of Financial Regulation.

Applications for approval or notifications have been or will be filed with certain non-U.S. regulatory authorities, including, but not limited to, the Canadian Office of the Superintendent of Financial Institutions, Canadian provincial insurance regulators, Bermuda Monetary Authority, Cayman Islands Monetary Authority, Australian Prudential Regulation Authority, Bank Negara Malaysia, Monetary Authority of Singapore, Central Bank of Ireland, Dutch Central Bank, German Federal Financial Supervisory Authority, Italian Istituto per la Vigilanza Sulle Assicurazioni, Jersey Financial Services Commission, Lloyd’s of London, Lloyd’s Asia, National Bank of Belgium, Netherlands Authority for the Financial Markets, Swiss Financial Market Supervisory Authority, UK Financial Conduct Authority and UK Prudential Regulation Authority.

The obligations of each of AGM and AHL to effect the mergers are also subject to obtaining other regulatory approvals in various jurisdictions in which AGM and AHL operate their respective businesses, which are expected to include, but not be limited to, obtaining (i) approval from the Financial Industry Regulatory Authority (“FINRA”) pursuant to FINRA Rule 1017 of the change of ownership or control of broker-dealer entities affiliated with AGM and AHL, (ii) UK Financial Conduct Authority, (iii) Luxembourg Commission de Surveillance Du Secteur Financier, (iv) Australian Securities & Investment Commission, (v) Monetary Authority of Singapore and (vi) Japan Financial Services Agency.

AHL and AGM cannot give assurance that all required regulatory approvals will be obtained and, if approvals are obtained, AHL and AGM cannot give assurance as to the timing of any approvals, the ability to obtain the approvals on satisfactory terms or the absence of any litigation challenging such approvals.

Other than the approvals and notifications described above, neither AHL nor AGM is aware of any material regulatory approvals required to be obtained or made, or waiting periods required to expire, in connection with the mergers. If the parties determine that other approvals or filings and waiting periods are required by applicable law, they will seek to obtain or comply with them, although, as is the case with the regulatory approvals described above, there can be no assurance that additional approvals or actions will be obtained.

 

177


Table of Contents

Treatment of AGM Preferred Stock and AHL Preferred Shares

Following the mergers, each of the issued and outstanding AGM preferred stock will remain issued and outstanding as preferred stock of AGM and each of the issued and outstanding AHL Preferred Shares, shall under applicable Bermuda law automatically become an equivalent preferred share of AHL, the surviving company of the AHL Merger. These preferred shares will be entitled to the same dividend and all other preferences and privileges, voting rights, relative, participating, optional and other special rights, and qualifications, limitation and restrictions set forth in the existing certificates of designations relating to the respective series of AHL Preferred Shares and will continue in effect the AHL Preferred Shares. Holders of AHL Preferred Shares will not receive anything different if the mergers are completed as the AHL Preferred Shares were issued to a depositary and holders who hold interests in the AHL Preferred Shares hold such interests in the form of the Depositary Shares for the relative series of AHL Preferred Shares that evidence such interests and such Depositary Shares will not be varied in any way if the mergers are completed. Holders of AGM preferred stock are not entitled to, and are not requested to, vote at the special meeting of AGM. By contrast, AHL Preferred Shares will be entitled to vote on the AHL merger agreement proposal and the AHL adjournment proposal. Subject to the adjustments set forth in AHL bye-law 4.3 and as described in the section titled “The AHL Special General Meeting- “Record Date for the AHL Special Meeting and Voting Rights” on page 87 of this joint proxy statement/prospectus, the AHL Preferred Shares together with all Restricted Common Shares (as defined in the AHL bye-laws) shall, in the aggregate, represent 0.1% of the total votes attributable to all AHL Common Shares that are issued and outstanding (such voting power allocated equally among such Restricted Common Shares and AHL Preferred Shares).

Stock Exchange Listings

The AGM Class A Shares are listed on the NYSE under the symbol “APO.” The AHL Common Shares are listed on the NYSE under the symbol “ATH.” Upon consummation of the transactions contemplated under the merger agreement, the AGM Class A Shares and the AHL Common Shares will be delisted from the NYSE and subsequently deregistered under the Exchange Act in accordance with applicable securities laws.

AGM’s Series A preferred stock and Series B preferred stock are traded on the NYSE under the symbols “APO.PRA” and “APO.PRB,” respectively. AHL’s Depositary Shares, each representing a 1/1000th interest in a 6.35% Fixed-to-Floating Rate Perpetual Non-Cumulative Preference Share, Series A, a 5.625% Fixed Rate Perpetual Non-Cumulative Preference Share, Series B, a 6.375% Fixed-Rate Reset Perpetual Non-Cumulative Preference Share, Series C and a 4.875% Fixed Rate Perpetual Non-Cumulative Preference Share, Series D are traded on the NYSE under the symbols, “ATHPrA,” “ATHPrB,” “ATHPrC,” and “ATHPrD,” respectively. Upon the consummation of the transactions contemplated under the merger agreement, these securities will remain listed on the NYSE and registered under the Exchange Act.

Pursuant to the AHL Merger, each of the issued and outstanding AHL Preferred Shares shall under applicable Bermuda law automatically become an equivalent preferred share of AHL, the surviving company of the AHL Merger. These preferred shares will be entitled to the same dividend and all other preferences and privileges, voting rights, relative, participating, optional and other special rights, and qualifications, limitation and restrictions set forth in the existing certificates of designations relating to the respective series of AHL Preferred Shares and will continue in effect the AHL Preferred Shares. Holders of AHL Preferred Shares will not receive anything different if the mergers are completed as the AHL Preferred Shares were issued to a depositary and holders who hold interests in the AHL Preferred Shares hold such interests in the form of the Depositary Shares for the relative series of AHL Preferred Shares that evidence such interests and such Depositary Shares will not be varied in any way if the mergers are completed. As a result, AHL will continue to have independent reporting obligations under the Exchange Act.

Additionally, the merger agreement provides that HoldCo and AGM shall use reasonable best efforts to cause the HoldCo Shares to be issued in the mergers to be approved for listing on the NYSE, subject to official notice of issuance, prior to the closing of the mergers.

 

178


Table of Contents

Appraisal or Dissenters’ Rights in the Merger

Holders of AGM Class A Shares who dissent to the AGM Merger will not have rights to an appraisal of the fair value of their shares. Under the DGCL, appraisal rights are generally not available for the shares of any class or series listed on a national securities exchange or held of record by more than 2,000 holders if the holders thereof are required by the terms of an agreement of merger or consolidation to accept shares of stock of any other corporation that at the effective date of the merger will be either listed on a national securities exchange or held of record by more than 2,000 holders. The AGM Class A Shares are listed on the NYSE as of the record date, and holders of the AGM Class A Shares will receive HoldCo Shares pursuant to the merger agreement. The merger agreement provides that HoldCo and AGM shall use reasonable best efforts to cause the HoldCo Shares to be issued in the mergers to be approved for listing on the NYSE, subject to official notice of issuance, prior to the closing of the mergers.

Holders of AHL Common Shares and AHL Preferred Shares who do not vote in favor of the AHL merger agreement proposal and who are not satisfied that they have been offered fair value for their shares, may within one month of the giving of the notice of the AHL special meeting to approve the AHL merger agreement proposal, apply to the Bermuda Court to appraise the fair value of their shares. For a more complete description of the available appraisal rights of holders of AHL Common Shares and AHL Preferred Shares, see the section of this joint proxy statement/prospectus titled “Appraisal Rights” beginning on page 321.

 

179


Table of Contents

THE MERGER AGREEMENT

The following describes the material provisions of the merger agreement, a copy of which is included as Annex A to this joint proxy statement/prospectus and incorporated by reference herein. The summary of the material provisions of the merger agreement below and elsewhere in this joint proxy statement/prospectus is qualified in its entirety by reference to the merger agreement. This summary does not purport to be complete and may not contain all of the information about the merger agreement that is important to you. AGM and AHL encourage you to read the merger agreement carefully in its entirety before making any decisions regarding the mergers, as it is the legal document governing the mergers.

The merger agreement and this summary of its terms have been included to provide you with information regarding the terms of the merger agreement and is not intended to provide any factual information about AGM or AHL. AGM and AHL are responsible for considering whether additional disclosure of material information is required to make the statements in this joint proxy statement/prospectus not misleading. Factual disclosures about AGM or AHL contained in this joint proxy statement/prospectus or AGM’s or AHL’s public reports filed with the SEC may supplement, update or modify the factual disclosures about AGM or AHL contained in the merger agreement and described in the summary. The representations, warranties and covenants made in the merger agreement by AGM, HoldCo, AHL, AGM Merger Sub and AHL Merger Sub are qualified and subject to important limitations agreed to by AGM, HoldCo, AHL, AGM Merger Sub and AHL Merger Sub in connection with negotiating the terms of the merger agreement. In particular, in your review of the representations and warranties contained in the merger agreement and described in this summary, it is important to bear in mind that the representations and warranties were made solely for the benefit of the parties to the merger agreement, and were negotiated with the principal purpose of allocating risk between the parties to the merger agreement, rather than establishing matters as facts, and may be subject to subsequent waiver or modification. The representations and warranties may also be subject to a contractual standard of materiality that may be different from that generally relevant to shareholders or applicable to reports and documents filed with the SEC, and in some cases are qualified by confidential disclosures that were made by each party to the other, which disclosures are not reflected in the merger agreement or otherwise publicly disclosed. The representations and warranties in the merger agreement will not survive the completion of the mergers. Moreover, information concerning the subject matter of the representations and warranties may have changed since the date of the merger agreement, and subsequent developments or new information qualifying a representation or warranty may have been included or incorporated by reference into this joint proxy statement/prospectus. For the foregoing reasons, the representations, warranties and covenants or any descriptions of those provisions should not be read alone, but instead should be read together with the information provided elsewhere in this joint proxy statement/prospectus and in the documents incorporated by reference into this joint proxy statement/prospectus. See the section of this joint proxy statement/prospectus titled “Where You Can Find More Information” beginning on page 375.

The Mergers

The merger agreement provides that, upon the terms and subject to the conditions set forth therein, AGM and AHL will effect an all-stock merger transaction to combine their respective businesses through: (a) the merger of AHL Merger Sub with and into AHL, with AHL as the surviving entity and a direct subsidiary of HoldCo, and (b) the merger of AGM Merger Sub with and into AGM with AGM as the surviving entity and a direct subsidiary of HoldCo. The mergers are intended to become effective concurrently and, upon the consummation of the mergers, AGM and AHL will be direct subsidiaries of HoldCo, which will be renamed “Apollo Global Management, Inc.” following the closing of the transactions contemplated by the merger agreement.

Closing; Effective Time

The closing of the mergers will occur on a date that is the third business day following the date upon which all conditions to the closing of the mergers have been satisfied or, to the extent permitted by applicable law,

 

180


Table of Contents

waived (other than those conditions that by their nature are to be satisfied at the closing of the mergers, subject to the satisfaction or waiver of those conditions), or at such other date and time as AGM and AHL may agree in writing. See the section of this joint proxy statement/prospectus titled “The Merger Agreement—Conditions to Completion of the Mergers” beginning on page 181 for further discussion on the conditions to the closing of the mergers.

AGM and AHL currently intend to complete the mergers after January 1, 2022, subject to receipt of the requisite AHL shareholder approval, AGM stockholder approval and regulatory approvals for the mergers, and subject to the satisfaction or waiver of the other conditions described below.

Conditions to Completion of the Mergers

The obligations of AGM, HoldCo and AHL to consummate the mergers are subject to the satisfaction (or waiver by the parties, if permissible under applicable law) of the following conditions:

 

   

AHL having obtained the requisite affirmative vote of its shareholders to approve the AHL merger agreement proposal;

 

   

AGM having obtained the requisite affirmative vote of its stockholders to approve the AGM merger agreement proposal;

 

   

the authorizations, consents, orders or approvals of, or declarations or filings with, and the expiration of waiting periods required from, certain governmental authorities (see the section of this joint proxy statement/prospectus titled “The Mergers—Regulatory Approvals and Clearances Required for the Mergers” beginning on page 176 for more information on the authorizations, consents, orders and approvals of, or declarations and filings with, these governmental authorities) having been obtained and being in full force and effect;

 

   

there being in effect no injunction, judgment, ruling or law enacted, promulgated, issued, entered, amended or enforced by any governmental authority (collectively referred to in this joint proxy statement/prospectus as “restraints”) enjoining, restraining or otherwise making illegal or prohibiting the consummation of the mergers;

 

   

the SEC having declared the registration statement on Form S-4, of which this joint proxy statement/prospectus forms a part, effective under the Securities Act, there being no stop order in effect by the SEC suspending the effectiveness of the registration statement and there being no pending proceedings for that purpose; and

In addition, each of AGM’s and AHL’s obligations to consummate the merger are subject to the satisfaction (or waiver by the parties, if permissible under applicable law) of the following additional conditions:

 

   

the representations and warranties of the other party (other than the representations and warranties described in the second and third bullet points below) being true and correct (disregarding all qualifications or limitations as to “materiality,” “Material Adverse Effect” and words of similar import set forth therein), except for such failures to be true and correct as would not, individually or in the aggregate, reasonably be expected to have a material adverse effect on such other party as of the closing date of the merger as though made as of the closing date (except to the extent expressly made as of an earlier date, in which case as of such date), and such other party having delivered a certificate, signed on behalf of such other party by an officer (or, in the case of AHL, an executive officer) of such other party, to that effect;

 

   

the representations and warranties of the other party relating to (i) the capitalization of such other party and ownership and capitalization of such other party’s subsidiaries, (ii) the power and authority of such other party to execute, deliver and perform the merger agreement and the statutory merger agreement, the due authorization by such other party of the merger agreement and the statutory merger agreement

 

181


Table of Contents
 

and the enforceability of the merger agreement against such other party, (iii) the requisite shareholder approval of such other party, (iv) in the case of AGM, the applicability of any anti-takeover law to AGM with respect to the merger agreement and the mergers and (v) the fees and expenses payable to the brokers and advisors of such other party, in each case, being true and correct except for de minimis inaccuracies as of the closing date of the merger as though made as of the closing date (except to the extent expressly made as of an earlier date, in which case as of such date), and such other party having delivered a certificate, signed on behalf of such other party by an officer (or, in the case of AHL, an executive officer) of such other party, to that effect;

 

   

the representation and warranty of the other party relating to the absence of an event having a material adverse effect on such other party since December 31, 2020 being true and correct as of the closing date of the mergers, and such other party having delivered a certificate, signed on behalf of such other party by an officer (or, in the case of AHL, an executive officer) of such other party, to that effect;

 

   

there not having been since the date of the merger agreement a material adverse effect on the other party, and such other party having delivered a certificate, signed on behalf of such other party by an officer (or, in the case of AHL, an executive officer) of such other party, to that effect;

 

   

the other party having performed or complied in all material respects with the obligations required to be performed or complied with by it under the merger agreement at or prior to the effective time of the AGM Merger or the AHL Merger, as applicable, and such other party having delivered a certificate, signed on behalf of such other party by an officer (or, in the case of AHL, an executive officer) of such other party, to that effect; and

 

   

each of AGM and AHL having received a written tax opinion from AGM’s counsel and AHL’s counsel, respectively, or a nationally recognized accounting firm or law firm reasonably acceptable to AGM or AHL, as applicable, in form and substance reasonably satisfactory to AGM and AHL, respectively, dated as of the closing date, to the effect that, based on the AGM tax representation letter and the AHL tax representation letter, the mergers and the operating group unit exchange, taken together, will be treated as a transaction described in Section 351 of the Code.

In addition, AHL’s obligation to complete the mergers is also subject to the completion, or the completion concurrently with the closing, in all respects of the restructuring involving AGM and its subsidiaries, among others, pursuant to which (i) all AOG units held of record or beneficially by persons other than AGM, AHL, and their respective subsidiaries will be exchanged, in a series of steps, for HoldCo Shares or other consideration and (ii) the only outstanding class of common stock outstanding upon consummation of the restructuring shall be the AGM Class A Shares or the HoldCo Shares.

For the purposes of the merger agreement, a “material adverse effect” with respect to any party to the merger agreement will be deemed to occur if any event, circumstance, development, change, state of facts or effect has occurred that, individually or in the aggregate with all other events, circumstances, developments, changes, state of facts and effects, would reasonably be expected to prevent or materially delay the consummation of the mergers and the other transactions contemplated by the merger agreement or prevent or materially impair or materially delay such party’s ability to perform its obligations under the merger agreement.

In addition, a “material adverse effect” with respect to any party to the merger agreement will be deemed to occur if any event, circumstance, development, change, state of facts or effect has occurred that, individually or in the aggregate with all other events, circumstances, developments, changes, state of facts and effects, has or would reasonably be expected to have a material adverse effect on the business, operations, results of operations, assets (including investment assets, with respect to AHL only), liabilities or condition (financial or otherwise) of such party and its subsidiaries, taken as a whole, except that, for purposes of this paragraph only, none of the following, and no effect, change, event or occurrence arising out of, or resulting from, the following will

 

182


Table of Contents

constitute, or will be taken into account, individually or in the aggregate, in determining whether a material adverse effect with respect to a party has occurred or may occur:

 

   

changes or conditions generally affecting the industry in which such party and its subsidiaries operate in the geographic regions in which such party and its subsidiaries operate;

 

   

general economic or regulatory, legislative or political conditions or securities, credit, financial or other capital markets conditions in any jurisdiction;

 

   

any failure, in and of itself, by such party to meet any internal or published projections, forecasts, estimates or predictions in respect of revenues, earnings or other financial or operating metrics for any period (although the underlying causes are not excluded and may be taken into account in determining whether a material adverse effect has occurred with respect to a party);

 

   

geopolitical conditions, the outbreak or escalation of hostilities, any acts of war (whether or not declared), sabotage, terrorism (including cyber-terrorism) or man-made disaster, or any escalation or worsening of any such hostilities, acts of war (whether or not declared);

 

   

any volcano, tsunami, pandemic (including COVID-19), hurricane, tornado, windstorm, flood, earthquake or other natural disaster;

 

   

changes directly attributable to, or directly resulting from, the execution and delivery of the merger agreement or the public announcement or pendency of the transactions contemplated by the merger agreement, including the impact thereof on the relationships of such party or any of its subsidiaries with employees, customers, brokers, agents, financing sources, business partners or regulators;

 

   

any change or announcement of a potential change, in and of itself, in such party’s or any of its subsidiaries’ credit, financial strength or claims paying ratings or the ratings of any of such party’s or its subsidiaries’ businesses (although the underlying causes are not excluded and may be taken into account in determining whether a material adverse effect has occurred with respect to a party);

 

   

any change, in and of itself, in the market price, credit ratings or trading volume of such party’s or any of its subsidiaries’ securities (although the underlying causes are not excluded and may be taken into account in determining whether a material adverse effect has occurred with respect to a party);

 

   

changes in applicable law, regulation, GAAP or in applicable statutory accounting principles;

 

   

any quarantine, “shelter in place,” “stay at home,” workforce reduction, social distancing, shut down, closure, sequester, safety or similar law, directive, restrictions, guidelines, responses or recommendations of or promulgated by any governmental authority, including the Centers for Disease Control and Prevention and the World Health Organization, in each case, in connection with or in response to SARS-CoV-2 or COVID-19 and any evolutions or mutations thereof or related or associated epidemics, pandemics or disease outbreaks (all of the foregoing, “COVID-19 measures”), including any change, effect, event, occurrence, development, condition or fact with respect to COVID-19 or the COVID-19 measures or any escalation or worsening thereof; or

 

   

the value of such party and its subsidiaries’ ownership interest, as it relates to AHL, in the Apollo Operating Group, and as it relates to AGM, in AHL.

However, the effects, changes, events or occurrences listed in each of the first, second, fourth, fifth and ninth bullet points above may be taken into account in determining whether a material adverse effect has occurred with respect to a party only to the extent that any such effect, change, event or occurrence has a disproportionate adverse effect on such party and its subsidiaries, taken as a whole, relative to other similarly situated businesses in the same industry as such party and its subsidiaries (in which case, the disproportionate effect or effects may be taken into account).

 

183


Table of Contents

Efforts to Obtain Required Stockholder and Shareholder Approvals

AGM has agreed to hold its special meeting and to use its reasonable best efforts to solicit and secure the requisite approval of AGM stockholders for the AGM merger agreement proposal. The merger agreement requires AGM to submit such proposal to a vote of its stockholders even if its board of directors has changed its recommendation related to such proposal. The AGM board of directors has approved the AGM Merger and has adopted resolutions directing that such proposal be submitted to AGM stockholders for their consideration.

AHL has agreed to hold its special meeting and to use its reasonable best efforts to solicit and secure the requisite approval of holders of AHL Common Shares and AHL Preferred Shares for the AHL merger agreement proposal. The merger agreement requires AHL to submit such proposal to a vote of its shareholders even if its board of directors has changed its recommendation related to such proposal. The AHL board of directors has approved the merger agreement and the transactions contemplated by the merger agreement (including the statutory merger agreement) and adopted resolutions directing that such proposal be submitted to holders of AHL Common Shares and AHL Preferred Shares for their consideration.

Voting Matters

The merger agreement provides that AGM will vote (or cause to be voted) any AHL Common Shares beneficially owned by it or any of its subsidiaries in favor of the approval of the merger agreement, the statutory merger agreement and the AHL Merger at any meeting of holders of AHL Common Shares and AHL Preferred Shares at which the merger agreement, the statutory merger agreement and the AHL Merger will be submitted for approval.

The merger agreement provides that AHL will vote (or cause to be voted) any AGM Class A Shares it or any of its subsidiaries owns or has the power to vote or cause to be voted in favor of the AGM Merger at any meeting of AGM stockholders at which the AGM Merger will be submitted for approval. However, AHL’s obligation (i) will be subject to and only given effect to the extent such obligations would be consistent with the fiduciary duties of the board of directors of AHL under Bermuda law and (ii) will terminate in full in the event the board of directors of AHL withdraws, suspends, withholds or, in any manner adverse to AGM, amends its recommendation of approval of the merger agreement, the statutory merger agreement and the AHL Merger by holders of AHL Common Shares and AHL Preferred Shares.

Adverse Recommendation Change; No Solicitation of Takeover Proposals

Adverse Recommendation Change

Except as described below, each of AGM and AHL has agreed that, from the date of the merger agreement until the effective time of the AGM Merger or the effective time of the AHL Merger, as applicable, or, if earlier, the date on which the merger agreement is terminated in accordance with its terms, its respective board of directors will not:

 

   

withdraw, suspend or withhold its recommendation that, in the case of AGM, the AGM stockholders approve the AGM merger agreement proposal or, in the case of AHL, the holders of AHL Common Shares and AHL Preferred Shares approve the AHL merger agreement proposal;

 

   

modify, qualify or amend, in a manner adverse to the other party, its recommendation that, in the case of AGM, the AGM stockholders approve the AGM merger agreement proposal or, in the case of AHL, the holders of AHL Common Shares and AHL Preferred Shares approve the AHL merger agreement proposal;

 

   

fail to include its recommendation in this joint proxy statement/prospectus;

 

   

adopt, approve, endorse or recommend or otherwise declare advisable any takeover proposal with respect to such party or refrain from recommending in a solicitation/recommendation statement on

 

184


Table of Contents
 

Schedule 14D-9 against any takeover proposal within 10 business days following the commencement of such takeover proposal; or

 

   

fail to publicly reaffirm its recommendation that, in the case of AGM, the AGM stockholders approve the AGM merger agreement proposal or, in the case of AHL, the holders of AHL Common Shares and AHL Preferred Shares approve the AHL merger agreement proposal, in the case of AHL, within two business days of a written request made by AGM to make such public reaffirmation, provided that AHL will not be obligated to make such a public reaffirmation more than one time in any ten business day period with respect to a particular takeover proposal or public amendment to such takeover proposal and four times in the aggregate, or, in the case of AGM, within five business days of a written request by AHL to make such public reaffirmation following the receipt by AGM of a public takeover proposal (other than in the case of a takeover proposal in the form of a tender offer or exchange offer) that has not been withdrawn.

Any of the actions by a party described in the immediately preceding paragraph are referred to in this joint proxy statement/prospectus as an “adverse recommendation change” of such party.

For purposes of the merger agreement, “takeover proposal,” when used with respect to AGM or AHL, means, any inquiry, proposal or offer from any person other than AGM or AHL, as applicable, or its respective subsidiaries, relating to, in a single transaction or a series of related transactions, any direct or indirect:

 

   

sale, lease, exchange, transfer, reinsurance transaction or other disposition of 10% or more of the fair market value of the assets of such party and its subsidiaries, taken as a whole;

 

   

sale of shares or other securities representing 10% or more of the share capital of such party, including by way of a tender offer or exchange offer; or

 

   

merger, amalgamation, consolidation, share exchange, business combination, reorganization, recapitalization, liquidation, dissolution or similar transaction involving such party or any of its subsidiaries pursuant to which such person (or the shareholders of any person) would acquire, directly or indirectly, 10% or more of the aggregate voting power of such party (without taking into account the voting cutback provisions contained in such party’s bylaws or bye-laws) or the surviving entity in a transaction involving such party or the resulting direct or indirect parent of such party or such surviving entity in any such transaction, in each case, other than the transactions contemplated by the merger agreement; provided that, for the avoidance of doubt, no disposition of any AGM portfolio company or other assets by any separate account, client (other than AHL and its subsidiaries), investment vehicle or similar entity sponsored, advised or managed, directly or indirectly, by AGM or any of its subsidiaries, in each case, in the ordinary course of business, shall constitute an acquisition transaction pursuant to a takeover proposal in respect of AGM.

Nothing contained in the merger agreement, however, will prevent AHL or its board of directors from, at any time prior to obtaining the requisite approval of holders of AHL Common Shares and AHL Preferred Shares of the AHL Merger, in response to a bona fide written takeover proposal that was delivered to AHL after the date of the merger agreement or in response to an “intervening event” (as defined below) and that did not result from any material breach of AHL’s non-solicitation obligations, as described below under the subsection titled “—No Solicitation of Takeover Proposals,” making an adverse recommendation change, if:

 

   

the AHL board of directors determines by resolution (i) in good faith, after consultation with its financial advisor and outside legal counsel, that such takeover proposal constitutes a superior proposal and (ii) after consultation with its outside legal counsel, that the failure to do so would be inconsistent with the fiduciary duties of the AHL board of directors under Bermuda law;

 

   

such adverse recommendation change is made after the fourth business day following the receipt by AGM of written notice from AHL that the AHL board of directors intends to take such action; and

 

185


Table of Contents
   

during the period following AGM’s receipt of the notice described in the immediately preceding bullet point, in determining whether to make an adverse recommendation change, (i) AHL offers to negotiate and, if accepted, negotiates with AGM with respect to any revisions to the terms and conditions of the merger agreement proposed by AGM as would enable AHL to proceed with the transactions contemplated by the merger agreement (including the statutory merger agreement), including the mergers, without making such adverse recommendation change and (ii) the AHL board of directors determines, after considering the results of such negotiations and the revised proposals made by AGM, if any, after consultation with its financial advisor and outside legal counsel, that such superior proposal continues to be a superior proposal.

For purposes of the merger agreement, “superior proposal” means a bona fide written takeover proposal with respect to AHL (except that references in the definition of “takeover proposal” to “10%” will be replaced by a reference to “50%”) that did not result from a breach of AHL’s non-solicitation obligations, which the AHL special committee determines in good faith, after consultation with its financial advisor and outside legal counsel, and taking into account all legal, regulatory, financial, financing and other aspects of such takeover proposal deemed relevant by the AHL special committee (including the payment of any termination fee) (i) is on terms and conditions more favorable from a financial point of view to the shareholders of AHL than those contemplated by the merger agreement, (ii) the conditions to the consummation of which are reasonably capable of being satisfied and (iii) for which financing, if required, is then fully committed.

In addition, nothing contained in the merger agreement will prevent either party or such party’s board of directors from, at any time prior to obtaining the requisite approval of such party’s shareholders, making an adverse recommendation change, if:

 

   

an intervening event with respect to such party has occurred and the board of directors of such party determines by resolution, in good faith, after consultation with its outside legal counsel, that the failure to do so would be inconsistent with the fiduciary duties of such board of directors under applicable law; and

 

   

such adverse recommendation change is made after the fourth business day following the receipt by the other party of written notice from such party that its board of directors intends to take such action.

For purposes of the merger agreement, “intervening event,” when used with respect to AGM or AHL, means a material event or circumstance that was not known to the board of directors of AGM or the special committee of AHL, as applicable, on the date of the merger agreement (or if known, the consequences of which were not known to such board of directors or such special committee, as applicable, on the date of the merger agreement), which event or circumstance, or any consequence thereof, becomes known to such board of directors or such special committee prior to the requisite approval of such party’s stockholders or shareholders. However, the term “intervening event,” (i) when used with respect to AHL, does not include a takeover proposal with respect to AHL, or any inquiry, offer or proposal that constitutes or would reasonably be expected to lead to such a takeover proposal and (ii) when used with respect to AGM, includes a takeover proposal with respect to AGM (other than a takeover proposal with respect to AGM that, if consummated, would reasonably be expected to result in another person (or the shareholders of another person) acquiring, directly or indirectly, less than 35% of the aggregate voting power of AGM or the surviving entity in a merger involving AGM or the resulting direct or indirect parent of Endurance or such surviving entity in any such transaction).

The respective boards of directors of AGM and AHL are permitted to (i) disclose to their respective stockholders and shareholders a position contemplated by Rule 14e-2(a), Rule 14d-9 or Item 1012(a) of Regulation M-A, each under the Exchange Act and (ii) make other public disclosures if the board of directors of such party determines, after consultation with its outside legal counsel, that the failure to do so would be inconsistent with the fiduciary duties of such board of directors under applicable law, except that the foregoing will not permit such board of directors to make an adverse recommendation change unless such adverse recommendation change is otherwise permitted by the merger agreement. Any public disclosure made by either

 

186


Table of Contents

party (or the board of directors of such party or any committee thereof (including the AHL special committee)) relating to a takeover proposal with respect to such party will be deemed an adverse recommendation change, unless such board of directors reaffirms in such disclosure its recommendation that, in the case of AGM, the AGM stockholders approve the AGM merger agreement proposal or, in the case of AHL, the holders of AHL Common Shares and AHL Preferred Shares approve the AHL merger agreement proposal.

No Solicitation of Takeover Proposals

Except as described below, AHL has agreed that, from the date of the merger agreement until the effective time of the AHL Merger or, if earlier, the date on which the merger agreement is terminated in accordance with its terms, it will not, and will cause its subsidiaries and its and their representatives not to, directly or indirectly:

 

   

solicit, initiate, induce, knowingly facilitate or knowingly encourage (including by way of furnishing non-public information) any inquiry or request for information regarding, or the making of any proposal or offer that constitutes or could reasonably be expected to lead to, a takeover proposal;

 

   

amend, waive or knowingly fail to enforce any standstill or confidentiality obligation of any person (other than AGM and its subsidiaries) under any existing confidentiality agreement entered into by AHL within the two years prior to the date of the merger agreement in connection with a potential takeover proposal;

 

   

engage in, continue or participate in any discussions or negotiations with, furnish or disclose any non-public information relating to AHL or any of its subsidiaries to, or afford access to the business, properties, assets, books and records or personnel of AHL or any of its subsidiaries to, any person (other than AGM, HoldCo, AGM Merger Sub or AHL Merger Sub, or any of their respective representatives) in connection with, or for the purpose of soliciting, initiating, inducing, facilitating or encouraging, a takeover proposal; or

 

   

enter into or publicly propose to enter into any letter of intent, agreement or agreement in principle with respect to, or that reasonably could be expected to lead to, a takeover proposal, other than an acceptable confidentiality agreement with respect to such takeover proposal.

Nothing contained in the merger agreement will prevent AHL or its board of directors from, at any time prior to obtaining the requisite approval of holders of AHL Common Shares and AHL Preferred Shares of the AHL Merger, in response to a bona fide written takeover proposal that was delivered to AHL after the date of the merger agreement and that did not result from any material breach of AHL’s non-solicitation obligations, from contacting any person making such takeover proposal solely to the extent necessary to clarify the terms and conditions of such takeover proposal.

In addition, prior to obtaining the approval of holders of AHL Common Shares and AHL Preferred Shares of the AHL merger agreement proposal, in response to a bona fide written takeover proposal that was delivered to AHL after the date of the merger agreement and that did not result from any material breach of AHL’s non-solicitation obligations set out above, if the AHL board of directors has determined by resolution (i) in good faith, after consultation with its outside legal counsel and financial advisors, that such takeover proposal constitutes, or is reasonably likely to result in, a superior proposal and (ii) after consultation with its outside legal counsel, that the failure to do so would be inconsistent with the fiduciary duties of the AHL board of directors under Bermuda law, then AHL, its representatives and its board of directors may (x) participate in discussions or negotiations with such person (and its representatives) with respect to such takeover proposal and (y) furnish or disclose information relating to AHL to any person who has made such takeover proposal (and to such person’s representatives), if, and only if, prior to furnishing such information, AHL receives from such person an executed confidentiality agreement with provisions not materially less favorable in the aggregate to AHL than the confidentiality agreement, dated as of December 7, 2016 (referred to in this joint proxy statement/prospectus as the “Confidentiality Agreement”), between AHL, Athene Asset Management L.P. (n/k/a Apollo Insurance

 

187


Table of Contents

Solutions Group L.P.), Apollo Management Holdings, L.P. and AP Alternative Assets, L.P., and which confidentiality agreement contains customary standstill restrictions that only permit the third party to, acting alone and not jointly with others, make a takeover proposal to the AHL board of directors that is not publicly announced, and that no such standstill will contain any “fall away” or similar type of provisions contained in the Confidentiality Agreement (such confidentiality agreement being referred to in this joint proxy statement/prospectus as an “acceptable confidentiality agreement”).

AHL has also agreed that it and its subsidiaries will and it will direct its other representatives to:

 

   

cease and cause to be terminated any existing solicitation, encouragement, discussions or negotiations with any person (other than AGM and its subsidiaries) conducted prior to the date of the merger agreement with respect to any takeover proposal; and

 

   

request that each third party (other than AGM) who has, within the two-year period prior to and ending on the date of the merger agreement, executed a confidentiality agreement that relates to a potential takeover proposal, return or destroy all non-public information concerning AHL or its subsidiaries furnished by or on behalf of AHL to such third party prior to the date of the merger agreement.

AHL has also agreed that it and its subsidiaries will take the necessary steps to promptly inform its and its subsidiaries’ representatives of the obligations described in this subsection titled “—No Solicitation of Takeover Proposals.”

AHL will notify AGM promptly in writing by email (and in no event later than 24 hours after receipt by, or communication to, AHL, including the AHL board of directors or the AHL special committee, or the representatives of any of the foregoing) of any takeover proposal or inquiry, indication, proposal, offer, information request or any discussions or negotiations sought to be initiated or continued by any person that are reasonably made in connection with, or could reasonably be expected to lead to, a takeover proposal. AHL will provide AGM promptly with the name of such person, the terms and conditions of such takeover proposal, inquiry, indication, proposal or offer, and provide to AGM promptly (and in no event later than twenty-four hours after receipt by, or communication to or by, AHL, including the AHL board of directors or the AHL special committee, or the respective representatives of any of the foregoing) unredacted copies of all substantive correspondence and all written documentation with respect thereto (and written summaries of any substantive oral communications) and any related substantive communications to or by AHL or its representatives (including notifying AGM no later than 24 hours after receipt by, or communication to or from, AHL or its representatives of any changes or other action with respect thereto), including written summaries of any substantive oral communications. AHL will keep AGM reasonably informed on a prompt basis of the status of any such takeover proposal, inquiry, indication, proposal or offer (including any amendments to the terms thereof, and any determinations made, or actions taken, pursuant the provisions described in this subsection titled “—No Solicitation of Takeover Proposals,” including the status of any discussions or negotiations and any change in AHL’s intentions as previously notified).

Effects of the Mergers

The merger agreement provides that, at the effective time of the AHL Merger, each issued and outstanding AHL Common Share (other than AHL Common Shares held (a) by AHL as treasury shares or (b) by AHL Merger Sub, the Apollo Operating Group or the respective direct or indirect wholly owned subsidiaries of AHL or the Apollo Operating Group), will be converted automatically into the right to receive 1.149 duly authorized, validly issued, fully paid and nonassessable HoldCo Shares and any cash paid in lieu of fractional HoldCo Shares. The exchange ratio is fixed and will not be adjusted for changes in the market value of the AGM Class A Shares or the AHL Common Shares.

No fractional HoldCo Shares will be issued in connection with the AHL Merger. Instead, a shareholder of AHL who otherwise would have received a fractional HoldCo Share will be entitled to receive, from the paying

 

188


Table of Contents

agent appointed by AGM pursuant to the merger agreement, a cash payment in lieu of such fractional shares in an amount equal to the fractional share interest to which such holder would otherwise be entitled multiplied by the volume weighted average trading price of the AGM Class A Shares on the NYSE (as reported by Bloomberg L.P. or, if not reported thereby, by another authoritative source mutually agreed by AHL and AGM) for the 30 consecutive trading days ending on the date immediately preceding the effective time of the AGM Merger.

Subject to the terms and conditions of the merger agreement, at the effective time of the AGM Merger, each issued and outstanding AGM Class A Share (other than AGM Class A Shares held by AGM as treasury shares or by AGM Merger Sub or any direct or indirect wholly owned subsidiary of AGM) will be converted automatically into one HoldCo Share.

AHL Dissenting Shares

Holders of AHL Common Shares and AHL Preferred Shares who do not vote in favor of the AHL Merger and who are not satisfied that they have been offered fair value for their shares, may within one month of the giving of the notice of the holders of AHL Common Shares and AHL Preferred Shares meeting to approve the AHL merger agreement proposal, apply to the Bermuda Court to appraise the fair value of their shares. For a more complete description of the available appraisal rights of holders of AHL Common Shares and AHL Preferred Shares, see the section of this joint proxy statement/prospectus titled “Appraisal Rights” beginning on page 321.

Under the merger agreement, AHL shall give AGM (i) written notice of any demands for appraisal of dissenting shares (or withdrawals thereof) and any other instruments, notices, petitions or other written communication received by AHL in accordance with section 2.06 of the merger agreement, and, to the extent AHL has knowledge thereof, any applications to the Bermuda Court for appraisal of the fair value of the dissenting shares and (ii) to the extent permitted by applicable law, the opportunity to participate with AHL in any settlement, negotiations and proceedings with respect to any demands for appraisal under the Companies Act. AHL shall not, without the prior written consent of AGM, voluntarily make any payment with respect to, offer to settle or settle any such demands or applications, or waive any failure to timely deliver a written demand for appraisal or timely take any other action to exercise appraisal rights in accordance with the Companies Act. Payment of any amount payable to holders of dissenting shares shall be the obligation of AHL.

Treatment of AGM Equity Awards

Prior to the effective time of the AGM Merger, AGM’s board (or, if appropriate, any duly authorized committee administering AGM’s equity incentive plans) will adopt such resolutions and take such other actions to adjust the terms of all AGM equity awards to provide that, immediately following the effective time of the AGM Merger:

 

   

each AGM Option, whether vested or unvested, will be converted into an option to purchase a number of HoldCo Shares equal to the number of AGM Class A Shares subject to such AGM Option immediately prior to the effective time of the AGM Merger, with an exercise price equal to the exercise price of such AGM Option. Each such adjusted option will otherwise be subject to the same terms and conditions as were applicable under the related AGM Option immediately prior to the effective time of the AGM Merger (including, for the avoidance of doubt, the ability to satisfy any required withholding obligations upon vesting and settlement of such adjusted options through net settlement);

 

   

each AGM RSA will be converted into a number of restricted HoldCo Shares equal to the number of AGM Class A Shares subject to such AGM RSA immediately prior to the effective time of the AGM Merger. Each such adjusted award of restricted HoldCo Shares will otherwise be subject to the same terms and conditions as were applicable under the related AGM RSA immediately prior to the effective time of the AGM Merger (including with respect to any dividends accrued thereunder, any performance-based vesting requirements applicable to an AGM Performance RSA immediately prior to

 

189


Table of Contents
 

the effective time of the AGM Merger and the ability to satisfy any required withholding obligations upon vesting and settlement of such adjusted restricted HoldCo Shares through net settlement); and

 

   

each AGM RSU will be converted into a restricted share unit with respect to a number of HoldCo Shares equal to the number of AGM Class A Shares subject to such AGM RSU immediately prior to the effective time of the AGM Merger. Each such adjusted restricted share unit will otherwise be subject to the same terms and conditions as were applicable under the related AGM RSU immediately prior to the effective time of the AGM Merger (including with respect to any dividend equivalents accrued thereunder, any performance-based vesting requirements applicable to an AGM Performance RSA immediately prior to the effective time of the AGM Merger and the ability to satisfy any required withholding obligations upon vesting and settlement of such adjusted restricted share unit through net settlement).

Treatment of AHL Equity Awards

Prior to the effective time of the AHL Merger, the board of directors of AHL (or, if appropriate, any duly-authorized committee administering AHL’s share incentive plans) will adopt such resolutions and take such other actions to adjust the terms of all AHL equity awards to provide that, immediately following the effective time of the AHL Merger:

 

   

each AHL Option, whether vested or unvested, will be converted into an option to purchase a number of HoldCo Shares (rounded down to the nearest whole HoldCo Share) equal to the product of (i) the exchange ratio multiplied by (ii) the number of AHL Common Shares subject to such AHL Option immediately prior to the effective time of the AHL Merger (rounded down to the nearest whole share), with an exercise price equal to the quotient of (x) the exercise price of such AHL Option divided by (y) the exchange ratio (rounded up to the nearest whole cent). Each such adjusted option will otherwise be subject to the same terms and conditions as were applicable under the related AHL Option immediately prior to the effective time of the AHL Merger (including with respect to the ability to satisfy any required withholding obligations upon vesting and settlement of such adjusted options through net settlement, and any accelerated vesting in connection with a termination of service);

 

   

each AHL RSA will be converted into a number of restricted HoldCo Shares (rounded down to the nearest whole HoldCo Share) equal to (i) the exchange ratio multiplied by (ii) the number of AHL Common Shares subject to such AHL RSA immediately prior to the effective time of the AHL Merger; provided, that in the case of any AHL Variable RSA, (A) for purposes of clause (ii) above, the number of AHL Common Shares in respect of such AHL Variable RSA immediately prior to the effective time of the AHL Merger will be based on the applicable target level of performance and (B) the adjusted award of restricted HoldCo Shares will be subject only to the time vesting conditions that applied to the AHL Variable RSA and will vest at the end of the applicable performance period. Each such adjusted award of restricted HoldCo Shares will otherwise be subject to the same terms and conditions as were applicable under the related AHL RSA immediately prior to the effective time of the AHL Merger (including with respect to the ability to satisfy any required withholding obligations upon vesting and settlement of such adjusted restricted HoldCo Shares through net settlement, any dividends accrued thereunder and any accelerated vesting in connection with a termination of service);

 

   

each AHL RSU will be converted into an award of restricted share units with respect to a number of HoldCo Shares (rounded down to the nearest whole HoldCo Share) equal to (i) the exchange ratio multiplied by (ii) the number of AHL Common Shares subject to such AHL RSU immediately prior to the effective time of the AHL Merger; provided, that in the case of any AHL Variable RSU, (A) for purposes of clause (ii) above, the number of AHL Common Shares in respect of such AHL Variable RSU immediately prior to the effective time of the AHL Merger will be based on the applicable target level of performance and (B) the adjusted restricted share units will be subject only to the time vesting conditions that applied to the AHL Variable RSU and will vest at the end of the applicable performance period. Each such adjusted restricted share unit will otherwise be subject to the same terms and

 

190


Table of Contents
 

conditions as were applicable under the related AHL RSU immediately prior to the effective time of the AHL Merger (including with respect to any dividend equivalents accrued thereunder, any accelerated vesting in connection with a termination of service, and the ability to satisfy any required withholding obligations upon vesting and settlement of such adjusted restricted share unit through net settlement); and

 

   

each AHL Fixed RSA, whether vested or not vested, granted to a non-employee director of AHL, by virtue of the occurrence of the AHL Merger, and without any action on the part of the holder thereof, will vest upon the effective time of the AHL Merger.

Treatment of the AGM Preferred Stock and AHL Preferred Shares

At the effective time of the AGM Merger, each of the issued and outstanding series of preferred shares of AGM will remain issued and outstanding as preferred shares of the AGM surviving entity, and will be entitled to the same dividend and all other preferences and privileges, voting powers, relative, participating, optional and other special rights, and qualifications, limitations and restrictions thereof, set forth in the Article of AGM’s certificate of incorporation applicable to the series of preferred shares of AGM, the provisions of which will remain at and following the effective time of the AGM Merger in full force and effect as an obligation of the AGM surviving entity.

At the effective time of the AHL Merger, each of the issued and outstanding series of AHL Preferred Shares shall under applicable Bermuda law automatically become an equivalent preferred share of AHL, the surviving company in the AHL Merger. These preferred shares will be entitled to the same dividend and all other preferences and privileges, voting rights, relative, participating, optional and other special rights, and qualifications, limitations and restrictions set forth in the existing certificates of designations relating to the respective series of AHL Preferred Shares and will continue in effect the AHL Preferred Shares. Holders of AHL Preferred Shares will not receive anything different if the mergers are completed as the AHL Preferred Shares were issued to a depositary and holders who hold interests in the AHL Preferred Shares hold such interests in the form of the Depositary Shares for the relative series of AHL Preferred Shares that evidence such interests and such Depositary Shares will not be varied in any way if the mergers are completed.

Treatment of the AHL Warrants

At the effective time of the AHL Merger, each of the issued and outstanding warrants of AHL that is outstanding immediately prior to the effective time of the AHL Merger will be exchanged for a combination of HoldCo shares and other consideration from HoldCo in connection with the transactions contemplated by the merger agreement as may be agreed in writing by AGM and AHL prior to the effective time of the AHL Merger, or, if no such agreement is reached, automatically and without any action on the part of the holder, remain outstanding in accordance with its terms as HoldCo warrants plus receive a make-whole payment from HoldCo for any adverse tax or economic consequences arising from remaining outstanding.

Adjustments to Prevent Dilution

In the event that, between the date of the merger agreement and the effective time of the AHL Merger or the effective time of the AGM Merger, as applicable, the outstanding HoldCo Shares or the outstanding AHL Common Shares or the outstanding AGM Class A Shares change into a different number of such shares or class by reason of the occurrence or record date of any share or stock dividend, subdivision, reclassification, recapitalization, split, combination, consolidation, exchange of shares or similar transaction, the merger consideration or AGM Merger consideration, as applicable, will be adjusted to reflect the appropriate effect of such shares or stock dividend, subdivision, reclassification, recapitalization, split, combination, consolidation, exchange of shares or similar transaction.

 

191


Table of Contents

Efforts to Complete the Mergers

Each of the parties has agreed, subject to the terms and conditions of the merger agreement, to cooperate with the other parties and use (and will cause their respective subsidiaries to use) their respective reasonable best efforts (and in the case of AGM, use reasonable best efforts to cause any person that is deemed or may be deemed to “control” AGM or HoldCo within the meaning of applicable insurance laws) to as promptly as reasonably practicable take, or cause to be taken, all actions, and to do or cause to be done, and to assist and cooperate with the other parties in doing, all things necessary, proper or advisable to cause the conditions to the closing of the mergers to be satisfied as promptly as reasonably practicable and to consummate and make effective, in the most expeditious manner reasonably practicable, the transactions contemplated by the merger agreement. Specifically, such actions include:

 

   

taking all actions contemplated by the statutory merger agreement;

 

   

preparing and filing promptly all documentation to effect all necessary filings, notices, petitions, statements, registrations, submissions of information, applications and other documents; and

 

   

executing and delivering any additional instruments necessary to consummate the transactions contemplated by the merger agreement.

In addition, each of the parties agreed, upon the terms and subject to the conditions of the merger agreement, to use its reasonable best efforts to promptly:

 

   

take, or cause to be taken, all actions, and do, or cause to be done, and assist and cooperate with the other parties in doing, all things necessary, proper or advisable to obtain from any governmental authority or third party all approvals, consents, no-objections, registrations, waivers, permits, authorizations, orders and other confirmations necessary, proper or advisable to consummate the transactions contemplated by the merger agreement;

 

   

take all steps that are necessary, proper or advisable to avoid any action by any governmental authority with respect to the merger agreement or the transactions contemplated by the merger agreement; and

 

   

defend or contest in good faith any action by any third party (other than any governmental authority) challenging the merger agreement or that would otherwise prevent or materially delay the consummation of the transactions contemplated by the merger agreement.

The obligations of the parties described in this section “ —Efforts to Complete the Merger” will not require, or be construed to require, any separate account, client (other than AHL and its subsidiaries), investment vehicle, portfolio company or similar entity sponsored, advised or managed, directly or indirectly, by AGM or any of its subsidiaries to agree to (i) sell, hold separate, divest, discontinue or limit, before or after the closing date of the transactions contemplated by the merger agreement, any assets, businesses or interest in any of their respective assets or businesses, or (ii) any conditions relating to, or changes or restriction in, the operations of any such assets or businesses. Furthermore, such obligations will not require AGM or its affiliates to take any action which would have a non-de minimis adverse economic impact on the compensation arrangements between AGM or its affiliates, on the one hand, and AHL or its affiliates, on the other hand.

See the section of this joint proxy statement/prospectus titled “The Mergers—Regulatory Approvals and Clearances Required for the Mergers” beginning on page 176 for a description of the material regulatory approvals required for the completion of the mergers. In connection with such regulatory approvals, AHL and AGM will, in consultation and cooperation with each other and as promptly as practicable following the date of the merger agreement, file:

 

   

with the FTC and the Antitrust Division the notification and report form required under the HSR Act with respect to the transactions contemplated by the merger agreement, which report has been filed and clearance obtained;

 

   

all appropriate documents, forms, filings or submissions required under any non-U.S. antitrust laws; and

 

192


Table of Contents
   

with respect to other governmental authorities, all documents, forms, filings or other submissions required under applicable laws with respect to the transactions contemplated by the merger agreement.

In connection with the efforts described in this section “ —Efforts to Complete the Merger,” each party has agreed to:

 

   

furnish to the other party any necessary information and reasonable assistance as such other party may request in connection with such other party’s preparation of any documents, forms, filings or submissions described in this section “ —Efforts to Complete the Merger;”

 

   

provide the other party with reasonable prior notice of any such filings or submissions and, to the extent reasonably practicable, of any communication with, and any inquiries or requests for additional information from, any governmental authority regarding the transactions contemplated by the merger agreement, and permit the other party to review and discuss in advance, consider in good faith the views of, and secure the participation of, such other party in connection with any such filings, submissions, communications, inquiries or requests;

 

   

unless prohibited by applicable law or by the applicable governmental authority, and to the extent reasonably practicable, (i) without the other party, not participate in or attend any meeting, or engage in any substantive conversation, with any governmental authority regarding the transactions contemplated by the merger agreement, (ii) give the other party reasonable prior notice of any such meeting or substantive conversation, (iii) if the other party is prohibited by applicable law or by the applicable governmental authority from participating in or attending any such meeting or engaging in any such substantive conversation then, to the extent permitted by applicable law or by such governmental authority, keep such other party appraised with respect to such meeting or substantive conversation, (iv) cooperate with the other party in the filing of any substantive memoranda, white papers, filings, correspondence or other written communications explaining or defending the merger agreement or any of the transactions contemplated by the merger agreement, articulating any regulatory or competitive argument or responding to requests or objections made by any governmental authority and (v) furnish to the other party copies of all substantive filings, submissions, correspondence and communications between the furnishing party and its affiliates and their respective representatives, on the one hand, and any governmental authority, on the other hand, with respect to the merger agreement and the transactions contemplated by the merger agreement (other than any personally sensitive information); and

 

   

comply with any inquiry or request from any governmental authority as promptly as reasonably practicable with respect to the merger agreement and the transactions contemplated by the merger agreement.

The parties agree not to extend any waiting period under any applicable antitrust law or enter into any agreement with a governmental authority to delay in any material respect or not to consummate the mergers.

The parties agree to jointly develop and consult and cooperate with one another, and consider in good faith the views of one another, with respect to (i) the strategy, timing and form for obtaining any necessary approval of, for responding to any request from, inquiry or investigation by, or execution of any remedy required by, any governmental authority that has authority to enforce any law related to any required regulatory approvals (including directing the timing, nature and substance of all such responses, including any analyses, appearances, presentations, memoranda, briefs, arguments, opinions and proposals made or submitted by or on behalf of any party to the merger agreement and (ii) the defense and settlement of any action brought by or before any governmental authority that has authority to enforce any law related to any required regulatory approvals.

However, in the event of any disagreement between the parties with respect to the matters described in the foregoing clauses, the General Counsel of AGM and the General Counsel of AHL will seek to resolve such disagreement reasonably and in good faith, but if the General Counsels of the parties cannot resolve any such

 

193


Table of Contents

disagreement, the Chief Financial Officer of AGM and the Chief Financial Officer of AHL will seek to resolve such disagreement reasonably and in good faith.

If the Chief Financial Officers of the parties cannot resolve any such disagreement, the Chief Executive Officer of AGM and the Chief Executive Officer of AHL will seek to resolve such disagreement reasonably and in good faith, but if the Chief Executive Officers of the parties cannot resolve any such disagreement, the determination of the Chief Executive Officer of AGM will prevail.

Termination of the Merger Agreement

The merger agreement may be terminated and the transactions contemplated by the merger agreement may be abandoned at any time prior to the effective time of the AHL Merger, whether before or after receipt of the requisite approvals of the holders of AHL Common Shares and AHL Preferred Shares and the AGM stockholders (except as otherwise expressly noted), under any of the following circumstances:

 

   

by mutual written consent of AGM and AHL duly authorized by each of their respective boards of directors;

 

   

by either AGM or AHL, if the mergers have not been consummated by June 30, 2022 (such date, as it may be extended, being referred to in this joint proxy statement/prospectus as the “walk-away date”), except that if, on June 30, 2022, the only conditions to closing of the mergers that have not been satisfied or waived by that date are those conditions related to the required regulatory approvals, then the walk-away date will be automatically extended without further action of the parties to September 30, 2022, but the right to terminate the merger agreement pursuant to the provision described in this bullet point will not be available to any party who has breached any of such party’s representations and warranties set forth in the merger agreement, or who has failed to perform its obligations under the merger agreement, if such breach or failure, as applicable, has been a primary cause of or resulted in the failure of the mergers to occur on or before the walk-away date (as extended);

 

   

by either AGM or AHL, if there is in effect any restraint enjoining, restraining or otherwise prohibiting the consummation of the merger and such restraint shall have become final and nonappealable, except that the party seeking to terminate the merger agreement pursuant to the provision described in this bullet point must have performed, in all material respects, its obligations under the merger agreement, including its obligations to use its reasonable best efforts to prevent the entry of and to remove any such restraint, as required by the provisions described in the section of this joint proxy statement/prospectus titled “—Efforts to Complete the Merger” beginning on page 192;

 

   

by either AGM or AHL, if at the AHL special meeting (including any adjournment or postponement of such special meeting) the requisite approval of the holders of AHL Common Shares and AHL Preferred Shares of the AHL merger agreement proposal has not been obtained;

 

   

by either AGM or AHL, if at the AGM special meeting of AGM stockholders (including any adjournment or postponement of such special meeting) the requisite approval of the AGM stockholders of the AGM merger agreement proposal has not been obtained;

 

   

by AGM, if AHL has breached any of its representations or warranties, or has failed to perform any of its covenants or agreements (other than its non-solicitation covenants and agreements, as described in the section of this joint proxy statement/prospectus titled “ —Adverse Recommendation Change; No Solicitation of Takeover Proposals” beginning on page 184, which is addressed below) contained in the merger agreement, which breach or failure (if it occurred or was continuing as of the closing date) would result in the failure of certain conditions to the obligations of AGM to consummate the mergers described in the section of this joint proxy statement/prospectus titled “ —Conditions to Completion of the Mergers” beginning on page 181 to be satisfied and which is incapable of being cured prior to the walk-away date or, if capable of being cured, has not been cured by AHL within 30 days after

 

194


Table of Contents
 

written notice thereof has been received by AHL, provided that AGM may not terminate the merger agreement under this provision if AGM, HoldCo, AGM Merger Sub or AHL Merger Sub is then in breach of any of its material representations, warranties, covenants or agreements under the merger agreement;

 

   

by AHL, if AGM, HoldCo, AGM Merger Sub or AHL Merger Sub has breached any of its representations or warranties, or has failed to perform any of its covenants or agreements contained in the merger agreement, which breach or failure to perform (if it occurred or was continuing as of the closing date) would result in the failure of certain conditions to the obligations of AHL to consummate the mergers described in the section of this joint proxy statement/prospectus titled “ —Conditions to Completion of the Mergers” beginning on page 181 to be satisfied and which is incapable of being cured prior to the walk-away date or, if capable of being cured, has not been cured by AGM, HoldCo, AGM Merger Sub or AHL Merger Sub within 30 days after written notice thereof has been received by AGM, provided that AHL may not terminate the merger agreement under this provision if it is in material breach of any of its material representations, warranties, covenants or agreements under the merger agreement;

 

   

by AGM if, prior to obtaining the requisite approval of the holders of AHL Common Shares and AHL Preferred Shares of the AHL merger agreement proposal, (i) the AHL board of directors makes an adverse recommendation change, (ii) AHL or its representatives materially breaches its non-solicitation covenants and agreements, as described in the section of this joint proxy statement/prospectus titled “ —Adverse Recommendation Change; No Solicitation of Takeover Proposals” beginning on page 184 or (iii) the AHL board of directors has publicly proposed to take any action described in (i) or (ii) of this bullet point; or

 

   

by AHL if, prior to obtaining the requisite approval of the AGM stockholders of the AGM merger agreement proposal, the AGM board of directors makes or publicly proposes to make an adverse recommendation change.

Expenses and Termination Fee

Generally, all fees and expenses incurred in connection with the merger agreement and the transactions contemplated by the merger agreement will be paid by the party incurring or required to incur such fees and expenses.

Upon termination of the merger agreement in accordance with its terms by a party, written notice will be given to the other party specifying the provision thereof pursuant to which such termination is made, and the merger agreement will forthwith become null and void without liability on the part of any party or its directors, officers or affiliates, other than, with respect to any party to the merger agreement, the obligations pursuant to certain provisions that will survive the termination of the merger agreement. In addition, nothing will relieve any party to the merger agreement from liability for fraud or any willful and material breach of the merger agreement.

The merger agreement provides that AGM will be obligated to pay AHL a cash termination fee of $81,900,000 within five business days of the date of termination of merger agreement in the event (i) the board of directors of AGM withdraws, suspends, withholds or, in any manner adverse to AHL, amends its recommendation of approval of the AGM Merger and the merger agreement by AGM stockholders and (ii) AGM stockholder approval of the AGM Merger and the merger agreement is not obtained at the AGM special meeting at which the AGM Merger and the merger agreement is submitted for approval.

The termination fee does not constitute either a penalty or liquidated damages. Further, the right of AHL to receive, or the receipt of, the termination fee does not limit AHL’s right to specific performance under the merger agreement. However, the amount of any termination fee previously paid to AHL will reduce the amount of damages to which AHL may otherwise be entitled under the merger agreement.

 

195


Table of Contents

Conduct of Business Pending the Completion of the Mergers

Each of AGM and AHL has agreed to certain covenants in the merger agreement restricting the conduct of its business between the date of the merger agreement and the effective time of the mergers. In general, except as contemplated by the merger agreement, as may be required by applicable laws, as expressly permitted under the provisions described below, for any actions taken reasonably and in good faith in response to COVID-19 or COVID-19 measures, or as may have been previously disclosed in writing to the other party as provided in the merger agreement or with the prior written express consent of the other party (such consent not to be unreasonably withheld, conditioned or delayed), each of AGM and AHL will, and will cause its subsidiaries to, conduct its operations only in the ordinary course of business. AHL shall use its commercially reasonable efforts to preserve its business organization and relationship with its regulators, retain the services of its current officers and key employees and preserve the goodwill of its customers, reinsurers, insurance producer, agency, managing general agent, third party administrator, broker, solicitor, adjuster, marketer, underwriter, wholesaler, distributor, producer, customer representative, suppliers and other persons with whom it has business relationships.

Each of AGM and AHL has also agreed to the following restrictions relating to the conduct of its and its subsidiaries’ business between the date of the merger agreement and the effective time of the AGM Merger or AHL Merger, as applicable (except, in each case, as contemplated by the merger agreement, as may be required by applicable laws, for any actions taken reasonably and in good faith in response to COVID-19 or COVID-19 measures, or as may have been previously disclosed in writing to the other party as provided in the merger agreement or with the prior written consent of the other party, such consent not to be unreasonably withheld, conditioned or delayed ), which restrictions specifically relate to:

 

   

changing in any material respect its accounting policies or procedures, except in the ordinary course of business as required by GAAP, applicable statutory accounting principle or by law;

 

   

amending (or altering in the case of AHL) its organizational documents or its subsidiaries’ organizational documents, in each case, in a manner that would reasonably be expected to impede, interfere with, hinder or delay in any material respect the consummation of the transactions contemplated by the merger agreement;

 

   

adopting a plan of complete or partial liquidation or dissolution, scheme of arrangement, merger, amalgamation, consolidation, restructuring, recapitalization or other reorganization of such party or any of its subsidiaries (other than dormant subsidiaries);

 

   

entering into a new line of business outside (i) the existing business or (ii) any business that is complementary to the existing business;

 

   

taking any action that would prevent for U.S. federal income tax purposes, (i) the mergers, taken together along with any Operating Group Unit Exchange (as defined in the merger agreement), from qualifying as a transaction described in Section 351 of the Code, (ii) AHL’s Counsel from delivering the AHL Tax Opinion described in the merger agreement, or (iii) AGM’s Counsel from delivering the AGM Tax Opinion described in the merger agreement;

 

   

authorizing any of, or committing or agreeing to take any of, the foregoing actions.

AGM and AHL have also agreed to the applicable following restrictions relating to the share capital, in respect of AHL, and equity interest, in respect of AGM of such party (except, in each case, as contemplated by the merger agreement, as may be required by applicable Laws, for any actions taken reasonably and in good faith in response to COVID-19 or COVID-19 measures, or as may have been previously disclosed in writing to the other party as provided in the merger agreement or with the prior written consent of the other party), which restrictions specifically relate to:

 

   

with respect to AGM:

 

   

issuing, selling or granting any of its capital stock or other equity or voting interests, or any securities or rights convertible into, exchangeable or exercisable for, or evidencing the right to subscribe for any

 

196


Table of Contents
 

of its shares or other equity or voting interests, or any options, rights, warrants or other commitments or agreements to acquire from AGM or any of its subsidiaries, or that obligate AGM or any of its subsidiaries to issue, any shares, or other equity or voting interests in, or any securities convertible into or exchangeable for shares of, or other equity or voting interests in, AGM or any of its subsidiaries in the event that any such issuance, sale or grant (and any combination of such issuances, sales and grants (other than as contemplated by the exceptions in the merger agreement)) constitutes greater than five percent (5%) of the outstanding share capital of AGM, on a fully diluted basis (including any share capital of AGM underlying operating group units); provided that AGM may issue AGM Class A Shares or other securities as required pursuant to the vesting, settlement or exercise of AGM share plans outstanding on the date of the merger agreement in accordance with the terms of the applicable award in effect on the date of the merger agreement;

 

   

redeeming, purchasing or otherwise acquiring any of its outstanding shares or other equity or voting interests, or any rights, warrants or options to acquire any of its shares or other equity or voting interests, except (i) pursuant to the AGM share plans or AGM equity awards, in each case, as in effect on the date of the merger agreement or (ii) in connection with the satisfaction of tax withholding obligations with respect to AGM equity awards or other equity awards;

 

   

establishing a record date for, declare, set aside for payment or pay any dividend on, or make any other distribution in respect of, any shares of its capital stock or other equity or voting interests, whether in cash, shares or property or a combination thereof, in each case, other than AGM’s quarterly dividends per AGM Share or share of preferred stock of AGM, in each case, in the ordinary course of business consistent with past practice;

 

   

splitting, combining, subdividing or reclassifying any shares of its capital stock or other equity or voting interests;

provided, however, that nothing the merger agreement restricts the ability of AGM (i) to provide long-term incentive compensation to existing employees in the ordinary course of business and new employees, in each case, pursuant to the AGM share plans in effect as of the date of the merger agreement, (ii) to issue new AGM Class A Shares or AGM preferred stock, in each case, in accordance with the terms of any AGM preferred stock that are outstanding as of the merger agreement, (iii) to repurchase any AGM Class A Shares, in each case, in the ordinary course of business or in connection with any share buyback authorization that has been announced prior to the date the merger agreement or (iv) to make exchanges of operating group units under the Seventh Amended and Restated Exchange Agreement, dated July 29, 2020, among the AGM, the Apollo Principal Entities (defined therein) and the Apollo Principal Holders (defined therein).

 

   

with respect to AHL:

 

   

issuing, selling or granting any of its shares or other equity or voting interests, or any securities or rights convertible into, exchangeable or exercisable for, or evidencing the right to subscribe for any of its shares or other equity or voting interests, or any options, rights, warrants or other commitments or agreements to acquire from AHL or any of its subsidiaries, or that obligate AHL or any of its subsidiaries to issue, any shares, or other equity or voting interests in, or any securities convertible or exchangeable for shares of, or other equity or voting interests in, AHL or any of its subsidiaries, except that AHL is not restricted from issuing AHL common shares or other securities as required pursuant to the vesting, settlement or exercise of the AHL Equity Awards outstanding on the date of the merger agreement in accordance with the terms of the applicable award in effect on the date of the merger agreement or granted in accordance with the terms of the merger agreement;

 

   

redeeming, purchasing or otherwise acquiring prior to maturity any of its outstanding bonds, debentures, notes or other indebtedness, or any of its outstanding shares or other equity or voting interests, or any rights, warrants or options to acquire any of its shares or other equity or voting

 

197


Table of Contents
 

interests, except (i) in accordance with the terms of certain AHL Share Plans and the AHL Equity Awards, in each case, as in effect on the date of the merger agreement or (ii) in connection with the satisfaction of tax withholding obligations with respect to such AHL Equity Awards or other equity awards;

 

   

establishing a record date for, declaring, setting aside for payment or paying any dividend on, or making any other distribution in respect of, any of its shares, whether in cash, shares or property or a combination of cash, shares or property;

 

   

splitting, combining, subdividing or reclassifying any of its shares or its other equity or voting interests;

 

   

provided, however, that nothing in the merger agreement restricts the ability of AHL (i) to provide long-term incentive compensation to existing employees in the ordinary course of business or to new employees, in each case, pursuant to the AHL Share Plan in effect as of the date of the merger agreement, (ii) to issue new AHL Common Shares or AHL Preferred Shares, or to pay dividends under any AHL Preferred Shares, in each case, in accordance with the terms of any AHL Preferred Shares that are outstanding as of the date of the merger agreement or (iii) to repurchase any AHL Common Shares, in each case, in the ordinary course of business or in connection with any share buyback authorization that has been announced prior to the date of the merger agreement;

 

   

authorizing any of, or committing or agreeing to take any of, the foregoing actions.

AGM and AHL have also agreed to the applicable following restrictions relating to acquisitions and dispositions (except, in each case, as contemplated by the merger agreement, as may be required by applicable laws, for any actions taken reasonably and in good faith in response to COVID-19 or COVID-19 measures, or as may have been previously disclosed in writing to the other party as provided in the merger agreement or with the prior written consent of the other party), which restrictions specifically relate to:

 

   

with respect to AGM:

 

   

other than transactions solely between AGM and its subsidiaries or solely between its subsidiaries, make any acquisition or disposition (including by merger or amalgamation) of the capital stock or assets of any person that would reasonably be expected to delay or impede the ability of the parties hereto to consummate the transactions contemplated by the merger agreement prior to the walk-away date (as defined in the merger agreement) (including any extension thereof contemplated hereby).

 

   

with respect to AHL:

 

   

other than transactions with respect to investment assets (as defined in the merger agreement), reinsurance transactions and transactions solely between AHL and its subsidiaries or solely between its subsidiaries, (i) making any acquisition (including by merger or amalgamation) of the capital stock or assets of any other person for consideration in excess of $450 million for any such acquisition or $900 million in the aggregate for all such acquisitions or (ii) selling or leasing to any person any of its properties or assets whose value or purchase price exceeds $50 million except (x) transfers among AHL and its subsidiaries, (y) leases and subleases of real property owned by AHL or its subsidiaries and leases of real property under which AHL or any of its subsidiaries is a tenant or subtenant and voluntarily terminates or surrenders such lease or (z) other transactions in the ordinary course of business.

In addition, AHL has agreed to additional specific restrictions relating to the conduct of its and its subsidiaries’ business between the date of the merger agreement and the effective time of the mergers, including, but not limited to, the following (except, in each case, except as contemplated by the merger agreement, as may be required by applicable laws, as expressly permitted under the provisions described below, for any actions taken reasonably and in good faith in response to COVID-19 or COVID-19 measures, or as may have been

 

198


Table of Contents

previously disclosed in writing to the other party as provided in the merger agreement or with the prior written express consent of the other party (such consent not to be unreasonably withheld, conditioned or delayed):

 

   

incurring any indebtedness for borrowed money, issuing or selling any debt securities or warrants or other rights to acquire debt securities of AHL or its subsidiaries, guaranteeing any such indebtedness or any debt securities of another person or entering into any “keep well” or other agreement to maintain any financial statement condition of another person, other than (i) any indebtedness that is permitted (or is expressly excluded from the definition of “debt” (other than in respect of “hybrid securities”)) under the existing credit facilities or replacement facilities (as defined below), (ii) in connection with a refinancing or replacement of such existing credit facilities in an aggregate principal amount or aggregate available amount not to exceed the aggregate availability under such existing credit facilities being refinanced or replaced, on such terms as AHL, in consultation with AGM, determines (such refinancing or replacement facilities being referred to in this joint proxy statement/prospectus as the “replacement facilities”), (iii) other indebtedness incurred in the aggregate not to exceed $250 million at any one time outstanding, (iv) indebtedness incurred solely between AHL and any of its subsidiaries or solely between its subsidiaries in the ordinary course of business or (v) the issuance of funding agreements or repurchase agreements;

 

   

(i) making any loans, advances or capital contributions to, or investments in, any other person, other than with respect to investment assets (as defined in the merger agreement) in the ordinary course of business (or between AHL and any of its subsidiaries or between subsidiaries) or (ii) making any loans to its directors or officers;

 

   

adopting or implementing any shareholder rights plan or similar arrangement;

 

   

except as required by any of AHL’s existing benefit plans or other written agreement, in each case, in effect on the date of the merger agreement or established or amended after the date of the merger agreement in compliance with the merger agreement;

 

   

granting or providing for an increase in the compensation or benefits (other than increases in the annual base salaries an incentive compensation opportunities at times and in amounts in the ordinary course of business consistent with past practices) of any current or former director or employee of AHL or any subsidiary of AHL with the title of “senior vice president” or more senior (a senior officer as defined in the merger agreement);

 

   

granting or providing for an increase in any change-in-control, severance, retention or termination pay to any current or former director or senior officer of AHL or any subsidiary;

 

   

accelerating the vesting or payment of any compensation or benefit for any current or former director or senior officer of AHL or any subsidiary;

 

   

establishing, adopting, entering into or materially amending any such material benefit plan or collective bargaining agreement;

 

   

entering into any employment, consulting, severance or termination agreement with any current or former director or senior officer of AHL or any subsidiary (other than (i) offer letters that do not otherwise provide for severance, retention or change in control payments or benefits other than consistent with past practice, and (ii) retention program or arrangements entered into in the ordinary course of business consistent with past practice in connection with acquisitions of persons (as defined in the merger agreement) or businesses otherwise permitted hereby);

 

   

hiring any person to a position with aggregate annual compensation in excess of $500,000; or

 

   

except for cause (as determined by AHL in its reasonable discretion), terminating the employment of any senior officer of AHL or any subsidiary of AHL from such a position;

 

   

(i) entering into, materially modifying or terminating any contract (other than contracts pertaining to investment assets (as defined in the merger agreement) that (i) would be required to be filed by AHL

 

199


Table of Contents
 

with the SEC, (ii) entering into, materially modifying or terminating any contract (other than contracts pertaining to investment assets (as defined in the merger agreement) that would limit or restrict AHL, any of its subsidiaries or any of their successors, or that would, after the effective time of the merger, limit or restrict AGM or its subsidiaries (including the AHL surviving entity (as described in the merger agreement)) or any of their successors, or any of their respective properties or assets, from engaging or competing in any line of business, in any geographic area or with any person (iii) entering into, materially modifying or terminating any contract (other than contracts pertaining to investment assets (as defined in the merger agreement)) that would require the approval of the board of directors of AHL prior to its execution based on governance policies of the board of directors of AHL in effect on the date of the merger agreement (disregarding for purposes of this clause (iii) any authority of, or approval by, the executive committee (as defined in the merger agreement) of AHL that would eliminate the need for approval by the board of directors of AHL;

 

   

entering into any inorganic reinsurance agreement (i.e., any block reinsurance transaction) in which AHL and its subsidiaries assume reserves from a third party in excess of $10 billion;

 

   

granting any lien, other than permitted liens, on any of its material assets, other than to secure indebtedness permitted under the merger agreement and other than as permitted under the existing credit facilities or the replacement facilities (each, as defined under the merger agreement);

 

   

settling any action made or pending against AHL or any of its subsidiaries, or any of their officers or directors in their capacities as such, other than the settlement of any action which (i) is solely for monetary damages not to exceed $15 million individually or $20 million in the aggregate, (ii) is in the ordinary course for ordinary claims under AHL’s insurance contracts or (iii) would not be reasonably expected to prohibit or restrict AHL and its subsidiaries from operating their business in the same manner in all material respects as operated on the date of the merger agreement;

 

   

altering or amending in a manner that is material to the financial condition of AHL any existing financial, underwriting, pricing claims, claim handling, risk retention, reserving, investment or actuarial practice guideline or policy or any material assumption underlying an actuarial practice or policy, except as required by GAAP, applicable statutory accounting principle, any governmental authority or applicable laws;

 

   

other than in the ordinary course of business, canceling any material indebtedness or waiving any claims or rights of substantial value;

 

   

selling, assigning, transferring. divesting or granting any lien, other than permitted lien (other than permitted liens), on any operating group units with respect to which AHL or any of its subsidiaries is the beneficial or record holder;

 

   

except in the ordinary course of business or as otherwise required by applicable law, (i) make, change or rescind any material election in respect of taxes, (ii) waive, or agree to waive, any statute of limitation with respect to the assessment, determination or collection of material taxes, (iii) settle, resolve, waive or otherwise dispose of any material claim or proceeding relating to taxes, or (iv) change any material aspect of its method of accounting for U.S. federal income or non-U.S. tax purposes, (v) file any material amended tax return, (vi) enter into any closing agreement with respect to any material taxes or (vii) enter into any closing agreement with respect to a material amount of taxes; or

 

   

authorizing any of, or committing or agreeing to take any of, the foregoing actions.

Facility Option

The merger agreement permits AGM to exercise its option to increase its common share holding in AHL pursuant to the Shareholders Agreement, dated as of February 28, 2020, by and among AHL and the parties thereto, as may be amended.

 

200


Table of Contents

Board of Directors of HoldCo

The merger agreement provides that the board of directors of HoldCo immediately following the effective time of the AHL Merger will consist of (i) four directors of AHL in office immediately prior to the effective time of the AHL Merger, including Mr. James Belardi and three directors selected by the disinterested members of the board of directors of AHL and reasonably acceptable to AGM, and who must qualify as an “independent director” under the listing standards of the NYSE and the applicable rules of the SEC, (ii) the directors of AGM in office immediately prior to the effective time of the AHL Merger and (iii) no more than eighteen directors in the aggregate. For more information about the composition of the board of directors of HoldCo, see the section of this joint proxy statement/prospectus titled “The Mergers—Board of Directors and Management After the Mergers—Board of Directors: beginning on page 175.

Indemnification; Directors’ and Officers’ Insurance

The merger agreement provides that, from and after the effective time of the mergers, the surviving entities of the mergers will, and HoldCo will cause such surviving companies to, indemnify and hold harmless, the present and former directors and officers of AGM, AHL or any of their respective subsidiaries with respect to all claims, liabilities, losses, damages, judgments, fines, penalties, costs (including amounts paid in settlement or compromise) and expenses (including fees and expenses of legal counsel) in connection with any action based on or arising out of, in whole or in part, (i) the fact that such person is or was a director or officer of AGM, AHL or such subsidiary or (ii) the acts or omissions of such person in such person’s capacity as a director, officer, employee or agent of AGM, AHL or such subsidiary or taken at the request of AGM, AHL or such subsidiary, in each case, at, or at any time prior to, the effective time of the AGM Merger or the effective time of the AHL Merger, as applicable (including any action relating in whole or in part to the transactions contemplated by the merger agreement or relating to the enforcement of the indemnification provisions in the merger agreement, as described in this paragraph), to the fullest extent permitted under applicable law.

In addition, for the six year period commencing immediately after the effective time of the AGM Merger or the effective time of the AHL Merger, as applicable, the surviving entities will maintain in effect AGM’s and AHL’s current directors’ and officers’ liability insurance covering acts or omissions occurring at or prior to the effective time of the AGM Merger or the effective time of the AHL Merger, as applicable, with respect to those individuals who, as of the date of the merger agreement, were, and any individual who, prior to the effective time of the AGM Merger or the effective time of the AHL Merger, as applicable, becomes, covered by AGM’s or AHL’s directors’ and officers’ liability insurance policy, as applicable. The terms, scope and amount of such insurance coverage will be no less favorable to such individuals than AGM’s and AHL’s directors’ and officers’ liability insurance policies as in effect on the date of the merger agreement. However, HoldCo may substitute such policies for policies by reputable insurers of at least the same coverage with respect to matters existing or occurring prior to the effective time of the AGM Merger or the effective time of the AHL Merger, as applicable, including a “tail” policy. HoldCo will not be required to pay an annual premium for the directors’ and officers’ liability insurance in excess of 300% of the annual premium currently paid by AGM and AHL, as applicable, for such insurance. In addition, AGM and AHL may, and at the request of the other party will, prior to the effective time of the AGM Merger or the effective time of the AHL Merger, as applicable, purchase for an aggregate amount not in excess of such 300% threshold, a six-year prepaid “tail” policy on terms and conditions providing at least substantially equivalent benefits as the policies maintained by AGM and AHL as of the date of the merger agreement and covering matters occurring prior to the effective time of the AGM Merger or the effective time of the AHL Merger, as applicable, including the transactions contemplated by the merger agreement.

Employee Matters

Subject to applicable law, for a period of one year following the AHL effective time or such shorter period as an AHL employee remains an employee of the AHL surviving entity following the AHL effective time (the “continuation period”), HoldCo will provide or cause to be provided to each individual who is employed by AHL

 

201


Table of Contents

an annual rate of base salary and total direct target compensation opportunity (base salary plus target annual incentive compensation, but excluding any equity or long-term incentive compensation) that are each no less favorable than the base salary and total direct target compensation opportunity provided to such AHL employee by AHL immediately prior to the AHL effective time. During the continuation period, HoldCo will provide or cause to be provided the AHL employees with employee benefits (excluding any equity or long-term incentive compensation, severance benefits, retiree welfare benefits and defined benefit pension plans) that are no less favorable in the aggregate than those provided to similarly situated employees of HoldCo.

With respect to all employee benefit plans of the AHL surviving entity determining eligibility to participate, level of benefits and vesting, each AHL employee’s service with AHL (service with any predecessor employer of AHL, to the extent service with the predecessor employer was recognized by AHL past practice) will be treated as service with the AHL surviving entity; provided, however, that such service need not be recognized to the extent that such recognition would result in any duplication of benefits for the same period of service.

AGM will provide to each AHL employee who experiences a termination without cause during the continuation period and executes and does not revoke a release of claims, severance benefits that are no less favorable than the severance benefits to which such AHL employee would have been entitled upon such a termination of employment under any AHL plan as of immediately prior to the AHL effective time.

Without limiting the generality of the foregoing, HoldCo will (i) waive, or cause to be waived, any pre-existing condition limitations, exclusions, actively-at-work requirements and waiting periods under any welfare benefit plan maintained by the AHL surviving entity in which AHL employees (and their eligible dependents) will be eligible to participate from and after the AHL effective time, except to the extent that such pre-existing condition limitations, exclusions, actively-at-work requirements and waiting periods would not have been satisfied or waived under the comparable AHL plan immediately prior to the AHL effective time and (ii) recognize the dollar amount of all co-payments, deductibles and similar expenses incurred by each AHL employee (and his or her eligible dependents) during the calendar year in which the AHL effective time occurs for purposes of satisfying such year’s deductible and co-payment limitations under the relevant welfare benefit plans in which they will be eligible to participate from and after the AHL effective time.

With respect to AHL employees whose principal place of employment is outside of the United States, HoldCo’s obligations under this section will be modified to the extent necessary to comply with any applicable law that applies in relation to the employment or terms of employment of such AHL employees.

HoldCo will provide to each AHL employee who is continuing employment following the AHL effective time a payment of such AHL employee’s annual bonus under AHL’s annual bonus plan in respect of AHL’s fiscal year 2021.

The section of the merger agreement governing the aforementioned employee matters is binding upon and shall inure solely to the benefit of each of the parties to the merger agreement and no other provision of the merger agreement, express or implied: (i) will be construed to establish, amend or modify any benefit plan, program, agreement or arrangement, (ii) will alter or limit the ability of AHL or AGM or any of its affiliates to amend, modify or terminate any benefit plan, program, agreement or arrangement or (iii) is intended to or will confer upon any current (including any AHL employee) or former employee of AHL or any of its subsidiaries any right to employment or continued employment for any period of time by reason of the merger agreement, or any right to a particular term or condition of employment.

Amendment and Waiver

The merger agreement may be amended by the parties by written agreement at any time prior to the effective time of the AHL Merger, whether before or after the receipt of the requisite approval of the holders of AHL Common Shares and AHL Preferred Shares of the AHL merger agreement proposal and of the AGM

 

202


Table of Contents

stockholders of the AGM merger agreement proposal. However, after the requisite approval of the holders of AHL Common Shares and AHL Preferred Shares, no amendment may be made that by law requires further approval by the holders of AHL Common Shares and AHL Preferred Shares without such further approval, and after the requisite approval of the AGM stockholders, no amendment may be made that by law requires further approval by the AGM stockholders without such further approval.

At any time prior to the effective time of the AHL Merger, AGM and AHL may, subject to applicable law, (i) waive any inaccuracies in the representations and warranties of the other party, (ii) extend the time for performance of any of the obligations or other acts of the other parties or (iii) waive compliance with any of the agreements or conditions contained in the merger agreement.

No Third-Party Beneficiaries

While the merger agreement is not intended and will not be construed to create any third-party beneficiaries or confer upon any person other than the parties to the merger agreement any rights, benefits or remedies of any nature whatsoever under or by reason of the merger agreement, it provides a limited exception for each AHL shareholder at the effective time of the AHL Merger as regards its rights to receive the merger consideration, for each present and former director and officer of AHL to continue to have indemnification, advancement of expenses and liability insurance coverage following completion of the transactions contemplated by the merger agreement as described in the section of this joint proxy statement/prospectus titled “ —Indemnification; Directors’ and Officers’ Insurance” beginning on page 201 and for the holders of AHL equity awards to enforce the treatment of such awards following completion of the transactions contemplated by the merger agreement as described in the section of this joint proxy statement/prospectus titled “ —Treatment of AHL Equity Awards” beginning on page 190.

Remedies; Specific Enforcement

AGM and AHL recognized and agreed in the merger agreement that if for any reason any of the provisions of the merger agreement are not performed in accordance with their specific terms or are otherwise breached or violated, irreparable damage would be caused for which monetary relief would not be an adequate remedy under applicable law. Accordingly, each of the parties to the merger agreement agreed that, in addition to all other remedies to which it may be entitled, each party to the merger agreement is entitled to an injunction or injunctions, specific performance or other equitable relief to prevent breaches of the merger agreement and to enforce specifically the terms and provisions thereof without the necessity of posting a bond or other form of security. The parties agreed not to assert that a remedy of specific enforcement is unenforceable, invalid, contrary to law or inequitable for any reason, and not to assert that a remedy of monetary damages would provide an adequate remedy. The parties also agreed that, to the extent any party brings any litigation to enforce specifically the performance of the terms and provisions of the merger agreement when expressly available to such party pursuant to the terms of the merger agreement, the walk-away date will automatically be extended by (i) the amount of time during which such litigation is pending, plus twenty business days, or (ii)  such other time period established by the court presiding over such litigation.

Representations and Warranties

The merger agreement contains certain customary representations and warranties. Each of AGM and AHL has made representations and warranties regarding, among other things:

 

   

organization and standing;

 

   

ownership of subsidiaries;

 

   

corporate power and authority with respect to the execution, delivery and performance of the merger agreement and the statutory merger agreement, and the due and valid execution and delivery and enforceability of the merger agreement;

 

203


Table of Contents
   

requisite shareholder approval;

 

   

board recommendation and approval;

 

   

capital structure;

 

   

absence of conflicts with, or violations of, organizational documents, contracts and applicable laws;

 

   

required regulatory filings and consents and approvals of governmental authorities;

 

   

absence of any actions since December 31, 2020, with certain exceptions, if done after execution of the merger agreement, that would have resulted in a breach of certain of the restrictive covenants described in the section of this joint proxy statement/prospectus titled “ —Conduct of Business Pending the Completion of the Mergers” beginning on page 196;

 

   

absence of any material adverse effect since December 31, 2020;

 

   

SEC documents, financial statements and internal controls and disclosure controls and procedures;

 

   

absence of undisclosed liabilities;

 

   

compliance with applicable laws;

 

   

tax matters;

 

   

absence of certain litigation;

 

   

brokers’ fees payable in connection with the transactions contemplated by the merger agreement;

 

   

the non-recognition treatment of the mergers under the Code;

 

   

possession of, and compliance with, permits;

 

   

inapplicability of takeover statutes;

 

   

real property;

 

   

certain contracts;

 

   

benefits matters and ERISA compliance;

 

   

labor matters; and

 

   

intellectual property.

Additional representations and warranties made only by AHL relate to:

 

   

insurance-product-related matters;

 

   

investments and derivatives;

 

   

insurance subsidiaries;

 

   

statutory statements and examinations;

 

   

agreements with insurance regulators’ property;

 

   

insurance;

 

   

insurance producers;

 

   

reserves;

 

   

separate accounts;

 

   

insurance policies; and

 

   

related party transactions.

 

204


Table of Contents

Additional representations and warranties made only by AGM relate to:

 

   

ownership and operations of HoldCo, AGM Merger Sub and AHL Merger Sub;

 

   

certain arrangements between AGM, AGM Merger Sub, AHL Merger Sub or any of their affiliates, on the one hand, and any member of AHL’s management or board of directors, on the other hand; and

 

   

ownership of AHL Common Shares and AHL Preferred Shares.

Credit Facilities

AHL has agreed to, if requested by AGM, provide reasonable cooperation to AGM in arranging for, at the closing of the mergers, the termination or redemption of existing indebtedness (including of the existing credit facilities) of AHL and its subsidiaries, and to use commercially reasonable efforts to cooperate with AGM in connection with any amendments or consents to AHL’s existing credit facilities that AGM determines are necessary or desirable.

Other Covenants and Agreements

The merger agreement contains certain other covenants and agreements, including covenants relating to, among other things:

 

   

cooperation between AGM and AHL in the preparation of this joint proxy statement/prospectus and the registration statement on Form S-4 of which this joint proxy statement/prospectus forms a part;

 

   

confidentiality and access by AGM to certain information about AHL and confidentiality and access by AHL to certain information about AGM;

 

   

each of the parties using its reasonable best efforts to deliver to its and the other party’s outside legal counsel a tax representation letter;

 

   

consultation between AGM and AHL in connection with public statements with respect to the transactions contemplated by the merger agreement;

 

   

causing to be exempt under Rule 16b-3 promulgated under the Exchange Act, dispositions of AGM or AHL equity securities (including derivative securities) pursuant to the transactions contemplated by the merger agreement by each individual who is a director or officer of AGM or AHL subject to Section 16 of the Exchange Act;

 

   

each party notifying the other party of any shareholder litigation relating to the transactions contemplated by the merger agreement, and each party giving the other party the opportunity to participate in the defense and settlement of any shareholder litigation against a party or its directors relating to the merger agreement and the transactions contemplated by the merger agreement;

 

   

HoldCo and AGM using reasonable best efforts to cause HoldCo common shares issuable pursuant to the merger agreement to be approved for listing on the NYSE, subject to official notice of issuance, prior to the effective time of the AGM Merger;

 

   

AGM and AHL using their respective reasonable best efforts to cause the AGM Class A Shares and the AHL Common Shares to be de-listed from the NYSE and de-registered under the Exchange Act as soon as reasonably practicable after the effective time of the AGM Merger and the effective time of the AHL Merger, as applicable; and

 

   

AGM and AHL reasonably cooperating between the date of the merger agreement and the closing to analyze, develop and consider implementing a pre-closing restructuring of AHL and its subsidiaries to optimize the post-closing efficiency and synergies of the combined operations of AGM and AHL.

 

205


Table of Contents

Governing Law; Jurisdiction

The merger agreement is governed by and construed in accordance with the laws of the State of Delaware, without giving effect to any choice or conflict of laws provision or rule, except that certain provisions of the merger agreement which relate to the fiduciary duties of directors or officers, statutory duties, obligations and/or statutory provisions, or which arise under, the laws of Bermuda (including those applicable to the AHL Merger) will be governed by and in accordance with the laws of Bermuda.

All actions and proceedings arising out of or relating to the interpretation and enforcement of the merger agreement and in respect of the transactions contemplated by the merger agreement will be held and determined in the courts of the State of Delaware or the federal courts of the United States of America located in the State of Delaware, except to the extent any such action or proceeding mandatorily must be brought in Bermuda.

 

206


Table of Contents

THE VOTING AGREEMENTS

The following describes the material provisions of the Principals Voting Agreement and the Athene Voting Agreement (with the Principals Voting Agreement, each a “Voting Agreement” and, collectively, the “Voting Agreements”). The summary of the material provisions of each Voting Agreement below and elsewhere in this joint proxy statement/prospectus is qualified in its entirety by reference to such Voting Agreement. This summary does not purport to be complete and may not contain all of the information about each Voting Agreement that is important to you. AGM and AHL encourage you to read carefully each Voting Agreement in its entirety.

Each Voting Agreement and this summary of its terms have been included to provide you with information regarding the terms of such Voting Agreement and are not intended to provide any factual information about AGM, AHL and the Principals. AGM and AHL are responsible for considering whether additional disclosure of material information is required to make the statements in this joint proxy statement/prospectus not misleading. Factual disclosures about AGM or AHL contained in this joint proxy statement/prospectus or AGM’s or AHL’s public reports filed with the SEC may supplement, update or modify the factual disclosures about AGM or AHL contained in the Voting Agreement and described in the summary. The representations, warranties and covenants made in each Voting Agreement are qualified and subject to important limitations agreed to by the parties thereto in connection with negotiating the terms of the Voting Agreement. In particular, in your review of the representations and warranties contained in the Voting Agreement and described in this summary, it is important to bear in mind that the representations and warranties were made solely for the benefit of the parties to such Voting Agreement, and were negotiated with the principal purpose of allocating risk between the parties to such Voting Agreement, rather than establishing matters as facts, and may be subject to subsequent waiver or modification. The representations and warranties may also be subject to a contractual standard of materiality that may be different from that generally relevant to equityholders or applicable to reports and documents filed with the SEC. The representations and warranties in each Voting Agreement will not survive such Voting Agreement. Moreover, information concerning the subject matter of the representations and warranties may have changed since the date of each Voting Agreement and subsequent developments or new information qualifying a representation or warranty may have been included or incorporated by reference into this joint proxy statement/prospectus. For the foregoing reasons, the representations, warranties and covenants or any descriptions of those provisions should not be read alone, but instead should be read together with the information provided elsewhere in this joint proxy statement/prospectus and in the documents incorporated by reference into this joint proxy statement/prospectus. See the section of this joint proxy statement/prospectus titled “Where You Can Find More Information” beginning on page 375.

Principals Voting Agreement

On March 8, 2021, AHL entered into a voting agreement with the Principals, each acting in his capacity as a stockholder of AGM. Nothing in the Principals Voting Agreement constrains each Principal’s ability to act as a director or officer of AGM.

Covenants Relating to Voting

In the Principals Voting Agreement, each Principal agreed to appear at, or otherwise cause the AGM Class A Shares and the AGM Class B Share he beneficially owns to be counted as present, at the AGM special meeting of stockholders and at every adjournment or postponement thereof.

Each Principal further agreed to vote all of his beneficially owned AGM Class A Shares and the AGM Class B Share (a) in favor of adopting the merger agreement and the AGM Merger, (b) in favor of any proposal recommended by the AGM Board as necessary or advisable to effectuate the transactions contemplated by the merger agreement, so long as such matter is consistent with any other rights such Principal has with respect to AGM and its subsidiaries, (c) against any other extraordinary corporate transaction, such as a merger,

 

207


Table of Contents

consolidation, business combination, tender or exchange offer, reorganization, recapitalization, liquidation, or sale or transfer of all or substantially all of the assets or securities of AGM or any of its subsidiaries, (d) against any amendment of AGM’s certificate of incorporation or bylaws other than as contemplated by the merger agreement or any changes to share structure and governance in the manner previously described by AGM to AHL and (e) against any other proposal, action or transaction involving AGM or any of its subsidiaries which would reasonably be expected to materially impede the AGM Merger or the merger agreement.

Each Principal also agreed to cause BRH Holdings GP, Ltd. (“BRH”) to take (or refrain from taking) the above actions with respect to AGM Class A Shares (such shares, the “Tiger AGM Shares”) owned by advisory clients of Tiger Global Management, LLC and/or its related persons’ proprietary accounts (“Tiger”) that are subject to an irrevocable proxy pursuant to which AGM Management, LLC, AGM’s Class C Stockholder (the “Class C Stockholder”), has the right to vote all of such AGM Shares at any meeting of AGM stockholders and in connection with any written consent by AGM stockholders as determined in the sole discretion of the Class C Stockholder.

The Principals Voting Agreement specifies that if the AGM Board makes an adverse recommendation to the AGM stockholders in connection with the transactions contemplated by the merger agreement, the number of AGM Class A Shares (including Tiger AGM Shares) and the AGM Class B Share that the Principals are required to vote (or cause to be voted) shall not exceed 35% of the aggregate voting power of the AGM Class A Shares and the AGM Class B Share, voting together as a single class.

As of April 30, 2021, the subject shares and the Tiger AGM Shares that are, in each case, subject to the Principals Voting Agreement constitute approximately 58% in voting power of the outstanding AGM Class A Shares and the AGM Class B Share entitled to vote on the AGM merger agreement proposal, voting together as a single class.

Other Covenants

Each Principal also agreed that he shall not deposit any of his beneficially owned AGM Class A Shares and the AGM Class B Share in a voting trust, grant any proxies with respect to such shares or subject any such shares to any arrangement with respect to voting other than any agreements with AHL and in connection with the transactions contemplated by the merger agreement described in the section of this joint proxy statement/prospectus titled “Corporate Governance Updates” beginning on page 211. Subject to certain specified exceptions, each Principal agreed not to transfer, sell, offer, exchange, assign, pledge, convey any legal or beneficial ownership interest in or otherwise dispose of any AGM Class A Shares and the AGM Class B Share for the duration of the Principals Voting Agreement. Additionally, any AGM Class A Shares acquired by a Principal after the date of the Principals Voting Agreement shall be subject to the covenants of the Principals Voting Agreement.

Termination of the Principals Voting Agreement

The Principals Voting Agreement shall terminate upon the earliest to occur of:

 

   

if the mergers have not been consummated by June 30, 2022 (such date, as it may be extended, being referred to in this joint proxy statement/prospectus as the “walk-away date”);

 

   

the effective time of the AGM Merger;

 

   

the date on which the merger agreement is terminated in accordance with its terms; and

 

   

with respect to any Principal, the mutual written agreement of such Principal and AHL.

 

208


Table of Contents

Each Principal’s obligation not to deposit his beneficially owned AGM Class A Shares and AGM Class B Share in a voting trust and not to transfer any of such shares may terminate earlier, upon the receipt of stockholder approval on the AGM Merger.

Fees and Expenses

Generally, all fees and expenses incurred in connection with the Principals Voting Agreement will be paid by the party incurring or required to incur such fees and expenses.

Amendment and Waiver

The Principals Voting Agreement may be amended only by an instrument in writing signed on behalf of all the parties.

At any time prior to the effective time of the AGM Merger, AGM and each Principal may, subject to applicable law, (i) waive any inaccuracies in the representations and warranties of the other party, (ii) extend the time for performance of any of the obligations or other acts of the other parties or (iii) waive compliance with any of the agreements or conditions contained in the Principals Voting Agreement.

Remedies; Specific Enforcement

AGM and AHL recognized and agreed in the Principals Voting Agreement that if for any reason any of the provisions of the Principals Voting Agreement are not performed in accordance with their specific terms or are otherwise breached or violated, irreparable damage would be caused for which monetary relief would not be an adequate remedy under applicable law. Accordingly, each of the parties to the Principals Voting Agreement agreed that, in addition to all other remedies to which it may be entitled, each of the parties to the Principals Voting Agreement is entitled to an injunction or injunctions, specific performance or other equitable relief to prevent breaches of the Principals Voting Agreement and to enforce specifically the terms and provisions thereof without the necessity of posting a bond or other form of security. The parties agreed not to assert that a remedy of specific enforcement is unenforceable, invalid, contrary to law or inequitable for any reason, and not to assert that a remedy of monetary damages would provide an adequate remedy. AHL also agrees that specific performance shall be its sole and exclusive remedy with respect to breaches or threatened breaches by any Principal in connection with the Principals Voting Agreement, and neither AHL nor any of its controlled affiliates may pursue or accept any other form of relief (including monetary damages or reimbursement, whether in law or equity) that may be available in connection with the terms of the Principals Voting Agreement. AHL further waived, on behalf of itself and all its related parties, any such claims it may otherwise have and agreed to indemnify and hold harmless any Principal in connection with or relating to any such claim.

Representations and Warranties

The Principals Voting Agreement contains certain customary representations and warranties. Each of the Principals has made representations and warranties regarding:

 

   

ownership of AGM Class A Shares and the AGM Class B Share;

 

   

adequate disclosure;

 

   

power and authority with respect to the execution, delivery and performance of the Principals Voting Agreement, and the due and valid execution and delivery and enforceability of the Principals Voting Agreement; and

 

   

absence of conflicts with, or violations of, organizational documents, contracts and applicable laws.

 

209


Table of Contents

AHL made representations and warranties regarding:

 

   

power and authority with respect to the execution, delivery and performance of the Principals Voting Agreement, and the due and valid execution and delivery and enforceability of the Principals Voting Agreement; and

 

   

absence of conflicts with, or violations of, organizational documents, contracts and applicable laws.

Governing Law; Jurisdiction

The Principals Voting Agreement is governed by and construed in accordance with the laws of the State of Delaware, without giving effect to any choice or conflict of laws provision or rule, except that certain provisions of the Principals Voting Agreement which relate to the fiduciary duties of directors or officers, statutory duties, obligations and/or statutory provisions, or which arise under, the laws of Bermuda will be governed by and in accordance with the laws of Bermuda.

All actions and proceeding arising out of or relating to the interpretation and enforcement of the Principals Voting Agreement and in respect of the transactions contemplated by the Principals Voting Agreement will be held and determined in the Court of Chancery of the State of Delaware located in the City of Wilmington, Delaware or, solely in the event such court declines to accept or does not have jurisdiction over such actions or proceedings, the federal courts of the United States of America located in the State of Delaware, except to the extent any such action or proceeding mandatorily must be brought in Bermuda.

Athene Voting Agreement

On October 27, 2019, AMH, James Belardi, the Chief Executive Officer of AHL, and William Wheeler, the President of AHL, entered into the Athene Voting Agreement, pursuant to which Mr. Belardi and Mr. Wheeler irrevocably appointed AMH as its proxy and attorney-in-fact to vote all of their AHL Common Shares at any meeting of AHL’s shareholders occurring following the closing date of the transactions contemplated thereby and in connection with any written resolution of the holders of AHL Common Shares and AHL Preferred Shares thereafter.

As of April 30, 2021, Mr. Belardi and Mr. Wheeler beneficially owned 8,562,127 AHL Common Shares, that are, in each case subject to the Athene Voting Agreement, representing 4.4% of the Total Voting Power (as defined in the AHL bye-laws) voting at the AHL special meeting.

 

210


Table of Contents

CORPORATE GOVERNANCE UPDATES

In connection with the previously announced changes to its corporate governance structure, on March 8, 2021, AGM entered into the Term Sheet with the Principals. The Term Sheet sets forth a number of changes to AGM’s governance structure, which are referred to as the “corporate governance updates,” and a timeline for their implementation, which are summarized below. For more information about the corporate governance updates please refer to the sources described in the section of this joint proxy statement/prospectus titled “Where You Can Find More Information” beginning on page 375.

Implementation of the corporate governance updates remains subject to regulatory approval. AGM has commenced the process of making the necessary notifications and filings with various U.S. state regulatory authorities and non-U.S. regulatory authorities, which process is expected to be as extensive as the regulatory approval for the mergers, as described in the section of this joint proxy statement/prospectus titled “The Mergers—Regulatory Approvals and Clearances Required for the Mergers – Insurance, FINRA and other Regulatory Matters” beginning on page 177. If AGM determines that any approvals or filings and waiting periods are required by applicable law, it will seek to obtain or comply with them, although there can be no assurance that additional approvals or actions will be obtained. As such, there can be no certainty on the consummation or the timing of the corporate governance updates.

The implementation of the corporate governance updates is not conditioned on the consummation of the mergers. If the AGM stockholders do not approve the AGM merger agreement proposal or the holders of AHL Common Shares and AHL Preferred Shares do not approve the AHL merger agreement proposal or the mergers are otherwise not consummated, but the AGM stockholders approve the AGM charter amendment, (x) the corporate governance updates will be implemented at AGM, and (y) AGM and AHL will not consummate the mergers. The AGM charter amendment is attached as Annex B to this joint proxy statement/prospectus. Furthermore, if the AGM stockholders approve the AGM merger agreement proposal and the AGM charter amendment proposal, and the AHL shareholders approve the AHL merger agreement proposal, the AGM charter may become effective at AGM prior to the consummation of the mergers.

Additionally, the implementation of the corporate governance updates is not conditioned on the approval of the AGM charter amendment. If the AGM stockholders approve the AGM merger agreement proposal and the holders of AHL Common Shares and AHL Preferred Shares approve the AHL merger agreement proposal and the mergers are consummated, upon the closing of the mergers, the corporate governance updates will be implemented at, and will affect the corporate governance of, HoldCo and will not be implemented at AGM, which will become a wholly-owned subsidiary of HoldCo. The certificate of incorporation and bylaws of HoldCo that will be in effect following the consummation of the mergers and give effect to the corporate governance updates are attached as Annex D and Annex E, respectively, to this joint proxy statement/prospectus.

Board of Directors

The Term Sheet provides that the board of directors of AGM will be composed of up to 15 members, and is expected to include 10 independent members, Marc Rowan and Joshua Harris, and two other current AGM employees. The merger agreement also provides that, upon consummation of the mergers, the board of directors of HoldCo (together with the board of directors of AGM following the implementation of the corporate governance updates and prior to the mergers, the “PubCo Board”) will be composed of up to 18 members, 14 of which will initially be selected from the board of directors of AGM and four of which will initially be selected from the board of directors of AHL and will include Mr. James Belardi. If the size of the PubCo Board were to change, the PubCo Board would use reasonable best efforts to ensure at least two-thirds of its members are independent.

Each of the Principals will be entitled to be (or to have a designee) nominated by the PubCo Board for election to the PubCo Board so long as such Principal or his family group beneficially owns at least $400 million in value or 10 million in number of shares of AGM common stock (or their equivalent) or HoldCo Shares (or their equivalent), as applicable (the “Ownership Threshold”).

 

211


Table of Contents

Each PubCo Board member will serve a term of one year expiring at the subsequent annual meeting of stockholders. Each PubCo Board member will have one vote on any issues presented to the PubCo Board.

Executive Committee of the Board of Directors

No later than March 31, 2022 or upon consummation of the mergers, the existing executive committee of the board of directors of AGM will be replaced with a new executive committee (the “New Executive Committee”). Upon consummation of the mergers, the New Executive Committee will become the executive committee of the board of directors of HoldCo. The New Executive Committee will consist of no more than seven members, with the specific size to be determined by the board of directors of AGM or HoldCo, as applicable. For the first year after its creation, the New Executive Committee will consist of at least three members, but no more than four members, including Jay Clayton (Non-Executive Chairman of the board of directors of AGM), Marc Rowan and Joshua Harris.

The New Executive Committee’s authority will be delegated to it, and the scope of its mandate will be determined, and may be withdrawn at any time, by the board of directors of AGM or HoldCo, as applicable. Unless its mandate is later modified or withdrawn by the board of directors of AGM or HoldCo, as applicable, the New Executive Committee will be responsible generally for managing the affairs of the board of directors of AGM or HoldCo, as applicable, between its meetings, providing guidance to senior management and recommendations to the board of directors of AGM or HoldCo, as applicable, regarding its strategic, financial and operating plans and performance, and key employment decisions, in each case, consistent with and subject to applicable law and securities regulations and the fiduciary duties of the board of directors of AGM or HoldCo, as applicable.

Any decisions of the New Executive Committee will be determined by a simple majority vote of its members. In the event the New Executive Committee is deadlocked on any given matter, the board of directors of AGM or HoldCo, as applicable, may consider and decide such matter. At each meeting, of the board of directors of AGM or HoldCo, as applicable, the New Executive Committee will deliver a report as to any actions or decisions taken by the New Executive Committee in the period since the last such report was delivered to the board of directors of AGM or HoldCo, as applicable.

Stockholder Agreement

Each Principal will enter into a stockholder agreement with (a) AGM, concurrently with the elimination of the AGM Up-C Structure or (b) HoldCo, in connection with the consummation of the mergers (such entity party to the stockholder agreement, “PubCo”). Among others things, the stockholders agreement will provide that:

 

   

PubCo will nominate each Principal (or his designee, as applicable) as part of the director slate of the PubCo Board, for so long as any Principal meets the Ownership Threshold and desires to be so nominated;

 

   

each Principal (or his designee, as applicable), will retire from the PubCo Board in the event that such Principal no longer meets the Ownership Threshold;

 

   

each Principal, on behalf of his family group, agrees to vote all of his or their respective shares of common stock of PubCo in favor of the election of the other Principals (or their designees, as applicable);

 

   

PubCo will recommend that its stockholders vote in favor of the Principals (or their designees, as applicable) and PubCo will otherwise take reasonable action to support their nomination and election (including by filling vacancies on the PubCo Board, if necessary);

 

   

as described above, each Principal (but not his designee) will be entitled to a seat on the New Executive Committee so long as such Principal serves on the PubCo Board (and will be entitled to continue to serve on the existing executive committee of the board of directors of AGM until such time as he is appointed to the New Executive Committee);

 

212


Table of Contents
   

PubCo will not make any non-pro rata distributions or payments to each Principal without the consent of the other Principals;

 

   

each Principal and PubCo will agree not to take actions inconsistent with the terms of the stockholder agreement or in a manner that is discriminatory as to one or more of the Principals, and will agree to oppose any such actions if proposed by others;

 

   

each Principal will have customary information rights regarding PubCo’s business, so long as such Principal meets an ownership threshold to be agreed upon by such Principal and PubCo (which threshold will be approximately 50% of the Ownership Threshold);

 

   

each Principal will be entitled to office/administrative and logistics support, so long as such Principal continues to provide services (as a co-founder or otherwise) to PubCo, or serves on the existing executive committee of the board of directors of AGM or the New Executive Committee or serves as a chair on any other committee of the PubCo Board; and

 

   

each Principal may freely exercise any voting power in his respective capacity as a PubCo board/committee member and, other than with respect to matters set forth in such Principal’s stockholder agreement, will exercise voting power with respect to the shares of common stock of PubCo held by such Principal (and any voting in their respective capacities as board/committee members) freely and independently of the other Principals.

Elimination of the AGM Up-C Structure

AGM intends to replace its existing Up-C structure with an equity structure that is based on the principle of “one share, one vote.” The diagram below depicts a current simplified organizational structure of AGM, prior to the corporate governance updates:

LOGO

 

 

213


Table of Contents

The organizational structure chart above depicts a simplified version of the Apollo Operating Group structure, and does not include all legal entities in the structure. Ownership percentages are as of April 30, 2021. As of April 30, 2021, there were 232,319,372 AGM Class A Shares, 1 AGM Class B Share and 1 AGM Class C Share issued and outstanding, and 172,847,493 AOG units held by AP Professional that are exchangeable for Class A Shares on a one-for-one basis. In addition, as of April 30, 2021, AHL held 29,154,519 AOG units that are non-voting equity interests of the Apollo Operating Group and are not exchangeable for Class A Shares.

 

  (1)

As of April 30, 2021, the Class A Shares represented 9.2% of the total voting power of the Class A Shares, the Class B Share and the Class C Share, voting together as a single class, with respect to all matters generally submitted for vote to the stockholders (the “General Stockholder Matters”). As of April 30, 2021, the Class A Shares represented 53.5% of the total voting power of the Class A Shares and the Class B Share with respect to certain matters upon which they are entitled to vote pursuant to AGM’s certificate of incorporation.

 

  (2)

The Principals own BRH Holdings GP, Ltd., which in turn holds AGM’s only outstanding Class B Share. As of April 30, 2021, the Class B Share represented 8.0% of the total voting power of the Class A Shares, the Class B Share and the Class C Share, voting together as a single class, with respect to General Stockholder Matters, and a de minimus economic interest in AGM. As of April 30, 2021, the Class B Share represented 46.6% of the total voting power of the Class A Shares and the Class B Share with respect to certain matters upon which they are entitled to vote as a single class

 

  (3)

Through BRH Holdings, L.P., the Principals indirectly beneficially own through estate planning vehicles, limited partner interests in AP Professional. Each Principal’s economic interests are represented by their indirect beneficial ownership, through AP Professional, of 36.0% of the limited partner interests in the Apollo Operating Group.

 

  (4)

AP Professional owns 39.8% of the limited partner or limited liability company interests in each Apollo Operating Group entity. The AOG units held by AP Professional are exchangeable for Class A Shares. The Principals, through their interests in BRH Holdings GP, Ltd. and AP Professional, beneficially own 36.0% of the AOG units. Certain of AGM’s partners other than the Principals (the “Contributing Partners”), through their interests in AP Professional, beneficially own 3.8% of the AOG units.

 

  (5)

BRH Holdings GP, Ltd. is the sole member of AGM Management, LLC, which in turns holds AGM’s only outstanding Class C Share. The Class C Share bestows to its holder certain management rights over AGM. As of April 30, 2021, the Class C Share represented 82.8% of the total voting power of the Class A Shares, the Class B Share and the Class C Share, voting together as a single class, with respect to General Stockholder Matters, and a de minimus economic interest in AGM.

 

  (6)

Represents 53.5% of the limited partner or limited liability company interests in each Apollo Operating Group entity, held through the intermediate holding companies. AGM also indirectly owns 100% of the general partner or managing member interests in each Apollo Operating Group entity.

 

  (7)

Represents 6.7% of the limited partner or limited liability company interests in each Apollo Operating Group entity held by AHL. AOG units held by AHL are non-voting equity interests of the Apollo Operating Group and are not exchangeable for Class A Shares.

As soon as reasonably practicable following receipt of required approvals and before the consummation of the mergers, the single outstanding AGM Class B Share will be reclassified into such number of shares of a new series of AGM preferred stock (“New AGM Preferred Stock”) equivalent to the number of AOG units underlying the AGM Class B Share and with the same aggregate voting power that the AGM Class B Share represented immediately prior to the reclassification. BRH will hold all of the shares of New AGM Preferred Stock. Each share of New AGM Preferred stock, together with its associated underlying AOG unit, will be exchangeable for one AGM Class A Share. Upon the issuance of the New AGM Preferred Stock, the outstanding AGM Class C Share will be automatically cancelled for no consideration and AGM Management, LLC will cease to hold the rights, powers and preferences, attributed to the AGM Class C Share.

 

214


Table of Contents

In the event that all approvals required to permit the reclassification of the AGM Class B Share to the shares of the New AGM Preferred Stock are received concurrently with those required to permit the consummation of the mergers, then, immediately prior to the consummation of the mergers, in lieu of the reclassification of the AGM Class B Share and issuance of the shares of the New AGM Preferred Stock, (x) the single outstanding AGM Class C Share will be transferred to AGM by AGM Management, LLC for no consideration and (y) the single outstanding AGM Class B Share will remain outstanding. Upon consummation of the mergers, the Class B Share will be transferred to AGM by BRH and, on the Mandatory Exchange Date (as defined below), the AOG Units beneficially owned by the direct and indirect equityholders of AP Professional Holdings, L.P. (“AP Professional”) will be exchanged for HoldCo Shares, as applicable, in the manner described below.

The “Mandatory Exchange Date” will be a date chosen at the discretion of AGM’s management team. However, if the mergers are consummated by June 30, 2022, the Mandatory Exchange Date will be the date on which the mergers will be consummated. If the mergers have not been consummated by June 30, 2022, the Mandatory Exchange Date will be June 30, 2022; provided that, if as of June 30, 2022 (1) the mergers have not been consummated and (2) the merger agreement has not been terminated and remains in effect, then the Mandatory Exchange Date will be the earlier of (x) the date on which the mergers are consummated and (y) the date on which the merger agreement is terminated.

On or immediately prior to the Mandatory Exchange Date, the AOG units held by AP Professional will be:

 

   

distributed from AP Professional to BRH Holdings, L.P. (“BRH LP”) and the other equityholders of AP Professional pro rata in accordance with their respective interests in AP Professional in a liquidating distribution (with BRH LP further distributing the AOG units to its equityholders pro rata in accordance with their respective interests in BRH LP in a liquidating distribution); and

 

   

exchanged (along with either the single outstanding AGM Class B Share or all outstanding shares of the New AGM Preferred Stock, as applicable, which will, in each case, be held by BRH LP) for:

 

   

such number of HoldCo Shares or shares of Class A common stock of NewCo (as defined below), as applicable, on a one-for-one basis; and

 

   

cash equal to the product of (i) number of outstanding AOG units (other than those held by subsidiaries of AGM and AHL) multiplied by (ii) $3.66, payable over a period of four years in equal quarterly installments; provided, however, that in the event that AGM consummates this exchange immediately prior to the mergers, this amount will be payable over the period between the date on which the transactions contemplated by the merger agreement are consummated and the third anniversary of the Mandatory Exchange Date in equal quarterly installments.

In the event that the merger agreement has been terminated, but all approvals required to permit the reclassification of the AGM Class B Share have been received, subject to the prior approval of the stockholders of AGM (which approval is not being requested at the AGM special meeting), on the Mandatory Exchange Date, a wholly-owned subsidiary of a newly formed holding company (“NewCo”) will merge with and into AGM, with AGM to be the surviving company in the merger. Upon consummation of this merger, each holder of AGM capital stock will receive on a tax-free basis shares of NewCo capital stock and will no longer hold any equity interests in AGM.

The Amended and Restated Tax Receivable Agreement, dated as of May 6, 2013, as amended on September 5, 2019, will not be applicable for the mandatory exchange described above, but will remain in effect for any exchanges occurring prior to the Mandatory Exchange Date.

At the closing of the mergers, it is intended that the AOG units held by subsidiaries of AHL will be exchanged for HoldCo Shares on a one-for-one basis.

 

215


Table of Contents

The diagram below depicts the organizational structure of HoldCo and AGM following the elimination of the AGM Up-C Structure, after giving effect to the consummation of the mergers:

 

LOGO

 

216


Table of Contents

DESCRIPTION OF HOLDCO CAPITAL STOCK

The following is a description of the terms of HoldCo’s capital stock after giving effect to the mergers. This description is a summary only and is qualified by reference to the relevant provisions of the DGCL, HoldCo’s certificate of incorporation and bylaws, which are attached as Annex D and Annex E to this joint proxy statement/prospectus. As used in this section, “we”, “us” and “our” mean HoldCo, and its successors, but not any of its subsidiaries.

Capital Stock

Our authorized capital stock consists of 100,000,000,000 shares, which is divided into two classes as follows:

 

   

90,000,000,000 shares of common stock, par value of $0.00001 per share (“common stock”); and

 

   

10,000,000,000 shares of preferred stock, $0.00001 par value per share (“preferred stock”), which may be designated from time to time in accordance with Article IV of our certificate of incorporation.

Common Stock

Economic Rights

Dividends. Subject to preferences that apply to any shares of our preferred stock outstanding at the time, the holders of our common stock (the “Common Stockholders”) are entitled to receive dividends out of funds legally available therefor if our board of directors, in its sole discretion, determines to declare and pay dividends and then only at the times and in the amounts that our board of directors may determine.

Liquidation. If we become subject to an event giving rise to our dissolution, the assets legally available for distribution to our stockholders would be distributable ratably among the holders of our common stock and any participating preferred stock outstanding at that time ranking on parity with our common stock with respect to such distribution, subject to prior satisfaction of all outstanding debt and liabilities and the preferential rights of, and the payment of liquidation preferences, if any, on any outstanding shares of our preferred stock.

Voting Rights

Except as required by the DGCL or as expressly otherwise provided our certificate of incorporation, each Common Stockholder is entitled to vote on any matter submitted to our stockholders generally. Each holder of a share of our common stock is entitled, in respect of each share of our common stock that is outstanding in his, her or its name on our books, to one vote on all matters on which holders of our common stock are entitled to vote. Common Stockholders have no voting, approval or consent rights in respect of any amendments to our certificate of incorporation (including any certificate of designation relating to any series of our preferred stock) that relates solely to the terms of one or more outstanding series of our preferred stock on which the holders of such affected series of our preferred stock are entitled to vote.

Our certificate of incorporation provides that the number of authorized shares of any class of stock, including our common stock, may be increased or decreased (but not below the number of shares of such class then outstanding) by the affirmative vote of the holders of a majority in voting power of the then outstanding shares of capital stock entitled to vote thereon.

No Preemptive or Similar Rights

HoldCo’s Shares are not entitled to preemptive rights and is not subject to conversion, redemption or sinking fund provisions.

 

217


Table of Contents

Preferred Stock

Our board of directors is authorized, subject to limitations prescribed by Delaware law, to provide, out of the unissued shares of our preferred stock, for one or more series of our preferred stock, to fix the designation, powers (including voting powers), preferences and relative, participating, optional and other special rights of, and the qualifications, limitations or restrictions thereof, such series of our preferred stock and the number of shares of such series, in each case without further vote or action by our stockholders (except as may be required by the terms of our certificate of incorporation and any certificate of designation relating to any series of our preferred stock our preferred stock then outstanding). Our board of directors can also increase (but not above the total number of shares of our preferred stock then authorized and available for issuance and not committed for other issuance) or decrease (but not below the number of shares of such series then outstanding) the number of shares of any series of our preferred stock. Our board of directors may authorize the issuance of our preferred stock with voting or conversion rights that could dilute or have a detrimental effect on the proportion of voting power held by, or other relative rights of, the holders of our common stock. The issuance of our preferred stock, while providing flexibility in connection with possible acquisitions and other corporate purposes, could, among other things, have the effect of delaying, deferring or preventing a change in the control of HoldCo and might adversely affect the market price of our common stock.

There are no shares of our preferred stock outstanding.

Anti-Takeover Provisions

Our certificate of incorporation and bylaws and the DGCL contain provisions, which are summarized in the following paragraphs, that are intended to enhance the likelihood of continuity and stability in the composition of our board of directors and to discourage certain types of transactions that may involve an actual or threatened acquisition of our company. These provisions are intended to avoid costly takeover battles, reduce our vulnerability to a hostile change in control or other unsolicited acquisition proposal, and enhance the ability of our board of directors to maximize stockholder value in connection with any unsolicited offer to acquire us. However, these provisions may have the effect of delaying, deterring or preventing a merger or acquisition of our company by means of a tender offer, a proxy contest or other takeover attempt that a stockholder might consider in its best interest, including attempts that might result in a premium over the prevailing market price for the shares of common stock held by stockholders.

Authorized but Unissued Capital Stock

Delaware law does not require stockholder approval for any issuance of shares that are authorized and available for issuance. However, the listing requirements of the NYSE which would apply so long as the shares of our common stock remain listed on the NYSE, require stockholder approval of certain issuances equal to or exceeding 20% of the then outstanding voting power or the then outstanding number of shares of our common stock. These additional shares may be used for a variety of corporate purposes, including future public offerings, to raise additional capital or to facilitate acquisitions.

Our board of directors may generally issue shares of one or more series of preferred stock on terms designed to discourage, delay or prevent a change of control of us or the removal of our management. Moreover, our authorized but unissued shares of preferred stock will be available for future issuances in one or more series without stockholder approval and could be utilized for a variety of corporate purposes, including future offerings to raise additional capital, to facilitate acquisitions and employee benefit plans.

One of the effects of the existence of authorized and unissued and unreserved common stock or preferred stock may be to enable our board of directors to issue shares to persons friendly to current management, which issuance could render more difficult or discourage an attempt to obtain control of us by means of a merger, tender offer, proxy contest or otherwise, and thereby protect the continuity of our management and possibly deprive our stockholders of opportunities to sell their shares of common stock at prices higher than prevailing market prices.

 

218


Table of Contents

Business Combinations

We are subject to Section 203 of the DGCL. In general, Section 203 prohibits a publicly-held Delaware corporation from engaging, under certain circumstances, in a “business combination” with an “interested stockholder” for a period of three years following the time that the stockholder became an interested stockholder, unless:

 

   

prior to such time, the board of directors of the corporation approved either the business combination or the transaction that resulted in the stockholder becoming an interested stockholder;

 

   

upon consummation of the transaction that resulted in the stockholder becoming an interested stockholder, the interested stockholder owned at least 85% of the voting stock of the corporation outstanding at the time the transaction commenced, excluding for purposes of determining the number of shares outstanding (but not for purposes of determining the number of shares owned by the interested stockholder) (1) shares owned by persons who are directors and also officers and (2) shares owned by employee stock plans in which employee participants do not have the right to determine confidentially whether shares held subject to the plan will be tendered in a tender or exchange offer; or

 

   

at or subsequent to such time, the business combination is approved by the board and authorized at an annual or special meeting of stockholders, and not by written consent, by the affirmative vote of at least 66 2/3% of the outstanding voting stock which is not owned by the interested stockholder.

Generally, a “business combination” includes a merger, asset or stock sale, or other transaction resulting in a financial benefit to the interested stockholder (other than on other than a pro rata basis with other stockholders). Subject to certain exceptions, an “interested stockholder” is a person who, together with that person’s affiliates and associates, “owns” or if such person is an affiliate or associate of the corporation, within three years prior to the determination of interested stockholder status, did “own” 15% or more of a corporation’s outstanding voting stock.

Under certain circumstances, Section 203 makes it more difficult for a person who would be an “interested stockholder” to effect various business combinations with a corporation for a three-year period. Accordingly, Section 203 could have an anti-takeover effect with respect to certain transactions our board of directors does not approve in advance or certain transactions with “interested stockholders” who have not been approved by the board of directors prior to becoming and interested stockholder. The provisions of Section 203 may encourage companies interested in acquiring us to negotiate in advance with our board of directors to avoid the restrictions on business combinations that would apply if the stockholder became an interested stockholder. However, Section 203 also could discourage attempts that might result in a premium over the market price for the shares of common stock held by stockholders. These provisions also may have the effect of preventing changes in our board of directors and may make it more difficult to accomplish transactions that stockholders may otherwise deem to be in their best interests.

Election of directors

Directors are elected at an annual meeting of our stockholders. Subject to the rights of the holders of preferred shares, properly brought before the meeting and, subject to the rights of the holders of any series of preferred stock with respect to any director elected by holders of preferred stock, in an uncontested election, directors will be elected by a majority of the votes cast by the holders of our outstanding shares of capital stock present in person or represented by proxy and entitled to vote on the election of directors at such annual meeting. In a contested election, directors are elected by a plurality of the votes cast by the holders of our outstanding shares of capital stock present in person or represented by proxy and entitled to vote on the election of directors at such annual meeting. However, if a director is not re-elected by a majority of the votes cast, such director shall offer to tender his or her resignation to our board of directors and the Nominating and Corporate Governance Committee of the board of directors will make a recommendation to the board of directors on whether to accept or reject the resignation, or whether other action should be taken. In this case, the board of directors (excluding the director tendering his or her resignation)

 

219


Table of Contents

will act on the Nominating and Corporate Governance Committee’s recommendation and publicly disclose its decision and the rationale behind it within ninety (90) days from the date of the certification of the election results. The time, date and place of the annual meeting will be fixed by the board of directors.

Removal of Directors

Any director or the whole board of directors (other than a director elected by holders of preferred stock) may be removed, with or without cause, at any time, by the affirmative vote of the holders of a majority in voting power of the outstanding shares of our common stock and any full voting preferred stock entitled to vote thereon, voting together as a class.

Vacancies; Newly Created Directorships

In addition, our certificate of incorporation also provides that, subject to the terms and conditions of the stockholder agreements and the rights granted to one or more series of our preferred stock then outstanding, any vacancies on our board of directors may only be filled by the affirmative vote of a majority of the remaining directors, even if less than a quorum, or by a sole remaining director. Our certificate of incorporation further provides that, subject to the rights granted to one or more series of our preferred stock then outstanding, any newly created directorship on the board of directors that results from an increase in the number of directors may only be filled by the affirmative vote of a majority of the directors in office, provided that a quorum is present. However, if there are no directors in office, then an election of directors may be held in accordance with the DGCL.

Requirements for Advance Notification of Stockholder Proposals and Nominations; Proxy Access

Our bylaws establish advance notice procedures with respect to stockholder proposals and stockholder nominations of persons for election to our board of directors. Generally, to be timely, a stockholder’s notice of a stockholder proposal or nomination must be received at our principal executive offices not less than 90 days or more than 120 days prior to the first anniversary date of the immediately preceding annual meeting of stockholders. Our bylaws also specify requirements as to the form and content of a stockholder’s notice. Our bylaws allow our board of directors to adopt rules and regulations for the conduct of meetings, which may have the effect of precluding the conduct of certain business or nominations at a meeting if the rules and regulations are not followed. These provisions may deter, delay or discourage a potential acquirer from attempting to influence or obtain control of our company.

Our bylaws also contain a “proxy access” provision that permits a stockholder or group of up to five stockholders owning 25% or more of our outstanding common stock continuously for at least three years to nominate and include in our proxy materials director nominees, provided the stockholder(s) and the nominee(s) satisfy the requirements specified in our bylaws. For purposes of this provision, the period of time that a stockholder is deemed to have continuously owned shares of common stock is generally deemed to include any period during which the stockholder held AHL Class A Shares converted into such shares, AOG units exchanged for such shares or AGM Class A Shares converted into such shares (or any Class A Common Shares of Apollo Global Management, LLC that were converted into such AGM Class A Shares as a result of Apollo Global Management, LLC’s conversion to AGM).

Special stockholder meetings

Our certificate of incorporation provides that, subject to the rights of the holders of any series of our preferred stock, special meetings of our stockholders may be called at any time only by or at the direction of our board of directors or by our secretary upon proper written request in accordance with the procedures set forth in our bylaws of stockholders who beneficially own 25% or more of the voting power of the outstanding shares of our common stock.

 

220


Table of Contents

Stockholder action by written consent

Pursuant to Section 228 of the DGCL, any action required or permitted to be taken at any annual or special meeting of the stockholders may be taken without a meeting, without prior notice and without a vote if a consent or consents in writing, setting forth the action so taken, is signed by the holders of outstanding stock having not less than the minimum number of votes that would be necessary to authorize or take such action at a meeting at which all shares of our stock entitled to vote thereon were present and voted and such written consent or consents are delivered in accordance with Section 228 of the DGCL, unless our certificate of incorporation provides otherwise. Our certificate of incorporation does not permit our common stockholders to act by written consent lieu of a meeting of stockholders.

Choice of forum

Unless we consent in writing to the selection of an alternative forum, the Court of Chancery of the State of Delaware will, to the fullest extent permitted by law, be the sole and exclusive forum for:

(i) any derivative action or proceeding brought on our behalf;

(ii) any action asserting a claim of breach of a fiduciary duty owed by any of our current or former directors, officers, other employees or stockholders to us or our stockholders;

(iii) any action asserting a claim arising pursuant to any provision of the DGCL, our certificate of incorporation or the bylaws or as to which the DGCL confers jurisdiction on the Court of Chancery of the State of Delaware; or

(iv) any action asserting a claim related to or involving us that is governed by the internal affairs doctrine,

except for, as to each of (i) through (iv) above, any claim as to which the Court of Chancery determines that there is an indispensable party not subject to the jurisdiction of the Court of Chancery (and the indispensable party does not consent to the personal jurisdiction of the Court of Chancery within ten (10) days following such determination), which is vested in the exclusive jurisdiction of a court or forum other than the Court of Chancery, or for which the Court of Chancery does not have subject matter jurisdiction. The exclusive forum provision also provides that it will not apply to claims arising under the Securities Act of 1933, as amended (the “Securities Act”), the Exchange Act or other federal securities laws for which there is exclusive federal or concurrent federal and state jurisdiction, for which the federal district courts of the United States of America will be the exclusive forum for the resolution of such claims. Stockholders cannot waive, and will not be deemed to have waived under the exclusive forum provision, our compliance with the federal securities laws and the rules and regulations thereunder. However, the enforceability of similar forum provisions in other corporations’ certificates of incorporation have been challenged in legal proceedings and it is possible that a court could find these types of provisions to be unenforceable.

Stockholder Agreement

In connection with the consummation of the mergers and the corporate governance updates, each of the Principals will enter into a stockholder agreement with HoldCo. Under the terms of such agreement, each Principal will, for so long as he and/or his family group satisfy the Ownership Threshold, have the right to be (or to have his designee) nominated by the board of directors of HoldCo to be elected a director of HoldCo. In furtherance of such right, HoldCo is required to recommend that our stockholders vote in favor of the Principals (or their designees, as applicable) and otherwise take reasonable action to support their nomination and election (including by filling vacancies on our board of directors, if necessary). Under the stockholder agreement, each Principal is obligated to vote all our voting shares held by him or his family group in favor of the election of the

 

221


Table of Contents

other Principals (or their designees, as applicable). The stockholder agreement also provides that, for so long as each Principal serves on our board of directors and he and/or his family group meets the Ownership Threshold, such Principal (but not his designee) will also be entitled to serve on the executive committee of the board of directors.

 

222


Table of Contents

COMPARISON OF STOCKHOLDERS’ RIGHTS

Stockholders’ Rights of AGM

Following the AGM Charter Amendment

The rights of the stockholders of AGM and the relative powers of AGM’s board of directors are governed by the DGCL, and AGM’s certificate of incorporation and bylaws. After giving effect to the AGM charter amendment and prior to the completion of the mergers, the rights of the stockholders of AGM and the relative powers of the AGM’s board of directors will be governed by the DCGL, and the amended and restated AGM certificate of incorporation and bylaws.

Many of the principal attributes of the AGM Class A Shares before and following the AGM charter amendment will be similar. However, there are differences between AGM’s certificate of incorporation and bylaws currently in effect and AGM’s certificate of incorporation and bylaws as they will be in effect from and after the approval of the AGM charter amendment and prior to the completion of the mergers.

The following is a summary comparison of the material differences between the rights of AGM stockholders under AGM’s certificate of incorporation and bylaws currently in effect and AGM’s certificate of incorporation and bylaws as they may be in effect at the discretion of the AGM board of directors, following the approval of the AGM charter amendment and prior to the completion of the mergers. The discussion in this section does not include a description of rights or obligations under the U.S. federal securities laws or NYSE listing requirements or of AGM’s governance or other policies. Such rights, obligations or provisions generally apply equally to the AGM Class A Shares prior to and following the approval of the AGM charter amendment.

The statements in this section are qualified in their entirety by reference to, and are subject to, the detailed provisions of AGM’s certificate of incorporation and bylaws currently in effect and AGM’s certificate of incorporation and bylaws as they will be in effect from and after the approval of the AGM charter amendment and prior to the completion of the mergers. The AGM charter amendment and AGM’s amended and restated bylaws substantially in the form as they will be in effect from and after the completion of the approval of the AGM charter amendment and prior to the completion of the mergers are attached as Annex B and Annex C to this joint proxy statement/prospectus. Stockholders of AGM should read carefully the relevant provisions of the DGCL, the AGM certificate of incorporation and bylaws and AGM’s amended and restated certificate of incorporation and bylaws. Copies of the documents referred to in this summary may be obtained as described in the section of this joint proxy statement/prospectus titled “Where You Can Find More Information” beginning on page 375.

 

AGM (currently in effect)

 

AGM (giving effect to the AGM charter amendment)

Authorized Capital Stock

AGM’s authorized capital stock consists of 100,000,000,000 shares, which is divided into four classes as follows:

 

•  90,000,000,000 AGM Class A Shares;

 

•  999,999,999 AGM Class B Shares;

 

•  one (1) AGM Class C Share; and

 

•  9,000,000,000 shares of preferred stock, $0.00001 par value per share (“AGM Preferred Stock”), of which (x) 11,000,000 shares are designated as Series A preferred stock, (y) 12,000,000 shares are designated as Series B preferred stock and (z) the remaining 8,977,000,000 shares may be

 

AGM’s authorized capital stock consists of 100,000,000,000 shares, which is divided into four classes as follows:

 

•  91,000,000,000 shares of common stock, par value $0.00001 par value per share (the “AGM Common Stock” and the shares thereof, the “AGM Common Shares”); and

 

9,000,000,000 shares of AGM Preferred Stock, of which (w) 11,000,000 shares are designated as Series A preferred stock, (x) 12,000,000 shares are designated as Series B preferred stock, (y) assuming the elimination of the AGM Up-C structure occurred on April 30, 2021, 202,002,012 would be designated as Series I preferred stock (the “Series I preferred stock”)

 

223


Table of Contents

AGM (currently in effect)

 

AGM (giving effect to the AGM charter amendment)

designated from time to time in accordance with Article IV of AGM’s certificate of incorporation.

  and (z) the remaining 8,774,997,988 shares may be designated from time to time in accordance with Article IV of AGM’s amended and restated certificate of incorporation (the “amended AGM certificate of incorporation”).
Rights of Preferred Stock

AGM’s board of directors is authorized, subject to limitations prescribed by Delaware law, to provide, out of the unissued shares of AGM Preferred Stock, for one or more series of AGM Preferred Stock, to fix the designation, powers (including voting powers), preferences and relative, participating, optional and other special rights of, and the qualifications, limitations or restrictions thereof, such series of AGM Preferred Stock and the number of shares of such series, in each case without further vote or action by AGM’s stockholders (except as may be required by the terms of AGM’s certificate of incorporation and any certificate of designation relating to any series of AGM Preferred Stock then outstanding). AGM’s board of directors can also increase (but not above the total number of shares of AGM Preferred Stock then authorized and available for issuance and not committed for other issuance) or decrease (but not below the number of shares of such series then outstanding) the number of shares of any series of AGM Preferred Stock. AGM’s board of directors may authorize the issuance of AGM Preferred Stock with voting or conversion rights that could dilute or have a detrimental effect on the proportion of voting power held by, or other relative rights of, the holders of the AGM Class A Shares. The issuance of AGM Preferred Stock, while providing flexibility in connection with possible acquisitions and other corporate purposes, could, among other things, have the effect of delaying, deferring or preventing a change in the control of AGM and might adversely affect the market price of the AGM Class A Shares.

 

As of December 31, 2020, AGM’s certificate of incorporation has designated two series of AGM Preferred Stock, Series A preferred stock and Series B preferred stock, each of which is outstanding.

 

AGM’s board of directors is authorized, subject to limitations prescribed by Delaware law, to provide, out of the unissued shares of AGM Preferred Stock, for one or more series of AGM Preferred Stock, to fix the designation, powers (including voting powers), preferences and relative, participating, optional and other special rights of, and the qualifications, limitations or restrictions thereof, such series of AGM Preferred Stock and the number of shares of such series, in each case without further vote or action by AGM’s stockholders (except as may be required by the terms of the amended AGM certificate of incorporation and any certificate of designation relating to any series of AGM Preferred Stock then outstanding). AGM’s board of directors can also increase (but not above the total number of shares of AGM Preferred Stock then authorized and available for issuance and not committed for other issuance) or decrease (but not below the number of shares of such series then outstanding) the number of shares of any series of AGM Preferred Stock. AGM’s board of directors may authorize the issuance of AGM Preferred Stock with voting or conversion rights that could dilute or have a detrimental effect on the proportion of voting power held by, or other relative rights of, the holders of the AGM Class A Shares. The issuance of AGM Preferred Stock, while providing flexibility in connection with possible acquisitions and other corporate purposes, could, among other things, have the effect of delaying, deferring or preventing a change in the control of AGM and might adversely affect the market price of the AGM Common Shares.

 

Upon its effectiveness, the amended AGM certificate of incorporation will have designated three series of AGM Preferred Stock, Series A preferred stock, Series B preferred stock and Series I preferred stock, each of which will be outstanding.

 

224


Table of Contents

AGM (currently in effect)

 

AGM (giving effect to the AGM charter amendment)

Series A Preferred Stock

 

Economic rights

 

Dividends on the Series A preferred stock are payable when, as and if declared by AGM’s board of directors out of funds legally available therefor, at a rate per annum equal to 6.375% of the $25.00 liquidation preference per share of Series A preferred stock. Dividends on the Series A preferred stock are payable quarterly on March 15, June 15, September 15 and December 15 of each year, when, as and if declared by AGM’s board of directors.

 

Dividends on the Series A preferred stock are non-cumulative.

 

Ranking

 

Shares of the Series A preferred stock rank senior to the AGM Class A Shares, the AGM Class B Shares and the AGM Class C Share (collectively, the “AGM Common Stock”) and equally with shares of AGM’s Series B preferred stock and any of AGM’s other equity securities, including any other AGM Preferred Stock, that AGM may issue in the future, whose terms provide that such securities will rank equally with the Series A preferred stock with respect to payment of dividends and distribution of AGM’s assets upon AGM’s dissolution (“Series A parity stock”). Shares of the Series B preferred stock include the same provisions with respect to restrictions on declaration and payment of dividends as the Series A preferred stock. Holders of the Series A preferred stock do not have preemptive or subscription rights.

 

Shares of the Series A preferred stock rank junior to (i) all of AGM’s existing and future indebtedness and (ii) any of AGM’s equity securities, including AGM Preferred Stock, that AGM may authorize or issue in the future, whose terms provide that such securities will rank senior to the Series A preferred stock with respect to payment of dividends and distribution of AGM’s assets upon AGM’s dissolution (such equity securities, “Series A senior stock”). AGM currently has no Series A senior stock outstanding. While any shares of Series A preferred stock are outstanding, AGM may not authorize or create any class or series of Series A senior stock without the affirmative vote of two-thirds of the votes entitled to be cast by the holders of outstanding Series A preferred stock and all other series of Series A Voting Preferred

 

Series A Preferred Stock

 

Economic rights

 

Dividends on the Series A preferred stock are payable when, as and if declared by AGM’s board of directors out of funds legally available therefor, at a rate per annum equal to 6.375% of the $25.00 liquidation preference per share of Series A preferred stock. Dividends on the Series A preferred stock are payable quarterly on March 15, June 15, September 15 and December 15 of each year, when, as and if declared by AGM’s board of directors.

 

Dividends on the Series A preferred stock are non-cumulative.

 

Ranking

 

Shares of the Series A preferred stock rank senior to the AGM Class A Shares, the AGM Class B Shares and the AGM Class C Share (collectively, the “AGM Common Stock”) and equally with shares of AGM’s Series B preferred stock and any of AGM’s other equity securities, including any other AGM Preferred Stock, that AGM may issue in the future, whose terms provide that such securities will rank equally with the Series A preferred stock with respect to payment of dividends and distribution of AGM’s assets upon AGM’s dissolution (“Series A parity stock”). Shares of the Series B preferred stock include the same provisions with respect to restrictions on declaration and payment of dividends as the Series A preferred stock. Holders of the Series A preferred stock do not have preemptive or subscription rights.

 

Shares of the Series A preferred stock rank junior to (i) all of AGM’s existing and future indebtedness and (ii) any of AGM’s equity securities, including AGM Preferred Stock, that AGM may authorize or issue in the future, whose terms provide that such securities will rank senior to the Series A preferred stock with respect to payment of dividends and distribution of AGM’s assets upon AGM’s dissolution (such equity securities, “Series A senior stock”). AGM currently has no Series A senior stock outstanding. While any shares of Series A preferred stock are outstanding, AGM may not authorize or create any class or series of Series A senior stock without the affirmative vote of two-thirds of the votes entitled to be cast by the holders of outstanding Series A preferred stock and all other series of Series A Voting Preferred

 

225


Table of Contents

AGM (currently in effect)

 

AGM (giving effect to the AGM charter amendment)

Stock (defined below), voting as a single class. See “—Voting rights” below for a discussion of the voting rights applicable if AGM seeks to create any class or series of Series A senior stock.   Stock (defined below), voting as a single class. See “—Voting rights” below for a discussion of the voting rights applicable if AGM seeks to create any class or series of Series A senior stock.

Maturity

 

The Series A preferred stock does not have a maturity date, and AGM is not required to redeem or repurchase the Series A preferred stock.

 

Optional redemption

 

AGM may not redeem the Series A preferred stock prior to March 15, 2022 except as provided below under “—Change of control redemption.” At any time or from time to time on or after March 15, 2022, subject to any limitations that may be imposed by law, AGM may, in the sole discretion of AGM’s board of directors, redeem the Series A preferred stock, out of funds legally available therefor, in whole or in part, at a price of $25.00 per share of Series A preferred stock plus an amount equal to declared and unpaid dividends, if any, from the dividend payment date immediately preceding the redemption date to, but excluding, the redemption date.

 

Holders of the Series A preferred stock have no right to require the redemption of the Series A preferred stock.

 

Change of control redemption

 

If a change of control event occurs prior to March 15, 2022, within 60 days of the occurrence of such change of control event, AGM may, in the sole discretion of AGM’s board of directors, redeem the Series A preferred stock, in whole but not in part, out of funds legally available therefor, at a price of $25.25 per share of Series A preferred stock plus an amount equal to any declared and unpaid dividends to, but excluding, the redemption date.

 

If AGM does not give a redemption notice within the time periods specified in AGM’s certificate of incorporation following a change of control event (whether before, on or after March 15, 2022), the dividend rate per annum on the Series A preferred stock will increase by 5.00%, beginning on the 31st day following the consummation of such change of control event.

 

Maturity

 

The Series A preferred stock does not have a maturity date, and AGM is not required to redeem or repurchase the Series A preferred stock.

 

Optional redemption

 

AGM may not redeem the Series A preferred stock prior to March 15, 2022 except as provided below under “—Change of control redemption.” At any time or from time to time on or after March 15, 2022, subject to any limitations that may be imposed by law, AGM may, in the sole discretion of AGM’s board of directors, redeem the Series A preferred stock, out of funds legally available therefor, in whole or in part, at a price of $25.00 per share of Series A preferred stock plus an amount equal to declared and unpaid dividends, if any, from the dividend payment date immediately preceding the redemption date to, but excluding, the redemption date.

 

Holders of the Series A preferred stock have no right to require the redemption of the Series A preferred stock.

 

Change of control redemption

 

If a change of control event occurs prior to March 15, 2022, within 60 days of the occurrence of such change of control event, AGM may, in the sole discretion of AGM’s board of directors, redeem the Series A preferred stock, in whole but not in part, out of funds legally available therefor, at a price of $25.25 per share of Series A preferred stock plus an amount equal to any declared and unpaid dividends to, but excluding, the redemption date.

 

If AGM does not give a redemption notice within the time periods specified in the amended AGM certificate of incorporation following a change of control event (whether before, on or after March 15, 2022), the dividend rate per annum on the Series A preferred stock will increase by 5.00%, beginning on the 31st day following the consummation of such change of control event.

 

226


Table of Contents

AGM (currently in effect)

 

AGM (giving effect to the AGM charter amendment)

A change of control event would occur if a change of control is accompanied by (i) the lowering of the rating on certain series of AGM’s senior notes that are issued or guaranteed by AGM or either of the Rating Agencies (as defined below) (or, if no such series of AGM’s senior notes are outstanding or no such series of AGM’s senior notes are then rated by the applicable Rating Agency, AGM’s long-term issuer rating by such Rating Agency) in respect of such change of control and (ii) any series of such senior notes (or, if no such series of AGM’s senior notes are outstanding or no such series of AGM’s senior notes are then rated by the applicable Rating Agency, AGM’s long-term issuer rating by such Rating Agency), is rated below investment grade by both Fitch Ratings Inc. and Standard & Poor’s Ratings Services, a division of McGraw-Hill Financial Inc., or any respective successor thereto (jointly, the “Rating Agencies” and each, a “Rating Agency”) on any date from the date of the 60-day period following public notice of the occurrence of a change of control (which period may be extended as provided in AGM’s certificate of incorporation).

 

A change of control event would occur if a change of control is accompanied by (i) the lowering of the rating on certain series of AGM’s senior notes that are issued or guaranteed by AGM either of the Rating Agencies (as defined below) (or, if no such series of AGM’s senior notes are outstanding or no such series of AGM’s senior notes are then rated by the applicable Rating Agency, AGM’s long-term issuer rating by such Rating Agency) in respect of such change of control and (ii) any series of such senior notes (or, if no such series of AGM’s senior notes are outstanding or no such series of AGM’s senior notes are then rated by the applicable Rating Agency, AGM’s long-term issuer rating by such Rating Agency), is rated below investment grade by both Fitch Ratings Inc. and Standard & Poor’s Ratings Services, a division of McGraw-Hill Financial Inc., or any respective successor thereto (jointly, the “Rating Agencies” and each, a “Rating Agency”) on any date from the date of the 60-day period following public notice of the occurrence of a change of control (which period may be extended as provided in the amended AGM certificate of incorporation).

Voting rights

 

Except as indicated below, the holders of the Series A preferred stock will have no voting rights.

 

Whenever six quarterly dividends (whether or not consecutive) payable on the Series A preferred stock or six quarterly dividends (whether or not consecutive) payable on any series of Series A parity stock have not been declared and paid, the number of directors on AGM’s board of directors will be increased by two and the holders of the Series A preferred stock, voting together as a single class with the holders of the Series B preferred stock and any other series of Series A parity stock then outstanding upon which like voting rights have been conferred and are exercisable (any such other series, together with the Series B preferred stock, the “Series A Voting Preferred Stock”), will have the right to elect these two additional directors at a meeting of the holders of the Series A preferred stock and such Series A Voting Preferred Stock. These voting rights will continue until four consecutive quarterly dividends have been declared and paid on the Series A preferred stock, and the qualification to serve as a director and the terms of office of all directors elected by the holders of the Series A preferred stock and such Series A Voting Preferred Stock will cease

 

Voting rights

 

Except as indicated below, the holders of the Series A preferred stock will have no voting rights.

 

Whenever six quarterly dividends (whether or not consecutive) payable on the Series A preferred stock or six quarterly dividends (whether or not consecutive) payable on any series of Series A parity stock have not been declared and paid, the number of directors on AGM’s board of directors will be increased by two and the holders of the Series A preferred stock, voting together as a single class with the holders of the Series B preferred stock and any other series of Series A parity stock then outstanding upon which like voting rights have been conferred and are exercisable (any such other series, together with the Series B preferred stock, the “Series A Voting Preferred Stock”), will have the right to elect these two additional directors at a meeting of the holders of the Series A preferred stock and such Series A Voting Preferred Stock. These voting rights will continue until four consecutive quarterly dividends have been declared and paid on the Series A preferred stock, and the qualification to serve as a director and the terms of office of all directors elected by the holders of the Series A preferred stock and such Series A Voting Preferred Stock will cease

 

227


Table of Contents

AGM (currently in effect)

 

AGM (giving effect to the AGM charter amendment)

and terminate immediately and the total number of directors on AGM’s board of directors will be automatically decreased by two.

 

The affirmative vote of the holders of two-thirds of the votes entitled to be cast by the holders of outstanding Series A preferred stock and all series of Series A Voting Preferred Stock, voting as a single class, either at a meeting of stockholders or by written consent, is required in order to:

 

(i) amend, alter or repeal any provision of AGM’s certificate of incorporation relating to the Series A preferred stock or any series of Series A Voting Preferred Stock, whether by merger, consolidation or otherwise, to affect materially and adversely the rights, powers and preferences of the holders of the Series A preferred stock or Series A Voting Preferred Stock, and

 

(ii)  authorize, create or increase the authorized amount of any class or series of AGM Preferred Stock having rights senior to the Series A preferred stock with respect to the payment of dividends or amounts upon, the dissolution of AGM,

 

and terminate immediately and the total number of directors on AGM’s board of directors will be automatically decreased by two.

 

The affirmative vote of the holders of two-thirds of the votes entitled to be cast by the holders of outstanding Series A preferred stock and all series of Series A Voting Preferred Stock, voting as a single class, either at a meeting of stockholders or by written consent, is required in order:

 

(i) to amend, alter or repeal any provision of the amended AGM certificate of incorporation relating to the Series A preferred stock or any series of Series A Voting Preferred Stock, whether by merger, consolidation or otherwise, to affect materially and adversely the rights, powers and preferences of the holders of the Series A preferred stock or Series A Voting Preferred Stock, and

 

(ii)  to authorize, create or increase the authorized amount of, any class or series of AGM Preferred Stock having rights senior to the Series A preferred stock with respect to the payment of dividends or amounts upon, the dissolution of AGM,

provided, however, that, in the case of clause (i) above, (x) no such vote of the Series A preferred stock or Series A Voting Preferred Stock, as the case may be, is required if in connection with any such amendment, alteration or repeal, by merger, consolidation or otherwise, each share of Series A preferred stock and Series A Voting Preferred Stock remains outstanding without the terms thereof being materially and adversely changed in any respect to the holders thereof or is converted into or exchanged for preferred equity securities of the surviving entity having the rights, powers and preferences thereof substantially similar to those of such Series A preferred stock or Series A Voting Preferred Stock, as the case may be, and (y) if such amendment materially and adversely affects the rights, powers and preferences of one or more but not all of the classes or series of Series A Voting Preferred Stock and Series A preferred stock at the time outstanding, only the affirmative vote of the holders of at least two-thirds of the votes entitled to be cast by the holders of the outstanding shares of the classes or series of Series A Voting Preferred Stock and Series A preferred stock so affected, voting as a single class regardless of class or series, is required in lieu of (or, if   provided, however, that, in the case of clause (i) above, (x) no such vote of the Series A preferred stock or Series A Voting Preferred Stock, as the case may be, is required if in connection with any such amendment, alteration or repeal, by merger, consolidation or otherwise, each share of Series A preferred stock and Series A Voting Preferred Stock remains outstanding without the terms thereof being materially and adversely changed in any respect to the holders thereof or is converted into or exchanged for preferred equity securities of the surviving entity having the rights, powers and preferences thereof substantially similar to those of such Series A preferred stock or Series A Voting Preferred Stock, as the case may be, and (y) if such amendment materially and adversely affects the rights, powers and preferences of one or more but not all of the classes or series of Series A Voting Preferred Stock and Series A preferred stock at the time outstanding, only the affirmative vote of the holders of at least two-thirds of the votes entitled to be cast by the holders of the outstanding shares of the classes or series of Series A Voting Preferred Stock and Series A preferred stock so affected, voting as a single class regardless of class or series, is required in lieu of (or, if

 

228


Table of Contents

AGM (currently in effect)

 

AGM (giving effect to the AGM charter amendment)

such consent is required by law, in addition to) the affirmative vote of at least two-thirds of the holders of the votes entitled to be cast by the Series A Voting Preferred Stock and the Series A preferred stock otherwise entitled to vote as a single class;

 

provided, further, that, in the case of clause (i) or (ii) above, no such vote of the holders of Series A Voting Preferred Stock or Series A preferred stock, as the case may be, is required if, at or prior to the time when such action is to take effect, provision is made for the redemption of all shares of Series A Voting Preferred Stock or Series A preferred stock, as the case may be, at the time outstanding.

 

In addition, the DGCL requires that the outstanding shares of AGM Preferred Stock be entitled to vote as a single class upon any proposed amendment to AGM’s certificate of incorporation that would increase or decrease the par value of the shares of AGM Preferred Stock or alter or change the powers, preferences, or special rights of the shares of AGM Preferred Stock so as to affect them adversely; provided, that in the case of a proposed amendment to AGM’s certificate of incorporation that would alter or change the powers, preferences, or special rights of one or more series of AGM Preferred Stock so as to affect them adversely, but would not so affect the entire class of AGM Preferred Stock, then only the shares of the series of AGM Preferred Stock so affected by the amendment are entitled to vote as a single class on such amendment for purposes of this requirement imposed by the DGCL.

 

However, AGM may create additional series or classes of Series A parity stock and any equity securities that rank junior to AGM’s Series A preferred stock and issue additional series of such stock without the consent of any holder of the Series A preferred stock.

 

such consent is required by law, in addition to) the affirmative vote of at least two-thirds of the holders of the votes entitled to be cast by the Series A Voting Preferred Stock and the Series A preferred stock otherwise entitled to vote as a single class;

 

provided, further, that, in the case of clause (i) or (ii) above, no such vote of the holders of Series A Voting Preferred Stock or Series A preferred stock, as the case may be, is required if, at or prior to the time when such action is to take effect, provision is made for the redemption of all shares of Series A Voting Preferred Stock or Series A preferred stock, as the case may be, at the time outstanding.

 

In addition, the DGCL requires that the outstanding shares of AGM Preferred Stock be entitled to vote as a single class upon any proposed amendment to the amended AGM certificate of incorporation that would increase or decrease the par value of the shares of AGM Preferred Stock or alter or change the powers, preferences, or special rights of the shares of AGM Preferred Stock so as to affect them adversely; provided, that in the case of a proposed amendment to the amended AGM certificate of incorporation that would alter or change the powers, preferences, or special rights of one or more series of AGM Preferred Stock so as to affect them adversely, but would not so affect the entire class of AGM Preferred Stock, then only the shares of the series of AGM Preferred Stock so affected by the amendment are entitled to vote as a single class on such amendment for purposes of this requirement imposed by the DGCL.

 

However, AGM may create additional series or classes of Series A parity stock and any equity securities that rank junior to AGM’s Series A preferred stock and issue additional series of such stock without the consent of any holder of the Series A preferred stock.

Amount payable in liquidation

 

Upon AGM’s dissolution, each holder of the Series A preferred stock will be entitled to a payment equal to the sum of the $25.00 liquidation preference per share of Series A preferred stock and declared and unpaid dividends, if any, to, but excluding the date of the dissolution. Such payment will be made out of AGM’s assets or proceeds thereof available for distribution to the holders of the Series A preferred stock following the payment or provision for the

 

Amount payable in liquidation

 

Upon AGM’s dissolution, each holder of the Series A preferred stock will be entitled to a payment equal to the sum of the $25.00 liquidation preference per share of Series A preferred stock and declared and unpaid dividends, if any, to, but excluding the date of the dissolution. Such payment will be made out of AGM’s assets or proceeds thereof available for distribution to the holders of the Series A preferred stock following the payment or provision for the

 

229


Table of Contents

AGM (currently in effect)

 

AGM (giving effect to the AGM charter amendment)

liabilities of AGM (including the expenses of such dissolution) and the satisfaction of all claims ranking senior to the Series A preferred stock.

 

No conversion rights

 

The shares of Series A preferred stock are not convertible into any class of AGM Common Stock or any other class or series of AGM’s capital stock or any other security.

 

Series B Preferred Stock

 

Economic rights

 

Dividends on the Series B preferred stock are payable when, as and if declared by AGM’s board of directors out of funds legally available therefor, at a rate per annum equal to 6.375% of the $25.00 liquidation preference per share of Series B preferred stock. Dividends on the Series B preferred stock are payable quarterly on March 15, June 15, September 15 and December 15 of each year, when, as and if declared by AGM’s board of directors.

 

Dividends on the Series B preferred stock are non-cumulative.

 

liabilities of AGM (including the expenses of such dissolution) and the satisfaction of all claims ranking senior to the Series A preferred stock.

 

No conversion rights

 

The shares of Series A preferred stock are not convertible into any class of AGM Common Stock or any other class or series of AGM’s capital stock or any other security.

 

Series B Preferred Stock

 

Economic rights

 

Dividends on the Series B preferred stock are payable when, as and if declared by AGM’s board of directors out of funds legally available therefor, at a rate per annum equal to 6.375% of the $25.00 liquidation preference per share of Series B preferred stock. Dividends on the Series B preferred stock are payable quarterly on March 15, June 15, September 15 and December 15 of each year, when, as and if declared by AGM’s board of directors.

 

Dividends on the Series B preferred stock are non-cumulative.

Ranking

 

Shares of the Series B preferred stock rank senior to the AGM Class A Shares, the AGM Class B Shares and the AGM Class C Share (collectively, the “AGM Common Stock”) and equally with shares of AGM’s Series A preferred stock and any of AGM’s other equity securities, including any other AGM Preferred Stock, that AGM may issue in the future, whose terms provide that such securities will rank equally with the Series B preferred stock with respect to payment of dividends and distribution of AGM’s assets upon AGM’s dissolution (“Series B parity stock”). Shares of the Series B preferred stock include the same provisions with respect to restrictions on declaration and payment of dividends as the Series A preferred stock. Holders of the Series B preferred stock do not have preemptive or subscription rights.

 

Shares of the Series B preferred stock rank junior to (i) all of AGM’s existing and future indebtedness and (ii) any of AGM’s equity securities, including AGM Preferred Stock, that AGM may authorize or

 

Ranking

 

Shares of the Series B preferred stock rank senior to the AGM Class A Shares, the AGM Class B Shares and the AGM Class C Share (collectively, the “AGM Common Stock”) and equally with shares of AGM’s Series A preferred stock and any of AGM’s other equity securities, including any other AGM Preferred Stock, that AGM may issue in the future, whose terms provide that such securities will rank equally with the Series B preferred stock with respect to payment of dividends and distribution of AGM’s assets upon AGM’s dissolution (“Series B parity stock”). Shares of the Series B preferred stock include the same provisions with respect to restrictions on declaration and payment of dividends as the Series A preferred stock. Holders of the Series B preferred stock do not have preemptive or subscription rights.

 

Shares of the Series B preferred stock rank junior to (i) all of AGM’s existing and future indebtedness and (ii) any of AGM’s equity securities, including AGM Preferred Stock, that AGM may authorize or

 

230


Table of Contents

AGM (currently in effect)

 

AGM (giving effect to the AGM charter amendment)

issue in the future, whose terms provide that such securities will rank senior to the Series B preferred stock with respect to payment of dividends and distribution of AGM’s assets upon AGM’s dissolution (such equity securities, “Series B senior stock”). AGM currently has no Series B senior stock outstanding. While any shares of Series B preferred stock are outstanding, AGM may not authorize or create any class or series of Series B senior stock without the affirmative vote of the holders of two-thirds of the votes entitled to be cast by the holders of outstanding Series B preferred stock and all other series of Series B Voting Preferred Stock (defined below), voting as a single class. See “—Voting rights” below for a discussion of the voting rights applicable if AGM seeks to create any class or series of Series B senior stock.

 

Maturity

 

The Series B preferred stock does not have a maturity date, and AGM is not required to redeem or repurchase the Series B preferred stock.

 

Optional redemption

 

AGM may not redeem the Series B preferred stock prior to March 15, 2023 except as provided below under “—Change of control redemption.” At any time or from time to time on or after March 15, 2023, subject to any limitations that may be imposed by law, AGM may, in the sole discretion of AGM’s board of directors, redeem the Series B preferred stock, out of funds legally available therefor, in whole or in part, at a price of $25.00 per share of Series B preferred stock plus an amount equal to declared and unpaid dividends, if any, from the dividend payment date immediately preceding the redemption date to, but excluding, the redemption date.

 

Holders of the Series B preferred stock will have no right to require the redemption of the Series B preferred stock.

 

issue in the future, whose terms provide that such securities will rank senior to the Series B preferred stock with respect to payment of dividends and distribution of AGM’s assets upon AGM’s dissolution (such equity securities, “Series B senior stock”). AGM currently has no Series B senior stock outstanding. While any shares of Series B preferred stock are outstanding, AGM may not authorize or create any class or series of Series B senior stock without the affirmative vote of the holders of two-thirds of the votes entitled to be cast by the holders of outstanding Series B preferred stock and all other series of Series B Voting Preferred Stock (defined below), voting as a single class. See “—Voting rights” below for a discussion of the voting rights applicable if AGM seeks to create any class or series of Series B senior stock.

 

Maturity

 

The Series B preferred stock does not have a maturity date, and AGM is not required to redeem or repurchase the Series B preferred stock.

 

Optional redemption

 

AGM may not redeem the Series B preferred stock prior to March 15, 2023 except as provided below under “—Change of control redemption.” At any time or from time to time on or after March 15, 2023, subject to any limitations that may be imposed by law, AGM may, in the sole discretion of AGM’s board of directors, redeem the Series B preferred stock, out of funds legally available therefor, in whole or in part, at a price of $25.00 per share of Series B preferred stock plus an amount equal to declared and unpaid dividends, if any, from the dividend payment date immediately preceding the redemption date to, but excluding, the redemption date.

 

Holders of the Series B preferred stock will have no right to require the redemption of the Series B preferred stock.

Change of control redemption

 

If a change of control event occurs prior to March 15, 2023, within 60 days of the occurrence of such change of control event, AGM may, in the sole discretion of AGM’s board of directors, redeem the

 

Change of control redemption

 

If a change of control event occurs prior to March 15, 2023, within 60 days of the occurrence of such change of control event, AGM may, in the sole discretion of AGM’s board of directors, redeem the

 

231


Table of Contents

AGM (currently in effect)

 

AGM (giving effect to the AGM charter amendment)

Series B preferred stock, in whole but not in part, out of funds legally available therefor, at a price of $25.25 per share of Series B preferred stock plus an amount equal to any declared and unpaid dividends to, but excluding, the redemption date.

 

If AGM does not give a redemption notice within the time periods specified in AGM’s certificate of incorporation following a change of control event (whether before, on or after March 15, 2023), the dividend rate per annum on the Series B preferred stock will increase by 5.00%, beginning on the 31st day following the consummation of such change of control event.

 

A change of control event would occur if a change of control is accompanied by (i) the lowering of the rating on certain series of AGM’s senior notes that are issued or guaranteed by AGM by either of the Rating Agencies (or, if no such series of AGM’s senior notes are outstanding or no such series of AGM’s senior notes are then rated by the applicable Rating Agency, AGM’s long-term issuer rating by such Rating Agency) in respect of such change of control and (ii) any series of such senior notes (or, if no such series of AGM’s senior notes are outstanding or no such series of AGM’s senior notes are then rated by the applicable Rating Agency, or AGM’s long-term issuer rating by such Rating Agency) is rated below investment grade by both Rating Agencies on any date from the date of the 60-day period following public notice of the occurrence of a change of control (which period may be extended as provided in AGM’s certificate of incorporation).

 

Rating Agency Redemption Event

 

If a rating agency redemption event occurs prior to March 15, 2023, within 60 days of the occurrence of such rating agency redemption event, AGM may, in the Class C Stockholder’s sole discretion, redeem the Series B preferred stock, in whole but not in part, out of funds legally available therefor, at a price of $25.50 per share of Series B preferred stock, plus an amount equal to all declared and unpaid dividends to, but excluding, the redemption date, without payment of any undeclared dividend.

 

Series B preferred stock, in whole but not in part, out of funds legally available therefor, at a price of $25.25 per share of Series B preferred stock plus an amount equal to any declared and unpaid dividends to, but excluding, the redemption date.

 

If AGM does not give a redemption notice within the time periods specified in the amended AGM certificate of incorporation following a change of control event (whether before, on or after March 15, 2023), the dividend rate per annum on the Series B preferred stock will increase by 5.00%, beginning on the 31st day following the consummation of such change of control event.

 

A change of control event would occur if a change of control is accompanied by (i) the lowering of the rating on certain series of AGM’s senior notes that are issued or guaranteed by AGM by either of the Rating Agencies (or, if no such series of AGM’s senior notes are outstanding or no such series of AGM’s senior notes are then rated by the applicable Rating Agency, AGM’s long-term issuer rating by such Rating Agency) in respect of such change of control and (ii) any series of such senior notes (or, if no such series of AGM’s senior notes are outstanding or no such series of AGM’s senior notes are then rate by the applicable Rating Agency, or AGM’s long-term issuer rating by such Rating Agency) is rated below investment grade by both Rating Agencies on any date from the date of the 60-day period following public notice of the occurrence of a change of control (which period may be extended as provided in the amended AGM certificate of incorporation).

 

Rating Agency Redemption Event

 

If a rating agency redemption event occurs prior to March 15, 2023, within 60 days of the occurrence of such rating agency redemption event, AGM may, in the Class C Stockholder’s sole discretion, redeem the Series B preferred stock, in whole but not in part, out of funds legally available therefor, at a price of $25.50 per share of Series B preferred stock, plus an amount equal to all declared and unpaid dividends to, but excluding, the redemption date, without payment of any undeclared dividend.

A rating agency redemption event would occur if an applicable rating agency changes the methodology

 

A rating agency redemption event would occur if an applicable rating agency changes the methodology

 

232


Table of Contents

AGM (currently in effect)

 

AGM (giving effect to the AGM charter amendment)

or criteria that were employed in assigning equity credit to securities with features similar to the Series B preferred stock on March 19, 2018, which will either (a) shorten the period of time during which equity credit pertaining to the Series B preferred stock would have been in effect had the current methodology not been changed or (b) reduce the amount of equity credit assigned to the Series B preferred stock as compared with the amount of equity credit that such rating agency had assigned to the Series B Preferred Shares as of March 19, 2018.

 

Voting rights

 

Except as indicated below, the holders of the Series B preferred stock will have no voting rights.

 

Whenever six quarterly dividends (whether or not consecutive) payable on the Series B preferred stock or six quarterly dividends (whether or not consecutive) payable on any series or class of Series B parity stock have not been declared and paid, the number of directors on AGM’s board of directors will be increased by two and the holders of the Series B preferred stock, voting together as a single class with the holders of the Series B preferred stock and any other class or series of Series B parity stock then outstanding upon which like voting rights have been conferred and are exercisable (any such other class or series, together with the Series A preferred stock, the “Series B Voting Preferred Stock”), will have the right to elect these two additional directors at a meeting of the holders of the Series B preferred stock and such Series B Voting Preferred Stock. These voting rights will continue until four consecutive quarterly dividends have been declared and paid on the Series B preferred stock, and the qualification to serve as a director and the terms of office of all directors elected by the holders of the Series B preferred stock and such Series B voting preferred stock will cease and terminate immediately and the total number of directors on AGM’s board of directors will be automatically decreased by two.

 

The affirmative vote of the holders of two-thirds of the votes entitled to be cast by the holders of outstanding Series B preferred stock and all series of Series B voting preferred stock, voting as a single class, either at a meeting of stockholders or by written consent, is required in order to:

 

or criteria that were employed in assigning equity credit to securities with features similar to the Series B preferred stock on March 19, 2018, which will either (a) shorten the period of time during which equity credit pertaining to the Series B preferred stock would have been in effect had the current methodology not been changed or (b) reduces the amount of equity credit assigned to the Series B preferred stock as compared with the amount of equity credit that such rating agency had assigned to the Series B Preferred Shares as of March 19, 2018.

 

Voting rights

 

Except as indicated below, the holders of the Series B preferred stock will have no voting rights.

 

Whenever six quarterly dividends (whether or not consecutive) payable on the Series B preferred stock or six quarterly dividends (whether or not consecutive) payable on any series or class of Series B parity stock have not been declared and paid, the number of directors on AGM’s board of directors will be increased by two and the holders of the Series B preferred stock, voting together as a single class with the holders of the Series B preferred stock and any other class or series of Series B parity stock then outstanding upon which like voting rights have been conferred and are exercisable (any such other class or series, together with the Series A preferred stock, the “Series B Voting Preferred Stock”), will have the right to elect these two additional directors at a meeting of the holders of the Series B preferred stock and such Series B Voting Preferred Stock. These voting rights will continue until four consecutive quarterly dividends have been declared and paid on the Series B preferred stock, and the qualification to serve as a director and the terms of office of all directors elected by the holders of the Series B preferred stock and such Series B voting preferred stock will cease and terminate immediately and the total number of directors on AGM’s board of directors will be automatically decreased by two.

 

The affirmative vote of the holders of two-thirds of the votes entitled to be cast by the holders of outstanding Series B preferred stock and all series of Series B voting preferred stock, voting as a single class, either at a meeting of stockholders or by written consent, is required in order:

 

233


Table of Contents

AGM (currently in effect)

 

AGM (giving effect to the AGM charter amendment)

(i) amend, alter or repeal any provision of AGM’s certificate of incorporation relating to the Series B preferred stock or any series of Series B Voting Preferred Stock, whether by merger, consolidation or otherwise, to affect materially and adversely the rights, powers and preferences of the holders of the Series B preferred stock or Series B Voting Preferred Stock, and

 

(ii)  authorize, create or increase the authorized amount of, any class or series of AGM Preferred Stock having rights senior to the Series B preferred stock with respect to the payment of dividends or amounts upon the dissolution of AGM,

 

provided, however, that, in the case of clause (i) above, (x) no such vote of the Series B Voting Preferred Stock or Series B preferred stock, as the case may be, is required if in connection with any such amendment, alteration or repeal, by merger, consolidation or otherwise, each share of Series B voting preferred stock and Series B preferred stock remains outstanding without the terms thereof being materially and adversely changed in any respect to the holders thereof or is converted into or exchanged for preferred equity securities of the surviving entity having the rights, powers and preferences thereof substantially similar to those of such Series B voting preferred stock or Series B Voting Preferred Stock, as the case may be, and (y) if such amendment materially and adversely affects the rights, powers and preferences of one or more but not all of the classes or series of Series B Voting Preferred Stock and Series B preferred stock at the time outstanding, only the affirmative vote of the holders of at least two-thirds of the votes entitled to be case by the holders of the outstanding shares of the classes or series of Series B Voting Preferred Stock and Series B preferred stock so affected, voting as a single class regardless of class or series, is required in lieu of (or, if such consent is required by law, in addition to) the affirmative vote of the holders of at least two-thirds of the votes entitled to be cast by the Series B Voting Preferred Stock and the Series B preferred stock otherwise entitled to vote as a single class;

 

provided, further, that, in the case of clause (i) or (ii) above, no such vote of the holders of Series B Voting Preferred Stock or Series B preferred stock, as the case may be, is required if, at or prior to the time

 

(i) to amend, alter or repeal any provision of the amended AGM certificate of incorporation relating to the Series B preferred stock or any series of Series B Voting Preferred Stock, whether by merger, consolidation or otherwise, to affect materially and adversely the rights, powers and preferences of the holders of the Series B preferred stock or Series B Voting Preferred Stock, and

 

(ii)  to authorize, create or increase the authorized amount of, any class or series of AGM Preferred Stock having rights senior to the Series B preferred stock with respect to the payment of dividends or amounts upon the dissolution of AGM,

 

provided, however, that, in the case of clause (i) above, (x) no such vote of the Series B Voting Preferred Stock or Series B preferred stock, as the case may be, is required if in connection with any such amendment, alteration or repeal, by merger, consolidation or otherwise, each share of Series B voting preferred stock and Series B preferred stock remains outstanding without the terms thereof being materially and adversely changed in any respect to the holders thereof or is converted into or exchanged for preferred equity securities of the surviving entity having the rights, powers and preferences thereof substantially similar to those of such Series B voting preferred stock or Series B Voting Preferred Stock, as the case may be, and (y) if such amendment materially and adversely affects the rights, powers and preferences of one or more but not all of the classes or series of Series B Voting Preferred Stock and Series B preferred stock at the time outstanding, only the affirmative vote of the holders of at least two-thirds of the votes entitled to be case by the holders of the outstanding shares of the classes or series of Series B Voting Preferred Stock and Series B preferred stock so affected, voting as a single class regardless of class or series, is required in lieu of (or, if such consent is required by law, in addition to) the affirmative vote of the holders of at least two-thirds of the votes entitled to be cast by the Series B Voting Preferred Stock and the Series B preferred stock otherwise entitled to vote as a single class;

 

provided, further, that, in the case of clause (i) or (ii) above, no such vote of the holders of Series B Voting Preferred Stock or Series B preferred stock, as

 

234


Table of Contents

AGM (currently in effect)

 

AGM (giving effect to the AGM charter amendment)

when such action is to take effect, provision is made for the redemption of all shares of Series B Voting Preferred Stock or Series B preferred stock, as the case may be, at the time outstanding.

 

However, AGM may create additional series or classes of Series B parity stock and any equity securities that rank junior to AGM’s Series B preferred stock and issue additional series of such stock without the consent of any holder of the Series B preferred stock.

 

the case may be, is required if, at or prior to the time when such action is to take effect, provision is made for the redemption of all shares of Series B Voting Preferred Stock or Series B preferred stock, as the case may be, at the time outstanding.

 

However, AGM may create additional series or classes of Series B parity stock and any equity securities that rank junior to AGM’s Series B preferred stock and issue additional series of such stock without the consent of any holder of the Series B preferred stock.

Amount payable in liquidation

 

Upon AGM’s dissolution, each holder of the Series B preferred stock will be entitled to a payment equal to the sum of the $25.00 liquidation preference per share of Series B preferred stock and declared and unpaid dividends, if any, to, but excluding the date of the dissolution. Such payment will be made out of AGM’s assets or proceeds thereof available for distribution to the holders of the Series B preferred stock following the payment or provision for the liabilities of AGM (including the expenses of such dissolution) and the satisfaction of all claims ranking senior to the Series B preferred stock.

 

No conversion rights

 

The shares of Series B preferred stock are not convertible into any class of AGM Common Stock or any other class or series of AGM’s capital stock or any other security.

 

Amount payable in liquidation

 

Upon AGM’s dissolution, each holder of the Series B preferred stock will be entitled to a payment equal to the sum of the $25.00 liquidation preference per share of Series B preferred stock and declared and unpaid dividends, if any, to, but excluding the date of the dissolution. Such payment will be made out of AGM’s assets or proceeds thereof available for distribution to the holders of the Series B preferred stock following the payment or provision for the liabilities of AGM (including the expenses of such dissolution) and the satisfaction of all claims ranking senior to the Series B preferred stock.

 

No conversion rights

 

The shares of Series B preferred stock are not convertible into any class of AGM Common Stock or any other class or series of AGM’s capital stock or any other security.

 

Series I Preferred Stock

 

The Series I preferred stock generally entitles the holders thereof to the same rights, powers and preferences as the existing AGM Class B Share under the current AGM certificate of incorporation, except that, in order to qualify as a preferred security, the Series I preferred stock entitles its holders to receive a nominal liquidation preference of an aggregate amount equal to $1,000 upon the dissolution of AGM prior to any distribution to the holders of the AGM Common Shares.

 

235


Table of Contents

AGM (currently in effect)

 

AGM (giving effect to the AGM charter amendment)

 

Economic rights; Amounts payable in liquidation; Ranking

 

The holders of the Series I preferred stock are not entitled to receive any dividends other than dividends consisting only of additional shares of Series I preferred stock paid proportionally with respect to each outstanding share of Series I preferred stock and any distribution required to be made upon AGM’s dissolution.

 

Upon AGM’s dissolution, after payment or provision for payment of AGM’s debts and other liabilities and subject to the rights, if any, of the holders of any class or series of stock having a preference over the holders of the Series I preferred stock with respect to the distribution of assets of AGM upon its dissolution (including the Series A preferred stock and Series B preferred stock), the holders of Series I preferred stock, as such, shall collectively be entitled to receive out of AGM’s remaining assets available for distribution to its stockholders, before any payment or distribution of assets is made in respect of the AGM Common Shares, distributions in an aggregate amount equal to $1,000, payable to the holders of the outstanding shares of Series I preferred stock on a pro rata basis based on the number of shares of Series I preferred stock held by them. If AGM’s assets available for distribution upon its dissolution Event and after payment or provision for payment of its debts and other liabilities and the amounts payable, if any, to the holders of any class or series of stock having a preference over the holders of the Series I preferred stock with respect to the distribution of AGM’s assets of AGM upon its dissolution (including the Series A preferred stock and Series B preferred stock), are insufficient to pay in full such aggregate liquidation preference of the Series I preferred stock upon, such available assets shall be distributed to the holders of the outstanding shares of Series I preferred stock on a pro rata basis based on the number of shares of Series I preferred stock held by them.

 

The Series I preferred stock shall rank, with respect to payment of distribution of assets upon AGM’s dissolution: (i) junior to all of AGM’s existing and future indebtedness, the Series A preferred stock, the Series B preferred stock and any other equity securities, including any other series of Preferred Stock, that AGM may authorize or issue, the terms of which provide that such securities shall rank senior to

 

236


Table of Contents

AGM (currently in effect)

 

AGM (giving effect to the AGM charter amendment)

 

the Series I preferred stock with respect to payment of dividends and distribution of assets upon AGM’s dissolution, and (ii) senior to the AGM Common Shares.

 

Maturity; Optional Exchange; Redemption

 

The Series I preferred stock does not have a maturity date, and AGM is not required to redeem or repurchase the Series I preferred stock. However, each share of Series I preferred stock is exchangeable, under the terms of the unit transfer agreement at the option of the holder thereof into a number of fully paid and non-assessable AGM Common Shares equal to a specified exchange rate (initially each to one), provided that any holder exercising such conversion right simultaneously transfer to AGM a number of AOG units equal to the number of shares of Series I preferred stock for which such holder is exercising such conversion right

 

Voting rights

 

Each outstanding share of Series I preferred stock shall entitle the holder thereof to one vote on all matters on which holders of the Series I preferred stock are entitled to vote, except that the number of votes to which the holders of Series I preferred stock shall be entitled shall be adjusted accordingly if (i) the holders of AGM Common Shares, as such, shall become entitled to a number of votes other than one for each AGM Common Share held and/or (ii) the exchange rate at which a share of Series I preferred stock shall be convertible into AGM Common Shares shall be other than one (1).

 

Except as required by the DGCL or expressly otherwise provided by the amended AGM certificate of incorporation, each holder of Series I preferred stock, as such, shall be entitled to vote on any matter submitted to the stockholders of AGM generally. Except as otherwise required by the DGCL, the holders of Series I preferred stock shall be entitled to receive notice of, be included in any requisite quora for and participate in any and all approvals, votes or other actions of the stockholders of AGM on an equivalent basis as holders of AGM Common Shares. Except as otherwise required by the DGCL, the holders of Series I preferred stock shall vote together with the holders of the AGM Common Shares as a single class and, to the extent that the holders of the AGM Common Shares

 

237


Table of Contents

AGM (currently in effect)

 

AGM (giving effect to the AGM charter amendment)

 

shall vote together with the holders of any other class, classes or series of stock of AGM, the holders of Series I preferred stock shall also vote together with the holders of such other class, classes or series of stock on an equivalent basis as the holders of the AGM Common Shares.

 

In addition to any other vote required by the DGCL or the amended AGM certificate of incorporation, the affirmative vote of the holders of at least a majority of the voting power of the Series I preferred stock, voting separately as a class shall be required to alter, amend or repeal specified provisions of the amended AGM certificate of incorporation governing the voting rights of the Series I preferred stock or to adopt any new provision of the amended AGM certificate of incorporation inconsistent herewith.

Voting Rights

For so long as AGM Management, LLC or any permitted successor owns the AGM Class C Share in its capacity as a stockholder of AGM (“Class C Stockholder”) and (i) the Class C Stockholder and its Affiliates (as defined in AGM’s certificate of incorporation), including their respective general partners, members and limited partners, (ii) AP Professional Holdings, L.P., a Cayman Islands exempted limited partnership and its Affiliates, including their respective general partners, members and limited partners, (iii) with respect to each of the Principals, such Principal and such Principal’s Group (as defined in AGM’s certificate of incorporation), (iv) any former or current investment professional of or other employee of an Apollo Employer (as defined in AGM’s certificate of incorporation) or the Apollo Operating Group (as defined in AGM’s certificate of incorporation) (or such other entity controlled by a member of the Apollo Operating Group) and any member of such Person’s Group (as defined in AGM’s certificate of incorporation), (v) any former or current executive officer of an Apollo Employer or the Apollo Operating Group (or such other entity controlled by a member of the Apollo Operating Group) and any member of such Person’s Group; and (vi) any former or current director of an Apollo Employer or the Apollo Operating Group (or such other entity controlled by a member of the Apollo Operating Group) and any member of such Person’s Group (clauses (i) through (vi), collectively, the “Apollo

 

Except for any shares held by the Investors, each outstanding AGM Common Share will entitle the holder thereof to one vote on all matters on which holders of Common Stock are entitled to vote. Except as required by the DGCL or as expressly otherwise provided by the amended AGM certificate of incorporation, each holder of Outstanding AGM Common Shares, as such, is entitled to vote on any matter submitted to the stockholders of the AGM generally.

 

Except as required by the DGCL or as expressly provided in the amended AGM certificate of incorporation, the holders of the AGM Common Shares, Series I preferred stock and any other full voting preferred stock, if any, vote together as a single class.

 

Assuming the Series I preferred stock were issued on April 30, 2021, there would be 202,002,012 issued and outstanding shares of Series I preferred stock, and with respect to almost any matter as to which AGM Common Shares may be entitled to vote, depending on the number of outstanding AGM Common Shares and shares of Series I Preferred stock actually voted, holders of the Series I Preferred stock should generally have sufficient voting power to substantially influence matters subject to a stockholder vote.

 

238


Table of Contents

AGM (currently in effect)

 

AGM (giving effect to the AGM charter amendment)

Group”) beneficially owns, in the aggregate, 10% or more of the Voting Power of AGM (such conditions (x) and (y), the “AGM Triggering Conditions”), the Class C Stockholder shall, on all matters generally submitted for vote to the stockholders (the “General Stockholder Matters”) be entitled to such number of votes as shall equal the difference of (A) nine and nine-tenths (9.9) times the aggregate number of votes entitled to be cast by the holders of AGM Class A Shares and full voting preferred stock, minus (B) the number of votes equal to the aggregate number of units in the Apollo Operating Group outstanding as of the relevant record date, less the number of AGM Class A Shares outstanding as of the same relevant record date (the “Aggregate Class B Vote”) (such difference, the “Class C Vote”); provided that, for so long as there is a Class C Stockholder, the Aggregate Class B Vote shall not exceed 9% of the total votes entitled to be cast by holders of all shares of capital stock entitled to vote thereon.

 

For purposes of the AGM certificate of incorporation, “Voting Power” is determined based on the aggregate number of votes that may be cast by holders of the AGM Class A Shares, AGM Class B Shares and any shares of AGM’s full voting preferred stock (collectively, the “Voting Stock”), except that that solely for purposes of determining whether the Apollo Group beneficially owns sufficient Voting Power to satisfy the AGM Triggering Conditions, “Voting Power” means the aggregate number of votes that may be cast by holders of Voting Stock Outstanding as of the date of determination assuming there is no longer a Class C Stockholder and that each class and series of Voting Stock is then entitled to vote generally in an election of directors and on any matter submitted to the stockholder.

 

For so long as the AGM Triggering Conditions are met, if the number of votes entitled to be cast by the holders of AGM Class A Shares which are free float, as determined by AGM in reliance upon the guidance issued by FTSE Russell (the “Class A Free Float”), on any General Stockholder Matter equals less than 5.1% of the votes entitled to be cast by the holders of all shares of capital stock entitled to vote thereon as of the relevant record date:

 

(1)   the Class C Vote shall be reduced to equal such number as would result in the total number of votes cast by holders of the Class A Free Float

 

 

239


Table of Contents

AGM (currently in effect)

 

AGM (giving effect to the AGM charter amendment)

being equal to 5.1% of the votes entitled to be cast by the holders of all shares of capital stock entitled to vote thereon, voting together as a single class (the “Class A Free Float Adjustment”); and

 

(2)   if, after giving effect to the Class A Free Float Adjustment, the Aggregate Class B Vote on any General Stockholder Matter would be in excess of 9% of the total number of the votes entitled to be cast thereon by the holders of all outstanding shares of capital stock, (x) the Aggregate Class B Vote shall be reduced to 9% of such total number and (y) the Class C Vote, as calculated after giving effect to the Class A Free Float Adjustment, shall be increased by a number of votes equal to the number of votes by which the Aggregate Class B Vote was reduced pursuant to the foregoing clause (x).

 

Additionally, except as required by the DGCL or as provided under AGM’s certificate of incorporation,

 

(1)   for so long as the AGM Triggering Conditions are met, the Class C Stockholder shall have one vote for each AGM Class C Share that is outstanding on all matters (other than a General Stockholder Matter) on which the Class C Stockholder is entitled to vote;

 

(2)   the Class C Stockholder and the holders of AGM Class A Shares, AGM Class B Shares and full voting preferred stock, if any, shall vote together as a single class on matters required by the Delaware General Corporation Law and the rules of the New York Stock Exchange; and

 

(3)   holders of AGM Class A Shares and AGM Class B Shares shall each be entitled to vote on any General Stockholder Matter.

 

AGM’s certificate of incorporation provides that, except as otherwise required by the DGCL or provided in AGM’s certificate of incorporation, the holders of the AGM Class A Shares and the holders of the AGM Class B Shares will vote together as a single class on each matter submitted to a vote of the holders of the AGM Class A Shares.

 

In addition, AGM’s certificate of incorporation provides that generally, with respect to any matter on which the holders of AGM Class A Shares are entitled to vote, they shall vote together with the holders of AGM Class B Shares as a single class. As of

 

 

240


Table of Contents

AGM (currently in effect)

 

AGM (giving effect to the AGM charter amendment)

December 31, 2020, BRH owns the one outstanding AGM Class B Share, and with respect to almost any matter as to which AGM Class A Shares may be entitled to vote, depending on the number of outstanding AGM Class A Shares and AGM Class B Shares actually voted, BRH should generally have sufficient voting power to substantially influence matters subject to the vote.  

Loss of voting rights

 

If at any time any person or group (other than the Apollo Group) acquires, in the aggregate, beneficial ownership of 20% or more of any class of AGM’s stock then outstanding (other than the AGM Class C Share), that person or group will lose voting rights on all of its shares of stock and such shares of stock may not be voted on any matter as to which such shares may be entitled to vote and will not be considered to be outstanding when sending notices of a meeting of stockholders of AGM to vote on any matter (unless required by applicable law), calculating required votes, determining the presence of a quorum or for other similar purposes under AGM’s certificate of incorporation or bylaws, in each case, as applicable and to the extent such shares of stock are entitled to any vote. The foregoing limitations also shall not apply to (i) any person or group who acquired 20% or more of AGM’s outstanding shares of any class directly from any member of the Apollo Group; (ii) to any person or group who acquired 20% or more of any shares of any class then outstanding directly or indirectly from a person or group described in clause (i) (provided that AGM’s former manager or board of directors shall have notified such person or group in writing that such limitation shall not apply); or (iii) to any person or group who acquired 20% or more of any shares issued by AGM with the prior approval of AGM’s former manager or board of directors.

 

Additionally, (x) each Principal or person who entered into a Roll-up Agreement (an “Exchanging Person”) or, in the event of such Exchanging Person’s death or disability, such Exchanging Person’s legal or personal representative may elect, by written notice to AGM (an “Exchange Election”), to divest all or a portion of the shares to be issued in an exchange of units of the Apollo Operating Group for AGM Class A Shares of the right to vote on the election and removal of directors, in which case each share subject to the Exchange Election shall not entitle the holder thereof

 

Loss of voting rights

 

If at any time any person or group (other than the Apollo Group) acquires, in the aggregate, beneficial ownership of 20% or more of any class of AGM’s stock then outstanding (treating the Series I preferred stock as a separate class, and not part of the class of preferred stock, for this purpose), that person or group will lose voting rights on all of its shares of stock and such shares of stock may not be voted on any matter as to which such shares may be entitled to vote and will not be considered to be outstanding when sending notices of a meeting of stockholders of AGM to vote on any matter (unless required by applicable law), calculating required votes, determining the presence of a quorum or for other similar purposes under the amended AGM certificate of incorporation or bylaws, in each case, as applicable and to the extent such shares of stock are entitled to any vote. The foregoing limitations also shall not apply to (i) any person or group who acquired 20% or more of AGM’s outstanding shares of any class directly from any member of the Apollo Group; (ii) to any person or group who acquired 20% or more of any shares of any class then outstanding directly or indirectly from a person or group described in clause (i) (provided that AGM’s former manager or board of directors shall have notified such person or group in writing that such limitation shall not apply); or (iii) to any person or group who acquired 20% or more of any shares issued by AGM with the prior approval of AGM’s former manager or board of directors.

 

241


Table of Contents

AGM (currently in effect)

 

AGM (giving effect to the AGM charter amendment)

to vote on, and shall not be deemed outstanding solely for the purposes of voting on, the election or removal of directors until the earlier of (A) such time that the Exchanging Person or, in the event of such Exchanging Person’s death or disability, such Exchanging Person’s legal or personal representative provides written notice to AGM electing to terminate the Exchange Election with respect to such share and (B) such time that such share is no longer beneficially owned by such Principal’s Group or such Roll-up Holder’s Group (as defined in AGM’s certificate of incorporation) (the first such event to occur with respect to which any share subject to an Exchange Election, an “Exchange Election Termination”) and (y) from and after any Exchange Election Termination with respect to any AGM Class A Shares, the foregoing clause (x) shall no longer apply to such shares and shall not, in and of itself, divest such shares of the right to vote on the election or removal of directors or cause such shares not to be deemed outstanding.

 
Quorum

At any meeting of stockholders of AGM, the holders of a majority of the voting power of the outstanding stock of the class or classes or series for which a meeting has been called, represented in person or by proxy, shall constitute a quorum of such class or classes or series unless any such action by the stockholders requires approval by holders of a greater percentage of voting power of such stock, in which case the quorum shall be such greater percentage.

  At any meeting of stockholders of AGM, the holders of a majority of the voting power of the outstanding stock of the class or classes or series for which a meeting has been called, represented in person or by proxy, shall constitute a quorum of such class or classes or series unless any such action by the stockholders requires approval by holders of a greater percentage of voting power of such stock, in which case the quorum shall be such greater percentage.
Stockholder Rights

AGM currently has no stockholder rights plan. While AGM has no present intention to adopt a stockholder rights plan, the AGM board retains the right to adopt a new plan at a future date, except that the adoption of a stockholder rights plan also requires the consent of the Class C Stockholder so long as the AGM Triggering Conditions are met

  AGM currently has no stockholder rights plan. While AGM has no present intention to adopt a stockholder rights plan, the AGM board retains the right to adopt a new plan at a future date.
Number of Directors

Subject to the rights of any series of preferred Stock then outstanding, for so long as the AGM Triggering Conditions are met , the Class C Stockholder has the sole power to set the number of directors of the board. Otherwise, the number of

  Subject to the rights of any series of preferred stock then outstanding, the board of directors has the sole power to set the number of directors of the board.

 

242


Table of Contents

AGM (currently in effect)

 

AGM (giving effect to the AGM charter amendment)

directors shall be set by a resolution of the board subject to the rights of any series of preferred stock then outstanding. The AGM board of directors currently consists of 12 directors. However, pursuant to the Term Sheet, AGM and the Principals controlling the Class C Stockholder have agreed to expand the size of the AGM board of directors to 15 directors, consisting of: (i) nine independent directors nominated by the existing AGM executive committee, (ii) Jay Clayton, (iii) the three Principals and (iv) James Zelter and Scott Kleinman. Mr. Black stepped down from the AGM board of directors on March 21, 2021.  

 

Pursuant to the Term Sheet, AGM and the Principals controlling the Class C Stockholder have agreed to expand the size of the AGM board of directors to 15 directors.

Election of Directors

Directors are elected by an annual meeting of the stockholders of AGM properly brought before the meeting and, subject to the rights of the holders of any series of preferred stock with respect to any director elected by holders of preferred stock, directors shall be elected by a plurality of the votes cast by the holders of the outstanding shares of AGM Common Stock and any full voting preferred stock present in person or represented by and entitled to vote on the election of directors at such annual meeting. The time, date and place of the annual meeting shall be fixed by the board of directors.

 

Directors will be elected by an annual meeting of the stockholders of AGM properly brought before the meeting. Subject to the rights of the holders of any series of preferred stock with respect to any director elected by holders of preferred stock, in an uncontested election, directors will be elected by a majority of the votes cast by the holders of the outstanding shares of AGM capital stock entitled to vote on the election of directors at such annual meeting. In a contested election, directors will be elected by a plurality of the votes cast by the holders of AGM’s outstanding shares of capital stock present in person or represented by proxy and entitled to vote on the election of directors at such annual meeting. However, if a director is not re-elected by a majority of the votes cast, such director shall offer to tender his or her resignation to the board of directors and the Nominating and Corporate Governance Committee of the board of directors will make a recommendation to the board of directors on whether to accept or reject the resignation, or whether other action should be taken. In this case, the board of directors (excluding the director tendering his or her resignation) will act on the Nominating and Corporate Governance Committee’s recommendation and publicly disclose its decision and the rationale behind it within ninety (90) days from the date of the certification of the election results.

 

The time, date and place of the annual meeting shall be fixed by the board of directors.

 

243


Table of Contents

AGM (currently in effect)

 

AGM (giving effect to the AGM charter amendment)

Term of Office of Directors

AGM has one class of directors and the AGM certificate of incorporation does not provide for a classified board of directors. AGM’s directors are elected for a term of one year.

  AGM will have one class of directors and the amended AGM certificate of incorporation does not provide for a classified board of directors. AGM’s directors will be elected for a term of one year.
Filling Vacancies on the Board of Directors

In addition, AGM’s certificate of incorporation provides that, subject to the rights granted to one or more series of preferred stock then outstanding, for so long as the AGM Triggering Conditions are met, any newly created directorship on the board of directors that results from an increase in the number of directors and any vacancies on AGM’s board of directors will be filled by the Class C Stockholder.

 

In the event that either AGM Triggering Conditions is no longer met, then subject to the rights granted to one or more series of the preferred stock then outstanding, (i) any vacancies on the AGM board of directors may only be filled by the affirmative vote of a majority of the remaining directors, even if less than a quorum, or by a sole remaining director and (ii) any newly created directorship on the board of directors that results from an increase in the number of directors may only be filled by the affirmative vote of a majority of the directors in office, provided that a quorum is present.

 

If there are no directors in office, then an election of directors may be held in accordance with the DGCL.

 

Subject to the terms and conditions of the stockholder agreements and the rights granted to one or more series of the preferred stock then outstanding, any vacancies on the AGM board of directors may only be filled by the Executive Committee or, if the power to manage the business and affairs of AGM is then concurrently vested in the board of directors or upon (x) the consummation of the transactions contemplated by the merger agreement or (y) March 31, 2022 (the earlier of clauses (x) and (y), the “Executive Committee Transition Event”), the affirmative vote of a majority of the remaining directors, even if less than a quorum, or by a sole remaining director. The amended AGM certificate of incorporation will also provide that, subject to the rights granted to one or more series of the preferred stock then outstanding, any newly created directorship on the board of directors that results from an increase in the number of directors may only be filled by the Executive Committee, or if the power to manage the business and affairs of AGM is then concurrently vested in the board of directors or an Executive Committee Transition Event has occurred, the affirmative vote of a majority of the directors in office, provided that a quorum is present.

 

If there are no directors in office, then an election of directors may be held in accordance with the DGCL.

Cumulative Voting

AGM’s certificate of incorporation does not provide for cumulative voting and, accordingly, AGM’s stockholders do not have cumulative voting rights in connection with the election of directors.

  The amended AGM certificate of incorporation does not provide for cumulative voting and, accordingly, AGM’s stockholders will not have cumulative voting rights in connection with the election of directors.
Removal of Directors

Any director or the whole board of directors (other than a director elected by holders of preferred stock) may be removed, with or without cause, at any time, by the affirmative vote of the holders of a majority in voting power of the outstanding shares of AGM Common Stock and any full voting preferred stock entitled to vote thereon, voting together as a class.

  Any director or the whole board of directors (other than a director elected by holders of preferred stock) may be removed, with or without cause, at any time, by the affirmative vote of the holders of a majority in voting power of the outstanding shares of AGM Common Stock and any full voting preferred stock entitled to vote thereon, voting together as a class.

 

244


Table of Contents

AGM (currently in effect)

 

AGM (giving effect to the AGM charter amendment)

Director Voting Powers

Certain of AGM’s directors are designated as a “BRH Director.” For so long the AGM Triggering Conditions are met, the BRH Directors are designated by the Class C Stockholder.

 

So long as the AGM Triggering Conditions are met, on any matter to be voted on or consented to by the board of directors (other than certain Derivative Decisions and Extraordinary Transactions (as each is defined in AGM’s certificate of incorporation)) (i) each director other than the BRH Directors (the “Non-BRH Directors”) shall be entitled to cast one (1) vote, (ii) the BRH Directors shall collectively be entitled to cast an aggregate number of votes equal to (x) the total number of directors constituting the entire board of directors, minus (y) the total number of BRH Directors then in office, plus (z) one (1) (such aggregate number of votes, the “Aggregate BRH Director Voting Power”), such that, at any time, the BRH Directors in office at such time shall collectively be entitled to cast a majority of the votes that may be cast by the directors of the board of directors, and (iii) each BRH Director present at such meeting or participating in such consent shall be entitled to cast a number of votes (including any fractions thereof) equal to the quotient of (A) the Aggregate BRH Director Voting Power, divided by (B) the number of BRH Directors present at such meeting or participating in such consent.

 

For so long as the AGM Triggering Conditions are met and any BRH Directors are serving on the board of directors, on any matter to be voted on or consented to by any committee or subcommittee of the board of directors (other than the Executive Committee or with respect to any Derivative Decisions), (i) each Non-BRH Director serving on such committee or subcommittee is entitled to cast one (1) vote, (ii) the BRH Directors serving on such committee or subcommittee are collectively entitled to cast an aggregate number of votes equal to (x) the total number of directors constituting such entire committee or subcommittee, minus (y) the total number of BRH Directors then serving on such committee or subcommittee, plus (z) one (1) (such aggregate number of votes with respect to any committee or subcommittee, the “Aggregate BRH Director Committee Voting Power”), such that, at any time, the BRH Directors are collectively be entitled to cast a majority of the votes that may be cast by the Directors

  Under the amended AGM certificate of incorporation, each director will have one vote on each matter to be voted on or consented to by the board of directors and each director serving on a committee or subcommittee of the board of directors will have one vote on each matter to be voted on or consented to by such committee or subcommittee, except that prior to an Executive Committee Transition Event, several matters may only be approved by the Executive Committee with specified approvals set forth in the amended AGM certificate of incorporation.

 

245


Table of Contents

AGM (currently in effect)

 

AGM (giving effect to the AGM charter amendment)

serving on such committee or subcommittee, and (iii) each BRH Director serving on such committee or subcommittee present at such meeting or participating in such consent is entitled to cast a number of votes (including any fractions thereof) equal to the quotient of (A) the Aggregate BRH Director Committee Voting Power, divided by (B) the number of BRH Directors present at the meeting or participating in the consent.  
Executive Committee

The BRH Directors constitute the Executive Committee of the board directors, which is broadly empowered under AGM’s certificate of incorporation to manage the business and affairs of AGM to the fullest extent permitted by law other than with respect to any Derivative Decisions or certain actions or matters that the AGM board of directors is required from time to time to delegate to a committee of independent directors.

 

Prior to an Executive Committee Transition Event, there will generally be an Executive Committee of the board of directors that will be broadly empowered under the amended AGM certificate of incorporation to manage the business and affairs of AGM to the extent permitted by law other than with respect to any Derivative Decisions or certain actions or matters that the AGM board of directors is required from time to time to delegate to a committee of independent directors. Prior to an Executive Committee Transition Event, such Executive Committee will generally be comprised of the AGM directors who (i) were members of the Executive Committee immediately prior to the effectiveness of the amended AGM certificate of incorporation, (ii) are appointed to the Executive Committee by a majority of the remaining members of the Executive Committee or (iii) in the event that there are no remaining members on the Executive Committee, are appointed to the Executive Committee by the AGM board of directors.

 

In accordance with the Term Sheet, and the foregoing terms of the amended AGM certificate of incorporation, upon the earlier of March 31, 2022 and the closing of the mergers, AGM intends to form an executive committee of the AGM board. Prior to an Executive Committee Transition Event, such executive committee will have the powers summarized above, and thereafter it is intended that the executive committee will be vested with such duties as delegated to it by the board of directors, and responsible generally for managing the affairs of the board of directors between its meetings, and providing guidance to senior management and recommendations to the board of directors regarding strategic, financial and operating plans and performance, and key employment decisions, in each case, consistent with and subject to applicable law and securities regulations and the fiduciary duties of the board of directors. The Term Sheet states that, for the first year of its existence, the

 

246


Table of Contents

AGM (currently in effect)

 

AGM (giving effect to the AGM charter amendment)

 

voting members of the executive committee shall be Jay Clayton and the three Principals, with James Zelter, Scott Kleinman and Gary Parr serving as nonvoting observers on the executive committee for its first year of existence. Mr. Black stepped down from the AGM board of directors on March 21, 2021.

 

Thereafter, the Term Sheet provides that the executive committee shall have no more than seven voting members (including the Principals so long as they satisfy the Ownership Threshold), with the specific size determined by the board of directors.

Stockholder Proposals and Nominations

Stockholders are only permitted to make stockholder proposals with respect to the matters on which they are entitled to vote. Further, AGM’s bylaws establish advance notice procedures that must be complied with in order for holders of AGM Class A Shares to bring stockholder proposals relating to the matters on which the holders of AGM Class A Shares may be entitled to vote. Generally, to be timely, a stockholder’s notice must be received at AGM’s principal executive offices not less than 90 days or more than 120 days prior to the first anniversary date of the immediately preceding annual meeting of stockholders. AGM’s bylaws also specify requirements as to the form and content of a stockholder’s notice. AGM’s bylaws allow AGM’s board of directors to adopt rules and regulations for the conduct of meetings, which may have the effect of precluding the conduct of certain business at a meeting if the rules and regulations are not followed. Holders of AGM Class A Shares may also bring nominations before annual meetings of stockholders, but only if they comply with the advance notice procedures (or proxy access procedures) in AGM’s bylaws. Generally, to be timely, a stockholder’s notice of its nominations must be received at AGM’s principal executive offices not less than 90 days or more than 120 days prior to the first anniversary date of the immediately preceding annual meeting of AGM’s stockholders. AGM’s bylaws also specify requirements as to the form and content of a stockholder’s notice with respect to any nominations a holder of AGM Common Shares intends to bring before a meeting.

 

Stockholders are only permitted to make stockholder proposals with respect to the matters on which they are entitled to vote. Further, the amended AGM bylaws establish advance notice procedures that must be complied with in order for holders of AGM Common Shares to bring stockholder proposals relating to the matters on which the holders are entitled to vote. Generally, to be timely, a stockholder’s notice must be received at AGM’s principal executive offices not less than 90 days or more than 120 days prior to the first anniversary date of the immediately preceding annual meeting of stockholders. The amended AGM bylaws also specify requirements as to the form and content of a stockholder’s notice. The amended AGM bylaws allow AGM’s board of directors to adopt rules and regulations for the conduct of meetings, which may have the effect of precluding the conduct of certain business at a meeting if the rules and regulations are not followed. Holders of AGM Common Shares may also bring nominations before annual meetings of stockholders, but only if they comply with the advance notice procedures (or proxy access procedures) in the amended AGM bylaws. Generally, to be timely, a stockholder’s notice of its nominations must be received at AGM’s principal executive offices not less than 90 days or more than 120 days prior to the first anniversary date of the immediately preceding annual meeting of AGM’s stockholders. The amended AGM bylaws also specify requirements as to the form and content of a stockholder’s notice with respect to any nominations a holder of AGM Common Shares intends to bring before a meeting.

 

247


Table of Contents

AGM (currently in effect)

 

AGM (giving effect to the AGM charter amendment)

Proxy Access

AGM’s bylaws contain a “proxy access” provision that permits a stockholder or group of up to five stockholders owning 25% or more in voting power of the outstanding AGM Class A Shares, AGM Class B Shares and shares of any AGM full voting preferred stock, voting together as a single class, continuously for at least three years to nominate and include in our proxy materials director nominees, provided the stockholder(s) and the nominee(s) satisfy the requirements specified in AGM’s bylaws. Among other things, the proxy access provision generally provides that, with respect to any AGM shares that a stockholder has continuously owned since the conversion of Apollo Global Management, LLC to AGM, such stockholder shall be deemed to have continuously owned such AGM shares through the period during which the stockholder continuously owned the shares of Apollo Global Management, LLC converted into such AGM shares.

 

The amended AGM bylaws contain a “proxy access” provision that permits a stockholder or group of up to five stockholders owning 25% or more in voting power of the outstanding AGM Common Shares, shares of AGM’s Series I preferred stock and shares of any other series of AGM full voting preferred stock, voting together as a single class, continuously for at least three years to nominate and include in our proxy materials director nominees, provided the stockholder(s) and the nominee(s) satisfy the requirements specified in AGM’s amended bylaws. Among other things, the proxy access provision in the amended AGM bylaws generally provides that, with respect to any AGM shares that a stockholder has continuously owned since the conversion of Apollo Global Management, LLC to AGM, such stockholder shall be deemed to have continuously owned such AGM shares through the period during which the stockholder continuously owned the shares of Apollo Global Management, LLC converted into such AGM shares.

Stockholder Action by Written Consent

Pursuant to Section 228 of the DGCL, any action required or permitted to be taken at any annual or special meeting of the stockholders may be taken without a meeting, without prior notice and without a vote if a duly delivered consent or consents in writing, setting forth the action so taken, is signed by the holders of outstanding stock having not less than the minimum number of votes that would be necessary to authorize or take such action at a meeting at which all shares of AGM’s capital stock entitled to vote thereon were present and voted, unless AGM’s certificate of incorporation provides otherwise. AGM’s certificate of incorporation permits the Class C Stockholder to act by written consent. Under AGM’s certificate of incorporation, stockholders (other than the Class C Stockholder) may only act by written consent if consented to by the Class C Stockholder (or, if either AGM Triggering Conditions is no longer met, if consented to by AGM’s board of directors).

  Pursuant to Section 228 of the DGCL, any action required or permitted to be taken at any annual or special meeting of the stockholders may be taken without a meeting, without prior notice and without a vote if a duly delivered consent or consents in writing, setting forth the action so taken, is signed by the holders of outstanding stock having not less than the minimum number of votes that would be necessary to authorize or take such action at a meeting at which all shares of AGM’s capital stock entitled to vote thereon were present and voted, unless the amended AGM certificate of incorporation provides otherwise. Under the amended AGM certificate of incorporation, stockholders may only act by written consent if consented to by AGM’s board of directors.

 

248


Table of Contents

AGM (currently in effect)

 

AGM (giving effect to the AGM charter amendment)

Certificate of Incorporation Amendments

In general, Section 242 of the DGCL requires that amendments to AGM’s certificate of incorporation first be approved by the AGM board of directors and then be approved by the affirmative vote of the holders of a majority in voting power of the outstanding AGM shares entitled to vote thereon, voting together as a single class. Under Section 242(b)(2) of the DGCL, a separate class vote of any outstanding class of AGM’s capital stock is also required for any amendment that (i) alters or changes the powers, preferences or special rights of such class so as to affect them adversely (except that if such amendment would alter or change the powers, preferences or special rights of one or more series of such class so as to affect them adversely, but shall not so affect the entire class, then only the shares of the series so affected shall be considered a separate class entitled to vote thereon) or (ii) changes the par value of such class of stock.

 

The AGM certificate of incorporation contains additional approval requirements (including the approval requirements of AGM’s outstanding preferred stock summarized above) that must also be met in certain circumstances to amend AGM’s certificate of incorporation. For so long as the AGM Triggering Conditions are met, any amendment to AGM’s certificate of incorporation must be approved by the Class C Stockholder. In addition, the AGM certificate of incorporation generally requires that amendments to the AGM certificate of incorporation be approved by the holders of a majority in voting power of the outstanding AGM Class A Shares, AGM Class B Shares and any shares of full voting preferred stock, voting together as a single class, unless such amendment falls within one of the exceptions enumerated in the AGM certificate of incorporation (the “Current Amendment Exceptions”). Under the Current Amendment Exceptions, the approval of the holders of a majority (or other requisite percentage) of the voting power of the outstanding AGM Class A Shares, AGM Class B Shares and any shares of full voting preferred stock, voting separately as a class, shall not be required for any such amendments (i) to AGM’s certificate of incorporation proposed by the board of directors or (ii) to AGM’s bylaws that:

 

(1)   is a change in AGM’s name, AGM’s registered agent or AGM’s registered office;

 

 

In general, Section 242 of the DGCL requires that amendments to the amended AGM certificate of incorporation first be approved by the AGM board of directors and then be approved by the affirmative vote of the holders of a majority in voting power of the outstanding AGM shares entitled to vote thereon, voting together as a single class. Under Section 242(b)(2) of the DGCL, a separate class vote of any outstanding class of AGM’s capital stock is also required for any amendment that (i) alters or changes the powers, preferences or special rights of such class so as to affect them adversely (except that if such amendment would alter or change the powers, preferences or special rights of one or more series of such class so as to affect them adversely, but shall not so affect the entire class, then only the shares of the series so affected shall be considered a separate class entitled to vote thereon) or (ii) changes the par value of such class of stock.

 

The amended AGM certificate of incorporation contains additional approval requirements (including the approval requirements of AGM’s outstanding preferred stock summarized above) that must also be met in certain circumstances to amend AGM’s certificate of incorporation. The AGM certificate of incorporation generally requires that amendments to the AGM certificate of incorporation be approved by the holders of a majority in voting power of the outstanding AGM Common Shares, shares of Series I preferred stock and shares of any other series of full voting preferred stock, voting together as a single class, unless such amendment falls within one of the exceptions enumerated in the amended AGM certificate of incorporation (the “Amendment Exceptions”). Under the Amendment Exceptions, unless otherwise required by applicable law, the approval of the holders of a majority (or other requisite percentage) of the voting power of the outstanding AGM Common Shares, shares of Series I preferred stock and any shares of any other series of full voting preferred stock, voting separately as a class, shall not be required for any such amendments (i) to the amended AGM certificate of incorporation proposed by the board of directors or (ii) to the amended AGM bylaws that:

 

(1)   is a change in AGM’s name, AGM’s registered agent or AGM’s registered office;

 

249


Table of Contents

AGM (currently in effect)

 

AGM (giving effect to the AGM charter amendment)

(2)   the board of directors has determined to be necessary or appropriate to address changes in

U.S. federal income tax regulations, legislation or interpretation;

 

(3)   the board of directors has determined (i) does not adversely affect the stockholders (other than the Class C Stockholder) as a whole (including any particular class or series of shares of stock of AGM as compared to other classes or series of shares of stock of AGM, treating the AGM Class A Shares and the AGM Class B Shares as a separate class for this purpose) in any material respect, (ii) to be necessary, desirable or appropriate to (A) satisfy any requirements, conditions or guidelines contained in any opinion, directive, order, ruling or regulation of any U.S. federal or state or non-U.S. agency or judicial authority or contained in any U.S. federal or state or non-U.S. statute (including the DGCL) or (B) facilitate the trading of the shares of stock of AGM (including the division or reclassification of any class or series of shares of stock of AGM into different classes or series to facilitate uniformity of tax consequences within such classes or series of shares of stock of AGM) or comply with any rule, regulation, guideline or requirement of any National Securities Exchange on which the shares of stock of AGM are or will be listed, (iii) to be necessary or appropriate in connection with splits and combinations of stock, or (iv) is required to effect the intent expressed in a registration statement or the intent of the provisions of AGM’s certificate of incorporation or is otherwise contemplated by AGM’s certificate of incorporation;

 

(4)   is a change in AGM’s fiscal year or taxable year and any other changes that AGM’s board of directors has determined to be necessary or appropriate as a result of a change in the fiscal year or taxable year of AGM including, if AGM’s board of directors has so determined, subject to the terms of the Series A preferred stock, Series B preferred stock and any certificate of designation relating to any series of AGM Preferred Stock, the dates on which dividends are to be made by AGM;

 

(5)   AGM’s board of directors has determined is necessary or appropriate based on the advice of AGM’s counsel, to prevent AGM or the Class C Stockholder or its partners, officers, trustees,

 

 

(2)   the board of directors has determined to be necessary or appropriate to address changes in U.S. federal income tax regulations, legislation or interpretation;

 

(3)   the board of directors has determined (i) does not adversely affect the stockholders as a whole (including any particular class or series of shares of stock of AGM as compared to other classes or series of shares of stock of AGM) in any material respect, (ii) to be necessary, desirable or appropriate to (A) satisfy any requirements, conditions or guidelines contained in any opinion, directive, order, ruling or regulation of any U.S. federal or state or non-U.S. agency or judicial authority or contained in any U.S. federal or state or non-U.S. statute (including the DGCL) or (B) facilitate the trading of the shares of stock of AGM (including the division or reclassification of any class or series of shares of stock of AGM into different classes or series to facilitate uniformity of tax consequences within such classes or series of shares of stock of AGM) or comply with any rule, regulation, guideline or requirement of any National Securities Exchange on which the shares of stock of AGM are or will be listed, (iii) to be necessary or appropriate in connection with splits and combinations of stock, or (iv) is required to effect the intent expressed in a registration statement or the intent of the provisions of the amended AGM certificate of incorporation or is otherwise contemplated by the amended AGM certificate of incorporation;

 

(4)   is a change in AGM’s fiscal year or taxable year and any other changes that AGM’s board of directors has determined to be necessary or appropriate as a result of a change in the fiscal year or taxable year of AGM including, if AGM’s board of directors has so determined, subject to the terms of the Series A preferred stock, Series B preferred stock and any certificate of designation relating to any series of preferred stock, the dates on which dividends are to be made by AGM;

 

(5)   AGM’s board of directors has determined is necessary or appropriate based on the advice of AGM’s counsel, to prevent AGM or its partners, officers, trustees, representatives or agents (as applicable) from having a material risk of being in any manner subjected to the provisions of the U.S. Investment Company Act of 1940, as amended, the U.S. Investment Advisers Act of 1940, as

 

250


Table of Contents

AGM (currently in effect)

 

AGM (giving effect to the AGM charter amendment)

representatives or agents (as applicable) from having a material risk of being in any manner subjected to the provisions of the U.S. Investment Company Act of 1940, as amended, the U.S. Investment Advisers Act of 1940, as amended, or “plan asset” regulations adopted under the U.S. Employee Retirement Income Security Act of 1974, as amended, regardless of whether or not such are substantially similar to plan asset regulations currently applied or proposed by the U.S. Department of Labor;

 

(6)   AGM’s board of directors has determined to be necessary, desirable or appropriate for the creation, authorization or issuance of any class or series of AGM’s capital stock or options, rights, warrants or appreciation rights relating to AGM’s capital stock;

 

(7)   are expressly permitted in AGM’s certificate of incorporation to be made by the Class C Stockholder acting alone;

 

(8)   are effected, necessitated or contemplated by an agreement of merger, consolidation or other business combination agreement that has been approved under the terms of AGM’s certificate of incorporation;

 

(9)   AGM’s board of directors has determined is necessary or appropriate to reflect and account for AGM’s formation by AGM of, or AGM’s investment in, any corporation, partnership, joint venture, limited liability company or other entity, as otherwise permitted by AGM’s certificate of incorporation;

 

(10)  reflect a merger into, or conveyance of all of AGM’s assets to, another limited liability entity that is newly formed and has no assets, liabilities or operations at the time of the merger or conveyance other than those it receives by way of the merger or conveyance consummated solely to effect a mere change in AGM’s legal form into another limited liability entity, the governing instruments of which provide the stockholders with substantially the same rights and obligations as provided by AGM’s certificate of incorporation; or

 

(11)  are substantially similar to any of the matters described in (1) through (10) above.

 

amended, or “plan asset” regulations adopted under the U.S. Employee Retirement Income Security Act of 1974, as amended, regardless of whether or not such are substantially similar to plan asset regulations currently applied or proposed by the U.S. Department of Labor;

 

(6)   AGM’s board of directors has determined to be necessary, desirable or appropriate for the creation, authorization or issuance of any class or series of AGM’s capital stock or options, rights, warrants or appreciation rights relating to AGM’s capital stock;

 

(7)   are effected, necessitated or contemplated by an agreement of merger, consolidation or other business combination agreement that has been approved under the terms of AGM’s certificate of incorporation;

 

(8)   AGM’s board of directors has determined is necessary or appropriate to reflect and account for AGM’s formation by AGM of, or AGM’s investment in, any corporation, partnership, joint venture, limited liability company or other entity, as otherwise permitted by the amended AGM certificate of incorporation;

 

(9)   reflect a merger into, or conveyance of all of AGM’s assets to, another limited liability entity that is newly formed and has no assets, liabilities or operations at the time of the merger or conveyance other than those it receives by way of the merger or conveyance consummated solely to effect a mere change in AGM’s legal form into another limited liability entity, the governing instruments of which provide the stockholders with substantially the same rights and obligations as provided by the amended AGM certificate of incorporation; or

 

(10)  are substantially similar to any of the matters described in (1) through (10) above.

 

Additionally, the amended AGM certificate of incorporation provides that the number of authorized shares of any class of stock, including the AGM Common Shares, may be increased or decreased (but not below the number of shares of such class then outstanding) by the affirmative vote of the holders of a majority in voting power of the then outstanding shares of capital stock entitled to vote thereon.

 

251


Table of Contents

AGM (currently in effect)

 

AGM (giving effect to the AGM charter amendment)

 

Additionally, AGM’s certificate of incorporation provides that the number of authorized shares of any class of stock, including the AGM Class A Shares, may be increased or decreased (but not below the number of shares of such class then outstanding) by the affirmative vote of the holders of a majority in voting power of the then outstanding shares of capital stock entitled to vote thereon.

 

The AGM certificate of incorporation states that AGM shall notify all of its record holders upon the final adoption of certain proposed amendments to AGM’s certificate of incorporation.

 

Super-majority and other requirements for certain amendments to AGM’s certificate of incorporation

 

The AGM certificate of incorporation includes several other supermajority or heightened voting provisions that may be implicated by certain amendments to the AGM certificate of incorporation. Among other things, and subject to certain exceptions, these provisions require the consent, vote or other approval of:

 

(1) each AGM equityholder whose obligations are enlarged by an amendment to the AGM certificate of incorporation;

(2) the holders of a majority in voting power of any class of stock whose rights or preferences are materially and adversely affected by an amendment in relation to other classes of AGM (unless, among other things, such amendment falls within one of the Current Amendment Exceptions);

 

(3) the holders of at least 90% in voting power of the outstanding AGM Class A Shares, AGM Class B Shares and any shares of full voting preferred stock, voting together as a single class, in order to amend certain provisions of the AGM certificate of incorporation governing the rights of the holders of such shares to vote on amendments to AGM’s certificate of incorporation (unless, among other things, such amendment falls within one of the Current Amendment Exceptions);

 

(4) the holders of AGM Class A Shares, AGM Class B Shares and any shares of full voting preferred stock possessing aggregate voting power at least equal to the voting percentage sought to be reduced by any amendment to the AGM certificate of incorporation in order to approve any such amendment reducing the voting percentage of such holders needed to vote in favor of or consent to a particular action;

 

 

The amended AGM certificate of incorporation states that AGM shall notify all of its record holders upon the final adoption of certain proposed amendments to AGM’s certificate of incorporation.

 

Super-majority and other requirements for certain amendments to the certificate of incorporation

 

The AGM certificate of incorporation includes several other supermajority or heightened voting provisions that may be implicated by certain amendments to the AGM certificate of incorporation. Among other things, and subject to certain exceptions, these provisions require the consent, vote or other approval of:

 

(1) each AGM equityholder whose obligations are enlarged by an amendment to the amended AGM certificate of incorporation;

 

(2) the holders of a majority in voting power of any class of stock whose rights or preferences are materially and adversely affected by an amendment in relation to other classes of AGM (unless, among other things, such amendment falls within one of the Amendment Exceptions);

 

(3) the holders of at least 90% in voting power of the outstanding AGM Common Shares, shares of Series I preferred stock and shares of any other series of full voting preferred stock, voting together as a single class, in order to amend certain provisions of the certificate of incorporation governing the rights of the holders of such shares to vote on amendments to the certificate of incorporation (unless, among other things, such amendment falls within one of the Amendment Exceptions);

 

(4) the holders of AGM Common Shares, shares of Series I preferred stock and shares of any other series of full voting preferred stock possessing aggregate voting power at least equal to the voting percentage that is sought to be reduced by any amendment to the certificate of incorporation in order to approve any such amendment reducing the voting percentage of such holders needed to vote in favor of or consent to a particular action;

 

(5) the Investors or their Affiliates (as defined in the AGM certificate of incorporation) holding AGM Common Shares for certain amendments to the AGM certificate of incorporation that would have a disproportionate adverse effect on the Investors and their Affiliates; and

 

252


Table of Contents

AGM (currently in effect)

 

AGM (giving effect to the AGM charter amendment)

 

(5) the Investors or their Affiliates (as defined in the AGM certificate of incorporation) holding AGM Class A Shares for certain amendments to the AGM certificate of incorporation that would have a disproportionate adverse effect on the Investors and their Affiliates; and

 

(6) the holders of at least a majority in voting power of the outstanding AGM Class B Shares to amend the provision of the AGM certificate of incorporation generally governing the voting powers of the AGM Class B Shares.

 

 

(6) the holders of at least a majority in voting power of the outstanding shares of Series I preferred stock to amend the provision of the certificate of incorporation generally governing the voting powers of the Series I preferred stock.

Bylaw Amendments

For so long as the AGM Triggering Conditions are met, any amendment to AGM’s bylaws must be approved by the Class C Stockholder. Subject to the receipt of the Class C Stockholder’s approval for so long as the AGM Triggering Conditions are met, bylaw amendments may be adopted by either the AGM board of directors or the AGM stockholders entitled to vote thereon. Notwithstanding the foregoing, amendments to specified bylaw provisions relating to (i) meetings of stockholders (other than the proxy access provision), (ii) the board of directors (other than executive committee observers), (iii) uncertificated shares and lost stock certificates and (iv) amendments to the AGM bylaws must also be approved by the holders of a majority in voting power of the outstanding AGM Class A Shares, AGM Class B Shares and any shares of full voting preferred stock, voting together as a single class, unless such bylaw amendment falls within one of the Amendment Exceptions. Additionally, the bylaws cannot be amended to enlarge the obligations of any AGM equityholder without such equityholder’s consent.

  Bylaw amendments may be adopted by either the AGM board of directors or the AGM stockholders entitled to vote thereon; except that: (x) amendments to specified bylaw provisions relating to (i) meetings of stockholders (other than the proxy access provision), (ii) the board of directors (other than executive committee observers) and (iii) amendments to the bylaws must also be approved by the holders of a majority in voting power of the outstanding AGM Common Shares, shares of Series I preferred stock and shares of any other series of full voting preferred stock, voting together as a single class unless such bylaw amendment falls within one of the Amendment Exceptions and (y) the bylaws cannot be amended to enlarge the obligations of any AGM equityholder without such equityholder’s consent.
Special Meetings of Stockholders

AGM’s certificate of incorporation provides that, subject to the rights of the holders of any series of AGM Preferred Stock, special meetings of AGM’s stockholders may be called at any time only by AGM’s board of directors, the Class C Stockholder, if at any time any stockholders other than the Class C Stockholder are entitled under applicable law or AGM’s certificate of incorporation to vote on specific matters proposed to be brought before a special meeting, stockholders representing 50% or more of the voting power of the outstanding Class A Shares, Class B Shares and shares of any series of full voting preferred stock which are entitled to vote at such

  The amended AGM certificate of incorporation provides that, subject to the rights of the holders of any series of AGM Preferred Stock, special meetings of AGM’s stockholders may be called at any time only (i) by AGM’s board of directors, (ii) by stockholders representing 50% or more of the voting power of the outstanding Common Shares, Series I preferred shares and shares of any series of full voting preferred stock which are entitled to vote at such meeting, or (iii) as otherwise provided in the terms of the Series A preferred stock or Series B preferred stock.

 

253


Table of Contents

AGM (currently in effect)

 

AGM (giving effect to the AGM charter amendment)

meeting, or as otherwise provided in the terms of the Series A preferred stock or Series B preferred stock.  
Notice of Meetings of Stockholders

Under the DGCL and AGM’s bylaws, AGM must provide notice of any meeting of stockholders stating the place, date and time of the meeting, the means of remote communications, if any, by which stockholders and proxyholders may be deemed to be present in person and vote at such meeting, the record date for determining the stockholders entitled to vote at the meeting (if such date is different from the record date for determining stockholders entitled to notice of the meeting) and (x) in the case of a special meeting, the purpose or purposes for which the meeting is called, and (y) in the case of an annual meeting, those matters that the AGM board of directors (or, for so long as the AGM Triggering Conditions are met, the Class C Stockholder) intends to present for action by the stockholders Corporation at the time of giving notice, to each AGM stockholder entitled to vote at such meeting as of the record date for notice of the meeting, which notice must be given not less than 10 nor more than 60 days prior to the date of the meeting.

  Under the DGCL and AGM’s amended bylaws, AGM must provide notice of any meeting of stockholders stating the place, date and time of the meeting, the means of remote communications, if any, by which stockholders and proxyholders may be deemed to be present in person and vote at such meeting, the record date for determining the stockholders entitled to vote at the meeting (if such date is different from the record date for determining stockholders entitled to notice of the meeting) and (x) in the case of a special meeting, the purpose or purposes for which the meeting is called, and (y) in the case of an annual meeting, those matters that the AGM board of directors intends to present for action by the stockholders at the time of giving notice, to each AGM stockholder entitled to vote at such meeting as of the record date for notice of the meeting, which notice must be given not less than 10 nor more than 60 days prior to the date of the meeting.
Actions Requiring Class C Stockholder Approval

For so long as the AGM Triggering Conditions are met, certain actions require the prior approval of the Class C Stockholder, including, without limitation:

 

•  entry into a debt financing arrangement by AGM or any of AGM’s subsidiaries, in one transaction or a series of related transactions, in an amount in excess of 10% of AGM’s then existing long-term indebtedness (other than with respect to intercompany debt financing arrangements);

 

•  issuances of securities that would, subject to certain exceptions, (i) represent, after such issuance, or upon conversion, exchange or exercise, as the case may be, at least 5% on a fully diluted, as converted, exchanged or exercised basis, of any class of equity securities or (ii) have designations, preferences, rights priorities or powers that are more favorable than the AGM Class A Shares;

 

•  adoption of a stockholder rights plan;

 

•  amendment of AGM’s certificate of incorporation or AGM’s bylaws;

  The amended AGM certificate of incorporation would not provide any AGM stockholder with any analogous consent or approval rights.

 

254


Table of Contents

AGM (currently in effect)

 

AGM (giving effect to the AGM charter amendment)

 

•  exchange or disposition of all or substantially all of the assets, taken as a whole, in a single transaction or a series of related transactions;

 

•  merger, sale or other combination with or into any other person;

 

•  transfer, mortgage, pledge, hypothecation or a grant of a security interest in all or substantially all of the assets of AGM and AGM’s subsidiaries taken as a whole;

 

•  removal of an Executive Officer (as defined in AGM’s certificate of incorporation);

 

•  liquidation or dissolution of AGM; and

 

•  any Extraordinary Transaction or the determination of the use of proceeds of any Extraordinary Transaction.

 
Limitation of Personal Liability of Directors

AGM’s certificate of incorporation provides that a director of AGM will not be liable to AGM or its stockholders for monetary damages for breach of fiduciary duty as a director, except to the extent such exemption from liability or limitation thereof is not permitted under the DGCL. Any amendment, modification or repeal of the foregoing provision will not adversely affect any right or protection of a director of AGM in respect of any act or omission occurring prior to the time of such amendment, modification or repeal.

  The amended AGM certificate of incorporation provides that a director of AGM will not be liable to AGM or its stockholders for monetary damages for breach of fiduciary duty as a director, except to the extent such exemption from liability or limitation thereof is not permitted under the DGCL. Any amendment, modification or repeal of the foregoing provision will not adversely affect any right or protection of a director of AGM in respect of any act or omission occurring prior to the time of such amendment, modification or repeal.
Indemnification of Directors and Officers

Under AGM’s certificate of incorporation, in most circumstances AGM will indemnify the following persons, to the fullest extent permitted by law, from and against all losses, claims, damages, liabilities, joint or several, expenses (including legal fees and expenses), judgments, fines, penalties, interest, settlements or other amounts: AGM’s former manager, the Class C Stockholder; any Affiliate of AGM’s former manager or the Class C Stockholder; any member, partner, Tax Matters Partner, Partnership Representative, officer, director, employee, agent, fiduciary or trustee of any Corporate Group Member (each as defined in the AGM certificate of incorporation), the former manager, the Class C Stockholder or any of their respective Affiliates; any person who is or was serving at the request of the former manager or the Class C Stockholder or any of their respective Affiliates as an officer, director,

 

Under the amended AGM certificate of incorporation, in most circumstances AGM will be obligated to indemnify the following persons, to the fullest extent permitted by law, from and against all losses, claims, damages, liabilities, joint or several, expenses (including legal fees and expenses), judgments, fines, penalties, interest, settlements or other amounts: AGM’s former manager, AGM’s former Class C Stockholder; any Affiliate of AGM’s former manager or former Class C Stockholder; any member, partner, Tax Matters Partner, Partnership Representative, officer, director, employee, agent, fiduciary or trustee of any Corporate Group Member (each as defined in the amended AGM certificate of incorporation), the former manager, the former Class C Stockholder or any of their respective Affiliates; any person who is or was serving at the request of the former manager or the former Class C Stockholder or

 

255


Table of Contents

AGM (currently in effect)

 

AGM (giving effect to the AGM charter amendment)

employee, member, partner, Tax Matters Partner, Partnership Representative, agent, fiduciary or trustee of another person; provided, that a person shall not be included by reason of providing, on a fee-for-services basis, trustee, fiduciary or custodial services; and any person that AGM’s board of directors in its sole discretion designates as an “Indemnified Person” as permitted by applicable law.

 

AGM has agreed to provide this indemnification unless there has been a final and non-appealable judgment by a court of competent jurisdiction determining that these persons acted in bad faith or engaged in fraud or willful misconduct. AGM has also agreed to provide this indemnification for criminal proceedings. Any indemnification under these provisions will only be out of AGM’s assets. AGM may purchase insurance against liabilities asserted against and expenses incurred by persons for AGM’s activities, regardless of whether AGM would have the power to indemnify the person against liabilities under AGM’s certificate of incorporation.

 

AGM has entered into indemnification agreements with each of AGM’s directors, executive officers and certain of AGM’s employees which set forth the obligations described above.

 

AGM has also agreed to indemnify each of AGM’s Managing Partners and certain Contributing Partners against certain amounts that they are required to pay in connection with a general partner obligation for the return of previously made performance fee distributions in respect of Fund IV, Fund V and Fund VI.

 

AGM also currently maintains liability insurance for AGM’s directors and officers.

 

any of their respective Affiliates as an officer, director, employee, member, partner, Tax Matters Partner, Partnership Representative, agent, fiduciary or trustee of another person; provided, that a person shall not be included by reason of providing, on a fee-for-services basis, trustee, fiduciary or custodial services; and any person that AGM’s board of directors in its sole discretion designates as an “Indemnified Person” as permitted by applicable law.

 

AGM has agreed to provide this indemnification unless there has been a final and non-appealable judgment by a court of competent jurisdiction determining that these persons acted in bad faith or engaged in fraud or willful misconduct. AGM has also agreed to provide this indemnification for criminal proceedings. Any indemnification under these provisions will only be out of AGM’s assets. AGM may purchase insurance against liabilities asserted against and expenses incurred by persons for AGM’s activities, regardless of whether AGM would have the power to indemnify the person against liabilities under the amended AGM certificate of incorporation.

 

AGM has entered into indemnification agreements with each of AGM’s directors, executive officers and certain of AGM’s employees which set forth the obligations described above.

 

AGM has also agreed to indemnify each of AGM’s Managing Partners and certain Contributing Partners against certain amounts that they are required to pay in connection with a general partner obligation for the return of previously made performance fee distributions in respect of Fund IV, Fund V and Fund VI.

 

AGM also currently maintains liability insurance for AGM’s directors and officers.

 

256


Table of Contents

AGM (currently in effect)

 

AGM (giving effect to the AGM charter amendment)

Preemptive Rights

The AGM Class A Shares are not entitled to preemptive rights and are not subject to conversion, redemption or sinking fund provisions.

  The AGM Common Shares will not be entitled to preemptive rights and are not subject to conversion, redemption or sinking fund provisions.
Dividends

Subject to preferences that apply to shares of Series A preferred stock and Series B preferred stock and any other shares of AGM Preferred Stock outstanding at the time, the holders of AGM Class A Shares are entitled to receive dividends out of funds legally available therefor if AGM’s board of directors, in its sole discretion, determines to declare and pay dividends and then only at the times and in the amounts that AGM’s board of directors may determine.

 

AGM’s certificate of incorporation prohibits AGM from making or paying any dividend of cash or other assets with respect to the AGM Class B Shares (except for dividends consisting only of additional AGM Class B Shares paid proportionally with respect to each outstanding AGM Class B Share) or the AGM Class C Share.

 

Subject to preferences that apply to shares of Series A preferred stock, Series B preferred stock and Series I preferred stock any other shares of AGM Preferred Stock outstanding at the time, the holders of AGM Common Shares are entitled to receive dividends out of funds legally available therefor if AGM’s board of directors, in its sole discretion, determines to declare and pay dividends and then only at the times and in the amounts that AGM’s board of directors may determine.

Change of Control Laws

AGM’s certificate of incorporation provides that AGM elects not to be governed by Section 203 of the DGCL.

  Pursuant to the amended AGM certificate of incorporation, AGM will elect not to be governed by Section 203 of the DGCL.
Forum Selection

Unless AGM consents in writing to the selection of an alternative forum, and subject to Sections 21.09 and 22.09 of AGM’s certificate of incorporation, the Court of Chancery of the State of Delaware shall, to the fullest extent permitted by law, be the sole and exclusive forum for:

 

(i) any derivative action or proceeding brought on AGM’s behalf;

 

(ii)  any action asserting a claim of breach of a fiduciary duty owed by any of AGM’s current or former directors, officers, other employees or stockholders to AGM or AGM’s stockholders or any current or former member or fiduciary of AGM LLC to AGM LLC or AGM LLC’s members;

 

Unless AGM consents in writing to the selection of an alternative forum, and subject to Sections 21.09 and 22.09 of AGM’s certificate of incorporation, the Court of Chancery of the State of Delaware shall, to the fullest extent permitted by law, be the sole and exclusive forum for:

 

(i) any derivative action or proceeding brought on AGM’s behalf;

 

(ii)  any action asserting a claim of breach of a fiduciary duty owed by any of AGM’s current or former directors, officers, other employees or stockholders to AGM or AGM’s stockholders or any current or former member or fiduciary of AGM LLC to AGM LLC or AGM LLC’s members;

 

257


Table of Contents

AGM (currently in effect)

  

AGM (giving effect to the AGM charter amendment)

(iii)  any action asserting a claim arising pursuant to any provision of the DGCL, AGM’s certificate of incorporation or AGM’s bylaws or as to which the DGCL confers jurisdiction on the Court of Chancery of the State of Delaware; or

  

(iii)  any action asserting a claim arising pursuant to any provision of the DGCL, AGM’s certificate of incorporation or AGM’s bylaws or as to which the DGCL confers jurisdiction on the Court of Chancery of the State of Delaware; or

(iv) any action asserting a claim governed by the internal affairs doctrine,

  

(iv) any action asserting a claim governed by the internal affairs doctrine,

except for, as to each of (i) through (iv) above, any claim as to which the Court of Chancery determines that there is an indispensable party not subject to the jurisdiction of the Court of Chancery (and the indispensable party does not consent to the personal jurisdiction of the Court of Chancery within ten (10) days following such determination), which is vested in the exclusive jurisdiction of a court or forum other than the Court of Chancery, or for which the Court of Chancery does not have subject matter jurisdiction. The exclusive forum provision also provides that it will not apply to claims arising under the Securities Act, the Exchange Act or other federal securities laws for which there is exclusive federal or concurrent federal and state jurisdiction. Any person or entity purchasing or otherwise acquiring or holding any interest in shares of AGM’s capital stock will be deemed to have notice of and consented to the provisions described in this paragraph. Stockholders cannot waive, and will not be deemed to have waived under the exclusive forum provision, AGM’s compliance with the federal securities laws and the rules and regulations thereunder. However, the enforceability of similar forum provisions in other corporations’ certificates of incorporation have been challenged in legal proceedings and it is possible that a court could find these types of provisions to be unenforceable.   

except for, as to each of (i) through (iv) above, any claim as to which the Court of Chancery determines that there is an indispensable party not subject to the jurisdiction of the Court of Chancery (and the indispensable party does not consent to the personal jurisdiction of the Court of Chancery within ten (10) days following such determination), which is vested in the exclusive jurisdiction of a court or forum other than the Court of Chancery, or for which the Court of Chancery does not have subject matter jurisdiction.

 

The foregoing exclusive forum provision also provides that it will not apply to claims arising under the Securities Act, the Exchange Act or other federal securities laws for which there is exclusive federal or concurrent federal and state jurisdiction. However, the amended AGM bylaws provide that unless AGM consents in writing to the selection of an alternative forum, the federal district courts of the United States of America shall be the exclusive forum for the resolution of any claims arising under the Securities Act, the Exchange Act or other federal securities laws for which there is exclusive federal or concurrent federal and state jurisdiction.

   Stockholders cannot waive, and will not be deemed to have waived under these exclusive forum provision, AGM’s compliance with the federal securities laws and the rules and regulations thereunder. However, the enforceability of similar forum provisions in other corporations’ certificates of incorporation have been challenged in legal proceedings and it is possible that a court could find these types of provisions to be unenforceable.

Following the AGM Charter Amendment and the Consummation of the Mergers

The rights of the stockholders of AGM and the relative powers of AGM’s board of directors are governed by the DGCL, and AGM’s certificate of incorporation and bylaws. As a result of the transactions contemplated by the merger agreement, each outstanding AGM Class A Share will be converted automatically into the right to receive one duly authorized, validly issued, fully paid and nonassessable HoldCo Share.

 

258


Table of Contents

Many of the principal attributes of the AGM Class A Shares and the HoldCo Shares will be similar, as AGM is, and HoldCo will be, a Delaware corporation. However, there are differences between AGM’s certificate of incorporation and bylaws currently in effect and HoldCo’s certificate of incorporation and bylaws as they will be in effect from and after the closing of the AGM Merger.

The following is a summary comparison of the material differences between the rights of AGM stockholders under AGM’s certificate of incorporation and bylaws and the rights HoldCo stockholders will have as stockholders under HoldCo’s certificate of incorporation and bylaws. The discussion in this section does not include a description of rights or obligations under the U.S. federal securities laws or NYSE listing requirements or of AGM’s or HoldCo’s governance or other policies. Such rights, obligations or provisions generally apply equally to the AGM Class A Shares and the HoldCo Shares.

The statements in this section are qualified in their entirety by reference to, and are subject to, the detailed provisions of AGM’s certificate of incorporation and bylaws currently in effect and HoldCo’s certificate of incorporation and bylaws as they will be in effect from and after the completion of the transactions contemplated by the merger agreement. The form of HoldCo’s certificate of incorporation and bylaws substantially in the form as they will be in effect from and after the completion of the transactions contemplated by the merger agreement are attached as Annex D and Annex E to this joint proxy statement/prospectus. Stockholders of AGM should read carefully the relevant provisions of the DGCL, the AGM certificate of incorporation and bylaws and HoldCo’s certificate of incorporation and bylaws. Copies of the documents referred to in this summary may be obtained as described in the section of this joint proxy statement/prospectus titled “Where You Can Find More Information” beginning on page 375.

 

AGM (currently in effect)

  

HoldCo

Authorized Capital Stock

  

AGM’s authorized capital stock consists of 100,000,000,000 shares, which is divided into four classes as follows:

  

HoldCo’s authorized capital stock will consist of 100,000,000,000 shares, which is divided into two classes as follows:

•   90,000,000,000 AGM Class A Shares;

 

•   999,999,999 AGM Class B Shares;

 

•   one (1) AGM Class C Share; and

 

•   9,000,000,000 shares of preferred stock, $0.00001 par value per share (“AGM Preferred Stock”), of which (x) 11,000,000 shares are designated as Series A preferred stock, (y) 12,000,000 shares are designated as Series B preferred stock and (z) the remaining 8,977,000,000 shares may be designated from time to time in accordance with Article IV of AGM’s certificate of incorporation.

  

•   90,000,000,000 shares of common stock, $0.00001 par value per share (such shares, the “HoldCo Common Shares”; and

 

•   10,000,000,000 shares of preferred stock, $0.00001 par value per share (“HoldCo Preferred Stock”), which may be designated from time to time in accordance with Article IV of HoldCo’s certificate of incorporation.

Rights of Preferred Stock   

AGM’s board of directors is authorized, subject to limitations prescribed by Delaware law, to provide, out of the unissued shares of AGM Preferred Stock, for one or more series of AGM Preferred Stock, to fix the designation, powers (including voting powers), preferences and relative, participating, optional and other special rights of, and the qualifications, limitations or restrictions thereof, such series of AGM Preferred

  

HoldCo’s board of directors is authorized, subject to limitations prescribed by Delaware law, to provide, out of the unissued shares of HoldCo Preferred Stock, for one or more series of HoldCo Preferred Stock, to fix the designation, powers (including voting powers), preferences and relative, participating, optional and other special rights of, and the qualifications, limitations or restrictions thereof,

 

259


Table of Contents

AGM (currently in effect)

  

HoldCo

Stock and the number of shares of such series, in each case without further vote or action by AGM’s stockholders (except as may be required by the terms of AGM’s certificate of incorporation and any certificate of designation relating to any series of AGM Preferred Stock then outstanding). AGM’s board of directors can also increase (but not above the total number of shares of AGM Preferred Stock then authorized and available for issuance and not committed for other issuance) or decrease (but not below the number of shares of such series then outstanding) the number of shares of any series of AGM Preferred Stock. AGM’s board of directors may authorize the issuance of AGM Preferred Stock with voting or conversion rights that could dilute or have a detrimental effect on the proportion of voting power held by, or other relative rights of, the holders of the AGM Class A Shares. The issuance of AGM Preferred Stock, while providing flexibility in connection with possible acquisitions and other corporate purposes, could, among other things, have the effect of delaying, deferring or preventing a change in the control of AGM and might adversely affect the market price of the AGM Class A Shares.

 

As of December 31, 2020, AGM’s certificate of incorporation has designated two series of AGM Preferred Stock, Series A preferred stock and Series B preferred stock, each of which is outstanding.

   such series of HoldCo Preferred Stock and the number of shares of such series, in each case without further vote or action by HoldCo’s stockholders (except as may be required by the terms of HoldCo’s certificate of incorporation and any certificate of designation relating to any series of HoldCo Preferred Stock then outstanding). HoldCo’s board of directors can also increase (but not above the total number of shares of HoldCo Preferred Stock then authorized and available for issuance and not committed for other issuance) or decrease (but not below the number of shares of such series then outstanding) the number of shares of any series of HoldCo Preferred Stock. HoldCo’s board of directors may authorize the issuance of HoldCo Preferred Stock with voting or conversion rights that could dilute or have a detrimental effect on the proportion of voting power held by, or other relative rights of, the holders of the HoldCo Common Shares. The issuance of HoldCo Preferred Stock, while providing flexibility in connection with possible acquisitions and other corporate purposes, could, among other things, have the effect of delaying, deferring or preventing a change in the control of HoldCo and might adversely affect the market price of the HoldCo Common Shares.
  

Upon the consummation of the mergers, HoldCo is not expected to have any outstanding shares of HoldCo Preferred Stock. However, AGM will become a wholly-owned subsidiary of HoldCo by virtue of the mergers and AGM’s existing shares of Series A preferred stock and Series B preferred stock are expected to remain as outstanding shares of preferred stock of AGM.

Series A Preferred Stock

  
Economic rights   

Dividends on the Series A preferred stock are payable when, as and if declared by AGM’s board of directors out of funds legally available therefor, at a rate per annum equal to 6.375% of the $25.00 liquidation preference per share of Series A preferred stock. Dividends on the Series A preferred stock are payable quarterly on March 15, June 15, September 15 and December 15 of each year, when, as and if declared by AGM’s board of directors.

  

 

260


Table of Contents

AGM (currently in effect)

  

HoldCo

Dividends on the Series A preferred stock are non-cumulative.

  

Ranking

  

Shares of the Series A preferred stock rank senior to the AGM Class A Shares, the AGM Class B Shares and the AGM Class C Share (collectively, the “AGM Common Stock”) and equally with shares of AGM’s Series B preferred stock and any of AGM’s other equity securities, including any other AGM Preferred Stock, that AGM may issue in the future, whose terms provide that such securities will rank equally with the Series A preferred stock with respect to payment of dividends and distribution of AGM’s assets upon AGM’s dissolution (“Series A parity stock”). Shares of the Series B preferred stock include the same provisions with respect to restrictions on declaration and payment of dividends as the Series A preferred stock. Holders of the Series A preferred stock do not have preemptive or subscription rights.

  

Shares of the Series A preferred stock rank junior to (i) all of AGM’s existing and future indebtedness and (ii) any of AGM’s equity securities, including AGM Preferred Stock, that AGM may authorize or issue in the future, whose terms provide that such securities will rank senior to the Series A preferred stock with respect to payment of dividends and distribution of AGM’s assets upon AGM’s dissolution (such equity securities, “Series A senior stock”). AGM currently has no Series A senior stock outstanding. While any shares of Series A preferred stock are outstanding, AGM may not authorize or create any class or series of Series A senior stock without the affirmative vote of two-thirds of the votes entitled to be cast by the holders of outstanding Series A preferred stock and all other series of Series A Voting Preferred Stock (defined below), voting as a single class. See “ —Voting rights” below for a discussion of the voting rights applicable if AGM seeks to create any class or series of Series A senior stock.

  
Maturity   

The Series A preferred stock does not have a maturity date, and AGM is not required to redeem or repurchase the Series A preferred stock.

  

 

261


Table of Contents

AGM (currently in effect)

  

HoldCo

Optional redemption   

AGM may not redeem the Series A preferred stock prior to March 15, 2022 except as provided below under “ —Change of control redemption.” At any time or from time to time on or after March 15, 2022, subject to any limitations that may be imposed by law, AGM may, in the sole discretion of AGM’s board of directors, redeem the Series A preferred stock, out of funds legally available therefor, in whole or in part, at a price of $25.00 per share of Series A preferred stock plus an amount equal to declared and unpaid dividends, if any, from the dividend payment date immediately preceding the redemption date to, but excluding, the redemption date.

  

Holders of the Series A preferred stock have no right to require the redemption of the Series A preferred stock.

  
Change of control redemption   

If a change of control event occurs prior to March 15, 2022, within 60 days of the occurrence of such change of control event, AGM may, in the sole discretion of AGM’s board of directors, redeem the Series A preferred stock, in whole but not in part, out of funds legally available therefor, at a price of $25.25 per share of Series A preferred stock plus an amount equal to any declared and unpaid dividends to, but excluding, the redemption date.

  

If AGM does not give a redemption notice within the time periods specified in AGM’s certificate of incorporation following a change of control event (whether before, on or after March 15, 2022), the dividend rate per annum on the Series A preferred stock will increase by 5.00%, beginning on the 31st day following the consummation of such change of control event.

  

A change of control event would occur if a change of control is accompanied by (i) the lowering of the rating on certain series of AGM’s senior notes that are issued or guaranteed by AGM either of the Rating Agencies (as defined below) (or, if no such series of AGM’s senior notes are outstanding or no such series of AGM’s senior notes are then rated by the applicable Rating Agency, AGM’s long-term issuer rating by such Rating Agency) in respect of such change of control and (ii) any series of such senior notes (or, if no such series of AGM’s senior notes are outstanding or no such series

  

 

262


Table of Contents

AGM (currently in effect)

  

HoldCo

of AGM’s senior notes are then rated by the applicable Rating Agency, AGM’s long-term issuer rating by such Rating Agency), is rated below investment grade by both Fitch Ratings Inc. and Standard & Poor’s Ratings Services, a division of McGraw-Hill Financial Inc., or any respective successor thereto (jointly, the “Rating Agencies” and each, a “Rating Agency”) on any date from the date of the 60-day period following public notice of the occurrence of a change of control (which period may be extended as provided in AGM’s certificate of incorporation).   
Voting rights   

Except as indicated below, the holders of the Series A preferred stock will have no voting rights.

  

Whenever six quarterly dividends (whether or not consecutive) payable on the Series A preferred stock or six quarterly dividends (whether or not consecutive) payable on any series of Series A parity stock have not been declared and paid, the number of directors on AGM’s board of directors will be increased by two and the holders of the Series A preferred stock, voting together as a single class with the holders of the Series B preferred stock and any other series of Series A parity stock then outstanding upon which like voting rights have been conferred and are exercisable (any such other series, together with the Series B preferred stock, the “Series A Voting Preferred Stock”), will have the right to elect these two additional directors at a meeting of the holders of the Series A preferred stock and such Series A Voting Preferred Stock. These voting rights will continue until four consecutive quarterly dividends have been declared and paid on the Series A preferred stock, and the qualification to serve as a director and the terms of office of all directors elected by the holders of the Series A preferred stock and such Series A Voting Preferred Stock will cease and terminate immediately and the total number of directors on AGM’s board of directors will be automatically decreased by two.

  

The affirmative vote of the holders of two-thirds of the votes entitled to be cast by the holders of outstanding Series A preferred stock and all series of Series A Voting Preferred Stock, voting as a single class, either at a meeting of stockholders or by written consent, is required in order:

  

(i) to amend, alter or repeal any provision of AGM’s certificate of incorporation relating to the Series A preferred stock or any series of Series A Voting Preferred Stock, whether by merger, consolidation

  

 

263


Table of Contents

AGM (currently in effect)

  

HoldCo

or otherwise, to affect materially and adversely the rights, powers and preferences of the holders of the Series A preferred stock or Series A Voting Preferred Stock, and

  

(ii)  to authorize, create or increase the authorized amount of, any class or series of AGM Preferred Stock having rights senior to the Series A preferred stock with respect to the payment of dividends or amounts upon, the dissolution of AGM,

  
provided, however, that, in the case of clause (i) above, (x) no such vote of the Series A preferred stock or Series A Voting Preferred Stock, as the case may be, is required if in connection with any such amendment, alteration or repeal, by merger, consolidation or otherwise, each share of Series A preferred stock and Series A Voting Preferred Stock remains outstanding without the terms thereof being materially and adversely changed in any respect to the holders thereof or is converted into or exchanged for preferred equity securities of the surviving entity having the rights, powers and preferences thereof substantially similar to those of such Series A preferred stock or Series A Voting Preferred Stock, as the case may be, and (y) if such amendment materially and adversely affects the rights, powers and preferences of one or more but not all of the classes or series of Series A Voting Preferred Stock and Series A preferred stock at the time outstanding, only the affirmative vote of the holders of at least two-thirds of the votes entitled to be cast by the holders of the outstanding shares of the classes or series of Series A Voting Preferred Stock and Series A preferred stock so affected, voting as a single class regardless of class or series, is required in lieu of (or, if such consent is required by law, in addition to) the affirmative vote of at least two-thirds of the holders of the votes entitled to be cast by the Series A Voting Preferred Stock and the Series A preferred stock otherwise entitled to vote as a single class;   

provided, further, that, in the case of clause (i) or (ii) above, no such vote of the holders of Series A Voting Preferred Stock or Series A preferred stock, as the case may be, is required if, at or prior to the time when such action is to take effect, provision is made for the redemption of all shares of Series A Voting Preferred Stock or Series A preferred stock, as the case may be, at the time outstanding.

  

 

264


Table of Contents

AGM (currently in effect)

  

HoldCo

In addition, the DGCL requires that the outstanding shares of AGM Preferred Stock be entitled to vote as a single class upon any proposed amendment to AGM’s certificate of incorporation that would increase or decrease the par value of the shares of AGM Preferred Stock or alter or change the powers, preferences, or special rights of the shares of AGM Preferred Stock so as to affect them adversely; provided, that in the case of a proposed amendment to AGM’s certificate of incorporation that would alter or change the powers, preferences, or special rights of one or more series of AGM Preferred Stock so as to affect them adversely, but would not so affect the entire class of AGM Preferred Stock, then only the shares of the series of AGM Preferred Stock so affected by the amendment are entitled to vote as a single class on such amendment for purposes of this requirement imposed by the DGCL.

  

However, AGM may create additional series or classes of Series A parity stock and any equity securities that rank junior to AGM’s Series A preferred stock and issue additional series of such stock without the consent of any holder of the Series A preferred stock.

  

Amount payable in liquidation

  

Upon AGM’s dissolution, each holder of the Series A preferred stock will be entitled to a payment equal to the sum of the $25.00 liquidation preference per share of Series A preferred stock and declared and unpaid dividends, if any, to, but excluding the date of the dissolution. Such payment will be made out of AGM’s assets or proceeds thereof available for distribution to the holders of the Series A preferred stock following the payment or provision for the liabilities of AGM (including the expenses of such dissolution) and the satisfaction of all claims ranking senior to the Series A preferred stock.

  

 

No conversion rights

 

  

The shares of Series A preferred stock are not convertible into any class of AGM Common Stock or any other class or series of AGM’s capital stock or any other security.

  

Series B Preferred Stock

 

Economic rights

  

Dividends on the Series B preferred stock are payable when, as and if declared by AGM’s board of directors out of funds legally available therefor, at a rate

  

 

265


Table of Contents

AGM (currently in effect)

  

HoldCo

per annum equal to 6.375% of the $25.00 liquidation preference per share of Series B preferred stock. Dividends on the Series B preferred stock are payable quarterly on March 15, June 15, September 15 and December 15 of each year, when, as and if declared by AGM’s board of directors.

  

Dividends on the Series B preferred stock are non-cumulative.

  

Ranking

  

Shares of the Series B preferred stock rank senior to the AGM Class A Shares, the AGM Class B Shares and the AGM Class C Share (collectively, the “AGM Common Stock”) and equally with shares of AGM’s Series A preferred stock and any of AGM’s other equity securities, including any other AGM Preferred Stock, that AGM may issue in the future, whose terms provide that such securities will rank equally with the Series B preferred stock with respect to payment of dividends and distribution of AGM’s assets upon AGM’s dissolution (“Series B parity stock”). Shares of the Series B preferred stock include the same provisions with respect to restrictions on declaration and payment of dividends as the Series A preferred stock. Holders of the Series B preferred stock do not have preemptive or subscription rights.

  

Shares of the Series B preferred stock rank junior to (i) all of AGM’s existing and future indebtedness and (ii) any of AGM’s equity securities, including AGM Preferred Stock, that AGM may authorize or issue in the future, whose terms provide that such securities will rank senior to the Series B preferred stock with respect to payment of dividends and distribution of AGM’s assets upon AGM’s dissolution (such equity securities, “Series B senior stock”). AGM currently has no Series B senior stock outstanding. While any shares of Series B preferred stock are outstanding, AGM may not authorize or create any class or series of Series B senior stock without the affirmative vote of the holders of two-thirds of the votes entitled to be cast by the holders of outstanding Series B preferred stock and all other series of Series B Voting Preferred Stock (defined below), voting as a single class.

  

See “ —Voting rights” below for a discussion of the voting rights applicable if AGM seeks to create any class or series of Series B senior stock.

 

  

 

266


Table of Contents

AGM (currently in effect)

  

HoldCo

Maturity

 

The Series B preferred stock does not have a maturity date, and AGM is not required to redeem or repurchase the Series B preferred stock.

  

 

Optional redemption

  

 

AGM may not redeem the Series B preferred stock prior to March 15, 2023 except as provided below under “ —Change of control redemption.” At any time or from time to time on or after March 15, 2023, subject to any limitations that may be imposed by law, AGM may, in the sole discretion of AGM’s board of directors, redeem the Series B preferred stock, out of funds legally available therefor, in whole or in part, at a price of $25.00 per share of Series B preferred stock plus an amount equal to declared and unpaid dividends, if any, from the dividend payment date immediately preceding the redemption date to, but excluding, the redemption date.

  

Holders of the Series B preferred stock will have no right to require the redemption of the Series B preferred stock.

  

Change of control redemption

  

If a change of control event occurs prior to March 15, 2023, within 60 days of the occurrence of such change of control event, AGM may, in the sole discretion of AGM’s board of directors, redeem the Series B preferred stock, in whole but not in part, out of funds legally available therefor, at a price of $25.25 per share of Series B preferred stock plus an amount equal to any declared and unpaid dividends to, but excluding, the redemption date.

  

If AGM does not give a redemption notice within the time periods specified in AGM’s certificate of incorporation following a change of control event (whether before, on or after March 15, 2023), the dividend rate per annum on the Series B preferred stock will increase by 5.00%, beginning on the 31st day following the consummation of such change of control event.

  

A change of control event would occur if a change of control is accompanied by (i) the lowering of the rating on certain series of AGM’s senior notes that are issued or guaranteed by AGM by either of the Rating Agencies (or, if no such series of AGM’s senior notes are outstanding or no such series of AGM’s senior notes

  

 

267


Table of Contents

AGM (currently in effect)

  

HoldCo

are then rated by the applicable Rating Agency, AGM’s long-term issuer rating by such Rating Agency) in respect of such change of control and (ii) any series of such senior notes (or, if no such series of AGM’s senior notes are outstanding or no such series of AGM’s senior notes are then rate by the applicable Rating Agency, or AGM’s long-term issuer rating by such Rating Agency) is rated below investment grade by both Rating Agencies on any date from the date of the 60-day period following public notice of the occurrence of a change of control (which period may be extended as provided in AGM’s certificate of incorporation).   
Rating Agency Redemption Event   

If a rating agency redemption event occurs prior to March 15, 2023, within 60 days of the occurrence of such rating agency redemption event, AGM may, in the Class C Stockholder’s sole discretion, redeem the Series B preferred stock, in whole but not in part, out of funds legally available therefore, at a price of $25.50 per share of Series B preferred stock, plus an amount equal to all declared and unpaid dividends to, but excluding, the redemption date, without payment of any undeclared dividend.

  

A rating agency redemption event would occur if an applicable rating agency changes the methodology or criteria that were employed in assigning equity credit to securities with features similar to the Series B preferred stock on March 19, 2018, which will either (a) shorten the period of time during which equity credit pertaining to the Series B preferred stock would have been in effect had the current methodology not been changed or (b) reduces the amount of equity credit assigned to the Series B preferred stock as compared with the amount of equity credit that such rating agency had assigned to the Series B Preferred Shares as of March 19, 2018.

  
Voting rights   

Except as indicated below, the holders of the Series B preferred stock will have no voting rights.

  

Whenever six quarterly dividends (whether or not consecutive) payable on the Series B preferred stock or six quarterly dividends (whether or not consecutive) payable on any series or class of Series B parity stock have not been declared and paid, the number of directors on AGM’s board of directors will be increased by two and the holders of the Series B preferred stock, voting together as a single class with the holders of the Series B

  

 

268


Table of Contents

AGM (currently in effect)

  

HoldCo

preferred stock and any other class or series of Series B parity stock then outstanding upon which like voting rights have been conferred and are exercisable (any such other class or series, together with the Series A preferred stock, the “Series B Voting Preferred Stock”), will have the right to elect these two additional directors at a meeting of the holders of the Series B preferred stock and such Series B Voting Preferred Stock. These voting rights will continue until four consecutive quarterly dividends have been declared and paid on the Series B preferred stock, and the qualification to serve as a director and the terms of office of all directors elected by the holders of the Series B preferred stock and such Series B voting preferred stock will cease and terminate immediately and the total number of directors on AGM’s board of directors will be automatically decreased by two.

  

The affirmative vote of the holders of two-thirds of the votes entitled to be cast by the holders of outstanding Series B preferred stock and all series of Series B voting preferred stock, voting as a single class, either at a meeting of stockholders or by written consent, is required in order:

  

(i) to amend, alter or repeal any provision of AGM’s certificate of incorporation relating to the Series B preferred stock or any series of Series B Voting Preferred Stock, whether by merger, consolidation or otherwise, to affect materially and adversely the rights, powers and preferences of the holders of the Series B preferred stock or Series B Voting Preferred Stock, and

  

(ii)  to authorize, create or increase the authorized amount of, any class or series of AGM Preferred Stock having rights senior to the Series B preferred stock with respect to the payment of dividends or amounts upon the dissolution of AGM,

  
provided, however, that, in the case of clause (i) above, (x) no such vote of the Series B Voting Preferred Stock or Series B preferred stock, as the case may be, is required if in connection with any such amendment, alteration or repeal, by merger, consolidation or otherwise, each share of Series B voting preferred stock and Series B preferred stock remains outstanding without the terms thereof being materially and adversely changed in any respect to the holders thereof or is converted into or exchanged for preferred equity securities of the surviving entity having the rights, powers and preferences thereof substantially similar to those of such Series B voting preferred stock or Series B   

 

269


Table of Contents

AGM (currently in effect)

  

HoldCo

Voting Preferred Stock, as the case may be, and (y) if such amendment materially and adversely affects the rights, powers and preferences of one or more but not all of the classes or series of Series B Voting Preferred Stock and Series B preferred stock at the time outstanding, only the affirmative vote of the holders of at least two-thirds of the votes entitled to be case by the holders of the outstanding shares of the classes or series of Series B Voting Preferred Stock and Series B preferred stock so affected, voting as a single class regardless of class or series, is required in lieu of (or, if such consent is required by law, in addition to) the affirmative vote of the holders of at least two-thirds of the votes entitled to be cast by the Series B Voting Preferred Stock and the Series B preferred stock otherwise entitled to vote as a single class;   

provided, further, that, in the case of clause (i) or (ii) above, no such vote of the holders of Series B Voting Preferred Stock or Series B preferred stock, as the case may be, is required if, at or prior to the time when such action is to take effect, provision is made for the redemption of all shares of Series B Voting Preferred Stock or Series B preferred stock, as the case may be, at the time outstanding.

  

However, AGM may create additional series or classes of Series B parity stock and any equity securities that rank junior to AGM’s Series B preferred stock and issue additional series of such stock without the consent of any holder of the Series B preferred stock.

  
Amount payable in liquidation   

Upon AGM’s dissolution, each holder of the Series B preferred stock will be entitled to a payment equal to the sum of the $25.00 liquidation preference per share of Series B preferred stock and declared and unpaid dividends, if any, to, but excluding the date of the dissolution. Such payment will be made out of AGM’s assets or proceeds thereof available for distribution to the holders of the Series B preferred stock following the payment or provision for the liabilities of AGM (including the expenses of such dissolution) and the satisfaction of all claims ranking senior to the Series B preferred stock.

  

 

270


Table of Contents

AGM (currently in effect)

  

HoldCo

No conversion rights   

The shares of Series B preferred stock are not convertible into any class of AGM Common Stock or any other class or series of AGM’s capital stock or any other security.

  

 

Voting Rights

  

For so long as AGM Management, LLC or any permitted successor owns the AGM Class C Share in its capacity as a stockholder of AGM (“Class C Stockholder”) and (i) the Class C Stockholder and its Affiliates (as defined in AGM’s certificate of incorporation), including their respective general partners, members and limited partners, (ii) AP Professional Holdings, L.P., a Cayman Islands exempted limited partnership and its Affiliates, including their respective general partners, members and limited partners, (iii) with respect to each of the Principals, such Principal and such Principal’s Group (as defined in AGM’s certificate of incorporation), (iv) any former or current investment professional of or other employee of an Apollo Employer (as defined in AGM’s certificate of incorporation) or the Apollo Operating Group (as defined in AGM’s certificate of incorporation) (or such other entity controlled by a member of the Apollo Operating Group) and any member of such Person’s Group (as defined in AGM’s certificate of incorporation), (v) any former or current executive officer of an Apollo Employer or the Apollo Operating Group (or such other entity controlled by a member of the Apollo Operating Group) and any member of such Person’s Group; and (vi) any former or current director of an Apollo Employer or the Apollo Operating Group (or such other entity controlled by a member of the Apollo Operating Group) and any member of such Person’s Group (clauses (i) through (vi), collectively, the “Apollo Group”) beneficially owns, in the aggregate, 10% or more of the voting power of AGM, the Class C Stockholder shall, on all matters generally submitted for vote to the stockholders (the “General Stockholder Matters”) be entitled to such number of votes as shall equal the difference of (A) nine and nine-tenths (9.9) times the aggregate number of votes entitled to be cast by the holders of AGM Class A Shares and full voting preferred stock, minus (B) the number of votes equal to the aggregate number of units in the Apollo Operating Group outstanding as of the relevant record date, less the number of AGM Class A Shares outstanding as of the same relevant record date (the “Aggregate Class B Vote”) (such difference, the

  

Each outstanding HoldCo Common Share will entitle the holder thereof to one vote on all matters on which holders of HoldCo Common Shares are entitled to vote. Except as required by the DGCL or as expressly otherwise provided by the HoldCo certificate of incorporation, each holder of HoldCo Common Shares, as such, shall be entitled to vote on any matter submitted to the stockholders of the HoldCo generally.

 

In addition, holders of HoldCo Common Shares will have no voting, approval or consent rights in respect of any amendments to the HoldCo certificate of incorporation (including any certificate of designation relating to any series of preferred stock) that relates solely to the terms of one or more outstanding series of HoldCo preferred stock on which the holders of such affected series of preferred stock are entitled to vote.

 

271


Table of Contents

AGM (currently in effect)

  

HoldCo

“Class C Vote”); provided that, for so long as there is a Class C Stockholder, the Aggregate Class B Vote shall not exceed 9% of the total votes entitled to be cast by holders of all shares of capital stock entitled to vote thereon.   

If the number of votes entitled to be cast by the holders of AGM Class A Shares which are free float, as determined by AGM in reliance upon the guidance issued by FTSE Russell (the “Class A Free Float”), on any General Stockholder Matter equals less than 5.1% of the votes entitled to be cast by the holders of all shares of capital stock entitled to vote thereon as of the relevant record date:

  

(1)   the Class C Vote shall be reduced to equal such number as would result in the total number of votes cast by holders of the Class A Free Float being equal to 5.1% of the votes entitled to be cast by the holders of all shares of capital stock entitled to vote thereon, voting together as a single class (the “Class A Free Float Adjustment”); and

  

(2)   if, after giving effect to the Class A Free Float Adjustment, the Aggregate Class B Vote on any General Stockholder Matter would be in excess of 9% of the total number of the votes entitled to be cast thereon by the holders of all outstanding shares of capital stock, (x) the Aggregate Class B Vote shall be reduced to 9% of such total number and (y) the Class C Vote, as calculated after giving effect to the Class A Free Float Adjustment, shall be increased by a number of votes equal to the number of votes by which the Aggregate Class B Vote was reduced pursuant to the foregoing clause (x).

  

Additionally, except as required by the DGCL or as provided under AGM’s certificate of incorporation,

  

(1)   for so long as the AGM Triggering Conditions are met, the Class C Stockholder shall have one vote for each AGM Class C Share that is outstanding on all matters (other than a General Stockholder Matter) on which the Class C Stockholder is entitled to vote;

  

(2)   the Class C Stockholder and the holders of AGM Class A Shares, AGM Class B Shares and full voting preferred stock, if any, shall vote together as a single class on matters required by the Delaware General Corporation Law and the rules of the New York Stock Exchange; and

  

 

272


Table of Contents

AGM (currently in effect)

  

HoldCo

(3)   holders of AGM Class A Shares and AGM Class B Shares shall each be entitled to vote on any General Stockholder Matter.

  

AGM’s certificate of incorporation provides that, except as otherwise required by the DGCL or provided in AGM’s certificate of incorporation, the holders of the AGM Class A Shares and the holders of the AGM Class B Shares will vote together as a single class on each matter submitted to a vote of the holders of the AGM Class A Shares.

  

AGM’s certificate of incorporation provides that the number of authorized shares of any class of stock, including the AGM Class A Shares, may be increased or decreased (but not below the number of shares of such class then outstanding) by the affirmative vote of the holders of a majority in voting power of the then outstanding shares of capital stock entitled to vote thereon.

  

In addition, AGM’s certificate of incorporation provides that generally, with respect to any matter on which the holders of AGM Class A Shares are entitled to vote, they shall vote together with the holders of AGM Class B Shares as a single class. As of December 31, 2020, BRH owns the one outstanding AGM Class B Share, and with respect to almost any matter as to which AGM Class A Shares may be entitled to vote, depending on the number of outstanding AGM Class A Shares and AGM Class B Shares actually voted, BRH should generally have sufficient voting power to substantially influence matters subject to the vote.

  
Loss of voting rights   

If at any time any person or group (other than the Apollo Group) acquires, in the aggregate, beneficial ownership of 20% or more of any class of AGM’s stock then outstanding (other than the AGM Class C Share), that person or group will lose voting rights on all of its shares of stock and such shares of stock may not be voted on any matter as to which such shares may be entitled to vote and will not be considered to be outstanding when sending notices of a meeting of stockholders of AGM to vote on any matter (unless required by applicable law), calculating required votes, determining the presence of a quorum or for other similar purposes under AGM’s certificate of incorporation or bylaws, in each case, as applicable and

  

 

273


Table of Contents

AGM (currently in effect)

  

HoldCo

to the extent such shares of stock are entitled to any vote. The foregoing limitations also shall not apply to (i) any person or group who acquired 20% or more of AGM’s outstanding shares of any class directly from any member of the Apollo Group; (ii) to any person or group who acquired 20% or more of any shares of any class then outstanding directly or indirectly from a person or group described in clause (i) (provided that AGM’s former manager or board of directors shall have notified such person or group in writing that such limitation shall not apply); or (iii) to any person or group who acquired 20% or more of any shares issued by AGM with the prior approval of AGM’s former manager or board of directors.   

Additionally, each Principal or person who entered into a Roll-up Agreement (an “Exchanging Person”) or, in the event of such Exchanging Person’s death or disability, such Exchanging Person’s legal or personal representative may elect, by written notice to AGM (an “Exchange Election”), to divest all or a portion of the shares to be issued in an exchange of units of the Apollo Operating Group for AGM Class A Shares of the right to vote on the election and removal of directors, in which case each share subject to the Exchange Election shall not entitle the holder thereof to vote on, and shall not be deemed outstanding solely for the purposes of voting on, the election or removal of directors until the earlier of (A) such time that the Exchanging Person or, in the event of such Exchanging Person’s death or disability, such Exchanging Person’s legal or personal representative provides written notice to AGM electing to terminate the Exchange Election with respect to such share and (B) such time that such share is no longer beneficially owned by such Principal’s Group or such Roll-up Holder’s Group (as defined in AGM’s certificate of incorporation) (the first such event to occur with respect to which any share subject to an Exchange Election, an “Exchange Election Termination”) and (y) from and after any Exchange Election Termination with respect to any AGM Class A Shares. The foregoing clause (x) shall no longer apply to such shares and shall not, in and of itself, divest such shares of the right to vote on the election or removal of directors or cause such shares not to be deemed outstanding.

  
Quorum   
At any meeting of stockholders of AGM, the holders of a majority of the voting power of the outstanding stock of the class or classes or series for which a meeting has    At any meeting of stockholders of HoldCo, the holders of a majority of the voting power of the outstanding stock of the class or classes or series for

 

274


Table of Contents

AGM (currently in effect)

  

HoldCo

been called, represented in person or by proxy, shall constitute a quorum of such class or classes or series unless any such action by the stockholders requires approval by holders of a greater percentage of voting power of such stock, in which case the quorum shall be such greater percentage.    which a meeting has been called, represented in person or by proxy, shall constitute a quorum of such class or classes or series unless any such action by the stockholders requires approval by holders of a greater percentage of voting power of such stock, in which case the quorum shall be such greater percentage.
Stockholder Rights   
AGM currently has no stockholder rights plan. While AGM has no present intention to adopt a stockholder rights plan, the AGM board retains the right to adopt a new plan at a future date, except that the adoption of a stockholder rights plan also requires the consent of the Class C Stockholder so long as the AGM Triggering Conditions are met.    HoldCo currently has no stockholder rights plan. While HoldCo has no present intention to adopt a stockholder rights plan, the HoldCo board retains the right to adopt a new plan at a future date.
Number of Directors   
Subject to the rights of any series of preferred Stock then outstanding, for so long as the AGM Triggering Conditions are met, the Class C Stockholder has the sole power to set the number of directors of the board. Otherwise, the number of directors shall be set by a resolution of the board subject to the rights of any series of preferred stock then outstanding. The AGM board of directors currently consists of 12 directors. However, pursuant to the Term Sheet, AGM and the Principals controlling the Class C Stockholder have agreed to expand the size of the AGM board of directors to 15 directors, consisting of: (i) nine independent directors nominated by the existing AGM executive committee, (ii) Jay Clayton, (iii) the three Principals and (iv) James Zelter and Scott Kleinman. Mr. Black stepped down from the AGM board of directors on March 21, 2021.   

Subject to the rights of any series of HoldCo preferred stock then outstanding and the terms and conditions of the stockholder agreements, the HoldCo board of directors has the sole power to set the number of directors of the HoldCo board.

 

Pursuant to the merger agreement and the Term Sheet, effective as of the closing of the mergers, the board of directors of HoldCo immediately following the effective time of the AHL Merger will consist of (i) four directors selected by the disinterested members of the board of directors of AHL and reasonably acceptable to AGM (including Mr. James Belardi), of which three must qualify as an “independent director” under the listing standards of the NYSE and the applicable rules of the SEC, (ii) the 14 directors of AGM in office immediately prior to the effective time of the AHL Merger and (iii) no more than 18 directors in the aggregate.

Election of Directors   

Directors are elected by an annual meeting of the stockholders of AGM properly brought before the meeting and, subject to the rights of the holders of any series of preferred stock with respect to any director elected by holders of preferred stock, directors shall be elected by a plurality of the votes cast by the holders of the outstanding shares of AGM Common Stock and any full voting preferred stock present in person or represented by and entitled to vote on the election of directors at such annual meeting. The time, date and

  

Directors will be elected by an annual meeting of the stockholders of HoldCo properly brought before the meeting. Subject to the rights of the holders of any series of preferred stock with respect to any director elected by holders of preferred stock, in an uncontested election, directors will be elected by a majority of the votes cast by the holders of the outstanding shares of HoldCo capital stock entitled to vote on the election of directors at such annual meeting. In a contested election, directors will be

 

275


Table of Contents

AGM (currently in effect)

  

HoldCo

place of the annual meeting shall be fixed by the board of directors.   

elected by a plurality of the votes cast by the holders of HoldCo’s outstanding shares of capital stock present in person or represented by proxy and entitled to vote on the election of directors at such annual meeting. However, if a director is not re-elected by a majority of the votes cast, such director shall offer to tender his or her resignation to the HoldCo board of directors and the Nominating & Corporate Governance Committee of the HoldCo board of directors will make a recommendation to the HoldCo board of directors on whether to accept or reject the resignation, or whether other action should be taken. In this case, the HoldCo board of directors (excluding the director tendering his or her resignation) will act on the Nominating & Corporate Governance Committee’s recommendation and publicly disclose its decision and the rationale behind it within ninety (90) days from the date of the certification of the election results.

 

The time, date and place of the annual meeting will be fixed by the HoldCo board of directors.

Term of Office of Directors   

AGM has one class of directors and the AGM certificate of incorporation does not provide for a classified board of directors. AGM’s directors are elected for a term of one year.

   HoldCo will have one class of directors and the Holdco certificate of incorporation will not provide for a classified board of directors. HoldCo’s directors will be elected for a term of one year.
Filling Vacancies on the Board of Directors   

In addition, AGM’s certificate of incorporation provides that, subject to the rights granted to one or more series of AGM Preferred Stock then outstanding, for so long as the AGM Triggering Conditions are met, any newly created directorship on the board of directors that results from an increase in the number of directors and any vacancies on AGM’s board of directors will be filled by the Class C Stockholder.

 

In the event that either AGM Triggering Conditions is no longer met, then subject to the rights granted to one or more series of the preferred stock then outstanding, (i) any vacancies on the AGM board of directors may only be filled by the affirmative vote of a majority of the remaining directors, even if less than a quorum, or by a sole remaining director and (ii) any newly created directorship on the board of directors that results from an increase in the number of directors may only be filled by the affirmative vote of a majority of the directors in office, provided that a quorum is present.

  

The HoldCo certificate of incorporation will provide that, subject to the terms and conditions of the stockholders agreements and rights granted to one or more series of the preferred stock then outstanding, any vacancies on the HoldCo board of directors may only be filled by the affirmative vote of a majority of the remaining directors, even if less than a quorum, or by a sole remaining director. The HoldCo certificate of incorporation will also provide that, subject to the rights granted to one or more series of the preferred stock then outstanding, any newly created directorship on the HoldCo board of directors that results from an increase in the number of directors may only be filled by the affirmative vote of a majority of the directors in office, provided that a quorum is present.

 

If there are no directors in office, then an election of directors may be held in accordance with the DGCL.

 

276


Table of Contents

AGM (currently in effect)

  

HoldCo

Cumulative Voting   

AGM’s certificate of incorporation does not provide for cumulative voting and, accordingly, AGM’s stockholders do not have cumulative voting rights in connection with the election of directors.

   The HoldCo certificate of incorporation does not provide for cumulative voting and, accordingly, HoldCo’s stockholders will not have cumulative voting rights in connection with the election of directors.
Removal of Directors   

Any director or the whole board of directors (other than a director elected by holders of preferred stock) may be removed, with or without cause, at any time, by the affirmative vote of the holders of a majority in voting power of the outstanding shares of AGM Common Stock and any full voting preferred stock entitled to vote thereon, voting together as a class.

   Any HoldCo director or the whole HoldCo board of directors (other than a director elected by holders of preferred stock) may be removed, with or without cause, at any time, by the affirmative vote of the holders of a majority in voting power of the outstanding HoldCo Common Shares and any full voting preferred stock entitled to vote thereon, voting together as a class.
Director Voting Powers   

Certain of AGM’s directors are designated by the Class C Stockholder as “BRH Director.” For so long the AGM Triggering Conditions are met, the BRH Directors are designated by the Class C Stockholder.

 

So long as the AGM Triggering Conditions are met, on any matter to be voted on or consented to by the board of directors (other than certain Derivative Decisions and Extraordinary Transactions (as each is defined in AGM’s certificate of incorporation)) (i) each Non-BRH Director shall be entitled to cast one (1) vote, (ii) the BRH Directors shall collectively be entitled to cast an aggregate number of votes equal to (x) the total number of directors constituting the entire board of directors, minus (y) the total number of BRH Directors then in office, plus (z) one (1) (such aggregate number of votes, the “Aggregate BRH Director Voting Power”), such that, at any time, the BRH Directors in office at such time shall collectively be entitled to cast a majority of the votes that may be cast by the directors of the board of directors, and (iii) each BRH Director present at such meeting or participating in such consent shall be entitled to cast a number of votes (including any fractions thereof) equal to the quotient of (A) the Aggregate BRH Director Voting Power, divided by (B) the number of BRH Directors present at such meeting or participating in such consent.

 

For so long as the AGM Triggering Conditions are met and any BRH Directors are serving on the board of

   Under the HoldCo certificate of incorporation, each HoldCo director will have one vote on each matter to be voted on or consented to by the HoldCo board of directors and each HoldCo director serving on a committee or subcommittee of the HoldCo board of directors will have one vote on each matter to be voted on or consented to by such committee or subcommittee.

 

277


Table of Contents

AGM (currently in effect)

  

HoldCo

directors, on any matter to be voted on or consented to by any committee or subcommittee of the board of directors (other than the Executive Committee or with respect to any Derivative Decisions), (i) each Non-BRH Director serving on such committee or subcommittee is entitled to cast one (1) vote, (ii) the BRH Directors serving on such committee or subcommittee are collectively entitled to cast an aggregate number of votes equal to (x) the total number of directors constituting such entire committee or subcommittee, minus (y) the total number of BRH Directors then serving on such committee or subcommittee, plus (z) one (1), such that, at any time, the BRH Directors are collectively be entitled to cast a majority of the votes that may be cast by the Directors serving on such committee or subcommittee, and (iii) each BRH Director serving on such committee or subcommittee present at such meeting or participating in such consent is entitled to cast a number of votes (including any fractions thereof) equal to the quotient of (A) the Aggregate BRH Director Committee Voting Power, divided by (B) the number of BRH Directors present at the meeting or participating in the consent.   
Executive Committee   

The BRH Directors constitute the Executive Committee of the AGM board directors, which is broadly empowered under AGM’s certificate of incorporation to manage the business and affairs of AGM to the fullest extent permitted by law other than with respect to any Derivative Decisions or certain actions or matters that the AGM board of directors is required from time to time to delegate to a committee of independent directors.

  

In accordance with the Term Sheet, upon the earlier of March 31, 2022 and the closing of the mergers, AGM intends to form an executive committee of the HoldCo board vested with such duties as delegated to it by the HoldCo board of directors, and responsible generally for managing the affairs of the HoldCo board of directors between its meetings, and providing guidance to senior management and recommendations to the HoldCo board of directors regarding strategic, financial and operating plans and performance, and key employment decisions, in each case, consistent with and subject to applicable law and securities regulations and the fiduciary duties of the board of directors.

 

The Term Sheet states that, for the first year of its existence, the voting members of the HoldCo executive committee shall be Jay Clayton and the three Principals. During the first year of the executive committee’s existence, James Zelter, Scott Kleinman, Gary Parr and one former AHL director designated by AHL will serve as nonvoting observers on the executive committee. Thereafter, the Term Sheet provides that the executive committee shall have no more than 7 voting members (including the Principals so long as they satisfy the Ownership Threshold), with the specific size determined by the

 

278


Table of Contents

AGM (currently in effect)

  

HoldCo

   HoldCo board of directors. Mr. Black stepped down from the AGM board of directors on March 21, 2021.
Stockholder Proposals and Nominations   

Stockholders are only permitted to make stockholder proposals with respect to the matters on which they are entitled to vote. Further, AGM’s bylaws establish advance notice procedures that must be complied with in order for holders of AGM Class A Shares to bring stockholder proposals relating to the matters on which the holders of AGM Class A Shares may be entitled to vote. Generally, to be timely, a stockholder’s notice must be received at AGM’s principal executive offices not less than 90 days or more than 120 days prior to the first anniversary date of the immediately preceding annual meeting of stockholders. AGM’s bylaws also specify requirements as to the form and content of a stockholder’s notice. AGM’s bylaws allow AGM’s board of directors to adopt rules and regulations for the conduct of meetings, which may have the effect of precluding the conduct of certain business at a meeting if the rules and regulations are not followed. Holders of AGM Class A Shares may also bring nominations before annual meetings of stockholders, but only if they comply with the advance notice procedures (or proxy access procedures) in AGM’s bylaws. Generally, to be timely, a stockholder’s notice of its nominations must be received at AGM’s principal executive offices not less than 90 days or more than 120 days prior to the first anniversary date of the immediately preceding annual meeting of AGM’s stockholders. AGM’s bylaws also specify requirements as to the form and content of a stockholder’s notice with respect to any nominations a holder of AGM Common Shares intends to bring before a meeting.

  

Holders of HoldCo Common Shares will only permitted to make stockholder proposals with respect to the matters on which they are entitled to vote. Further, the HoldCo bylaws establish advance notice procedures that must be complied with in order for holders of HoldCo Common Shares to bring stockholder proposals relating to the matters on which the holders are entitled to vote. Generally, to be timely, a stockholder’s notice must be received at HoldCo’s principal executive offices not less than 90 days or more than 120 days prior to the first anniversary date of the immediately preceding annual meeting of stockholders. The HoldCo bylaws also specify requirements as to the form and content of a stockholder’s notice. The HoldCo bylaws allow AGM’s board of directors to adopt rules and regulations for the conduct of meetings, which may have the effect of precluding the conduct of certain business at a meeting if the rules and regulations are not followed. Holders of HoldCo Common Shares may also bring nominations before annual meetings of stockholders, but only if they comply with the advance notice procedures (or proxy access procedures) in the HoldCo bylaws. Generally, to be timely, a stockholder’s notice of its nominations must be received at HoldCo’s principal executive offices not less than 90 days or more than 120 days prior to the first anniversary date of the immediately preceding annual meeting of HoldCo’s stockholders. The HoldCo bylaws also specify requirements as to the form and content of a stockholder’s notice with respect to any nominations a holder of HoldCo Common Shares intends to bring before a meeting.

Proxy Access

  

AGM’s bylaws contain a “proxy access” provision that permits a stockholder or group of up to five stockholders owning 25% or more in voting power of the outstanding AGM Class A Shares, AGM Class B Shares and shares of any AGM full voting preferred stock, voting together as a single class, continuously for at least three years to nominate and include in our proxy materials director nominees, provided the stockholder(s) and the nominee(s) satisfy the requirements specified in AGM’s bylaws. Among other things, the proxy access provision generally provides that, with respect to any

  

HoldCo’s bylaws contain a “proxy access” provision that permits a stockholder or group of up to five stockholders owning 25% or more in voting power of the outstanding HoldCo Common Shares continuously for at least three years to nominate and include in our proxy materials director nominees, provided the stockholder(s) and the nominee(s) satisfy the requirements specified in HoldCo’s bylaws. Among other things, the proxy access provision in the HoldCo’s bylaws will generally provide that, with respect to any HoldCo Common

 

279


Table of Contents

AGM (currently in effect)

  

HoldCo

AGM shares that a stockholder has continuously owned since the conversion of Apollo Global Management, LLC to AGM, such stockholder shall be deemed to have continuously owned such AGM shares through the period during which the stockholder continuously owned the shares of Apollo Global Management, LLC converted into such AGM shares.    Shares that were issued upon, and have been continuously owned by a stockholder since, the conversion of an AGM Class A Share or AHL Class A Share in the mergers, such stockholder shall be deemed to have continuously owned such HoldCo Common Shares through the period during which the stockholder continuously owned the AGM Class A Shares or AHL Class A Shares so converted and any Class A Common Shares of Apollo Global Management, LLC converted into any such AGM Class A Shares in the conversion of Apollo Global Management, LLC. In addition, the proxy access provision in the HoldCo’s bylaws will generally provide that stockholders who have continuously owned HoldCo Common Shares issued upon the exchange for AOG units following any such exchange will also be deemed to have continuously owned such HoldCo Common Shares through the period during which such stockholder owned the AOG unit exchanged therefor.
Stockholder Action by Written Consent   

Pursuant to Section 228 of the DGCL, any action required or permitted to be taken at any annual or special meeting of the stockholders may be taken without a meeting, without prior notice and without a vote if duly delivered a consent or consents in writing, setting forth the action so taken, is signed by the holders of outstanding stock having not less than the minimum number of votes that would be necessary to authorize or take such action at a meeting at which all shares of AGM’s capital stock entitled to vote thereon were present and voted, unless AGM’s certificate of incorporation provides otherwise. AGM’s certificate of incorporation permits the Class C Stockholder to act by written consent. Under AGM’s certificate of incorporation, and subject to the terms of preferred stock, stockholders (other than the Class C Stockholder) may only act by written consent if consented to by the Class C Stockholder (or, if either AGM Triggering Conditions is no longer met, if consented to by AGM’s board of directors).

  

Subject to the terms of any series of HoldCo preferred stock, the HoldCo certificate of incorporation prohibits HoldCo’s stockholders from taking any action by written consent in lieu of a meeting of stockholders and requires that any action to be taken by HoldCo’s stockholders be taken solely at an annual or special meeting of stockholders.

Certificate of Incorporation Amendments

  

In general, Section 242 of the DGCL requires that amendments to AGM’s certificate of incorporation first be approved by the AGM board of directors and then be approved by the affirmative vote of the holders of a majority in voting power of the outstanding AGM shares entitled to vote thereon, voting together as a

  

In general, Section 242 of the DGCL requires that amendments to HoldCo’s certificate of incorporation first be approved by the HoldCo board of directors and then be approved by the affirmative vote of the holders of a majority in voting power of the outstanding HoldCo shares entitled to vote

 

280


Table of Contents

AGM (currently in effect)

  

HoldCo

single class. Under Section 242(b)(2) of the DGCL, a separate class vote of any outstanding class of AGM’s capital stock is also required for any amendment that (i) alters or changes the powers, preferences or special rights of such class so as to affect them adversely (except that if such amendment would alter or change the powers, preferences or special rights of one or more series of such class so as to affect them adversely, but shall not so affect the entire class, then only the shares of the series so affected shall be considered a separate class entitled to vote thereon) or (ii) changes the par value of such class of stock.

 

The AGM certificate of incorporation contains additional approval requirements (including the approval requirements of AGM’s outstanding preferred stock summarized above) that must also be met in certain circumstances to amend AGM’s certificate of incorporation. For so long as the AGM Triggering Conditions are met, any amendment to AGM’s certificate of incorporation must be approved by the Class C Stockholder. In addition, the AGM certificate of incorporation generally requires that amendments to the AGM certificate of incorporation be approved by the holders of a majority in voting power of the outstanding AGM Class A Shares, AGM Class B Shares and any shares of full voting preferred stock, voting together as a single class, unless such amendment falls within one of the Current Amendment Exceptions enumerated in the AGM certificate of incorporation. Under the Current Amendment Exceptions, the approval of the holders of a majority (or other requisite percentage) of the voting power of the outstanding AGM Class A Shares, AGM Class B Shares and any shares of full voting preferred stock,, voting separately as a class, shall not be required for any such amendments (i) to AGM’s certificate of incorporation proposed by the board of directors or (ii) to AGM’s bylaws that:

  

thereon, voting together as a single class. Under Section 242(b)(2) of the DGCL, a separate class vote of any outstanding class of HoldCo’s capital stock is also required for any amendment that (i) alters or changes the powers, preferences or special rights of such class so as to affect them adversely (except that if such amendment would alter or change the powers, preferences or special rights of one or more series of such class so as to affect them adversely, but shall not so affect the entire class, then only the shares of the series so affected shall be considered a separate class entitled to vote thereon) or (ii) changes the par value of such class of stock.

 

However, HoldCo’s certificate of incorporation provides that the number of authorized shares of any class of stock, including the HoldCo Common Shares, may be increased or decreased (but not below the number of shares of such class then outstanding) by the affirmative vote of the holders of a majority in voting power of the then outstanding shares of capital stock entitled to vote thereon. Holders of HoldCo Common Shares will also have no voting, approval or consent rights in respect of any amendments to the HoldCo certificate of incorporation (including any certificate of designation relating to any series of preferred stock) that relates solely to the terms of one or more outstanding series of HoldCo preferred stock on which the holders of such affected series of preferred stock are entitled to vote.

 

 

(1)   is a change in AGM’s name, AGM’s registered agent or AGM’s registered office;

 

(2)   the board of directors has determined to be necessary or appropriate to address changes in U.S. federal income tax regulations, legislation or interpretation;

 

(3)   the board of directors has determined (i) does not adversely affect the stockholders (other than the Class C Stockholder) as a whole (including any particular class or series of shares of stock of AGM

           

 

281


Table of Contents

AGM (currently in effect)

  

HoldCo

as compared to other classes or series of shares of stock of AGM, treating the AGM Class A Shares and the AGM Class B Shares as a separate class for this purpose) in any material respect, (ii) to be necessary, desirable or appropriate to (A) satisfy any requirements, conditions or guidelines contained in any opinion, directive, order, ruling or regulation of any U.S. federal or state or non-U.S. agency or judicial authority or contained in any U.S. federal or state or non-U.S. statute (including the DGCL) or (B) facilitate the trading of the shares of stock of AGM (including the division or reclassification of any class or series of shares of stock of AGM into different classes or series to facilitate uniformity of tax consequences within such classes or series of shares of stock of AGM) or comply with any rule, regulation, guideline or requirement of any National Securities Exchange on which the shares of stock of AGM are or will be listed, (iii) to be necessary or appropriate in connection with splits and combinations of stock, or (iv) is required to effect the intent expressed in a registration statement or the intent of the provisions of AGM’s certificate of incorporation or is otherwise contemplated by AGM’s certificate of incorporation;

  

(4)   is a change in AGM’s fiscal year or taxable year and any other changes that AGM’s board of directors has determined to be necessary or appropriate as a result of a change in the fiscal year or taxable year of AGM including, if AGM’s board of directors has so determined, subject to the terms of the Series A preferred stock, Series B preferred stock and any certificate of designation relating to any series of AGM Preferred Stock, the dates on which dividends are to be made by AGM;

  

(5)   AGM’s board of directors has determined is necessary or appropriate based on the advice of AGM’s counsel, to prevent AGM or the Class C Stockholder or its partners, officers, trustees, representatives or agents (as applicable) from having a material risk of being in any manner subjected to the provisions of the U.S. Investment Company Act of 1940, as amended, the U.S. Investment Advisers Act of 1940, as amended, or “plan asset” regulations adopted under the U.S. Employee Retirement Income Security Act of 1974, as amended, regardless of whether or not such are substantially similar to plan asset

  

 

282


Table of Contents

AGM (currently in effect)

  

HoldCo

regulations currently applied or proposed by the U.S. Department of Labor;

  

(6)   AGM’s board of directors has determined to be necessary, desirable or appropriate for the creation, authorization or issuance of any class or series of AGM’s capital stock or options, rights, warrants or appreciation rights relating to AGM’s capital stock;

  

(7)   are expressly permitted in AGM’s certificate of incorporation to be made by the Class C Stockholder acting alone;

  

(8)   are effected, necessitated or contemplated by an agreement of merger, consolidation or other business combination agreement that has been approved under the terms of AGM’s certificate of incorporation;

  

(9)   AGM’s board of directors has determined is necessary or appropriate to reflect and account for AGM’s formation by AGM of, or AGM’s investment in, any corporation, partnership, joint venture, limited liability company or other entity, as otherwise permitted by AGM’s certificate of incorporation;

  

(10)  reflect a merger into, or conveyance of all of AGM’s assets to, another limited liability entity that is newly formed and has no assets, liabilities or operations at the time of the merger or conveyance other than those it receives by way of the merger or conveyance consummated solely to effect a mere change in AGM’s legal form into another limited liability entity, the governing instruments of which provide the stockholders with substantially the same rights and obligations as provided by AGM’s certificate of incorporation; or

  

(11)  are substantially similar to any of the matters described in (1) through (10) above.

  

Additionally, AGM’s certificate of incorporation provides that the number of authorized shares of any class of stock, including the AGM Class A Shares, may be increased or decreased (but not below the number of shares of such class then outstanding) by the affirmative vote of the holders of a majority in voting power of the then outstanding shares of capital stock entitled to vote thereon.

  

The AGM certificate of incorporation states that AGM shall notify all of its record holders upon the final adoption of certain proposed amendments to AGM’s certificate of incorporation.

  

 

283


Table of Contents

AGM (currently in effect)

  

HoldCo

Super-majority and other requirements for certain amendments to AGM’s certificate of incorporation   

The AGM certificate of incorporation includes several other supermajority or heightened voting provisions that may be implicated by certain amendments to the AGM certificate of incorporation. Among other things, and subject to certain exceptions, these provisions require the consent, vote or other approval of:

  

(1) each AGM equityholder whose obligations are enlarged by an amendment to the AGM certificate of incorporation;

  

(2) the holders of a majority in voting power of any class of stock whose rights or preferences are materially and adversely affected by an amendment in relation to other classes of AGM (unless, among other things, such amendment falls within one of the Current Amendment Exceptions);

  

(3) the holders of at least 90% in voting power of the outstanding AGM Class A Shares, AGM Class B Shares and any shares of full voting preferred stock, voting together as a single class, in order to amend certain provisions of the AGM certificate of incorporation governing the rights of the holders of such shares to vote on amendments to AGM’s certificate of incorporation (unless, among other things, such amendment falls within one of the Current Amendment Exceptions);

  

(4) the holders of AGM Class A Shares, AGM Class B Shares and any shares of full voting preferred stock possessing aggregate voting power at least equal to the voting percentage sought to be reduced by any amendment to the AGM certificate of incorporation in order to approve any such amendment reducing the voting percentage of such holders needed to vote in favor of or consent to a particular action;

  

(5) the Investors or their Affiliates (as defined in the AGM certificate of incorporation) holding AGM Class A Shares for certain amendments to the AGM certificate of incorporation that would have a disproportionate adverse effect on the Investors and their Affiliates; and

  

(6) the holders of at least a majority in voting power of the outstanding AGM Class B Shares to amend the provision of the AGM certificate of incorporation

  

 

284


Table of Contents

AGM (currently in effect)

  

HoldCo

generally governing the voting powers of the AGM Class B Shares.   
Bylaw Amendments   

For so long as the AGM Triggering Conditions are met, any amendment to AGM’s bylaws must be approved by the Class C Stockholder. Subject to the receipt of the Class C Stockholder’s approval for so long as the AGM Triggering Conditions are met, bylaw amendments may be adopted by either the AGM board of directors or the AGM stockholders entitled to vote thereon. Notwithstanding the foregoing, amendments to specified bylaw provisions relating to (i) meetings of stockholders (other than the proxy access provision), (ii) the board of directors (other than executive committee observers), (iii) uncertificated shares and lost stock certificates and (iv) amendments to the AGM bylaws must also be approved by the holders of a majority in voting power of the outstanding AGM Class A Shares, AGM Class B Shares and any shares of full voting preferred stock, voting together as a single class, unless such bylaw amendment falls within one of the Amendment Exceptions. Additionally, the bylaws cannot be amended to enlarge the obligations of any AGM equityholder without such equityholder’s consent

  

Amendments to the HoldCo bylaws may be adopted either by the HoldCo board of directors or upon the affirmative vote of HoldCo stockholders holding a majority in voting power of the outstanding shares of HoldCo capital stock entitled to vote thereon.

Special Meetings of Stockholders   

AGM’s certificate of incorporation provides that, subject to the rights of the holders of any series of AGM Preferred Stock, special meetings of AGM’s stockholders may be called at any time only by AGM’s board of directors, the Class C Stockholder, if at any time any stockholders other than the Class C Stockholder are entitled under applicable law or AGM’s certificate of incorporation to vote on specific matters proposed to be brought before a special meeting, stockholders representing 50% or more of the voting power of the outstanding Class A Shares, Class B Shares and shares of any series of full voting preferred stock which are entitled to vote at such meeting, or as otherwise provided in the terms of the Series A preferred stock or Series B preferred stock.

  

The HoldCo certificate of incorporation provides that, subject to the rights of the holders of any series of HoldCo preferred stock, special meetings of HoldCo’s stockholders may be called at any time only by (i) HoldCo’s board of directors or (ii) subject to certain procedural requirements set forth in the amended AGM bylaws, AGM’s Secretary upon proper written request or requests given by or on behalf persons who “beneficially own” at least 25% in voting power of the outstanding HoldCo Common Shares as of the date on which the first request for such special meeting was received by the Secretary in accordance with such procedural requirements.

   The procedural requirements in the HoldCo bylaws applicable to a special meeting request made by stockholders require that any such request set forth specified information and other matters. They further provide that a special meeting requested by stockholders pursuant to such clause (iii) shall not be held if, among other things, (A) the request does not comply with the HoldCo certificate of incorporation

 

285


Table of Contents

AGM (currently in effect)

  

HoldCo

  

or bylaws, (B) the action sought to be taken at the meeting relates to an item of business that is not a proper subject for stockholder action under applicable law, (C) the request is received by the Secretary not more than ninety (90) days prior to the first anniversary of the date of the immediately preceding annual meeting and not later than the date of the final adjournment of the next annual meeting of stockholder; (D) an identical or substantially similar item of business, as determined in good faith by the HoldCo board of directors in its sole and absolute discretion, was presented at a meeting of stockholders held not more than 30 days before the request is received by the Secretary; or (E) the request was made in a manner that involved a violation of Regulation 14A under the Exchange Act or other applicable law.

Notice of Meetings of Stockholders   

AGM’s bylaws provide that written notice stating the place, date and time of the meeting, the means of remote communications, if any, the record date and, in the case of a special meeting, the purpose or purposes for which the meeting is called, will be given to each AGM stockholder entitled to notice of the meeting not less than 10 nor more than 60 days prior to the date of the meeting.

   Under the DGCL and HoldCo’s bylaws, HoldCo must provide notice of any meeting of stockholders stating the place, date and time of the meeting, the means of remote communications, if any, by which stockholders and proxyholders may be deemed to be present in person and vote at such meeting, the record date for determining the stockholders entitled to vote at the meeting (if such date is different from the record date for determining stockholders entitled to notice of the meeting) and (x) in the case of a special meeting, the purpose or purposes for which the meeting is called, and (y) in the case of an annual meeting, those matters that the HoldCo board of directors intends to present for action by the stockholders at the time of giving notice, to each HoldCo stockholder entitled to vote at such meeting as of the record date for notice of the meeting, which notice must be given not less than 10 nor more than 60 days prior to the date of the meeting.
Actions Requiring Class C Stockholder Approval   

For so long as the AGM Triggering Conditions are met, certain actions require the prior approval of the Class C Stockholder, including, without limitation:

   The HoldCo certificate of incorporation would not provide any HoldCo stockholder with any analogous consent or approval rights.

•  entry into a debt financing arrangement by AGM or any of AGM’s subsidiaries, in one transaction or a series of related transactions, in an amount in excess of 10% of AGM’s then existing long-term indebtedness (other than with respect to intercompany debt financing arrangements);

  

 

286


Table of Contents

AGM (currently in effect)

  

HoldCo

•  issuances of securities that would, subject to certain exceptions, (i) represent, after such issuance, or upon conversion, exchange or exercise, as the case may be, at least 5% on a fully diluted, as converted, exchanged or exercised basis, of any class of equity securities or (ii) have designations, preferences, rights priorities or powers that are more favorable than the AGM Class A Shares;

  

•  adoption of a stockholder rights plan;

  

•  amendment of AGM’s certificate of incorporation or AGM’s bylaws;

  

•  exchange or disposition of all or substantially all of the assets, taken as a whole, in a single transaction or a series of related transactions;

  

•  merger, sale or other combination with or into any other person;

  

•  transfer, mortgage, pledge, hypothecation or a grant of a security interest in all or substantially all of the assets of AGM and AGM’s subsidiaries taken as a whole;

  

•  removal of an Executive Officer (as defined in AGM’s certificate of incorporation);

  

•  liquidation or dissolution of AGM; and

  

•  any Extraordinary Transaction or the determination of the use of proceeds of any Extraordinary Transaction.

  
Limitation of Personal Liability of Directors   

AGM’s certificate of incorporation provides that a director of AGM will not be liable to AGM or its stockholders for monetary damages for breach of fiduciary duty as a director, except to the extent such exemption from liability or limitation thereof is not permitted under the DGCL. Any amendment, modification or repeal of the foregoing provision will not adversely affect any right or protection of a director of AGM in respect of any act or omission occurring prior to the time of such amendment, modification or repeal.

  

The HoldCo certificate of incorporation will provide that a director of HoldCo will not be liable to HoldCo or its stockholders for monetary damages for breach of fiduciary duty as a director, except to the extent such exemption from liability or limitation thereof is not permitted under the DGCL. Any amendment, modification or repeal of the foregoing provision will not adversely affect any right or protection of a director of HoldCo in respect of any act or omission occurring prior to the time of such amendment, modification or repeal.

Indemnification of Directors and Officers

  

Under AGM’s certificate of incorporation, in most circumstances AGM will indemnify the following persons, to the fullest extent permitted by law, from and against all losses, claims, damages, liabilities, joint or several, expenses (including legal fees and expenses),

  

Under the HoldCo certificate of incorporation, in most circumstances HoldCo will be obligated to indemnify the following persons, to the fullest extent permitted by law, from and against all losses, claims, damages, liabilities, joint or several, expenses

 

287


Table of Contents

AGM (currently in effect)

  

HoldCo

judgments, fines, penalties, interest, settlements or other amounts: AGM’s former manager, the Class C Stockholder; any Affiliate of AGM’s former manager or the Class C Stockholder; any member, partner, Tax Matters Partner, Partnership Representative, officer, director, employee, agent, fiduciary or trustee of any Corporate Group Member (each as defined in the AGM certificate of incorporation), the former manager, the Class C Stockholder or any of their respective Affiliates; any person who is or was serving at the request of the former manager or the Class C Stockholder or any of their respective Affiliates as an officer, director, employee, member, partner, Tax Matters Partner, Partnership Representative, agent, fiduciary or trustee of another person; provided, that a person shall not be included by reason of providing, on a fee-for-services basis, trustee, fiduciary or custodial services; and any person that AGM’s board of directors in its sole discretion designates as an “Indemnified Person” as permitted by applicable law.

  

(including legal fees and expenses), judgments, fines, penalties, interest, settlements or other amounts: AGM’s former manager, any Affiliate of AGM’s former manager; any member, partner, Tax Matters Partner, Partnership Representative, officer, director, employee, agent, fiduciary or trustee of any Corporate Group Member (each as defined in the HoldCo certificate of incorporation), the former manager or any of their respective Affiliates; any person who is or was serving at the request of the former manager or any of its respective Affiliates as an officer, director, employee, member, partner, Tax Matters Partner, Partnership Representative, agent, fiduciary or trustee of another person; provided, that a person shall not be included by reason of providing, on a fee-for-services basis, trustee, fiduciary or custodial services; and any person that HoldCo’s board of directors in its sole discretion designates as an “Indemnified Person” as permitted by applicable law.

AGM has agreed to provide this indemnification unless there has been a final and non-appealable judgment by a court of competent jurisdiction determining that these persons acted in bad faith or engaged in fraud or willful misconduct. AGM has also agreed to provide this indemnification for criminal proceedings. Any indemnification under these provisions will only be out of AGM’s assets. AGM may purchase insurance against liabilities asserted against and expenses incurred by persons for AGM’s activities, regardless of whether AGM would have the power to indemnify the person against liabilities under AGM’s certificate of incorporation.

  

HoldCo will agree to provide this indemnification unless there has been a final and non-appealable judgment by a court of competent jurisdiction determining that these persons acted in bad faith or engaged in fraud or willful misconduct. HoldCo will also agreed to provide this indemnification for criminal proceedings. Any indemnification under these provisions will only be out of HoldCo’s assets. HoldCo may purchase insurance against liabilities asserted against and expenses incurred by persons for HoldCo’s activities, regardless of whether HoldCo would have the power to indemnify the person against liabilities under HoldCo’s certificate of incorporation.

AGM has entered into indemnification agreements with each of AGM’s directors, executive officers and certain of AGM’s employees which set forth the obligations described above.

  

HoldCo will enter into indemnification agreements with each of its directors, executive officers and certain of its employees which set forth the obligations described above.

AGM has also agreed to indemnify each of AGM’s Managing Partners and certain Contributing Partners against certain amounts that they are required to pay in connection with a general partner obligation for the return of previously made performance fee distributions in respect of Fund IV, Fund V and Fund VI.

  

HoldCo will also agree to indemnify each of AGM’s Managing Partners and certain Contributing Partners against certain amounts that they are required to pay in connection with a general partner obligation for the return of previously made performance fee distributions in respect of Fund IV, Fund V and Fund VI.

AGM also currently maintains liability insurance for AGM’s directors and officers.

  

HoldCo will also maintain liability insurance for its directors and officers.

Preemptive Rights   

The AGM Class A Shares is not entitled to preemptive rights and are not subject to conversion, redemption or sinking fund provisions.

   The HoldCo Shares will not be entitled to preemptive rights and are not subject to conversion, redemption or sinking fund provisions.

 

288


Table of Contents

AGM (currently in effect)

  

HoldCo

Dividends   

Subject to preferences that apply to shares of Series A preferred stock and Series B preferred stock and any other shares of AGM Preferred Stock outstanding at the time, the holders of AGM Class A Shares are entitled to receive dividends out of funds legally available therefore if AGM’s board of directors, in its sole discretion, determines to declare and pay dividends and then only at the times and in the amounts that AGM’s board of directors may determine.

   Subject to preferences that apply to any shares of HoldCo preferred stock outstanding at the time, the holders of HoldCo Shares are entitled to receive dividends out of funds legally available therefor if HoldCo’s board of directors, in its sole discretion, determines to declare and pay dividends and then only at the times and in the amounts that HoldCo’s board of directors may determine.
Change of Control Laws   

AGM’s certificate of incorporation provides that AGM elects not to be governed by Section 203 of the DGCL.

  

HoldCo’s certificate of incorporation will not opt out of Section 203 of the DGCL, which is Delaware’s anti-takeover statute. As a result, HoldCo will be subject to the restrictions on “business combinations” set forth in Section 203 of the DGCL.

  

In general, Section 203 of the DGCL prohibits a publicly-held Delaware corporation from engaging, under certain circumstances, in a “business combination” with an “interested stockholder” for a period of three years following the time that the stockholder became an interested stockholder, unless:

  

(1) prior to such time, the board of directors of the corporation approved either the business combination or the transaction that resulted in the stockholder becoming an interested stockholder;

  

(2) upon consummation of the transaction that resulted in the stockholder becoming an interested stockholder, the interested stockholder owned at least 85% of the voting stock of the corporation outstanding at the time the transaction commenced, excluding for purposes of determining the number of shares outstanding (but not for purposes of determining the number of shares owned by the interested stockholder) (1) shares owned by persons who are directors and also officers and (2) shares owned by employee stock plans in which employee participants do not have the right to determine confidentially whether shares held subject to the plan will be tendered in a tender or exchange offer; or

  

(3) at or subsequent to such time, the business combination is approved by the board and authorized at an annual or special meeting of stockholders, and not by written consent, by the affirmative vote of at

 

289


Table of Contents

AGM (currently in effect)

  

HoldCo

   least 66 2/3% of the outstanding voting stock which is not owned by the interested stockholder.
  

Generally, a “business combination” includes a merger, asset or stock sale, or other transaction resulting in a financial benefit to the interested stockholder (other than on other than a pro rata basis with other stockholders). Subject to certain exceptions, an “interested stockholder” is a person who, together with that person’s affiliates and associates, “owns” or if such person is an affiliate or associate of the corporation, within three years prior to the determination of interested stockholder status, did “own” 15% or more of a corporation’s outstanding voting stock.

   Under certain circumstances, Section 203 makes it more difficult for a person who would be an “interested stockholder” to effect various business combinations with a corporation for a three-year period. Accordingly, Section 203 could have an anti-takeover effect with respect to certain transactions that HoldCo’s board of directors does not approve in advance or certain transactions with “interested stockholders” who have not been approved by HoldCo’s board of directors prior to becoming and interested stockholder. The provisions of Section 203 may encourage companies interested in acquiring HoldCo to negotiate in advance with HoldCo’s board of directors to avoid the restrictions on business combinations that would apply if the stockholder became an interested stockholder. However, Section 203 also could discourage attempts that might result in a premium over the market price for the HoldCo Common Shares. These provisions also may have the effect of preventing changes in HoldCo’s board of directors and may make it more difficult to accomplish transactions that stockholders may otherwise deem to be in their best interests.
Forum Selection   

Unless AGM consents in writing to the selection of an alternative forum, and subject to Sections 21.09 and 22.09 of AGM’s certificate of incorporation, the Court of Chancery of the State of Delaware shall, to the fullest extent permitted by law, be the sole and exclusive forum for:

 

(i) any derivative action or proceeding brought on AGM’s behalf;

  

Unless HoldCo consents in writing to the selection of an alternative forum, the HoldCo certificate of incorporation will provide that the Court of Chancery of the State of Delaware shall be, to the fullest extent permitted by law, be the sole and exclusive forum for:

 

(i) any derivative action or proceeding brought on HoldCo’s behalf;

 

290


Table of Contents

AGM (currently in effect)

  

HoldCo

 

(ii)  any action asserting a claim of breach of a fiduciary duty owed by any of AGM’s current or former directors, officers, other employees or stockholders to AGM or AGM’s stockholders or any current or former member or fiduciary of AGM LLC to AGM LLC or AGM LLC’s members;

 

(iii)  any action asserting a claim arising pursuant to any provision of the DGCL, AGM’s certificate of incorporation or AGM’s bylaws or as to which the DGCL confers jurisdiction on the Court of Chancery of the State of Delaware; or

 

(iv) any action asserting a claim related to or involving AGM that is governed by the internal affairs doctrine,

 

except for, as to each of (i) through (iv) above, any claim as to which the Court of Chancery determines that there is an indispensable party not subject to the jurisdiction of the Court of Chancery (and the indispensable party does not consent to the personal jurisdiction of the Court of Chancery within ten (10) days following such determination), which is vested in the exclusive jurisdiction of a court or forum other than the Court of Chancery, or for which the Court of Chancery does not have subject matter jurisdiction. The exclusive forum provision also provides that it will not apply to claims arising under the Securities Act, the Exchange Act or other federal securities laws for which there is exclusive federal or concurrent federal and state jurisdiction. Any person or entity purchasing or otherwise acquiring or holding any interest in shares of AGM’s capital stock will be deemed to have notice of and consented to the provisions described in this paragraph. Stockholders cannot waive, and will not be deemed to have waived under the exclusive forum provision, AGM’s compliance with the federal securities laws and the rules and regulations thereunder. However, the enforceability of similar forum provisions in other corporations’ certificates of incorporation have been challenged in legal proceedings and it is possible that a court could find these types of provisions to be unenforceable.

  

 

(ii) any action asserting a claim of breach of a fiduciary duty owed by any of HoldCo’s current or former directors, officers, other employees or stockholders to HoldCo or HoldCo’s stockholders;

 

(iii) any action asserting a claim arising pursuant to any provision of the DGCL, HoldCo’s certificate of incorporation or HoldCo’s bylaws or as to which the DGCL confers jurisdiction on the Court of Chancery of the State of Delaware; or

 

(iv) any action asserting a claim that is governed by the internal affairs doctrine,

 

except for, as to each of (i) through (iv) above, any claim as to which the Court of Chancery determines that there is an indispensable party not subject to the jurisdiction of the Court of Chancery (and the indispensable party does not consent to the personal jurisdiction of the Court of Chancery within ten (10) days following such determination), which is vested in the exclusive jurisdiction of a court or forum other than the Court of Chancery, or for which the Court of Chancery does not have subject matter jurisdiction.

 

The foregoing exclusive forum provision also provides that it will not apply to claims arising under the Securities Act, the Exchange Act or other federal securities laws for which there is exclusive federal or concurrent federal and state jurisdiction. However, the HoldCo certificate of incorporation will provide that unless HoldCo consents in writing to the selection of an alternative forum, the federal district courts of the United States of America shall be the exclusive forum for the resolution of any claims arising under the Securities Act, the Exchange Act or other federal securities laws for which there is exclusive federal or concurrent federal and state jurisdiction.

 

Stockholders cannot waive, and will not be deemed to have waived under these exclusive forum provisions, HoldCo’s compliance with the federal securities laws and the rules and regulations thereunder. However, the enforceability of similar forum provisions in other corporations’ certificates of incorporation have been challenged in legal proceedings and it is possible that a court could find these types of provisions to be unenforceable.

 

291


Table of Contents

Shareholders’ Rights of AHL

The rights of the shareholders of AHL and the relative powers of AHL’s board of directors are governed by the laws of Bermuda, and AHL’s memorandum of association and bye-laws. As a result of the transactions contemplated by the merger agreement, each outstanding AHL Common Share will be converted automatically into the right to receive 1.149 duly authorized, validly issued, fully paid and nonassessable HoldCo Shares and any cash paid in lieu of fractional HoldCo Shares. In the AHL Merger, each of the issued and outstanding AHL Preferred Shares, Shall under applicable Bermuda law automatically become an equivalent preferred share of AHL, the surviving company in the AHL Merger. These preferred shares shall be entitled to the same dividend and all other preferences and privileges, voting rights, relative, participating, optional and other special rights, and qualifications, limitations and restrictions set forth in the existing certificates of designations relating to the respective series of AHL Preferred Shares and will continue in effect the AHL Preferred Shares. Holders of AHL Preferred Shares will not receive anything different if the mergers are completed as the AHL Preferred Shares were issued to a depositary and holders who hold interests in the AHL Preferred Shares hold such interests in the form of depositary shares that evidence such interests and such depositary shares will not be varied in any way if the mergers are completed.

Many of the principal attributes of the AHL Common Shares and the HoldCo Shares will be similar. However, there are differences between the rights of shareholders of AHL under Bermuda law and the rights of stockholders of HoldCo following the transactions contemplated by the merger agreement under Delaware law. In addition, there are differences between AHL’s Memorandum of Association and bye-laws and HoldCo’s certificate of incorporation and bylaws as they will be in effect from and after the closing of the AHL Merger.

The following is a summary comparison of the material differences between the rights of holders of AHL Common Shares and AHL Preferred Shares under Bermuda law and AHL’s Memorandum of Association and bye-laws and the rights HoldCo stockholders will have as stockholders under the DGCL and HoldCo’s certificate of incorporation and bylaws. The discussion in this section does not include a description of rights or obligations under the U.S. federal securities laws or NYSE listing requirements or on AHL’s or HoldCo’s governance or other policies. Such rights, obligations or provisions generally apply equally to the AHL Common Shares and the HoldCo Shares.

The statements in this section are qualified in their entirety by reference to, and are subject to, the detailed provisions of AHL’s Memorandum of Association and bye-laws currently in effect and HoldCo’s certificate of incorporation and bylaws as they will be in effect from and after the completion of the transactions contemplated by the merger agreement. The form of HoldCo’s certificate of incorporation and bylaws substantially in the form as they will be in effect from and after the completion of the transactions contemplated by the merger agreement are attached as Annex D and Annex E to this joint proxy statement/prospectus. Shareholders of AHL should read carefully the relevant provisions of Bermuda law, the DGCL, the AHL Memorandum of Association and bye-laws and HoldCo’s certificate of incorporation and bylaws. Copies of the documents referred to in this summary may be obtained as described in the section to this joint proxy statement/prospectus titled “Where You Can Find More Information” beginning on page 375.

 

AHL

  

HoldCo

Authorized Share Capital or Authorized Capital Stock

AHL’s authorized share capital is $927,109.56 in aggregate par value, which is divided into five classes as follows:

 

•  425,000,000 AHL Common Shares; and

 

•  95,300 preference shares, $1.00 par value per share (“Preference Shares”), of which (v) 34,500 shares are designated as Series A Preference Shares,

  

HoldCo’s authorized capital stock will consist of 100,000,000,000 shares, which is divided into two classes as follows:

 

•  90,000,000,000 HoldCo Common Shares; and

 

•  10,000,000,000 shares of HoldCo Preferred Stock, which may be designated from time to

 

292


Table of Contents

AHL

  

HoldCo

(w) 13,800 shares are designated as Series B Preference Shares, (x) 24,000 shares are designated as Series C Preference Shares, (y) 23,000 shares are designated as Series D Preference Shares, and (z) the remaining $406,809.56 aggregate par value of undesignated shares may be designated from time to time in accordance with Bye-law 2 of AHL’s bye-laws.

  

time in accordance with Article IV of HoldCo’s certificate of incorporation.

Rights of Preferred Shares

Series A Preference Shares

 

Economic rights

 

Dividends on the Series A Preference Shares are payable when, as and if declared by AHL’s board of directors, quarterly in arrears on the 30th day of March, June, September, and December of each year, at a rate equal to 6.35% of the liquidation preference per annum (equivalent to $1,587.50 per AHL Series A Preference Share and $1.5875 per depositary share, each of which represents 1/1,000th interest in an AHL Series A Preference Share) up to but excluding June 30, 2029. Beginning on June 30, 2029, any such dividends will be payable on a non-cumulative basis, only when, as and if declared, at a floating annual rate, which is reset quarterly, equal to three-month LIBOR plus 4.253% of the liquidation preference per annum (the “Floating Annual Rate Period”).

 

Dividends on the Series A Preference Shares are non-cumulative.

 

Ranking

 

AHL’s Series A Preference Shares rank senior to the AHL Common Shares, and equally with AHL’s Series B Preference Shares, Series C Preference Shares, Series D Preference Shares, and any of AHL’s other equity securities, including any other Preference Shares, that AHL may issue in the future, whose terms provide that such securities will rank equally with the Series A Preference Shares with respect to payment of dividends and distribution of AHL’s assets upon AHL’s dissolution (“AHL Series A parity shares”). AHL’s Series B Preference Shares, Series C Preference Shares, and Series D Preference Shares include the same provisions with respect to restrictions on declaration and payment of dividends as the Series A Preference Shares. Holders of the Series A Preference Shares do not have preemptive or subscription rights.

  

HoldCo’s board of directors is authorized, subject to limitations prescribed by Delaware law, to provide, out of the unissued shares of HoldCo Preferred Stock, for one or more series of HoldCo Preferred Stock, to fix the designation, powers (including voting powers), preferences and relative, participating, optional and other special rights of, and the qualifications, limitations or restrictions thereof, such series of HoldCo Preferred Stock and the number of shares of such series, in each case without further vote or action by HoldCo’s stockholders (except as may be required by the terms of HoldCo’s certificate of incorporation and any certificate of designation relating to any series of HoldCo Preferred Stock then outstanding). HoldCo’s board of directors can also increase (but not above the total number of shares of HoldCo Preferred Stock then authorized and available for issuance and not committed for other issuance) or decrease (but not below the number of shares of such series then outstanding) the number of shares of any series of HoldCo Preferred Stock. HoldCo’s board of directors may authorize the issuance of HoldCo Preferred Stock with voting or conversion rights that could dilute or have a detrimental effect on the proportion of voting power held by, or other relative rights of, the holders of the HoldCo Common Shares. The issuance of HoldCo Preferred Stock, while providing flexibility in connection with possible acquisitions and other corporate purposes, could, among other things, have the effect of delaying, deferring or preventing a change in the control of HoldCo and might adversely affect the market price of the HoldCo Common Shares.

 

Upon the consummation of the mergers, HoldCo is not expected to have any outstanding shares of HoldCo Preferred Stock. AHL will become a wholly-owned subsidiary of HoldCo by virtue of the mergers and AHL’s existing Preference Shares shall automatically become under applicable Bermuda law

 

293


Table of Contents

AHL

  

HoldCo

 

Shares of the Series A Preference Shares rank junior to (i) all of AHL’s existing and future indebtedness and (ii) any of AHL’s equity securities, including Preference Shares, that AHL may authorize or issue in the future, whose terms provide that such securities will rank senior to the Series A Preference Shares with respect to payment of dividends and distribution of AHL’s assets upon AHL’s dissolution (such equity securities, “AHL Series A senior shares”). AHL currently has no AHL Series A senior shares outstanding.

 

Maturity

 

The Series A Preference Shares do not have a maturity date, and AHL is not required to redeem or repurchase the Series A Preference Shares.

 

Optional redemption

 

AHL may not redeem the Series A Preference Shares prior to June 30, 2029. At any time or from time to time on or after June 30, 2029, subject to any limitations that may be imposed by law, AHL may, in the sole discretion of AHL’s board of directors, redeem the Series A Preference Shares (which includes the Series A Preference Shares represented by depositary shares), out of funds legally available therefore, in whole or in part, at a price of $25,000 per Series A Preference Share (equivalent to $25.00 per Series A Preference Share represented by a depositary share) plus an amount equal to declared and unpaid dividends, if any, from the dividend payment date immediately preceding the redemption date to, but excluding, the redemption date, without interest on such unpaid dividends.

 

Holders of the Series A Preference Shares (including Series A Preference Shares represented by depositary shares) have no right to require the redemption of the Series A Preference Shares.

 

Rating Agency Redemption Event

 

If a rating agency redemption event occurs prior to June 30, 2029, within 90 days of the occurrence of such rating agency redemption event, AHL may redeem the Series A Preference Shares, in whole but not in part, out of funds legally available therefore, at a price of $25,500 per Series A Preferred Share (equivalent to $25.50 per Series A Preference Share represented by a depositary

   into an equivalent Preference Shares of AHL (the surviving company in the AHL Merger). These preference shares shall be entitled to the same dividend and all other preferences and privileges, voting rights, relative, participating, optional and other special rights, and qualifications, limitations and restrictions set forth in the existing certificates of designations relating to the respective series of Preference Shares and will continue in effect the Preference Shares. Holders of Preference Shares, will not receive anything different if the mergers are completed as the Preference Shares were issued to a depositary and holders who hold interests in the Preference Shares hold such interests in the form of depositary shares that evidence such interests and such depositary shares will not be varied in any way if the mergers are completed.

 

294


Table of Contents

AHL

  

HoldCo

share), plus an amount equal to all declared and unpaid dividends to, but excluding, the redemption date, without payment of any undeclared dividend.

 

A rating agency redemption event would occur if an applicable rating agency changes the methodology or criteria that were employed in assigning equity credit to securities with features similar to the Series A Preference Shares, which will either (a) shorten the period of time during which equity credit pertaining to the Series A Preference Shares would have been in effect had the current methodology not been changed or (b) reduces the amount of equity credit assigned to the Series A Preference Shares as compared with the amount of equity credit that such rating agency had assigned to the Series A Preference Shares as of their initial date of issuance.

 

Voting rights

 

Except as indicated below (or as described in this joint proxy statement/prospectus or otherwise from time to time required by law), the holders of the Series A Preference Shares (including the Series A Preference Shares represented by depositary shares) will have no voting rights.

 

Whenever six quarterly dividends (whether or not consecutive) payable on the Series A Preference Shares have not been declared and paid, the number of directors on AHL’s board of directors will be increased by two and the holders of the Series A Preference Shares, voting together as a single class with the holders of AHL Series A parity shares then outstanding upon which like voting rights have been conferred and are exercisable (any such other series, together with the Series A Preference Shares, the “Series A Voting Preference Shares”), will have the right to elect these two additional directors at (i) any annual general meeting of holders of AHL Common Shares and AHL Preferred Shares, or (ii) a special general meeting of the holders of the Series A Voting Preference Shares.

 

These voting rights will continue until four consecutive quarterly dividends have been declared and paid on the Series A Preference Shares, and the qualification to serve as a director and the terms of office of all directors elected by the holders of the Series A Voting Preference Shares will cease and terminate immediately and the total number of directors on AHL’s

  

 

295


Table of Contents

AHL

  

HoldCo

board of directors will be automatically decreased by two.

 

The affirmative vote of the holders of (A) by written consent, three-quarters, or (B) by special resolution at a separate general meeting, a majority, of the votes entitled to be cast by the holders of outstanding Series A Preference Shares, is required in order for the AHL board of directors to alter or abrogate the special rights of the Series A Preference Shares; provided, however, that, no such consent of the Series A Preference Shares is required for the AHL board of directors to amend, alter, supplement or repeal any terms of the Series A Preference Shares (x) to cure any ambiguity, or to cure, correct or supplement any provision contained in the Series A Preference Shares certificate of designations that may be defective or inconsistent, or (y) to make any provision with respect to matters or questions arising with respect to the Series A Preference Shares that is not inconsistent with the provisions of the Series A Preference Shares certificate of designations, provided that any such amendment, alteration, supplement or repeal of any terms of the Series A Preference Shares shall be deemed not to materially and adversely affect the special rights, preferences, privileges and voting powers of the Series A Preference Shares, taken as a whole.

 

However, AHL may create additional series or classes of AHL Series A parity shares and any equity securities that rank junior to Series A Preferred Shares and issue additional series of such shares without the consent of any holder of the Series A Preference Shares.

 

Amount payable in liquidation

 

Upon AHL’s dissolution, each holder of the Series A Preference Shares will be entitled to a payment equal to the sum of the $25,000 liquidation preference per Series A Preference Share (equivalent to $25.00 per Series A Preference Share represented by a depositary share) and declared and unpaid dividends, if any, to, but excluding the date of the dissolution. Such payment will be made out of AHL’s assets or proceeds thereof available for distribution to the holders of the Series A Preference Shares (including Series A Preference Shares represented by depositary shares) following the payment or provision for the liabilities of AHL (including the expenses of such dissolution) and the satisfaction of all claims ranking senior to the Series A Preference Shares

  

 

296


Table of Contents

AHL

  

HoldCo

(including Series A Preference Shares represented by a depositary shares).

 

No conversion rights

 

The Series A Preference Shares are not convertible into AHL Common Shares or any other class or series of AHL’s capital stock or any other security.

Series B Preference Shares

 

Economic rights

 

Dividends on the Series B Preference Shares are payable when, as and if declared by AHL’s board of directors, quarterly in arrears on the 30th day of March, June, September, and December of each year, at a rate equal to 5.625% of the liquidation preference per annum (equivalent to $1,406.25 per AHL Series B Preference Share and $1.40625 per depositary share, each of which represents 1/1,000th interest in an AHL Series B Preference Share).

 

Dividends on the Series B Preference Shares are non-cumulative.

 

Ranking

 

AHL’s Series B Preference Shares rank senior to the AHL Common Shares, and equally with AHL’s Series A Preference Shares, Series C Preference Shares, Series D Preference Shares, and any of AHL’s other equity securities, including any other Preference Shares, that AHL may issue in the future, whose terms provide that such securities will rank equally with the Series B Preference Shares with respect to payment of dividends and distribution of AHL’s assets upon AHL’s dissolution (“AHL Series B parity shares”). AHL’s Series A Preference Shares (except in respect to the Floating Annual Rate Period), Series C Preference Shares, and Series D Preference Shares include the same provisions with respect to restrictions on declaration and payment of dividends as the Series B Preference Shares. Holders of the Series B Preference Shares do not have preemptive or subscription rights.

 

Shares of the Series B Preference Shares rank junior to (i) all of AHL’s existing and future indebtedness and (ii) any of AHL’s equity securities, including Preference Shares, that AHL may authorize or issue in the future, whose terms provide that such securities will rank senior to the Series B Preference Shares with respect to payment of dividends and distribution of AHL’s assets upon

  

 

297


Table of Contents

AHL

  

HoldCo

AHL’s dissolution (such equity securities, “AHL Series B senior shares”). AHL currently has no AHL Series B senior shares outstanding.

 

Maturity

 

The Series B Preference Shares do not have a maturity date, and AHL is not required to redeem or repurchase the Series B Preference Shares.

Optional redemption

 

AGM may not redeem the Series B Preference Shares prior to September 30, 2024. At any time or from time to time on or after September 30, 2024, subject to any limitations that may be imposed by law, AHL may, in the sole discretion of AHL’s board of directors, redeem the Series B Preference Shares (which includes the Series B Preference Shares represented by depositary shares), out of funds legally available therefore, in whole or in part, at a price of $25,000 per Series B Preference Share (equivalent to $25.00 per Series B Preference Share represented by a depositary share) plus an amount equal to declared and unpaid dividends, if any, from the dividend payment date immediately preceding the redemption date to, but excluding, the redemption date, without interest on such unpaid dividends.

 

Holders of the Series B Preference Shares (including Series B Preference Shares represented by depositary shares) have no right to require the redemption of the Series B Preference Shares.

 

Rating Agency Redemption Event

 

If a rating agency redemption event occurs prior to September 30, 2024, within 90 days of the occurrence of such rating agency redemption event, AHL may redeem the Series B Preference Shares, in whole but not in part, out of funds legally available therefore, at a price of $25,500 per Series B Preferred Share (equivalent to $25.50 per Series B Preference Share represented by a depositary share), plus an amount equal to all declared and unpaid dividends to, but excluding, the redemption date, without payment of any undeclared dividend.

 

A rating agency redemption event would occur if an applicable rating agency changes the methodology or criteria that were employed in assigning equity credit to securities with features similar to the Series B Preference Shares, which will either (a) shorten the

  

 

298


Table of Contents

AHL

  

HoldCo

period of time during which equity credit pertaining to the Series B Preference Shares would have been in effect had the current methodology not been changed or (b) reduces the amount of equity credit assigned to the Series B Preference Shares as compared with the amount of equity credit that such rating agency had assigned to the Series B Preference Shares as of their initial date of issuance.

Voting rights

 

Except as indicated below (or as described in this joint proxy statement/prospectus or otherwise from time to time required by law), the holders of the Series B Preference Shares (including the Series B Preference Shares represented by depositary shares) will have no voting rights.

 

Whenever six quarterly dividends (whether or not consecutive) payable on the Series B Preference Shares have not been declared and paid, the number of directors on AHL’s board of directors will be increased by two and the holders of the Series B Preference Shares, voting together as a single class with the holders of AHL Series B parity shares then outstanding upon which like voting rights have been conferred and are exercisable (any such other series, together with the Series B Preference Shares, the “Series B Voting Preference Shares”), will have the right to elect these two additional directors at (i) any annual general meeting of holders of AHL Common Shares and AHL Preferred Shares, or (ii) a special general meeting of the holders of the Series B Voting Preference Shares.

 

These voting rights will continue until four consecutive quarterly dividends have been declared and paid on the Series B Preference Shares, and the qualification to serve as a director and the terms of office of all directors elected by the holders of the Series B Voting Preference Shares will cease and terminate immediately and the total number of directors on AHL’s board of directors will be automatically decreased by two.

 

The affirmative vote of the holders of (A) by written consent, three-quarters , or (B) by special resolution at a separate general meeting, a majority, of the votes entitled to be cast by the holders of outstanding Series B Preference Shares, is required in order for the AHL board of directors to alter or abrogate the special rights of the Series B Preference Shares; provided, however, that, no such consent of the Series B

  

 

299


Table of Contents

AHL

  

HoldCo

Preference Shares is required for the AHL board of directors to amend, alter, supplement or repeal any terms of the Series B Preference Shares (x) to cure any ambiguity, or to cure, correct or supplement any provision contained in the Series B Preference Shares certificate of designations that may be defective or inconsistent, or (y) to make any provision with respect to matters or questions arising with respect to the Series B Preference Shares that is not inconsistent with the provisions of the Series B Preference Shares certificate of designations, provided that any such amendment, alteration, supplement or repeal of any terms of the Series B Preference Shares shall be deemed not to materially and adversely affect the special rights, preferences, privileges and voting powers of the Series B Preference Shares, taken as a whole.

 

However, AHL may create additional series or classes of AHL Series B parity shares and any equity securities that rank junior to Series B Preferred Shares and issue additional series of such shares without the consent of any holder of the Series B Preference Shares.

 

Amount payable in liquidation

 

Upon AHL’s dissolution, each holder of the Series B Preference Shares will be entitled to a payment equal to the sum of the $25,000 liquidation preference per Series B Preference Share (equivalent to $25.00 per Series B Preference Share represented by a depositary share) and declared and unpaid dividends, if any, to, but excluding the date of the dissolution. Such payment will be made out of AHL’s assets or proceeds thereof available for distribution to the holders of the Series B Preference Shares (including Series B Preference Shares represented by depositary shares) following the payment or provision for the liabilities of AHL (including the expenses of such dissolution) and the satisfaction of all claims ranking senior to the Series B Preference Shares (including Series B Preference Shares represented by a depositary shares).

 

No conversion rights

 

The Series B Preference Shares are not convertible into AHL Common Shares or any other class or series of AHL’s capital stock or any other security.

  

 

300


Table of Contents

AHL

  

HoldCo

Series C Preference Shares

 

 

Economic rights

 

Dividends on the Series C Preference Shares are payable when, as and if declared by AHL’s board of directors, quarterly in arrears on the 30th day of March, June, September, and December of each year, at a rate equal to 6.375% of the liquidation preference per annum (equivalent to $1,593.75 per AHL Series C Preference Share and $1.59375 per depositary share, each of which represents 1/1,000th interest in an AHL Series C Preference Share).

Dividends on the Series C Preference Shares are non-cumulative.

 

Ranking

 

AHL’s Series C Preference Shares rank senior to the AHL Common Shares, and equally with AHL’s Series A Preference Shares, Series B Preference Shares, Series D Preference Shares, and any of AHL’s other equity securities, including any other Preference Shares, that AHL may issue in the future, whose terms provide that such securities will rank equally with the Series C Preference Shares with respect to payment of dividends and distribution of AHL’s assets upon AHL’s dissolution (“AHL Series C parity shares”). AHL’s Series A Preference Shares (except in respect to the Floating Annual Rate Period), Series B Preference Shares, and Series D Preference Shares include the same provisions with respect to restrictions on declaration and payment of dividends as the Series C Preference Shares. Holders of the Series C Preference Shares do not have preemptive or subscription rights.

 

Shares of the Series C Preference Shares rank junior to (i) all of AHL’s existing and future indebtedness and (ii) any of AHL’s equity securities, including Preference Shares, that AHL may authorize or issue in the future, whose terms provide that such securities will rank senior to the Series C Preference Shares with respect to payment of dividends and distribution of AHL’s assets upon AHL’s dissolution (such equity securities, “AHL Series C senior shares”). AHL currently has no AHL Series C senior shares outstanding.

 

Maturity

 

The Series C Preference Shares do not have a maturity date, and AHL is not required to redeem or repurchase the Series C Preference Shares.

  

 

301


Table of Contents

AHL

  

HoldCo

Optional redemption

 

 

AGM may not redeem the Series C Preference Shares prior to September 30, 2025 (the “First Reset Date”, and each date falling on the fifth anniversary of the preceding reset date (including the First Reset Date, a “Reset Date”). During the period from and including June 30 of each year in which there is a Reset Date (which is three months prior to the Reset Date in such year) to and including such Reset Date, subject to any limitations that may be imposed by law, AHL may, in the sole discretion of AHL’s board of directors, redeem the Series C Preference Shares (which includes the Series C Preference Shares represented by depositary shares), out of funds legally available therefore, in whole or in part, at a price of $25,000 per Series C Preference Share (equivalent to $25.00 per Series C Preference Share represented by a depositary share) plus an amount equal to declared and unpaid dividends, if any, from the dividend payment date immediately preceding the redemption date to, but excluding, the redemption date, without interest on such unpaid dividends.

 

Holders of the Series C Preference Shares (including Series C Preference Shares represented by depositary shares) have no right to require the redemption of the Series C Preference Shares.

 

Rating Agency Redemption Event

 

If a rating agency redemption event occurs prior to September 30, 2025, within 90 days of the occurrence of such rating agency redemption event, AHL may redeem the Series C Preference Shares, in whole but not in part, out of funds legally available therefore, at a price of $25,500 per Series C Preferred Share (equivalent to $25.50 per Series C Preference Share represented by a depositary share), plus an amount equal to all declared and unpaid dividends to, but excluding, the redemption date, without payment of any undeclared dividend.

 

A rating agency redemption event would occur if an applicable rating agency changes the methodology or criteria that were employed in assigning equity credit to securities with features similar to the Series C Preference Shares, which will either (a) shorten the period of time during which equity credit pertaining to the Series C Preference Shares would have been in effect had the current methodology not been changed or

  

 

302


Table of Contents

AHL

  

HoldCo

(b) reduces the amount of equity credit assigned to the Series C Preference Shares as compared with the amount of equity credit that such rating agency had assigned to the Series C Preference Shares as of their initial date of issuance.

 

Voting rights

 

Except as indicated below (or as described in this joint proxy statement/prospectus or otherwise from time to time required by law), the holders of the Series C Preference Shares (including the Series C Preference Shares represented by depositary shares) will have no voting rights.

 

Whenever six quarterly dividends (whether or not consecutive) payable on the Series C Preference Shares have not been declared and paid, the number of directors on AHL’s board of directors will be increased by two and the holders of the Series C Preference Shares, voting together as a single class with the holders of AHL Series C parity shares then outstanding upon which like voting rights have been conferred and are exercisable (any such other series, together with the Series C Preference Shares, the “Series C Voting Preference Shares”), will have the right to elect these two additional directors at (i) any annual general meeting of holders of AHL Common Shares and AHL Preferred Shares, or (ii) a special general meeting of the holders of the Series C Voting Preference Shares.

 

These voting rights will continue until four consecutive quarterly dividends have been declared and paid on the Series C Preference Shares, and the qualification to serve as a director and the terms of office of all directors elected by the holders of the Series C Voting Preference Shares will cease and terminate immediately and the total number of directors on AHL’s board of directors will be automatically decreased by two.

 

The affirmative vote of the holders of (A) by written consent, three-quarters , or (B) by special resolution at a separate general meeting, a majority, of the votes entitled to be cast by the holders of outstanding Series C Preference Shares, is required in order for the AHL board of directors to alter or abrogate the special rights of the Series C Preference Shares; provided, however, that, no such consent of the Series C Preference Shares is required for the AHL board of directors to amend, alter, supplement or repeal any

  

 

303


Table of Contents

AHL

  

HoldCo

terms of the Series C Preference Shares (x) to cure any ambiguity, or to cure, correct or supplement any provision contained in the Series C Preference Shares certificate of designations that may be defective or inconsistent, or (y) to make any provision with respect to matters or questions arising with respect to the Series C Preference Shares that is not inconsistent with the provisions of the Series C Preference Shares certificate of designations, provided that any such amendment, alteration, supplement or repeal of any terms of the Series C Preference Shares shall be deemed not to materially and adversely affect the special rights, preferences, privileges and voting powers of the Series C Preference Shares, taken as a whole.

 

However, AHL may create additional series or classes of AHL Series C parity shares and any equity securities that rank junior to Series C Preferred Shares and issue additional series of such shares without the consent of any holder of the Series C Preference Shares.

 

Amount payable in liquidation

 

Upon AHL’s dissolution, each holder of the Series C Preference Shares will be entitled to a payment equal to the sum of the $25,000 liquidation preference per Series C Preference Share (equivalent to $25.00 per Series C Preference Share represented by a depositary share) and declared and unpaid dividends, if any, to, but excluding the date of the dissolution. Such payment will be made out of AHL’s assets or proceeds thereof available for distribution to the holders of the Series C Preference Shares (including Series C Preference Shares represented by depositary shares) following the payment or provision for the liabilities of AHL (including the expenses of such dissolution) and the satisfaction of all claims ranking senior to the Series C Preference Shares (including Series C Preference Shares represented by a depositary shares).

 

No conversion rights

 

The Series C Preference Shares are not convertible into AHL Common Shares or any other class or series of AHL’s capital stock or any other security.

 

Series D Preference Shares

 

Economic rights

 

Dividends on the Series D Preference Shares are payable when, as and if declared by AHL’s board of

  

 

304


Table of Contents

AHL

  

HoldCo

directors, quarterly in arrears on the 30th day of March, June, September, and December of each year, at a rate equal to 4.875% of the liquidation preference per annum (equivalent to $1,218.75 per AHL Series D Preference Share and $1.21875 per depositary share, each of which represents 1/1,000th interest in an AHL Series D Preference Share).

 

Dividends on the Series D Preference Shares are non-cumulative.

Ranking

 

AHL’s Series D Preference Shares rank senior to the AHL Common Shares, and equally with AHL’s Series A Preference Shares, Series B Preference Shares, Series C Preference Shares, and any of AHL’s other equity securities, including any other Preference Shares, that AHL may issue in the future, whose terms provide that such securities will rank equally with the Series D Preference Shares with respect to payment of dividends and distribution of AHL’s assets upon AHL’s dissolution (“AHL Series D parity shares”). AHL’s Series A Preference Shares (except in respect to the Floating Annual Rate Period), Series B Preference Shares, and Series C Preference Shares include the same provisions with respect to restrictions on declaration and payment of dividends as the Series D Preference Shares. Holders of the Series D Preference Shares do not have preemptive or subscription rights.

 

Shares of the Series D Preference Shares rank junior to (i) all of AHL’s existing and future indebtedness and (ii) any of AHL’s equity securities, including Preference Shares, that AHL may authorize or issue in the future, whose terms provide that such securities will rank senior to the Series D Preference Shares with respect to payment of dividends and distribution of AHL’s assets upon AHL’s dissolution (such equity securities, “AHL Series D senior shares”). AHL currently has no AHL Series D senior shares outstanding.

 

Maturity

 

The Series D Preference Shares do not have a maturity date, and AHL is not required to redeem or repurchase the Series D Preference Shares.

 

Optional redemption

 

AGM may not redeem the Series D Preference Shares prior to December 30, 2025. At any time or from

  

 

305


Table of Contents

AHL

  

HoldCo

time to time on or after December 30, 2025, subject to any limitations that may be imposed by law, AHL may, in the sole discretion of AHL’s board of directors, redeem the Series D Preference Shares (which includes the Series D Preference Shares represented by depositary shares), out of funds legally available therefore, in whole or in part, at a price of $25,000 per Series D Preference Share (equivalent to $25.00 per Series D Preference Share represented by a depositary share) plus an amount equal to declared and unpaid dividends, if any, from the dividend payment date immediately preceding the redemption date to, but excluding, the redemption date, without interest on such unpaid dividends.

 

Holders of the Series D Preference Shares (including Series D Preference Shares represented by depositary shares) have no right to require the redemption of the Series D Preference Shares.

 

Rating Agency Redemption Event

 

If a rating agency redemption event occurs prior to December 30, 2025, within 90 days of the occurrence of such rating agency redemption event, AHL may redeem the Series D Preference Shares, in whole but not in part, out of funds legally available therefore, at a price of $25,500 per Series D Preferred Share (equivalent to $25.50 per Series D Preference Share represented by a depositary share), plus an amount equal to all declared and unpaid dividends to, but excluding, the redemption date, without payment of any undeclared dividend.

 

A rating agency redemption event would occur if an applicable rating agency changes the methodology or criteria that were employed in assigning equity credit to securities with features similar to the Series D Preference Shares, which will either (a) shorten the period of time during which equity credit pertaining to the Series D Preference Shares would have been in effect had the current methodology not been changed or (b) reduces the amount of equity credit assigned to the Series D Preference Shares as compared with the amount of equity credit that such rating agency had assigned to the Series D Preference Shares as of their initial date of issuance.

 

Voting rights

 

Except as indicated below (or as described in this joint proxy statement/prospectus or otherwise from time

  

 

306


Table of Contents

AHL

  

HoldCo

to time required by law), the holders of the Series D Preference Shares (including the Series D Preference Shares represented by depositary shares) will have no voting rights.

 

Whenever six quarterly dividends (whether or not consecutive) payable on the Series D Preference Shares have not been declared and paid, the number of directors on AHL’s board of directors will be increased by two and the holders of the Series D Preference Shares, voting together as a single class with the holders of AHL Series D parity shares then outstanding upon which like voting rights have been conferred and are exercisable (any such other series, together with the Series D Preference Shares, the “Series D Voting Preference Shares”), will have the right to elect these two additional directors at (i) any annual general meeting of holders of AHL Common Shares and AHL Preferred Shares, or (ii) a special general meeting of the holders of the Series D Voting Preference Shares.

 

These voting rights will continue until four consecutive quarterly dividends have been declared and paid on the Series D Preference Shares, and the qualification to serve as a director and the terms of office of all directors elected by the holders of the Series D Voting Preference Shares will cease and terminate immediately and the total number of directors on AHL’s board of directors will be automatically decreased by two.

 

The affirmative vote of the holders of (A) by written consent, three-quarters, or (B) by special resolution at a separate general meeting, a majority, of the votes entitled to be cast by the holders of outstanding Series D Preference Shares, is required in order for the AHL board of directors to alter or abrogate the special rights of the Series D Preference Shares; provided, however, that, no such consent of the Series D Preference Shares is required for the AHL board of directors to amend, alter, supplement or repeal any terms of the Series D Preference Shares (x) to cure any ambiguity, or to cure, correct or supplement any provision contained in the Series D Preference Shares certificate of designations that may be defective or inconsistent, or (y) to make any provision with respect to matters or questions arising with respect to the Series D Preference Shares that is not inconsistent with the provisions of the Series D Preference Shares certificate of designations, provided that any such amendment, alteration, supplement or repeal of any terms of the

  

 

307


Table of Contents

AHL

  

HoldCo

Series D Preference Shares shall be deemed not to materially and adversely affect the special rights, preferences, privileges and voting powers of the Series D Preference Shares, taken as a whole.

 

However, AHL may create additional series or classes of AHL Series D parity shares and any equity securities that rank junior to Series D Preferred Shares and issue additional series of such shares without the consent of any holder of the Series D Preference Shares.

Amount payable in liquidation

 

Upon AHL’s dissolution, each holder of the Series D Preference Shares will be entitled to a payment equal to the sum of the $25,000 liquidation preference per Series D Preference Share (equivalent to $25.00 per Series D Preference Share represented by a depositary share) and declared and unpaid dividends, if any, to, but excluding the date of the dissolution. Such payment will be made out of AHL’s assets or proceeds thereof available for distribution to the holders of the Series D Preference Shares (including Series D Preference Shares represented by depositary shares) following the payment or provision for the liabilities of AHL (including the expenses of such dissolution) and the satisfaction of all claims ranking senior to the Series D Preference Shares (including Series D Preference Shares represented by a depositary shares).

 

No conversion rights

 

The Series D Preference Shares are not convertible into AHL Common Shares or any other class or series of AHL’s capital stock or any other security.

  
Voting Rights

The voting rights of the AHL Common Shares shall, until any date determined by an affirmative vote of at least 75% of the AHL board of directors (the “Restriction Termination Date”), be adjusted as follows:

 

(i) in the event that any Tentative 9.9% Shareholder (as defined in the AHL bye-laws) exists, then (A) the votes of the Controlled Shares (as defined in the AHL bye-laws) of each such Tentative 9.9% Shareholder will be reduced pro rata to the extent necessary such that the aggregate votes of such Controlled Shares constitute no more than 9.9% of the total votes attributable to all shares of AHL issued and outstanding; and (B) the votes of all

  

Each outstanding HoldCo Common Share will entitle the holder thereof to one vote on all matters on which holders of HoldCo Common Shares are entitled to vote. Except as required by the DGCL or as expressly otherwise provided by the HoldCo certificate of incorporation, each holder of HoldCo Common Shares, as such, shall be entitled to vote on any matter submitted to the stockholders of HoldCo generally.

 

In addition, holders of HoldCo Common Shares will have no voting, approval or consent rights in respect of any amendments to the HoldCo certificate of incorporation (including any certificate of

 

308


Table of Contents

AHL

  

HoldCo

Restricted Common Shares (as defined in the AHL bye-laws) will be reduced to zero; and

 

(ii)  the votes of all AHL Common Shares whose votes were not reduced pursuant to the adjustments above will be increased pro rata based on their then current voting power, in an aggregate amount equal to the aggregate reduction in votes of AHL Common Shares pursuant to the adjustments above; provided, that the increase will be limited as to any AHL Common Share to the extent necessary to avoid (A) causing any person other than a Permitted 9.9% Shareholder (as defined in the AHL bye-laws) to be a 9.9% Shareholder (as defined in the AHL bye-laws) or (B) creating a RPII Control Group (as defined in the AHL bye-laws);

 

provided, however, that the adjustments set out above do not apply if the number and relationships of AHL’s shareholders would make it impossible to fully reallocate all of the votes that would be reduced pursuant to such voting adjustments.

  

designation relating to any series of preferred stock) that relates solely to the terms of one or more outstanding series of HoldCo preferred stock on

which the holders of such affected series of preferred stock are entitled to vote.

Quorum

At any meeting of shareholders of AHL except where otherwise required by Applicable Law, the presence in person or by proxy of shareholders entitled to cast a majority of the Total Voting Power (as such term is defined in the AHL Bye-laws) shall constitute a quorum.

 

In relation to the AHL merger agreement proposal, section 106(6) of the Companies Act requires that the quorum necessary for a meeting to approve a merger of AHL shall be two persons at least holding or representing by proxy more than one-third of the issued shares of the company or the class.

   At any meeting of stockholders of HoldCo, the holders of a majority of the voting power of the outstanding stock of the class or classes or series for which a meeting has been called, represented in person or by proxy, shall constitute a quorum of such class or classes or series unless any such action by the stockholders requires approval by holders of a greater percentage of voting power of such stock, in which case the quorum shall be such greater percentage.
Shareholder or Stockholder Rights Plans

AHL currently has no shareholder rights plan.

   HoldCo currently has no stockholder rights plan. While HoldCo has no present intention to adopt a stockholder rights plan, the HoldCo board retains the right to adopt a new plan at a future date.
Number of Directors

AHL’s bye-laws provide that the number of directors shall be such as from time to time is

  

Subject to the rights of any series of HoldCo preferred stock then outstanding, the HoldCo board

 

309


Table of Contents

AHL

  

HoldCo

determined by a resolution adopted by a majority of the entire AHL board of directors, but the number shall not be less than two (2) nor more than seventeen (17), provided that the tenure of a director of AHL shall not be affected by a decrease in the number of directors so made by the AHL board of directors. The AHL board of directors currently consists of sixteen (16) directors.   

of directors has the sole power to set the number of directors of the HoldCo board in accordance with the stockholder agreements.

 

Pursuant to the merger agreement and the Term Sheet, effective as of the closing of the mergers, the board of directors of HoldCo immediately following the effective time of the AHL Merger will consist of (i) four directors selected by the disinterested members of the board of directors of AHL and reasonably acceptable to AGM (including Mr. James Belardi), of which three must qualify as an “independent director” under the listing standards of the NYSE and the applicable rules of the SEC, (ii) the 12 directors of AGM in office immediately prior to the effective time of the AHL Merger and (iii) no more than eighteen directors in the aggregate.

Election of Directors

Directors are elected by an annual meeting of the shareholders of AHL properly brought before the meeting and, each director or slate of directors shall be elected by the vote of a majority of the votes cast by holders of AHL Common Shares and AHL Preferred Shares entitled to cast votes thereon with respect to the director or slate, excluding abstentions. A majority of the votes cast shall mean that the number of shares voted “for” a director or slate of directors must exceed the number of votes “against” that director or slate of directors. The time, date and place of the annual general meeting shall be fixed by the board of directors.

  

Directors will be elected by an annual meeting of the stockholders of HoldCo properly brought before the meeting. Subject to the rights of the holders of any series of preferred stock with respect to any director elected by holders of preferred stock, in an uncontested election, directors will be elected by a majority of the votes cast by the holders of the outstanding shares of HoldCo capital stock entitled to vote on the election of directors at such annual meeting. In a contested election, directors will be elected by a plurality of the votes cast by the holders of HoldCo’s outstanding shares of capital stock present in person or represented by proxy and entitled to vote on the election of directors at such annual meeting. However, if a director is not re-elected by a majority of the votes cast, such director shall offer to tender his or her resignation to the HoldCo board of directors and the Nominating & Corporate Governance Committee of the HoldCo board of directors will make a recommendation to the HoldCo board of directors on whether to accept or reject the resignation, or whether other action should be taken. In this case, the HoldCo board of directors (excluding the director tendering his or her resignation) will act on the Nominating & Corporate Governance Committee’s recommendation and publicly disclose its decision and the rationale behind it within ninety (90) days from the date of the certification of the election results.

 

310


Table of Contents

AHL

  

HoldCo

  

 

The time, date and place of the annual meeting will be fixed by the HoldCo board of directors.

Term of Office of Directors

AHL has three classes of directors, with directors of each class serving staggered three-year terms. Only one class of directors is elected annually. Any change in the number of directors is to be apportioned among the classes so as to maintain the number of directors in each class as nearly equal as possible.

   HoldCo will have one class of directors and the Holdco certificate of incorporation will not provide for a classified board of directors. HoldCo’s directors will be elected for a term of one year.
Filling Vacancies on the Board of Directors

AHL’s bye-laws provide that, where a director has been removed for cause under the AHL bye-laws, the AHL board of directors may fill the vacancy subject to approval of the person appointed by an affirmative vote of the majority of the AHL board of directors. Any director so appointed shall be subject to election at the next annual general meeting of holders of AHL Common Shares and AHL Preferred Shares.

 

AHL’s bye-laws provide that in case of any vacancy on the AHL board of directors due to the death, disability, disqualification, or resignation of a director, or in the case of an increase in the number of AHL directors or a failure to elect a director at a shareholder meeting, the AHL board of directors may appoint any person as a member of the AHL board of directors on an interim basis until the next annual general meeting of holders of AHL Common Shares and AHL Preferred Shares; however, provided, that, such person has been approved by a majority of AHL’s nominating and corporate governance committee. At AHL’s next annual general meeting of holders of AHL Common Shares and AHL Preferred Shares, the board vacancy will be put to a shareholder vote irrespective of the class of director.

  

The HoldCo certificate of incorporation will provide that, subject to the terms and conditions of the stockholder agreements and rights granted to one or more series of the preferred stock then outstanding, any vacancies on the HoldCo board of directors may only be filled by the affirmative vote of a majority of the remaining directors, even if less than a quorum, or by a sole remaining director. The HoldCo certificate of incorporation will also provide that, subject to the rights granted to one or more series of the preferred stock then outstanding, any newly created directorship on the HoldCo board of directors that results from an increase in the number of directors may only be filled by the affirmative vote of a majority of the directors in office, provided that a quorum is present.

 

If there are no directors in office, then an election of directors may be held in accordance with the DGCL.

Cumulative Voting

AHL’s bye-laws do not provide for cumulative voting and, accordingly, AHL’s shareholders do not have cumulative voting rights in connection with the election of directors.

   The HoldCo certificate of incorporation does not provide for cumulative voting and, accordingly, HoldCo’s stockholders will not have cumulative voting rights in connection with the election of directors.
Removal of Directors

AHL’s bye-laws provide that, subject to any provision to the contrary in the AHL bye-laws, a

   Any HoldCo director or the whole HoldCo board of directors (other than a director elected by holders of

 

311


Table of Contents

AHL

  

HoldCo

director may be removed only for cause by either (i) the affirmative vote of a majority of the AHL board of directors; (ii) or shareholders holding a majority of the Total Voting Power.    preferred stock) may be removed, with or without cause, at any time, by the affirmative vote of the holders of a majority in voting power of the outstanding HoldCo Common Shares and any full voting preferred stock entitled to vote thereon, voting together as a class.
Director Voting Powers

A resolution put to the vote at a meeting of the AHL board of directors shall be carried by the affirmative votes of a majority of the votes cast and in the case of an equality of votes cast the resolution will fail.

   Under the HoldCo certificate of incorporation, each HoldCo director will have one vote on each matter to be voted on or consented to by the HoldCo board of directors and each HoldCo director serving on a committee or subcommittee of the HoldCo board of directors will have one vote on each matter to be voted on or consented to by such committee or subcommittee.
Shareholder or Stockholder Proposals

Holders of AHL Common Shares and AHL Preferred Shares are permitted to make shareholder proposals with respect to only the matters on which they are entitled to vote. Further, AHL’s bye-laws establish advance notice procedures with respect to shareholder proposals relating to the matters on which holders of AHL Common Shares and AHL Preferred Shares may be entitled to vote. Generally, to be timely, a shareholder’s notice must be received by AHL’s Secretary at AHL’s registered office not less than 90 days or more than 120 days prior to the first anniversary date of the immediately preceding annual general meeting of holders of AHL Common Shares and AHL Preferred Shares. AHL’s bye-laws also specify requirements as to the form and content of a shareholder’s notice. AHL’s bye-laws allow AHL’s board of directors to adopt rules and regulations for the conduct of meetings, which may have the effect of precluding the conduct of certain business at a meeting if the rules and regulations are not followed.

   Holders of HoldCo Common Shares will only permitted to make stockholder proposals with respect to the matters on which they are entitled to vote. Further, the HoldCo bylaws establish advance notice procedures that must be complied with in order for holders of HoldCo Common Shares to bring stockholder proposals relating to the matters on which the holders are entitled to vote. Generally, to be timely, a stockholder’s notice must be received at HoldCo’s principal executive offices not less than 90 days or more than 120 days prior to the first anniversary date of the immediately preceding annual meeting of stockholders. The HoldCo bylaws also specify requirements as to the form and content of a stockholder’s notice. The HoldCo bylaws allow AGM’s board of directors to adopt rules and regulations for the conduct of meetings, which may have the effect of precluding the conduct of certain business at a meeting if the rules and regulations are not followed. Holders of HoldCo Common Shares may also bring nominations before annual meetings of stockholders, but only if they comply with the advance notice procedures (or proxy access procedures) in the HoldCo bylaws. Generally, to be timely, a stockholder’s notice of its nominations must be received at HoldCo’s principal executive offices not less than 90 days or more than 120 days prior to the first anniversary date of the immediately preceding annual meeting of HoldCo’s stockholders. The HoldCo bylaws also specify requirements as to the form and content of a stockholder’s notice with respect to any nominations a holder of HoldCo Common Shares intends to bring before a meeting.

 

312


Table of Contents

AHL

  

HoldCo

Proxy Access
  

HoldCo’s bylaws contain a “proxy access” provision that permits a stockholder or group of up to five stockholders owning 25% or more in voting power of the outstanding HoldCo Common Shares continuously for at least three years to nominate and include in our proxy materials director nominees, provided the stockholder(s) and the nominee(s) satisfy the requirements specified in HoldCo’s bylaws. Among other things, the proxy access provision in the HoldCo’s bylaws will generally provide that, with respect to any HoldCo Common Shares that were issued upon, and have been continuously owned by a stockholder since, the conversion of an AGM Class A Share or AHL Class A Share in the mergers, such stockholder shall be deemed to have continuously owned such HoldCo Common Shares through the period during which the stockholder continuously owned the AGM Class A Shares or AHL Class A Shares so converted and any Class A Common Shares of Apollo Global Management, LLC converted into any such AGM Class A Shares in the conversion of Apollo Global Management, LLC. In addition, the proxy access provision in the HoldCo’s bylaws will generally provide that stockholders who have continuously owned HoldCo Common Shares issued upon the exchange for AOG units following any such exchange will also be deemed to have continuously owned such HoldCo Common Shares through the period during which such stockholder owned the AOG unit exchanged therefor.

Shareholder or Stockholder Action by Written Consent

AHL’s bye-laws provide that anything which may be done by AHL’s shareholders in a general meeting may be effected by written resolution, if such resolution is signed by or on behalf of, more than 55% of the Total Voting Power; provided, that, a written resolution passed to (i) remove an auditor, or (ii) remove a director, from office before the expiration of their term of office shall not be valid.

   Subject to the terms of any series of HoldCo preferred stock, the HoldCo certificate of incorporation prohibits HoldCo’s stockholders from taking any action by written consent in lieu of a meeting of stockholders and requires that any action to be taken by HoldCo’s stockholders be taken solely at an annual or special meeting of stockholders.
Memorandum of Association Amendments

AHL’s bye-laws provide that amendments to AHL’s Memorandum of Association require an affirmative vote of a majority of the AHL board of directors and a resolution of AHL’s shareholders

  

In general, Section 242 of the DGCL requires that amendments to HoldCo’s certificate of incorporation first be approved by the HoldCo board of directors and then be approved by the affirmative

 

313


Table of Contents

AHL

  

HoldCo

holding a majority of the voting power at any annual or special general meeting of holders of AHL Common Shares and AHL Preferred Shares.   

vote of the holders of a majority in voting power of the outstanding HoldCo shares entitled to vote thereon, voting together as a single class. Under Section 242(b)(2) of the DGCL, a separate class vote of any outstanding class of HoldCo’s capital stock is also required for any amendment that (i) alters or changes the powers, preferences or special rights of such class so as to affect them adversely (except that if such amendment would alter or change the powers, preferences or special rights of one or more series of such class so as to affect them adversely, but shall not so affect the entire class, then only the shares of the series so affected shall be considered a separate class entitled to vote thereon) or (ii) changes the par value of such class of stock.

However, HoldCo’s certificate of incorporation provides that the number of authorized shares of any class of stock, including the HoldCo Common Shares, may be increased or decreased (but not below the number of shares of such class then outstanding) by the affirmative vote of the holders of a majority in voting power of the then outstanding shares of capital stock entitled to vote thereon. Holders of HoldCo Common Shares will also have no voting, approval or consent rights in respect of any amendments to the HoldCo certificate of incorporation (including any certificate of designation relating to any series of preferred stock) that relates solely to the terms of one or more outstanding series of HoldCo preferred stock on which the holders of such affected series of preferred stock are entitled to vote.

Bye-Law or Bylaw Amendments

AHL’s bye-laws provide that amendments to the bye-laws require an affirmative vote of a majority of the AHL board and a resolution of AHL’s shareholders holding a majority of the voting power at any annual or special general meeting of holders of AHL Common Shares and AHL Preferred Shares.

   Amendments to the HoldCo bylaws may be adopted either by the HoldCo board of directors or upon the affirmative vote of HoldCo stockholders holding a majority in voting power of the outstanding shares of HoldCo capital stock entitled to vote thereon.
Special Meetings of Shareholders or Stockholders

AHL’s bye-laws provide that special general meetings of AHL’s shareholders may be called by the Secretary at any time at the request of (i) the Chairman, Vice Chairman, or a majority of the AHL board of directors, (ii) the Chief Executive Officer of AHL, or (iii) holders of AHL Common Shares and AHL

  

The HoldCo certificate of incorporation provides that, subject to the rights of the holders of any series of HoldCo preferred stock, special meetings of HoldCo’s stockholders may be called at any time only by (i) HoldCo’s board of directors or (ii) subject to certain procedural requirements set forth in the amended AGM bylaws, AGM’s Secretary

 

314


Table of Contents

AHL

  

HoldCo

Preferred Shares holding at least 10% of the Total Voting Power of AHL Common Shares.   

upon proper written request or requests given by or on behalf persons who “beneficially own” at least 25% in voting power of the outstanding HoldCo Common Shares as of the date on which the first request for such special meeting was received by the Secretary in accordance with such procedural requirements.

 

The procedural requirements in the HoldCo bylaws applicable to a special meeting request made by stockholders require that any such request set forth specified information and other matters. They further provide that a special meeting requested by stockholders pursuant to such clause (iii) shall not be held if, among other things, (A) the request does not comply with the HoldCo certificate of incorporation or bylaws, (B) the action sought to be taken at the meeting relates to an item of business that is not a proper subject for stockholder action under applicable law, (C) the request is received by the Secretary not more than ninety (90) days prior to the first anniversary of the date of the immediately preceding annual meeting and not later than the date of the final adjournment of the next annual meeting of stockholder; (D) an identical or substantially similar item of business, as determined in good faith by the HoldCo board of directors in its sole and absolute discretion, was presented at a meeting of stockholders held not more than 30 days before the request is received by the Secretary; or (E) the request was made in a manner that involved a violation of Regulation 14A under the Exchange Act or other applicable law.

Notice of Meetings of Shareholders or Stockholders

AHL’s bye-laws provide that notice of each of each annual general or special general meeting of holders of AHL Common Shares and AHL Preferred Shares, stating the place, date and time of the meeting, and the nature of the business to be transacted and, in the case of an annual general meeting, that the election of directors will take place, thereat, shall be provided not less than 21 days’ nor more than 60 days’ prior to the date of such meeting to each AHL shareholder entitled to attend and vote thereat.

   Under the DGCL and HoldCo’s bylaws, HoldCo must provide notice of any meeting of stockholders stating the place, date and time of the meeting, the means of remote communications, if any, by which stockholders and proxyholders may be deemed to be present in person and vote at such meeting, the record date for determining the stockholders entitled to vote at the meeting (if such date is different from the record date for determining stockholders entitled to notice of the meeting) and (x) in the case of a special meeting, the purpose or purposes for which the meeting is called, and (y) in the case of an annual meeting, those matters that the HoldCo board of directors intends to present for action by the stockholders at the time of giving notice, to each

 

315


Table of Contents

AHL

  

HoldCo

   HoldCo stockholder entitled to vote at such meeting as of the record date for notice of the meeting, which notice must be given not less than 10 nor more than 60 days prior to the date of the meeting.
Limitation of Personal Liability of Directors

AHL’s bye-laws provide that a director of AHL is not personally liable to AHL or any AHL shareholder for monetary damages for a breach of a fiduciary duty as a director, except to the extent such exemption from liability is not permitted by any laws of any governmental authority applicable to that person, as the same now exists or hereafter may be amended.

   The HoldCo certificate of incorporation will provide that a director of HoldCo will not be liable to HoldCo or its stockholders for monetary damages for breach of fiduciary duty as a director, except to the extent such exemption from liability or limitation thereof is not permitted under the DGCL. Any amendment, modification or repeal of the foregoing provision will not adversely affect any right or protection of a director of HoldCo in respect of any act or omission occurring prior to the time of such amendment, modification or repeal.
Indemnification of Directors and Officers

AHL’s bye-laws provide that AHL shall indemnify and advance indemnification expenses, to the fullest extent permitted by any laws of any governmental authority applicable to that person, any person who is a party or is threatened to be made a party to any proceeding, by reason of the fact that such person is or was:

 

•  an AHL director or officer, consultant (participating in any AHL equity incentive plan), liquidator or trustee, employee or agent; or

 

•  a director, officer, employee or agent of an AHL subsidiary who, (a) while an employee or agent of AHL, or (b) a director, officer, employee or agent of any of AHL’s subsidiaries, is or was also an officer, director, employee, managing director, general or limited partner, manager, member, shareholder, agent or other affiliate of any member of the Apollo Group (as defined in the AHL bye-laws) or of any affiliate of any member of the Apollo Group (other than AHL and its subsidiaries).

 

AHL may, but is not required to, purchase and maintain insurance on behalf of any such person against any liability which may be asserted or enter into contracts providing for the indemnification of any such person to the fullest extent permitted by any laws of any governmental authority applicable to that person, regardless of whether AHL would have the power to

  

Under the HoldCo certificate of incorporation, in most circumstances HoldCo will be obligated to indemnify the following persons, to the fullest extent permitted by law, from and against all losses, claims, damages, liabilities, joint or several, expenses (including legal fees and expenses), judgments, fines, penalties, interest, settlements or other amounts: AGM’s former manager, any Affiliate of AGM’s former manager; any member, partner, Tax Matters Partner, Partnership Representative, officer, director, employee, agent, fiduciary or trustee of any Corporate Group Member (each as defined in the HoldCo certificate of incorporation), the former manager or any of their respective Affiliates; any person who is or was serving at the request of the former manager or any of its respective Affiliates as an officer, director, employee, member, partner, Tax Matters Partner, Partnership Representative, agent, fiduciary or trustee of another person; provided, that a person shall not be included by reason of providing, on a fee-for-services basis, trustee, fiduciary or custodial services; and any person that HoldCo’s board of directors in its sole discretion designates as an “Indemnified Person” as permitted by applicable law.

 

HoldCo will agree to provide this indemnification unless there has been a final and non-appealable judgment by a court of competent jurisdiction determining that these persons acted in

 

316


Table of Contents

AHL

  

HoldCo

indemnify such person against such liability or expense under the bye-laws or any laws of any governmental authority applicable to that person.

 

The right to indemnification conferred by AHL’s bye-laws includes the right to be advanced by AHL (from time to time) the expenses incurred in defending any indemnifiable proceeding prior to a final and non-appealable disposition of the proceeding in which it is determined that the indemnitee is not entitled to be indemnified, subject to the receipt by AHL of an undertaking by or on behalf of the indemnitee to repay such amount if it ultimately shall be determined that the indemnitee is not entitled to be indemnified.

  

bad faith or engaged in fraud or willful misconduct. HoldCo will also agreed to provide this indemnification for criminal proceedings. Any indemnification under these provisions will only be out of HoldCo’s assets. HoldCo may purchase insurance against liabilities asserted against and expenses incurred by persons for HoldCo’s activities, regardless of whether HoldCo would have the power to indemnify the person against liabilities under HoldCo’s certificate of incorporation.

 

HoldCo will enter into indemnification agreements with each of its directors, executive officers and certain of its employees which set forth the obligations described above.

HoldCo will also agree to indemnify each of AGM’s Managing Partners and certain Contributing Partners against certain amounts that they are required to pay in connection with a general partner obligation for the return of previously made performance fee distributions in respect of Fund IV, Fund V and Fund VI.

 

HoldCo will also maintain liability insurance for its directors and officers.

Preemptive Rights

AHL’s shareholders do not have preemptive rights. Thus, if additional AHL Common Shares are issued, the current holders of AHL Common Shares will own a proportionately smaller interest in a larger number of issued AHL Common Shares to the extent that they do not participate in the additional issuance.

   The HoldCo Shares will not be entitled to preemptive rights and are not subject to conversion, redemption or sinking fund provisions.
Dividends

Subject to preferences that apply to Preferred Shares, the AHL board of directors may, subject to Bermuda law and the AHL bye-laws, declare a dividend to be paid (in cash or wholly or partly in kind) to holders of the AHL Common Shares of record on a record date set by the AHL board of directors. The AHL board of directors may declare and pay a dividend on one or more classes of shares to the extent one or more classes of shares ranks senior to or has a priority over another class of shares. No unpaid dividend will bear any interest.

   Subject to preferences that apply to any shares of HoldCo preferred stock outstanding at the time, the holders of HoldCo Shares are entitled to receive dividends out of funds legally available therefor if HoldCo’s board of directors, in its sole discretion, determines to declare and pay dividends and then only at the times and in the amounts that HoldCo’s board of directors may determine.

 

317


Table of Contents

AHL

  

HoldCo

Change of Control Laws
  

HoldCo’s certificate of incorporation will not opt out of Section 203 of the DGCL, which is Delaware’s anti-takeover statute. As a result, HoldCo will be subject to the restrictions on “business combinations” set forth in Section 203 of the DGCL.

 

In general, Section 203 of the DGCL prohibits a publicly-held Delaware corporation from engaging, under certain circumstances, in a “business combination” with an “interested stockholder” for a period of three years following the time that the stockholder became an interested stockholder, unless:

 

(1) prior to such time, the board of directors of the corporation approved either the business combination or the transaction that resulted in the stockholder becoming an interested stockholder;

 

(2) upon consummation of the transaction that resulted in the stockholder becoming an interested stockholder, the interested stockholder owned at least 85% of the voting stock of the corporation outstanding at the time the transaction commenced, excluding for purposes of determining the number of shares outstanding (but not for purposes of determining the number of shares owned by the interested stockholder) (1) shares owned by persons who are directors and also officers and (2) shares owned by employee stock plans in which employee participants do not have the right to determine confidentially whether shares held subject to the plan will be tendered in a tender or exchange offer; or

 

(3) at or subsequent to such time, the business combination is approved by the board and authorized at an annual or special meeting of stockholders, and not by written consent, by the affirmative vote of at least 66 2/3% of the outstanding voting stock which is not owned by the interested stockholder.

 

Generally, a “business combination” includes a merger, asset or stock sale, or other transaction resulting in a financial benefit to the interested stockholder (other than on other than a pro rata basis with other stockholders). Subject to certain exceptions, an “interested stockholder” is a person who, together with that person’s affiliates and associates, “owns” or if such person is an affiliate or associate of the corporation, within three years prior to the determination of interested stockholder status,

 

318


Table of Contents

AHL

  

HoldCo

  

did “own” 15% or more of a corporation’s outstanding voting stock.

 

Under certain circumstances, Section 203 makes it more difficult for a person who would be an “interested stockholder” to effect various business combinations with a corporation for a three-year period. Accordingly, Section 203 could have an anti-takeover effect with respect to certain transactions that HoldCo’s board of directors does not approve in advance or certain transactions with “interested stockholders” who have not been approved by HoldCo’s board of directors prior to becoming and interested stockholder. The provisions of Section 203 may encourage companies interested in acquiring HoldCo to negotiate in advance with HoldCo’s board of directors to avoid the restrictions on business combinations that would apply if the stockholder became an interested stockholder. However, Section 203 also could discourage attempts that might result in a premium over the market price for the HoldCo Common Shares. These provisions also may have the effect of preventing changes in HoldCo’s board of directors and may make it more difficult to accomplish transactions that stockholders may otherwise deem to be in their best interests.

Forum Selection

AHL’s bye-laws provide that the Bermuda Court shall be the sole and exclusive forum for any dispute that arises concerning Bermuda law or out of or in connection with AHL’s bye-laws, including any question regarding the existence and scope of any bye-law and/or whether there has been any breach of the Companies Act or the AHL bye-laws by an officer or director of AHL (whether or not such a claim is brought in the name of an AHL shareholder or in the name of AHL).

  

Unless HoldCo consents in writing to the selection of an alternative forum, the HoldCo certificate of incorporation will provide that the Court of Chancery of the State of Delaware shall be, to the fullest extent permitted by law, be the sole and exclusive forum for:

 

(i) any derivative action or proceeding brought on HoldCo’s behalf;

 

(ii) any action asserting a claim of breach of a iduciary duty owed by any of HoldCo’s current or former directors, officers, other employees or stockholders to HoldCo or HoldCo’s stockholders;

 

(iii) any action asserting a claim arising pursuant to any provision of the DGCL, HoldCo’s certificate of incorporation or HoldCo’s bylaws or as to which the DGCL confers jurisdiction on the Court of Chancery of the State of Delaware; or

 

(iv) any action asserting a claim that is governed by the internal affairs doctrine,

 

319


Table of Contents

AHL

  

HoldCo

  

 

except for, as to each of (i) through (iv) above, any claim as to which the Court of Chancery determines that there is an indispensable party not subject to the jurisdiction of the Court of Chancery (and the indispensable party does not consent to the personal jurisdiction of the Court of Chancery within ten (10) days following such determination), which is vested in the exclusive jurisdiction of a court or forum other than the Court of Chancery, or for which the Court of Chancery does not have subject matter jurisdiction.

 

The foregoing exclusive forum provision also provides that it will not apply to claims arising under the Securities Act, the Exchange Act or other federal securities laws for which there is exclusive federal or concurrent federal and state jurisdiction. However, the HoldCo certificate of incorporation will provide that unless HoldCo consents in writing to the selection of an alternative forum, the federal district courts of the United States of America shall be the exclusive forum for the resolution of any claims arising under the Securities Act, the Exchange Act or other federal securities laws for which there is exclusive federal or concurrent federal and state jurisdiction.

 

Stockholders cannot waive, and will not be deemed to have waived under these exclusive forum provisions, HoldCo’s compliance with the federal securities laws and the rules and regulations thereunder. However, the enforceability of similar forum provisions in other corporations’ certificates of incorporation have been challenged in legal proceedings and it is possible that a court could find these types of provisions to be unenforceable.

 

320


Table of Contents

APPRAISAL RIGHTS

Holders of AGM Class A Shares who dissent to the AGM Merger will not have rights to an appraisal of the fair value of their shares. Under the DGCL, appraisal rights are generally not available for the shares of any class or series listed on a national securities exchange or held of record by more than 2,000 holders if the holders thereof are required by the terms of an agreement of merger or consolidation to accept shares of stock of any other corporation that at the effective date of the merger will be either listed on a national securities exchange or held of record by more than 2,000 holders. The AGM Class A Shares are listed on the NYSE as of the record date, and holders of the AGM Class A Shares will receive HoldCo Shares pursuant to the merger agreement. The merger agreement provides that HoldCo and AGM shall use reasonable best efforts to cause the HoldCo Shares to be issued in the mergers to be approved for listing on the NYSE, subject to official notice of issuance, prior to the closing of the mergers.

Holders of AHL Common Shares and AHL Preferred Shares who do not vote in favor of the AHL merger agreement proposal and who are not satisfied that they have been offered as fair value for their shares, may within one month of the giving of the notice of the holders of AHL Common Shares and AHL Preferred Shares meeting to approve the AHL merger agreement proposal, apply to the Bermuda Court to appraise the fair value of their shares. Persons owning beneficial interests in AHL Common Shares and AHL Preferred Shares but who are not shareholders of record should note that only persons who are shareholders of record are entitled to make an application for appraisal. Any holder of AHL Common Shares or AHL Preferred Shares intending to exercise appraisal rights MUST file its application for appraisal of the fair value of its AHL Common Shares or AHL Preferred Shares with the Bermuda Court within ONE MONTH after the date the notice convening the AHL special meeting is deemed to have been received. The notice delivered with this joint proxy statement/prospectus constitutes this notice of meeting. There are no statutory rules or published decisions of the Bermuda Court prescribing the operation of the provisions of the Companies Act governing appraisal rights that are set forth in Section 106 of the Companies Act or the process of appraisal by the Bermuda Court and the Bermuda Court retains discretion as to the precise methodology that it would adopt when determining the fair value of shares in an appraisal application under the Companies Act.

If a holder of AHL Common Shares or AHL Preferred Shares votes in favor of the AHL merger agreement proposal AHL special meeting, such shareholder will have no right to apply to the Bermuda Court to appraise the fair value of its shares, and instead, if the merger is completed, and as discussed in the section of this joint proxy statement/prospectus titled “The Mergers—Merger Consideration” beginning on page 99, each AHL Common Share and AHL Preferred Share held by such shareholder will be converted into the right to receive the merger consideration. Voting against the AHL merger agreement proposal, or not voting, will not in itself satisfy the requirements for exercise of an AHL shareholder’s right to apply for appraisal of the fair value of its AHL Common Shares or AHL Preferred Shares under Bermuda law.

Under Bermuda law, in the event of a merger of a Bermuda company with another company or corporation, any shareholder of the Bermuda company is entitled to receive fair value for its shares. The AHL board of directors (other than Messrs. Belardi, Kleinman, Lohr, Michelini, Puffer and Rowan, who recused themselves from determinations relating to the transactions contemplated by the merger agreement due to their affiliation with AGM) and the AHL special committee considers the fair value for each (i) AHL Common Share to be the right to receive 1.149 duly authorized, validly issued, fully paid and nonassessable shares of common stock, par value $0.00001 per HoldCo Shares and cash paid in lieu of any fractional HoldCo Shares, and (ii) AHL Preferred Share to be the right to receive an equivalent preferred share of AHL, the surviving company in the AHL Merger, with the same dividend and other relative rights, preferences, limitations and restrictions as are now provided by its certificate of designation relating to the respective series of AHL Preferred Shares and will continue in effect the AHL Preferred Shares. Holders of AHL Preferred Shares will not receive anything different if the mergers are completed as the AHL Preferred Shares were issued to a depositary and holders who hold interests in the AHL Preferred Shares hold such interests in the form of depositary shares that evidence such interests and such depositary shares will not be varied in any way if the mergers are completed.

 

321


Table of Contents

In any case where a registered holder of AHL Common Shares or AHL Preferred Shares has made an appraisal application, which shareholder is referred to as a “dissenting shareholder,” in respect of the AHL Common Shares or AHL Preferred Shares held by such dissenting shareholder, which are referred to as “dissenting shares,” and the merger has been made effective under Bermuda law before the Bermuda Court’s appraisal of the fair value of such dissenting shares then, if the fair value of the dissenting shares is later appraised by the Bermuda Court, such dissenting shareholder will be paid the difference between the amount paid to them and the value appraised by the Bermuda Court within one month of the Bermuda Court’s appraisal.

In any case where the value of the dissenting shares held by a dissenting shareholder is appraised by the Bermuda Court before the merger has been made effective under Bermuda law, then AHL will be required to pay the dissenting shareholder within one month of the Bermuda Court’s appraisal an amount equal to the value of the dissenting shares appraised by the Bermuda Court, unless the merger is terminated under the terms of the merger agreement.

An AHL shareholder who has exercised appraisal rights has no right of appeal from an appraisal made by the Bermuda Court. The responsibility for costs of any application to the Bermuda Court under Section 106 of the Companies Act will be in the Bermuda Court’s discretion.

The relevant portions of Section 106 of the Companies Act are as follows:

“106 (6) Any shareholder who did not vote in favor of the amalgamation or merger and who is not satisfied that he has been offered fair value for his shares may within one month of the giving of the notice referred to in subsection (2) apply to the Court to appraise the fair value of his shares.

(6A) Subject to subsection (6B), within one month of the Court appraising the fair value of any shares under subsection (6) the company will be entitled either—

(a) to pay to the dissenting shareholder an amount equal to the value of his shares as appraised by the Court; or

(b) to terminate the amalgamation or merger in accordance with subsection (7).

(6B) Where the Court has appraised any shares under subsection (6) and the amalgamation or merger has proceeded before the appraisal then, within one month of the Court appraising the value of the shares, if the amount paid to the dissenting shareholder for his shares is less than that appraised by the Court the amalgamated or surviving company will pay to such shareholder the difference between the amount paid to him and the value appraised by the Court.

(6C) No appeal will lie from an appraisal by the Court under this section.

(6D) The costs of any application to the Court under this section will be in the discretion of the Court.

(7) An amalgamation agreement or merger agreement may provide that at any time before the issue of a certificate of amalgamation or merger the agreement may be terminated by the directors of an amalgamating or merging company, notwithstanding approval of the agreement by the shareholders of all or any of the amalgamating or merging companies.”

 

322


Table of Contents

MATERIAL TAX CONSEQUENCES OF THE MERGERS

U.S. Federal Income Tax Considerations

The following is a summary of the material U.S. federal income tax consequences of the mergers to the holders of AGM Class A Shares and holders of AHL Common Shares and AHL Preferred Shares that are U.S. Holders (as defined below) and, to the extent it relates to material U.S. federal income tax consequences following the mergers, to the HoldCo shareholders that are non-U.S. Holders (as defined below). This summary is based on the Internal Revenue Code of 1986, as amended (the “Code”), the Treasury Regulations promulgated under the Code and judicial and administrative interpretations of those laws, in each case as in effect and available as of the date of this proxy statement/prospectus and all of which are subject to change or differing interpretations, possibly with retroactive effect. Any such change or differing interpretations could affect the tax consequences described below. There can be no assurance that the Internal Revenue Service (“IRS”) or courts will not adopt a position that is contrary to the description included in the following summary.

This discussion is limited to U.S. Holders (as defined below) who hold their AGM Class A Shares or AHL Common Shares or AHL Preferred Shares as a “capital asset” within the meaning of Section 1221 of the Code (generally, property held for investment) and certain non-U.S. Holders (as defined below) who hold HoldCo Shares following the mergers. This summary does not address all tax considerations that may be relevant to a particular type of person in light of their particular circumstances. In particular, this summary does not address the U.S. federal income tax consequences of the mergers to persons subject to special treatment under the U.S. federal income tax laws, such as:

 

   

dealers or traders in securities or currencies;

 

   

banks, financial institutions or insurance companies;

 

   

real estate investment trusts or regulated investment companies;

 

   

grantor trusts;

 

   

persons who own, or are deemed to own, 5% or more, by voting power or value, of AGM Class A Shares;

 

   

persons who own or have owned, directly, indirectly or constructively, 10% or more, by voting power or value, of AHL Common Shares or AHL Preferred Shares;

 

   

persons that hold AGM Class A Shares, AHL Common Shares or AHL Preferred Shares who exercise their dissenters rights;

 

   

person who will own, or will be deemed to own, 5% or more, by voting power or value, of HoldCo Shares (except to the limited extent explicitly addressed herein) following the mergers;

 

   

persons that hold their AGM Class A Shares or AHL Common Shares as part of a position in a straddle or as part of a hedging, conversion or other risk reduction transaction for U.S. federal income tax purposes;

 

   

U.S. expatriates and certain former citizens or long-term residents of the United States;

 

   

tax-exempt entities;

 

   

persons who hold their AGM Class A Shares or AHL Common Shares through individual retirement accounts or other tax-deferred accounts;

 

   

persons who acquired their AGM Class A Shares or AHL Common Shares pursuant to the exercise of warrants or conversion rights under convertible instruments;

 

   

persons who acquired their AGM Class A Shares or AHL Common Shares pursuant to the exercise of employee stock options or otherwise as compensation; and

 

   

persons who own their AGM Class A Shares or AHL Common Shares through partnerships or other pass-through entities.

 

323


Table of Contents

In addition, the following summary does not address (i) any U.S. federal non-income tax consequences of the mergers, including estate, gift or other tax consequences, (ii) any state, local or non-U.S. tax consequences of the mergers, and (iii) the tax on net investment income or the alternative minimum tax.

If an entity (or an arrangement) treated as a partnership for U.S. federal income tax purposes holds AGM Class A Shares or AHL Common Shares, the tax treatment of a partner in the partnership generally will depend on the status of the partner, the activities of the partnership and certain determinations made at the partner level. Partnerships and partners in such a partnership should consult their tax advisors about the tax consequences of the mergers to them.

For purposes of this summary, a “U.S. Holder” is a beneficial owner of AGM Class A Shares, AHL Common Shares, or AHL Preferred Shares as applicable, that is, for U.S. federal income tax purposes:

 

   

an individual who is a citizen or a resident of the United States;

 

   

a corporation, or other entity taxable as a corporation for U.S. federal income tax purposes, created or organized under the laws of the United States or any state thereof or the District of Columbia;

 

   

an estate the income of which is subject to U.S. federal income taxation regardless of its source; or

 

   

a trust, if it (1) is subject to the primary supervision of a U.S. court and one or more United States persons have the authority to control all substantial decisions of the trust, or (2) has a valid election in effect under applicable Treasury Regulations to be treated as a United States person for U.S. federal income tax purposes.

Also, for purposes of this discussion, a “Non-U.S. Holder” is any beneficial owner of AHL Common Shares who or that is neither a U.S. Holder nor an entity classified as a partnership for U.S. federal income tax purposes.

YOU SHOULD CONSULT YOUR OWN TAX ADVISOR WITH RESPECT TO THE U.S. FEDERAL, STATE AND LOCAL AND NON-U.S. TAX CONSEQUENCES OF THE MERGERS TO YOU BASED ON YOUR OWN PARTICULAR CIRCUMSTANCES.

The following discussion assumes that the mergers will be consummated as described in the merger agreement and as described in the proxy statement/prospectus. HoldCo, AGM and AHL each intend to take the position that the mergers, taken together, qualify as a transaction described in Section 351 of the Code.

U.S. Federal Income Tax Consequences of the Mergers Generally

HoldCo, AGM, and AHL each intend that the AGM Merger and the AHL Merger, taken together, will qualify as a transaction described in Section 351 of the Code. The obligation of AGM to complete the mergers is conditioned upon the receipt by AGM of an opinion from either Paul, Weiss, Rifkind, Wharton & Garrison LLP or Skadden, Arps, Slate, Meagher & Flom LLP, co-counsel to AGM, to the effect that for U.S. federal income tax purposes the AGM Merger and the AHL Merger, taken together, will qualify as a transaction described in Section 351 of the Code. The obligation of AHL to complete the mergers is conditioned upon the receipt by AHL of an opinion from either Latham & Watkins LLP or Sidley Austin LLP, co-counsel to AHL, to the effect that for U.S. federal income tax purposes the AGM Merger and the AHL Merger, taken together, will qualify as a transaction described in Section 351 of the Code. In rendering these opinions, counsel may require and rely upon assumptions, representations, warranties and covenants provided by AGM, AHL, HoldCo, AGM Merger Sub, and AHL Merger Sub, including those contained in the merger agreement and in representation letters to be provided by the parties to counsel. In addition, the opinions will be subject to certain qualifications and limitations as set forth in the opinions. If any of the assumptions, representations, warranties or covenants upon which these opinions are based is inconsistent with the actual facts, the conclusions reached in the opinions could be adversely affected. None of these opinions will be binding on the IRS or the courts. Neither AGM nor AHL has requested, and neither intends to request, any ruling from the IRS as to the U.S. federal income tax

 

324


Table of Contents

consequences of the mergers. Consequently, no assurance can be given that the IRS will not assert, or that a court would not sustain, a position contrary to any of those set forth below. Accordingly, each AGM stockholder and each AHL shareholder should consult its tax advisor with respect to the particular tax consequences of the mergers to such holder, including the consequences if the IRS successfully challenged the qualification of the AGM Merger and the AHL Merger, taken together, as a transaction described in Section 351 of the Code.

U.S. Federal Income Tax Consequences of the Mergers to U.S. Holders of AGM Class A Shares

Subject to the paragraph below, as a result of the mergers qualifying as a transaction described under Section 351 of the Code, the following tax consequences would result:

 

   

a U.S. Holder of AGM Class A Shares will not recognize gain or loss upon the exchange of its AGM Class A Shares for HoldCo Shares in the AGM Merger;

 

   

the aggregate basis of the HoldCo Shares received in the AGM Merger by a U.S. Holder of AGM Class A Shares will be the same as the aggregate basis of the shares of AGM Class A Shares exchanged; and

 

   

the holding period of the HoldCo Shares received in the AGM Merger by a U.S. Holder of AGM Class A Shares generally will include the holding period of the shares of AGM Class A Shares for which they are exchanged.

If a U.S. Holder acquired different blocks of AGM Class A Shares, or acquired both AGM Class A Shares and AHL Common Shares, such U.S. Holder’s tax basis in the HoldCo Shares received in the mergers would generally be determined by reference to the aggregate basis of the separate blocks of shares transferred to HoldCo. Such U.S. Holder would also generally have a split holding period in its HoldCo Shares received for purposes of determining long-term or short-term capital gain or loss. Such U.S. Holder’s holding period for a portion of each HoldCo Share will include the holding period such U.S. Holder had in each separate block of shares transferred in the mergers. U.S. Holders are urged to consult their tax advisors if they have acquired different blocks of AGM Class A Shares, or acquired both AGM Class A Shares and AHL Common Shares, that are being transferred in connection with the mergers.

U.S. Federal Income Tax Consequences of the Mergers to U.S. Holders of AHL Common Shares

Subject to the paragraph below and the passive foreign investment company rules discussed below, as a result of the mergers qualifying as a transaction described under Section 351 of the Code, the following tax consequences would result:

 

   

a U.S. Holder of AHL Common Shares will not recognize gain or loss upon the exchange of its AHL Common Shares for HoldCo Shares in the AHL Merger (the treatment of any cash received instead of fractional share interests in HoldCo Shares is discussed below);

 

   

subject to the discussion of fractional shares below, the aggregate basis of the HoldCo Shares received in the AHL Merger by a U.S. Holder of AHL Common Shares will be the same as the aggregate basis of the shares of AHL Common Shares exchanged; and

 

   

the holding period of the HoldCo Shares received in the AHL Merger by a U.S. Holder of AHL Common Shares generally will include the holding period of the shares of AHL Common Shares for which they are exchanged

If a U.S. Holder acquired different blocks of AHL Common Shares, or acquired both AHL Common Shares and AGM Class A Shares, such U.S. Holder’s tax basis in the HoldCo Shares received in the mergers would generally be determined by reference to the aggregate basis of the separate blocks of shares transferred to HoldCo. Such U.S. Holder would also generally have a split holding period in its HoldCo Shares received for purposes of determining long-term or short-term capital gain or loss. Such U.S. Holder’s holding period for a portion of each HoldCo Share will include the holding period such U.S. Holder had in each separate block of

 

325


Table of Contents

shares transferred in the mergers. U.S. Holders are urged to consult their tax advisors if they have acquired different blocks of AHL Common Shares, or acquired both AHL Common Shares and AGM Class A Shares, that are being transferred in connection with the mergers.

Cash Received by U.S. Holders of AHL Common Shares Instead of a Fractional HoldCo Share

A holder of AHL Common Shares that receives cash instead of a fractional HoldCo Share will generally be treated as having received the fractional share pursuant to the AHL Merger and then as having sold that fractional HoldCo Share for cash. As a result, a holder of AHL Common Shares will generally recognize gain or loss equal to the difference between the amount of cash received and the basis in its fractional share interest as set forth above. This gain or loss will generally be capital gain or loss, and will be long-term capital gain or loss if, as of the effective date of the mergers, the holding period for such AHL Common Shares is greater than one year. Long-term capital gain of non-corporate holders is generally taxed at preferential rates. The deductibility of capital losses is subject to limitations.

Passive Foreign Investment Company Rules

Pursuant to Section 1291(f) of the Code, to the extent provided in U.S. Treasury Regulations, even if the mergers qualify as a transaction described in Section 351 of the Code, if AHL was a passive foreign investment company, or “PFIC”, for any taxable year during a U.S. Holder’s holding period for the AHL Common Shares, certain adverse U.S. federal income tax consequences, including recognition of gain, could apply to such U.S. Holder as a result of the AHL Merger, unless certain exceptions apply. The IRS could take the position that Section 1291(f) of the Code is effective even in the absence of finalized U.S. Treasury Regulations, or U.S. Treasury Regulations treating the mergers as a taxable exchange could be finalized with retroactive effect. The U.S. Treasury promulgated proposed regulations in 1992 pursuant to which the mergers would generally not cause a U.S. Holder to recognize gain as a result of the mergers even if AHL was a PFIC for a prior taxable year, but these regulations remain proposed. Accordingly, no assurances can be provided as to the potential applicability of Section 1291(f) of the Code to the AHL Merger.

In general, a non-U.S. corporation is a PFIC during a taxable year if (1) 75% or more of its gross income constitutes passive income or (2) 50% or more of its assets produce, or are held for the production of, passive income. For these purposes, passive income includes interest, dividends and other investment income, with certain exceptions, and certain look-through rules apply with respect to interests in subsidiaries.

While AHL does not believe it was a PFIC for its taxable year ending on December 31, 2020, and does not expect to be a PFIC for its taxable year ending on December 31, 2021, or the succeeding taxable year, this belief is based on the application of the look-through rules and AHL’s belief that a substantial majority of the income of AHL’s insurance subsidiaries qualifies as non-passive pursuant to either an exception for income derived in the “active conduct” of an insurance business by a “qualifying insurance corporation” (a “QIC”) or an exception for certain domestic insurance companies, described below. On December 4, 2020, the IRS released final and proposed regulations providing guidance on various aspects of the PFIC rules, including these exceptions. The final regulations are currently effective, for the tax years that begin on or after January 14, 2021, but the proposed regulations will not be effective unless and until they are adopted in final form.

Under the proposed regulations, a QIC is engaged in the “active conduct” of an insurance business only if it satisfies either a “factual requirements test” or an “active conduct percentage test.” The factual requirements test requires that the officers and employees of the QIC carry out substantial managerial and operational activities on a regular and continuous basis with respect to its core functions and that they perform virtually all of the active decision-making functions relevant to underwriting functions. The active conduct percentage test generally requires that (i) the total costs incurred by the QIC with respect to its officers and employees for services rendered with respect to its core functions (other than investment activities) equal or exceed 50 percent of total costs incurred by the QIC with respect to its officers and employees and any other person or entities for services

 

326


Table of Contents

rendered with respect to its core functions (other than investment activities) and (ii) to the extent the QIC outsources any part of its core functions to unrelated entities, officers and employees of the QIC with experience and relevant expertise must select and supervise the person that performs the outsourced functions, establish objectives for performance of the outsourced functions and prescribe rigorous guidelines relating to the outsourced functions which are routinely evaluated and updated. Under certain exceptions, however, a QIC that has no or only a nominal number of employees or that is a vehicle that has the effect of securitizing or collateralizing insurance risks underwritten by other insurance or reinsurance companies or is an insurance linked securities fund that invests in securitization vehicles is deemed not engaged in the active conduct of an insurance business. A QIC’s officers and employees include those of certain affiliates for these purposes.

The final regulations also generally provide that the income of a domestic corporation to which the look-through rules apply is not treated as passive if the corporation is subject to tax as an insurance company under subchapter L of the Internal Revenue Code, and is subject to US federal income tax on its net income. The proposed regulations would limit the application of this rule in the case of certain over-capitalized corporations.

AHL currently believes that a substantial majority of the income and assets of our insurance subsidiaries should be treated as non-passive under the rules described above. However, the rules are subject to varying interpretations and are highly dependent on the facts and circumstances, which may change from year to year.

Further, the IRS has requested comments on several aspects of the proposed regulations. It is uncertain when the proposed regulations will be finalized, and whether the provisions of any final or temporary regulations will vary from the proposed regulations. As a result, we cannot assure you that AHL will not be treated as a PFIC. If AHL is treated as a PFIC with respect to a U.S. Holder and Section 1291(f) of the Code applies to the U.S. Holder’s transfer of AHL Common Shares pursuant to Section 351 of the Code, the U.S. Holder may be required to recognize any gain realized on such transfer. In addition, a U.S. Holder would be treated as owning a proportionate amount of any shares that AHL owns, directly or indirectly by application of certain attribution rules, in other PFICs and would be subject to the PFIC rules on a separate basis with respect to its indirect interests in any such PFICs.

U.S. Holders are urged to consult their own tax advisors as to the tax consequences of the mergers if AHL were to be treated as a PFIC at any time during such U.S. Holder’s holding period for the AHL Common Shares.

Reporting Requirement

U.S. Holders of AGM Class A Shares or AHL Common Shares that receive HoldCo Shares and, upon consummation of the mergers, own HoldCo Shares representing at least 5% of the total combined voting power or value of the total outstanding HoldCo Shares, are required to attach to their tax returns for the year in which the mergers are consummated, and maintain a permanent record of, a statement containing the information listed in Treasury Regulations section 1.351-3. The facts to be disclosed by a U.S. Holder include the aggregate fair market value of, and the U.S. Holder’s basis in, the AGM Class A Shares or the AHL Common Shares, as applicable, exchanged pursuant to the mergers.

Information Reporting and Backup Withholding

A U.S. Holder of AGM Class A Shares or AHL Common Shares may, under certain circumstances, be subject to information reporting and backup withholding (currently, at a rate of 24%) for U.S. federal tax purposes with respect to any payments of cash in lieu of fractional shares made in connection with the mergers. Backup withholding will not apply, however, to a U.S. Holder who (i) furnishes a correct taxpayer identification number and certifies the U.S. Holder is not subject to backup withholding on IRS Form W-9 or a substantially similar form or (ii) certifies the U.S. Holder is otherwise exempt from backup withholding. If a U.S. Holder does not provide a correct taxpayer identification number on IRS Form W-9 or other proper certification, the U.S. Holder may be subject to penalties imposed by the IRS. Backup withholding is not an additional tax.

 

327


Table of Contents

The amount of any backup withholding from a payment to a U.S. Holder will be allowed as a credit against the U.S. Holder’s U.S. federal income tax liability and may entitle the U.S. Holder to a refund provided that the required information is timely furnished to the IRS. All U.S. Holders should consult their tax advisors regarding the application of information reporting and backup withholding to them.

U.S. Federal Income Tax Consequences of the Mergers to U.S. Holders of AHL Preferred Shares

Treatment of AHL Preferred Shares

Pursuant to the AHL Merger, each of the issued and outstanding AHL Preferred Shares shall under applicable Bermuda law automatically become equivalent preferred shares of AHL as the surviving company of the AHL Merger. Such event will be ignored for U.S. federal income tax purposes, and U.S. Holders of AHL Preferred Shares will not be treated as exchanging any property pursuant to the AHL Merger.

Related Person Insurance Income

U.S. persons who own, directly or indirectly through certain entities, stock in certain foreign entities that recognize RPII may be subject to adverse U.S. federal income tax consequences. Following the mergers, certain of the non-U.S. subsidiaries of AHL that are insurance enterprises treated as foreign corporations under the Code (the “Non-U.S. Insurance Subsidiaries”) are expected to recognize substantial amounts of RPII and not to qualify for any exception from the application of the RPII rules. AHL currently intends to restructure its operations such that, following the mergers, all such Non-U.S. Insurance Subsidiaries are owned by AHL only indirectly through one or more entities treated as domestic corporations for U.S. federal income tax purposes (such transactions, the “RPII Restructuring”). If AHL does not complete the RPII Restructuring, U.S. Holders of AHL Preferred Shares may be subject to the adverse U.S. federal income tax consequences (described below). The remainder of this discussion assumes the RPII Restructuring is not completed.

Apportionment of RPII to RPII Shareholders

A RPII Shareholder and who owns (directly or indirectly through certain entities) any stock of the Non-U.S. Insurance Subsidiary on the last day of the taxable year will be required to include in gross income the RPII Shareholder’s pro rata share of the Non-U.S. Insurance Subsidiary’s RPII for the entire taxable year, whether or not distributed, even if that RPII Shareholder did not own (directly or indirectly through certain entities) the stock throughout the period. A RPII Shareholder’s share of the RPII for the taxable year will be determined as if all RPII were distributed proportionately only to RPII Shareholders that own (directly or indirectly through certain entities) stock of the Non-U.S. Insurance Subsidiary on the last day of the taxable year, based on the amount of such stock that the RPII Shareholder so owns, but limited by the RPII Shareholder’s share of such Non-U.S. Insurance Subsidiary’s current year earnings and profits as reduced by the RPII Shareholder’s share, if any, of certain prior-year deficits in earnings and profits. A RPII Shareholder may exclude from income the amount of any distributions by AHL of earnings and profits attributable to amounts which are, or have been, included in the gross income of the RPII Shareholder. A RPII Shareholder will not be able to exclude from income the amount of any distributions by AHL of earnings and profits attributable to RPII amounts which have been included in the gross income of any previous RPII Shareholders who owned (directly or indirectly through certain entities) the stock owned (directly or indirectly through certain entities) by such RPII Shareholder if the RPII Shareholder is unable to identify the previous RPII Shareholders and demonstrate the amount of RPII that had previously been included in the gross income of the previous RPII Shareholders.

A U.S. Holder who owns AHL Preferred Shares at any time during a Non-U.S. Insurance Subsidiary’s taxable year may be treated as a RPII Shareholder of the Non-U.S. Insurance Subsidiary for such taxable year. However, a U.S. Holder that does not own (directly or indirectly through certain entities) AHL Preferred Shares on the last day of the Non-U.S. Insurance Subsidiary’s taxable year will not be required to include in gross income any part of such Non-U.S. Insurance Subsidiary’s RPII for that taxable year.

 

328


Table of Contents

Computation of RPII

RPII of a Non-U.S. Insurance Subsidiary generally is any income of the Non-U.S. Insurance Subsidiary attributable to insuring or reinsuring risks of a RPII Shareholder of such Non-U.S. Insurance Subsidiary, or risks of a person that is “related” to such a RPII Shareholder. For any year in which the RPII rules apply with respect to any of AHL’s Non-U.S. Insurance Subsidiaries, AHL may seek information from holders of AHL Preferred Shares as to whether direct or indirect owners of AHL Preferred Shares at the end of the year are RPII Shareholders so that the RPII may be determined and apportioned among such persons. AHL is not under any obligation to do so or to report any RPII to RPII Shareholders. To the extent AHL is unable to determine whether a direct or indirect owner of AHL Preferred Shares is a RPII Shareholder, AHL may assume that such owner is not a RPII Shareholder, thereby potentially increasing the per-share RPII amount for all known RPII Shareholders. Calculating the amount of RPII a Non-U.S. Insurance Subsidiary may receive, and determining whether a Non-U.S. Insurance Subsidiary is eligible for any RPII exception, requires information about the direct and indirect owners and insureds of the Non-U.S. Insurance Subsidiary that we may not have. Therefore, there can be no assurance that we will be able to determine the amount of any RPII recognized by, or the applicability of any RPII exception to, a Non-U.S. Insurance Subsidiary.

Uncertainty as to the Application of the RPII Provisions

The meaning of various RPII provisions and the application of those provisions to any of AHL’s Non-U.S. Insurance Subsidiaries is uncertain. Regulations interpreting the RPII provisions exist only in proposed form, and it is uncertain whether those regulations will be adopted in their proposed form (or at all) or whether changes or clarifications might be made to them. It is also uncertain whether any such changes or any interpretation or application of the RPII provisions by the IRS or the courts might have retroactive effect. In addition, there can be no assurance that the amount of RPII or the amounts of the RPII inclusions for any particular RPII Shareholder, if any, will not be subject to adjustment based upon subsequent IRS examination. U.S. Holders of AHL Preferred Shares are urged to consult their tax advisors regarding the effects of these uncertainties and the application of the RPII provisions to them.

A U.S. Holder’s tax basis in its AHL Preferred Shares will be increased by the amount of any Non-U.S. Insurance Subsidiaries’ RPII that such U.S. Holder includes in income under the CFC rules by reason of its ownership of AHL Preferred Shares. A U.S. Holder’s tax basis in its AHL Preferred Shares will be reduced by the amount of any distributions on the AHL Preferred Shares of previously taxed earnings and profits that are excluded from the U.S. Holder’s gross income. If such distributions exceed the U.S. Holder’s tax basis in the AHL Preferred Shares, the excess will be treated as gain from the sale or exchange of the AHL Preferred Shares (see discussion below).

Dispositions of AHL Preferred Shares

Section 953(c)(7) of the Code provides that the rules of Section 1248 of the Code will apply to the sale or exchange of shares in a non-U.S. corporation by a U.S. person if the non-U.S. corporation would be taxed under the provisions of the Code applicable to U.S. insurance companies if it were a U.S. corporation and the non-U.S. corporation is (or would be but for certain exceptions) treated as a “controlled foreign corporation” for purposes of the RPII rules. If Section 1248 of the Code applies under such circumstances, gain on the disposition of shares in the non-U.S. corporation may be recharacterized as a dividend to the extent of the U.S. person’s share of the corporation’s undistributed earnings and profits that were accumulated during the period that the U.S. person owned the shares (possibly whether or not those earnings and profits are attributable to RPII).

AHL does not directly engage in an insurance or reinsurance business, but the Non-U.S. Insurance Subsidiaries do. Existing proposed regulations do not address whether the provisions of Section 953(c)(7) of the Code may apply with respect to the sale of stock in a non-U.S. corporation that does not directly engage in an

 

329


Table of Contents

insurance or reinsurance business but has a non-U.S. subsidiary that does. In the absence of legal authority to the contrary, there is a strong argument that this specific rule should not apply to a disposition by a U.S. Holder of AHL Preferred Shares because AHL is not itself directly engaged in the insurance business. However, there is no assurance that the IRS will not successfully assert that Section 953(c)(7) of Code applies in such circumstances and thus may apply to the sale or exchange by a U.S. Holder of AHL Preferred Shares. U.S. Holders of AHL Preferred Shares are urged to consult their tax advisors regarding the effects of these rules on a disposition of AHL Preferred Shares.

U.S. Federal Income Tax Consequences to Non-U.S. Holders of Holding HoldCo Shares

Disposition of Shares

Non-U.S. Holders of HoldCo Shares will not be subject to U.S. federal income taxation on any gain recognized as a result of a disposition of HoldCo Shares following the merger unless:

 

   

the gain is effectively connected with the Non-U.S. Holder’s conduct of a trade or business within the United States (and, if required by an applicable income tax treaty, the Non-U.S. Holder maintains a permanent establishment in the United States to which such gain is attributable);

 

   

the Non-U.S. Holder is a nonresident alien individual present in the United States for 183 days or more during the taxable year of the mergers and certain other requirements are met; or

 

   

HoldCo is or has been a “United States real property holding corporation” for U.S. federal income tax purposes at any time during the shorter of the five-year period ending on the date of the disposition or the period that the Non-U.S. Holder held HoldCo Shares.

Gain described in the first bullet point above generally will be subject to U.S. federal income tax on a net income basis at the regular rates applicable to United States persons. A Non-U.S. Holder that is a corporation also may be subject to a branch profits tax at a rate of 30% (or such lower rate as specified by an applicable income tax treaty) on such effectively connected gain, as adjusted for certain items.

Gain described in the second bullet point above will be subject to U.S. federal income tax at a rate of 30% (or such lower rate as specified by an applicable income tax treaty), which may be offset by U.S. source capital losses of the Non-U.S. Holder (even though the individual is not considered a resident of the United States) provided that the Non-U.S. Holder has timely filed U.S. federal income tax returns with respect to such losses.

If the third bullet point above applied to a Non-U.S. Holder, any gain recognized by such holder with respect to such holder’s HoldCo Shares as a result of such disposition would be subject to tax at generally applicable U.S. federal income tax rates. HoldCo does not currently expect to be a United States real property holding corporation for U.S. federal income tax purposes following the mergers , however, no assurances can be provided that such status will remain during the shorter of the five-year period ending on the date of the subsequent disposition and the period that a Non-U.S. Holder held its HoldCo Shares.

Distributions of Cash with Respect to HoldCo Shares Received by Non-U.S. Holders Following the Mergers

Distributions made with respect to HoldCo Shares following the mergers generally will constitute dividends for U.S. federal income tax purposes to the extent paid from HoldCo’s current or accumulated earnings and profits, as determined under U.S. federal income tax principles. Distributions in excess of HoldCo’s current and accumulated earnings and profits, will constitute a return of capital that will be applied against and reduce (but not below zero) the Non-U.S. Holder’s adjusted tax basis in HoldCo Shares. Any remaining excess will be treated as gain realized on the sale or other disposition of HoldCo Shares and will be treated as described in the section of this joint proxy/prospectus titled “U.S. Federal Income Tax Consequences to Non-U.S. Holders of Holding HoldCo Shares—Disposition of Shares” above. In general, with respect to any distributions that constitute dividends for U.S. federal income tax purposes and are not effectively connected with the Non-U.S. Holder’s conduct of a trade or business within the United States, HoldCo will be required to withhold tax from

 

330


Table of Contents

the gross amount of the dividend at a rate of 30%, unless such Non-U.S. Holder is eligible for a reduced rate of withholding tax under an applicable income tax treaty and provides proper certification of its eligibility for such reduced rate (on an IRS Form W-8BEN or W-8BEN-E or other applicable documentation).

Because HoldCo generally cannot determine at the time HoldCo makes a distribution whether or not the distribution will exceed its current and accumulated earnings and profits, HoldCo normally will withhold tax on the entire amount of any distribution at the 30% rate (subject to reduction by an applicable income tax treaty). However, some or all of any amounts thus withheld may be refundable to the Non-U.S. Holder if it is subsequently determined that such distribution was, in fact, in excess of HoldCo’s current and accumulated earnings and profits. If dividends paid to a Non-U.S. Holder are effectively connected with the Non-U.S. Holder’s conduct of a trade or business within the United States (and, if required by an applicable income tax treaty, the Non-U.S. Holder maintains a permanent establishment in the United States to which such dividends are attributable), the Non-U.S. Holder will be exempt from the 30% U.S. federal withholding tax described above if such Non-U.S. Holder furnishes to the applicable withholding agent a valid IRS Form W-8ECI, certifying that the dividends are effectively connected with the Non-U.S. Holder’s conduct of a trade or business within the United States. Any such effectively connected dividends will be subject to U.S. federal income tax on a net income basis at the regular rates applicable to United States persons. A Non-U.S. Holder that is a corporation also may be subject to a branch profits tax at a rate of 30% (or such lower rate as specified by an applicable income tax treaty) on such effectively connected dividends, as adjusted for certain items. Non-U.S. Holders should consult their tax advisors regarding any applicable tax treaties that may provide for different rules.

Information Reporting and Backup Withholding.

Payments of dividends on HoldCo Shares will not be subject to backup withholding, provided that the applicable withholding agent does not have actual knowledge or reason to know the holder is a United States person and the holder either certifies its non-U.S. status, such as by furnishing a valid IRS Form W-8BEN, W-8BEN-E or W-8ECI, or otherwise establishes an exemption. However, information returns are required to be filed with the IRS in connection with any payments of dividends on HoldCo Shares paid to the Non-U.S. Holder, regardless of whether any tax was actually withheld. In addition, proceeds of the sale or other taxable disposition of HoldCo Shares within the United States or conducted through certain U.S.-related brokers generally will not be subject to backup withholding or information reporting, if the applicable withholding agent receives the certification described above and does not have actual knowledge or reason to know that such holder is a United States person, or the holder otherwise establishes an exemption. Proceeds of a disposition of HoldCo Shares conducted through a non-U.S. office of a non-U.S. broker generally will not be subject to backup withholding or information reporting. Copies of information returns that are filed with the IRS may also be made available under the provisions of an applicable treaty or agreement to the tax authorities of the country in which the Non-U.S. Holder resides or is established.

Backup withholding is not an additional tax. Any amounts withheld under the backup withholding rules may be allowed as a refund or a credit against a Non-U.S. Holder’s U.S. federal income tax liability, provided that the required information is timely furnished to the IRS.

FATCA Withholding

Provisions commonly referred to as “FATCA” impose withholding (separate and apart from, but without duplication of, the withholding tax described above) at a rate of 30% on payments of dividends (including constructive dividends) on HoldCo Shares to certain foreign financial institutions (which is broadly defined for this purpose and in general includes investment vehicles) and certain non-financial foreign entities unless (i) in the case of a foreign financial institution, such institution enters into, and complies with, an agreement with the U.S. government to withhold on certain payments, and to collect and provide, on an annual basis, to the U.S. tax authorities substantial information regarding U.S. account holders of such institution (which includes certain equity and debt holders of such institution, as well as certain account holders that are foreign entities with U.S.

 

331


Table of Contents

owners), (ii) in the case of a non-financial foreign entity, such entity certifies to the withholding agent that it does not have any substantial U.S. owners or provides the withholding agent with a certification identifying the direct and indirect substantial U.S. owners of the entity or (iii) the foreign financial institution or non-financial foreign entity otherwise qualifies for an exemption from these rules or, if required under an intergovernmental agreement between the United States and an applicable foreign country, reports the information in clause (i) to its local tax authority, which will exchange such information with the U.S. authorities. If FATCA withholding is imposed, a beneficial owner that is not a foreign financial institution will generally be entitled to a refund of any amounts withheld by filing a U.S. federal income tax return (which may entail significant administrative burden). An intergovernmental agreement between the United States and an applicable foreign country, or future Treasury Regulations, may modify these requirements. Accordingly, the entity through which HoldCo Shares are held will affect the determination of whether such withholding is required. Non-U.S. Holders should consult their own tax advisors regarding the possible implications of FATCA on their ownership of the HoldCo Shares.

U.K. Tax Considerations

The following statements are intended only as a general guide to certain U.K. tax considerations relevant to the mergers and the ownership of HoldCo Shares following the implementation of the mergers. Such statements do not purport to be a complete analysis of all potential U.K. tax consequences of the mergers or of acquiring, holding or disposing of HoldCo Shares. These statements are based on current U.K. law as applied in England and Wales and what is understood to be the current practice of Her Majesty’s Revenue and Customs (“HMRC”) (which may not be binding on HMRC) as at the date of this joint proxy statement/prospectus, both of which may change, possibly with retroactive effect.

The statements in respect of the U.K. tax considerations in relation to U.K. investors generally apply only to investors who are resident, and in the case of individuals are also domiciled or deemed domiciled, for tax purposes in (and only in) the U.K. (except insofar as express reference is made to the treatment of non-U.K. residents), who hold AGM Class A Shares, AHL Shares and/or HoldCo Shares (as applicable) as an investment (other than in an individual savings account or pension arrangement) and who are the absolute beneficial owner of such shares and any dividends paid on them. The tax position of certain categories of investors who are subject to special rules (such as persons who are treated as having acquired their AGM Class A Shares, AHL Shares and/or HoldCo Shares in connection with employment, dealers in securities, insurance companies and collective investment schemes) is not considered. All references to particular taxes in the statements below are to those taxes as imposed in the U.K.

The statements summarize the current position and are intended as a general guide only. Prospective investors who are in any doubt as to their tax position or who may be subject to tax in a jurisdiction other than the U.K. are strongly advised to consult their own professional advisors.

Taxation of U.K. Investors

Taxation of Mergers and Disposals of HoldCo Shares

Any disposal or deemed disposal of AGM Class A Shares and/or AHL Shares arising as a result of the mergers (a “Merger Disposal”) or with respect to HoldCo Shares (a “HoldCo Disposal”) by an investor who is resident in the U.K. for tax purposes may, depending upon the investor’s circumstances and subject to any available exemption or relief (such as the annual exempt amount for individuals), give rise to a chargeable gain or an allowable loss for the purposes of U.K. taxation of capital gains.

(i)   U.K. Resident Non-Corporate Investors

For an investor within the charge to capital gains tax, a Merger Disposal or HoldCo Disposal may give rise to a chargeable gain or an allowable loss for the purposes of capital gains tax. The main rates of capital gains tax on disposal of shares are 10% for individuals who are subject to income tax at the basic rate and 20% for

 

332


Table of Contents

individuals who are subject to income tax at the higher or additional rates. An individual investor may be entitled to realize an annual exempt amount of gains (currently £12,300 for the tax year April 6, 2021 to April 5, 2022) without being required to pay capital gains tax.

(ii)   U.K. Resident Corporate Investors

For a corporate investor within the charge to corporation tax, a Merger Disposal or HoldCo Disposal may give rise to a chargeable gain at the rate of corporation tax applicable to that investor (currently 19%) or an allowable loss for the purposes of corporation tax.

(iii)   Non-U.K. Resident Investors

Investors who are not resident in the U.K. will not generally be subject to U.K. taxation of capital gains on a Merger Disposal or HoldCo Disposal unless they are carrying on a trade, profession or vocation in the U.K. through a branch or agency (or, in the case of a corporate investor, a permanent establishment) in connection with which the AGM Class A Shares, AHL Shares and/or HoldCo Shares (as applicable) are used, held or acquired. Non-U.K. tax resident investors may be subject to non-U.K. taxation on any gain under local law.

An individual investor who has been resident for tax purposes in the U.K. but who ceases to be so resident or becomes treated as resident outside the U.K. for the purposes of a double tax treaty (“Treaty non-resident”) for a period of five years or less and who disposes of all or part of his or her AGM Class A Shares, AHL Shares and/or HoldCo Shares (as applicable) during that period may be liable to capital gains tax on his or her return to the U.K., subject to any available exemptions or reliefs.

Stamp Duty and Stamp Duty Reserve Tax (“SDRT”)

The statements below about stamp duty and SDRT are intended as a general guide to the current position under UK tax law. They apply regardless of whether or not an investor is a UK tax resident and do not apply to certain intermediaries who may be eligible for relief from stamp duty or SDRT.

No stamp duty or SDRT should be payable by investors on cancellation of the AHL Shares or AGM Class A Shares in connection with the mergers.

In practice, stamp duty should not need to be paid on an instrument transferring an interest in the HoldCo Shares, provided the relevant instruments of transfer are executed and retained outside of the United Kingdom.

As Holdco is not incorporated in the U.K. and the HoldCo Shares are not paired with shares or marketable securities in UK incorporated companies, so long as HoldCo maintains its share register (or other equivalent document) outside of the United Kingdom, no SDRT will be payable in respect of an agreement to transfer HoldCo Shares.

Taxation of Dividends from HoldCo

Liability to tax on dividends paid by HoldCo will depend upon the individual circumstances of an investor.

(i)   U.K. Resident Individual Investors

Under current U.K. tax rules, specific rates of tax apply to dividend income. These include a nil rate of tax (the “Nil Rate Amount”) for the first £2,000 of dividend income for the tax year from April 6, 2021 to April 5, 2022 and different rates of tax for dividend income that exceeds the Nil Rate Amount. For these purposes “dividend income” includes U.K. and non U.K. source dividends and certain other distributions in respect of the HoldCo Shares.

 

333


Table of Contents

An individual investor who is resident for tax purposes in the U.K. and who receives a dividend from HoldCo will not be liable to U.K. tax on the dividend to the extent that (taking account of any other dividend income received by the investor in the same tax year) that dividend falls within the Nil Rate Amount.

To the extent that (taking account of any other dividend income received by the investor in the same tax year) the dividend exceeds the Nil Rate Amount and cannot be sheltered by the unused part of any investor’s personal allowance (currently £12,570 for the tax year April 6, 2021 to April 5, 2022), it will, for the tax year April 6, 2021 to April 5, 2022, be subject to income tax at 7.5% to the extent that it falls below the threshold for higher rate income tax. To the extent that (taking account of other dividend income received in the same tax year) it falls above the threshold for higher rate income tax, then the dividend will, for the tax year April 6, 2021 to April 5, 2022, be taxed at 32.5% to the extent that it is within the higher rate band, or 38.1% to the extent that it is within the additional rate band. For the purposes of determining which of the taxable bands dividend income falls into, dividend income is treated as the highest part of an investor’s income. In addition, dividends within the Nil Rate Amount which would (if there was no Nil Rate Amount) have fallen within the basic or higher rate bands will use up those bands respectively for the purposes of determining whether the threshold for higher rate or additional rate income tax is exceeded.

(ii)   U.K. Resident Corporate Investors

Investors within the charge to corporation tax which are “small companies” for the purposes of Chapter 2 of Part 9A of the Corporation Tax Act 2009 will generally not be subject to corporation tax on any dividend received provided certain conditions are met (including an anti-avoidance condition).

A U.K. resident corporate investor (which is not a “small company” for the purposes of the U.K. taxation of dividends legislation in Part 9A of the Corporation Tax Act 2009) will be liable to corporation tax (currently at a rate of 19%) unless the dividend falls within one of the exempt classes set out in Part 9A. Examples of exempt classes (as defined in Chapter 3 of Part 9A of the Corporation Tax Act 2009) include dividends paid on shares that are “ordinary shares” (that is shares that do not carry any present or future preferential right to dividends or to the issuer’s assets on its winding up) and which are not “redeemable,” and dividends paid to a person holding less than 10% of the issued share capital of the payer (or any class of that share capital in respect of which the distribution is made). However, the exemptions are not comprehensive and are subject to anti-avoidance rules.

U.K. resident corporate investors should seek advice from their own professional advisors in considering whether they are within the scope of an exempt class.

(iii)  Non-U.K. Resident Investors

A non-U.K. resident investor will generally not be liable to pay any U.K. tax on dividends paid by HoldCo. An investor resident outside the U.K. may also be subject to non-U.K. taxation on dividend income under local law. Any such investor should consult his or her own tax advisor concerning his or her tax position on dividends received from the issuer.

An individual U.K. investor who has been resident for tax purposes in the U.K. but who ceases to be so resident or becomes treated as Treaty non-resident for a period of five years or less and who receives or becomes entitled to dividends from the issuer during that period of temporary non-residence may, if the issuer is treated as a close company for U.K. tax purposes and certain other conditions are met, be liable for income tax on those dividends on his or her return to the U.K.

 

334


Table of Contents

CERTAIN BENEFICIAL OWNERS OF AGM COMMON STOCK

The following tables set forth information regarding the beneficial ownership of the AGM Class A Shares, the AGM Class B Share, the AGM Class C Share and AOG units as of April 30, 2021, by (i) each person known to AGM to beneficially own more than 5% of the voting outstanding equity securities of AGM listed in the table below, (ii) each of AGM’s directors, (iii) each person who is a named executive officer for 2020 and (iv) all directors and executive officers as a group.

The number of AGM Class A Shares, AGM Class B Share, AGM Class C Share and AOG units outstanding and the percentages of beneficial ownership are based on 232,319,372 AGM Class A Shares, one AGM Class B Share, one AGM Class C Share, and 434,321,384 AOG units issued and outstanding, each as of April 30, 2021. As of April 30, 2021, AP Professional Holdings, L.P. held 172,847,493 AOG units and AHL held 29,154,519 AOG units.

As of April 30, 2021, the AGM Class A Shares and the AGM Class B Share represented 53.4% and 46.6%, respectively, of the total voting power of the outstanding AGM Class A Shares and the AGM Class B Share, voting together as a single class, entitled to vote at the AGM special meeting. As of April 30, 2021, the Principals, who have agreed to vote in favor of the AGM merger agreement proposal as described in the section of this joint proxy statement/prospectus titled “Voting Agreements—Principals Voting Agreement,” held 49.99% of the total voting power of the outstanding AGM Class A Shares and the AGM Class B Share, voting together as a single class.

As of April 30, 2021, the AGM Class A Shares, the AGM Class B Share and the AGM Class C Share represented 9.2%, 8.0% and 82.8%, respectively, of the total voting power of the outstanding AGM Class A Shares, the AGM Class B Share and the AGM Class C Share, voting together as a single class, entitled to vote at the AGM special meeting. As of April 30, 2021, the Principals, who have agreed to use reasonable best efforts to take all actions necessary to give effect to the corporate governance updates as described in the section of this joint proxy statement/prospectus titled “Corporate Governance Updates,” held 91.42% of the total voting power of the outstanding AGM Class A Shares, the AGM Class B Share and the AGM Class C Share entitled to vote on the AGM charter amendment proposal, voting together as a single class. As a result, the AGM charter amendment proposal is expected to be approved at the AGM special meeting.

Beneficial ownership for the purposes of the following table is determined in accordance with the rules and regulations of the SEC. These rules generally provide that a person is the beneficial owner of securities if such person has or shares the power to vote or direct the voting thereof, or to dispose or direct the disposition thereof or has the right to acquire such powers within 60 days.

To AGM’s knowledge, each person named in the tables below has sole voting and investment power with respect to all of the securities shown as beneficially owned by such person, except as otherwise set forth in the notes to the table and pursuant to applicable community property laws. Unless otherwise indicated, the address of each person named in the table is c/o Apollo Global Management, Inc., 9 West 57th Street, New York, New York 10019.

 

335


Table of Contents

Security Ownership of AGM Directors and Executive Officers

The following table shows the amount of AGM Class A Shares, the AGM Class B Share, the AGM Class C Share and the AOG units beneficially owned (unless otherwise indicated) by AGM’s named executive officers, AGM directors, and by all of AGM’s current executive officers and directors as a group. Except as otherwise indicated, all information listed below is as of April 30, 2021. The address of each individual named in the table below is c/o Apollo Global Management, Inc., 9 West 57th Street, New York, New York 10019.

 

    AGM
Class A
Shares
Only
    AOG Units
Only
    Total
Current
Holdings of
AOG Units
and AGM
Class A
Shares
    %
AGM
Class A
Shares(1)
    %
AOG
Units(2)
    AGM Class A
Shares and
AGM Class B
Share %
voting
power(3)
    AGM
Class A
Shares
Voting
Power
    AGM
Class B
Share
Voting
Power
    AGM
Class C
Share
Voting
Power
    Total
Voting
Power
A, B,
C(4)
 

Leon Black(5)(6)

    10,242,166       80,000,000       90,242,166       4.4     18.4     48.9     *       8.0     82.8     91.2

Joshua Harris(5)(6)

    1,350,000       43,906,328       45,256,328       0.6     10.1     46.9     *       8.0     82.8     90.9

Marc Rowan(5)(6)

    3,318,853       32,481,402       35,800,255       1.4     7.5     47.3     *       8.0     82.8     91.0

Pauline Richards

    61,413       —         61,413       *       —         *       *       —         —         *  

A.B. Krongard(7)

    313,656       —         313,656       *       —         *       *       —         —         *  

Michael Ducey(8)

    59,195       —         59,195       *       —         *       *       —         —         *  

Jay Clayton

    —         —         —         —         —         —         —         —         —         —    

Siddhartha Mukherjee

    —         —         —         —         —         —         —         —         —         —    

Pamela Joyner

    —         —         —         —         —         —         —         —         —         —    

Kerry Murphy Healey

    —         —         —         —         —         —         —         —         —         —    

Richard Emerson

    —         —         —         —         —         —         —         —         —         —    

Martin Kelly

    187,469       —         187,469       *       —         *       *       —         —         *  

Anthony Civale(9)

    1,007,771       —         1,007,771       *       —         *       *       —         —         *  

Scott Kleinman(10)

    1,041,355       2,033,805       3,075,160       *       *       *       *       —         —         *  

James Zelter(11)

    1,379,967       2,013,170       3,939,137       *       *       *       *       —         —         *  

All directors and executive officers as a group (15 persons)(12)

    9,402,870       80,434,705       89,837,575       4.0     18.5     30.3     0.4     8.0     82.8     91.2

 

 *

Represents less than 1%

(1)

Subject to certain requirements and restrictions, the AOG units held by AP Professional Holdings, L.P. are exchangeable for AGM Class A Shares on a one-for-one basis. Beneficial ownership of AOG units reflected in this table has not been also reflected as beneficial ownership of the AGM Class A Shares for which such AOG unit may be exchanged. AOG units held by AHL are non-voting equity interests of the Apollo Operating Group and are not exchangeable for AGM Class A Shares.

(2)

The percentage of beneficial ownership of AGM Class A Shares is based on a total of 232,319,372 AGM Class A Shares issued and outstanding as of April 30, 2021, plus, if applicable, AGM Class A Shares to be delivered to the respective holder within 60 days of April 30, 2021 (as calculated in accordance with Rule 13d-3(d)(1) of the Exchange Act). The percentage of beneficial ownership of AOG units is based on a total of 434,321,384 AOG units outstanding as of April 30, 2021.

(3)

The voting power presented in this column relates to the voting power of the AGM Class A Shares and AGM Class B Share with respect to the matters required by the DGCL and the rules of the NYSE for which the AGM Class A Shares and the AGM Class B Share vote together as a single class. The AGM Class C Share does not vote on such matters. For such matters, as of April 30, 2021, the total voting power of the AGM Class A Shares was 53.4% and the total voting power of the AGM Class B Share was 46.6%. The total percentage of voting power is based on 231,909,578 voting AGM Class A Shares outstanding, the AGM Class A Shares to be delivered to the respective holder within 60 days of April 30, 2021, as applicable, and the voting power of the AGM Class B share, which had 202,002,012 votes, each as of April 30, 2021. The voting power calculations do not include 409,794 AGM Class A Shares held by California Public Employees’ Retirement System (the “Strategic Investor”) based on a Form 13F for the year ended December 31, 2020, filed with the SEC on February 2, 2021 by the Strategic Investor. AGM Class A Shares held by the Strategic Investor do not have voting rights. This column assumes the exchange of AOG units held by AP Professional Holdings, L.P. into AGM Class A Shares and the number of AGM Class A Shares to be delivered to the respective holder within 60 days of

 

336


Table of Contents
  April 30, 2021. This column does not assume the exchange of AOG units into AGM Class A Shares with respect to AOG units held by AHL, as such AOG units are not exchangeable for AGM Class A Shares.
(4)

The voting power presented in this column relates to the voting power of AGM Class A Shares, AGM Class B Share and AGM Class C Share with respect to General Stockholder Matters specified in AGM’s certificate of incorporation. The total percentage of voting power is based on 231,909,578 voting AGM Class A Shares outstanding, the AGM Class A Shares to be delivered to the respective holder within 60 days of April 30, 2021, as applicable, the voting power of the AGM Class B Share, which had 202,002,012 votes, and the voting power of the AGM Class C Share, which had 2,093,902,810 votes, each as of April 30, 2021. The voting power calculations do not include 409,794 AGM Class A Shares held by the Strategic Investor, which do not have voting rights. This column assumes the exchange of AOG units held by AP Professional Holdings, L.P. into AGM Class A Shares and the number of AGM Class A Shares to be delivered to the respective holder within 60 days of April 30, 2021. This column does not assume the exchange of AOG units into AGM Class A Shares with respect to AOG units held by AHL, as such AOG units are not exchangeable for AGM Class A Shares.

(5)

The number of AGM Class A Shares presented are indirectly held by estate planning vehicles for which voting and investment control are exercised by this individual. The number of AOG units presented are indirectly held by estate planning vehicles, for which this individual disclaims beneficial ownership except to the extent of his pecuniary interest therein. All AOG units presented are directly held by AP Professional Holdings, L.P. Each of Messrs. Black, Rowan and Harris indirectly beneficially own limited partnership interests in BRH Holdings, L.P., which holds approximately 90.5% of the limited partnership interests in AP Professional Holdings, L.P. The number of AOG units presented do not include any AOG units owned by AP Professional Holdings, L.P. with respect to which each of Messrs. Black, Rowan or Harris, as one of the three owners of all of the interests in BRH Holdings GP, Ltd., the general partner of AP Professional Holdings, L.P., or as a party to the Agreement Among Principals or the Shareholders Agreement may be deemed to have shared voting or dispositive power. Each of these individuals disclaims any beneficial ownership of these units, except to the extent of his pecuniary interest therein.

(6)

BRH Holdings GP, Ltd., the holder of the AGM Class B Share, is one third owned by Mr. Black, one third owned by Mr. Harris and one third owned by Mr. Rowan. Pursuant to the Agreement Among Principals, the AGM Class B Share is to be voted and disposed of by BRH Holdings GP, Ltd. based on the determination of at least two of Leon Black, Joshua Harris and Marc Rowan; as such, they share voting and dispositive power with respect to the AGM Class B Share. BRH Holdings GP, Ltd. is the sole member of AGM Management, LLC, the holder of the AGM Class C Share.

(7)

Includes 250,000 AGM Class A Shares held by a trust for the benefit of Mr. Krongard’s children, for which Mr. Krongard’s children are the trustees. Mr. Krongard disclaims beneficial ownership with respect to such shares, except to the extent of his pecuniary interest therein.

(8)

Includes 2,616 AGM Class A Shares held by two trusts for the benefit of Mr. Ducey’s grandchildren, for which Mr. Ducey and several of Mr. Ducey’s immediate family members are trustees and have shared investment power. Mr. Ducey disclaims beneficial ownership of the AGM Class A Shares held in the trusts, except to the extent of his pecuniary interest therein.

(9)

Includes 402,145 AGM Class A Shares indirectly beneficially owned by Mr. Civale and held by The Anthony M. Civale February 2021 Annuity Trust, of which Mr. Civale is trustee.

(10)

Includes 1,090,756 Class A Shares directly held by Mr. Kleinman and includes 9,391 Class A Shares held by an entity over which Mr. Kleinman exercises voting and investment control. The number of AOG units presented for Mr. Kleinman are indirectly held by estate planning vehicles over which Mr. Kleinman may be deemed to exercise voting and investment control. All AOG units presented are directly held by AP Professional Holdings, L.P. Mr. Kleinman disclaims any beneficial ownership of these units and Class A Shares indirectly held, except to the extent of his pecuniary interest therein.

(11)

Includes 414,967 AGM Class A Shares held by Zelter APO Series LLC, a vehicle over which Mr. Zelter exercises voting and investment control, and 54,774 AGM Class A Shares held by Zelter APO Series LLC, 3/31/14 Series, a vehicle over which Mr. Zelter exercises voting and investment control.

(12)

Refers to shares and AOG units beneficially owned by the individuals who were directors and executive officers as of April 30, 2021. All AOG units presented are directly held by AP Professional Holdings, L.P., in which certain directors and executive officers beneficially own limited partnership interests.

 

337


Table of Contents

Security Ownership of Other Beneficial Owners

Based on information available to AGM as of April 30, 2021, AGM knew of no person who beneficially owned more than 5% of the AGM Class A Shares, the AGM Class B Share, the AGM Class C Share and the AOG units, except as set forth below:

 

    AGM
Class A
Shares
Only
    AOG Units
Only
    Total
Current
Holdings of
AOG Units
and AGM
Class A
Shares%
    AGM
Class A
Shares(1)%
    AOG
Units(2)
    AGM
Class A
Shares
and AGM
Class B
Share  %
voting
power(3)
    AGM
Class A
Shares
Voting
Power
    AGM
Class B
Share
Voting
Power
    AGM
Class C
Share
Voting
Power
    Total
Voting
Power A,
B, C(4)
 

AP Professional Holdings, L.P.(5)

    0       172,847,493       172,847,493       0.0     39.8     39.8     0.0     8.0     0.0     6.8

Tiger Global Management, LLC(6)

    34,913,500       0       34,913,500       15.0     0.00     8.0     1.4     0.0     0.0     1.4

Capital World Investors(7)

    11,921,674       0       11,921,674       5.1     0.00     2.7     0.5     0.0     0.0     0.5

The Vanguard Group(8)

    17,621,428       0       17,621,428       7.6     0.00     4.1     0.7     0.0     0.0     0.7

 

(1)

Subject to certain requirements and restrictions, the AOG units held by AP Professional Holdings, L.P. are exchangeable for AGM Class A Shares on a one-for-one basis. Beneficial ownership of AOG units reflected in this table has not been also reflected as beneficial ownership of the AGM Class A Shares for which such AOG unit may be exchanged. AOG units held by AHL are non-voting equity interests of the Apollo Operating Group and are not exchangeable for AGM Class A Shares.

(2)

The percentage of beneficial ownership of AGM Class A Shares is based on a total of 232,319,372 AGM Class A Shares issued and outstanding as of April 30, 2021, plus, if applicable, AGM Class A Shares to be delivered to the respective holder within 60 days of April 30, 2021 (as calculated in accordance with Rule 13d-3(d)(1) of the Exchange Act). The percentage of beneficial ownership of AOG units is based on a total of 434,321,384 AOG units outstanding as of April 30, 2021.

(3)

The voting power presented in this column relates to the voting power of the AGM Class A Shares and AGM Class B Share with respect to the matters required by the DGCL and the rules of the NYSE for which the AGM Class A Shares and the AGM Class B Share vote together as a single class. The AGM Class C Share does not vote on such matters. For such matters, as of April 30, 2021, the total voting power of the AGM Class A Shares was 53.4% and the total voting power of the AGM Class B Share was 46.6%. The total percentage of voting power is based on 231,909,578 voting AGM Class A Shares outstanding, the AGM Class A Shares to be delivered to the respective holder within 60 days of April 30, 2021, as applicable, and the voting power of the AGM Class B share, which had 202,002,012 votes, each as of April 30, 2021. The voting power calculations do not include 409,794 AGM Class A Shares held by California Public Employees’ Retirement System (the “Strategic Investor”) based on a Form 13F for the year ended December 31, 2020, filed with the SEC on February 2, 2021 by the Strategic Investor. AGM Class A Shares held by the Strategic Investor do not have voting rights. This column assumes the exchange of AOG units held by AP Professional Holdings, L.P. into AGM Class A Shares and the number of AGM Class A Shares to be delivered to the respective holder within 60 days of April 30, 2021. This column does not assume the exchange of AOG units into AGM Class A Shares with respect to AOG units held by AHL, as such AOG units are not exchangeable for AGM Class A Shares.

(4)

The voting power presented in this column relates to the voting power of AGM Class A Shares, AGM Class B Share and AGM Class C Share with respect to General Stockholder Matters specified in AGM’s certificate of incorporation. The total percentage of voting power is based on 231,909,578 voting AGM Class A Shares outstanding, the AGM Class A Shares to be delivered to the respective holder within 60 days of April 30, 2021, as applicable, the voting power of the AGM Class B Share, which had 202,002,012 votes, and the voting power of the AGM Class C Share, which had 2,093,902,810 votes, each as of April 30, 2021. The voting power calculations do not include 409,794 AGM Class A Shares held by the Strategic Investor, which do not have voting rights. This column assumes the exchange of AOG units held by AP Professional Holdings, L.P. into AGM Class A Shares and the number of Class A Shares to be delivered to the respective holder within 60 days of April 30, 2021. This column does not assume the exchange of AOG units into AGM Class A Shares with respect to AOG units held by AHL, as such AOG units are not exchangeable for AGM Class A Shares.

 

338


Table of Contents
(5)

Assumes that no AOG units are distributed to the limited partners of AP Professional Holdings, L.P. The general partner of AP Professional Holdings, L.P. is BRH Holdings GP, Ltd., which is one third owned by Mr. Black, one third owned by Mr. Harris and one third owned by Mr. Rowan. BRH Holdings GP, Ltd. is also the general partner of BRH Holdings, L.P., the limited partnership through which Messrs. Black, Harris and Rowan indirectly beneficially own (through estate planning vehicles) their limited partner interests in AP Professional Holdings, L.P. These individuals disclaim any beneficial ownership of these AOG units, except to the extent of their pecuniary interest therein. BRH Holdings GP, Ltd. is the sole member of AGM Management, LLC.

(6)

Based on a Form 4 filed with the SEC on March 11, 2021, by Tiger Global Management, LLC. The address of Tiger Global Management, LLC is 9 West 57th Street, 35th Floor, New York, New York. Pursuant to an irrevocable proxy, all voting rights attaching to the shares held by Tiger Global Management, LLC are exercisable by AGM Management, LLC.

(7)

Based on a Schedule 13G filed with the SEC on February 16, 2021, by Capital World Investors, a division of Capital Research and Management Company. The address of Capital World Investors is 333 South Hope Street, Los Angeles, California.

(8)

Based on a Schedule 13G filed with the SEC on February 10, 2021, by The Vanguard Group. The address of The Vanguard Group is 100 Vanguard Boulevard, Malvern, Pennsylvania 19355.

 

339


Table of Contents

CERTAIN BENEFICIAL OWNERS OF AHL COMMON SHARES

The following table sets forth information regarding the beneficial ownership of AHL Common Shares as of April 30, 2021 by (i) each person known to AHL to beneficially own more than 5% of the voting outstanding equity securities of AHL listed in the table below, (ii) each of AHL’s directors, (iii) each person who is a named executive officer for 2020 and (iv) all directors and executive officers as a group.

The number of AHL Common Shares outstanding and the percentages of beneficial ownership are based on 191,742,821 AHL Common Shares issued and outstanding as of April 30, 2021.

Beneficial ownership for the purposes of the following table is determined in accordance with the rules and regulations of the SEC. These rules generally provide that a person is the beneficial owner of securities if such person has or shares the power to vote or direct the voting thereof, or to dispose or direct the disposition thereof or has the right to acquire such powers within 60 days.

To AHL’s knowledge, each person named in the tables below has sole voting and investment power with respect to all of the AHL Common Shares shown as beneficially owned by such person, except as otherwise set forth in the notes to the table and pursuant to applicable community property laws. Unless otherwise indicated, the address of each person named in the table is c/o Athene Holding Ltd., Second Floor, Washington House, 16 Church Street, Hamilton HM 11, Bermuda.

Security Ownership of AHL Directors and Executive Officers

The following table shows the amount of AHL Common Shares beneficially owned (unless otherwise indicated) by AHL’s named executive officers, AHL directors, and by all of AHL’s current executive officers and directors as a group. Except as otherwise indicated, all information listed below is as of April 30, 2021.

 

    Amount and Nature of Beneficial Ownership  
    AHL Common Shares Beneficially Owned  
    Number of Shares     Percent(1)  

James Belardi

    5,510,830 (2)      2.8

William Wheeler

    3,051,297 (3)      1.6

Grant Kvalheim

    1,968,160 (4)      1.0

Martin P. Klein

    363,339 (5)      *  

John L. Golden

    186,823 (6)      *  

John M. Rhodes

    205,428 (7)      *  

Marc Rowan

    1,681,075 (8)      *  

Marc Beilinson

    82,102 (9)      *  

Gernot Lohr

    —   (10)      *  

Matthew R. Michelini

    128,267 (11)      *  

Robert Borden

    61,103 (12)      *  

Hope Taitz

    72,047 (13)      *  

Lawrence J. Ruisi

    52,914 (14)      *  

Dr. Manfred Puffer

    23,373 (15)      *  

H. Carl McCall

    28,390 (16)      *  

Brian Leach

    28,360 (17)      *  

Arthur Wrubel

    28,390 (18)      *  

Fehmi Zeko

    9,787 (19)      *  

Mitra Hormozi

    7,645 (20)      *  

Scott Kleinman

    257,258 (21)      *  

Lynn Swann

    1,223 (22)      *  

All directors and executive officers as a group (22 persons)

    13,754,230 (23)      6.9

 

340


Table of Contents

 

*

Represents less than 1%

(1)

The percentage of beneficial ownership of AHL Common Shares is based on 191,742,821 AHL Common Shares outstanding as of April 30, 2021.

(2)

Consists of (1) 833,080 AHL Common Shares held of record by the James and Leslie Belardi Family Trust, (2) 16,657 AHL Common Shares held of record by the Belardi Family Irrevocable Trust, (3) 200,000 AHL Common Shares held of record by the Belardi 2020 GRAT, (4) 159,696 AHL Common Shares held of record by JB Athene Investments, LLC, (5) 323,590 AHL Options vested as of June 29, 2021, (6) warrants held of record by the Belardi Family Irrevocable Trust exercisable for 334,325 AHL Common Shares, (7) warrants held of record by JB Athene Investments, LLC exercisable for 1,607,409 AHL Common Shares and (8) warrants held of record by the Belardi 2019 GRAT exercisable for 2,036,073 AHL Common Shares. Excludes 128,457 RSAs, 51,838 AHL RSUs and 119,033 AHL Options which are unvested as of June 29, 2021. Mr. Belardi disclaims beneficial ownership of all AHL Common Shares held by the Belardi Family Irrevocable Trust and the members of the Apollo Group. Mr. Belardi has entered into the Athene Voting Agreement with AMH, pursuant to which Mr. Belardi irrevocably appointed AMH as its proxy to vote all of such AHL Common Shares beneficially owned by Mr. Belardi at any meeting of AHL’s shareholders. For the avoidance of doubt, all AHL Common Shares beneficially owned by Mr. Belardi and subject to the voting agreement are included in the number of shares reported as beneficially owned by the Apollo Holders.

(3)

Consists of (1) 482,529 AHL Common Shares, (2) 193,768 AHL Options vested as of June 29, 2021 and (3) warrants exercisable for 2,375,000 AHL Common Shares. Excludes 35,345 AHL RSAs, 66,933 AHL RSUs and 101,095 AHL Options which are unvested as of June 29, 2021. Mr. Wheeler has entered into the Athene Voting Agreement with AMH, pursuant to which Mr. Wheeler irrevocably appointed AMH as its proxy to vote all of such AHL Common Shares beneficially owned by Mr. Wheeler at any meeting of AHL’s shareholders. For the avoidance of doubt, all AHL Common Shares beneficially owned by Mr. Wheeler and subject to the voting agreement are included in the number of shares reported as beneficially owned by the Apollo Holders.

(4)

Consists of (1) 1,610,505 AHL Common Shares, (2) 125,193 AHL Options vested as of June 29, 2021 and (3) warrants exercisable for 232,462 AHL Common Shares. Excludes 30,927 AHL RSAs, 60,678 AHL RSUs and 91,539 AHL Options which are unvested as of June 29, 2021.

(5)

Consists of (1) 102,812 AHL Common Shares, (2) 127,611 AHL Options vested as of June 29, 2021 and (3) warrants exercisable for 132,916 AHL Common Shares. Excludes 30,043 AHL RSAs, 57,497 AHL RSUs and 86,811 AHL Options AHL Common Shares which are unvested as of June 29, 2021.

(6)

Consists of (1) 101,054 AHL Common Shares, (2) 60,823 AHL Options vested as of June 29, 2021 and (3) warrants exercisable for 24,946 AHL Common Shares. Excludes 40,525 AHL RSUs and 45,200 AHL Options which are unvested as of June 29, 2021.

(7)

Consists of (1) 28,536 AHL Common Shares, (2) 63,726 AHL Options vested as of June 29, 2021 and (3) warrants exercisable for 113,139 AHL Common Shares.

(8)

Consists of AHL Common Shares held by entities directly or indirectly controlled by Mr. Rowan. The reported amount does not include, and Mr. Rowan disclaims beneficial ownership of, AHL Common Shares owned by the Apollo Holders. Mr. Rowan does not have the power to vote or dispose of any AHL Common Shares that may from time to time be held by the Apollo Holders and therefore is not deemed to beneficially own such shares.

(9)

Excludes 5,588 AHL RSAs which are unvested as of June 29, 2021.

(10)

In March 2021, Mr. Lohr transferred his ownership of Cardinal Holdings Limited (“Cardinal”), an entity which holds all his AHL Common Shares, to a trust for estate planning purposes. In addition, an agency agreement between Cardinal and Mr. Lohr that previously allowed for Mr. Lohr to retain all voting rights and dispositive power with respect to the shares held at Cardinal was terminated in early 2021. As a result of these events, Mr. Lohr no longer beneficially owns any AHL Common Shares. Mr. Lohr disclaims beneficial ownership of all AHL Common Shares held of record or beneficially owned by the Apollo Holders or any other member of the Apollo Group.

 

341


Table of Contents
(11)

Mr. Michelini disclaims beneficial ownership of all AHL Common Shares held of record or beneficially owned by the Apollo Holders or any other member of the Apollo Group.

(12)

Excludes 5,151 AHL RSUs which are unvested as of June 29, 2021.

(13)

Excludes 5,151 AHL RSUs which are unvested as of June 29, 2021.

(14)

Excludes 5,151 AHL RSUs which are unvested as of June 29, 2021.

(15)

Excludes 5,151 AHL RSUs which are unvested as of June 29, 2021.

(16)

Excludes 5,151 AHL RSUs which are unvested as of June 29, 2021.

(17)

Excludes 5,151 AHL RSUs which are unvested as of June 29, 2021.

(18)

Excludes 5,151 AHL RSUs which are unvested as of June 29, 2021.

(19)

Excludes 5,151 AHL RSUs which are unvested as of June 29, 2021.

(20)

Excludes 5,151 AHL RSUs which are unvested as of June 29, 2021.

(21)

Mr. Kleinman disclaims beneficial ownership of all AHL Common Shares held of record or beneficially owned by the Apollo Holders or any other member of the Apollo Group.

(22)

Excludes 3,573 AHL RSUs which are unvested as of June 29, 2021.

(23)

Totals include AHL RSAs, warrants and AHL Options held by such individuals which have vested or will vest as of June 29, 2021.

Security Ownership of Other Beneficial Owners

Based on information available to AHL as of April 30, 2021, AHL knew of no person who beneficially owned more than 5% of the AHL Common Shares, except as set forth below:

 

     Amount and Nature of Beneficial Ownership  
     AHL Common Shares Beneficially Owned  
     Number of Shares     Percent(1)  

Apollo Holders(2)

     62,792,393 (3)      31.7

Wellington Management Group LLP

     14,980,016 (4)      7.8

The Vanguard Group

     10,804,002 (5)      5.6

 

(1)

The percentage of beneficial ownership of AHL Common Shares is based on 191,742,821 AHL Common Shares outstanding as of April 30, 2021.

(2)

The address of each of Apollo Principal Holdings V, L.P., Apollo Principal Holdings VIII, L.P., APH I Holdings—Wednesday Sub (Cayman), LLC; APH II Holdings—Wednesday Sub (Cayman), LLC; APH III Holdings—Wednesday Sub (Cayman), LLC; APH IV Holdings—Wednesday Sub (Cayman), LLC; APH V Holdings—Wednesday Sub (Cayman), LLC; APH VI Holdings—Wednesday Sub (Cayman), LLC; APH VII Holdings—Wednesday Sub (Cayman), LLC; APH VIII Holdings—Wednesday Sub (Cayman), LLC; APH IX Holdings—Wednesday Sub (Cayman), LLC; APH X Holdings—Wednesday Sub (Cayman), LLC; APH XI Holdings—Wednesday Sub (Cayman), LLC; APH XII Holdings—Wednesday Sub (Cayman), LLC; and AMH Holdings—Wednesday Sub (Cayman), LLC is c/o Walkers Corporate Limited, Cayman Corporate Center, 27 Hospital Road, Georgetown, KY1-9008, Grand Cayman, Cayman Islands. The address of AAA Holdings, L.P. is Trafalgar Court, Les Banques, GY1 3QL, St. Peter Port, Guernsey, Channel Islands. The address of Athene Insurance Solutions Group LP is 2121 Rosecrans Ave., Suite 5300, El Segundo, CA 90245. The address of each of Apollo Palmetto Advisors, L.P., AAA Guarantor-Athene, L.P., Apollo Management Holdings, L.P., and Apollo Global Management, Inc. is 9 West 57th Street, 43rd Floor, New York, New York 10019.

(3)

Consists of AHL Common Shares held of record by the following members of the Apollo Group (“Apollo Holders”): 80,096 AHL Common Shares held of record by Apollo Palmetto Advisors, L.P.; 220,000 AHL Common Shares held of record by Apollo Principal Holdings V, L.P.; 24,749,728 AHL Common Shares held of record by Apollo Principal Holdings VIII, L.P.; 1,569,625 AHL Common Shares held of record by AAA Holdings, L.P.; one AHL Common Share held of record by Apollo Insurance Solutions Group LP; 2,614 AHL Common Shares that have been granted to employees of Apollo Insurance Solutions Group LP and are held of record by AMH as custodian; all AHL Common Shares beneficially owned by Mr. Belardi

 

342


Table of Contents
  and Mr. Wheeler, pursuant to the Athene Voting Agreement, pursuant to which Mr. Belardi and Mr. Wheeler irrevocably appointed AMH as its proxy to vote all such shares at any meeting of AHL’s shareholders; 2,882,191 AHL Common Shares held of record by APH I Holdings—Wednesday Sub (Cayman), LLC; 126,144 AHL Common Shares held of record by APH II Holdings—Wednesday Sub (Cayman), LLC; 440,296 AHL Common Shares held of record by APH III Holdings—Wednesday Sub (Cayman), LLC; 498,872 AHL Common Shares held of record by APH IV Holdings—Wednesday Sub (Cayman), LLC; 70,584 AHL Common Shares held of record by APH V Holdings—Wednesday Sub (Cayman), LLC; 375,365 AHL Common Shares held of record by APH VI Holdings—Wednesday Sub (Cayman), LLC; 182,050 AHL Common Shares held of record by APH VII Holdings—Wednesday Sub (Cayman), LLC; 1,262,505 AHL Common Shares held of record by APH VIII Holdings—Wednesday Sub (Cayman), LLC; 202,951 AHL Common Shares held of record by APH IX Holdings—Wednesday Sub (Cayman), LLC; 36,457 AHL Common Shares held of record by APH X Holdings—Wednesday Sub (Cayman), LLC; AHL Common Shares held of record by APH XI Holdings—Wednesday Sub (Cayman), LLC; 283,829 AHL Common Shares held of record by APH XII Holdings—Wednesday Sub (Cayman), LLC; and 20,288,737 AHL Common Shares held of record by AMH Holdings—Wednesday Sub (Cayman), LLC.

The Apollo Holders are investment funds and management entities affiliated with AGM.

The number of shares reported as beneficially owned by the Apollo Holders do not include shares held by the founders, employees and consultants of AGM. As of April 30, 2021, the Apollo Holders and these Apollo related parties held in the aggregate approximately 35% of the outstanding AHL Common Shares issued on a fully diluted basis. The number of shares reported as beneficially owned by the Apollo Holders also do not include the number of shares AMH may acquire upon the exercise of a right under a Shareholders Agreement among certain Apollo Holders and AHL to purchase up to that number of Class A common shares that would increase by five percentage points the percentage of the issued and outstanding AHL Common Shares beneficially owned by the Apollo Holders and other persons associated with Apollo Global Management, Inc., calculated on a fully diluted basis.

 

(4)

The number of AHL Common Shares listed for Wellington Management Group LLP is based on the Schedule 13G filed by Wellington Management Group LLP on February 3, 2021. The address of Wellington Management Group LLP is c/o Wellington Management Company LLP, 280 Congress Street, Boston, MA 02210.

(5)

The number of AHL Common Shares listed for The Vanguard Group is based on the Schedule 13G filed by The Vanguard Group on February 10, 2021. The address of The Vanguard Group is 100 Vanguard Blvd., Malvern, Pennsylvania 19355.

 

343


Table of Contents

UNAUDITED PRO FORMA CONDENSED COMBINED FINANCIAL INFORMATION

The unaudited pro forma condensed combined financial information has been prepared in accordance with Regulation S-X Article 11, Pro Forma Financial Information, as amended by the final rule, Amendments to Financial Disclosures About Acquired and Disposed Businesses, adopted by the SEC on May 21, 2020 (“Article 11”). The unaudited pro forma condensed combined financial information presents the pro forma effects of the following Transactions:

 

  a.

On March 8, 2021, AGM, AHL, HoldCo, AHL Merger Sub and AGM Merger Sub entered into the merger agreement. The total purchase price for the transaction was approximately $9,234 million, subject to certain post-closing purchase price adjustments as provided in the merger agreement. The total purchase price excludes the fair value of AHL Common Shares previously owned by AGM of $3,273 million. The acquisition of AHL’s investments in AGM funds will result in the consolidation of additional variable interest entities. The mergers will also result in the elimination of intercompany activity and balances between AGM and AHL. After giving effect to the mergers and the transactions contemplated by the merger agreement, AGM and AHL will be direct wholly owned subsidiaries of HoldCo, which will be renamed “Apollo Global Management, Inc.” See the section of this joint proxy/prospectus titled “The Mergers” beginning on page 99; and

 

  b.

the conversion of the AOG units and the reorganization of AGM from an umbrella partnership C corporation structure to a full C-corporation. See the section of this joint proxy/prospectus titled “Corporate Governance Updates” beginning on page 211.

The following unaudited pro forma condensed combined financial information of AGM and AHL is presented to illustrate the estimated effects of the Transactions as described below (collectively, “Adjustments” or “Transaction Accounting Adjustments”).

The unaudited pro forma condensed combined statement of operations for the year ended December 31, 2020 combines the historical consolidated statement of operations of AGM and the consolidated statement of income of AHL, after giving effect to the Transactions as if they had occurred on January 1, 2020. The unaudited pro forma condensed combined statement of financial condition as of December 31, 2020, combines the historical consolidated statement of financial condition of AGM and the consolidated balance sheet of AHL, after giving effect to the Transactions as if they had occurred on December 31, 2020. We refer to the unaudited pro forma condensed combined statement of operations and unaudited pro forma condensed combined statement of financial condition as the “pro forma financial information.”

The pro forma financial information should be read in conjunction with the accompanying notes. In addition, the pro forma financial information is derived from, and should be read in conjunction with, the following historical consolidated financial statements and accompanying notes of AGM and AHL:

 

  1.

the audited consolidated financial statements of AGM as of and for the fiscal year ended December 31, 2020, and the related notes included in AGM’s Annual Report on Form 10-K for the year ended December 31, 2020; and

 

  2.

the audited consolidated financial statements of AHL as of and for the fiscal year ended December 31, 2020, and the related notes included in AHL’s Annual Report on Form 10-K for the year ended December 31, 2020.

The mergers will be treated as a business combination under Accounting Standards Codification 805, Business combinations (ASC 805), and will be accounted for using the acquisition method of accounting under GAAP. The pro forma financial information has been prepared on the basis that AGM is the accounting acquirer with AHL being the target. As a result, the term “AGM” as used in this section of the joint proxy statement/prospectus refers to (a) for historical financial information, Apollo Global Management, Inc. and

 

344


Table of Contents

(b) for pro forma financial information, Tango Holdings, Inc. which will be renamed “Apollo Global Management, Inc.” upon consummation of the mergers.

The pro forma financial information is based on various adjustments and assumptions and is not necessarily indicative of what AGM’s combined statement of financial condition and combined statement of operations actually would have been had the Transactions and other Adjustments been completed as of the dates indicated or will be for any future periods. The pro forma financial information does not purport to project the future financial position or results of operations of AGM following the completion of the Transactions.

The pro forma financial information reflects Adjustments that management believes are necessary to present fairly AGM’s pro forma financial position and results of operations following the closing of the Transactions as of and for the periods indicated. The Adjustments are based on currently available information and assumptions that management believes are, under the circumstances and given the information available at this time, reasonable, and reflective of Adjustments necessary to reflect AGM’s financial condition and results of operations as if AGM completed the Transactions on December 31, 2020 and January 1, 2020, respectively. These Adjustments are based on preliminary estimates and may be different from the acquisition accounting that will be made by AGM upon consummation of the Transactions, and these differences could be material.

 

345


Table of Contents

Unaudited Pro Forma Condensed Combined Statement of Financial Condition

As of December 31, 2020

(dollars in millions)

 

    Historical     Transaction Accounting Adjustments  
    AGM     AHL     AOG
Conversion
    Notes     Consolidation /
Eliminations
    Notes     Transaction
Accounting
    Notes     Pro
Forma
Combined
 

Assets:

                 

Asset Management

                 

Cash and cash equivalents

  $ 1,556   $ —     $ —       $ —       $ —       $ 1,556

Restricted cash

    18     —         —           —           —           18

U.S. Treasury securities, at fair value

    817     —         —           —           —           817

Investments

    4,995     —         —           (1,943     7(J)       —           3,052

Assets of consolidated variable interest entities

    14,500     —         —           4,403     7(N)       —           18,903

Incentive fees receivable

    5     —         —           —           —           5

Due from related parties

    462     —         —           (40     7(K)       —           422

Deferred tax assets, net

    539     —         265     4     —           (45     7(M     759

Other assets

    660     —         —           —           —           660

Goodwill

    117     —         —           —           —           117
 

 

 

   

 

 

   

 

 

     

 

 

     

 

 

     

 

 

 
    23,669     —         265       2,420       (45       26,309
 

 

 

   

 

 

   

 

 

     

 

 

     

 

 

     

 

 

 

Retirement Services

                 

Investments

    —         154,843     —           (1,880     7(N)       502     7(A     153,465

Cash and cash equivalents

    —         7,704     —           —           —           7,704

Restricted cash

    —         738     —           —           —           738

Investments in related parties

    —         27,578     —           (1,489     7(J,N)       144     7(A     26,233

Assets of consolidated variable interest entities

    —         —         —           3,399     7(N)       —           3,399

Accrued investment income

    —         905     —           —           —           905

Reinsurance recoverable

    —         4,848     —           —           9     7(B     4,857

Deferred acquisition costs, deferred sales inducements and value of business acquired

    —         4,906     —           —           (3,175     7(C     1,731

Other assets

    —         1,249     —           33     7(O)       2,523     7(D     3,805

Goodwill

    —         —         —           —           2,983     7(P     2,983
 

 

 

   

 

 

   

 

 

     

 

 

     

 

 

     

 

 

 
    —         202,771     —           63       2,986       205,820
 

 

 

   

 

 

   

 

 

     

 

 

     

 

 

     

 

 

 

Total Assets

  $ 23,669   $ 202,771   $ 265     $ 2,483     $ 2,941     $ 232,129
 

 

 

   

 

 

   

 

 

     

 

 

     

 

 

     

 

 

 

Liabilities, Redeemable non-controlling interests and Stockholders’ Equity

                 

Asset Management

                 

Due to related parties

  $ 608   $ —     $ 640     4   $ —       $ —       $ 1,248

Debt

    3,155     —         —           —           —           3,155

Liabilities of consolidated variable interest entities

    11,906     —         —           3,747     7(N)       —           15,653

Accounts payable, accrued expenses and other liabilities

    1,704     —         —           —           46     7(I)       1,750
 

 

 

   

 

 

   

 

 

     

 

 

     

 

 

     

 

 

 
    17,373     —         640       3,747       46       21,806
 

 

 

   

 

 

   

 

 

     

 

 

     

 

 

     

 

 

 

 

346


Table of Contents
    Historical     Transaction Accounting Adjustments  
    AGM     AHL     AOG
Conversion
    Notes     Consolidation /
Eliminations
    Notes     Transaction
Accounting
    Notes     Pro
Forma
Combined
 

Retirement Services

                 

Interest sensitive contract liabilities

    —         144,566     —           —           4,861     7(E     149,427

Future policy benefits

    —         29,258     —           —           3,031     7(E     32,289

Other policy claims and benefits

    —         130     —           —           —           130

Dividends payable to policyholders

    —         110     —           —           —           110

Liabilities of consolidated variable interest entities

    —         —         —           1,487     7(N)       —           1,487

Long-term debt

    —         1,976     —           —           283     7(F     2,259

Derivative liabilities

    —         298     —           —           —           298

Payables for collateral on derivatives and securities to repurchase

    —         3,801     —           —           —           3,801

Funds withheld liability

    —         452     —           —           —           452

Other liabilities

    —         2,040     —           (174     7(K,N)       (915     7(G     951
 

 

 

   

 

 

   

 

 

     

 

 

     

 

 

     

 

 

 
    —         182,631     —           1,313       7,260       191,204
 

 

 

   

 

 

   

 

 

     

 

 

     

 

 

     

 

 

 

Total Liabilities

    17,373     182,631     640       5,060       7,306       213,010
 

 

 

   

 

 

   

 

 

     

 

 

     

 

 

     

 

 

 

Commitments and Contingencies

                 

Redeemable non-controlling interests

    783     —         —           —           —           783

Stockholders’ Equity

                 

Preferred Stock

    554     —         —           (554     7(L)       —           —    

Common Stock

    —         —         —           —           —           —    

Additional paid in capital

    877     6,613     1,433     4     (5,941     7(J,L,O)       8,514     7(I     11,496

Retained earnings (Accumulated deficit)

    —         8,073     —           —           (8,310     7(I     (237

Accumulated other comprehensive (loss) income

    (2     3,971     —           —           (3,971     7(I     (2

Total Stockholders’ Equity

    1,429     18,657     1,433       (6,495       (3,767       11,257
 

 

 

   

 

 

   

 

 

     

 

 

     

 

 

     

 

 

 

Non-Controlling Interests in consolidated entities

    2,276     1,483     —           743     7(N)       (598     7(H     3,904

Non-Controlling Interests attributable to preferred stockholders

    —         —         —           3,175     7(L)       —           3,175

Non-Controlling Interests in Apollo Operating Group

    1,808     —         (1,808     4     —           —           —    
 

 

 

   

 

 

   

 

 

     

 

 

     

 

 

     

 

 

 

Total Stockholders’ Equity

    5,513     20,140     (375       (2,577       (4,365       18,336
 

 

 

   

 

 

   

 

 

     

 

 

     

 

 

     

 

 

 

Total Liabilities, Redeemable non-controlling interests and Stockholders’ Equity

  $ 23,669   $ 202,771   $ 265     $ 2,483     $ 2,941     $ 232,129
 

 

 

   

 

 

   

 

 

     

 

 

     

 

 

     

 

 

 

See accompanying “Notes to Unaudited Pro Forma Condensed Combined Financial Information” beginning on page 350.

 

347


Table of Contents

Unaudited Pro Forma Condensed Combined Statement of Operations

For the Year Ended December 31, 2020

(share amounts and dollars in millions, except per share data)

 

    Historical     Transaction Accounting Adjustments        
    AGM     AHL     Consolidation
/ Eliminations
    Notes     Transaction
Accounting
    Notes     Pro
Forma
Combined
 

Revenues:

             

Asset Management

             

Management fees

  $ 1,687   $  —       $ (455     8(A)     $  —         $ 1,232

Advisory and transaction fees, net

    249     —         —           —           249

Investment income

            —        

Performance allocations

    310     —         —           —           310

Principal investment income

    82     —         —           —           82
 

 

 

   

 

 

   

 

 

     

 

 

     

 

 

 

Total investment income

    392     —         —           —           392

Incentive fees

    25     —         (15     8(A)           10
 

 

 

   

 

 

   

 

 

     

 

 

     

 

 

 
    2,353     —         (470       —           1,883
 

 

 

   

 

 

   

 

 

     

 

 

     

 

 

 

Retirement Services

             

Premiums

    —         5,963     —           —           5,963

Product charges

    —         571     —           —           571

Net investment income

    —         4,885     184     8(B,M)       (639     8(F)       4,430

Investment related gains (losses)

    —         3,309     (22     8(M)       (133     8(G)       3,154

Net gains from investment activities of consolidated variable interest entities

    —         —         107     8(M)       —           107

Other revenues

    —         36     —           —           36
 

 

 

   

 

 

   

 

 

     

 

 

     

 

 

 
    —         14,764     269       (772       14,261
 

 

 

   

 

 

   

 

 

     

 

 

     

 

 

 

Total Revenues

    2,353     14,764     (201       (772       16,144
 

 

 

   

 

 

   

 

 

     

 

 

     

 

 

 

Expenses:

             

Asset Management

             

Compensation and Benefits

    1,089     —         —           —           1,089

Interest expense

    133     —         —           —           133

General, administrative and other

    356     —         —           46     8(K)       402
 

 

 

   

 

 

   

 

 

     

 

 

     

 

 

 
    1,578     —         —           46       1,624
 

 

 

   

 

 

   

 

 

     

 

 

     

 

 

 

Retirement Services

             

Interest sensitive contract benefits

    —         3,891     —           (529     8(H)       3,362

Amortization of deferred sales inducements

    —         66     —           (53     8(I)       13

Future policy and other policy benefits

    —         7,187     —           (288     8(H)       6,899

Amortization of deferred acquisition costs and value of business acquired

    —         521     —           (284     8(I)       237

Dividends to policyholders

    —         38     —           —           38

Policy and other operating expenses

    —         855     —           177     8(J,K)       1,032
 

 

 

   

 

 

   

 

 

     

 

 

     

 

 

 
    —         12,558     —           (977       11,581
 

 

 

   

 

 

   

 

 

     

 

 

     

 

 

 

Total Expenses

    1,578     12,558     —           (931       13,205
 

 

 

   

 

 

   

 

 

     

 

 

     

 

 

 

 

348


Table of Contents
    Historical     Transaction Accounting Adjustments        
    AGM     AHL     Consolidation
/ Eliminations
    Notes     Transaction
Accounting
    Notes     Pro
Forma
Combined
 

Other Income (Loss)—Asset Management

             

Net gains (losses) from investment activities

    (455     —         457     8(C)       —           2

Net gains (losses) from investment activities of consolidated variable interest entities

    197     —         (4     8(M)       —           193

Interest income

    15     —         —           —           15

Other income

    21     —         —           —           21
 

 

 

   

 

 

   

 

 

     

 

 

     

 

 

 

Total Other Income (Loss)—Asset Management

    (222     —         453       —           231
 

 

 

   

 

 

   

 

 

     

 

 

     

 

 

 

Income before income tax provision

    553     2,206     252       159       3,170

Income tax provision

    (87     (285     (34     8(D)       (240     8(D)       (646
 

 

 

   

 

 

   

 

 

     

 

 

     

 

 

 

Net income (loss)

    466     1,921     218       (81       2,524

Net income (loss) attributable to Non-Controlling Interests

    (310     (380     172     8(E)       (80     8(L)       (598
 

 

 

   

 

 

   

 

 

     

 

 

     

 

 

 

Net Income (Loss) Attributable to Apollo Global Management, Inc.

    156     1,541     390       (161       1,926

Preferred Stock Dividends

    (37     (95     —           —           (132
 

 

 

   

 

 

   

 

 

     

 

 

     

 

 

 

Net Income (Loss) Attributable to Apollo Global Management, Inc. Common Stockholders

  $ 119   $ 1,446   $ 390     $ (161     $ 1,794
 

 

 

   

 

 

   

 

 

     

 

 

     

 

 

 

Net Income (Loss) Attributable to Apollo Global Management, Inc. Per Share of Common Stock

             

Basic—Class A

    0.44     8.51           8(N)     $ 3.09

Basic—Classes B, M-1, M-2, M-3 and M-4

    N/A       (3.87             N/A  

Diluted—Class A

    0.44     8.34           8(N)     $ 3.09

Diluted—Classes B, M-1, M-2, M-3 and M-4

    N/A       (3.87             N/A  

Weighted Average Shares of Common Stock Outstanding

             

Basic—Class A

    227.5     184.9           8(N)       568.3

Basic—Class B

    N/A       25.4             N/A  

Basic—Class M-1

    N/A       3.3             N/A  

Basic—Class M-2

    N/A       0.8             N/A  

Basic—Class M-3

    N/A       1.0             N/A  

Basic—Class M-4

    N/A       2.4             N/A  

Diluted—Class A

    227.5     188.6           8(N)       568.3

Diluted—Class B

    N/A       25.4             N/A  

Diluted—Class M-1

    N/A       3.3             N/A  

Diluted—Class M-2

    N/A       0.8             N/A  

Diluted—Class M-3

    N/A       1.0             N/A  

Diluted—Class M-4

    N/A       2.4             N/A  

See accompanying “Notes to Unaudited Pro Forma Condensed Combined Financial Statements” beginning on page 350.

 

349


Table of Contents

Notes to Unaudited Pro Forma Condensed Combined Financial Information

1. Description of Transactions

On March 8, 2021, AGM entered into the merger agreement with AHL, HoldCo, and the Merger Subs. The total purchase price for the transaction was approximately $9,234 million, subject to certain post-closing purchase price adjustments as provided in the merger agreement. The purchase price excludes the fair value of AHL Common Shares previously owned by AGM of $3,273 million.

The merger agreement provides that, upon the terms and subject to the conditions set forth therein, AGM and AHL will effect an all-stock merger transaction to combine their respective businesses through (a) the AHL Merger, with AHL as the surviving entity in the AHL Merger and a direct subsidiary of HoldCo; and (b) the AGM Merger with AGM as the surviving entity in the AGM Merger and a direct subsidiary of HoldCo. The mergers are intended to become effective concurrently, and, upon the consummation of the mergers, AGM and AHL will be direct subsidiaries of HoldCo. Following the mergers and the closing of the transactions contemplated by the merger agreement, HoldCo will be renamed “Apollo Global Management, Inc.”

Each issued and outstanding AHL Common Shares (other than AHL Common Shares held by AHL as treasury shares (including HoldCo, the AHL Merger Sub, the AGM Merger Sub and the Apollo Operating Group or any direct or indirect wholly owned subsidiary of AGM or the Apollo Operating Group)), will be converted automatically into 1.149 duly authorized, validly issued, fully paid and nonassessable HoldCo Shares and any cash paid in lieu of fractional HoldCo Shares. The exchange ratio is fixed and will not be adjusted for changes in the market value of the AGM Class A Shares or the AHL Common Shares. No fractional HoldCo Shares will be issued in connection with the AHL Merger, and AHL’s shareholders will receive cash in lieu of any fractional HoldCo Shares.

Each issued and outstanding AGM Class A Share (other than AGM Class A Shares held (a) by AGM as treasury shares or (b) by AGM Merger Sub or any direct or indirect wholly owned subsidiary of AGM) will be converted automatically into one (1) HoldCo Share.

At the effective time of the AGM Merger, each of the issued and outstanding series of preferred shares of AGM will remain issued and outstanding as preferred shares of the AGM surviving entity, and, at the effective time of the AHL Merger, each AHL Preferred Share will automatically become under applicable Bermuda law an equivalent preferred share of AHL, the surviving company in the AHL Merger.

The unaudited pro forma condensed combined financial information assumes that, at the effective time of the AHL Merger, whether vested or unvested, each outstanding option to acquire AHL Common Shares, awards of restricted AHL Common Shares and awards of AHL restricted share units will be converted into a similar award (with the same terms and conditions) with respect to HoldCo Shares based on the exchange ratio, in each case, except that outstanding awards of restricted AHL Common Shares and AHL restricted share units, in each case, that are subject to performance-based vesting conditions will convert into time-based awards with respect to HoldCo Shares based on the applicable target level of performance and will vest at the end of the applicable performance period. See the section of this joint proxy statement/prospectus titled “The Mergers—Interests of AHL’s Directors and Executive Officers in the Mergers—Treatment of AHL Equity Compensation Awards” beginning on page 167.

At the effective time of the AGM Merger, whether vested or unvested, each outstanding option to purchase AGM Class A Shares, awards of restricted AGM Class A Shares and awards of AGM restricted share units will be converted into a similar award (with the same terms and conditions, including any performance conditions) with respect to HoldCo Shares, in each case. See the section of this joint proxy statement/prospectus titled “The Mergers—Interests of AGM Directors and Executive Officers in the Mergers—AGM Equity Awards” beginning on page 165.

At the effective time of the AHL Merger, each of the issued and outstanding warrants of AHL that is outstanding immediately prior to the effective time of the AHL Merger will be exchanged for HoldCo Shares

 

350


Table of Contents

with a fair value measured at the time of the AHL Merger equal to the fair value of such AHL warrant as of immediately prior to the consummation of the AHL Merger calculated using a Black-Scholes valuation. See the section of this joint proxy statement/prospectus titled “The Merger Agreement—Treatment of the AHL Warrants” beginning on page 191.

The merger agreement contains certain termination rights and provides that, upon termination of the merger agreement, AGM will be obligated to pay AHL a cash termination fee of $81,900,000 if (i) the board of directors of AGM withdraws, suspends, withholds or, in any manner adverse to AHL, amends its recommendation of approval of the AGM Merger and the merger agreement by AGM stockholders; and (ii) AGM stockholder approval of the AGM Merger and the merger agreement is not obtained at the AGM stockholder meeting at which the AGM Merger and the merger agreement are submitted for approval.

2. Basis of Presentation

The pro forma financial information was prepared using the acquisition method of accounting in accordance with ASC 805, “Business Combinations” (“ASC 805”), with AGM as the accounting acquirer, and is derived from the audited historical financial statements of AGM and AHL.

The pro forma financial information has been prepared by AGM for illustrative and informational purposes only in accordance with Article 11. The pro forma financial information is not necessarily indicative of what AGM’s combined statement of operations or combined statement of financial condition would have been had the Transactions and other Adjustments been completed as of the dates indicated or will be for any future periods. The pro forma financial information does not purport to project the future financial position or financial results of operations of AGM following the completion of the Transactions. The pro forma financial information does not include adjustments to reflect any potential revenue synergies or cost savings that may be achievable in connection with the Transactions. The pro forma financial information reflects pro forma adjustments that management believes are necessary to present fairly AGM’s pro forma financial position and results of operations following the consummation of the transactions as of and for the periods indicated. The pro forma adjustments are based on currently available information and assumptions management believes are, under the circumstances and given the information available at this time, reasonable, and reflective of adjustments necessary to reflect AGM’s financial condition and results of operations as if the Transactions were consummated as of the dates indicated.

The acquisition method of accounting uses the fair value concepts defined in ASC 820, “Fair Value Measurements and Disclosures” (“ASC 820”). Fair value is defined in ASC 820 as “the price that would be received to sell an asset or paid to transfer a liability in an orderly transaction between market participants at the measurement date.” Fair value measurements can be highly subjective, and it is possible that the application of reasonable judgment could develop different assumptions, resulting in a range of alternative estimates using the same facts and circumstances.

The allocation of the estimated consideration is preliminary and is pending finalization of various estimates, inputs and analyses. Since this pro forma financial information has been prepared based on preliminary estimates of consideration and fair values attributable to the mergers, the actual amounts eventually recorded for the acquisition method of accounting, including identifiable intangibles and goodwill, may differ materially from the information presented.

The initial allocation of AGM’s purchase price to acquire AHL has been allocated to the assets acquired and liabilities assumed based upon management’s preliminary estimate of what their respective fair values would be as of the date of the Transactions.

At this preliminary stage, the estimated identifiable finite-lived intangible assets include the value of distribution network acquired (“VODA”), AHL’s trade name, and internally developed software. The estimated

 

351


Table of Contents

identifiable indefinite-lived intangible asset relates to state insurance licenses acquired, which will not be amortized, but will be subject to periodic impairment testing.

Identifiable finite-lived intangible assets recognized by AGM also include the value of business acquired (“VOBA”), which represents the excess of book value over the estimated fair value of acquired insurance, annuity, and investment type contracts in force at the acquisition date. For certain acquired blocks of business, the estimated fair value of the in-force contract obligations exceeded the book value of assumed in-force insurance policy liabilities, resulting in negative VOBA, which is presented separately from VOBA as an additional insurance liability included within Interest Sensitive Contract Liabilities and Future Policy Benefits. The estimated fair value of the acquired obligations is based on projections, by each block of business, of future policy and contract charges, premiums, mortality and morbidity, surrenders, expenses, investment returns, separate account performance, nonperformance risk adjustment and other factors.

VODA, VOBA, and other identifiable finite-lived intangible assets are amortized over their estimated useful lives.

Goodwill represents the excess of the estimated purchase price over the estimated fair value of AHL’s assets and liabilities, including the fair value of the estimated identifiable finite- and indefinite-lived intangible assets described above, less any non-controlling interest. Goodwill will not be amortized, but will be subject to periodic impairment testing.

The calculation of goodwill and other identifiable intangible assets could be materially impacted by changing fair value measurements. Under ASC 805, acquisition-related transaction costs are not included as a component of consideration transferred, but are accounted for as expenses in the period in which the costs are incurred.

The presentations in the pro forma financial information reflect the significant industry diversification of AGM and AHL. AHL operates a retirement services business, and AGM operates an alternative asset management business, each of which possess distinct characteristics. AGM applies a two-tiered approach to present the pro forma financial information. AGM believes that this two-tiered approach provides a more meaningful and informative view of the pro forma financial condition and results of operations than a traditional aggregate presentation. AGM believes that reporting AHL’s retirement services operations separately is appropriate, given, among other factors, the relative significance of AHL’s interest sensitive contract liabilities, which are not guaranteed by AGM. If more traditional presentations were used, AGM would eliminate or combine several identical or similar captions, reducing the transparency and utility of the pro forma financial information. AGM believes that traditional presentations would result in no new line items presented, compared to the two-tier presentation of the pro forma financial information.

AGM historical amounts have been converted from thousands to millions to be in line with AHL’s historical presentation. As a result, rounding differences may exist in the pro forma financial information.

The pro forma financial information reflects preliminary allocations of consolidated VIEs between asset management and retirement services. As a result, funds currently reflected as consolidated VIEs under asset management could ultimately be consolidated under retirement services.

3. Reclassifications and Conforming Accounting Policies

At this time, AGM is not aware of any material differences in accounting policies and financial statement classifications that would have a material impact on the pro forma financial information.

AGM is still in the process of performing a full review of AHL’s accounting policies to determine whether there are material differences that require modification or reclassification of AHL’s revenues, expenses, assets or

 

352


Table of Contents

liabilities to conform to AGM’s accounting policies and classifications. As a result of that review, AGM may identify differences between the accounting policies of AGM and AHL that, when conformed, could have a material impact on the pro forma financial information.

4. Conversion of AOG Units

As soon as reasonably practicable following receipt of required approvals and before the consummation of the mergers, the single outstanding AGM Class B Share will be reclassified into such number of shares of New AGM Preferred Stock equivalent to the number of AOG units underlying the AGM Class B Share and with the same aggregate voting power that the AGM Class B Share represented immediately prior to the reclassification. BRH will hold all of the shares of New AGM Preferred Stock. Each share of New AGM Preferred stock, together with its associated underlying AOG unit, will be exchangeable for one AGM Class A Share. Upon the issuance of the New AGM Preferred Stock, the outstanding AGM Class C Share will be automatically cancelled for no consideration and AGM Management, LLC will cease to hold the rights, powers and preferences, attributed to the AGM Class C Share.

In the event that all approvals required to permit the reclassification of the AGM Class B Share to the shares of the New AGM Preferred Stock are received concurrently with those required to permit the consummation of the mergers, then, immediately prior to the consummation of the mergers, in lieu of the reclassification of the AGM Class B Share and issuance of the shares of the New AGM Preferred Stock, (x) the single outstanding AGM Class C Share will be transferred to AGM by AGM Management, LLC for no consideration and (y) the single outstanding AGM Class B Share will remain outstanding.

The “Mandatory Exchange Date” will be a date chosen at the discretion of AGM’s management team. However, if the mergers are consummated by June 30, 2022, the Mandatory Exchange Date will be the date on which the mergers will be consummated. If the mergers have not been consummated by June 30, 2022, the Mandatory Exchange Date will be June 30, 2022; provided that, if as of June 30, 2022 (1) the mergers have not been consummated and (2) the merger agreement has not been terminated and remains in effect, then the Mandatory Exchange Date will be the earlier of (x) the date on which the mergers are consummated and (y) the date on which the merger agreement is terminated.

On or immediately prior to the Mandatory Exchange Date, the AOG units held by AP Professional will be:

 

   

distributed from AP Professional to BRH LP and the other equityholders of AP Professional pro rata in accordance with their respective interests in AP Professional in a liquidating distribution (with BRH LP further distributing the AOG units to its equityholders pro rata in accordance with their respective interests in BRH LP in a liquidating distribution); and

 

   

exchanged (along with either the single outstanding AGM Class B Share or all outstanding shares of the New AGM Preferred Stock, as applicable which will, in each case, be held by BRH LP) for:

 

   

such number of HoldCo Shares or shares of Class A common stock of NewCo. as applicable, on a one-for-one basis; and

 

   

cash equal to the product of (i) number of outstanding AOG units (other than those held by subsidiaries of AGM and AHL) multiplied by (ii) $3.66, payable over a period of four years in equal quarterly installments; provided, however, that in the event that AGM consummates this exchange immediately prior to the mergers, this amount will be payable over the period between the date on which the transactions contemplated by the merger agreement are consummated and the third anniversary of the Mandatory Exchange Date in equal quarterly installments.

In the event that the merger agreement has been terminated, but all approvals required to permit the reclassification of the AGM Class B Share have been received subject to the prior approval of the stockholders of AGM (which approval is not being requested at the AGM special meeting), on the Mandatory Exchange Date,

 

353


Table of Contents

NewCo will merge with and into AGM, with AGM to be the surviving company in the merger. Upon consummation of this merger, each holder of AGM capital stock will receive on a tax-free basis shares of NewCo capital stock and will no longer hold any equity interests in AGM.

The Amended and Restated Tax Receivable Agreement, dated as of May 6, 2013, as amended on September 5, 2019, will not be applicable for the mandatory exchange described above, but will remain in effect for any exchanges occurring prior to the Mandatory Exchange Date.

At the closing of the mergers, it is intended that the AOG units held by subsidiaries of AHL will be exchanged for HoldCo Shares on a one-for-one basis. For more information on the above transactions, see the section of this joint proxy statement/prospectus titled “Corporate Governance Updates” beginning on page 211.

The Mandatory Exchange will result in a step up in tax basis of certain assets that will be recovered as those assets are sold or the basis is amortized and a remeasurement of deferred taxes for inside basis differences. The estimated net deferred tax asset recorded is $265 million. This amount was generated by (1) a remeasurement of our net deferred tax liabilities for the additional interest acquired in the Apollo Operating Group as of December 31, 2020 of $86 million and (2) a step up in tax basis of $351 million. The deferred tax asset recorded following the close of the mergers may differ from the assumed pro forma financial information due to changes in units outstanding and inside basis differences that will exist upon the closing of the mergers.

The Mandatory Exchange will result in an adjustment to record $640 million due to related parties and the reclassification of the AOG units held by AP Professional and AHL from non-controlling interest to additional paid in capital.

5. Calculation of Preliminary Estimated Purchase Price

The all-stock transaction implies a total equity value of approximately $16,100 million for AHL, which is not expected to be finalized until January 2022.

The preliminary merger consideration is approximately $9,234 million, based on the closing price of AGM Class A Shares of $55.53 on April 29, 2021. The total preliminary merger consideration and total AHL equity value will fluctuate based upon changes in the price of AGM Class A Shares, the number of AHL Common Shares outstanding, the fair value of AHL Options, RSUs and warrants, and the fair value of non-controlling interest at the closing of the mergers. The preliminary merger consideration is as follows:

 

(Share amounts and dollars in millions, except share price data)

 

Estimated AHL Common Shares to be purchased

     137 (1)   

Exchange ratio

     1.149    

AGM Class A Shares to be issued in exchange

     157    

AGM Class A Shares closing price

     $ 55.53 (2) 
    

 

 

 

Total preliminary merger consideration to be paid at closing

     $ 8,735  

Fair value of estimated RSUs, options and warrants assumed and other equity consideration

       499  
    

 

 

 

Total preliminary merger consideration

     $ 9,234  

Fair value of AHL Common Shares previously held (55 million shares)

       3,273 (3) 
    

 

 

 

Total AHL equity value to be held by AGM

     $ 12,507  

Non-controlling interest

       3,593  
    

 

 

 

Total AHL equity value

     $ 16,100  
    

 

 

 

 

1.

Based on 137 million shares of AHL common stock issued and outstanding as of December 31, 2020 (excluding 55 million shares previously purchased by AGM).

 

354


Table of Contents
2.

Based on the closing price of AGM Class A Shares on the NYSE on April 29, 2021.

3.

Based on the closing price of AHL Common Shares on the NYSE on April 29, 2021.

A 10% fluctuation in the market price of AGM Class A Shares would affect the value of the preliminary merger consideration reflected in the unaudited pro forma condensed combined financial information with a corresponding change to goodwill related to the transaction, as illustrated in the table below:

 

Change in Stock Price

   Stock Price      Estimated Merger
Consideration

(in millions)
     Estimated Goodwill
(in millions)
 

As presented in the pro forma condensed combined results

   $ 55.53    $ 9,234    $ 2,983

10% increase in stock price

     61.08      10,107      3,856

10% decrease in stock price

     49.98      8,360      2,109

6. Preliminary Fair Value Estimate of Assets to Be Acquired and Liabilities to Be Assumed

The table below represents an initial allocation of the preliminary consideration to AHL’s tangible and intangible assets to be acquired and liabilities to be assumed based on AGM’s preliminary estimate of their respective fair values as of December 31, 2020:

 

$ (millions)

   Fair Value and
Goodwill Calculation
 

Preliminary estimated consideration

      $ 9,234

Fair value of previously held equity interest

        3,273
     

 

 

 

Total AHL Value to be Held by AGM

        12,507

Total Value to Allocate

     

Investments

     153,636   

Cash and cash equivalents

     7,704   

Restricted cash

     738   

Investment in related parties

     27,658   

Assets of consolidated variable interest entities

     3,399   

Accrued investment income

     905   

Reinsurance recoverable

     4,857   

Deferred acquisition costs, deferred sales inducements, and value of business acquired

     1,731   

Other assets

     3,733   
  

 

 

    

Estimated fair value of total assets acquired (excluding goodwill)

     204,361   
  

 

 

    

Interest sensitive contract liabilities

     149,427   

Future policy benefits

     32,289   

Other policy claims and benefits

     130   

Dividends payable to policyholders

     110   

Long-term debt

     2,259   

Derivative liabilities

     298   

Payables for collateral on derivatives and securities to repurchase

     3,801   

Funds withheld liability

     452   

Other liabilities

     991   

Liabilities of consolidated variable interest entities

     1,487   
  

 

 

    

Estimated fair value of total liabilities assumed

     191,244   
  

 

 

    

Non-controlling interest

     3,593   
  

 

 

    

Estimated fair value of net assets acquired, excluding goodwill

        9,524
     

 

 

 

Goodwill attributable to AHL

      $ 2,983
     

 

 

 

 

355


Table of Contents

Upon closing of the mergers and the completion of a formal valuation study, the estimated fair value of the assets and liabilities will be updated, including the estimated fair value and useful lives of the identifiable intangible assets and allocation of the excess purchase price to goodwill. The calculation of goodwill, non-controlling interests, and other identified intangible assets could be materially impacted by changing fair value measurements.

7. Adjustments to Unaudited Pro Forma Condensed Combined Statements of Financial Condition

Explanations of the adjustments to the unaudited pro forma condensed combined statement of financial condition are as follows:

 

  (A)

To reflect the estimated fair value of acquired investments that were previously not carried at fair value, establishment of credit loss allowances and adjustments to investment funds that were previously reported on a lag.

 

  (B)

To reflect the estimated fair value of acquired assets that were previously not carried at fair value.

 

  (C)

Represents the removal of unamortized historical deferred policy acquisition costs (DAC), deferred sales inducements (DSI) and VOBA, and the establishment of VOBA based on the preliminary fair value.

 

  (D)

Adjustments to other assets include the following:

 

  1.

Deferred tax assets of $1,668 million related to adjustments less the historical deferred tax liabilities of $972 million, for a net deferred tax asset of $696 million.

 

  2.

Preliminary amount assigned to new intangible assets of $1,860 million which includes VODA, trade name, and state insurance licenses, offset by the removal of related historical intangible assets of $35 million, and other assets.

 

  (E)

Represents the adjustment to estimated fair value of reserves of $9,851 million, offset by the removal of historically established negative VOBA, unearned revenue reserve, and deferred reinsurance gains of $1,959 million.

 

  (F)

Represents the adjustment to estimated fair value of long-term debt.

 

  (G)

Represents the adjustment to record a $972 million reclassification of historical deferred tax liabilities to a deferred tax asset, partially offset by $63 million accrual for AHL transaction costs and adjustments to other liabilities.

 

  (H)

Represents the adjustment to fair value for non-controlling interest.

 

  (I)

Represents the following:

 

  1.

Removal of historical equity and the establishment of the purchase price consideration; and

 

  2.

Reduction of retained earnings to reflect $146 million to establish a new allowance for expected credit losses, $46 million accrued as of the balance sheet date for AGM’s transaction expenses and $45 million related to removal of AGM’s historical outside basis in AHL.

 

  (J)

Represents the elimination of AGM’s investment in AHL of $1,943 million and AHL’s investment in HoldCo Shares of $1,411 million.

 

  (K)

Represents the elimination of management fees receivable and management fees payable balances of $40 million.

 

  (L)

Reflects the reclassification of AGM preferred stock and AHL Preferred Shares of $554 million and $2,621 million, respectively, to non-controlling interests as the preferred shares of stockholders’ and shareholders’ interests remain outstanding at each of AGM and AHL, respectively.

 

356


Table of Contents
  (M)

Represents an adjustment to deferred tax for AHL’s investment in the Apollo Operating Group. The adjustment to the deferred tax is due to changes in the valuation of the investment in the pro forma condensed combined statement of financial condition.

 

  (N)

Represents the consolidation of additional investment funds managed by subsidiaries of AGM due to AGM and AHL’s combined interests in those funds and the reclassification of assets and liabilities related to historically consolidated variable interest entities into assets and liabilities of consolidated variable interest entities. The total assets and liabilities of additional consolidated variable interest entities of AHL were $1,440 million and $1,353 million, respectively.

 

  (O)

Represents the deferred tax remeasurement for AHL’s interest in the Apollo Operating Group upon the mergers. The deferred tax recorded may differ from pro forma results due to changes in AHL’s outside basis difference in the Apollo Operating Group and the Apollo Operating Group’s inside basis differences that will exist upon closing of the mergers.

 

  (P)

To reflect goodwill representing the excess of the preliminary merger consideration and fair value of AGM’s previously held equity interest in AHL over the preliminary fair value of assets acquired and liabilities assumed. Goodwill is not expected to be deductible for U.S. federal income tax purposes.

8. Adjustments to Unaudited Pro Forma Condensed Combined Statement of Operations

Explanations of the adjustments to the unaudited pro forma condensed combined statement of operations are as follows:

 

  (A)

Represents primarily the adjustment to record the GAAP elimination, in the consolidation of the AGM and AHL statement of operations, of $451 million of management fees revenue, which AGM currently receives pursuant to existing agreements for providing a full suite of services to AHL, and $15 million of incentive fee revenue. After completion of the mergers and the corporate governance updates, it is anticipated that these contracts and the related fee terms will remain in place and HoldCo’s management team will continue to consider the related impacts when evaluating the performance of each line of business. Accordingly, it is anticipated that after the completion of the mergers, and the corporate governance updates, HoldCo’s businesses and non-GAAP financial measures will reflect the management fees under these contracts.

 

  (B)

Represents the following:

 

  1.

Elimination, in the consolidation of the AGM and AHL statements of operations, of management fees expense and incentive fees of $466 million—refer to (A) above; and

 

  2.

Elimination, in the consolidation of the AGM and AHL statements of operations, of investment income related to AHL’s investment in AOG units of $225 million.

 

  (C)

Represents the elimination of mark-to-market losses related to AGM’s investment in AHL.

 

  (D)

Reflects income tax expense, at the U.S. federal statutory income tax rate of 21%, on AHL’s income before income taxes, including pro forma adjustments relating to the mergers, in accordance with Article 11. The effective tax rate on AHL’s income before income taxes in the period presented was, and following the close of the mergers may be, lower than the U.S. federal statutory income tax rate.

 

  (E)

Represents the following:

 

  1.

Reclassification of $192 million of income attributable to AOG unitholders following the exchange of the AOG units to AGM Class A Shares at the Mandatory Exchange Date; and

 

  2.

A $20 million income attributable to non-controlling interests due to the consolidation of additional investment funds managed by subsidiaries of AGM due to AGM and AHL’s combined interests in those funds.

 

357


Table of Contents
  (F)

Represents the adjustment for less accretion of discounts on available-for-sale (AFS) securities and mortgage loans, resulting from an adjustment to book value of AFS securities and fair value for mortgage loans.

 

  (G)

Represents the re-establishment of the credit loss allowance subsequent to purchase accounting, offset by the removal of the historical change in credit loss allowance.

 

  (H)

Represents the revised amortization on the adjustment of the reserves to fair value, offset by the removal of historical amortization of negative VOBA, unearned revenue reserves, and deferred reinsurance gains.

 

  (I)

Represents the removal of historical DAC, DSI, and VOBA amortization, offset by the amortization related to the newly established VOBA asset. Subsequent to the mergers, the expected amortization expense relating to the preliminary fair value of the VOBA asset is reflected in the table below:

 

     Estimated fair value
($ in millions)
     Estimated average useful life
(in years)
     Annual 2020 Amortization Expense
($ in millions)
 

VOBA Asset

     1,731      11        157  

 

  (J)

Represents the following:

 

  1.

Adjustment on the debt amortization to reflect the premium established at acquisition, offset by removal of the historical accretion of discounts;

 

  2.

Additional compensation cost of $16 million due to the issuance of replacement stock-based awards in the current year. Additional compensation costs are estimated to be $13 million the following year after the Transaction; and

 

  3.

Amortization of newly established intangible assets. Subsequent to the mergers, the expected amortization expense relating to the preliminary fair value of the acquired intangible assets (excluding goodwill and VOBA) is reflected in the table below.

 

     Estimated fair value
($ in millions)
     Estimated average useful life
(in years)
     Annual 2020 Amortization Expense
($ in millions)
 

VODA

   $ 1,558      14      $ 111  

Trade Name

     276        20        14  

State Insurance Licenses

     26        Indefinite        —    
  

 

 

       

 

 

 

Total

   $ 1,860       $ 125
  

 

 

       

 

 

 

 

  (K)

Reflects the impact of the estimated non-recurring transaction costs of $46 million and $63 million for AGM and AHL, respectively, which are currently expensed as incurred.

 

  (L)

Reflects the impacts of pro-forma income adjustments on non-controlling interest.

 

  (M)

Represents the consolidation of additional investment funds managed by subsidiaries of AGM due to AGM and AHL’s combined interests in those funds and the reclassification of revenue and expenses related to historically consolidated variable interest entities into net gains from investment activities of consolidated variable interest entities. The consolidation of additional AGM-sponsored investment funds resulted in $28 million of net gains from investment activities of consolidated variable interest entities.

 

358


Table of Contents
  (N)

Adjustments to recalculate the Pro Forma Earnings Per Share:

 

(dollars in million, expect per share data)    As of and for the
year ended

December 31, 2020
 

Net Income Attributable to AGM Class A Common Stockholders

   $ 1,794

Dividends declared on Class A Common Stock

     (531

Dividends on participating securities

     (19

Earnings allocable to participating securities

     (18
  

 

 

 

Undistributed income attributable to Class A Common Stockholders: Basic

   $ 1,226

Class A Common Stock shares outstanding: Basic and Diluted

     568.3

Net Income per share of Class A Common Stock: Basic and Diluted

  

Distributed Income

   $ 0.93

Undistributed Income

     2.16  
  

 

 

 

Net Income per share of Class A Common Stock: Basic and Diluted

   $ 3.09
  

 

 

 

 

359


Table of Contents

RECONCILIATION OF FINANCIAL MEASURES

AGM

The table below sets forth a reconciliation of net income attributable to AGM Class A common stockholders to AGM’s historical non-GAAP performance measures for the years ended December 31, 2020, 2019, 2018, 2017 and 2016.

 

     For the Years Ended December  
($ in millions, except where noted)    2020     2019     2018     2017     2016  

Net Income (Loss) Attributable to AGM Class A Common Stockholders

   $ 120     $ 807     $ (42   $ 616     $ 403  

Preferred dividends

     37       37       32       14       —    

Net income (loss) attributable to Non-Controlling Interests in consolidated entities

     118       31       32       9       6  

Net income (loss) attributable to Non-Controlling Interests in the Apollo Operating Group

     192       662       (3     805       561  
  

 

 

   

 

 

   

 

 

   

 

 

   

 

 

 

Net Income (Loss)

   $ 467     $ 1,537     $ 19     $ 1,444     $ 970  

Income tax provision (benefit)

     87       (129     86       326       91  
  

 

 

   

 

 

   

 

 

   

 

 

   

 

 

 

Income Before Income Tax Provision (Benefit)

   $ 554     $ 1,408     $ 105     $ 1,770     $ 1,061  

Transaction related charges(1)

     39       49       (6     17       55  

Charges associated with corporate conversion(2)

     4       22       —         —         —    

(Gains) losses from remeasurement of tax receivable agreement liability

     (12     50       (35     (200     (3

Net (income) attributable to Non-Controlling Interests in consolidated entities

     (118     (31     (32     (9     (6

Unrealized performance fees(3)

     (35     (435     783       (689     (511

Unrealized profit sharing expense(3)

     33       208       (275     226       180  

Equity-based profit sharing expense and other(4)

     129       96       91       7       3  

Equity-based compensation

     68       71       68       65       63  

Unrealized principal investment (income) loss

     (62     (89     62       (95     (65

Unrealized net (gains) losses from investment activities and other

     419       (135     192       (95     (139
  

 

 

   

 

 

   

 

 

   

 

 

   

 

 

 

Segment Distributable Earnings

   $ 1,019     $ 1,214     $ 953     $ 997     $ 638  

Taxes and related payables

     (89     (62     (43     (26     (10

Preferred dividends

     (37     (37     (32     (14     —    
  

 

 

   

 

 

   

 

 

   

 

 

   

 

 

 

Distributable Earnings(5)

   $ 893     $ 1,115     $ 878     $ 957     $ 628  

Preferred dividends

     37       37       32       14       —    

Taxes and related payables

     90       62       44       26       10  

Realized performance fees

     (281     (601     (381     (632     (252

Realized profit sharing expense

     190       290       226       279       137  

Realized principal investment income, net

     (23     (66     (70     (68     (37

Net interest loss and other

     135       65       42       48       44  
  

 

 

   

 

 

   

 

 

   

 

 

   

 

 

 

Fee Related Earnings(5)

   $ 1,041     $ 902     $ 771     $ 624     $ 530  

 

(1)

Transaction-related charges include contingent consideration, equity-based compensation charges and the amortization of intangible assets and certain other charges associated with acquisitions, and restructuring charges.

(2)

Represents expenses incurred in relation to AGM’s conversion to a C-corporation.

(3)

Includes realized performance fees and realized profit sharing expense settled in the form of AHL Common Shares during the year ended December 31, 2018.

 

360


Table of Contents
(4)

Equity-based profit sharing expense and other includes certain profit sharing arrangements in which a portion of performance fees distributed to the general partner are allocated by issuance of equity-based awards, rather than cash, to employees of AGM. Equity-based profit sharing expense and other also includes non-cash expenses related to equity awards in unconsolidated related parties granted to employees of AGM.

(5)

“Fee Related Earnings,” or “FRE,” and “Distributable Earnings,” or “DE,” are non-GAAP key performance measures used by AGM’s management in evaluating the performance of AGM’s credit, private equity and real assets segments. These measures should not be construed as an alternative to net income /(loss) attributable to Apollo Global Management, Inc. Class A common stockholders as an indicator of operating performance. AGM’s management also believes the components of these measures, such as the amount of management fees, advisory and transaction fees and net realized performance fees are indicative of AGM’s performance. These measures have important limitations as analytical tools in that they do not take into account certain items included under U.S. Generally Accepted Accounting Principles (“GAAP”), and you should not consider them in isolation or as substitutes for analysis of AGM’s results as reported under GAAP. Because of these limitations, AGM relies primarily on its GAAP results and uses FRE and DE only supplementally.

AHL

The table below sets forth a reconciliation of net income available to Athene Holding Ltd. common shareholders to AHL’s historical non-GAAP performance measures for the years ended December 31, 2020, 2019, 2018, 2017 and 2016.

 

     For the Years Ended December  
($ in millions)    2020     2019     2018     2017     2016  

Net income (loss) available to AHL common shareholders

   $ 1,446     $ 2,136     $ 1,053     $ 1,358     $ 773  

Non-operating adjustments:(a)

  

Investment gains (losses), net of offsets

     508       994       (274     199       47  

Change in fair values of derivatives and embedded derivatives—FIAs, net of offsets

     (235     (65     242       230       67  

Integration, restructuring and other non-operating expenses

     (10     (70     (22     (68     (22

Stock compensation expense

     (11     (12     (11     (33     (82

Income tax (expense) benefit—non-operating

     (48     —         (22     (25     4  
  

 

 

   

 

 

   

 

 

   

 

 

   

 

 

 

Less: Total non-operating adjustments

     204       847       (87     303       14  

Adjusted operating income available to common shareholders(a)(c)

   $ 1,242     $ 1,289     $ 1,140     $ 1,055     $ 759  
  

 

 

   

 

 

   

 

 

   

 

 

   

 

 

 

Change in fair value of AOG units, net of tax

     (165     —         —         —         —    
  

 

 

   

 

 

   

 

 

   

 

 

   

 

 

 

Adjusted operating income available to common shareholders excluding AOG units(b)(c)

     1,077       1,289       1,140       1,055       759  
  

 

 

   

 

 

   

 

 

   

 

 

   

 

 

 

Income tax expense—operating

     164       117       100       81       (57

Preferred Stock Dividends

     95       36       —         —         —    
  

 

 

   

 

 

   

 

 

   

 

 

   

 

 

 

Pre-tax adjusted operating income(a)(c)(d)

   $ 1,336     $ 1,442     $ 1,240     $ 1,136     $ 702  
  

 

 

   

 

 

   

 

 

   

 

 

   

 

 

 

 

(a)

Adjusted operating income available to common shareholders equals net income available to AHL common shareholders adjusted to eliminate the impact of the following non-operating adjustments:

 

   

Investment Gains (Losses), Net of Offsets—Consists of the realized gains and losses on the sale of AFS securities, the change in fair value of reinsurance assets, unrealized gains and losses, changes in the credit loss allowance, and other investment gains and losses. Unrealized allowances and other investment gains and losses are comprised of the fair value adjustments of trading securities (other than CLOs) and investments held under the fair value option, derivative gains and losses not hedging FIA index credits, and the change in credit loss allowances recognized in operations net of the change in AmerUs Closed Block fair value reserve related to the corresponding change in fair value of

 

361


Table of Contents
 

investments and the change in unit-linked reserves related to the corresponding trading securities. Investment gains and losses are net of offsets related to DAC, DSI, and VOBA amortization and changes to guaranteed lifetime withdrawal benefit (GLWB) and guaranteed minimum death benefit (GMDB) reserves (together, GLWB and GMDB reserves represent rider reserves) as well as the MVAs associated with surrenders or terminations of contracts.

   

Change in Fair Values of Derivatives and Embedded Derivatives—FIAs, Net of Offsets—Consists of impacts related to the fair value accounting for derivatives hedging the FIA index credits and the related embedded derivative liability fluctuations from period to period. The index reserve is measured at fair value for the current period and all periods beyond the current policyholder index term. However, the FIA hedging derivatives are purchased to hedge only the current index period. Upon policyholder renewal at the end of the period, new FIA hedging derivatives are purchased to align with the new term. The difference in duration between the FIA hedging derivatives and the index credit reserves creates a timing difference in earnings. This timing difference of the FIA hedging derivatives and index credit reserves is included as a non-operating adjustment, net of offsets related to DAC, DSI, and VOBA amortization and changes to rider reserves. We primarily hedge with options that align with the index terms of our FIA products (typically 1–2 years). On an economic basis, we believe this is suitable because policyholder accounts are credited with index performance at the end of each index term. However, because the term of an embedded derivative in an FIA contract is longer-dated, there is a duration mismatch which may lead to mismatches for accounting purposes.

   

Integration, Restructuring, and Other Non-operating Expenses—Consists of restructuring and integration expenses related to acquisitions and block reinsurance costs as well as certain other expenses, which are not predictable or related to our underlying profitability drivers.

   

Stock Compensation Expense—Consists of stock compensation expenses associated with our share incentive plans, excluding our long-term incentive plan, which are not related to our underlying profitability drivers and fluctuate from time to time due to the structure of our plans.

   

Income Tax (Expense) Benefit—Non-operating—Consists of the income tax effect of non-operating adjustments and is computed by applying the appropriate jurisdiction’s tax rate to the non-operating adjustments that are subject to income tax.

 

(b)

Adjusted operating income available to common shareholders, excluding AOG units, equals (a) Adjusted operating income available to common shareholders less (b) the change in fair value of AHL’s AOG units, net of tax.

(c)

Adjusted operating income available to common shareholders excluding AOG units, Adjusted operating income available to common shareholders and Pre-tax adjusted operating income are non-GAAP key performance measures used by AHL’s management in evaluating the performance of AHL. These measures should not be construed as an alternative to net income available to AHL common shareholders as an indicator of operating performance. These non-GAAP measures are intended to remove from the results of operations the impact of market volatility (other than with respect to alternative investments) as well as integration, restructuring and certain other expenses which are not part of AHL’s underlying profitability drivers, as such items fluctuate from period to period in a manner inconsistent with these drivers. These measures have important limitations as analytical tools in that they do not take into account certain items included under GAAP, and you should not consider them in isolation or as substitutes for analysis of AHL’s results as reported under GAAP. Because of these limitations, AHL relies primarily on its GAAP results and uses Adjusted operating income available to common shareholders excluding AOG units, Adjusted operating income available to common shareholders and Pre-tax adjusted operating income only supplementally.

(d)

Pre-tax Adjusted operating income equals Adjusted operating income available to common shareholders, excluding AOG units net of tax, less preferred stock dividends and income tax expense—operating.

 

362


Table of Contents

The following table below sets forth a reconciliation of Basic weighted average common shares outstanding — Class A to Weighted Average common shares outstanding — adjusted operating for the years ended December 31, 2020, 2019, 2018, 2017 and 2016. Weighted average common shares outstanding — adjusted operating represents a non-GAAP measure, the definition of which is available in the section of this joint proxy/statement prospectus titled “Selected Financial Data of AHL” beginning on page 67.

 

     Years ended December 31,  
(In millions)    2020      2019      2018      2017      2016  

Basic weighted average common shares outstanding—Class A

     184.9        153.9        160.5        107.7        52.1  

Conversion of Class B common shares to Class A common shares

     4.2        25.4        29.3        81.6        134.5  

Conversion of Class M common shares to Class A common shares

     0.7        5.1        5.6        6.1        6.6  

Effect of other stock compensation plans

     3.7        0.4        0.5        0.5        0.2  
  

 

 

    

 

 

    

 

 

    

 

 

    

 

 

 

Weighted average common shares outstanding—adjusted operating

     193.5        184.8        195.9        195.9        193.4  
  

 

 

    

 

 

    

 

 

    

 

 

    

 

 

 

The following table below sets forth a reconciliation of Basic earnings per share — Class A common shares to Adjusted operating earnings per common share for the years ended December 31, 2020, 2019, 2018, 2017 and 2016. Adjusted operating earnings per common share represents a Non-GAAP measure, the definition of which is available in the section of this joint proxy statement/prospectus tiled “Selected Financial Data of AHL” beginning on page 67.

 

     Years ended December 31,  
     2020     2019     2018     2017     2016  

Basic earnings per share—Class A common shares

   $ 8.51     $ 11.44     $ 5.34     $ 6.95     $ 4.14  

Non-operating adjustments

          

Investment gains (losses), net of offsets

     2.62       5.39       (1.40     1.02       0.24  

Change in fair values of derivatives and embedded derivatives—FIAs, net of offsets

     (1.22     (0.36     1.24       1.17       0.35  

Integration, restructuring and other non-operating expenses

     (0.05     (0.37     (0.12     (0.35     (0.12

Stock compensation expense

     (0.06     (0.07     (0.05     (0.17     (0.42

Income tax (expense) benefit—non-operating

     (0.25     —         (0.11     (0.13     0.02  
  

 

 

   

 

 

   

 

 

   

 

 

   

 

 

 

Less: Total non-operating adjustments

     1.04       4.59       (0.44     1.54       0.07  

Effect of items convertible to or settled in Class A common shares

     1.05       (0.12     (0.04     0.02       0.14  
  

 

 

   

 

 

   

 

 

   

 

 

   

 

 

 

Adjusted operating earnings per common share

   $ 6.42     $ 6.97     $ 5.82     $ 5.39     $ 3.93  
  

 

 

   

 

 

   

 

 

   

 

 

   

 

 

 

 

363


Table of Contents

The following table below sets forth a reconciliation of Total AHL shareholders’ equity to Total adjusted AHL common shareholders’ equity as of the year ended December 31, 2020, 2019, 2018, 2017 and 2016. Total adjusted AHL common shareholders’ equity represents a Non-GAAP measure, the definition of which is available in the section of this joint proxy statement/prospectus tiled “Selected Financial Data of AHL” beginning on page 67.

 

     December 31,  
(In millions)    2020      2019      2018     2017      2016  

Total AHL shareholders’ equity

   $ 18,657      $ 13,391      $ 8,276     $ 9,176      $ 6,881  

Less: Preferred stock

     2,312        1,172        —         —          —    
  

 

 

    

 

 

    

 

 

   

 

 

    

 

 

 

Total AHL common shareholders’ equity

     16,345        12,219        8,276       9,176        6,881  

Less: AOCI

     3,971        2,281        (472     1,449        366  

Less: Accumulated change in fair value of reinsurance assets

     1,142        493        (75     161        63  
  

 

 

    

 

 

    

 

 

   

 

 

    

 

 

 

Total adjusted AHL common shareholders’ equity

   $ 11,232      $ 9,445      $ 8,823     $ 7,566      $ 6,452  
  

 

 

    

 

 

    

 

 

   

 

 

    

 

 

 

The following table below sets forth a reconciliation of Average AHL of shareholders’ equity to Average adjusted AHL common shareholders’ equity as of the year ended December 31, 2020, 2019, 2018, 2017 and 2016. Average adjusted AHL common shareholders’ equity represents a Non-GAAP measure, the definition of which is available in the section of this joint proxy statement/prospectus tiled “Selected Financial Data of AHL” beginning on page 67.

 

     December 31,  
(In millions)    2020      2019      2018      2017      2016  

Average AHL shareholders’ equity

   $ 14,528      $ 10,834      $ 8,726      $ 8,029      $ 6,124  

Less: Average preferred stock

     1,633        586        —          —          —    

Less: Average AOCI

     2,030        905        489        908        63  

Less: Average accumulated change in fair value of reinsurance assets

     575        209        43        112        41  
  

 

 

    

 

 

    

 

 

    

 

 

    

 

 

 

Average adjusted AHL common shareholders’ equity

   $ 10,290      $ 9,134      $ 8,194      $ 7,009      $ 6,020  
  

 

 

    

 

 

    

 

 

    

 

 

    

 

 

 

The following table below sets forth a reconciliation of AHL Common Shares outstanding to Adjusted operating common shares outstanding as of the year ended December 31, 2020, 2019, 2018, 2017 and 2016. Adjusted operating common shares outstanding represents a Non-GAAP measure, the definition of which is available in the section of this joint proxy statement/prospectus tiled “Selected Financial Data of AHL” beginning on page 67.

 

     December 31,  
(In millions)    2020      2019      2018      2017      2016  

Class A common shares outstanding

     191.2        142.8        162.2        142.2        77.0  

Conversion of Class B common shares to Class A common shares

     —          25.4        25.4        47.4        111.8  

Conversion of Class M common shares to Class A common shares

     —          5.5        4.9        6.4        6.8  

Effect of other stock compensation plans

     6.0        1.2        1.0        0.9        0.8  
  

 

 

    

 

 

    

 

 

    

 

 

    

 

 

 

Adjusted operating common shares outstanding

     197.2        174.9        193.5        196.9        196.4  
  

 

 

    

 

 

    

 

 

    

 

 

    

 

 

 

 

364


Table of Contents

The following table below sets forth a reconciliation of Book value per common share to Adjusted book value per common share as of the year ended December 31, 2020, 2019, 2018, 2017 and 2016. Adjusted book value per common share represents a Non-GAAP measure, the definition of which is available in the section of this joint proxy statement/prospectus tiled “Selected Financial Data of AHL” beginning on page 67.

 

     December 31,  
     2020     2019     2018      2017     2016  

Book value per common share

   $ 85.51     $ 69.54     $ 42.45      $ 46.60     $ 35.78  

AOCI

     (20.77     (12.98     2.42        (7.36     (1.90

Accumulated change in fair value of reinsurance assets

     (5.98     (2.80     0.39        (0.82     (0.33

Effect of items convertible to or settled in Class A common shares

     (1.81     0.26       0.33        0.01       (0.70
  

 

 

   

 

 

   

 

 

    

 

 

   

 

 

 

Adjusted book value per common share

   $ 56.95     $ 54.02     $ 45.59      $ 38.43     $ 32.85  
  

 

 

   

 

 

   

 

 

    

 

 

   

 

 

 

Unaudited Combined Non-GAAP Adjusted Earnings

The table below sets forth (a) a reconciliation of Net income (loss) attributable to AGM Class A common stockholders to Segment Distributable Earnings, including transaction merger adjustments (b) a reconciliation of Net income (loss) available to AHL common shareholders to Pre-tax adjusted operating income, including transaction merger adjustments and (c) a reconciliation of Total after-tax adjusted operating earnings to the prior measures.

 

($ in millions)

Asset Management

   For the year ended
December 31, 2020
 

Net Income Attributable to AGM Class A Common Stockholders

   $ 120  

Preferred dividends

     37  

Net income attributable to Non-Controlling Interests

     310  
  

 

 

 

GAAP Net Income

   $ 467  

Income tax provision

     87  
  

 

 

 

GAAP Income Before Income Tax Provision

   $ 554  

Pro Forma Adjustments(a)

     (64
  

 

 

 

Pro Forma GAAP Income Before Income Tax Provision(b)

   $ 490  

Transaction related charges(c)

     85  

Charges associated with corporate conversion

     4  

(Gains) losses from remeasurement of tax receivable agreement liability

     (12

Net (income) loss attributable to Non-Controlling Interests in consolidated entities(d)

     (109

Unrealized performance fees

     (35

Unrealized profit sharing expense

     33  

Equity-based profit sharing expense and other(e)

     129  

Equity-based compensation

     68  

Unrealized principal investment (income) loss

     (62

Management fee(f)

     466  

Unrealized net (gains) losses from investment activities and other(g)

     (38
  

 

 

 

Segment Distributable Earnings, including transaction merger adjustments(h)

   $ 1,019  

 

365


Table of Contents

Retirement Services

   For the year ended
December 31, 2020
 

Net income available to Athene Holding Ltd. common shareholders

   $ 1,446  

Preferred stock dividends

     95  

Net income attributable to noncontrolling interests

     380  
  

 

 

 

GAAP Net Income

   $ 1,921  

Income Tax provision

     285  
  

 

 

 

GAAP Income before income taxes

   $ 2,206  

Pro Forma Adjustments(i)

     474  
  

 

 

 

Pro Forma GAAP Income Before Income Tax Provision(b)

   $ 2,680  

Management fees(f)

     (466

Stock compensation expense(q)

     11  

Net (income) attributable to Non-Controlling Interests in consolidated entities(r)

     (620

Integration, restructuring and other non-operating expenses, net of non-controlling interests(s)

     71  

Changes in fair values of derivatives and embedded derivatives—FIAs, net of offsets and non-controlling interests(t)

     336  

Investment (gains), net of offsets and non-controlling interests(u)

     (606
  

 

 

 

Pre-Tax adjusted operating income, including transaction merger adjustments(h)

   $ 1,406  
  

 

 

 

Total Pre-Tax Adjusted Operating Earnings(h)(v)

   $ 2,425  

Preferred dividends

     (132

Taxes and related payables(w)

     (439
  

 

 

 

Total After-Tax Adjusted Operating Earnings(h)(x)

   $ 1,854  
  

 

 

 

 

(a)

Represents the following Pro Forma GAAP adjustments for asset management. For more information about the unaudited pro forma condensed combined financial information, including the adjustments and their limitations, refer to the section of this joint proxy statement/prospectus titled “Unaudited Pro Forma Condensed Combined Financial Information” beginning on page 344.

  (1)

Represents the adjustment to record the GAAP elimination, in the consolidation of the AGM and AHL statements of operations, of $451 million of management fee revenue, which AGM currently receives pursuant to existing agreements for providing a full-suite of services to AHL, and $15 million of incentive fee revenue. After completion of the mergers and the AGM corporate governance updates, it is anticipated that these contracts and the related fee terms will remain in place and HoldCo’s management team will continue to consider the related impacts when evaluating the performance of each line of business. Accordingly, it is anticipated that after the completion of the mergers, and the AGM corporate governance updates, HoldCo’s business and non-GAAP performance measures will reflect the management fees under these contracts.

  (2)

Elimination of $457 million mark-to-market losses related to AGM’s investment in AHL.

  (3)

Reflects the impact of estimated non-recurring transaction costs of $46 million for AGM which are currently expensed as incurred.

  (4)

Represents the consolidation of additional investment funds managed by subsidiaries of AGM due to AGM and AHL’s combined interests in those funds and the reclassification of revenue and expenses related to historically consolidated variable interest entities into net gains from investment activities of consolidated variable interest entities. The consolidation of additional AGM-sponsored investment funds resulted in approximately $9 million of net losses from investment activities of consolidated variable interest entities.

(b)

Pro Forma GAAP income before income tax provision of $3,170 million as noted in the financial information in the section of this joint proxy statement/prospectus titled “Unaudited Pro Forma Condensed Combined Financial Information” beginning on page 344, is comprised of Pro Forma GAAP income before income tax provision for asset management of $490 million and $2,680 million for retirement services.

 

366


Table of Contents
(c)

Represents the exclusion of (a) $39 million of historical transaction-related charges which include contingent consideration, equity-based compensation charges and the amortization of intangible assets and certain other charges associated with acquisitions, and restructuring charge and (b) $46 million of estimated non-recurring transaction costs for AGM as noted above in footnote (a).

(d)

Represents the exclusion of the historical operating results of the funds and VIEs that are included in the consolidated financial statements. Additionally, exclusion of transaction merger adjustments related to the consolidation of additional investment funds managed by subsidiaries of AGM due to AGM and AHL’s combined interests in those funds as noted above in footnote (a).

(e)

Equity-based profit sharing expense and other includes certain profit sharing arrangements in which a portion of performance fees distributed to the general partner are allocated by issuance of equity-based awards, rather than cash, to employees of AGM. Equity-based profit sharing expense and other also includes non-cash expenses related to equity awards in unconsolidated related parties granted to employees of AGM.

(f)

Represents the management fee adjustment related to investment management services that was reflected as a GAAP elimination in consolidation. After the completion of the mergers and the corporate governance updates, it is anticipated that these contracts and the related fee terms will remain in place and HoldCo’s management team will continue to consider the related impacts when evaluating the performance of each line of its business. Accordingly, it is anticipated that after the completion of the mergers and the corporate governance updates, HoldCo’s businesses and non-GAAP performance measures will reflect the management fees under these contracts that are received by HoldCo’s asset management business and paid by HoldCo’s retirement services business.

(g)

Adjustment does not reflect $457 million mark-to-market losses related to AGM’s investment in AHL as already excluded from Pro Forma GAAP Income Before Income Tax Provision.

(h)

“Segment Distributable Earnings,” “Pre-tax adjusted operating income,” “Total Pre-Tax Adjusted Operating Earnings” and “Total After-Tax Adjusted Operating Earnings” are non-GAAP key performance measures that AGM’s management expects to use in evaluating the performance of HoldCo’s asset management and retirement services businesses. These measures should not be construed as an alternative to net income /(loss) attributable to Apollo Global Management, Inc. Class A common stockholders and net income (loss) available to AHL common shareholders as an indicator of operating performance. AGM’s management also believes the components of these measures, such as the amount of management fees, advisory and transaction fees and net realized performance fees will be indicative of HoldCo’s performance. These measures have important limitations as analytical tools in that they do not take into account certain items included under GAAP, and you should not consider them in isolation or as substitutes for analysis of AGM’s and AHL’s results as reported under GAAP. Because of these limitations, it is expected that HoldCo will rely primarily on its GAAP results and uses these non-GAAP measures only supplementally.

 

367


Table of Contents
(i)

The following table represents the following Pro Forma GAAP adjustments for retirement services. For more information about the unaudited pro forma condensed combined financial information, including the adjustments and their limitations, refer to the section of this joint proxy statement/prospectus titled “Unaudited Pro Forma Condensed Combined Financial Information” beginning on page 344.

 

     For the year ended
December 31, 2020
 
(in millions)       

Net investment income(j)

   $ (639

Investment related (gains) losses(k)

     (133

Interest sensitive contract benefits(l)

     529  

Amortization of deferred sales inducements(m)

     53  

Amortization of deferred acquisition costs and value of business acquired(m)

     284  

Future policy and other policy benefits(l)

     288  

Policy and other operating expenses(n)

     (177

Management fee(f)

     466  

Elimination of income related to AHL’s Investment in AOG units(o)

     (225

Net (income) loss attributable to Non-Controlling Interests in consolidated entities(p)

     28  
  

 

 

 

Retirement Services Pro Forma GAAP Adjustments

   $ 474  
  

 

 

 

 

(j)

Primarily represents the adjustment for less accretion of a discount for AFS securities and mortgage loans, as a result of the adjustment to the book value of the AFS securities and to the fair value for the mortgage loans.

(k)

Represents the re-establishment of the credit loss allowance subsequent to purchase accounting, offset by the removal of the historical credit loss allowance.

(l)

Represents the revised amortization on the adjustment of the reserves to fair value, offset by the removal of historical amortization of negative VOBA, unearned revenue reserves, and deferred reinsurance gains.

(m)

Represents the removal of historical DAC, DSI, and VOBA amortization, offset by the amortization related to the newly established VOBA assets.

(n)

Represents the following:

  (1)

Adjustment on the debt amortization to reflect the premium established at acquisition, offset by removal of the historical accretion of discounts;

  (2)

Additional compensation cost of $16 million due to the issuance of replacement stock-based awards in the current year;

  (3)

Amortization of newly established intangible assets; and

  (4)

To reflect the impact of the estimated non-recurring transaction costs of $63 million for AHL which are currently expensed as incurred.

(o)

Elimination, in consolidation of the AGM and AHL statements of operations, of investment income related to AHL’s investment in AOG units of $225 million.

(p)

Represents the consolidation of additional investment funds managed by subsidiaries of AGM due to AGM and AHL’s combined interests in those funds and the reclassification of revenue and expenses related to historically consolidated variable interest entities into net gains from investment activities of consolidated variable interest entities. The consolidation of additional investment funds managed by subsidiaries of AGM resulted in $28 million of net gains from investment activities of consolidated variable interest entities.

(q)

Consists of certain stock compensation expenses associated with share incentive plans, excluding long-term incentive plan, which are not related to AHL’s underlying profitability drivers and fluctuate from time to time due to the structure of our plans.

(r)

Represents the following:

  (1)

$393 million historical exclusions of non-controlling interests on a pre-tax basis;

  (2)

$199 million of additional exclusions for non-controlling interests on a pre-tax basis attributable to ACRA primarily related to certain of the transaction related merger adjustments as described in footnote (i) above; and

 

368


Table of Contents
  (3)

Exclusion of $28 million non-controlling interests related to the consolidation of additional investment funds managed by subsidiaries of AGM due to AGM and AHL’s combined interest in those funds.

(s)

Consists of (a) historical restructuring and integration expenses net of non-controlling interests related to acquisitions and block reinsurance costs as well as certain other expenses, which are not predictable or related to our underlying profitability drivers and (b) the exclusion of $63 million of estimated non-recurring transaction costs for AHL, net of non-controlling interests.

(t)

Consists of impacts, net of non-controlling interests related to the fair value accounting for derivatives hedging the FIA index credits and the related embedded derivative liability fluctuations from period to period. The index reserve is measured at fair value for the current period and all periods beyond the current policyholder index term. However, the FIA hedging derivatives are purchased to hedge only the current index period. Upon policyholder renewal at the end of the period, new FIA hedging derivatives are purchased to align with the new term. The difference in duration between the FIA hedging derivatives and the index credit reserves creates a timing difference in earnings. This timing difference of the FIA hedging derivatives and index credit reserves is included as a non-operating adjustment, net of offsets related to DAC, DSI, and VOBA amortization and changes to rider reserves. We primarily hedge with options that align with the index terms of our FIA products (typically 1–2 years). On an economic basis, we believe this is suitable because policyholder accounts are credited with index performance at the end of each index term. However, because the term of an embedded derivative in an FIA contract is longer-dated, there is a duration mismatch which may lead to mismatches for accounting purposes. Represents the following:

  (1)

Exclusion of $235 million historical non-operating adjustments; and

  (2)

Exclusion of $101 million additional non-operating adjustments related to transaction merger adjustments.

(u)

Consists of the realized gains and losses on the sale of AFS securities, the change in fair value of reinsurance assets, unrealized gains and losses, changes in the credit loss allowance, and other investment gains and losses, net of non-controlling interests. Unrealized, allowances and other investment gains and losses are comprised of the fair value adjustments of trading securities (other than CLOs) and investments held under the fair value option, derivative gains and losses not hedging FIA index credits, and the change in credit loss allowances recognized in operations net of the change in AmerUs Closed Block fair value reserve related to the corresponding change in fair value of investments and the change in unit-linked reserves related to the corresponding trading securities. Investment gains and losses are net of offsets related to DAC, DSI, and VOBA amortization and changes to guaranteed lifetime withdrawal benefit (GLWB) and guaranteed minimum death benefit (GMDB) reserves (together, GLWB and GMDB reserves represent rider reserves) as well as the MVAs associated with surrenders or terminations of contracts. Represents the following:

  (1)

$508 million historical exclusion of investment gains, net of offsets; and

  (2)

$98 million additional transaction merger exclusion of investment gains, net of offsets.

(v)

Total Pre-tax Adjusted Operating Earnings refers to the sum of our asset management Segment Distributable Earnings and our retirement services pre-tax adjusted operating income, including transaction merger adjustments.

(w)

Taxes and related payables on asset management earnings reflect current corporate, local and non-US taxes as well as the current payable under AGM’s tax receivable agreement which excludes the impacts of the remeasurement of deferred tax assets and liabilities which arises from changes in estimated future tax rates. Certain deductions such as the deduction for transaction related charges and equity-based compensation are taken into account for purposes of the Non-GAAP Adjusted taxes and related payables. Taxes on retirement services operating income reflects the total current and deferred tax expense or benefit on total income before taxes adjusted to eliminate the impact of the tax expense or benefit associated with the non-operating adjustments. Actual effective tax rate on pre-tax earnings may differ following the close of the mergers.

(x)

Total After-Tax Adjusted Operating Earnings refers to our Total Pre-tax adjusted operating earnings less taxes and related payables as defined in footnote (x) less Preferred dividends to the AGM Series A and Series B preferred stockholders less AHL Preferred Stock Dividends.

 

369


Table of Contents

Unaudited Adjusted Operating Earnings Shares

The table below sets forth the reconciliation of AGM Historical Total GAAP Class A Common Stock Outstanding and AHL Historical Class A common shares outstanding to Non-GAAP Adjusted Operating Earnings shares after giving effect to the mergers and the AGM corporate governance updates as if they had occurred on January 1, 2020.

 

(in millions)    For the year ended
December 31, 2020
 

AGM Historical Total GAAP Class A Common Stock Outstanding

     228.9  

AGM Historical Non-GAAP Adjustments:

  

Participating AOG Units

     204.0  

Vested RSUs

     1.8  

Unvested RSUs Eligible for Dividend Equivalents

     6.3  
  

 

 

 

AGM Historical Distributable Earnings Shares Outstanding(a)

     441.0  

AHL Historical Class A common shares outstanding

     191.2  

AHL Shares Owned by the Apollo Operating Group

     (54.6
  

 

 

 

Estimated AHL Shares to be purchased(b)

     136.6  

(x) Exchange Ratio

     1.149x  
  

 

 

 

AGM Class A Shares to be issued in exchange(b)

     157.0  

Other Transaction Adjustments:

  

AOG units Owned by AHL

     (29.2

RSUs, RSAs, Options and Other Equity Considerations

     9.90  
  

 

 

 

Total Other Transaction Adjustments(c)

     (19.3

Adjusted Operating Earnings Shares(d)

     578.7  

 

(a)

Distributable Earnings Shares Outstanding” or “DE Shares Outstanding”, consists of AGM Class A Shares outstanding, AOG units that participate in dividends and RSUs that participate in dividends. Management uses this measure in determining DE per share, FRE per share, as well as DE After Taxes and Related Payables per share.

(b)

Represents AGM Class A shares to be issued in exchange based on 137 million shares of AHL common stock issued and outstanding as of December 31, 2020 (excluding 55 million shares previously purchased by AGM) multiplied by the exchange ratio of 1.149x.

(c)

Other transaction merger adjustments related to elimination of AOG units owned by AHL and RSUs, RSAs, Options and Other Equity consideration adjustments.

(d)

Adjusted Operating earnings shares outstanding consists of (1) 568 million of total HoldCo Shares outstanding after giving effect to the mergers and the AGM corporate governance updates as if they had occurred on January 1, 2020 and (2) RSUs, RSAs, Options and other equity consideration adjustments.

 

370


Table of Contents

STOCKHOLDER AND SHAREHOLDER PROPOSALS

HoldCo

Assuming consummation of the transactions contemplated by the merger agreement, HoldCo stockholders will be entitled to present proposals for consideration at forthcoming HoldCo stockholder meetings provided that they comply with the proxy rules promulgated by the SEC and HoldCo’s certificate of incorporation and bylaws. The deadline for submission of all HoldCo stockholder proposals to be considered for inclusion in HoldCo’s proxy statement for its next annual meeting will be disclosed in a subsequent filing with the SEC.

AGM

AGM expects to hold a regular annual meeting of stockholders in 2021.

Stockholder proposals intended for inclusion in the proxy statement for the AGM 2021 annual meeting under Rule 14a-8 of the Exchange Act should be sent to AGM’s principal executive offices and must be received not less than 120 calendar days prior to August 20, 2021. Accordingly, stockholder proposals must have been received no later than April 22, 2021. As the rules of the SEC make clear, simply submitting a proposal does not guarantee that it will be included. Additionally, the AGM bylaws provide that to be timely, a stockholder’s notice shall be delivered to the Secretary of the AGM at the principal executive offices of AGM not less than 90 days nor more than 120 days prior to the first anniversary of the preceding year’s annual meeting. Accordingly, any such stockholder proposal or director nomination must be received between June 3, 2021 and July 3, 2021 for the 2021 Annual Meeting. If the date of the 2021 Annual Meeting is advanced by more than 30 days, or delayed by more than 70 days, from the anniversary date of the previous year’s meeting or of the stockholder consent in lieu thereof, or if no annual meeting was held in the preceding year, notice by the stockholder to be timely must be so delivered not earlier than 120 days prior to such annual meeting and not later than the close of business on the later of the 90th day prior to such annual meeting or the 10th day following the day on which public announcement of the date of such meeting is first made by AGM.

Proper notice of all such stockholder proposals and nominations should be sent to AGM’s Secretary at Apollo Global Management, Inc., 9 West 57th Street, 43rd Floor, New York, New York 10019.

AGM advises you to review AGM’s bylaws for additional stipulations relating to the process for identifying and nominating directors, including advance notice of director nominations and stockholder proposals. Copies of the pertinent bylaw provisions are available on request to the Secretary at the address set forth above.

AHL

AHL expects to hold a regular annual meeting of shareholders in 2021.

In accordance with Rule 14a-8 of the Exchange Act, a proposal by a shareholder intended for inclusion in AHL’s proxy statement for the 2021 annual general meeting requires timely notice in writing, either by personal delivery or express or registered mail (postage prepaid), to the Secretary at the registered office of AHL not later than the close of business on the 120th day prior to the one-year anniversary of the date AHL’s proxy statement was released to shareholders in connection with the previous year’s annual general meeting. Based on AHL’s proxy statement having been released to shareholders on April 21, 2020 in connection with the 2020 Annual General Meeting, timely notice for proposals to be included in AHL’s proxy statement for the 2021 annual general meeting must therefore have been received no later than the close of business on December 22, 2020.

Under the AHL bye-laws, a proposal by a shareholder not intended for inclusion in AHL’s proxy statement for the 2021 annual general meeting, which may take the form of nominees for the board of directors, in order to be properly brought before the 2021 annual general meeting, requires timely notice in writing, either by personal

 

371


Table of Contents

delivery or express or registered mail (postage prepaid), to the Secretary at the registered office of AHL not earlier than the close of business on the 120th day and not later than the close of business on the 90th day prior to the one-year anniversary of the date of the annual general meeting for the immediately preceding year. Based on the 2020 Annual General Meeting date of June 2, 2020, timely notice for proposals to be properly brought before the 2021 annual general meeting must therefore have been received not earlier than the close of business on February 2, 2021 and not later than the close of business on March 4, 2021.

In the event that the date of the annual general meeting is more than 30 days before or after such anniversary date, in order to be timely, a shareholder’s notice must be received by the Secretary at the registered office of AHL not later than the later of (x) the close of business 90 days prior to the date of such annual general meeting and (y) if the first public announcement of the date of such advanced or delayed annual general meeting is less than 100 days prior to such date, 10 days following the date of the first public announcement of the annual general meeting date. In no event shall the public announcement of an adjournment or postponement of an annual general meeting, or such adjournment or postponement, commence a new time period or otherwise extend any time period for the giving of a shareholder’s notice as described herein.

All such proposals should be sent to AHL’s Secretary at Athene Holding Ltd., Attention: Secretary, Second Floor, Washington House, 16 Church Street, Hamilton HM 11, Bermuda.

AHL advises you to review AHL’s bye-laws for additional stipulations relating to the process for identifying and nominating directors, including advance notice of director nominations and shareholder proposals. Copies of the pertinent bye-law provisions are available on request to the Secretary at the address set forth above.

 

372


Table of Contents

HOUSEHOLDING OF PROXY MATERIALS

The SEC has adopted rules that permit companies and intermediaries such as brokers to satisfy delivery requirements for proxy statements and annual reports with respect to two or more stockholders sharing the same address by delivering a single proxy statement or annual report, as applicable, addressed to those stockholders. As permitted by the Exchange Act, only one copy of this joint proxy statement/prospectus is being delivered to stockholders residing at the same address, unless such stockholders have notified the company whose shares they hold of their desire to receive multiple copies of the joint proxy statement/prospectus. This process, which is commonly referred to as “householding,” potentially provides extra convenience for stockholders and cost savings for companies.

If, at any time, you no longer wish to participate in householding and would prefer to receive a separate joint proxy statement/prospectus, or if you are receiving multiple copies of this joint proxy statement/prospectus and wish to receive only one, please contact AGM or AHL, as applicable, at the respective address identified below. AGM or AHL, as applicable, will promptly deliver, upon oral or written request, a separate copy of this joint proxy statement/prospectus to any stockholder residing at an address to which only one copy was mailed. Requests for additional copies should be directed to, as applicable: Apollo Global Management, Inc., Attention: Secretary, 9 West 57th Street, 43rd Floor, New York, New York 10019, or Athene Holding Ltd., Attention: Secretary, Second Floor, Washington House, 16 Church Street, Hamilton HM 11, Bermuda.

 

373


Table of Contents

LEGAL MATTERS

The validity of the shares of HoldCo Shares offered hereby will be passed upon for HoldCo by Paul, Weiss, Rifkind, Wharton & Garrison LLP.

EXPERTS

AGM

The financial statements incorporated in this Prospectus by reference from the Apollo Global Management, Inc.’s Annual Report on Form 10-K for the year ended December 31, 2020, and the effectiveness of Apollo Global Management’s internal control over financial reporting have been audited by Deloitte & Touche LLP, an independent registered public accounting firm, as stated in their report, which is incorporated herein by reference. Such financial statements have been so incorporated in reliance upon the report of such firm given upon their authority as experts in accounting and auditing.

AHL

The financial statements of Athene Holding Ltd. and management’s assessment of the effectiveness of internal control over financial reporting (which is included in Management’s Annual Report on Internal Control over Financial Reporting) incorporated in this Registration Statement on Form S-4 by reference to Athene Holding Ltd.’s Annual Report on Form 10-K for the year ended December 31, 2020 have been so incorporated in reliance on the report of PricewaterhouseCoopers LLP, an independent registered public accounting firm, given on the authority of said firm as experts in auditing and accounting.

 

374


Table of Contents

WHERE YOU CAN FIND MORE INFORMATION

AGM and AHL file annual, quarterly and current reports, proxy statements and other information with the SEC. The SEC maintains an Internet site that contains reports, proxy and information statements, and other information regarding issuers that file electronically with the SEC, including both AGM and AHL, which you can access at www.sec.gov. In addition, you may obtain free copies of the documents AGM files with the SEC by going to AGM’s Internet website at www.apollo.com, and you may obtain free copies of the documents AHL files with the SEC by going to AHL’s Internet website at www.athene.com. The Internet website addresses of AGM and AHL are provided as inactive textual references only. The information provided on the Internet websites of AGM and AHL, other than copies of the documents listed below that have been filed with the SEC, is not part of this joint proxy statement/prospectus and, therefore, is not incorporated herein by reference.

This joint proxy statement/prospectus is part of a registration statement and constitutes a prospectus of HoldCo in addition to being a proxy statement of AGM and AHL for their respective special meetings. As allowed by SEC rules, this joint proxy statement/prospectus does not contain all of the information you can find in the registration statement or all of the exhibits to the registration statement. Statements contained in this joint proxy statement/prospectus, or in any document incorporated by reference into this joint proxy statement/prospectus regarding the contents of any contract or other document, are not necessarily complete and each such statement is qualified in its entirety by reference to the full text of that contract or other document filed as an exhibit with the SEC. You may inspect and copy the registration statement at any of the website addresses listed above. The SEC allows HoldCo, AGM and AHL to “incorporate by reference” information relating to AGM and AHL into this joint proxy statement/prospectus. This means HoldCo, AGM and AHL can disclose important information to you by referring you to another document separately filed by AGM and AHL with the SEC. The information incorporated by reference is considered a part of this joint proxy statement/prospectus, except for any information superseded by information in this joint proxy statement/prospectus. In addition, any later information that AGM and AHL file with the SEC will automatically update and supersede such information. This joint proxy statement/prospectus incorporates by reference the documents listed below that each of AGM and AHL has previously filed with the SEC. These documents contain important information, including about AGM and AHL.

You should rely only on the information contained in this joint proxy statement/prospectus or that has been referred to you. None of HoldCo, AGM or AHL has authorized anyone to provide you with any additional information. This joint proxy statement/prospectus is dated as of the date listed on the cover page. You should not assume that the information contained in this joint proxy statement/prospectus is accurate as of any date other than such date, and neither the mailing or posting of this joint proxy statement/prospectus to stockholders of AGM or shareholders of AHL nor the issuance of shares of common stock of HoldCo in the transaction shall create any implication to the contrary.

Each of HoldCo, AGM and AHL incorporate by reference the documents listed below and any future filings it makes with the SEC pursuant to Sections 13(a), 13(c), 14 or 15(d) of the Exchange Act (i) on or after the date of the initial filing and prior to the effectiveness of the registration statement on Form S-4 of which this joint proxy statement/prospectus forms a part and (ii) on or after the date of this joint proxy statement/prospectus and prior to the date of the stockholder meetings (other than, in each case, those documents, or the portions of those documents or exhibits thereto, deemed to be furnished and not filed in accordance with SEC rules).

The following documents, which have been filed with the SEC by AGM, are incorporated by reference into this joint proxy statement/prospectus:

 

   

Annual Report on Form 10-K for the year ended December 31, 2020 filed with the SEC on February 19, 2021; and

 

   

Current Reports on Form 8-K (excluding any information and exhibits furnished under Item 2.02 or 7.01 thereof) filed with the SEC on February  19, 2021, March  8, 2021, March  8, 2021, March  11, 2021, March  15, 2021, March  22, 2021 and April 9, 2021.

 

375


Table of Contents

These documents contain important information about AGM’s business and AGM’s financial performance.

You may request a copy of this joint proxy statement/prospectus or any of the documents incorporated by reference into this joint proxy statement/prospectus or other information concerning AGM, without charge, by written or telephonic request to:

 

Apollo Global Management, Inc.
Attention: Secretary
9 West 57th Street, 43rd Floor
New York, New York 10019
Telephone: (212) 515-3200

or from the SEC through the SEC website at the address provided above.

The following documents, which have been filed with the SEC by AHL, are incorporated by reference into this joint proxy statement/prospectus:

 

   

Annual Report on Form 10-K for the year ended December 31, 2020 filed with the SEC on February 19, 2021;

 

   

Amendment No.  1 to Form 10-K for the year ended December 31, 2020 on Form 10-K/A filed with the SEC on April 20, 2021; and

 

   

Current Reports on Form 8-K (excluding any information and exhibits furnished under Item 2.02 or 7.01 thereof) filed with the SEC on March  8, 2021, March 11, 2021 and April 2, 2021.

These documents contain important information about AHL’s business and AHL’s financial performance.

You may request a copy of this joint proxy statement/prospectus or any of the documents incorporated by reference into this joint proxy statement/prospectus or other information concerning AHL, without charge, by written or telephonic request to:

 

Athene Holding Ltd.

Attention: Secretary

Second Floor, Washington House,

16 Church Street,

Hamilton HM 11, Bermuda

Telephone: (441) 279-8400

or from the SEC through the SEC website at the address provided above.

THIS JOINT PROXY STATEMENT/PROSPECTUS DOES NOT CONSTITUTE THE SOLICITATION OF A PROXY IN ANY JURISDICTION TO OR FROM ANY PERSON TO WHOM OR FROM WHOM IT IS UNLAWFUL TO MAKE SUCH PROXY SOLICITATION IN THAT JURISDICTION. YOU SHOULD RELY ONLY ON THE INFORMATION CONTAINED OR INCORPORATED BY REFERENCE INTO THIS JOINT PROXY STATEMENT/PROSPECTUS TO VOTE YOUR SHARES OF AGM COMMON STOCK OR AHL COMMON SHARES OR AHL PREFERRED SHARES, AS APPLICABLE, AT THE RESPECTIVE SPECIAL MEETING OF STOCKHOLDERS. NEITHER AGM NOR AHL HAS AUTHORIZED ANYONE TO PROVIDE YOU WITH INFORMATION THAT IS DIFFERENT FROM WHAT IS CONTAINED IN THIS JOINT PROXY STATEMENT/PROSPECTUS. THIS JOINT PROXY STATEMENT/PROSPECTUS IS DATED                 ,             . YOU SHOULD NOT ASSUME THAT THE INFORMATION CONTAINED IN THIS JOINT PROXY STATEMENT/PROSPECTUS IS ACCURATE AS OF ANY DATE OTHER THAN THAT DATE, AND THE MAILING OF THIS JOINT PROXY STATEMENT/PROSPECTUS TO STOCKHOLDERS AND SHAREHOLDERS DOES NOT CREATE ANY IMPLICATION TO THE CONTRARY.

 

 

376


Table of Contents

Annex A

EXECUTION VERSION

 

 

 

AGREEMENT AND PLAN OF MERGER

By and Among

ATHENE HOLDING LTD;

APOLLO GLOBAL MANAGEMENT, INC.;

TANGO HOLDINGS, INC.;

BLUE MERGER SUB, LTD.; and

GREEN MERGER SUB, INC.

Dated as of March 8, 2021

 

 

 


Table of Contents

TABLE OF CONTENTS

 

         Page  
ARTICLE I   
THE MERGERS   

Section 1.01

  AGM Merger      A-2  

Section 1.02

  AHL Merger      A-2  

Section 1.03

  Effective Time; Closing      A-2  

Section 1.04

  Effects of Mergers      A-3  

Section 1.05

  Memorandum of Association and Bye-Laws of the AHL Surviving Entity      A-3  

Section 1.06

  Certificate of Incorporation and Bylaws of AGM Surviving Entity      A-3  

Section 1.07

  Certificate of Incorporation and Bylaws of Tango Holdings      A-3  

Section 1.08

  Board of Directors and Officers of AHL Surviving Entity      A-4  

Section 1.09

  Board of Directors and Officers of AGM Surviving Entity      A-4  

Section 1.10

  Board of Directors of Tango Holdings      A-4  
ARTICLE II   
EFFECT ON SECURITIES OF THE CONSTITUENT ENTITIES;   
PAYMENT OF CONSIDERATION   

Section 2.01

  Effect of AHL Merger on the Share Capital of AHL Merger Sub and AHL      A-4  

Section 2.02

  Effect of AGM Merger on the Capital Stock of AGM Merger Sub and AGM      A-5  

Section 2.03

  Surrender of Tango Holdings Shares Held by AGM      A-6  

Section 2.04

  Exchange Fund      A-6  

Section 2.05

  AHL Equity Awards      A-9  

Section 2.06

  Shares of Dissenting Holders of AHL.      A-10  

Section 2.07

  AGM Equity Awards      A-11  

Section 2.08

  AHL Warrants      A-12  

Section 2.09

  Adjustments      A-12  
ARTICLE III   
REPRESENTATIONS AND WARRANTIES OF AHL   

Section 3.01

  Organization; Standing      A-12  

Section 3.02

  Capitalization      A-13  

Section 3.03

  Authority; Noncontravention; Voting Requirements      A-14  

Section 3.04

  Governmental Approvals      A-15  

Section 3.05

  AHL SEC Documents; Undisclosed Liabilities; Internal Controls      A-15  

Section 3.06

  Absence of Certain Changes      A-17  

Section 3.07

  Legal Proceedings      A-17  

Section 3.08

  Compliance with Laws; Permits      A-17  

Section 3.09

  Tax Matters      A-18  

Section 3.10

  Insurance Product Related Tax Matters      A-19  

Section 3.11

  Employee Benefits      A-19  

Section 3.12

  Labor Matters      A-20  

Section 3.13

  Investments; Derivatives      A-21  

Section 3.14

  Intellectual Property      A-21  

Section 3.15

  Anti-Takeover Provisions      A-21  

Section 3.16

  Real Property      A-21  

Section 3.17

  Contracts      A-22  

Section 3.18

  Insurance Subsidiaries      A-23  

Section 3.19

  Statutory Statements; Examinations      A-23  

 

A-i


Table of Contents
         Page  

Section 3.20

  Agreements with Insurance Regulators      A-24  

Section 3.21

  Insurance      A-24  

Section 3.22

  Insurance Producers      A-24  

Section 3.23

  Reserves      A-25  

Section 3.24

  Separate Accounts      A-25  

Section 3.25

  Insurance Policies      A-25  

Section 3.26

  Brokers and Other Advisors      A-25  

Section 3.27

  Related Party Transactions      A-25  

Section 3.28

  No Other Representations or Warranties      A-25  
ARTICLE IV   
REPRESENTATIONS AND WARRANTIES OF AGM   

Section 4.01

  Organization; Standing      A-26  

Section 4.02

  Capitalization      A-27  

Section 4.03

  Authority; Noncontravention; Voting Requirements      A-28  

Section 4.04

  Governmental Approvals      A-29  

Section 4.05

  Ownership and Operations of Tango Holdings, AGM Merger Sub and AHL Merger Sub      A-30  

Section 4.06

  AGM SEC Documents; Undisclosed Liabilities; Internal Controls      A-30  

Section 4.07

  Absence of Certain Changes      A-31  

Section 4.08

  Legal Proceedings      A-32  

Section 4.09

  Compliance with Laws; Permits      A-32  

Section 4.10

  Tax Matters      A-32  

Section 4.11

  Employee Benefits      A-33  

Section 4.12

  Labor Matters      A-33  

Section 4.13

  Intellectual Property      A-34  

Section 4.14

  Real Property      A-35  

Section 4.15

  Contracts      A-35  

Section 4.16

  Anti-Takeover Provisions      A-36  

Section 4.17

  Certain Arrangements      A-36  

Section 4.18

  Brokers and Other Advisors      A-36  

Section 4.19

  Ownership of AHL Shares and AHL Preferred Shares      A-36  

Section 4.20

  No Other Representations or Warranties      A-36  
ARTICLE V   
ADDITIONAL COVENANTS AND AGREEMENTS   

Section 5.01

  Conduct of Business      A-37  

Section 5.02

  No Solicitation by AHL; Change in Recommendation      A-42  

Section 5.03

  Preparation of Joint Proxy/Prospectus; Shareholders Meetings      A-45  

Section 5.04

  Reasonable Best Efforts      A-47  

Section 5.05

  Public Announcements; Other Communications      A-49  

Section 5.06

  Access to Information; Confidentiality      A-49  

Section 5.07

  AHL Indemnification and Insurance      A-50  

Section 5.08

  AGM Indemnification and Insurance      A-51  

Section 5.09

  Rule 16b-3      A-53  

Section 5.10

  Employee Matters      A-53  

Section 5.11

  Notification of Certain Matters; Shareholder Litigation      A-54  

Section 5.12

  Voting Matters      A-55  

Section 5.13

  Stock Exchange Listing      A-55  

Section 5.14

  Stock Exchange De-listing      A-55  

 

A-ii


Table of Contents
         Page  

Section 5.15

  Tax Matters      A-55  

Section 5.16

  Debt Matters      A-56  

Section 5.17

  Pre-Closing Restructuring      A-56  

Section 5.18

  Termination of Related Party Transactions      A-56  

Section 5.19

  Further Assurances      A-57  
ARTICLE VI   
CONDITIONS PRECEDENT   

Section 6.01

  Conditions to Each Party’s Obligation To Effect the Mergers      A-57  

Section 6.02

  Conditions to Obligations of AGM, Tango Holdings, AGM Merger Sub and AHL Merger Sub      A-57  

Section 6.03

  Conditions to Obligations of AHL      A-58  

Section 6.04

  Frustration of Closing Conditions      A-59  
ARTICLE VII   
TERMINATION   

Section 7.01

  Termination      A-59  

Section 7.02

  Effect of Termination      A-60  

Section 7.03

  Termination Fee      A-60  
ARTICLE VIII   
MISCELLANEOUS   

Section 8.01

  No Survival of Representations and Warranties      A-61  

Section 8.02

  Amendment or Supplement      A-61  

Section 8.03

  Extension of Time, Waiver, Etc.      A-61  

Section 8.04

  Assignment      A-61  

Section 8.05

  Counterparts      A-61  

Section 8.06

  Entire Agreement; No Third-Party Beneficiaries      A-62  

Section 8.07

  Governing Law; Jurisdiction      A-62  

Section 8.08

  Specific Enforcement      A-62  

Section 8.09

  WAIVER OF JURY TRIAL      A-63  

Section 8.10

  Remedies      A-63  

Section 8.11

  Notices      A-63  

Section 8.12

  Severability      A-65  

Section 8.13

  Definitions      A-65  

Section 8.14

  Fees and Expenses      A-76  

Section 8.15

  Limitation on Recourse      A-76  

Section 8.16

  Interpretation      A-77  
EXHIBIT

 

Exhibit A

  Form of Statutory Merger Agreement   

Exhibit B

  Form of AGM Representation Letter   

Exhibit C

  Form of AHL Representation Letter   
SCHEDULE

 

Schedule I

  Required Regulatory Approvals   

 

A-iii


Table of Contents

This AGREEMENT AND PLAN OF MERGER (this “Agreement”) dated as of March 8, 2021, among Athene Holding Ltd, a Bermuda exempted company (“AHL”), Apollo Global Management, Inc., a Delaware corporation (“AGM”), Tango Holdings, Inc., a Delaware corporation and a direct wholly owned subsidiary of AGM (“Tango Holdings”), Blue Merger Sub, Ltd., a Bermuda exempted company and a direct wholly owned subsidiary of Tango Holdings (“AHL Merger Sub”), and Green Merger Sub, Inc., a Delaware corporation and a direct, wholly owned subsidiary of Tango Holdings (“AGM Merger Sub”).

WHEREAS, the Board of Directors of AHL (the “AHL Board”) (upon the recommendation of a special committee consisting of independent members of the AHL Board not affiliated with AGM (the “Special Committee”)) has (i) approved the AHL Merger, this Agreement and the Statutory Merger Agreement, (ii) determined that the terms of this Agreement and the Statutory Merger Agreement are in the best interests of and fair to AHL and its shareholders, (iii) declared the advisability of this Agreement, the Statutory Merger Agreement and the AHL Merger, (iv) determined that the Merger Consideration constitutes fair value for each AHL Share in accordance with the Bermuda Companies Act, (v) determined that the preferred shares of the AHL Surviving Entity as described in Section 2.01(d) constitute fair value for each AHL Preferred Series A Share, AHL Preferred Series B Share, AHL Preferred Series C Share and AHL Preferred Series D Share, as applicable, in accordance with the Bermuda Companies Act and (vi) resolved, subject to Section 5.02, to recommend approval of the AHL Merger, this Agreement and the Statutory Merger Agreement to its shareholders;

WHEREAS, the Board of Directors of AGM has (i) approved the AGM Merger and this Agreement, (ii) determined that the terms of this Agreement are in the best interests of and fair to AGM and its stockholders, (iii) declared the advisability of this Agreement and the AGM Merger and (iv) resolved, subject to Section 5.03(c), to recommend approval and adoption of the AGM Merger and this Agreement to its stockholders;

WHEREAS, the Board of Directors of the AHL Merger Sub has (i) unanimously approved the AHL Merger, this Agreement and the Statutory Merger Agreement, (ii) determined that the terms of this Agreement and the Statutory Merger Agreement are in the best interests of and fair to the AHL Merger Sub and its sole shareholder, (iii) declared the advisability of this Agreement, the Statutory Merger Agreement and the AHL Merger and (iv) resolved to recommend approval of the AHL Merger, this Agreement and the Statutory Merger Agreement to its sole shareholder;

WHEREAS, the Board of Directors of AGM Merger Sub has (i) unanimously approved the AGM Merger and this Agreement, (ii) determined that the terms of this Agreement are in the best interests of and fair to AGM Merger Sub and its sole stockholder, (iii) declared the advisability of this Agreement and the AGM Merger and (iv) resolved to recommend approval and adoption of the AGM Merger and this Agreement to its sole stockholder;

WHEREAS, concurrently with the execution and delivery of this Agreement, and as a condition and inducement to the willingness of AHL to enter into this Agreement, certain stockholders of AGM (the “Principal AGM Stockholders”) are entering into a voting agreement (the “Voting Agreement”) with AHL pursuant to which the Principal AGM Stockholders have agreed, upon the terms and subject to the conditions set forth in the Voting Agreement, to, among other things, vote all of their AGM Shares and AGM Class B Common Stock in favor of the approval and adoption of the AGM Merger and this Agreement;

 

WHEREAS, AGM Management, LLC, as the holder of all of the outstanding shares of AGM Class C Common Stock, has delivered an irrevocable approval, which shall become automatically effective immediately following the execution and delivery of this Agreement, approving the entry by AGM into this Agreement and consummation of the AGM Merger (the “Class C Stockholder Approval”);

WHEREAS, the Board of Directors of Tango Holdings has (i) unanimously approved this Agreement, (ii) determined that the terms of this Agreement are in the best interests of and fair to Tango Holdings and its sole stockholder and (iii) declared the advisability of this Agreement;

 

A-1


Table of Contents

WHEREAS, it is intended that, substantially concurrent with the Closing, (i) certain issued and outstanding Operating Group Units held of record or beneficially by Persons other than AGM and its Subsidiaries and other than AHL and its Subsidiaries will be exchanged for Tango Holdings Shares and (ii) the issued and outstanding Operating Group Units held of record or beneficially by AHL and its Subsidiaries will be directly or indirectly exchanged for Tango Holdings Shares (collectively, the “Operating Group Unit Exchange”);

WHEREAS, it is the intent of the parties that, for U.S. federal income tax purposes, the Mergers, taken together along with any Operating Group Unit Exchange, qualify as a transaction described in Section 351 of the Code;

WHEREAS, AGM and the other parties to the AGM Restructuring intend to complete the AGM Restructuring prior to or effective as of the Closing; and

WHEREAS, it is the current intent of the parties that the Transactions are consummated after January 1, 2022.

NOW, THEREFORE, in consideration of the mutual representations, warranties, covenants and agreements set forth herein and other good and valuable consideration, the receipt and sufficiency of which are hereby acknowledged, and intending to be legally bound hereby, the parties hereby agree as follows:

ARTICLE I

THE MERGERS

Section 1.01 AGM Merger. Upon the terms and subject to the conditions set forth in this Agreement, and pursuant to the DGCL, at the AGM Effective Time, AGM Merger Sub shall be merged with and into AGM (the “AGM Merger”), the separate corporate existence of AGM Merger Sub shall thereupon cease and AGM shall survive the AGM Merger (such surviving company, the “AGM Surviving Entity”) as a wholly owned Subsidiary of Tango Holdings. References in this Agreement to “AGM” for periods after the AGM Effective Time shall include AGM Surviving Entity.

Section 1.02 AHL Merger. Upon the terms and subject to the conditions set forth in this Agreement and the Statutory Merger Agreement, and pursuant to Section 104H of the Companies Act 1981 of Bermuda, as amended (the “Bermuda Companies Act”), at the AHL Effective Time, AHL Merger Sub shall be merged with and into AHL (the “AHL Merger” and, together with the AGM Merger, the “Mergers”), the separate corporate existence of AHL Merger Sub shall thereupon cease and AHL shall survive the AHL Merger (such surviving company, the “AHL Surviving Entity”) as a wholly owned Subsidiary of Tango Holdings. References in this Agreement to the “AHL” for periods after the AHL Effective Time shall include AHL Surviving Entity.

Section 1.03 Effective Time; Closing.

(a) Upon the terms and subject to the conditions set forth in this Agreement, AGM and AGM Merger Sub will on the Closing Date, file or cause to be filed a certificate of merger (the “AGM Certificate of Merger”), in accordance with Section 251 of the DGCL, with the Secretary of State of the State of Delaware and make all other filings or recordings required by the DGCL in connection with the AGM Merger. The AGM Merger shall become effective at such time as the AGM Certificate of Merger is duly filed with the Secretary of State of the State of Delaware or such other date and time as specified in the AGM Certificate of Merger (the “AGM Effective Time”).

(b) Upon the terms and subject to the conditions set forth in this Agreement and the Statutory Merger Agreement, AHL and AHL Merger Sub will (i) on the Closing Date, execute and deliver the Statutory Merger Agreement, (ii) on or prior to the Closing Date, cause an application for registration of the AHL Surviving Entity

 

A-2


Table of Contents

(the “Merger Application”) to be executed and delivered to the Registrar of Companies in Bermuda (the “Registrar”) as provided under Section 108 of the Bermuda Companies Act and to be accompanied by the documents required by Section 108(2) of the Bermuda Companies Act and (iii) cause to be included in the Merger Application a request that the Registrar issue the certificate of merger with respect to the AHL Merger (the “AHL Certificate of Merger”) on the Closing Date at the time of day mutually agreed upon by AHL and AGM and set forth in the Merger Application. The AHL Merger shall become effective upon the issuance of the AHL Certificate of Merger by the Registrar at the time and date shown on the AHL Certificate of Merger (the “AHL Effective Time”).

(c) AHL and AGM agree that they shall (i) specify in the AGM Certificate of Merger that the effective time of the AGM Merger shall be 9:00 a.m., New York time (or such other time mutually agreed upon by AHL and AGM), on the Closing Date and (ii) request that the Registrar provide in the AHL Certificate of Merger that the effective time of the AHL Merger shall be 9:00 a.m., New York time (or such other time mutually agreed upon by AHL and AGM), on the Closing Date.

(d) The closing (the “Closing”) of the Mergers shall take place at the offices of Skadden, Arps, Slate, Meagher & Flom LLP, One Manhattan West, New York, New York at 9:00 a.m., New York time, on a date that is the third (3rd) business day following the satisfaction or (to the extent permitted by applicable Law) waiver by the party or parties entitled to the benefits thereof of the conditions set forth in Article VI (other than those conditions that by their nature are to be satisfied at the Closing, but subject to the satisfaction or (to the extent permitted by applicable Law) waiver of those conditions at such time), or at such other place, time and date as shall be agreed to in writing by AHL and AGM; provided, that it is the current intent of the parties that the Closing shall occur after January 1, 2022. The date on which the Closing occurs is referred to in this Agreement as the “Closing Date”.

Section 1.04 Effects of Mergers.

(a) From and after the AGM Effective Time, the AGM Merger shall have the effects set forth in this Agreement and Section 251 of the DGCL.

(b) From and after the AHL Effective Time, the AHL Merger shall have the effects set forth in this Agreement and Section 109(2) of the Bermuda Companies Act.

Section 1.05 Memorandum of Association and Bye-Laws of the AHL Surviving Entity. At the AHL Effective Time, (a) the memorandum of association of AHL immediately prior to the AHL Effective Time shall be amended to be substantially in the form of the memorandum of association of the AHL Merger Sub and (b) the bye-laws of AHL Surviving Entity shall be amended to be substantially in the form of the bye-laws of AHL Merger Sub immediately prior to the AHL Effective Time, in each case until thereafter changed or amended as provided therein or pursuant to applicable Law (and in each case, subject to Section 5.07 hereof), except that the name of AHL Merger Sub reflected therein shall be reasonably determined by Tango Holdings prior to Closing.

Section 1.06 Certificate of Incorporation and Bylaws of AGM Surviving Entity. At the AGM Effective Time, (a) the certificate of incorporation of AGM Merger Sub immediately prior to the AGM Effective Time shall become the certificate of incorporation of AGM Surviving Entity and (b) the bylaws of AGM Surviving Entity shall be amended to be substantially in the form of the bylaws of AGM Merger Sub immediately prior to the AGM Effective Time, in each case until thereafter changed or amended as provided therein or pursuant to applicable Law (and in each case, subject to Section 5.07 hereof), except that the name of AHL Merger Sub reflected therein shall be reasonably determined by Tango Holdings prior to Closing.

Section 1.07 Certificate of Incorporation and Bylaws of Tango Holdings. The parties hereto shall cause (a) the certificate of incorporation of Tango Holdings in effect immediately prior to the AGM Effective Time to be amended and restated at the AHL Effective Time in the form described on Section 1.07 of the AGM Disclosure Schedule and (b) the bylaws of Tango Holdings in effect immediately prior to the AGM Effective

 

A-3


Table of Contents

Time to be amended and restated at the AHL Effective Time in the form described on Section 1.07 of the AGM Disclosure Schedule. The name of Tango Holdings immediately after the AGM Effective Time shall be “Apollo Global Management, Inc.”

Section 1.08 Board of Directors and Officers of AHL Surviving Entity. The parties hereto shall cause the directors of AHL Merger Sub in office immediately prior to the AHL Effective Time to be the directors of AHL Surviving Entity until the earlier of their death, resignation or removal or until their respective successors are duly elected or appointed and qualified, as the case may be, in accordance with the Bermuda Companies Act and bye-laws of AHL Surviving Entity. The officers of AHL in office immediately prior to the AHL Effective Time shall be the officers of AHL Surviving Entity until the earlier of their death, resignation or removal or until their respective successors are duly elected or appointed and qualified, as the case may be.

Section 1.09 Board of Directors and Officers of AGM Surviving Entity. The parties hereto shall cause the directors of AGM Merger Sub in office immediately prior to the AGM Effective Time to be the directors of AGM Surviving Entity until the earlier of their death, resignation or removal or until their respective successors are duly elected or appointed and qualified, as the case may be, in accordance with the DGCL and bylaws of the AGM Surviving Entity. The officers of AGM in office immediately prior to the AGM Effective Time shall be the officers of the AGM Surviving Entity until the earlier of their death, resignation or removal or until their respective successors are duly elected or appointed and qualified, as the case may be.

Section 1.10 Board of Directors of Tango Holdings. The parties hereto shall cause the Board of Directors of Tango Holdings immediately following the AHL Effective Time to consist of (a) four (4) directors of AHL in office immediately prior to the AHL Effective Time, including (i) the individual set forth on Section 1.10 of the AHL Disclosure Schedule and (ii) three (3) selected by the disinterested members of the Board of Directors of AHL and reasonably acceptable to AGM, and who must qualify as an “independent director” under the listing standards of the NYSE and the applicable rules of the SEC, (b) the directors of AGM in office immediately prior to the AHL Effective Time and (c) no more than eighteen (18) directors in the aggregate.

ARTICLE II

EFFECT ON SECURITIES OF THE CONSTITUENT ENTITIES;

PAYMENT OF CONSIDERATION

Section 2.01 Effect of AHL Merger on the Share Capital of AHL Merger Sub and AHL. At the AHL Effective Time, by virtue of the occurrence of the AHL Merger, and without any action on the part of AHL, AHL Merger Sub, Tango Holdings or AGM or any holder of any AHL Shares or any shares, par value $1.00 per share, of AHL Merger Sub (“AHL Merger Sub Shares”):

(a) Share Capital of AHL Merger Sub. Each AHL Merger Sub Share that is issued immediately prior to the AHL Effective Time shall automatically be canceled and converted into and become the right to receive an issuance from the AHL Surviving Entity of a number of duly authorized, validly issued, fully paid and nonassessable common shares, par value $1.00 per share, of the AHL Surviving Entity (the “Surviving AHL Shares”) that is equal to the number of AHL Shares canceled and converted under the mechanics of Section 2.01(c). For the purposes of this Section 2.01(a), “nonassessable” means in relation to fully paid shares of the AHL Surviving Entity that no shareholder shall be obliged to contribute further amounts to the capital of AHL Surviving Entity, either in order to complete payment for their shares, to satisfy claims of creditors of the AHL Surviving Entity, or otherwise.

(b) Cancelation of Treasury Shares; Treatment of AGM-Owned Shares and Shares Held by AHL Subsidiaries. Each AHL Share that is owned by AHL as treasury shares and any AHL Share owned by AHL Merger Sub immediately prior to the AHL Effective Time shall automatically be canceled and shall cease to exist and no consideration shall be delivered in exchange therefor nor any repayment of capital made in respect

 

A-4


Table of Contents

thereof. Each AHL Share that is owned by any direct or indirect wholly owned Subsidiary of AHL and each AHL Share that is owned by the Apollo Operating Group or any direct or indirect Subsidiary of the Apollo Operating Group shall not represent the right to receive the Merger Consideration and shall instead convert into one (1) Surviving AHL Share. For the avoidance of doubt, Operating Group Units shall, in no event, be deemed to be treasury shares of AHL.

(c) Conversion of AHL Shares. Subject to Section 2.01(b), Section 2.04(d) and Section 2.06, each AHL Share that is issued immediately prior to the AHL Effective Time shall automatically be canceled and converted into and shall thereafter represent the right to receive an issuance from Tango Holdings of 1.149 (the “Exchange Ratio”) duly authorized, validly issued, fully paid and nonassessable shares of common stock, par value $0.00001 per share, of Tango Holdings (such shares, “Tango Holdings Shares”, and such share consideration, the “Merger Share Consideration”) and any cash paid in lieu of fractional Tango Holdings Shares in accordance with Section 2.04(d) (the “Merger Consideration”). Subject to Section 2.06, as of the AHL Effective Time, all such AHL Shares shall no longer be issued and shall automatically be canceled and shall cease to exist, and each holder of a certificate that immediately prior to the AHL Effective Time evidenced any AHL Shares (each, a “Certificate”) or uncertificated AHL Shares represented by book-entry immediately prior to the AHL Effective Time (each, a “Book-Entry Share”) shall cease to have any rights with respect thereto, except the right to receive the Merger Consideration pertaining to the AHL Shares represented by such Certificate or Book-Entry Share, as applicable, to be paid in consideration therefor, in accordance with Section 2.04(b) without interest.

(d) AHL Preferred Shares.

(i) Subject to Section 2.06, each AHL Preferred Series A Share issued immediately prior to the AHL Effective Time shall automatically be converted into an issued preferred share of the AHL Surviving Entity and shall be entitled to the same dividend and all other preferences and privileges, voting rights, relative, participating, optional and other special rights, and qualifications, limitations and restrictions set forth in the certificate of designations applicable to the AHL Preferred Series A Shares, which certificate of designations shall remain at and following the AHL Effective Time in full force and effect as an obligation of the AHL Surviving Entity in accordance with Section 109(2) of the Bermuda Companies Act.

(ii) Subject to Section 2.06, each AHL Preferred Series B Share issued immediately prior to the AHL Effective Time shall automatically be converted into an issued preferred share of the AHL Surviving Entity and shall be entitled to the same dividend and all other preferences and privileges, voting rights, relative, participating, optional and other special rights, and qualifications, limitations and restrictions set forth in the certificate of designations applicable to the AHL Preferred Series B Shares, which certificate of designations shall remain at and following the AHL Effective Time in full force and effect as an obligation of the AHL Surviving Entity in accordance with Section 109(2) of the Bermuda Companies Act.

(iii) Subject to Section 2.06, each AHL Preferred Series C Share issued immediately prior to the AHL Effective Time shall automatically be converted into an issued preferred share of the AHL Surviving Entity and shall be entitled to the same dividend and all other preferences and privileges, voting rights, relative, participating, optional and other special rights, and qualifications, limitations and restrictions set forth in the certificate of designations applicable to the AHL Preferred Series C Shares, which certificate of designations shall remain at and following the AHL Effective Time in full force and effect as an obligation of the AHL Surviving Entity in accordance with Section 109(2) of the Bermuda Companies Act.

(iv) Subject to Section 2.06, each AHL Preferred Series D Share issued immediately prior to the AHL Effective Time shall automatically be converted into an issued preferred share of the AHL Surviving Entity and shall be entitled to the same dividend and all other preferences and privileges, voting rights, relative, participating, optional and other special rights, and qualifications, limitations and restrictions set forth in the certificate of designations applicable to the AHL Preferred Series D Shares, which certificate of designations shall remain at and following the AHL Effective Time in full force and effect as an obligation of the AHL Surviving Entity in accordance with Section 109(2) of the Bermuda Companies Act.

Section 2.02 Effect of AGM Merger on the Capital Stock of AGM Merger Sub and AGM. At the AGM Effective Time, by virtue of the occurrence of the AGM Merger, and without any action on the part of AGM,

 

A-5


Table of Contents

AGM Merger Sub, Tango Holdings or any holder of any AGM Shares or any stock, par value $1.00 per share, of AGM Merger Sub (“AGM Merger Sub Share”):

(a) Capital Stock of AGM Merger Sub. Each AGM Merger Sub Share that is issued and outstanding immediately prior to the AGM Effective Time shall be automatically canceled and converted into and become a number of shares of duly authorized, validly issued, fully paid and nonassessable common stock, par value $1.00 per share, of AGM Surviving Entity (the “Surviving AGM Stock”) that is equal to the number of AGM Shares canceled and converted under the mechanics of Section 2.02(c).

(b) Cancelation of Treasury Shares; Treatment of Shares Held by AGM Subsidiaries. Each AGM Share that is owned by AGM as treasury shares and any AGM Share owned by AGM Merger Sub immediately prior to the AGM Effective Time shall automatically be canceled and shall cease to exist and no consideration shall be delivered in exchange therefor nor any repayment of capital made in respect thereof. Each AGM Share that is owned by any direct or indirect wholly-owned Subsidiary of AGM shall convert into one (1) share of Surviving AGM Stock, and no other consideration shall be delivered in exchange therefor nor any repayment of capital made in respect thereof.

(c) Conversion of AGM Shares. Subject to Section 2.02(b) and Section 2.07(b), each AGM Share that is issued and outstanding immediately prior to the AGM Effective Time shall automatically be canceled and converted into and shall thereafter represent the right to receive from Tango Holdings one (1) Tango Holdings Share (the “AGM Merger Consideration”). As of the AGM Effective Time, all such AGM Shares shall no longer be issued and outstanding and shall automatically be canceled and shall cease to exist, and each holder of a certificate that immediately prior to the AGM Effective Time evidenced any AGM Shares (each, a “AGM Certificate”) or uncertificated AGM Shares represented by book-entry immediately prior to the AGM Effective Time (each, a “Book-Entry AGM Share”) shall cease to have any rights with respect thereto, except the right to receive the AGM Merger Consideration, in accordance with Section 2.02(b), without interest.

(d) AGM Preferred Shares.

(i) Each share of AGM Series A Preferred Stock issued and outstanding immediately prior to the AGM Effective Time shall remain issued and outstanding as a preferred share of the AGM Surviving Entity and shall be entitled to the same dividend and all other preferences and privileges, voting rights, relative, participating, optional and other special rights, and qualifications, limitations and restrictions set forth in the certificate of designations applicable to the AGM Series A Preferred Stock, which certificate of designations shall remain at and following the AGM Effective Time in full force and effect as an obligation of the AGM Surviving Entity.

(ii) Each share of AGM Series B Preferred Stock issued and outstanding immediately prior to the AGM Effective Time shall remain issued and outstanding as a preferred share of the AGM Surviving Entity and shall be entitled to the same dividend and all other preferences and privileges, voting rights, relative, participating, optional and other special rights, and qualifications, limitations and restrictions set forth in the certificate of designations applicable to the AGM Series B Preferred Stock, which certificate of designations shall remain at and following the AGM Effective Time in full force and effect as an obligation of the AGM Surviving Entity.

Section 2.03 Surrender of Tango Holdings Shares Held by AGM. Immediately following the AGM Effective Time, each Tango Holdings Share owned by the AGM Surviving Entity shall be surrendered to Tango Holdings without payment therefor.

Section 2.04 Exchange Fund. (a) Paying Agent. At or prior to the Closing Date, Tango Holdings shall, and AGM shall cause Tango Holdings to, designate a bank or trust company reasonably acceptable to AHL and to AGM to act as agent (the “Paying Agent”) for the payment and delivery of the aggregate Merger Consideration and the aggregate AGM Merger Consideration in accordance with this Article II and, in connection therewith, shall at or prior to the Closing Date enter into an agreement with the Paying Agent in a form reasonably

 

A-6


Table of Contents

acceptable to AHL and to AGM. At or prior to the AHL Effective Time and AGM Effective Time, Tango Holdings shall deposit or cause to be deposited with the Paying Agent (i) a number of certificated Tango Holdings Shares or Tango Holdings Shares in book-entry form sufficient to pay the aggregate Merger Share Consideration and the AGM Merger Consideration and (ii) an amount in cash sufficient to pay, to the extent then determinable, cash payable in lieu of fractional shares pursuant to Section 2.04(d) (such shares and cash, and cash referred to in the immediately following sentence, being hereinafter referred to as the “Exchange Fund”). From time to time as necessary and determinable, Tango Holdings shall promptly deposit or cause to be deposited with the Paying Agent additional cash sufficient to pay the cash payable in lieu of fractional shares pursuant to Section 2.04(d). Pending its disbursement in accordance with this Section 2.04, the Exchange Fund shall be invested by the Paying Agent as directed by Tango Holdings in (i) short-term direct obligations of the United States of America, (ii) short-term obligations for which the full faith and credit of the United States of America is pledged to provide for the payment of principal and interest, (iii) short-term commercial paper rated the highest quality by either Moody’s Investors Service, Inc. or Standard and Poor’s Ratings Services or (iv) certificates of deposit, bank repurchase agreements or banker’s acceptances of commercial banks with capital exceeding $5 billion. Any and all interest earned on the funds in the Exchange Fund shall be paid by the Paying Agent to Tango Holdings. No investment losses resulting from investment of the funds deposited with the Paying Agent shall diminish the rights of any former holder of AHL Shares to receive cash payable in lieu of fractional shares pursuant to Section 2.04(d).

(b) Letter of Transmittal; Exchange of Certificates. As soon as practicable after the AHL Effective Time and the AGM Effective Time (but in no event later than three (3) business days after the AHL Effective Time and the AGM Effective Time), Tango Holdings shall cause the Paying Agent to (i) mail to each holder of a Certificate a form of letter of transmittal (which shall be in such form and have such other customary provisions as Tango Holdings may specify, subject to AHL’s reasonable approval (to be sought prior to the AHL Effective Time)), together with instructions thereto, setting forth, inter alia, the procedures by which holders of Certificates may receive the Merger Consideration and (ii) mail to each holder of an AGM Certificate a form of letter of transmittal (which shall be in such form and have such other customary provisions as Tango Holdings may specify, subject to AGM’s reasonable approval (to be sought prior to the AHL Effective Time)), together with instructions thereto, setting forth, inter alia, the procedures by which holders of AGM Certificates may receive the AGM Merger Consideration. Notwithstanding anything in this Agreement to the contrary, holders of Book-Entry Shares and Book-Entry AGM Shares shall not be required to deliver a Certificate or an executed letter of transmittal to the Paying Agent to receive the Merger Consideration or AGM Merger Consideration, as applicable, that such holder is entitled to receive pursuant to this Article II. The Paying Agent shall deliver to such holder, (x) with respect to holders of Certificates or AGM Certificates, upon the completion of such applicable procedures by a holder and the surrender of such holder’s Certificates or AGM Certificates or (y) with respect to holders of Book-Entry Shares or Book-Entry AGM Shares, as promptly as practicable after the AHL Effective Time or the AGM Effective Time, as applicable, (A) a certificate or book-entry representing that number of whole Tango Holdings Shares (rounded down to the nearest whole Tango Holdings Share (taking into account all Certificates, Book-Entry Shares, AGM Certificates and Book-Entry AGM Shares held by such holder)) that such holder has the right to receive pursuant to the provisions of this Article II and (B) if applicable, cash in an amount (subject to Section 2.04(h)) equal to the cash in lieu of fractional shares that such holder has the right to receive pursuant to Section 2.04(d). If payment of the Merger Consideration or AGM Merger Consideration is to be made to a Person other than the Person in whose name a Certificate or AGM Certificate, as applicable, surrendered is registered, it shall be a condition of payment that (x) the Certificate or AGM Certificate so surrendered shall be properly endorsed (where applicable) or shall otherwise be in, or accompanied by, the proper form for transfer duly executed on behalf of the transferor where required for transfer and (y) the Person requesting such payment (1) shall have paid any transfer and other Taxes required by reason of the payment of the Merger Consideration or AGM Merger Consideration to a Person other than the registered holder or (2) shall have established to the reasonable satisfaction of AHL Surviving Entity, AGM Surviving Entity, or Tango Holdings that such Tax either has been paid or is not applicable. Until satisfaction of the applicable procedures contemplated by this Section 2.04 and subject to Section 2.06, each Certificate or Book-Entry Share shall be deemed at any time after the AHL Effective Time to represent only the right to receive the Merger

 

A-7


Table of Contents

Consideration. Until satisfaction of the applicable procedures contemplated by this Section 2.04 and subject to Section 2.06, each AGM Certificate or Book-Entry AGM Share shall be deemed at any time after the AGM Effective Time to represent only the right to receive the AGM Merger Consideration. No interest shall be paid or shall accrue on the Merger Consideration or AGM Merger Consideration payable pursuant to this Article II.

(c) No Further Ownership Rights in AHL Shares and AGM Shares.

(i) Share Register. The Merger Consideration paid in respect of each AHL Share upon surrender of Certificates, in the case of certificated AHL Shares, or automatically, in the case of Book-Entry Shares, in accordance with the terms of this Article II shall be deemed to have been paid in full satisfaction of all rights pertaining to such AHL Shares previously represented by such Certificates or Book-Entry Shares, subject, however, to Section 2.06. At the AHL Effective Time, the share register of AHL shall be closed and thereafter there shall be no further registration of transfers on the share register of AHL Surviving Entity of AHL Shares that were outstanding immediately prior to the AHL Effective Time. From and after the AHL Effective Time, the holders of AHL Shares formerly represented by Certificates or Book-Entry Shares immediately prior to the AHL Effective Time shall cease to have any rights with respect to such underlying AHL Shares, except as otherwise provided for herein or by applicable Law. Subject to the last sentence of Section 2.04(f), if, at any time after the AHL Effective Time, Certificates or Book-Entry Shares are presented to AHL Surviving Entity for any reason, they shall be canceled and exchanged as provided in this Article II.

(ii) Transfer Books. The AGM Merger Consideration paid in respect of each AGM Share upon surrender of AGM Certificates, in the case of certificated AGM Shares, or automatically, in the case of Book-Entry AGM Shares, in accordance with the terms of this Article II shall be deemed to have been paid in full satisfaction of all rights pertaining to such AGM Shares previously represented by such AGM Certificates or Book-Entry AGM Shares, subject, however, to Section 2.06. At the AGM Effective Time, the transfer books of AGM shall be closed and thereafter there shall be no further registration of transfers on the transfer books of the AGM Surviving Entity of AGM Shares that were outstanding immediately prior to the AGM Effective Time. From and after the AGM Effective Time, the holders of AGM Shares formerly represented by AGM Certificates or Book-Entry AGM Shares immediately prior to the AGM Effective Time shall cease to have any rights with respect to such underlying AGM Shares, except as otherwise provided for herein or by applicable Law. Subject to the last sentence of Section 2.04(f), if, at any time after the AGM Effective Time, AGM Certificates or Book-Entry AGM Shares are presented to AGM Surviving Entity for any reason, they shall be canceled and exchanged as provided in this Article II.

(d) No Fractional Shares. Notwithstanding anything in this Agreement to the contrary, no fraction of a Tango Holdings Share may be issued in connection with the AHL Merger, and no dividends or other distributions with respect to Tango Holdings Shares shall be payable on or with respect to any fractional share and no such fractional share will entitle the owner thereof to vote or to any rights of a shareholder of Tango Holdings. In lieu of the issuance of any such fractional share, any holder of AHL Shares or AHL Equity Awards who would otherwise have been entitled to a fraction of a Tango Holdings Share shall be paid cash, without interest, in an amount equal to (i) the fractional share interest to which such holder would otherwise be entitled under this Article II multiplied by (ii) the Average AGM Share Price.

(e) Lost, Stolen or Destroyed Certificates or AGM Certificates. If any Certificate (other than Certificates representing Dissenting Shares) shall have been lost, stolen or destroyed, upon the making of an affidavit of that fact by the Person claiming such Certificate to be lost, stolen or destroyed and, if required by AHL Surviving Entity, the posting by such Person of a bond, in such reasonable amount as Tango Holdings may direct, as indemnity against any claim that may be made against it with respect to such Certificate, the Paying Agent will pay, in exchange for such lost, stolen or destroyed Certificate, the applicable Merger Consideration. If any AGM Certificate shall have been lost, stolen or destroyed, upon the making of an affidavit of that fact by the Person claiming such AGM Certificate to be lost, stolen or destroyed and, if required by AGM Surviving Entity, the posting by such Person of a bond, in such reasonable amount as Tango Holdings may direct, as indemnity

 

A-8


Table of Contents

against any claim that may be made against it with respect to such AGM Certificate, the Paying Agent will pay, in exchange for such lost, stolen or destroyed AGM Certificate, the applicable AGM Merger Consideration.

(f) Termination of Exchange Fund. At any time following the first anniversary of the Closing Date, Tango Holdings shall be entitled to require the Paying Agent to deliver to it any portion of the Exchange Fund (including any interest received with respect thereto) that had been made available to the Paying Agent and which has not been disbursed to former holders of AHL Shares or AGM Shares, and thereafter such former holders shall be entitled to look only to Tango Holdings for, and Tango Holdings shall remain liable to the extent required by applicable Law for, payment of their claims of the Merger Consideration or AGM Merger Consideration. Any amounts remaining unclaimed by such holders at such time at which such amounts would otherwise escheat to or become property of any Governmental Authority shall become, immediately prior to such time, to the extent permitted by applicable Law, the property of Tango Holdings or its designee, free and clear of all claims or interest of any Person previously entitled thereto.

(g) No Liability. Notwithstanding any provision of this Agreement to the contrary, none of the parties hereto, the AHL Surviving Entity, the AGM Surviving Entity or the Paying Agent shall be liable to any Person for Merger Consideration or AGM Merger Consideration delivered to a public official pursuant to any applicable state, federal or other abandoned property, escheat or similar Law.

(h) Withholding Taxes. Tango Holdings, AGM, the AGM Surviving Entity, and the Paying Agent shall be entitled to deduct and withhold from the consideration otherwise payable pursuant to this Agreement such amounts as are required to be deducted and withheld with respect to the making of such payment under the Code, or under any provision of other applicable Tax Laws. To the extent amounts are so withheld and paid over to the appropriate Governmental Authority, the withheld amounts shall be treated for all purposes of this Agreement as having been paid to or on behalf of the Person in respect of which such deduction and withholding was made.

Section 2.05 AHL Equity Awards.

(a) Prior to the AHL Effective Time, the AHL Board (or, if appropriate, any duly-authorized committee thereof administering the AHL Share Plans) shall adopt such resolutions and take such other actions to adjust the terms of all AHL Equity Awards to provide that, immediately following the AHL Effective Time:

(i) each AHL Option, whether vested or unvested, that is outstanding immediately prior to the AHL Effective Time shall be converted into an option to purchase a number of Tango Holdings Shares (rounded down to the nearest whole Tango Holdings Share) equal to the product of (i) the Exchange Ratio multiplied by (ii) the number of AHL Shares subject to such AHL Option immediately prior to the AHL Effective Time (rounded down to the nearest whole share) (the “Adjusted AHL Options), with an exercise price equal to the quotient of (x) the exercise price of such AHL Option divided by (y) the Exchange Ratio (rounded up to the nearest whole cent). The parties intend that the adjustments in this Section 2.05(a)(i) are in accordance with Treasury Regulation Section 1.409A-1(B)(5)(v)(D) and will not subject any Adjusted AHL Option to Section 409A of the Code. Except as provided in this Section 2.05(a), each Adjusted AHL Option shall otherwise be subject to the same terms and conditions as were applicable under the related AHL Option immediately prior to the AHL Effective Time (including, for the avoidance of doubt, the ability to satisfy any required withholding obligations upon vesting and settlement of such Adjusted AHL Options through net settlement, and any accelerated vesting in connection with a termination of service);

(ii) each AHL RSA that is subject solely to time-based vesting requirements and not performance-based vesting requirements (a “AHL Fixed RSA”) and each AHL RSA that is not an AHL Fixed RSA (a “AHL Variable RSA”), in each case, that is outstanding immediately prior to the AHL Effective Time shall be converted into a number of restricted Tango Holdings Shares (rounded down to the nearest whole Tango Holdings Share) equal to (i) the Exchange Ratio multiplied by (ii) the number of AHL Shares subject to such AHL RSA immediately prior to the AHL Effective Time (the “Adjusted AHL RSAs”); provided, that in the case of any AHL Variable RSA, (A) for purposes of clause (ii) above, the number of AHL Shares in respect of such AHL Variable RSA immediately prior to the AHL Effective Time shall be based on the applicable target level of performance and (B) the Adjusted AHL RSAs shall only be subject to the time

 

A-9


Table of Contents

vesting conditions that applied to the AHL Variable RSA and shall vest at the end of the applicable performance period. Except as provided in this Section 2.05(a), each Adjusted AHL RSA shall otherwise be subject to the same terms and conditions as were applicable under the related AHL RSA immediately prior to the AHL Effective Time (including, for the avoidance of doubt, the ability to satisfy any required withholding obligations upon vesting and settlement of such Adjusted AHL RSA through net settlement, any dividends accrued thereunder, and any accelerated vesting in connection with a termination of service); and

(iii) each award of AHL Share Units that is subject solely to time-based vesting requirements and not performance-based vesting requirements (a “AHL Fixed RSU”) and each award of AHL Share Units that is not an AHL Fixed RSU (a “AHL Variable RSU”), in each case, that is outstanding immediately prior to the AHL Effective Time shall be converted into an award of restricted share units with respect to a number of Tango Holdings Shares (rounded down to the nearest whole Tango Holdings Share) equal to (i) the Exchange Ratio multiplied by (ii) the number of AHL Shares subject to such AHL Share Unit immediately prior to the AHL Effective Time (the “Adjusted AHL Share Unit”); provided, that in the case of any AHL Variable RSU, (A) for purposes of clause (ii) above, the number of AHL Shares in respect of such AHL Variable RSU immediately prior to the AHL Effective Time shall be based on the applicable target level of performance and (B) the Adjusted AHL Share Units shall only be subject to the time vesting conditions that applied to the AHL Variable RSA and shall vest at the end of the applicable performance period. Except as provided in this Section 2.05(a), each Adjusted AHL Share Unit shall otherwise be subject to the same terms and conditions as were applicable under the related AHL Share Unit immediately prior to the AHL Effective Time (including, for the avoidance of doubt, the ability to satisfy any required withholding obligations upon vesting and settlement of such Adjusted AHL Share Unit through net settlement, any dividend equivalents accrued thereunder, and any accelerated vesting in connection with a termination of service). Notwithstanding the foregoing, as of immediately prior to the AHL Effective Time and by virtue of the occurrence of the AHL Effective Time, and without any action on the part of the holder thereof, each AHL Fixed RSA granted to a non-employee director of AHL (whether or not vested) shall vest.

(b) Other Actions. Prior to the AHL Effective Time, AHL shall use its reasonable best efforts to take such actions with respect to the AHL Share Plans as are necessary to give effect to the transactions contemplated by this Section 2.05 in consultation with AGM. Tango Holdings shall take all corporate action necessary to reserve for issuance a sufficient number of Tango Holdings Shares for delivery with respect to the Adjusted AHL Options, Adjusted AHL RSAs, and Adjusted AHL Share Units. To the extent necessary, Tango Holdings shall, no later than the fifteenth (15th) day following the AHL Effective Time, file a registration statement on Form S-8 (or any successor or other appropriate form) with respect to the Tango Holdings Shares subject to such Adjusted AHL Options, Adjusted AHL RSAs, and Adjusted AHL Share Units.

(c) As soon as practicable following the date of this Agreement, AHL shall take all actions with respect to the AHL ESPP that are necessary to provide that: (i) with respect to the offering period in effect as of the date hereof (the “Current ESPP Offering Period”), no participant may increase the percentage amount of his or her payroll deduction election from that in effect on the date hereof for such Current ESPP Offering Period and (ii) subject to the consummation of the Mergers, the AHL ESPP shall terminate, effective immediately prior to the AHL Effective Time.

Section 2.06 Shares of Dissenting Holders of AHL. (a) At the AHL Effective Time, all Dissenting Shares shall be canceled and, unless otherwise required by applicable Law, converted into the right to receive, in the case of the AHL Shares, the Merger Consideration or, in the case of the AHL Preferred Shares, preferred shares of the AHL Surviving Entity in accordance with Section 2.01(d), and any holder of Dissenting Shares shall, in the event that the fair value of a Dissenting Share as appraised by the Supreme Court of Bermuda under Section 106(6) of the Bermuda Companies Act (the “Appraised Fair Value”) is greater than, in the case of the AHL Shares, the Merger Consideration or, in the case of the AHL Preferred Shares, preferred shares of the AHL Surviving Entity in accordance with Section 2.01(d), be entitled to receive the difference from AHL by payment

 

A-10


Table of Contents

made within one (1) month after such Appraised Fair Value is finally determined pursuant to such appraisal procedure.

(b) In the event that a holder fails to exercise, effectively withdraws or otherwise waives any right to appraisal (each, an “Appraisal Withdrawal”) such holder’s Dissenting Shares shall be canceled and converted as of the AHL Effective Time into the right to receive, in the case of the AHL Shares, the Merger Consideration or, in the case of AHL Preferred Shares, preferred share of the AHL Surviving Entity in accordance with Section 2.01(d), for each such Dissenting Share, subject to any required withholding of Taxes.

(c) AHL shall give AGM (i) written notice of (A) any demands for appraisal of Dissenting Shares, Appraisal Withdrawals and any other instruments, notices, petitions or other written communication received by AHL in accordance with this Section 2.06 and (B) to the extent that AHL has Knowledge thereof, any applications to the Supreme Court of Bermuda for appraisal of the fair value of the Dissenting Shares and (ii) to the extent permitted by applicable Law, the opportunity to participate with AHL in any settlement negotiations and proceedings with respect to any demands for appraisal under the Bermuda Companies Act. AHL shall not, without the prior written consent of AGM, voluntarily make any payment with respect to, offer to settle or settle any such demands or applications, or waive any failure to timely deliver a written demand for appraisal or timely take any other action to exercise appraisal rights in accordance with the Bermuda Companies Act. Payment of any amount payable to holders of Dissenting Shares shall be the obligation of AHL Surviving Entity.

Section 2.07 AGM Equity Awards.

(a) Prior to the AGM Effective Time, the board of directors of AGM (or, if appropriate, any duly-authorized committee thereof administering the AGM Share Plans) shall adopt such resolutions and take such other actions to adjust the terms of all AGM Equity Awards to provide that, immediately following the AGM Effective Time:

(i) each AGM Option, whether vested or unvested, that is outstanding immediately prior to the AGM Effective Time shall be converted into an option to purchase a number of Tango Holdings Shares equal to the number of AGM Shares subject to such AGM Option immediately prior to the AGM Effective Time (the “Adjusted AGM Options”), with an exercise price equal to the exercise price of such AGM Option. Except as provided in this Section 2.07(a), each Adjusted AGM Option shall otherwise be subject to the same terms and conditions as were applicable under the related AGM Option immediately prior to the AGM Effective Time (including, for the avoidance of doubt, the ability to satisfy any required withholding obligations upon vesting and settlement of such Adjusted AGM Options through net settlement);

(ii) each AGM RSA that is subject solely to time-based vesting requirements and not performance-based vesting requirements (a “AGM Fixed RSA”) and each AGM RSA that is not a AGM Fixed RSA (a “AGM Performance RSA”), in each case, that is outstanding immediately prior to the AGM Effective Time shall be converted into a number of restricted Tango Holdings Shares equal to the number of AGM Shares subject to such AGM RSA immediately prior to the AGM Effective Time (the “Adjusted AGM RSAs”). Except as provided in this Section 2.07(a), each Adjusted AGM RSA shall otherwise be subject to the same terms and conditions as were applicable under the related AGM RSA immediately prior to the AGM Effective Time (including, for the avoidance of doubt, the ability to satisfy any required withholding obligations upon vesting and settlement of such Adjusted AGM RSA through net settlement, any dividends accrued thereunder and any performance-based vesting requirements applicable to a AGM Performance RSA immediately prior to the AGM Effective Time); and

(iii) each AGM Share Unit that is subject solely to time-based vesting requirements and not performance-based vesting requirements (a “AGM Fixed RSU”) and each AGM Share Unit (including any dividend equivalents accrued thereunder) that is not a AGM Fixed RSU (a “AGM Performance RSU”), in each case, that is outstanding immediately prior to the AGM Effective Time shall be converted into a restricted share unit with respect to a number of Tango Holdings Shares equal to the number of AGM Shares subject to such AGM Share Unit immediately prior to the AGM Effective Time (the “Adjusted AGM

 

A-11


Table of Contents

Share Unit”). Except as provided in this Section 2.07(a), each Adjusted AGM Share Unit shall otherwise be subject to the same terms and conditions as were applicable under the related AGM Share Unit immediately prior to the AGM Effective Time (including, for the avoidance of doubt, the ability to satisfy any required withholding obligations upon vesting and settlement of such Adjusted AGM Share Unit through net settlement, any dividend equivalents accrued thereunder and any performance-based vesting requirements applicable to a AGM Performance RSU immediately prior to the AGM Effective Time).

(b) AGM Actions. Prior to the AGM Effective Time, AGM shall use its reasonable best efforts to take such actions with respect to the AGM Share Plans as are necessary to give effect to the transactions contemplated by this Section  2.07.

Section 2.08 AHL Warrants. At the AHL Effective Time, each AHL Warrant that is outstanding immediately prior to the AHL Effective Time shall, as of the AHL Effective Time, (a) be exchanged for a combination of Tango Holdings Shares and other consideration from Tango Holdings (the “Warrant Consideration”) in connection with the Mergers and Operating Group Unit Exchange as may be agreed in writing by AGM and AHL prior to the AHL Effective Time or (b) if no such agreement is reached, automatically and without any action on the part of the holder thereof, remain outstanding in accordance with its terms. In connection with clause (a) above, each of AGM and AHL shall cooperate in good faith with each other prior to Closing to reach an agreement on a Tax efficient mix of Warrant Consideration that is economically equivalent on an after-Tax basis to an exchange of the AHL Warrants for equivalent warrants of Tango Holdings in a Tax-free exchange for U.S. federal income tax purposes. In the event the AHL Warrants remain outstanding as described in clause (b), holders of AHL Warrants shall be made whole by Tango Holdings for any adverse tax or economic consequences arising from not having exchanged such AHL Warrants for equivalent warrants of Tango Holdings in a Tax-free exchange for U.S. federal income tax purposes.

Section 2.09 Adjustments. Notwithstanding any provision of this Article II to the contrary, if between the date of this Agreement and the AHL Effective Time or the AGM Effective Time, as applicable, the outstanding Tango Holdings Shares, AHL Shares or AGM Shares shall have been changed into a different number of shares or a different class by reason of the occurrence or record date of any share or stock dividend, subdivision, reclassification, recapitalization, split, combination, consolidation, exchange of shares or similar transaction, the Merger Consideration or the AGM Merger Consideration, as applicable, shall be appropriately adjusted to reflect such share or stock dividend, subdivision, reclassification, recapitalization, split, combination, consolidation, exchange of shares or similar transaction.

ARTICLE III

REPRESENTATIONS AND WARRANTIES OF AHL

AHL represents and warrants to Tango Holdings, AGM, AHL Merger Sub and AGM Merger Sub that, except as (A) set forth in the disclosure schedule delivered by AHL to AGM, Tango Holdings, AGM Merger Sub and AHL Merger Sub on the date of this Agreement (the “AHL Disclosure Schedule”) (it being understood that any information set forth on one section or subsection of the AHL Disclosure Schedule shall be deemed to apply to and qualify the section or subsection of this Agreement to which it corresponds in number and each other section or subsection of this Agreement to the extent that it is reasonably apparent on the face of such disclosure that such information is relevant to such other section or subsection) or (B) disclosed in any report, schedule, form, statement or other document filed with, or furnished to, the SEC since January 1, 2018 by AHL and publicly available prior to the date of this Agreement (the “AHL Filed SEC Documents”), other than disclosure contained in the “Risk Factors” or “Forward Looking Statements” sections of such AHL Filed SEC Documents or that otherwise constitute risk factors or forward looking statements of risks generally faced by participants in the industries in which AHL operates without disclosure of specific facts and circumstances:

Section 3.01 Organization; Standing. (a) AHL is an exempted company duly incorporated, validly existing and in good standing under the Laws of Bermuda. AHL has all requisite power and authority necessary to carry

 

A-12


Table of Contents

on its business as it is now being conducted and to own, lease and operate its assets and properties, except (other than with respect to the due incorporation and valid existence of AHL) as would not have, individually or in the aggregate, a Material Adverse Effect. AHL is duly licensed or qualified to do business and is in good standing (where such concept is recognized under applicable Law) in each jurisdiction in which the nature of the business conducted by it or the character or location of the properties and assets owned or leased by it makes such licensing or qualification necessary, except where the failure to be so licensed, qualified or in good standing would not have, individually or in the aggregate, a Material Adverse Effect. A true and complete copy of each of AHL Organizational Documents is included in the AHL Filed SEC Documents. AHL is not in violation of AHL Organizational Documents and no Subsidiary of AHL is in violation of any of its organizational documents, except as would not be material to AHL and its Subsidiaries taken as a whole.

(b) Each of AHL’s Subsidiaries is duly organized, validly existing and in good standing (where such concept is recognized under applicable Law) under the Laws of the jurisdiction of its organization, except as would not be material to AHL and its Subsidiaries taken as a whole.

Section 3.02 Capitalization. (a) The authorized share capital of AHL consists of 425,000,000 Class A common shares, par value 0.001 per share (the “AHL Shares”), 34,500 AHL Preferred Series A Shares, par value $1.00 per share, 13,800 AHL Preferred Series B Shares, par value $1.00 per share, 24,000 AHL Preferred Series C Shares, par value $1.00, 23,000 AHL Preferred Series D Shares, par value $1.00 and $406,809.56 aggregate par value of undesignated shares. At the close of business on March 4, 2021 (the “Capitalization Date”), (i) 191,781,074.34 AHL Shares (excluding any treasury shares which may be deemed to be issued), 34,500 AHL Preferred Series A Shares, 13,800 AHL Preferred Series B Shares, 24,000 AHL Preferred Series C Shares, and 23,000 AHL Preferred Series D Shares were issued, (ii) zero AHL Shares were held by AHL and its Subsidiaries as treasury shares, (iii) 2,310,651 AHL Shares were issuable in respect of outstanding AHL Options, with a weighted average exercise price equal to $44.65, (iv) 86,192 AHL Shares were issuable in respect of outstanding AHL Fixed RSAs, (v) 205,456 AHL Shares were issuable in respect of outstanding AHL Variable RSAs (assuming attainment of all applicable performance goals at the maximum level for payout), (vi) 337,152 AHL Shares were issuable in respect of outstanding AHL Fixed RSUs, (vii) 1,088,047 AHL Shares were issuable in respect of outstanding AHL Variable RSUs (assuming attainment of all applicable performance goals at the maximum level for payout) and (viii) 8,365,247 AHL Warrants were outstanding. Since the Capitalization Date through the date of this Agreement, other than in connection with the exercise, vesting or settlement of AHL Equity Awards in accordance with their terms, neither AHL nor any of its Subsidiaries has (1) issued any AHL Securities or incurred any obligation to make any payments based on the price or value of any AHL Securities or dividends paid thereon that were outstanding as of the Capitalization Date, other than dividend equivalents with respect to AHL Share Units, or (2) established a record date for, declared, set aside for payment or paid any dividend on, or made any other distribution in respect of, any shares of AHL’s share capital.

(b) Except as described in this Section 3.02, as of the Capitalization Date, there were (i) no outstanding shares or other equity or voting interests in, AHL, (ii) no outstanding securities of AHL convertible into or exchangeable for shares or other equity or voting interests in, AHL, (iii) no outstanding options, warrants, rights or other commitments or agreements to acquire from AHL, or that obligate AHL to issue, any shares of, or other equity or voting interests in, or any securities convertible into or exchangeable for shares of, or other equity or voting interests in, AHL, (iv) no obligations of AHL to grant, extend or enter into any subscription, warrant, right, convertible or exchangeable security or other similar agreement or commitment relating to any shares of, or other equity or voting interests in, AHL (the items in clauses (i), (ii), (iii) and (iv) being referred to collectively as “AHL Securities”) and (v) no other obligations by AHL or any of its Subsidiaries to make any payments based on the price or value of any AHL Securities or dividends paid thereon. Other than the AHL Equity Awards, there are no outstanding agreements or instruments of any kind that obligate AHL or any of its Subsidiaries to repurchase, redeem or otherwise acquire any AHL Securities (or obligate AHL to grant, extend or enter into any such agreements relating to any AHL Securities) or that grant any preemptive rights, subscription rights, anti-dilutive rights, rights of first refusal or similar rights with respect to any AHL Securities. Except as described in this Section 3.02, no direct or indirect Subsidiary of AHL owns any AHL Shares. None of AHL or any Subsidiary of the AHL is a party to any shareholders’ agreement, voting trust agreement, registration rights

 

A-13


Table of Contents

agreement or other similar agreement or understanding relating to any AHL Securities or any other agreement relating to the disposition, voting or dividends with respect to any AHL Securities. No holder of securities in AHL or any of its Subsidiaries has any right to have such securities registered by AHL or any of its Subsidiaries. All issued AHL Shares and AHL Preferred Shares have been duly authorized and validly issued and are fully paid and free of preemptive rights.

(c) AHL Shares and the AHL Preferred Shares constitute the only issued classes of shares or other securities of AHL or its Subsidiaries registered under the Securities Exchange Act of 1934, as amended, and the rules and regulations promulgated thereunder (collectively, the “Exchange Act”).

(d) All of the outstanding shares of capital stock of, or other equity or voting interests in, each Subsidiary of AHL (except for directors’ qualifying shares or the like) are owned, directly or indirectly, beneficially and of record, by AHL free and clear of all Liens and material transfer restrictions, except for Permitted Liens or such other Liens and transfer restrictions of general applicability as may be provided under the Securities Act of 1933, as amended, and the rules and regulations promulgated thereunder (collectively, the “Securities Act”) or other applicable securities Laws (including any restriction on the right to vote, sell or otherwise dispose of such shares of capital stock or other equity or voting interests). Each outstanding share of capital stock of each Subsidiary of AHL that is held, directly or indirectly, by AHL, is duly authorized, validly issued, fully paid, nonassessable and free of preemptive rights, and there are no subscriptions, options, warrants, rights, calls, contracts or other commitments, understandings, restrictions or arrangements relating to the issuance, acquisition, redemption, repurchase or sale of any shares of capital stock or other equity or voting interests of any Subsidiary of AHL, including any right of conversion or exchange under any outstanding security, instrument or agreement, any agreements granting any preemptive rights, subscription rights, anti-dilutive rights, rights of first refusal or similar rights with respect to any securities of any Subsidiary of AHL. None of the Subsidiaries of AHL has any outstanding equity compensation plans relating to the capital stock of, or other equity or voting interests in, any Subsidiary of AHL. Neither AHL nor any of its Subsidiaries has any obligation to make any payments based on the price or value of any securities of any Subsidiary of AHL or dividends paid thereon.

Section 3.03 Authority; Noncontravention; Voting Requirements. (a) AHL has all necessary power and authority to execute and deliver this Agreement and, subject to obtaining AHL Shareholder Approval, to perform its obligations hereunder and to consummate the Transactions. The execution, delivery and performance by AHL of this Agreement and the Statutory Merger Agreement, and the consummation by AHL of the Transactions, have been duly authorized and approved by the Special Committee and the AHL Board (upon the recommendation of the Special Committee), and, except for obtaining the AHL Shareholder Approval, executing and delivering the Statutory Merger Agreement, any of the matters set forth on Schedule I and filing the Merger Application with the Registrar pursuant to the Bermuda Companies Act, no other corporate action on the part of AHL is necessary to authorize the execution, delivery and performance by AHL of this Agreement and the Statutory Merger Agreement and the consummation by AHL of the Transactions. This Agreement has been duly executed and delivered by AHL and, assuming due authorization, execution and delivery hereof by the other parties hereto, constitutes a legal, valid and binding obligation of AHL, enforceable against AHL in accordance with its terms, except that such enforceability (i) may be limited by bankruptcy, insolvency, fraudulent transfer, reorganization, moratorium and other similar Laws of general application affecting or relating to the enforcement of creditors’ rights generally and (ii) is subject to general principles of equity, whether considered in a proceeding at law or in equity (the “Bankruptcy and Equity Exception”).

(b) As of the date of this Agreement, the Special Committee and the AHL Board (upon the recommendation of the Special Committee) have (i) determined that the Merger Consideration constitutes fair value for each AHL Share in accordance with the Bermuda Companies Act, (ii) determined that the AHL Merger, on the terms and subject to the conditions set forth herein, is fair to, and in the best interests of, AHL and its shareholders, (iii) approved the AHL Merger, this Agreement, the Statutory Merger Agreement and the other Transactions and (iv) resolved, subject to Section 5.02, to recommend approval of the AHL Merger, this

 

A-14


Table of Contents

Agreement and the Statutory Merger Agreement to the holders of AHL Shares (such recommendation, the “AHL Board Recommendation”).

(c) Neither the execution and delivery of this Agreement or the Statutory Merger Agreement by AHL, nor the consummation by AHL of the Transactions, nor performance or compliance by AHL with any of the terms or provisions hereof, will (i) contravene, conflict with or violate any provision (A) of AHL Organizational Documents or (B) of the similar organizational documents of any of AHL’s Subsidiaries or (ii) assuming (A) compliance with the matters set forth in Section 4.03(b) (other than Section 4.03(b)(ii)(A)) (and assuming the accuracy of the representations and warranties made in such Section 4.03(b)), (B) that the actions described in Section 3.03(a) have been completed, (C) that the authorizations, consents and approvals referred to in Section 3.04 and the AHL Shareholder Approval are obtained and (D) that the filings referred to in Section 3.04 are made and any waiting periods thereunder have terminated or expired, in the case of each of the foregoing clauses (A) through (D), prior to the AHL Effective Time, (x) violate any Law applicable to AHL or any of its Subsidiaries, (y) violate or constitute a breach of or default (with or without notice or lapse of time or both) under any of the terms, conditions or provisions of any loan or credit agreement, debenture, note, bond, mortgage, indenture, deed of trust, lease, sublease, license, contract or other agreement (each, a “Contract”) to which AHL or any of its Subsidiaries is a party or by which any of the assets or properties of AHL or its Subsidiaries, as applicable, are bound, or give rise to any right to terminate, cancel, amend, modify or accelerate AHL’s or, if applicable, any of its Subsidiaries’, rights or obligations under any such Contract or (z) result in the creation of any Lien on any properties or assets of AHL or any of its Subsidiaries, except, in the case of clause (i)(B) and clause (ii), as would not have, individually or in the aggregate, a Material Adverse Effect.

(d) Subject to the voting cutback provisions contained in bye-law 4.3(a) of the AHL Bye-Laws occurring in respect of the votes cast at the AHL Shareholders Meeting, the affirmative vote (in person or by proxy) of a majority of the Total Voting Power (as defined in the AHL Bye-Laws) voting at the AHL Shareholders Meeting in favor of the approval of this Agreement, the AHL Merger and the Statutory Merger Agreement (the “AHL Shareholder Approval”) is the only vote or approval of the holders of any class or series of share capital of AHL or any of its Subsidiaries that is necessary to approve this Agreement, the Statutory Merger Agreement and the AHL Merger. The quorum necessary for such AHL Shareholders Meeting shall be two persons at least holding or representing by proxy more than one-third of the issued shares of AHL.

Section 3.04 Governmental Approvals. Except for (a) compliance with the applicable requirements of the Exchange Act, including the filing with the Securities and Exchange Commission (the “SEC”) of the Joint Proxy Statement/Prospectus, (b) the filing of the registration statement on Form S-4 pursuant to which Tango Holdings Shares issued in the AGM Merger and the AHL Merger will be registered under the Securities Act (the “Registration Statement”) with the SEC in accordance with the Securities Act and the declaration of effectiveness of the Registration Statement, (c) compliance with the rules and regulations of the NYSE (including the approval of the listing of Tango Holdings Shares to be issued in the Mergers), (d) the filing of (i) the Merger Application with the Registrar pursuant to the Bermuda Companies Act and (ii) appropriate documents with the relevant authorities of other jurisdictions in which AHL or any of its Subsidiaries is qualified to do business, (e) filings required under, and compliance with other applicable requirements of, the HSR Act, and such other consents, approvals, filings, authorizations, declarations or registrations as are required to be made or obtained under any non-U.S. Antitrust Laws, (f) compliance with any applicable state securities or blue sky laws and (g) the Required Regulatory Approvals, no consent or approval of, or filing, license, permit or authorization, declaration or registration with, or notification to, or waiver from, any Governmental Authority is necessary for the execution and delivery of this Agreement by AHL, the performance by AHL of its obligations hereunder and the consummation by AHL of the Transactions, other than such other consents, approvals, filings, licenses, permits or authorizations, declarations, registrations, notifications or waivers that, if not obtained, made or given, would not have, individually or in the aggregate, a Material Adverse Effect.

Section 3.05 AHL SEC Documents; Undisclosed Liabilities; Internal Controls. (a) AHL has timely filed with the SEC (including following any extensions of time for filing provided by Rule 12b-25 promulgated under the Exchange Act) all reports, schedules, forms, statements and other documents required to be filed by AHL

 

A-15


Table of Contents

with the SEC pursuant to the Securities Act or the Exchange Act since January 1, 2019 (collectively, the “AHL SEC Documents”). As of their respective effective dates (in the case of AHL SEC Documents that are registration statements filed pursuant to the requirements of the Securities Act) or their respective SEC filing dates (in the case of all other AHL SEC Documents), the AHL SEC Documents complied as to form in all material respects with the requirements of the Securities Act or the Exchange Act, as the case may be, applicable to such AHL SEC Documents, and none of the AHL SEC Documents as of such respective dates (or, if amended prior to the date of this Agreement, the date of the filing of such amendment, with respect to the disclosures that are amended) contained any untrue statement of a material fact or omitted to state a material fact necessary in order to make the statements therein, in light of the circumstances under which they were made, not misleading. There are no outstanding written comments from the SEC with respect to AHL SEC Documents.

(b) The consolidated financial statements of AHL (including all related notes or schedules) included or incorporated by reference in the AHL SEC Documents complied as to form, as of their respective dates of filing with the SEC, in all material respects with the published rules and regulations of the SEC with respect thereto, have been prepared in accordance with GAAP (except, in the case of unaudited quarterly statements, as permitted by Form 10-Q of the SEC or other rules and regulations of the SEC) applied on a consistent basis during the periods involved (except (i) as may be indicated in the notes thereto or (ii) as permitted by Regulation S-X) and fairly present in all material respects the consolidated financial position of AHL and its consolidated Subsidiaries as of the dates thereof and the consolidated results of their operations and cash flows for the periods shown (subject, in the case of unaudited quarterly financial statements, to normal year-end adjustments).

(c) Neither AHL nor any of its Subsidiaries has any liabilities of any nature (whether accrued, absolute, contingent or otherwise) that would be required under GAAP, as in effect on the date of this Agreement, to be reflected on a consolidated balance sheet of the AHL (including the notes thereto) except liabilities (i) reflected or reserved against in the balance sheet (or the notes thereto) of AHL and its Subsidiaries as of December 31, 2020, included in the AHL Filed SEC Documents, (ii) incurred after December 31, 2020, in the ordinary course of business, (iii) as provided by this Agreement or otherwise incurred in connection with the Transactions in compliance with the terms of this Agreement or (iv) as would not have, individually or in the aggregate, a Material Adverse Effect.

(d) AHL is in compliance in all material respects with (i) the provisions of the Sarbanes-Oxley Act of 2002, as amended, and the rules and regulations of the SEC promulgated thereunder (collectively, the “Sarbanes-Oxley Act”) that are applicable to AHL and (ii) the rules and regulations of the NYSE that are applicable to AHL. With respect to each AHL SEC Document on Form 10-K or 10-Q, each of the principal executive officer and the principal financial officer of AHL has made all certifications required by Rule 13a-14 or 15(d) under the Exchange Act and Sections 302 and 906 of the Sarbanes-Oxley Act with respect to such AHL SEC Documents.

(e) None of the information supplied or to be supplied by or on behalf of AHL for inclusion or incorporation by reference in (i) the Joint Proxy Statement/Prospectus shall, on the date the Joint Proxy Statement/Prospectus is first mailed to shareholders of AHL and to the stockholders of AGM is filed with the SEC, respectively, at the time of any amendment thereof or supplement thereto and at the time of the AHL Shareholders Meeting and the AGM Stockholders Meeting, contain any untrue statement of a material fact or omit to state a material fact required to be stated therein or necessary in order to make the statements therein, in light of the circumstances under which they are made, not misleading and (ii) the Registration Statement shall, at the time the Registration Statement is declared effective by the SEC, contain any untrue statement of a material fact or omit to state a material fact required to be stated therein or necessary in order to make the statements therein not misleading. The Joint Proxy Statement/Prospectus will comply as to form in all material respects with the requirements of the Exchange Act. Notwithstanding the foregoing, AHL makes no representation or warranty with respect to statements made or incorporated by reference therein based on information supplied by or on behalf of AGM, Tango Holdings, AGM Merger Sub or AHL Merger Sub or any Affiliates thereof for inclusion or incorporation by reference in the Joint Proxy Statement/Prospectus or the Registration Statement.

(f) No material weaknesses exist with respect to the internal control over financial reporting of AHL that would be required to be disclosed by AHL pursuant to Item 308(a)(3) of Regulation S-K promulgated by the

 

A-16


Table of Contents

SEC that have not been disclosed in the AHL SEC Documents as filed with or furnished to the SEC prior to the date of this Agreement. AHL has established and maintains disclosure controls and procedures and internal control over financial reporting (as such terms are defined in paragraphs (e) and (f), respectively, of Rule 13a-15 under the Exchange Act) as required by Rule 13a-15 under the Exchange Act, designed to ensure that information required to be disclosed by AHL in the reports that it files and submits under the Exchange Act is recorded, processed, summarized and reported within the time periods specified in the SEC’s rules and forms, including that information required to be disclosed by AHL in the reports that it files and submits under the Exchange Act is accumulated and communicated to management of AHL, as appropriate, to allow timely decisions regarding required disclosure. AHL has disclosed, based on its most recent evaluation, to AHL’s outside auditors and the audit committee of the AHL Board, (i) all significant deficiencies and material weaknesses in the design and operation of internal control over financial reporting which are reasonably likely to adversely affect in any material respect AHL’s ability to record, process, summarize and report financial data and (ii) any fraud, whether or not material, that involves management or other employees who have a significant role in AHL’s internal control over financial reporting.

Section 3.06 Absence of Certain Changes. Since December 31, 2020, (a) except for the execution, delivery and performance of this Agreement and the discussions, negotiations and transactions related thereto or in connection with modifications, suspensions or alterations of operations resulting from, or determined by AHL and its Subsidiaries in good faith to be advisable and reasonably necessary in response to, COVID-19 and COVID-19 Measures, the business, properties and assets of AHL and its Subsidiaries have been carried on, conducted and operated in all material respects in the ordinary course of business and (b) neither AHL nor any of its Subsidiaries has taken any action or failed to take any action, or agreed to or authorized to do either of the foregoing, that would have resulted in a breach of clause (i), (ii), (v), (vi) and (xiv) of Section 5.01(a) had the restrictions thereunder been in effect since December 31, 2020. Since December 31, 2020, there has not been any event, circumstance, development, change or effect that has had or would have, individually or in the aggregate, a Material Adverse Effect.

Section 3.07 Legal Proceedings. Except as would not have, individually or in the aggregate, a Material Adverse Effect, there is no (a) pending or, to the Knowledge of AHL, threatened legal or administrative proceeding, suit, arbitration, action, claim, dispute, hearing, charge, complaint, indictment, litigation or, to the Knowledge of AHL, investigation against AHL or any of its Subsidiaries, or (b) outstanding injunction, order, judgment, ruling, decree or writ imposed upon AHL or any of its Subsidiaries or any director or officer of AHL or any of its Subsidiaries or, to the Knowledge of AHL, any other Person for whom AHL or any of its Subsidiaries may be liable as an indemnifying party or otherwise, in each case, by or before any Governmental Authority.

Section 3.08 Compliance with Laws; Permits. AHL and each of its Subsidiaries are, and since January 1, 2018, have been, in compliance with all federal, national, provincial, state, local or multinational laws, statutes, common laws, ordinances, codes, rules, orders, judgments, injunctions, writs, decrees, governmental guidelines or interpretations having the force of law, Permits, regulations, decrees, codes or executive orders enacted, issued, adopted, promulgated or applied by or on behalf of any Governmental Authorities (collectively, “Laws”) applicable to AHL or any of its Subsidiaries, except as would not have, individually or in the aggregate, a Material Adverse Effect. AHL and each of its Subsidiaries hold, and since January 1, 2018, have held, all licenses, franchises, permits, certificates, approvals, authorizations and registrations from Governmental Authorities necessary for AHL and each such Subsidiary, as applicable, to own, lease and operate its properties and assets and necessary for the lawful conduct of their respective businesses as each such business is now being conducted (collectively, “Permits”), and all such Permits are in full force and effect, except where the failure to hold the same or the failure of the same to be in full force and effect would not have, individually or in the aggregate, a Material Adverse Effect. AHL and each of its Subsidiaries are in compliance in all material respects with (a) the Foreign Corrupt Practices Act of 1977, as amended, and any rules and regulations promulgated thereunder (the “FCPA”), (b) the Organization for Economic Cooperation and Development Convention Against Bribery of Foreign Public Officials in International Business Transactions and legislation implementing such

 

A-17


Table of Contents

convention and (c) the United Kingdom Bribery Act of 2010, as amended, and any rules and regulations promulgated thereunder (the “UK Bribery Act”).

Section 3.09 Tax Matters. Except as would not have, individually or in the aggregate, a Material Adverse Effect:

(a) AHL and each of its Subsidiaries have prepared (or caused to be prepared) and timely filed (taking into account valid extensions of time within which to file) all Tax Returns required to be filed by any of them. All such filed Tax Returns (taking into account all amendments thereto) are true, complete and accurate.

(b) All Taxes owed by AHL and each of its Subsidiaries that are due (whether or not shown on any Tax Return) have been timely paid or have been adequately reserved against AHL’s financial statements in accordance with GAAP and Applicable SAP.

(c) AHL has not received written notice of any pending audits, examinations, investigations, claims, enquiries, or other proceedings in respect of any Taxes or Tax Returns of AHL or any of its Subsidiaries.

(d) There are no Liens for Taxes on any of the assets of AHL or any of its Subsidiaries other than Permitted Liens.

(e) None of AHL or any of its Subsidiaries has been a “controlled corporation” or a “distributing corporation” in any distribution occurring during the two-year period ending on the date of this Agreement that was purported or intended to be governed by Section 355 of the Code (or any similar provision of applicable Law).

(f) No deficiency for any Tax has been asserted or assessed by any Governmental Authority in writing against AHL or any of its Subsidiaries, except for deficiencies that have been satisfied by payment in full, settled or withdrawn or that have been adequately reserved.

(g) Neither AHL nor any of its Subsidiaries has waived any statute of limitations in respect of Taxes or agreed to any extension of time with respect to an assessment or deficiency for Taxes (other than pursuant to extensions of time to file Tax Returns obtained in the ordinary course).

(h) Neither AHL nor any of its Subsidiaries has participated in, been engaged in or party to or promoter of any “listed transaction” within the meaning of Treasury Regulation Section 1.6011-4(b)(2) or comparable provision of any other applicable Tax Law or any scheme, transaction or arrangement which was required by Part 7 of the Finance Act 2004 of the United Kingdom or comparable provision of any other applicable Tax Law to be specifically disclosed to a taxing authority.

(i) AHL and each of its Subsidiaries have, within the time and manner prescribed by Law, withheld and paid over to the proper Governmental Authority all amounts required to have been so withheld and paid over, except with respect to matters for which adequate accruals or reserves have been established, in accordance with GAAP, on AHL’s financial statements, and have complied with all related Tax information reporting provisions of all applicable Laws.

(j) No claim in writing has been made by any Governmental Authority in a jurisdiction where AHL or its Subsidiaries do not file Tax Returns that AHL or its Subsidiaries are or may be subject to Tax in that jurisdiction.

(k) Each of the AHL Insurance Subsidiaries qualifies as a life insurance company for the purposes of the Code except for Athene Annuity Re Ltd. and Athene Co-Invest Reinsurance Affiliate 1B Ltd. Each of the AHL Insurance Subsidiaries that is a corporation domiciled in the United States is, and always has been, subject to taxation under Subchapter L of the Code.

(l) Neither AHL nor any of its Subsidiaries has taken or agreed to take any action, or, after reasonable diligence and in consultation with AHL’s Counsel, is aware of the existence of any fact or circumstance, that could reasonably be expected to impede or prevent, for U.S. federal income tax purposes, (i) the Mergers, taken

 

A-18


Table of Contents

together along with any Operating Group Unit Exchange, from qualifying as a transaction described in Section 351 of the Code or (ii) AHL’s Counsel from delivering the AHL Tax Opinion described in Section 6.03(d).

Section 3.10 Insurance Product Related Tax Matters. Except as would not have, individually or in the aggregate, a Material Adverse Effect:

(a) Each of the AHL Insurance Subsidiaries has substantially complied with all applicable requirements under the Code with respect to the AHL Insurance Contracts issued or entered into by such AHL Insurance Subsidiary, including reporting, withholding and disclosure requirements, and has reported all distributions under such AHL Insurance Contracts substantially in accordance with the Tax laws relevant to such AHL Insurance Contracts.

(b) There are no currently pending U.S. federal, state, local or foreign audits or other administrative or judicial proceedings against any of AHL and its Subsidiaries with regard to the Tax treatment of any AHL Insurance Contracts issued, reinsured to or sold by any AHL Insurance Subsidiary.

(c) The Tax treatment of each AHL Insurance Contract is not, and since the time of issuance or subsequent modification has not been, less favorable to the purchaser, policyholder or intended beneficiaries thereof, than the Tax treatment either that was purported to apply in written materials provided by the issuer of such AHL Insurance Contract, in each case at the time of its issuance (or any subsequent modification of such AHL Insurance Contract) or for which such AHL Insurance Contract would reasonably have been expected to qualify at the time of issuance (or subsequent modification).

(d) None of AHL and its Subsidiaries is party to any “hold harmless,” Tax sharing or indemnification agreements regarding the Tax qualification or treatment of any AHL Insurance Contract

(e) Since December 31, 2016, no AHL Insurance Subsidiary has requested relief from the IRS concerning the qualification of any AHL Insurance Contract issued by such AHL Insurance Subsidiary under, or in compliance with, the Code and the Treasury Regulations promulgated thereunder.

Section 3.11 Employee Benefits.

(a) Section 3.11(a) of the AHL Disclosure Schedule contains a true and complete list, as of the date of this Agreement, of each material AHL Plan. With respect to each material AHL Plan, AHL shall have made available to AGM within twenty (20) business days following the date of this Agreement true and complete copies (to the extent applicable) of (i) the plan document, including any amendments thereto, other than any document that AHL or any of its Subsidiaries is prohibited from making available to AGM as the result of applicable Law relating to the safeguarding of data privacy, (ii) the most recent summary plan description for each material AHL Plan for which such summary plan description is required by applicable Law and summary of material modifications, (iii) each insurance or group annuity contract or other funding vehicle, (iv) the most recent annual report on Form 5500 required to be filed with the IRS with respect thereto (if any) and (v) all material communications with any Governmental Authority.

(b) Except as would not have, individually or in the aggregate, a Material Adverse Effect, (i) each AHL Plan has been operated and administered in compliance with its terms and applicable Laws and (ii) each AHL Pension Plan that, as of the date of this Agreement, is intended to be “qualified” within the meaning of Section 401(a) of the Code has received a favorable determination letter from the IRS or is entitled to rely upon a favorable opinion issued by the IRS, and to the Knowledge of AHL, there are no existing circumstances or any events that have occurred that could reasonably be expected to cause the loss of any such qualification status of any such AHL Pension Plan.

(c) Except as would not have, individually or in the aggregate, a Material Adverse Effect, during the last six (6) years and through the Closing, no liability under Title IV or Section 302 of ERISA shall have been incurred by AHL or any of its Subsidiaries or any trade or business, whether or not incorporated, that together

 

A-19


Table of Contents

with AHL or any of its Subsidiaries would be deemed a single employer within the meaning of Section 4001(b) of ERISA (an “ERISA Affiliate”) that has not been satisfied in full, and no condition exists that presents a material risk to AHL, its Subsidiaries or any ERISA Affiliate of incurring any such liability.

(d) Except as would not have, individually or in the aggregate, a Material Adverse Effect, (i) no AHL Plan provides health, medical, dental or life insurance benefits following retirement or other termination of employment to any current or former employee or service provider of AHL or any of its Subsidiaries except as may be required under the Consolidated Omnibus Budget Reconciliation Act of 1985, as amended, and at the expense of such employee or service provider, (ii) to the Knowledge of AHL, there are no material pending claims against AHL or any of its Subsidiaries with respect to any AHL Plan, by or on behalf of any employee, former employee or beneficiary covered under any such AHL Plan (other than routine claims for benefits) and (iii) each AHL Plan subject to Section 409A of the Code is, and has been since January 1, 2009, in compliance in form and operation with Section 409A of the Code and the applicable guidance and regulations thereunder.

(e) Except as otherwise provided under this Agreement, the consummation of the Transactions will not, in and of itself, (i) accelerate the time of payment or vesting, or increase the amount of compensation due to any current or former director, officer or employee of AHL or any of its Subsidiaries (whether by virtue of any termination, severance, change of control or similar benefit or otherwise), (ii) entitle any current or former director, officer or employee of AHL or any of its Subsidiaries to severance pay, unemployment compensation or any other payment, (iii) require AHL to transfer or set aside any assets to fund any benefits under any AHL Plan, (iv) limit or restrict the right to amend, terminate or transfer the assets of any AHL Plan on or following the AHL Effective Time or (v) result in the payment of any amount that could, individually or in combination with any other payment, constitute an “excess parachute payment” (as defined in Section 280G(b)(1) of the Code). AHL shall have made available to AGM within twenty (20) business days following the date of this Agreement the “base amount” for each “disqualified individual” and a reasonable estimate of potential “parachute payments” such person could receive (each as defined in Section 280G of the Code). Neither AHL nor any of its Subsidiaries is a party to or has any obligation under any AHL Plan or otherwise to compensate, gross-up or indemnify any person for Taxes payable pursuant to Section  409A or 4999 of the Code.

Section 3.12 Labor Matters. (a) (i) Neither AHL nor any of its Subsidiaries is a party to, or bound by, any collective bargaining agreement, labor agreement or other labor-related agreement with a labor union, labor organization, trades council, works council or similar organization and (ii) to the Knowledge of AHL, there are (A) no labor organizing activities or representation or certification demands, petitions or proceedings by any labor organization, labor union, trades council, works council or group of employees of AHL or any of its Subsidiaries to organize or represent any employees of AHL or any of its Subsidiaries, and no demand for recognition or certification as the exclusive bargaining representative of any employees has been made by or on behalf of any labor union, labor organization, trades council, works council or similar organization, (B) no labor union, labor organization, trades council, works council or similar organization or group of employees that represents or claims to represent employees of AHL or any of its Subsidiaries, (C) there is no pending or threatened strike, lockout, slowdown, work stoppage, material unfair labor practice charge, material grievance or material arbitration against or affecting AHL or any of its Subsidiaries, (D) AHL and its Subsidiaries are not and have not been: (1) a “contractor” or “subcontractor” (as defined by Executive Order 11246), (2) required to comply with Executive Order 11246 or (3) required to maintain an affirmative action plan, except, in each case, as would not have, individually or in the aggregate, a Material Adverse Effect.

(b) Except as would not have, individually or in the aggregate, a Material Adverse Effect, (i) each of AHL and its Subsidiaries is, and has been since January 1, 2017, in compliance in all material respects with all federal, state, local and foreign Laws regarding labor, employment and employment practices, and (ii) there are no pending or, to AHL’s Knowledge, threatened material Actions against AHL or any of its Subsidiaries brought by or on behalf of any applicant for employment, any employee or service provider of AHL, any current or former leased employee, intern, volunteer or “temp” of AHL or any of its Subsidiaries, or any person alleging to be a current or former employee, or any group or class of the foregoing, or any Governmental Authority, alleging: (A) violation of any labor or employment Laws; (B) breach of any collective bargaining or similar

 

A-20


Table of Contents

agreement; (C) breach of any express or implied contract of employment; (D) wrongful termination of employment; or (E) any other discriminatory, wrongful or tortious conduct in connection with any employment relationship, including before the Equal Employment Opportunity Commission.

(c) Except as would not have, individually or in the aggregate, a Material Adverse Effect, AHL and its Subsidiaries have not incurred any material liability or obligation under the Worker Adjustment and Retraining Notification Act and the regulations promulgated thereunder or any similar state, local or foreign Law that remains unsatisfied. Within the last three (3) months, there has not been any plant closing or mass layoff, or term of similar import under any applicable similar Law.

(d) Except as would not have, individually or in the aggregate, a Material Adverse Effect, to the Knowledge of AHL, in the last five (5) years, no allegations of sexual or other unlawful harassment or discrimination have been made against (i) any officer of AHL or its Affiliates or (ii) any AHL employee at a level of Vice President or above.

Section 3.13 Investments; Derivatives. Except for Investment Assets sold in the ordinary course of business, in compliance with AHL’s policies with respect to the investment of the Investment Assets or as permitted or otherwise contemplated by this Agreement, each of AHL and its Subsidiaries, as applicable, has good and marketable title to all of the Investment Assets it purports to own, free and clear of all Liens except Permitted Liens. For the purposes hereof, “Investment Assets” means the bonds, stocks, mortgage loans and other investments carried on the books and records of AHL and its Subsidiaries as of December 31, 2020, together with such bonds, stocks, mortgage loans and other investments acquired by AHL and its Subsidiaries between December 31, 2020 and the date of this Agreement.

Section 3.14 Intellectual Property. (a) Except as would not have, individually or in the aggregate, a Material Adverse Effect, AHL and its Subsidiaries have sufficient rights to use all Intellectual Property used in the conduct of the business of AHL and its Subsidiaries as currently conducted.

(b) Except as would not have, individually or in the aggregate, a Material Adverse Effect, no claims against AHL or any of its Subsidiaries are pending or, to the Knowledge of AHL, threatened (i) challenging the ownership, enforceability, scope, validity or use by AHL or any of its Subsidiaries of any Intellectual Property or (ii) alleging that AHL or any of its Subsidiaries is violating, misappropriating or infringing the Intellectual Property rights of any Person.

(c) Except as would not have, individually or in the aggregate, a Material Adverse Effect, (i) to the Knowledge of AHL, no Person is misappropriating, violating or infringing the rights of AHL or any of its Subsidiaries with respect to any Intellectual Property owned by AHL or a Subsidiary of AHL and (ii) to the Knowledge of AHL, the operation of the business of AHL and its Subsidiaries as currently conducted does not violate, misappropriate or infringe the Intellectual Property rights of any other Person.

(d) Except as would not have, individually or in the aggregate, a Material Adverse Effect, (i) AHL and each of its Subsidiaries have taken reasonable measures to protect the (A) information technology systems owned or controlled by AHL or such Subsidiary and used in the course of the operations of its business and (B) personal information gathered, used or held for use by AHL or such Subsidiary in the course of the operations of its business, and (ii) to the Knowledge of AHL, there has not been any unauthorized disclosure or use of, or access to, any such personal information or breach of security of such information technology systems.

Section 3.15 Anti-Takeover Provisions. No “fair price”, “moratorium”, “control share acquisition” or other similar anti-takeover statute or similar statute or regulation (each, a “Takeover Law”) applies to AHL with respect to this Agreement or the AHL Merger.

Section 3.16 Real Property. Except as would not have, individually or in the aggregate, a Material Adverse Effect, (a) AHL or one of its Subsidiaries has a good and valid leasehold interest in each material AHL Lease, free and clear of all Liens (other than Permitted Encumbrances) and (b) none of AHL or any of its Subsidiaries

 

A-21


Table of Contents

has received written notice of any material default under any agreement evidencing any Lien or other agreement affecting any material AHL Lease, which default continues on the date of this Agreement.

Section 3.17 Contracts. (a) For purposes of this Agreement, “Material Contract” means all Contracts to which AHL or any of its Subsidiaries is a party or by which AHL, any of its Subsidiaries or any of their respective properties or assets is bound (other than AHL Plans and Contracts pertaining to Investment Assets) that:

(i) are or would be required to be filed by AHL as a “material contract” pursuant to Item 601(b)(10) of Regulation S-K under the Securities Act;

(ii) with respect to a joint venture, partnership or other similar agreement or arrangement, relate to the formation or management of any such partnership or joint venture;

(iii) provide for Indebtedness of AHL or any of its Subsidiaries having an outstanding or committed amount in excess of $100 million, other than any Indebtedness between or among any of AHL and any of its Subsidiaries and other than any letters of credit;

(iv) have been entered into since January 1, 2018, and involve the acquisition from another Person or disposition to another Person of capital stock or other equity interests of another Person or of a business, or any material assets or business of another Person, in each case, for aggregate consideration under such Contract in excess of $100 million;

(v) restrict the transfer of equity interests of AHL or any of its Subsidiaries;

(vi) prohibit the payment of dividends or distributions in respect of the capital of AHL or any of its wholly owned Subsidiaries, prohibit the pledging of the capital of AHL or any wholly owned Subsidiary of AHL or prohibit the issuance of any guarantee by AHL or any wholly owned Subsidiary of AHL;

(vii) agency, broker, selling, marketing or similar agreements between any AHL Insurance Subsidiary and any Producer of the AHL Insurance Subsidiary who or which was responsible for placing 1% or more of the aggregate statutory gross written premium of the AHL Insurance Subsidiary for the year ended December 31, 2020;

(viii) are with any financial advisor of AHL or any of its Subsidiaries relating to the Transactions;

(ix) contain provisions that prohibit AHL or any of its Subsidiaries or any Person that controls, or is under common control with, AHL from competing in any line of business or grant a right of exclusivity to any Person which prevents AHL or any Subsidiary or Affiliate of AHL from entering any territory, market or field or freely engaging in business anywhere in the world, other than Contracts that can be terminated (including such restrictive provisions) by AHL or any of its Subsidiaries on less than ninety (90) days’ notice without payment by AHL or any Subsidiary of AHL of any penalty;

(x) pursuant to which AHL or any of its Subsidiaries (A) is granted or obtains any right to use any material Intellectual Property (other than Contracts granting rights to use common or industry standard commercially available business infrastructure and administrative software (e.g., database, enterprise resource planning, business management planning, desktop and similar software) and commercially available, off-the-shelf software (including “shrink-wrap” or “click-wrap” agreements)) or (B) grants an exclusive license to, or option to acquire, any Intellectual Property owned by AHL or any of its Subsidiaries that is material to the conduct of the businesses of AHL and its Subsidiaries as currently conducted (excluding licenses granted to third parties in the ordinary course of business);

(xi) involve or would reasonably be expected to involve aggregate payments or receipts by or to it and/or its Subsidiaries in excess of $10 million in any twelve-month period, other than those terminable on less than ninety (90) days’ notice without payment by AHL or any Subsidiary of AHL of any material penalty;

(xii) include an indemnification obligation of AHL or any of its Subsidiaries with a maximum potential liability in excess of $10 million;

 

A-22


Table of Contents

(xiii) all material reinsurance or retrocession treaties and agreements of AHL or any of its Subsidiaries (the “AHL Reinsurance Contracts”);

(xiv) all investment asset management agreements of AHL or any of its Subsidiaries; or

(xv) require any capital expenditure (or series of capital expenditures) by AHL or any of its Subsidiaries in an amount in excess of $10 in the aggregate.

(b) (i) Each Material Contract is valid and binding on AHL and/or any of its Subsidiaries to the extent such Person is a party thereto, as applicable, and, to the Knowledge of AHL, each other party thereto, and is in full force and effect, except where the failure to be valid, binding or in full force and effect would not have a Material Adverse Effect, (ii) AHL and each of its Subsidiaries, and, to the Knowledge of AHL, any other party thereto, have performed all obligations required to be performed by them under each Material Contract, except where such noncompliance would not have a Material Adverse Effect, (iii) neither AHL nor any of its Subsidiaries has received notice of the existence of any event or condition which constitutes, or, after notice or lapse of time or both, would reasonably be expected to constitute, a default on the part of AHL or any of its Subsidiaries under any Material Contract, except where such default would not have a Material Adverse Effect and (iv) there are no events or conditions which constitute, or, after notice or lapse of time or both, would reasonably be expected to constitute, a default on the part of any counterparty under such Material Contract, except as would not have a Material Adverse Effect.

Section 3.18 Insurance Subsidiaries. Except as would not have, individually or in the aggregate, a Material Adverse Effect, each Subsidiary of AHL that conducts the business of insurance or reinsurance (each, a “AHL Insurance Subsidiary”) is (a) duly licensed or authorized as an insurance company or reinsurance company, as applicable, in its jurisdiction of organization and (b) duly licensed, authorized or otherwise eligible to transact the business of insurance or reinsurance, as applicable, in each other jurisdiction where it is required to be so licensed, authorized or otherwise eligible in order to conduct its business as currently conducted.

Section 3.19 Statutory Statements; Examinations. (a) Except as would not have, individually or in the aggregate, a Material Adverse Effect or for any failure to file or submit the same that has been cured or resolved to the satisfaction of the applicable Insurance Regulator, since January 1, 2018, each of AHL Insurance Subsidiaries has filed or submitted all material annual, quarterly and other periodic statements, together with all exhibits, interrogatories, notes, schedules and actuarial opinions, affirmations or certifications, in each case, required by applicable Insurance Law to be filed with or submitted to the appropriate Insurance Regulator of each jurisdiction in which it is licensed, authorized or otherwise eligible with respect to the conduct of the business of insurance or reinsurance, as applicable (collectively, the “AHL Statutory Statements”).

(b) The financial statements included in such AHL Statutory Statements were prepared in accordance with Applicable SAP, applied on a consistent basis during the periods involved, and fairly present in all material respects the statutory financial position of the relevant AHL Insurance Subsidiary as of the respective dates thereof and the results of operations and changes in capital and surplus (or stockholders’ equity, as applicable) of such AHL Insurance Subsidiary for the respective periods then ended. Such AHL Statutory Statements complied in all material respects with all applicable Insurance Laws when filed or submitted and no material violation or deficiency has been asserted in writing (or, to the Knowledge of AHL, orally) by any Insurance Regulator with respect to any of such AHL Statutory Statements that has not been cured or otherwise resolved to the satisfaction of such Insurance Regulator.

(c) Except as would not have, individually or in the aggregate, a Material Adverse Effect, all material deficiencies or violations noted in any examination reports of any Insurance Regulators received by AHL on or after January 1, 2018 relating to AHL Insurance Subsidiaries have been cured or resolved to the satisfaction of the applicable Insurance Regulator. Without limiting the generality of the foregoing, there are no unpaid claims or assessments made in writing or, to the Knowledge of AHL, threatened in writing against AHL or any of its Subsidiaries by any insurance guaranty associations or similar organizations in connection with such association’s or other organization’s insurance guaranty fund, other than unpaid claims or assessments

 

A-23


Table of Contents

(i) disclosed, provided for, reflected in, reserved against or otherwise described in the AHL Statutory Statements or (ii) as would not have, individually or in the aggregate, a Material Adverse Effect.

(d) Since December 31, 2020, no material fine or penalty has been imposed on any AHL Insurance Subsidiary by any Insurance Regulator.

Section 3.20 Agreements with Insurance Regulators. Except as would not have, individually or in the aggregate, a Material Adverse Effect, (a) there is no (i) written agreement, memorandum of understanding, commitment letter or similar undertaking with any Insurance Regulator that is binding on AHL or any AHL Insurance Subsidiary, or (ii) order or directive by, or supervisory letter or cease-and-desist order from, any Insurance Regulator that is binding on AHL or any AHL Insurance Subsidiary and (b) neither AHL nor any of the AHL Insurance Subsidiaries have adopted any board resolution at the request of any Insurance Regulator, in the case of each of clauses (a) and (b), that (A) limits in any material respect the ability of any AHL Insurance Subsidiary to issue or enter into AHL Insurance Contracts or other reinsurance or retrocession treaties or agreements, slips, binders, cover notes or other similar arrangements, (B) requires the divestiture of any material investment of any AHL Insurance Subsidiary, (C) limits in any material respect the ability of any AHL Insurance Subsidiary to pay dividends or (D) requires any material investment of any AHL Insurance Subsidiary to be treated as a non-admitted asset (or the local equivalent).

Section 3.21 Insurance.

(a) All policy and contract forms on which any AHL Insurance Subsidiary has issued AHL Insurance Contracts and all amendments, applications, marketing materials, brochures, illustrations and certificates pertaining thereto have, to the extent required by applicable Law, been approved by all applicable Governmental Authorities or filed with such Governmental Authorities, subject to such exceptions as would not, individually or in the aggregate, have a Material Adverse Effect.

(b) Except as would not have, individually or in the aggregate, a Material Adverse Effect, the AHL Insurance Subsidiaries have marketed, sold and issued the AHL Insurance Contracts in compliance with applicable Law, including (i) all applicable requirements and prohibitions relating to suitability of sales and replacement of policies and annuity products, (ii) all applicable requirements relating to the disclosure of the nature of insurance products as policies of insurance, (iii) all applicable requirements relating to insurance product projections and illustrations and (iv) all applicable requirements relating to the advertising, sales and marketing of insurance and annuity products and guaranteed investment contracts.

(c) Except as would not have, individually or in the aggregate, a Material Adverse Effect, (i) each AHL Insurance Subsidiary has appropriately taken credit in its AHL Statutory Statements pursuant to Insurance Laws for all reinsurance, coinsurance or excess insurance ceded pursuant to any AHL Reinsurance Contract to which it is a party, (ii) none of the AHL Insurance Subsidiaries or, to the Knowledge of AHL, any reinsurer under any AHL Reinsurance Contract is insolvent or the subject of a rehabilitation, liquidation, conservatorship, receivership, bankruptcy or similar proceeding and the financial condition of any such reinsurer is not impaired to the extent that a default thereunder is reasonably anticipated, (iii) no written notice of intended cancelation has been received by any AHL Insurance Subsidiary from any such reinsurer, and there are no disputes under any AHL Reinsurance Contract and (iv) all reinsurance premiums due under the AHL Reinsurance Contracts have been paid in full or were adequately accrued or reserved for by the AHL Insurance Subsidiaries.

Section 3.22 Insurance Producers. Except as would not have, individually or in the aggregate, a Material Adverse Effect, to the Knowledge of AHL, each Person, including salaried employees of AHL or its Subsidiaries, performing the duties of insurance producer, agency, managing general agent, third party administrator, broker, solicitor, adjuster, marketer, underwriter, wholesaler, distributor, producer or customer representative for AHL (collectively, “Producers”), at the time such Producer wrote, sold, solicited, produced, serviced or adjusted business, or performed such other act for or on behalf of AHL or any of its Subsidiaries that may require a producer’s, solicitor’s, broker’s, adjusters’ or other insurance license, was duly licensed and

 

A-24


Table of Contents

appointed, where required, as an insurance producer, managing general agent, third party administrator, broker, solicitor or adjuster, as applicable (for the type of business written, sold or produced by such insurance producer, agency, managing general agent, third party administrator, broker, solicitor, adjuster or customer representative), in the particular jurisdiction in which such Producer wrote, sold, produced, solicited or serviced such business. Except as would not have, individually or in the aggregate, a Material Adverse Effect, no such Producer violated any term or provision of applicable Law relating to the sale or production of any AHL Insurance Contract and no Producer has breached the terms of any agency or broker contract with an AHL Insurance Subsidiary or violated any Law or policy of an AHL Insurance Subsidiary in the solicitation, negotiation, writing, sale or production of business for any AHL Insurance Subsidiary.

Section 3.23 Reserves. The insurance policy reserves for benefits, claims, losses (including incurred, but not reported, losses and losses in course of settlement), loss adjustment expenses (whether allocated or unallocated) and unearned premiums of each AHL Insurance Subsidiary contained in its AHL Statutory Statements (a) were, except as otherwise noted in the applicable AHL Statutory Statement, determined in all material respects in accordance with generally accepted actuarial standards, (b) were computed on the basis of methodologies consistent with those used in computing the corresponding reserves in prior fiscal years, except as otherwise noted in the financial statements and the notes thereto included in such AHL Statutory Statements and (c) satisfied the requirements of all applicable Insurance Laws in all material respects.

Section 3.24 Separate Accounts. Each separate account maintained by an AHL Insurance Subsidiary that is utilized in connection with its respective AHL Insurance Contracts is (i) duly and validly established and maintained in compliance in all material respects with applicable Law and (ii) is operating and, at all times since January 1, 2018 (or, if later, the date of its establishment), has been operated in compliance in all material respects with applicable Law.

Section 3.25 Insurance Policies. Except as would not have, individually or in the aggregate, a Material Adverse Effect, (a) all insurance policies maintained by AHL and its Subsidiaries of which AHL or any of its Subsidiaries is the beneficiary are in full force and effect and all premiums due and payable thereon have been paid and (b) neither AHL nor any of its Subsidiaries is in breach or default of any of the insurance policies or has taken any action or failed to take any action which, with notice or lapse of time, would constitute such a breach or default or permit termination or modification of any of the insurance policies.

Section 3.26 Brokers and Other Advisors. Except for Lazard Frères & Co. LLC and Houlihan Lokey Capital, Inc., the fees and expenses of which will be paid by AHL, no broker, investment banker, financial advisor or other Person is entitled to any broker’s, finder’s, financial advisor’s or other similar fee or commission, or the reimbursement of expenses in connection therewith, in connection with the Transactions based upon arrangements made by or on behalf of AHL or any of its Subsidiaries.

Section 3.27 Related Party Transactions. Since December 31, 2018 through the date of this Agreement, there have been no transactions or Contracts, and there currently are no proposed transactions or Contracts, between AHL and any of its Subsidiaries, on the one hand, and any director, officer or employee of AHL or any of its Subsidiaries, on the other hand, of a type that would be required to be, but has not been, disclosed under Item 404 of Regulation S-K of the SEC.

Section 3.28 No Other Representations or Warranties.

(a) Except for the representations and warranties made by AHL in this Article III, in any certificate delivered pursuant to Sections 6.02(a)-(c) or in the case of fraud or willful breach, neither AHL nor any other Person makes any other express or implied representation or warranty with respect to AHL or any of its Subsidiaries or their respective businesses, operations, assets, liabilities, condition (financial or otherwise) or prospects, notwithstanding the delivery or disclosure to AGM, Tango Holdings, AGM Merger Sub, AHL Merger Sub or any of their respective Representatives of any documentation, forecasts or other information with respect

 

A-25


Table of Contents

to any one or more of the foregoing, and each of AGM, Tango Holdings, AGM Merger Sub and AHL Merger Sub acknowledges the foregoing. In particular, and without limiting the generality of the foregoing, except for the representations and warranties made by AHL in this Article III, in any certificate delivered pursuant to Sections 6.02(a)-(c) or in the case of fraud or willful breach, neither AHL nor any other Person makes or has made any express or implied representation or warranty to AGM, Tango Holdings, AGM Merger Sub, AHL Merger Sub or any of their respective Representatives with respect to (i) any financial projection, forecast, estimate, budget or prospect information relating to AHL, any of its Subsidiaries or their respective businesses, (ii) any judgment based on actuarial principles, practices or analyses by any Person or as to the future satisfaction or outcome of any assumption or otherwise concerning reserves for losses, loss adjustment expenses or uncollectible reinsurance or (iii) any oral or written information presented to AGM, Tango Holdings, AGM Merger Sub, AHL Merger Sub or any of their respective Representatives in the course of their due diligence investigation of AHL, the negotiation of this Agreement or the course of the Transactions.

(b) Notwithstanding anything contained in this Agreement to the contrary, AHL acknowledges and agrees that neither AGM nor any other Person has made or is making, and AHL expressly disclaims reliance upon, any representations, warranties or statements relating to AGM or its Subsidiaries whatsoever, express or implied, beyond those expressly given by AGM, Tango Holdings, AGM Merger Sub and AHL Merger Sub in Article IV, the AGM Disclosure Schedules or any certificate delivered pursuant to this Agreement, including any implied representation or warranty as to the accuracy or completeness of any information regarding AGM furnished or made available to AHL, or any of its representatives. Without limiting the generality of the foregoing, AHL acknowledges that, except as expressly provided in Article IV, the AGM Disclosure Schedules or any certificate delivered pursuant to this Agreement, no representations or warranties are made with respect to any projections, forecasts, estimates, budgets or prospect information that may have been made available to AHL or any of its representatives.

ARTICLE IV

REPRESENTATIONS AND WARRANTIES OF AGM

AGM, Tango Holdings, AGM Merger Sub and AHL Merger Sub jointly and severally represent and warrant to AHL that, except as (A) set forth in the disclosure schedule delivered by AGM to AHL on the date of this Agreement (the “AGM Disclosure Schedule”) (it being understood that any information set forth on one section or subsection of the AGM Disclosure Schedule shall be deemed to apply to and qualify the section or subsection of this Agreement to which it corresponds in number and each other section or subsection of this Agreement to the extent that it is reasonably apparent on the face of such disclosure that such information is relevant to such other section or subsection) or (B) disclosed in any report, schedule, form, statement or other document filed with, or furnished to, the SEC since January 1, 2018 by AGM and publicly available prior to the date of this Agreement (the “AGM Filed SEC Documents”), other than disclosure contained in the “Risk Factors” or “Forward-Looking Statements” sections of such AGM Filed SEC Documents or that otherwise constitute risk factors or forward looking statements of risks generally faced by participants in the industries in which AGM operates without disclosure of specific facts and circumstances:

Section 4.01 Organization; Standing. (a) AGM is a corporation duly organized, validly existing and in good standing under Delaware Law. AGM has all requisite power and authority necessary to carry on its business as it is now being conducted and to own, lease and operate its assets and properties, except (other than with respect to the due organization and valid existence of AGM) as would not have, individually or in the aggregate, a AGM Material Adverse Effect. AGM is duly licensed or qualified to do business and is in good standing (where such concept is recognized under applicable Law) in each jurisdiction in which the nature of the business conducted by it or the character or location of the properties and assets owned or leased by it makes such licensing or qualification necessary, except where the failure to be so licensed, qualified or in good standing would not have, individually or in the aggregate, a AGM Material Adverse Effect. A true and complete copy of each AGM

 

A-26


Table of Contents

Organizational Document is included in the AGM Filed SEC Documents. AGM is not in violation of the AGM Organizational Documents and no Subsidiary of AGM is in violation of any of its organizational documents, except as would not be material to AGM and its Subsidiaries taken as a whole.

(b) Each of AGM’s Subsidiaries is duly organized, validly existing and in good standing (where such concept is recognized under applicable Law) under the Laws of the jurisdiction of its organization, except as would not be material to AGM and its Subsidiaries taken as a whole.

(c) Tango Holdings is a corporation duly organized, validly existing and in good standing under Delaware Law. AHL Merger Sub is an exempted company duly organized, validly existing and in good standing under the Laws of Bermuda. AGM Merger Sub is a corporation duly organized, validly existing and in good standing under Delaware Law. Each of Tango Holdings, and AGM Merger Sub and AHL Merger Sub has all requisite power and authority necessary to carry on its business as it is now being conducted and to own, lease and operate its assets and properties, except (other than with respect to the due organization and valid existence of Tango Holdings, AGM Merger Sub and AHL Merger Sub) as would not have, individually or in the aggregate, a AGM Material Adverse Effect. Each of Tango Holdings, AGM Merger Sub and AHL Merger Sub is duly licensed or qualified to do business and is in good standing (where such concept is recognized under applicable Law) in each jurisdiction in which the nature of the business conducted by it or the character or location of the properties and assets owned or leased by it makes such licensing or qualification necessary, except where the failure to be so licensed, qualified or in good standing would not have, individually or in the aggregate, a AGM Material Adverse Effect. AGM has made available to AHL true and complete copies of the certificate or articles of incorporation, code of regulations, memorandum of association, bye-laws or comparable governing documents, each as amended to the date of this Agreement, as applicable, of each of Tango Holdings, AGM Merger Sub and AHL Merger Sub.

Section 4.02 Capitalization. (a) The authorized capital stock of AGM consists of 90,000,000,000 AGM Shares, 999,999,999 Class B Common Stock, par value $0.00001 per share (the “AGM Class B Common Stock”), 1 Class C Common Stock, par value $0.00001 per share (the “AGM Class C Common Stock”), 11,000,000 Series A Preferred Stock, par value $0.00001 per share (the “AGM Series A Preferred Stock”), and 12,000,000 Series B Preferred Shares, par value $0.00001 per share (the “AGM Series B Preferred Stock”) and 8,977,000,000 undesignated and unissued preferred stock, par value $0.00001 per share. As of the Capitalization Date, (i) 232,222,572 AGM Shares (excluding any treasury shares which may be deemed to be issued), 1 AGM Class B Common Stock, 1 AGM Class C Common Stock, 11,000,000 AGM Series A Preferred Stock and 12,000,000 AGM Series B Preferred Stock were issued and outstanding, (ii) 0 AGM Shares were held by AGM and its Subsidiaries as treasury shares and (iii) the number of AGM Shares in respect of the AGM Share Plans and any equity based awards granted thereunder or otherwise are as set forth on Section 4.02(a) of the AGM Disclosure Schedule. Since the Capitalization Date through the date of this Agreement, other than in connection with the vesting, settlement or exercise of AGM Equity Awards, neither AGM nor any of its Subsidiaries has (I) issued any AGM Securities or incurred any obligation to make any payments based on the price or value of any AGM Securities or dividends paid thereon that were outstanding as of the Capitalization Date or (II) established a record date for, declared, set aside for payment or paid any dividend on, or made any other distribution in respect of, any shares of AGM’s capital stock.

(b) Except as described in this Section 4.02, as of the Capitalization Date, there were (i) no outstanding shares of capital stock of, or other equity or voting interests in, AGM, (ii) no outstanding securities of AGM convertible into or exchangeable for shares of capital stock of, or other equity or voting interests in, AGM, (iii) no outstanding options, warrants, rights or other commitments or agreements to acquire from AGM, or that obligate AGM to issue, any capital stock of, or other equity or voting interests in, or any securities convertible into or exchangeable for shares of capital stock of, or other equity or voting interests in, AGM, (iv) no obligations of AGM to grant, extend or enter into any subscription, warrant, right, convertible or exchangeable security or other similar agreement or commitment relating to any capital stock of, or other equity or voting interests in, AGM (the items in clauses (i), (ii), (iii) and (iv) being referred to collectively as “AGM Securities”) and (v) no other obligations by AGM or any of its Subsidiaries to make any payments based on the price or value

 

A-27


Table of Contents

of any AGM Securities or dividends paid thereon. There are no outstanding agreements or instruments of any kind that obligate AGM or any of its Subsidiaries to repurchase, redeem or otherwise acquire any AGM Securities (or obligate AGM to grant, extend or enter into any such agreements relating to any AGM Securities) or that grant any preemptive rights, subscription rights, anti-dilutive rights, rights of first refusal, registration rights or similar rights with respect to any AGM Securities. Except as described in this Section 4.02, no direct or indirect Subsidiary of AGM owns any AGM Shares. None of AGM or any Subsidiary of AGM is a party to any shareholders’ agreement, voting trust agreement, registration rights agreement or other similar agreement or understanding relating to any AGM Securities or any other agreement relating to the disposition, voting or dividends with respect to any AGM Securities. All outstanding AGM Shares, AGM Class B Common Stock, AGM Class C Common Stock, AGM Series A Preferred Stock and AGM Series B Preferred Stock, and all AGM Shares that may be issued upon the vesting, settlement or exercise of AGM Equity Awards, have been duly authorized and validly issued and are fully paid, nonassessable and free of preemptive rights.

(c) The AGM Shares, the AGM Series A Preferred Stock and the AGM Series B Preferred Stock constitute the only outstanding classes of securities of AGM or its Subsidiaries registered under the Exchange Act.

(d) Except as set forth on Section 4.02(d) of the AGM Disclosure Schedule, all of the outstanding shares of capital stock of, or other equity or voting interests in, each Subsidiary of AGM (except for directors’ qualifying shares or the like) are owned, directly or indirectly, beneficially and of record, by AGM free and clear of all Liens and material transfer restrictions, except for such Liens and transfer restrictions of general applicability as may be provided under the Securities Act or other applicable securities Laws (including any restriction on the right to vote, sell or otherwise dispose of such shares of capital stock or other equity or voting interests). Each outstanding share of capital stock of each Subsidiary of AGM that is held, directly or indirectly, by AGM, is duly authorized, validly issued, fully paid, nonassessable and free of preemptive rights, and there are no subscriptions, options, warrants, rights, calls, contracts or other commitments, understandings, restrictions or arrangements relating to the issuance, acquisition, redemption, repurchase or sale of any shares of capital stock or other equity or voting interests of any Subsidiary of AGM, including any right of conversion or exchange under any outstanding security, instrument or agreement, any agreements granting any preemptive rights, subscription rights, anti-dilutive rights, rights of first refusal or similar rights with respect to any securities of any Subsidiary of AGM. None of the Subsidiaries of AGM has any outstanding equity compensation plans relating to the capital stock of, or other equity or voting interests in, any Subsidiary of AGM. Neither AGM nor any of its Subsidiaries has any obligation to make any payments based on the price or value of any securities of any Subsidiary of AGM or dividends paid thereon.

Section 4.03 Authority; Noncontravention; Voting Requirements. (a) Each of AGM, Tango Holdings, AGM Merger Sub and AHL Merger Sub has all necessary power and authority to execute and deliver this Agreement (and in the case of the Statutory Merger Agreement, Tango Holdings and the AHL Merger Sub), and, subject to obtaining the AGM Stockholder Approval, to perform its obligations hereunder and to consummate the Transactions. The execution, delivery and performance by AGM, Tango Holdings, AGM Merger Sub and AHL Merger Sub of this Agreement (and in the case of the Statutory Merger Agreement, Tango Holdings and the AHL Merger Sub), and the consummation by AGM, Tango Holdings, AGM Merger Sub and AHL Merger Sub of the Transactions, have been duly and authorized and approved by the Boards of Directors of AGM, Tango Holdings, AGM Merger Sub and AHL Merger Sub, and except for obtaining the AGM Stockholder Approval, no other corporate action on the part of AGM, Tango Holdings, AGM Merger Sub and AHL Merger Sub is necessary to authorize the execution, delivery and performance by AGM, Tango Holdings, AGM Merger Sub and AHL Merger Sub of this Agreement (and in the case of the Statutory Merger Agreement, no other corporate action on the part of Tango Holdings and the AHL Merger Sub is necessary to authorize the execution, delivery and performance by AGM, Tango Holdings and AHL Merger Sub of this Agreement) and the consummation by AGM, Tango Holdings, AGM Merger Sub and AHL Merger Sub of the Transactions, other than executing and delivering the Statutory Merger Agreement, the filing of the AGM Certificate of Merger pursuant to the DGCL, any of the matters set forth on Schedule I, the filing of the Merger Application with the Registrar pursuant to the Bermuda Companies Act and the approval of this Agreement by Tango Holdings in its capacity as sole

 

A-28


Table of Contents

shareholder of AHL Merger Sub (which approval shall be provided by the written consent of Tango Holdings immediately following execution of this Agreement). This Agreement has been duly executed and delivered by AGM, Tango Holdings, AGM Merger Sub and AHL Merger Sub, and, assuming due authorization, execution and delivery hereof by AHL, constitutes a legal, valid and binding obligation of each of AGM, Tango Holdings, AGM Merger Sub and AHL Merger Sub, enforceable against each of them in accordance with its terms, subject to the Bankruptcy and Equity Exception. The Board of Directors of each of AGM, Tango Holdings, AGM Merger Sub and AHL Merger Sub has (i) determined that the Mergers, on the terms and subject to the conditions set forth herein, are fair to, and in the best interests of, AGM, Tango Holdings, AGM Merger Sub and AHL Merger Sub and their respective shareholders and (ii) adopted resolutions that have approved and declared advisable this Agreement and the Transactions contemplated hereby, and such resolutions have not been subsequently rescinded, modified or withdrawn in any way.

(b) Neither the execution and delivery of this Agreement by AGM, AGM Merger Sub and AHL Merger Sub or the Statutory Merger Agreement by AHL Merger Sub, nor the consummation by AGM, AGM Merger Sub and AHL Merger Sub of the Transactions, nor performance or compliance by AGM, AGM Merger Sub or AHL Merger Sub with any of the terms or provisions hereof, will (i) contravene, conflict with or violate any provision of the certificate or articles of incorporation, code of regulations, bye-laws, memorandum of association or other comparable charter or organizational documents of (A) AGM, AGM Merger Sub or AHL Merger Sub or (B) any of AGM’s other Subsidiaries or (ii) assuming (A) compliance with the matters set forth in Section 3.03(c) (other than Section 3.03(c)(ii)(A)) (and assuming the accuracy of the representations and warranties made in Section 3.03(c)), (B) that the actions described in Section 4.03(a) have been completed, (C) that the authorizations, consents and approvals referred to in Section 4.04 and, in the case of AHL Merger Sub, the approval of the Statutory Merger Agreement and in the case of AGM Merger Sub and AHL Merger Sub, the approval of this Agreement and the Mergers, in each case, by Tango Holdings in its capacity as sole shareholder of AGM Merger Sub and AHL Merger Sub are obtained and (D) that the filings referred to in Section 4.04 are made and any waiting periods thereunder have terminated or expired, in the case of each of the foregoing clauses (A) through (D), prior to the AHL Effective Time, (x) violate any Law applicable to AGM or any of its Subsidiaries, (y) violate or constitute a breach or default (with or without notice or lapse of time or both) under any of the terms, conditions or provisions of any Contract to which AGM or any of its Subsidiaries is a party or by which any of the assets or properties of AGM or its Subsidiaries, as applicable, are bound, or give rise to any right to terminate, cancel, amend, modify or accelerate AGM’s or any of its Subsidiaries’ rights or obligations under any such Contract or (z) result in the creation of any Lien on any properties or assets of AGM or any of its Subsidiaries except, in the case of clause (i)(B) and clause (ii)(x), (y) and (z), as would not have, individually or in the aggregate, a AGM Material Adverse Effect.

(c) The affirmative vote of the holders of a majority in voting power of the outstanding AGM Shares and AGM Class B Common Stock, voting together as a single class, entitled to vote thereon (the “AGM Stockholder Approval”), together with the Class C Stockholder Approval, is the only vote of, or approval by, the holders of the AGM Shares necessary to consummate the Transactions. The approval of this Agreement by Tango Holdings in its capacity as sole shareholder of AGM Merger Sub and AHL Merger Sub (which approval shall be provided by the written consent of Tango Holdings as contemplated by Section 5.12) is the only vote or approval of the holders of any class or series of capital stock of AGM Merger Sub and AHL Merger Sub that is necessary to approve this Agreement and the AGM Merger.

(d) The Board of Directors of AGM has (i) approved the AGM Merger and this Agreement, (ii) determined that the terms of this Agreement is in the best interests of and fair to AGM and its stockholders, (iii) declared the advisability of this Agreement and the AGM Merger and (iv) resolved, subject to Section 5.03(c), to recommend approval of the AGM Merger and this Agreement to its stockholders (such recommendation, the “AGM Board Recommendation”).

Section 4.04 Governmental Approvals. Except for (a) compliance with the applicable requirements of the Exchange Act, including the filing with the SEC of the Joint Proxy Statement/Prospectus, (b) the filing of the Registration Statement with the SEC in accordance with the Securities Act and the declaration of effectiveness of

 

A-29


Table of Contents

the Registration Statement, (c) compliance with the rules and regulations of the NYSE (including the approval of the listing of Tango Holdings Shares to be issued in the Mergers), (d) the filing of (i) the Merger Application with the Registrar pursuant to the Bermuda Companies Act and (ii) appropriate documents with the relevant authorities of other jurisdictions in which AHL or any of its Subsidiaries is qualified to do business, (e) filings required under, and compliance with other applicable requirements of, the HSR Act, and such other consents, approvals, filings, authorizations, declarations or registrations as are required to be made or obtained under any non-U.S. Antitrust Laws, (f) compliance with any applicable state securities or blue sky laws, (g) the filing of the AGM Certificate of Merger pursuant to the DGCL and (h) the Required Regulatory Approvals, no consent or approval of, or filing, license, permit or authorization, declaration or registration with, or notification to, or waiver from, any Governmental Authority is necessary for the execution and delivery of this Agreement by AGM, Tango Holdings, AGM Merger Sub and AHL Merger Sub, the performance by AGM, Tango Holdings, AGM Merger Sub and AHL Merger Sub of their obligations hereunder and the consummation by AGM, Tango Holdings, AGM Merger Sub and AHL Merger Sub of the Transactions, other than such other consents, approvals, filings, licenses, permits or authorizations, declarations, registrations, notifications or waivers that, if not obtained, made or given, would not have, individually or in the aggregate, a AGM Material Adverse Effect.

Section 4.05 Ownership and Operations of Tango Holdings, AGM Merger Sub and AHL Merger Sub. As of the date of this Agreement and as of immediately prior to the AGM Effective Time, AGM or a direct wholly owned Subsidiary of AGM will own, beneficially and of record, all of the outstanding shares of capital stock of Tango Holdings, AGM Merger Sub and AHL Merger Sub, free and clear of all Liens. Each of Tango Holdings, AGM Merger Sub and AHL Merger Sub was formed solely for the purpose of engaging in the Transactions, has no assets, liabilities or obligations of any nature other than those incident to its formation and pursuant to the Transactions, and prior to the AGM Effective Time, will not have engaged in any business activities other than those relating to the Transactions.

Section 4.06 AGM SEC Documents; Undisclosed Liabilities; Internal Controls. (a) AGM has timely filed with the SEC (including following any extensions of time for filing provided by Rule 12b-25 promulgated under the Exchange Act) all reports, schedules, forms, statements and other documents required to be filed by AGM with the SEC pursuant to the Securities Act or the Exchange Act since January 1, 2019 (collectively, the “AGM SEC Documents”). As of their respective effective dates (in the case of AGM SEC Documents that are registration statements filed pursuant to the requirements of the Securities Act) or their respective SEC filing dates (in the case of all other AGM SEC Documents), the AGM SEC Documents complied as to form in all material respects with the requirements of the Securities Act or the Exchange Act, as the case may be, applicable to such AGM SEC Documents, and none of the AGM SEC Documents as of such respective dates (or, if amended prior to the date of this Agreement, the date of the filing of such amendment, with respect to the disclosures that are amended) contained any untrue statement of a material fact or omitted to state a material fact necessary in order to make the statements therein, in light of the circumstances under which they were made, not misleading. There are no outstanding written comments from the SEC with respect to AGM SEC Documents.

(b) The consolidated financial statements of AGM (including all related notes or schedules) included or incorporated by reference in the AGM SEC Documents complied as to form, as of their respective dates of filing with the SEC, in all material respects with the published rules and regulations of the SEC with respect thereto, have been prepared in accordance with GAAP (except, in the case of unaudited quarterly statements, as permitted by Form 10-Q of the SEC or other rules and regulations of the SEC) applied on a consistent basis during the periods involved (except (i) as may be indicated in the notes thereto or (ii) as permitted by Regulation S-X) and fairly present in all material respects the consolidated financial position of AGM and its consolidated Subsidiaries as of the dates thereof and the consolidated results of their operations and cash flows for the periods shown (subject, in the case of unaudited quarterly financial statements, to normal year-end adjustments).

(c) Neither AGM nor any of its Subsidiaries has any liabilities of any nature (whether accrued, absolute, contingent or otherwise) that would be required under GAAP, as in effect on the date of this Agreement, to be reflected on a consolidated balance sheet of AGM (including the notes thereto) except liabilities (i) reflected or reserved against in the balance sheet (or the notes thereto) of AGM and its Subsidiaries

 

A-30


Table of Contents

as of December 31, 2020, included in the AGM Filed SEC Documents, (ii) incurred after December 31, 2020, in the ordinary course of business, (iii) as provided by this Agreement or otherwise incurred in connection with the Transactions in compliance with the terms of this Agreement or (iv) as would not have, individually or in the aggregate, a AGM Material Adverse Effect.

(d) AGM is in compliance in all material respects with (i) the provisions of the Sarbanes-Oxley Act that are applicable to AGM and (ii) the rules and regulations of the NYSE that are applicable to AGM. With respect to each AGM SEC Document on Form 10-K or 10-Q, each of the principal executive officer and the principal financial officer of AGM has made all certifications required by Rule 13a-14 or 15(d) under the Exchange Act and Sections 302 and 906 of the Sarbanes-Oxley Act with respect to such AGM SEC Documents.

(e) None of the information supplied or to be supplied by or on behalf of AGM, AGM Merger Sub or AHL Merger Sub for inclusion or incorporation by reference in (i) the Joint Proxy Statement/Prospectus shall, on the date the Joint Proxy Statement/Prospectus is first mailed to shareholders of AHL and to the stockholders of AGM is filed with the SEC, respectively, at the time of any amendment thereof or supplement thereto and at the time of the AHL Shareholders Meeting and the AGM Stockholders Meeting, contain any untrue statement of a material fact or omit to state a material fact required to be stated therein or necessary in order to make the statements therein, in light of the circumstances under which they are made, not misleading and (ii) the Registration Statement shall, at the time the Registration Statement is declared effective by the SEC, contain any untrue statement of a material fact or omit to state a material fact required to be stated therein or necessary in order to make the statements therein not misleading. The Registration Statement will comply as to form in all material respects with the requirements of the Securities Act. Notwithstanding the foregoing, AGM, AGM Merger Sub and AHL Merger Sub make no representation or warranty with respect to statements made or incorporated by reference therein based on information supplied by or on behalf of AHL or any Affiliates thereof for inclusion or incorporation by reference in the Joint Proxy Statement/Prospectus or the Registration Statement.

(f) No material weaknesses exist with respect to the internal control over financial reporting of AGM that would be required to be disclosed by AGM pursuant to Item 308(a)(3) of Regulation S-K promulgated by the SEC that have not been disclosed in the AGM SEC Documents as filed with or furnished to the SEC prior to the date of this Agreement. AGM has established and maintains disclosure controls and procedures and internal control over financial reporting (as such terms are defined in paragraphs (e) and (f), respectively, of Rule 13a-15 under the Exchange Act) as required by Rule 13a-15 under the Exchange Act, designed to ensure that information required to be disclosed by AGM in the reports that it files and submits under the Exchange Act is recorded, processed, summarized and reported within the time periods specified in the SEC’s rules and forms, including that information required to be disclosed by AGM in the reports that it files and submits under the Exchange Act is accumulated and communicated to management of AGM, as appropriate, to allow timely decisions regarding required disclosure. AGM has disclosed, based on its most recent evaluation, to AGM’s outside auditors and the audit committee of the Board of Directors of AGM, (A) all significant deficiencies and material weaknesses in the design and operation of internal control over financial reporting which are reasonably likely to adversely affect in any material respect AGM’s ability to record, process, summarize and report financial data and (B) any fraud, whether or not material, that involves management or other employees who have a significant role in AGM’s internal control over financial reporting.

Section 4.07 Absence of Certain Changes. Since December 31, 2020, (a) except for the execution, delivery and performance of this Agreement and the discussions, negotiations and transactions related thereto or in connection with modifications, suspensions or alterations of operations resulting from, or determined by AHL and its Subsidiaries in good faith to be advisable and reasonably necessary in response to, COVID-19 and COVID-19 Measures, the business, properties and assets of AGM and its Subsidiaries have been carried on, conducted and operated in all material respects in the ordinary course of business and (b) neither AGM nor any of its Subsidiaries has taken any action or failed to take any action, or agreed to or authorized to do either of the foregoing, that would have resulted in a breach of clause (i) or (ii) of Section 5.01(b) had the restrictions thereunder been in effect since December 31, 2020. Since December 31, 2020, there has not been any event, circumstance, development, change or effect that has had or would have, individually or in the aggregate, a AGM Material Adverse Effect.

 

A-31


Table of Contents

Section 4.08 Legal Proceedings. Except as would not have, individually or in the aggregate, a AGM Material Adverse Effect, there is no (a) pending or, to the Knowledge of AGM, AGM Merger Sub and AHL Merger Sub, threatened legal or administrative proceeding, suit, arbitration, action, claim, dispute, hearing, charge, complaint, indictment, litigation or, to the Knowledge of AGM, AGM Merger Sub and AHL Merger Sub, investigation against AGM, any of its Subsidiaries, AGM Merger Sub or AHL Merger Sub or (b) outstanding injunction, order, judgment, ruling, decree or writ imposed upon AGM, any of its Subsidiaries, AGM Merger Sub or AHL Merger Sub or any director or officer of AGM, AGM Merger Sub, AHL Merger Sub or any of their respective Subsidiaries for whom AGM or any of its Subsidiaries may be liable as an indemnifying party or otherwise, in each case, by or before any Governmental Authority.

Section 4.09 Compliance with Laws; Permits. AGM and each of its Subsidiaries are, and since January 1, 2018 have been, in compliance with all Laws applicable to AGM or any of its Subsidiaries, except as would not have, individually or in the aggregate, a AGM Material Adverse Effect. AGM and each of its Subsidiaries hold, and since January 1, 2018, have held, all Permits necessary for AGM and each such Subsidiary, as applicable, to own, lease and operate its properties and assets and necessary for the lawful conduct of their respective businesses, and all such Permits are in full force and effect, except where the failure to hold the same or the failure of the same to be in full force and effect would not have, individually or in the aggregate, a AGM Material Adverse Effect. To the Knowledge of AGM, AGM and each of its Subsidiaries is in compliance in all material respects with (i) the FCPA, (ii) the Organization for Economic Cooperation and Development Convention Against Bribery of Foreign Public Officials in International Business Transactions and legislation implementing such convention and (iii) the UK Bribery Act.

Section 4.10 Tax Matters. Except as would not have, individually or in the aggregate, a AGM Material Adverse Effect:

(a) AGM and each of its Subsidiaries have prepared (or caused to be prepared) and timely filed (taking into account valid extensions of time within which to file) all Tax Returns required to be filed by any of them. All such filed Tax Returns (taking into account all amendments thereto) are true, complete and accurate.

(b) All Taxes owed by AGM and each of its Subsidiaries that are due (whether or not shown on any Tax Return) have been timely paid or have been adequately reserved against on the AGM’s financial statements in accordance with GAAP.

(c) AGM has not received written notice of any pending audits, examinations, investigations, claims, enquiries or other proceedings in respect of any Taxes or Tax Returns of AGM or any of its Subsidiaries.

(d) There are no Liens for Taxes on any of the assets of AGM or any of its Subsidiaries other than Permitted Liens.

(e) None of AGM or any of its Subsidiaries has been a “controlled corporation” or a “distributing corporation” in any distribution occurring during the two-year period ending on the date of this Agreement that was purported or intended to be governed by Section 355 of the Code (or any similar provision of applicable Law).

(f) No deficiency for any Tax has been asserted or assessed by any Governmental Authority in writing against AGM or any of its Subsidiaries, except for deficiencies that have been satisfied by payment in full, settled or withdrawn or that have been adequately reserved.

(g) Neither AGM nor any of its Subsidiaries has waived any statute of limitations in respect of Taxes or agreed to any extension of time with respect to an assessment or deficiency for Taxes (other than pursuant to extensions of time to file Tax Returns obtained in the ordinary course).

(h) Neither AGM nor any of its Subsidiaries has participated in, been engaged in or party to or promoter of any “listed transaction” within the meaning of Treasury Regulation Section 1.6011-4(b)(2) or comparable provision of any other applicable Tax Law or any scheme, transaction or arrangement which was required by Part 7 of the Finance Act 2004 of the United Kingdom or comparable provision of any other applicable Tax Law to be specifically disclosed to a taxing authority.

 

A-32


Table of Contents

(i) AGM and each of its Subsidiaries have, within the time and manner prescribed by Law, withheld and paid over to the proper Governmental Authority all amounts required to have been so withheld and paid over, except with respect to matters for which adequate accruals or reserves have been established, in accordance with GAAP, on AHL’s financial statements, and have complied with all related Tax information reporting provisions of all applicable Laws.

(j) No claim in writing has been made by any Governmental Authority in a jurisdiction where the AGM or its Subsidiaries does not file Tax Returns that the AGM or its Subsidiaries is or may be subject to Tax in that jurisdiction.

(k) Neither AGM nor any of its Subsidiaries has taken or agreed to take any action, or, after reasonable diligence and in consultation with AGM’s Counsel, is aware of the existence of any fact or circumstance, that could reasonably be expected to impede or prevent, for U.S. federal income tax purposes, (i) the Mergers, taken together along with any Operating Group Unit Exchange, from qualifying as a transaction described in Section 351 of the Code or (ii) AGM’s Counsel from delivering the AGM Tax Opinion described in Section 6.02(d).

Section 4.11 Employee Benefits.

(a) Except as would not have, individually or in the aggregate, a AGM Material Adverse Effect, (i) each AGM Plan has been operated and administered in compliance with its terms and applicable Laws and (ii) each AGM Pension Plan that, as of the date of this Agreement, is intended to be “qualified” within the meaning of Section 401(a) of the Code has received a favorable determination letter from the IRS or is entitled to rely upon a favorable opinion issued by the IRS, and to the Knowledge of AGM, there are no existing circumstances or any events that have occurred that could reasonably be expected to cause the loss of any such qualification status of any such AGM Pension Plan.

(b) Except as would not have, individually or in the aggregate, a AGM Material Adverse Effect, during the last six (6) years and through the Closing, no liability under Title IV or Section 302 of ERISA shall have been incurred by AGM or any of its Subsidiaries or any ERISA Affiliate that has not been satisfied in full, and no condition exists that presents a material risk to AGM, its Subsidiaries or any ERISA Affiliate of incurring any such liability.

(c) Except as would not have, individually or in the aggregate, a AGM Material Adverse Effect, (i) no AGM Plan provides health, medical, dental or life insurance benefits following retirement or other termination of employment to any current or former employee or service provider of AGM or any of its Subsidiaries except as may be required under the Consolidated Omnibus Budget Reconciliation Act of 1985, as amended, and at the expense of such employee or service provider, (ii) to the Knowledge of AGM, there are no material pending claims against AGM or any of its Subsidiaries with respect to any AGM Plan, by or on behalf of any employee, former employee or beneficiary covered under any such AGM Plan (other than routine claims for benefits), and (iii) each AGM Plan subject to Section 409A of the Code is, and has been since January 1, 2009, in compliance in form and operation with Section 409A of the Code and the applicable guidance and regulations thereunder.

(d) Except as otherwise provided under this Agreement, the consummation of the Transactions will not, in and of itself, (i) accelerate the time of payment or vesting, or increase the amount of compensation due to any current or former director, officer or employee of AGM or any of its Subsidiaries (whether by virtue of any termination, severance, change of control or similar benefit or otherwise), (ii) entitle any current or former director, officer or employee of AGM or any of its Subsidiaries to severance pay, unemployment compensation or any other payment, (iii) cause AGM to transfer or set aside any assets to fund any benefits under any AGM Plan or (iv) limit or restrict the right to amend, terminate or transfer the assets of any AGM Plan on or following the AHL Effective Time.

Section 4.12 Labor Matters. (a) (i) Neither AGM nor any of its Subsidiaries is a party to, or bound by, any collective bargaining agreement, labor agreement or other labor-related agreement with a labor union, labor organization, trades council, works council or similar organization and (ii) to the Knowledge of AGM, there are

 

A-33


Table of Contents

(A) no labor organizing activities or representation or certification demands, petitions or proceedings by any labor organization, labor union, trades council, works council or group of employees of AGM or any of its Subsidiaries to organize or represent any employees of AGM or any of its Subsidiaries, and no demand for recognition or certification as the exclusive bargaining representative of any employees has been made by or on behalf of any labor union, labor organization, trades council, works council or similar organization, (B) no labor union, labor organization, trades council, works council or similar organization or group of employees that represents or claims to represent employees of AGM or any of its Subsidiaries, (C) there is no pending or threatened strike, lockout, slowdown, work stoppage, material unfair labor practice charge, material grievance or material arbitration against or affecting AGM or any of its Subsidiaries, (D) AGM and its Subsidiaries are not and have not been: (1) a “contractor” or “subcontractor” (as defined by Executive Order 11246), (2) required to comply with Executive Order 11246 or (3) required to maintain an affirmative action plan, except, in each case, as would not have, individually or in the aggregate, a AGM Material Adverse Effect.

(b) Except as would not have, individually or in the aggregate, a AGM Material Adverse Effect, (i) each of AGM and its Subsidiaries is, and has been since January 1, 2017, in compliance in all material respects with all federal, state, local and foreign Laws regarding labor, employment and employment practices, and (ii) there are no pending or, to AGM’s Knowledge, threatened material Actions against AGM or any of its Subsidiaries brought by or on behalf of any applicant for employment, any employee or service provider of AGM, any current or former leased employee, intern, volunteer or “temp” of AGM or any of its Subsidiaries, or any person alleging to be a current or former employee, or any group or class of the foregoing, or any Governmental Authority, alleging: (A) violation of any labor or employment Laws; (B) breach of any collective bargaining or similar agreement; (C) breach of any express or implied contract of employment; (D) wrongful termination of employment; or (E) any other discriminatory, wrongful or tortious conduct in connection with any employment relationship, including before the Equal Employment Opportunity Commission.

(c) Except as would not have, individually or in the aggregate, a AGM Material Adverse Effect, AGM and its Subsidiaries have not incurred any material liability or obligation under the Worker Adjustment and Retraining Notification Act and the regulations promulgated thereunder or any similar state, local or foreign Law that remains unsatisfied. Within the last three (3) months, there has not been any plant closing or mass layoff, or term of similar import under any applicable similar Law.

Section 4.13 Intellectual Property. (a) Except as would not have, individually or in the aggregate, a AGM Material Adverse Effect, AGM and its Subsidiaries have sufficient rights to use all Intellectual Property used in the conduct of the business of AGM and its Subsidiaries as currently conducted.

(b) Except as would not have, individually or in the aggregate, a AGM Material Adverse Effect, no claims against AGM or any of its Subsidiaries are pending or, to the Knowledge of AGM, threatened (i) challenging the ownership, enforceability, scope, validity or use by AGM or any of its Subsidiaries of any Intellectual Property or (ii) alleging that AGM or any of its Subsidiaries is violating, misappropriating or infringing the Intellectual Property rights of any Person.

(c) Except as would not have, individually or in the aggregate, a AGM Material Adverse Effect, (i) to the Knowledge of AGM, no Person is misappropriating, violating or infringing the rights of AGM or any of its Subsidiaries with respect to any Intellectual Property owned by AGM or a Subsidiary of AGM and (ii) to the Knowledge of AGM, the operation of the business of AGM and its Subsidiaries as currently conducted does not violate, misappropriate or infringe the Intellectual Property rights of any other Person.

(d) Except as would not have, individually or in the aggregate, a AGM Material Adverse Effect, (i) AGM and each of its Subsidiaries have taken reasonable measures to protect the (A) information technology systems owned or controlled by AGM or such Subsidiary and used in the course of the operations of its business, and (B) personal information gathered, used or held for use by AGM or such Subsidiary in the course of the operations of its business, and (ii) to the Knowledge of AGM, there has not been any unauthorized disclosure or use of, or access to, any such personal information or breach of security of such information technology systems.

 

A-34


Table of Contents

Section 4.14 Real Property. Except as would not have, individually or in the aggregate, a AGM Material Adverse Effect, (a) AGM or one of its Subsidiaries has a good and valid leasehold interest in each material AGM Lease, free and clear of all Liens (other than Permitted Encumbrances) and (b) none of AGM or any of its Subsidiaries has received written notice of any material default under any agreement evidencing any Lien or other agreement affecting any material AGM Lease, which default continues on the date of this Agreement.

Section 4.15 Contracts. (a) For purposes of this Agreement, “AGM Material Contract” means all Contracts to which AGM or any of its Subsidiaries is a party or by which AGM, any of its Subsidiaries or any of their respective properties or assets is bound (other than AHL Plans) that:

(i) are or would be required to be filed by AGM as a “material contract” pursuant to Item 601(b)(10) of Regulation S-K under the Securities Act;

(ii) with respect to a material joint venture, partnership or other similar agreement or arrangement, relate to the formation or management of any such partnership or joint venture;

(iii) provide for Indebtedness of AGM or any of its Subsidiaries having an outstanding or committed amount in excess of $500 million, other than any Indebtedness between or among any of AGM and any of its Subsidiaries and other than any letters of credit;

(iv) have been entered into since January 1, 2018, and involve the acquisition from another Person or disposition to another Person of capital stock or other equity interests of another Person or of a business, or any material assets or business of another Person, in each case, for aggregate consideration under such Contract in excess of $500 million;

(v) restrict the transfer of equity interests of AGM or any of its Subsidiaries;

(vi) prohibit the payment of dividends or distributions in respect of the capital of AGM or any of its wholly owned Subsidiaries, prohibit the pledging of the capital of AGM or any wholly owned Subsidiary of AGM or prohibit the issuance of any guarantee by AGM or any wholly owned Subsidiary of AGM;

(vii) are with any financial advisor of AGM or any of its Subsidiaries relating to the Transactions;

(viii) contain provisions that prohibit AGM or any of its Subsidiaries or any Person that controls, or is under common control with, AGM from competing in any line of business or grant a right of exclusivity to any Person which prevents AGM or any Subsidiary or Affiliate of AGM from entering any territory, market or field or freely engaging in business anywhere in the world, other than Contracts that can be terminated (including such restrictive provisions) by AGM or any of its Subsidiaries on less than ninety (90) days’ notice without payment by AGM or any Subsidiary of AGM of any penalty;

(ix) pursuant to which AGM or any of its Subsidiaries (A) is granted or obtains any right to use any material Intellectual Property (other than Contracts granting rights to use common or industry standard commercially available business infrastructure and administrative software (e.g., database, enterprise resource planning, business management planning, desktop and similar software) and commercially available, off-the-shelf software (including “shrink-wrap” or “click-wrap” agreements)), or (B) grants an exclusive license to, or option to acquire, any Intellectual Property owned by AGM or any of its Subsidiaries that is material to the conduct of the businesses of AGM and its Subsidiaries as currently conducted (excluding licenses granted to third parties in the ordinary course of business);

(x) involve or would reasonably be expected to involve aggregate payments or receipts by or to it and/or its Subsidiaries in excess of $250 million in any twelve-month period, other than those terminable on less than ninety (90) days’ notice without payment by AGM or any Subsidiary of AGM of any material penalty;

(xi) include an indemnification obligation of AGM or any of its Subsidiaries with a maximum potential liability in excess of $250 million;

 

A-35


Table of Contents

(xii) all investment asset or management agreements of AGM or any of its Subsidiaries; or

(xiii) require any capital expenditure (or series of capital expenditures) by AGM or any of its Subsidiaries in an amount in excess of $100 million in the aggregate.

(b) (i) Each AGM Material Contract is valid and binding on AGM and/or any of its Subsidiaries to the extent such Person is a party thereto, as applicable, and to the Knowledge of AGM, each other party thereto, and is in full force and effect, except where the failure to be valid, binding or in full force and effect would not have a AGM Material Adverse Effect, (ii) AGM and each of its Subsidiaries, and, to the Knowledge of AGM, any other party thereto, has performed all obligations required to be performed by it under each AGM Material Contract, except where such noncompliance would not have a AGM Material Adverse Effect, (iii) neither AGM nor any of its Subsidiaries has received notice of the existence of any event or condition which constitutes, or, after notice or lapse of time or both, would reasonably be expected to constitute, a default on the part of AGM or any of its Subsidiaries under any AGM Material Contract, except where such default would not have a AGM Material Adverse Effect and (iv) there are no events or conditions which constitute, or, after notice or lapse of time or both, would reasonably be expected to constitute a default, on the part of any counterparty under such AGM Material Contract, except as would not have a AGM Material Adverse Effect.

Section 4.16 Anti-Takeover Provisions. No Takeover Law applies to AGM, AGM Merger Sub or AHL Merger Sub with respect to this Agreement or the Mergers.

Section 4.17 Certain Arrangements. As of the date of this Agreement, there are no Contracts or other arrangements or understandings (whether oral or written) or commitments to enter into Contracts or other arrangements or understandings (whether oral or written) between AGM, AGM Merger Sub, AHL Merger Sub or any of their Affiliates, on the one hand, and any member of AHL’s management or Board of Directors, on the other hand, that relate in any way to the Transactions.

Section 4.18 Brokers and Other Advisors. Except for Barclays Capital Inc., no broker, investment banker, financial advisor or other Person is entitled to any broker’s, finder’s, financial advisor’s or other similar fee or commission, or the reimbursement of expenses in connection therewith, in connection with the Transactions based upon arrangements made by or on behalf of AGM, any of its Subsidiaries, AGM Merger Sub or AHL Merger Sub, in each case, except for Persons, if any, whose fees and expenses will be paid by AGM or any of its Subsidiaries.

Section 4.19 Ownership of AHL Shares and AHL Preferred Shares. None of AGM, AGM Merger Sub or AHL Merger Sub or any of their Affiliates beneficially own (within the meaning of Section 13 of the Exchange Act and the rules and regulations promulgated thereunder), or will prior to the Closing Date beneficially own, any AHL Shares or any AHL Preferred Shares, or is a party, or will prior to the Closing Date become a party, to any Contract, other arrangement or understanding (whether written or oral) (other than this Agreement) for the purpose of acquiring, holding, voting or disposing of any AHL Shares or any AHL Preferred Shares.

Section 4.20 No Other Representations or Warranties.

(a) Except for the representations and warranties made by AGM, AGM Merger Sub and AHL Merger Sub in this Article IV, in any certificate delivered pursuant to Sections 6.03(a)-(c) or in the case of fraud or willful breach, none of AGM, AGM Merger Sub, AHL Merger Sub or any other Person makes any other express or implied representation or warranty with respect to AGM, any of its Subsidiaries, AGM Merger Sub, AHL Merger Sub or their respective businesses, operations, assets, liabilities, condition (financial or otherwise) or prospects, notwithstanding the delivery or disclosure to AHL or any of its Representatives of any documentation, forecasts or other information with respect to any one or more of the foregoing, and AHL acknowledges the foregoing. In particular, and without limiting the generality of the foregoing, except for the representations and warranties made by AGM, AGM Merger Sub and AHL Merger Sub in this Article IV, in any certificate delivered pursuant to Sections 6.03(a)-(c) or in the case of fraud or willful breach, none of AGM, AGM Merger Sub, AHL

 

A-36


Table of Contents

Merger Sub or any other Person makes or has made any express or implied representation or warranty to AHL or any of its Representatives with respect to (i) any financial projection, forecast, estimate, budget or prospect information relating to AGM, any of its Subsidiaries, AGM Merger Sub, AHL Merger Sub or their respective businesses, (ii) any judgment based on actuarial principles, practices or analyses by any Person or as to the future satisfaction or outcome of any assumption or otherwise concerning reserves for losses, loss adjustment expenses or uncollectible reinsurance or (iii) any oral or written information presented to AHL or any of its Representatives in the course of their due diligence investigation of AGM, AGM Merger Sub or AHL Merger Sub, the negotiation of this Agreement or the course of the Transactions.

(b) Notwithstanding anything contained in this Agreement to the contrary, AGM, Tango Holdings, AGM Merger Sub and AHL Merger Sub acknowledge and agree that neither AHL nor any other Person has made or is making, and AGM, Tango Holdings, AGM Merger Sub and AHL Merger Sub expressly disclaim reliance upon, any representations, warranties or statements relating to AHL or its Subsidiaries whatsoever, express or implied, beyond those expressly given by AHL in Article III, the AHL Disclosure Schedules or any certificate delivered pursuant to this Agreement, including any implied representation or warranty as to the accuracy or completeness of any information regarding AHL furnished or made available to AGM, Tango Holdings, AGM Merger Sub, AHL Merger Sub or any of their respective representatives. Without limiting the generality of the foregoing, AGM, Tango Holdings, AGM Merger Sub and AHL Merger Sub acknowledge that, except as expressly provided in Article III, the AHL Disclosure Schedules or any certificate delivered pursuant to this Agreement, no representations or warranties are made with respect to any projections, forecasts, estimates, budgets or prospect information that may have been made available to AGM, Tango Holdings, AGM Merger Sub, AHL Merger Sub or any of their respective representatives.

ARTICLE V

ADDITIONAL COVENANTS AND AGREEMENTS

Section 5.01 Conduct of Business. (a) Except as contemplated by this Agreement, as may be required by applicable Laws, as set forth in Section 5.01(a) of the AHL Disclosure Schedule or for any actions taken reasonably and in good faith in response to COVID-19 or COVID-19 Measures, during the period from the date of this Agreement until the AHL Effective Time (or such earlier date on which this Agreement may be terminated pursuant to Section 7.01), unless AGM otherwise expressly consents in writing (such consent not to be unreasonably withheld, conditioned or delayed), AHL shall, and shall cause each of its Subsidiaries to, conduct its operations only in the ordinary course of business. To the extent consistent with the foregoing, AHL shall, and shall cause each of its Subsidiaries to, use its and their commercially reasonable efforts to preserve intact its business organization and relationship with its regulators, retain the services of its current officers and key employees and preserve the goodwill of its customers, reinsurers, Producers, suppliers and other Persons with whom it has business relationships. Without limiting the generality of the foregoing, and except as contemplated by this Agreement, as may be required by applicable Laws, as set forth in Section 5.01(a) of the AHL Disclosure Schedule, or for any actions taken reasonably and in good faith in response to COVID-19 or COVID-19 Measures, during such period, AHL shall not, and shall not permit any of its Subsidiaries to, take any of the following actions without the prior written consent of AGM (such consent not to be unreasonably withheld, conditioned or delayed):

(i) Share Capital. (A) Issue, sell or grant any of its shares or other equity or voting interests, or any securities or rights convertible into, exchangeable or exercisable for, or evidencing the right to subscribe for any of its shares or other equity or voting interests, or any options, rights, warrants or other commitments or agreements to acquire from AHL or any of its Subsidiaries, or that obligate AHL or any of its Subsidiaries to issue, any shares, or other equity or voting interests in, or any securities convertible into or exchangeable for shares of, or other equity or voting interests in, AHL or any of its Subsidiaries; provided that AHL may issue AHL Shares or other securities as required pursuant to the vesting, settlement or exercise of AHL Equity Awards outstanding on the date of this Agreement or granted in accordance with the terms of this

 

A-37


Table of Contents

Agreement in accordance with the terms of the applicable award in effect on the date of this Agreement, (B) redeem, purchase or otherwise acquire prior to maturity any of its outstanding bonds, debentures, notes or other Indebtedness, or any of its outstanding shares or other equity or voting interests, or any rights, warrants or options to acquire any of its shares or other equity or voting interests, except (x) pursuant to the AHL Share Plans and the AHL Equity Awards, in each case, as in effect on the date of this Agreement or (y) in connection with the satisfaction of Tax withholding obligations with respect to AHL Equity Awards or other equity awards, (C) in the case of AHL, establish a record date for, declare, set aside for payment or pay any dividend on, or make any other distribution in respect of, any of its shares or other equity or voting interests, whether in cash, shares or property or a combination thereof, in each case or (D) split, combine, subdivide or reclassify any of its shares or other equity or voting interests; provided, however, that nothing in this Section 5.01(a)(i) shall restrict the ability of AHL (1) to provide long-term incentive compensation to existing employees in the ordinary course of business or to new employees, in each case, pursuant to the AHL Share Plan in effect as of the date of this Agreement, (2) to issue new AHL Shares or AHL Preferred Shares, or to pay dividends under any AHL Preferred Shares, in each case, in accordance with the terms of any AHL Preferred Shares that are outstanding as of the date hereof, or (3) to repurchase any AHL Shares, in each case, in the ordinary course of business or in connection with any share buyback authorization that has been announced prior to the date of this Agreement;

(ii) Indebtedness; Guarantees. Incur any indebtedness for borrowed money, issue or sell any debt securities or warrants or other rights to acquire any debt securities of AHL or any of its Subsidiaries, guarantee any such indebtedness or any debt securities of another Person or enter into any “keep well” or other agreement to maintain any financial statement condition of another Person (collectively, “Indebtedness”), other than (A) any Indebtedness that is permitted (or is expressly excluded from the definition of “Debt” (other than in respect of “Hybrid Securities”)) under the Existing Credit Facilities or the Replacement Facilities, (B) Indebtedness incurred in connection with the refinancing or replacement of the Existing Credit Facilities in an aggregate principal amount or aggregate available amount not to exceed the aggregate availability under the Existing Credit Facility being refinanced or replaced, on such terms as shall be determined by AHL in consultation with AGM (such refinancing or replacement facilities, the “Replacement Facilities”), (C) other indebtedness incurred in the aggregate not to exceed $250 million at any one time outstanding, (D) Indebtedness incurred solely between AHL and any of its Subsidiaries or solely between its Subsidiaries in the ordinary course of business or (E) in connection with the issuance of funding agreements or repurchase agreements;

(iii) Loans. (A) Make any loans, advances or capital contributions to, or investments in, any other Person, other than with respect to Investment Assets or otherwise in the ordinary course of business or between AHL and any of its Subsidiaries or between Subsidiaries of AHL or (B) make any loans to its directors or officers;

(iv) Shareholder Rights Plan. Adopt or implement any shareholder rights plan or similar arrangement;

(v) Acquisitions and Dispositions. Other than transactions with respect to Investment Assets, reinsurance transactions and transactions solely between AHL and its Subsidiaries or solely between its Subsidiaries, (A) make any acquisition (including by merger or amalgamation) of the capital stock or assets of any other Person for consideration in excess of $450 million for any such acquisition or $900 million in the aggregate for all such acquisitions or (B) sell or lease to any Person, in a single transaction or series of related transactions, any of its properties or assets whose value or purchase price exceeds $50 million, except (x) transfers among AHL and its Subsidiaries, (y) leases and subleases of real property owned by AHL or its Subsidiaries and leases of real property under which AHL or any of its Subsidiaries is a tenant or a subtenant and voluntary terminations or surrenders of such leases or (z) other transactions in the ordinary course of business;

(vi) Compensation and Benefits. Except as required pursuant to the terms of any AHL Plan or other written agreement, in each case, in effect on the date of this Agreement or established or amended

 

A-38


Table of Contents

after the date of this Agreement in compliance with this Agreement, (A) grant or provide to any current or former director or employee of AHL or any Subsidiary of AHL with the title of “senior vice president” or more senior (a “Senior Officer”) any increase in compensation or benefits (other than increases in annual base salaries and incentive compensation opportunities at times and in amounts in the ordinary course of business consistent with past practice), (B) grant or provide to any current or former director or Senior Officer of AHL or any Subsidiary of AHL any change-in-control, severance, retention or termination pay, (C) accelerate the vesting or payment of any compensation or benefit for any current or former director or Senior Officer of AHL or any Subsidiary, (D) establish, adopt, enter into or materially amend any material AHL Plan or collective bargaining agreement, (E) enter into any employment, consulting, severance or termination agreement with any current or former director or Senior Officer of AHL or any Subsidiary of AHL (other than (x) offer letters that do not otherwise provide for severance, retention or change in control payments or benefits other than consistent with past practice, and (y) retention program or arrangements entered into in the ordinary course of business consistent with past practice in connection with acquisitions of Persons or businesses otherwise permitted hereby), (F) hire any person to a position with aggregate annual compensation in excess of $500,000, or (G) except for cause (as determined by AHL in its reasonable discretion), terminate the employment of any Senior Officer of AHL or any Subsidiary of AHL from such a position;

(vii) Accounting. Change in any material respect its accounting policies or procedures, except in the ordinary course of business or insofar as may be required (A) by GAAP (or any interpretation thereof), including pursuant to standards, guidelines and interpretations of the Financial Accounting Standards Board or any similar organization, (B) by Applicable SAP or (C) by Law, including Regulation S-X under the Securities Act;

(viii) AHL Organizational Documents. (A) Amend or alter AHL Organizational Documents or (B) amend or alter the comparable organizational documents of any Subsidiary, in each case, in a manner that would reasonably be expected to prevent or to impede, interfere with, hinder or delay in any material respect the consummation of the Transactions (with respect to both clauses (A) and (B), whether by merger, amalgamation, scheme of arrangement, consolidation or otherwise);

(ix) Liquidation. Adopt a plan or agreement of complete or partial liquidation or dissolution, scheme of arrangement, merger, amalgamation, consolidation, restructuring, recapitalization or other reorganization of AHL or any of its Subsidiaries (other than dormant Subsidiaries);

(x) Contracts. Enter into, materially modify or terminate any Contract (other than Contracts pertaining to Investment Assets) that (A) would be required to be filed by AHL with the SEC, (B) would limit or otherwise restrict AHL, any of its Subsidiaries or any of their successors or that would, after the AHL Effective Time, limit or otherwise restrict AGM or any of its Subsidiaries (including the AHL Surviving Entity) or any of their successors, or any of their respective properties or assets, from engaging or competing in any line of business, in any geographic area or with any Person or (C) would require the approval of the Board of Directors of AHL prior to its execution based on governance policies of the Board of Directors of AHL in effect on the date of this Agreement (disregarding for purposes of this clause (C) any authority of, or approval by, the Executive Committee of AHL that would eliminate the need for approval by the Board of Directors of AHL);

(xi) Reinsurance Agreements. Enter into any inorganic reinsurance agreement (i.e., any block reinsurance transaction) in which AHL and its Subsidiaries assume reserves from a third party in excess of $10 billion.

(xii) Line of Business. Enter into a new product line outside (i) the existing business of AHL or (ii) any business that is complementary to the existing business of AHL;

(xiii) Liens. Grant any Lien (other than Permitted Liens) on any of its material assets other than to secure Indebtedness permitted under Section 5.01(a)(ii) and other than as permitted under the Existing Credit Facilities or the Replacement Facilities;

 

A-39


Table of Contents

(xiv) Actions. Settle any Action, in each case made or pending against AHL or any of its Subsidiaries, or any of their officers and directors in their capacities as such, other than the settlement of Actions which, in any event (A) is solely for monetary damages for an amount not to exceed $15 million for any such settlement individually or $20 million in the aggregate, (B) is in the ordinary course for ordinary course claims under AHL Insurance Contracts or (C) would not be reasonably expected to prohibit or restrict AHL and its Subsidiaries from operating their business in the same manner in all material respects as operated on the date of this Agreement;

(xv) Nonrecognition Transaction. Take any action or cause any action to be taken (including any action otherwise permitted by this Section 5.01(a)) that would prevent, for U.S. federal income tax purposes, (i) the Mergers, taken together along with any Operating Group Unit Exchange, from qualifying as a transaction described in Section 351 of the Code, (ii) AHL’s Counsel from delivering the AHL Tax Opinion described in Section 6.03(d), or (iii) AGM’s Counsel from delivering the AGM Tax Opinion described in Section 6.02(d);

(xvi) Underwriting; Claims; Actuarial. Alter or amend in a manner that is material to the financial condition of AHL any existing financial, underwriting, pricing, claims, claims handling, risk retention, reserving, investment or actuarial practice, guideline or policy or any material assumption underlying an actuarial practice or policy, except as may be required by GAAP, Applicable SAP, any Governmental Authority or applicable Laws;

(xvii) Waivers of Rights. Cancel any material Indebtedness or waive any claims or rights of substantial value, in each case other than in the ordinary course of business;

(xviii) Operating Group Units. Sell, assign, transfer, divest or grant any Lien (other than Permitted Liens) on any Operating Group Units with respect to which AHL or any of its Subsidiaries is the beneficial or record holder;

(xix) Tax. Except in the ordinary course of business or as otherwise required by applicable Law, (A) make, change or rescind any material election in respect of Taxes, (B) waive, or agree to waive, any statute of limitation with respect to the assessment, determination or collection of material Taxes, (C) settle, resolve, waive or otherwise dispose of any material claim or proceeding relating to Taxes, or (D) change any material aspect of its method of accounting for U.S. federal income or foreign tax purposes, (E) file any material amended Tax Return, (F) enter into any closing agreement with respect to any material Taxes or (G) enter into any closing agreement with respect to a material amount of Taxes; or

(xx) Related Actions. Authorize any of, or commit or agree, in writing or otherwise, to take any of, the foregoing actions.

(b) Except as contemplated by this Agreement, as may be required by applicable Laws, as set forth in Section 5.01(b) of the AGM Disclosure Schedule or for any actions taken reasonably and in good faith in response to COVID-19 or COVID-19 Measures, during the period from the date of this Agreement until the AHL Effective Time (or such earlier date on which this Agreement may be terminated pursuant to Section 7.01), unless AHL otherwise expressly consents in writing (such consent not to be unreasonably withheld, conditioned or delayed), AGM shall, and shall cause each of its Subsidiaries to, conduct its operations in all material respects in the ordinary course of business. Without limiting the generality of the foregoing, and except as contemplated by this Agreement, as may be required by applicable Laws, as set forth in Section 5.01(b) of the AGM Disclosure Schedule, or for any actions taken reasonably and in good faith in response to COVID-19 or COVID-19 Measures, during such period, AGM shall not, and shall not permit any of its Subsidiaries to, take any of the following actions without the prior written consent of AHL (such consent not to be unreasonably withheld, conditioned or delayed):

(i) Equity Interests. (A) Issue, sell or grant any of its capital stock or other equity or voting interests, or any securities or rights convertible into, exchangeable or exercisable for, or evidencing the right to subscribe for any of its shares or other equity or voting interests, or any options, rights, warrants or other

 

A-40


Table of Contents

commitments or agreements to acquire from AGM or any of its Subsidiaries, or that obligate AGM or any of its Subsidiaries to issue, any shares, or other equity or voting interests in, or any securities convertible into or exchangeable for shares of, or other equity or voting interests in, AGM or any of its Subsidiaries in the event that any such issuance, sale or grant (and any combination of such issuances, sales and grants (other than as contemplated by the exceptions in clauses (1) through (4) below)) constitutes greater than five percent (5%) of the outstanding share capital of AGM, on a fully diluted basis (including any share capital of AGM underlying Operating Group Units); provided that AGM may issue AGM Shares or other securities as required pursuant to the vesting, settlement or exercise of AGM Share Plans outstanding on the date of this Agreement in accordance with the terms of the applicable award in effect on the date of this Agreement, (B) redeem, purchase or otherwise acquire any of its outstanding shares or other equity or voting interests, or any rights, warrants or options to acquire any of its shares or other equity or voting interests, except (x) pursuant to the AGM Share Plans or AGM Equity Awards, in each case, as in effect on the date of this Agreement or (y) in connection with the satisfaction of Tax withholding obligations with respect to AGM Equity Awards or other equity awards, other than AGM’s quarterly dividends per AGM Share, AGM Class B Common Stock, AGM Class C Common Stock, AGM Series A Preferred Stock and AGM Series B Preferred Stock, in each case, in the ordinary course of business consistent with past practice, (C) in the case of AGM, establish a record date for, declare, set aside for payment or pay any dividend on, or make any other distribution in respect of, any shares of its capital stock or other equity or voting interests, whether in cash, shares or property or a combination thereof, in each case or (D) split, combine, subdivide or reclassify any shares of its capital stock or other equity or voting interests; provided, however, that nothing in this Section 5.01(b)(i) shall restrict the ability of AGM (1) to provide long-term incentive compensation to existing employees in the ordinary course of business and new employees, in each case, pursuant to the AGM Share Plans in effect as of the date of this Agreement, (2) to issue new AGM Shares, AGM Series A Preferred Stock or AGM Series B Preferred Stock, in each case, in accordance with the terms of any AGM Series A Preferred Stock or AGM Series B Preferred Stock that are outstanding as of the date hereof, (3) to repurchase any AGM Shares, in each case, in the ordinary course of business or in connection with any share buyback authorization that has been announced prior to the date of this Agreement or (4) to make exchanges of Operating Group Units under the Seventh Amended and Restated Exchange Agreement, dated July 29, 2020, among the AGM, the Apollo Principal Entities defined therein and the Apollo Principal Holders defined therein;

(ii) Accounting. Change in any material respect its accounting policies or procedures, except in the ordinary course of business or insofar as may be required (A) by GAAP (or any interpretation thereof), including pursuant to standards, guidelines and interpretations of the Financial Accounting Standards Board or any similar organization, (B) by Applicable SAP or (C) by Law, including Regulation S-X under the Securities Act;

(iii) AGM Organizational Documents. (A) Amend the AGM Organizational Documents or (B) amend the comparable organizational documents of any Subsidiary, in each case, in a manner that would reasonably be expected to prevent or to impede, interfere with, hinder or delay in any material respect the consummation of the Transactions (with respect to both clauses (A) and (B), whether by merger, amalgamation, consolidation or otherwise);

(iv) Liquidation. Adopt a plan or agreement of complete or partial liquidation or dissolution, scheme of arrangement, merger, amalgamation, consolidation, restructuring, recapitalization or other reorganization of AGM or any of its Subsidiaries (other than dormant Subsidiaries);

(v) Line of Business. Enter into a new line of business outside (i) the existing business of AGM or (ii) any business that is complementary to the existing business of AGM;

(vi) Nonrecognition Transaction. Take any action or cause any action to be taken (including any action otherwise permitted by this Section 5.01(b)) that would prevent, for U.S. federal income tax purposes, (i) the Mergers, taken together along with any Operating Group Unit Exchange, from qualifying as a transaction described in Section 351 of the Code, (ii) AHL’s Counsel from delivering the AHL Tax

 

A-41


Table of Contents

Opinion described in Section 6.03(d), or (iii) AGM’s Counsel from delivering the AGM Tax Opinion described in Section 6.02(d);

(vii) Acquisitions and Dispositions. Other than transactions solely between AGM and its Subsidiaries or solely between its Subsidiaries, make any acquisition or disposition (including by merger or amalgamation) of the capital stock or assets of any Person that would reasonably be expected to delay or impede the ability of the parties hereto to consummate the Transactions prior to the Walk-Away Date (including any extension thereof contemplated hereby); or

(viii) Related Actions. Authorize any of, or commit or agree, in writing or otherwise, to take any of, the foregoing actions.

(c) Nothing contained in this Agreement is intended to give AGM, directly or indirectly, the right to control or direct AHL’s or its Subsidiaries’ operations prior to AHL Effective Time, and nothing contained in this Agreement is intended to give AHL, directly or indirectly, the right to control or direct AGM’s or its Subsidiaries’ operations.

Section 5.02 No Solicitation by AHL; Change in Recommendation. (a) AHL shall, and shall cause each of its Subsidiaries and direct its other Representatives to, cease any solicitation, encouragement, discussions or negotiations with respect to a Takeover Proposal that are ongoing on or prior to the date of this Agreement and shall promptly request from each Person that has executed a confidentiality agreement with AHL within the two-year period prior to and ending on the date of this Agreement in connection with its consideration of making a Takeover Proposal (an “Existing Confidentiality Agreement”) that it promptly return or destroy (as provided in the terms of the applicable Existing Confidentiality Agreement) any non-public information concerning AHL or any of its Subsidiaries previously furnished or made available to such Person or any of its Representatives by or on behalf of AHL or its Representatives. AHL shall promptly inform its Representatives of AHL’s obligations under this Section 5.02 and any action taken by any Representative of AHL that, if taken by AHL, would constitute a breach of this Section 5.02, shall be deemed to be a breach of this Section 5.02 by AHL and AHL shall be liable for any such action. Upon becoming aware of any action by any Representative of AHL that would constitute a breach of this Section 5.02 if taken by AHL, AHL shall direct any such Representative to stop taking such action, directly or indirectly.

(b) Subject to Section 5.02(c), from the date of this Agreement until the earlier of the AHL Effective Time or the date, if any, on which this Agreement is terminated in accordance with Article VII, AHL (including, as applicable, the AHL Board) shall not, and shall cause each of its Subsidiaries and its and their Representatives not to, directly or indirectly:

(i) solicit, initiate, induce, knowingly facilitate or knowingly encourage (including by way of furnishing non-public information) the submission of any inquiries or requests for information regarding, or the making of any proposal or offer that constitutes or could reasonably be expected to lead to, a Takeover Proposal;

(ii) amend, waive or knowingly fail to enforce any standstill or confidentiality obligation of any Person under any Existing Confidentiality Agreement (other than AGM and its Subsidiaries);

(iii) engage in, continue or otherwise participate in any discussions or negotiations with, furnish or disclose any non-public information relating to AHL or any of its Subsidiaries to, or afford access to the business, properties, assets, books and records or personnel of AHL or any of its Subsidiaries to, any Person (other than AGM, Tango Holdings, AGM Merger Sub or AHL Merger Sub, or any of their respective Representatives), in connection with, or for the purpose of soliciting, initiating, inducting, facilitating or encouraging, a Takeover Proposal;

(iv) (A) withdraw, suspend or withhold the AHL Board Recommendation, (B) modify, qualify or amend the AHL Board Recommendation in any manner adverse to AGM, (C) fail to include the AHL Board Recommendation in the Joint Proxy Statement/Prospectus, (D) adopt, approve, endorse or recommend or

 

A-42


Table of Contents

otherwise declare advisable any Takeover Proposal or refrain from recommending in a Solicitation/Recommendation Statement on Schedule 14D-9 against any Takeover Proposal within ten (10) business days after the commencement of such Takeover Proposal or (E) fail to publicly reaffirm the AHL Board Recommendation within two (2) business days of a written request by AGM to make such public reaffirmation, provided that AHL shall not be obligated to make such a public reaffirmation more than (x) one (1) time in any ten (10) business day period with respect to a particular Takeover Proposal or public material amendment to such Takeover Proposal and (y) four (4) times in the aggregate (each of (A) through (E), an “Adverse Recommendation Change”); or

(v) enter into or publicly propose to enter into any letter of intent, agreement or agreement in principle with respect to, or that reasonably could be expected to lead to, a Takeover Proposal, other than an Acceptable Confidentiality Agreement.

(c) Notwithstanding anything to the contrary in this Agreement, from the date hereof until the date that the AHL Shareholder Approval has been obtained, in response to a bona fide written Takeover Proposal that was delivered to AHL after the date of this Agreement (or, in the case of Section 5.02(c)(iii), in response to an AHL Intervening Event) that did not result from any material breach of this Section 5.02, and subject to AHL’s compliance with the provisions of this Section 5.02 including (in the case of a Takeover Proposal) the execution and delivery of an Acceptable Confidentiality Agreement, the AHL Board may (1) contact any Person making such Takeover Proposal solely to the extent necessary to clarify the terms and conditions thereof and (2) take the actions set forth in this Section 5.02(c):

(i) participate in discussions or negotiations with the Person (and its Representatives) who has made such Takeover Proposal regarding such Takeover Proposal, if the AHL Board determines by resolution (A) in good faith, after consultation with its financial advisor and outside legal counsel, that such Takeover Proposal constitutes, or is reasonably likely to result in, a Superior Proposal and (B) after consultation with its outside legal counsel, that the failure to do so would be inconsistent with the fiduciary duties of the AHL Board under Bermuda Law;

(ii) furnish or disclose information relating to AHL or any of its Subsidiaries to the Person who has made such Takeover Proposal (and its Representatives), if the AHL Board determines by resolution (A) in good faith, after consultation with its financial advisor and outside legal counsel, that such Takeover Proposal constitutes, or is reasonably likely to result in, a Superior Proposal and (B) after consultation with its outside legal counsel, that the failure to take such action would be inconsistent with the fiduciary duties of the AHL Board under Bermuda Law, but only so long as AHL has caused such Person to enter into an Acceptable Confidentiality Agreement; provided that all such information has previously been provided to AGM; or

(iii) make an Adverse Recommendation Change if (A) in the case of a Takeover Proposal, the AHL Board determines by resolution (1) in good faith, after consultation with its financial advisor and outside legal counsel, that such Takeover Proposal constitutes a Superior Proposal and (2) after consultation with its outside legal counsel, that the failure to do so would be inconsistent with the fiduciary duties of the AHL Board under Bermuda Law; provided, however, that (y) the AHL Board shall not make such an Adverse Recommendation Change until after the fourth (4th) business day following AGM’s receipt of written notice (a “Notice of Superior Proposal”) from AHL advising AGM that the AHL Board intends to take such action and specifying the reasons therefor, including the terms and conditions of such Superior Proposal that is the basis of the proposed action by the AHL Board and copies of any Contracts that are proposed to be entered into with respect to such Superior Proposal (it being understood and agreed that any change to the financial or other terms and conditions of such Superior Proposal shall require a new Notice of Superior Proposal within twenty-four (24) hours of such change and a new two (2) business day period) and (z) during such period following AGM’s receipt of a Notice of Superior Proposal, in determining whether to make an Adverse Recommendation Change, (I) AHL shall have offered to negotiate with (and, if accepted, shall have, and shall have directed its Representatives to have, negotiated in good faith with) AGM and its Representatives with respect to any revisions to the terms and conditions of this Agreement proposed by

 

A-43


Table of Contents

AGM as would enable AHL to proceed with the Mergers and the other Transactions without making an Adverse Recommendation Change and (II) the AHL Board shall have determined, after considering the results of such negotiations and the revised proposals made by AGM, if any, after consultation with its financial advisor and outside legal counsel, that the Superior Proposal giving rise to such Notice of Superior Proposal continues to be a Superior Proposal; or (B) an AHL Intervening Event has occurred and the AHL Board determines by resolution, in good faith, after consultation with its outside legal counsel, that the failure to do so would be inconsistent with the fiduciary duties of the AHL Board under Bermuda Law; provided, however, that the AHL Board shall not make such an Adverse Recommendation Change until after (x) the fourth (4th) business day following AGM’s receipt of written notice from AHL advising AGM that the AHL Board intends to take such action, and specifying the reasons therefor and (y) during such period following AGM’s receipt of such notice, AHL shall have offered to negotiate with (and, if accepted, shall have, and shall have directed its Representatives to have, negotiated in good faith with) AGM and its Representatives with respect to any revisions to the terms and conditions of this Agreement proposed by AGM as would enable AHL to proceed with the Mergers and the other Transactions without making an Adverse Recommendation Change. Notwithstanding the foregoing, absent termination of this Agreement in accordance with its terms, nothing contained in this Agreement shall be deemed to relieve AHL of its obligation to submit to a vote of AHL’s shareholders the approval of this Agreement and the Statutory Merger Agreement, in order to obtain the AHL Shareholder Approval at the AHL Shareholders Meeting.

For the avoidance of doubt, the actions permitted by this Section 5.02(c) may be taken only in response to a bona fide written Takeover Proposal that was delivered to AHL after the date of this Agreement and that did not result from any material breach of this Section 5.02, or to an AHL Intervening Event, and not for any other reason.

(d) AHL shall notify AGM promptly in writing by email (and in no event later than twenty-four (24) hours after receipt by, or communication to, AHL, including the Board of Directors of AHL or the Special Committee, or the Representatives of any of the foregoing) of any Takeover Proposal or inquiry, indication, proposal, offer, information request, or any discussions or negotiations sought to be initiated or continued by any Person that are reasonably made in connection with, or could reasonably be expected to lead to, a Takeover Proposal. AHL shall provide AGM promptly with the name of such Person, the terms and conditions of such Takeover Proposal, inquiry, indication, proposal or offer, and provide to AGM promptly (and in no event later than twenty-four (24) hours after receipt by, or communication to or by, AHL, including the Board of Directors of AHL or the Special Committee, or the respective Representatives of any of the foregoing) unredacted copies of all substantive correspondence and all written documentation with respect thereto (and written summaries of any substantive oral communications) and any related substantive communications to or by AHL or its Representatives (including notifying AGM no later than twenty-four (24) hours after receipt by, or communication to or from, AHL or its Representatives of any changes or other action with respect thereto), including written summaries of any substantive oral communications. AHL shall keep AGM reasonably informed on a prompt basis of the status of any such Takeover Proposal, inquiry, indication, proposal or offer (including any amendments to the terms thereof, and any determinations made, or actions taken, pursuant to Section 5.02(c), including the status of any discussions or negotiations and any change in AHL’s intentions as previously notified).

(e) Notwithstanding anything to the contrary in this Agreement, AHL Board shall be permitted to (i) disclose to the shareholders of AHL a position contemplated by Rule 14e-2(a), Rule 14d-9 or Item 1012(a) of Regulation M-A under the Exchange Act and (ii) make such other public disclosure if it determines, after consultation with outside legal counsel, that the failure to do so would be inconsistent with the fiduciary duties of the AHL Board under Bermuda Law; it being understood, however, that this Section 5.02(e) shall not be deemed to permit the AHL Board to make an Adverse Recommendation Change or take any of the actions referred to in clause (iii) of Section 5.02(c) except, in each case, to the extent expressly permitted by Section 5.02(c). Any public disclosure by AHL or the AHL Board or any committee thereof (including the Special Committee) relating to a Takeover Proposal shall be deemed to be an Adverse Recommendation Change by the AHL Board, unless the AHL Board reaffirms the AHL Board Recommendation in such disclosure.

 

A-44


Table of Contents

(f) Notwithstanding anything to the contrary in this Agreement, the Board of Directors of AGM shall be permitted to (i) disclose to the stockholders of AGM a position contemplated by Rule 14e-2(a), Rule 14d-9 or Item 1012(a) of Regulation M-A under the Exchange Act and (ii) make such other public disclosure if it determines, after consultation with outside legal counsel, that the failure to do so would be inconsistent with the fiduciary duties of the Board of Directors of AGM under Delaware Law; it being understood, however, that this Section 5.02(f) shall not be deemed to permit the Board of Directors of AGM to make a AGM Adverse Recommendation Change or take any of the actions referred to in Section 5.03(b) except, in each case, to the extent expressly permitted by Section 5.03(c). Any public disclosure by AGM or the Board of Directors of AGM or any committee thereof relating to a AGM Takeover Proposal shall be deemed to be a AGM Adverse Recommendation Change by the Board of Directors of AGM, unless the Board of Directors of AGM reaffirms the AGM Board Recommendation in such disclosure.

Section 5.03 Preparation of Joint Proxy/Prospectus; Shareholders Meetings. (a) AHL, AGM and Tango Holdings shall cooperate in preparing and shall cause to be filed with the SEC a mutually acceptable joint proxy statement/prospectus relating to the matters to be submitted to the shareholders of AHL at the AHL Shareholders Meeting and to the stockholders of AGM at the AGM Stockholders Meeting (such joint proxy statement/prospectus, including any amendments or supplements thereto, the “Joint Proxy Statement/Prospectus”). AGM and Tango Holdings shall prepare, together with AHL, and file the Registration Statement (of which the Joint Proxy Statement/Prospectus shall form a part) with respect to the issuance of AGM Shares in connection with the Transactions. Each of AHL, AGM and Tango Holdings shall take all actions reasonably necessary to prepare and file the Joint Proxy Statement/Prospectus and the Registration Statement as promptly as reasonably practicable following the date of this Agreement. In addition, each of AHL and AGM shall:

(i) use reasonable best efforts to respond to comments received from the SEC on the Joint Proxy Statement/Prospectus and to have the Registration Statement declared effective by the SEC, to keep the Registration Statement effective as long as is necessary to consummate the Transactions, and to mail the Joint Proxy Statement/Prospectus to their respective shareholders as promptly as reasonably practicable after the Registration Statement being declared effective. AHL and AGM shall, as promptly as reasonably practicable after receipt thereof, provide the other party with copies of any written comments and advise the other party of any oral comments with respect to the Joint Proxy Statement/Prospectus or the Registration Statement received from the SEC on or after the date of this Agreement;

(ii) cooperate and provide the other party with a reasonable opportunity to review and comment on any amendment or supplement to the Joint Proxy Statement/Prospectus and the Registration Statement prior to filing such with the SEC with respect to the filings made on or after the date of this Agreement, and each party will provide the other party with a copy of all such filings made with the SEC. None of the information supplied or to be supplied by AGM or AHL for inclusion or incorporation by reference in the (A) Registration Statement will, at the time the Registration Statement is filed with the SEC and at the time it becomes effective under the Securities Act, contain any untrue statement of a material fact or omit to state any material fact required to be stated therein or necessary to make the statements therein not misleading, and (B) Joint Proxy Statement/Prospectus will, at the date of mailing to shareholders and filing with the SEC, respectively, and at the times of the meetings of shareholders to be held in connection with the Transactions, contain any untrue statement of a material fact or omit to state any material fact required to be stated therein or necessary in order to make the statements therein, in light of the circumstances under which they were made, not misleading; provided, that, in each case of (A) and (B), neither party shall be responsible or liable for any statements made or incorporated by reference therein based on information supplied by the other party for inclusion or incorporation by reference therein;

(iii) cause the Joint Proxy Statement/Prospectus and the Registration Statement to comply as to form in all material respects with the requirements of the Exchange Act and the Securities Act, as the case may be, and the rules and regulations of the SEC thereunder, except that no representation or warranty shall be made by either such party with respect to statements made or incorporated by reference therein based on information supplied by the other party for inclusion or incorporation by reference in the Joint Proxy Statement/Prospectus or the Registration Statement;

 

A-45


Table of Contents

(iv) use reasonable best efforts to take any action required to be taken under any applicable securities Laws in connection with the Mergers, and each party shall furnish all information concerning it and the holders of its share capital or capital stock as may be reasonably requested in connection with any such action;

(v) advise the other party, promptly after it receives notice thereof, of the time when the Registration Statement has become effective, the issuance of any stop order, the suspension of the qualification of the AGM Shares issuable in connection with the Transactions for offering or sale in any jurisdiction, or any request by the SEC for amendment of the Joint Proxy Statement/Prospectus or the Registration Statement; and

(vi) promptly notify the other party if at any time prior to the AHL Effective Time it discovers any information relating to either of the parties, or their respective Affiliates, officers or directors, which should be set forth in an amendment or supplement to either the Joint Proxy Statement/Prospectus or the Registration Statement so that such documents would not include any misstatement of a material fact or omit to state any material fact necessary to make the statements therein, in light of the circumstances under which they were made, not misleading, and an appropriate amendment or supplement describing such information shall be promptly filed with the SEC and disseminated to the stockholders of AGM and the shareholders of AHL, to the extent required by Law.

(b) AGM shall take all action necessary to call, give notice of, convene and hold a meeting of its shareholders as promptly as practicable for the purpose of obtaining the AGM Stockholder Approval (the “AGM Stockholders Meeting”). Subject to Section 5.03(c), (i) AGM shall use its reasonable best efforts to solicit and secure the AGM Stockholder Approval in accordance with applicable legal requirements and (ii) the Board of Directors of AGM shall include the AGM Board Recommendation in the Joint Proxy Statement/Prospectus. Subject to Section 5.03(c), from the date of this Agreement until the earlier of the AHL Effective Time or the date, if any, on which this Agreement is terminated in accordance with Article VII, the Board of Directors of AGM shall not (A) withdraw or withhold the AGM Board Recommendation, (B) modify, qualify or amend the AGM Board Recommendation in any manner adverse to AHL, (C) fail to include the AGM Board Recommendation in the Joint Proxy Statement/Prospectus, (D) approve, endorse or recommend any AGM Takeover Proposal or refrain from recommending against any AGM Takeover Proposal that is a tender offer or exchange offer within ten (10) business days after the commencement of such tender offer or exchange offer or (E) fail to publicly reaffirm the AGM Board Recommendation within five (5) business days of a written request by AHL to make such public reaffirmation following the receipt by AGM of a public AGM Takeover Proposal (other than in the case of a AGM Takeover Proposal in the form of a tender offer or exchange offer) that has not been withdrawn (each, a “AGM Adverse Recommendation Change”). Notwithstanding the foregoing, nothing contained in this Agreement shall be deemed to relieve AGM of its obligation to submit to a vote of AGM’s stockholders the approval of the Transactions, in order to obtain the AGM Stockholder Approval at the AGM Stockholders Meeting.

(c) Notwithstanding anything in the foregoing to the contrary, the Board of Directors of AGM shall be permitted to, at any time prior to obtaining the AGM Stockholder Approval, make a AGM Adverse Recommendation Change if (and only if) a AGM Intervening Event has occurred and the Board of Directors of AGM determines, after consultation with its outside legal counsel, that the failure to do so would be inconsistent with the fiduciary duties of the Board of Directors of AGM under Delaware Law; provided, however, that the Board of Directors of AGM shall not make such a AGM Adverse Recommendation Change until after the fourth (4th) business day following AHL’s receipt of written notice from AGM advising AHL that the Board of Directors of AGM intends to take such action, and specifying the reasons therefor.

(d) AHL shall take all action necessary to call, give notice of, convene and hold a meeting of its shareholders as promptly as practicable for the purpose of obtaining the AHL Shareholder Approval (the “AHL Shareholders Meeting”). Subject to Section 5.02(c)(iii), (i) AHL shall use its reasonable best efforts to solicit and secure the AHL Shareholder Approval in accordance with applicable legal requirements and (ii) the AHL Board shall include the AHL Board Recommendation in the Joint Proxy Statement/Prospectus.

 

A-46


Table of Contents

(e) AHL shall implement the voting cutback provisions of Section 4.3 of the AHL Bye-Laws consistent with past practice in connection with the determination of the AHL Shareholder Approval.

(f) Notwithstanding anything to the contrary contained in this Agreement, AHL or AGM may adjourn, recess, reconvene or postpone the AHL Shareholders Meeting or AGM Stockholders Meeting, as applicable, (i) after consultation with the other party, to the extent necessary to ensure that any required supplement or amendment to the Joint Proxy Statement/Prospectus is provided to the shareholders of such party within a reasonable amount of time in advance of the AHL Shareholders Meeting or the AGM Stockholders Meeting, as applicable, or (ii) after consultation with the other party, if as of the time for which the AHL Shareholders Meeting or AGM Stockholders Meeting is originally scheduled (as set forth in the Joint Proxy Statement/Prospectus) there are insufficient AHL Shares or AGM Shares, as applicable, present (either in person or by proxy) to constitute a quorum necessary to conduct the business of the such meeting.

(g) AGM and AHL shall coordinate and each shall use its commercially reasonable efforts to cause the AGM Stockholders Meeting and the AHL Shareholders Meeting to be held on the same date.

(h) If AGM and AHL agree that AGM shall file a proxy statement for the AGM Stockholders Meeting and AGM and AHL shall file a combined proxy statement/prospectus for AHL Shareholders Meeting rather than the Joint Proxy Statement/Prospectus, each of the references in this Agreement to the Joint Proxy Statement/Prospectus shall refer to the proxy statement for the AGM Stockholders Meeting and the combined proxy statement/prospectus for AHL Shareholders Meeting with all necessary changes being made, mutatis mutandis.

Section 5.04 Reasonable Best Efforts. (a) Subject to the terms and conditions of this Agreement, each of the parties hereto shall cooperate with the other parties and use (and shall cause their respective Subsidiaries to use) their respective reasonable best efforts (and in the case of AGM, use reasonable best efforts to cause the Control Persons) (unless, with respect to any action, another standard of performance is expressly provided for herein) to as promptly as reasonably practicable (i) take, or cause to be taken, all actions, and do, or cause to be done, and assist and cooperate with the other parties hereto in doing, all things necessary, proper or advisable to cause the conditions to Closing to be satisfied as promptly as reasonably practicable and to consummate and make effective, in the most expeditious manner reasonably practicable, the Transactions, including (A) taking all such actions contemplated by the terms of the Statutory Merger Agreement, (B) otherwise preparing and filing promptly all documentation to effect all necessary filings, notices, petitions, statements, registrations, submissions of information, applications and other documents and (C) executing and delivering any additional instruments necessary to consummate the Transactions, (ii) take, or cause to be taken, all actions, and do, or cause to be done, and assist and cooperate with the other parties hereto in doing, all things necessary, proper or advisable to obtain all approvals, consents, registrations, waivers, permits, authorizations, orders and other confirmations from any Governmental Authority or third party necessary, proper or advisable to consummate the Transactions, including the Required Regulatory Approvals, (iii) take all steps that are necessary, proper or advisable to avoid any Actions by any Governmental Authorities with respect to this Agreement or the Transactions and (iv) defend or contest in good faith any Action by any third party (excluding any Governmental Authority), whether judicial or administrative, challenging this Agreement or that would otherwise prevent or materially delay the consummation of the Transactions. For the avoidance of doubt, the efforts required by this Section 5.04 shall not require, or be construed to require, any Specified Party, Fund or Portfolio Company to agree to (A) sell, hold separate, divest, discontinue or limit, before or after the Closing Date, any assets, businesses or interest in any of their respective assets or businesses, or (B) any conditions relating to, or changes or restriction in, the operations of any such assets or businesses; provided that the inclusion of a reference to any action in this sentence shall not imply that reasonable best efforts would require a party to take any such action. Notwithstanding anything contained herein to the contrary, nothing in this Agreement shall require AGM or its Affiliates to take any action which would have a non-de minimis adverse economic impact on the compensation arrangements between AGM or its Affiliates, on the one hand, and AHL or its Affiliates, on the other hand.

(b) Subject to the terms and conditions of this Agreement, AHL and AGM shall each use its reasonable best efforts to (i) take all action necessary to ensure that no Takeover Law is or becomes applicable to any of the Transactions and refrain from taking any actions that would cause the applicability of such Laws and (ii) if the

 

A-47


Table of Contents

restrictions of any Takeover Law become applicable to any of the Transactions, take all action necessary to ensure that the Transactions may be consummated as promptly as practicable on the terms contemplated by this Agreement and otherwise lawfully minimize the effect of such Takeover Law on the Transactions.

(c) Without limiting the general applicability of Section 5.04(a), each of AHL, AGM and Tango Holdings shall, in consultation and cooperation with the other and as promptly as practicable following the date of this Agreement, file (i) with the United States Federal Trade Commission and the Antitrust Division of the United States Department of Justice the notification and report form, if any, required under the HSR Act with respect to the Transactions, (ii) all appropriate documents, forms, filings or submissions required under any non-U.S. Antitrust Laws and (iii) with applicable Governmental Authorities, all documents, forms, filings or other submissions required under applicable Laws with respect to the Transactions. Any such filings shall be in material compliance with the requirements of applicable Law.

(d) Each of the parties shall, in connection with the efforts referenced in Section 5.04(a), (i) furnish to the other party such necessary information and reasonable assistance as the other party may request in connection with its preparation of any documents, forms, filings or submissions contemplated by Section 5.04(c), (ii) give the other party reasonable prior notice of any such filings or submissions and, to the extent reasonably practicable, of any communication with, and any inquiries or requests for additional information from, any Governmental Authority regarding the Transactions, and permit the other party to review and discuss in advance, and consider in good faith the views of, and secure the participation of, the other party in connection with, any such filings, submissions, communications, inquiries or requests, (iii) unless prohibited by applicable Law or by the applicable Governmental Authority, and to the extent reasonably practicable, (A) not participate in or attend any meeting, or engage in any substantive conversation, with any Governmental Authority in respect of the Transactions without the other party, (B) give the other party reasonable prior notice of any such meeting or substantive conversation, (C) in the event one party is prohibited by applicable Law or by the applicable Governmental Authority from participating in or attending any such meeting or engaging in any such substantive conversation, to the extent permitted by applicable Law or such Governmental Authority, keep such party apprised with respect thereto, (D) cooperate in the filing of any substantive memoranda, white papers, filings, correspondence or other written communications explaining or defending this Agreement or any of the Transactions, articulating any regulatory or competitive argument or responding to requests or objections made by any Governmental Authority and (E) furnish the other party with copies of all substantive filings, submissions, correspondence and communications (and memoranda setting forth the substance thereof) between it and its Affiliates and their respective Representatives, on the one hand, and any Governmental Authority or members of any Governmental Authority’s staff, on the other hand, with respect to this Agreement and the Transactions (excluding any personally sensitive information) and (iv) comply with any inquiry or request from any Governmental Authority as promptly as reasonably practicable, with respect to this Agreement and the Transactions. The parties agree not to extend, directly or indirectly, any waiting period under any applicable Antitrust Law or enter into any agreement with a Governmental Authority to delay in any material respect or not to consummate the Mergers or any of the other Transactions, except with the prior written consent of the other parties hereto, which shall not be unreasonably withheld, conditioned or delayed in the context of seeking such a delay.

(e) Subject to the last sentence of this Section 5.04(e), AGM and AHL shall jointly develop, and each of the parties shall consult and cooperate with one another, and consider in good faith the views of one another, with respect to (i) the strategy, timing and form for obtaining any necessary approval of, for responding to any request from, inquiry or investigation by, or execution of any remedy required by, any Governmental Authority that has authority to enforce any Law related to any Required Regulatory Approvals (including directing the timing, nature and substance of all such responses, including any analyses, appearances, presentations, memoranda, briefs, arguments, opinions and proposals made or submitted by or on behalf of any party hereto in connection with the subject matter of this Section 5.04), and (ii) the defense and settlement of any action brought by or before any Governmental Authority that has authority to enforce any Law related to any Required Regulatory Approvals; provided, however, that in the event of any disagreement between the parties with respect to the matters described in the foregoing clause (i) or (ii), the General Counsel of AGM and the General Counsel

 

A-48


Table of Contents

of AHL shall seek to resolve such disagreement reasonably and in good faith; provided, that if the General Counsels of the parties cannot resolve any such disagreement, the Chief Financial Officer of AGM and the Chief Financial Officer of AHL shall seek to resolve such disagreement reasonably and in good faith; provided, further, that if the Chief Financial Officers of the parties cannot resolve any such disagreement, the Chief Executive Officer of AGM and the Chief Executive Officer of AHL shall seek to resolve such disagreement reasonably and in good faith; provided, further, that if the Chief Executive Officers of the parties cannot resolve any such disagreement, the determination of the Chief Executive Officer of AGM shall prevail.

Section 5.05 Public Announcements; Other Communications. AGM and AHL shall consult with each other before issuing, and give each other the reasonable opportunity to review and comment upon, any press release or other public statements with respect to the Transactions, and shall not issue any such press release or make any such public statement prior to such consultation, except as may be required by applicable Law, court process or the rules and regulations of any national securities exchange or national securities quotation system and except (a) for any matters referred to in Section 5.02 with respect to AHL and (b) for any matters referred to in Section 5.03 with respect to AGM. The parties hereto agree that the initial press release to be issued with respect to the Transactions following execution of this Agreement shall be in the form heretofore agreed to by the parties hereto. Notwithstanding the foregoing, the parties shall have no consultation or other obligation pursuant to this Section 5.05 with respect to any press release or other public statements related to any actual or contemplated litigation between or among the parties to this Agreement. AHL will consult with AGM prior to making any substantive internal announcements or other substantive communications to its employees or other constituents with respect to this Agreement or the Transactions and will give good faith consideration to reasonable comments proposed by AGM. Notwithstanding the foregoing, AGM may make any oral or written public announcements, releases or statements without complying with the foregoing requirements if the substance of such announcements, releases or statements, was publicly disclosed and previously subject to the foregoing requirements.

Section 5.06 Access to Information; Confidentiality. (a) Subject to applicable Law, upon reasonable notice, AHL shall afford to AGM and AGM’s Representatives reasonable access during normal business hours to AHL’s officers, employees, agents, properties, books, Contracts and records and AHL shall furnish promptly to AGM and AGM’s Representatives such information concerning its business, personnel, assets, liabilities and properties as AGM may reasonably request; provided that AGM and its Representatives shall conduct any such activities in such a manner as not to interfere unreasonably with the business or operations of AHL; provided further, however, that AHL shall not be obligated to provide such access or information if AHL determines, in its reasonable judgment, that doing so would violate applicable Law or a Contract or obligation of confidentiality owing to a third party, waive the protection of an attorney-client privilege or other legal privilege or expose AHL to risk of liability for disclosure of sensitive or personal information. Without limiting the foregoing, in the event that AHL does not provide access or information in reliance on the immediately preceding sentence, it shall provide notice to AGM that it is withholding such access or information and shall use its reasonable best efforts to communicate, to the extent feasible, the applicable information in a way that would not violate the applicable Law, Contract or obligation or risk waiver of such privilege. All requests for information made pursuant to this Section 5.06 shall be directed to the Person designated by AHL. Until the AHL Effective Time, the information provided will be subject to the terms of the Confidentiality Agreement dated as of December 7, 2016 by and among AHL, Athene Asset Management L.P. (now known as Apollo Insurance Solutions Group L.P.), Apollo Management Holdings, L.P. and AP Alternative Assets, L.P. (as may in the future be amended from time to time, the “Confidentiality Agreement”).

(b) Subject to applicable Law, upon reasonable notice, AGM shall afford to AHL and AHL’s Representatives reasonable access during normal business hours to AGM’s officers, employees, agents, properties, books, Contracts and records and AGM shall furnish promptly to AHL and AHL’s Representatives such information concerning its business, personnel, assets, liabilities and properties as AHL may reasonably request; provided that AHL and its Representatives shall conduct any such activities in such a manner as not to interfere unreasonably with the business or operations of AGM; provided further, however, that AGM shall not

 

A-49


Table of Contents

be obligated to provide such access or information if AGM determines, in its reasonable judgment, that doing so would violate applicable Law or a Contract or obligation of confidentiality owing to a third party, waive the protection of an attorney-client privilege or other legal privilege or expose AGM to risk of liability for disclosure of sensitive or personal information. Without limiting the foregoing, in the event that AGM does not provide access or information in reliance on the immediately preceding sentence, it shall provide notice to AHL that it is withholding such access or information and shall use its reasonable best efforts to communicate, to the extent feasible, the applicable information in a way that would not violate the applicable Law, Contract or obligation or risk waiver of such privilege. All requests for information made pursuant to this Section 5.06 shall be directed to the Person designated by AGM. Until the AHL Effective Time, the information provided will be subject to the terms of the Confidentiality Agreement.

(c) No party hereto shall be deemed to violate any of its obligations under the Confidentiality Agreement as a result of performing any of its obligations under this Agreement.

Section 5.07 AHL Indemnification and Insurance. (a) From and after the AHL Effective Time, AHL Surviving Entity shall, and Tango Holdings shall cause AHL Surviving Entity to, (i) indemnify and hold harmless each individual who at the AHL Effective Time is, or at any time prior to the AHL Effective Time was, a director or officer of AHL or a Subsidiary of AHL (each, a “AHL Indemnitee” and, collectively, the “AHL Indemnitees”) with respect to all claims, liabilities, losses, damages, judgments, fines, penalties, costs (including amounts paid in settlement or compromise) and expenses (including fees and expenses of legal counsel) in connection with any Action (whether civil, criminal, administrative or investigative), whenever asserted, based on or arising out of, in whole or in part, (A) the fact that an AHL Indemnitee was a director or officer of AHL or such Subsidiary or (B) acts or omissions by an AHL Indemnitee in the AHL Indemnitee’s capacity as a director, officer, employee or agent of AHL or such Subsidiary or taken at the request of AHL or such Subsidiary (including in connection with serving at the request of AHL or such Subsidiary as a director, officer, employee, agent, trustee or fiduciary of another Person (including any employee benefit plan)), in each case under clause (A) or (B), at, or at any time prior to, the AHL Effective Time (including any Action relating in whole or in part to the Transactions or relating to the enforcement of this provision or any other indemnification or advancement right of any AHL Indemnitee), to the fullest extent permitted under applicable Law; provided that no AHL Indemnitee shall be indemnified against any liability which by virtue of any rule of law attaches to such AHL Indemnitee in respect of any fraud or dishonesty of which such AHL Indemnitee may be guilty in relation to AHL, and (ii) assume all obligations of AHL and such Subsidiaries to the AHL Indemnitees in respect of indemnification and exculpation from liabilities for acts or omissions occurring at or prior to the AHL Effective Time as provided in AHL Organizational Documents and the organizational documents of such Subsidiaries as in effect on the date of this Agreement or in any agreement in existence as of the date of this Agreement providing for indemnification between AHL and any AHL Indemnitee. Without limiting the foregoing, Tango Holdings, from and after the AHL Effective Time, shall cause, unless otherwise required by Law, the memorandum of association and bye-laws of AHL Surviving Entity to contain provisions no less favorable to the AHL Indemnitees with respect to limitation of liabilities of directors and officers and indemnification than are set forth as of the date of this Agreement in AHL Organizational Documents, which provisions shall not be amended, repealed or otherwise modified in a manner that would adversely affect the rights thereunder of the AHL Indemnitees. In addition, from the AHL Effective Time, Tango Holdings shall cause AHL Surviving Entity to advance any expenses (including fees and expenses of legal counsel) of any AHL Indemnitee under this Section 5.07 (including in connection with enforcing the indemnity and other obligations referred to in this Section 5.07) as incurred to the fullest extent permitted under applicable Law; provided that the individual to whom expenses are advanced provides an undertaking to repay such advances if it shall be determined that such person is not entitled to be indemnified pursuant to this Section 5.07(a).

(b) None of Tango Holdings or AHL Surviving Entity shall settle, compromise or consent to the entry of any judgment in any threatened or actual litigation, claim or proceeding relating to any acts or omissions covered under this Section 5.07 (each, a “AHL Claim”) for which indemnification has been sought by an AHL Indemnitee hereunder, unless such settlement, compromise or consent includes an unconditional release of such AHL Indemnitee from all liability arising out of such AHL Claim or such AHL Indemnitee otherwise consents in

 

A-50


Table of Contents

writing to such settlement, compromise or consent. Each of Tango Holdings, AHL Surviving Entity and the AHL Indemnitees shall cooperate in the defense of any AHL Claim and shall provide access to properties and individuals as reasonably requested and furnish or cause to be furnished records, information and testimony, and attend such conferences, discovery proceedings, hearings, trials or appeals, as may be reasonably requested in connection therewith.

(c) For the six-year period commencing immediately after the AHL Effective Time, AHL Surviving Entity shall maintain in effect AHL’s current directors’ and officers’ liability insurance covering acts or omissions occurring at or prior to the AHL Effective Time with respect to those individuals who are currently (and any additional individuals who prior to the AHL Effective Time become) covered by AHL’s directors’ and officers’ liability insurance policies on terms and scope with respect to such coverage, and in amount, no less favorable to such individuals than those of such policy in effect on the date of this Agreement (or Tango Holdings may substitute therefor policies, issued by reputable insurers, of at least the same coverage with respect to matters existing or occurring prior to the AHL Effective Time, including a “tail” policy); provided, however, that, if the annual premium for such insurance shall exceed 300% of the current annual premium (such 300% threshold, the “AHL Maximum Premium”), then Tango Holdings shall provide or cause to be provided a policy for the applicable individuals with the best coverage as shall then be available at an annual premium not in excess of the AHL Maximum Premium. AHL may in consultation with AGM, and at the request of AGM shall, prior to the AHL Effective Time, purchase, for an aggregate amount not to exceed the aggregate AHL Maximum Premium for six years, a six-year prepaid “tail” policy on terms and conditions providing at least substantially equivalent benefits as the current policies of directors’ and officers’ liability insurance maintained by AHL and its Subsidiaries with respect to matters existing or occurring prior to the AHL Effective Time, covering without limitation the Transactions. If such prepaid “tail” policy has been obtained by AHL, it shall be deemed to satisfy all obligations to obtain insurance pursuant to this Section 5.07(c) and AHL Surviving Entity shall use its reasonable best efforts to cause such policy to be maintained in full force and effect, for its full term, and to honor all of its obligations thereunder.

(d) The provisions of this Section 5.07 are (i) intended to be for the benefit of, and shall be enforceable by, each AHL Indemnitee, his or her heirs and his or her representatives and (ii) in addition to, and not in substitution for, any other rights to indemnification or contribution that any such individual may have under AHL Organizational Documents, by contract or otherwise. The obligations of Tango Holdings and AHL Surviving Entity under this Section 5.07 shall not be terminated or modified in such a manner as to adversely affect the rights of any AHL Indemnitee to whom this Section 5.07 applies unless (A) such termination or modification is required by applicable Law or (B) the affected AHL Indemnitee shall have consented in writing to such termination or modification (it being expressly agreed that the AHL Indemnitees to whom this Section 5.07 applies shall be third-party beneficiaries of this Section 5.07).

(e) In the event that AGM, AHL Surviving Entity or any of their respective successors or assigns (i) consolidates or amalgamates with or merges into any other Person and is not the continuing or surviving company or entity of such consolidation, amalgamation or merger or (ii) transfers or conveys all or substantially all of its properties and assets to any Person, then, and in each such case, proper provision shall be made so that the successors and assigns of Tango Holdings or AHL Surviving Entity shall assume all of the obligations thereof set forth in this Section 5.07.

(f) Nothing in this Agreement is intended to, shall be construed to or shall release, waive or impair any rights to directors’ and officers’ insurance claims under any policy that is or has been in existence with respect to AHL or any of its Subsidiaries for any of their respective directors, officers or other employees, it being understood and agreed that the indemnification provided for in this Section 5.07 is not prior to or in substitution for any such claims under such policies.

Section 5.08 AGM Indemnification and Insurance. (a) From and after the AGM Effective Time, AGM Surviving Entity shall, and Tango Holdings shall cause AGM Surviving Entity to, (i) indemnify and hold harmless each individual who at the AGM Effective Time is, or at any time prior to the AGM Effective Time was, a director or officer of AGM or a Subsidiary of AGM (each, a “AGM Indemnitee” and, collectively, the

 

A-51


Table of Contents

AGM Indemnitees”) with respect to all claims, liabilities, losses, damages, judgments, fines, penalties, costs (including amounts paid in settlement or compromise) and expenses (including fees and expenses of legal counsel) in connection with any Action (whether civil, criminal, administrative or investigative), whenever asserted, based on or arising out of, in whole or in part, (A) the fact that a AGM Indemnitee was a director or officer of AGM or such Subsidiary or (B) acts or omissions by a AGM Indemnitee in the AGM Indemnitee’s capacity as a director, officer, employee or agent of AGM or such Subsidiary or taken at the request of AGM or such Subsidiary (including in connection with serving at the request of AGM or such Subsidiary as a director, officer, employee, agent, trustee or fiduciary of another Person (including any employee benefit plan)), in each case under clause (A) or (B), at, or at any time prior to, the AGM Effective Time (including any Action relating in whole or in part to the Transactions or relating to the enforcement of this provision or any other indemnification or advancement right of any AGM Indemnitee), to the fullest extent permitted under applicable Law; provided that no AGM Indemnitee shall be indemnified against any liability which by virtue of any rule of law attaches to such AGM Indemnitee in respect of any fraud or dishonesty of which such AGM Indemnitee may be guilty in relation to AGM, and (ii) assume all obligations of AGM and such Subsidiaries to the AGM Indemnitees in respect of indemnification and exculpation from liabilities for acts or omissions occurring at or prior to the AGM Effective Time as provided in the AGM Organizational Documents and the organizational documents of such Subsidiaries as in effect on the date of this Agreement or in any agreement in existence as of the date of this Agreement providing for indemnification between AGM and any AGM Indemnitee. Without limiting the foregoing, Tango Holdings, from and after the AGM Effective Time, shall cause, unless otherwise required by Law, the memorandum of association and bye-laws of AGM Surviving Entity to contain provisions no less favorable to the AGM Indemnitees with respect to limitation of liabilities of directors and officers and indemnification than are set forth as of the date of this Agreement in the AGM Organizational Documents, which provisions shall not be amended, repealed or otherwise modified in a manner that would adversely affect the rights thereunder of the AGM Indemnitees. In addition, from the AGM Effective Time, Tango Holdings shall cause AGM Surviving Entity to advance any expenses (including fees and expenses of legal counsel) of any AGM Indemnitee under this Section 5.08 (including in connection with enforcing the indemnity and other obligations referred to in this Section 5.08) as incurred to the fullest extent permitted under applicable Law; provided that the individual to whom expenses are advanced provides an undertaking to repay such advances if it shall be determined that such person is not entitled to be indemnified pursuant to this Section 5.08(a).

(b) None of Tango Holdings or AGM Surviving Entity shall settle, compromise or consent to the entry of any judgment in any threatened or actual litigation, claim or proceeding relating to any acts or omissions covered under this Section 5.08 (each, a “AGM Claim”) for which indemnification has been sought by a AGM Indemnitee hereunder, unless such settlement, compromise or consent includes an unconditional release of such AGM Indemnitee from all liability arising out of such AGM Claim or such AGM Indemnitee otherwise consents in writing to such settlement, compromise or consent. Each of Tango Holdings, AGM Surviving Entity and the AGM Indemnitees shall cooperate in the defense of any AGM Claim and shall provide access to properties and individuals as reasonably requested and furnish or cause to be furnished records, information and testimony, and attend such conferences, discovery proceedings, hearings, trials or appeals, as may be reasonably requested in connection therewith.

(c) For the six-year period commencing immediately after the AGM Effective Time, AGM Surviving Entity shall maintain in effect AGM’s current directors’ and officers’ liability insurance covering acts or omissions occurring at or prior to the AGM Effective Time with respect to those individuals who are currently (and any additional individuals who prior to the AGM Effective Time become) covered by AGM’s directors’ and officers’ liability insurance policies on terms and scope with respect to such coverage, and in amount, no less favorable to such individuals than those of such policy in effect on the date of this Agreement (or Tango Holdings may substitute therefor policies, issued by reputable insurers, of at least the same coverage with respect to matters existing or occurring prior to the AGM Effective Time, including a “tail” policy); provided, however, that, if the annual premium for such insurance shall exceed 300% of the current annual premium (such 300% threshold, the “AGM Maximum Premium”), then Tango Holdings shall provide or cause to be provided a policy for the applicable individuals with the best coverage as shall then be available at an annual premium not in excess of the AGM Maximum Premium. AGM may in consultation with AHL, and at the request of AHL shall,

 

A-52


Table of Contents

prior to the AGM Effective Time, purchase, for an aggregate amount not to exceed the aggregate AGM Maximum Premium for six years, a six-year prepaid “tail” policy on terms and conditions providing at least substantially equivalent benefits as the current policies of directors’ and officers’ liability insurance maintained by AGM and its Subsidiaries with respect to matters existing or occurring prior to the AGM Effective Time, covering without limitation the Transactions. If such prepaid “tail” policy has been obtained by AGM, it shall be deemed to satisfy all obligations to obtain insurance pursuant to this Section 5.08(c) and AGM Surviving Entity shall use its reasonable best efforts to cause such policy to be maintained in full force and effect, for its full term, and to honor all of its obligations thereunder.

(d) The provisions of this Section 5.08 are (i) intended to be for the benefit of, and shall be enforceable by, each AGM Indemnitee, his or her heirs and his or her representatives and (ii) in addition to, and not in substitution for, any other rights to indemnification or contribution that any such individual may have under the AGM Organizational Documents, by contract or otherwise. The obligations of Tango Holdings and AGM Surviving Entity under this Section 5.08 shall not be terminated or modified in such a manner as to adversely affect the rights of any AGM Indemnitee to whom this Section 5.08 applies unless (A) such termination or modification is required by applicable Law or (B) the affected AGM Indemnitee shall have consented in writing to such termination or modification (it being expressly agreed that the AGM Indemnitees to whom this Section 5.08 applies shall be third-party beneficiaries of this Section 5.08).

(e) In the event that AHL, AGM Surviving Entity or any of their respective successors or assigns (i) consolidates or amalgamates with or merges into any other Person and is not the continuing or surviving company or entity of such consolidation, amalgamation or merger or (ii) transfers or conveys all or substantially all of its properties and assets to any Person, then, and in each such case, proper provision shall be made so that the successors and assigns of Tango Holdings or AGM Surviving Entity shall assume all of the obligations thereof set forth in this Section 5.08.

(f) Nothing in this Agreement is intended to, shall be construed to or shall release, waive or impair any rights to directors’ and officers’ insurance claims under any policy that is or has been in existence with respect to AGM or any of its Subsidiaries for any of their respective directors, officers or other employees, it being understood and agreed that the indemnification provided for in this Section 5.08 is not prior to or in substitution for any such claims under such policies.

Section 5.09 Rule 16b-3. Prior to the AHL Effective Time, AHL shall be permitted to take such steps as may be reasonably necessary or advisable to cause dispositions of AHL equity securities (including derivative securities) pursuant to the Transactions by each individual who is a director or officer of AHL subject to Section 16 of the Exchange Act to be exempt under Rule 16b-3 promulgated under the Exchange Act. Prior to the AGM Effective Time, AGM shall be permitted to take such steps as may be reasonably necessary or advisable to cause dispositions of AGM equity securities (including derivative securities) pursuant to the Transactions by each individual who is a director or officer of AGM subject to Section 16 of the Exchange Act to be exempt under Rule 16b-3 promulgated under the Exchange Act.

Section 5.10 Employee Matters. (a) Subject to applicable Law, for a period of one (1) year following the AHL Effective Time or such shorter period as an AHL Employee remains an employee of AHL Surviving Entity or its Subsidiaries following the AHL Effective Time (the “Continuation Period”), Tango Holdings shall provide, or shall cause AHL Surviving Entity (or in the case of a transfer of all or substantially all the assets and business of AHL Surviving Entity, its successors and assigns) to provide, to each individual who is employed by AHL or any of its Subsidiaries immediately prior to the AHL Effective Time (each, an “AHL Employee”), an annual rate of base salary and total direct target compensation opportunity (base salary plus target annual incentive compensation, but excluding any equity or long-term incentive compensation) that are each no less favorable than the base salary and total direct target compensation opportunity provided to such AHL Employee by AHL and any of its Subsidiaries immediately prior to the AHL Effective Time. During the Continuation Period, Tango Holdings shall provide, or shall cause AHL Surviving Entity to provide, the AHL Employees with employee benefits (excluding any equity or long-term incentive compensation, severance benefits, retiree welfare benefits

 

A-53


Table of Contents

and defined benefit pension plans) that are no less favorable in the aggregate than those provided to similarly situated employees of Tango Holdings or any of its Subsidiaries. With respect to all employee benefit plans of AHL Surviving Entity and its Subsidiaries, including any “employee benefit plan” (as defined in Section 3(3) of ERISA) (including any vacation and paid time-off but excluding any severance, equity or long-term incentive compensation), for purposes of determining eligibility to participate, level of benefits and vesting, each AHL Employee’s service with AHL or any of its Subsidiaries (as well as service with any predecessor employer of AHL or any such Subsidiary, to the extent service with the predecessor employer was recognized by AHL or such Subsidiary as of the AHL Effective Time in accordance with past practice) shall be treated as service with AHL Surviving Entity or any of its Subsidiaries (or in the case of a transfer of all or substantially all the assets and business of AHL Surviving Entity, its successors and assigns); provided, however, that such service need not be recognized to the extent that such recognition would result in any duplication of benefits for the same period of service.

(b) AGM shall, or shall cause a Subsidiary of AGM to provide, to each AHL Employee who experiences a termination of employment without cause during the Continuation Period and executes and does not revoke a release of claims, severance benefits that are no less favorable than the severance benefits to which such AHL Employee would have been entitled upon such a termination of employment under any AHL Plan as of immediately prior to the AHL Effective Time.

(c) Without limiting the generality of Section 5.10(a), Tango Holdings shall, or shall cause AHL Surviving Entity to, (i) waive, or cause to be waived, any pre-existing condition limitations, exclusions, actively-at-work requirements and waiting periods under any welfare benefit plan maintained by AHL Surviving Entity or any of its Subsidiaries in which AHL Employees (and their eligible dependents) will be eligible to participate from and after the AHL Effective Time, except to the extent that such pre-existing condition limitations, exclusions, actively-at-work requirements and waiting periods would not have been satisfied or waived under the comparable AHL Plan immediately prior to the AHL Effective Time and (ii) recognize the dollar amount of all co-payments, deductibles and similar expenses incurred by each AHL Employee (and his or her eligible dependents) during the calendar year in which the AHL Effective Time occurs for purposes of satisfying such year’s deductible and co-payment limitations under the relevant welfare benefit plans in which they will be eligible to participate from and after the AHL Effective Time.

(d) With respect to any AHL Employee whose principal place of employment is outside of the United States, Tango Holdings’ obligations under this Section 5.10 shall be modified to the extent necessary to comply with any applicable Law that applies in relation to the employment or terms of employment of such AHL Employee.

(e) Tango Holdings shall, or shall cause AHL Surviving Entity to, provide each AHL Employee continuing employment following the AHL Effective Time a payment with respect to such AHL Employee’s annual bonus under AHL’s annual bonus plan in respect of AHL’s fiscal year 2021 in accordance with the terms set forth in Section 5.10(e) of the AHL Disclosure Schedule.

(f) This Section 5.10 shall be binding upon and shall inure solely to the benefit of each of the parties to this Agreement and nothing in this Section 5.10 or any other provision of this Agreement, express or implied: (i) shall be construed to establish, amend or modify any benefit plan, program, agreement or arrangement, (ii) shall alter or limit the ability of AHL or any of its Affiliates, or AGM or any of its Affiliates to amend, modify or terminate any benefit plan, program, agreement or arrangement or (iii) is intended to or shall confer upon any current (including any AHL Employee) or former employee of AHL or any of its Subsidiaries any right to employment or continued employment for any period of time by reason of this Agreement, or any right to a particular term or condition of employment.

Section 5.11 Notification of Certain Matters; Shareholder Litigation. Prior to the AHL Effective Time, AGM shall give prompt notice to AHL, and AHL shall give prompt notice to AGM, of any Actions commenced or, to such party’s Knowledge, threatened against such party which relates to this Agreement or the Transactions (any such Action, a “Transaction Litigation”). AHL shall give AGM the opportunity to participate in the defense

 

A-54


Table of Contents

and settlement of any Transaction Litigation against AHL or its directors relating to this Agreement or the Transactions, and AGM shall give AHL the opportunity to participate in the defense and settlement of any Transaction Litigation against AGM or its directors relating to this Agreement or the Transactions. For purposes of this Section 5.11, “participate” means that the participating party will be kept reasonably apprised of proposed strategy and other significant decisions with respect to the Transaction Litigation (to the extent that attorney-client privilege is not undermined or otherwise adversely affected), and the participating party may offer comments or suggestions with respect to such Transaction Litigation which the party to the litigation shall consider in good faith.

Section 5.12 Voting Matters. (a) AGM shall vote (or consent with respect to) or cause to be voted (or a consent to be given with respect to) any AHL Shares beneficially owned by it or any of its Subsidiaries or with respect to which it or any of its Subsidiaries has the power (by agreement, proxy or otherwise) to cause to be voted or to provide a consent, in favor of the approval of this Agreement, the Statutory Merger Agreement and the AHL Merger at any meeting of shareholders of AHL at which this Agreement, the Statutory Merger Agreement and the AHL Merger shall be submitted for approval and at all adjournments or postponements thereof (or, if applicable, by any action of shareholders of AHL by consent in lieu of a meeting).

(b) AHL shall vote (or consent with respect to) or cause to be voted (or a consent to be given with respect to) any AGM Shares beneficially owned by it or any of its Subsidiaries or with respect to which it or any of its Subsidiaries has the power (by agreement, proxy or otherwise) to cause to be voted or to provide a consent, in favor of the AGM Merger at any meeting of stockholders of AGM at which the AGM Merger shall be submitted for approval and at all adjournments or postponements thereof (or, if applicable, by any action of stockholders of AGM by consent in lieu of a meeting); provided, however, that AHL’s obligations under this Section 5.12(b) (i) shall terminate in full upon an Adverse Recommendation Change and (ii) shall be subject to, and only given effect to the extent they would be consistent with, the fiduciary duties of AHL Board under Bermuda Law.

(c) Immediately following the execution of this Agreement, Tango Holdings, in its capacity as the sole shareholder of AHL Merger Sub, and AHL Merger Sub shall execute and deliver, in accordance with Section 106 of the Bermuda Companies Act, a written notice and shareholder consent approving this Agreement, the Statutory Merger Agreement and the Transactions.

(d) Immediately following the execution of this Agreement, Tango Holdings, in its capacity as the sole shareholder of AGM Merger Sub, and AGM Merger Sub shall execute and deliver, in accordance with the DGCL, a written consent approving this Agreement and the Transactions.

Section 5.13 Stock Exchange Listing. Tango Holdings and AGM shall use reasonable best efforts to cause the Tango Holdings Shares to be issued in the Mergers to be approved for listing on NYSE, subject to official notice of issuance, prior to the AGM Effective Time.

Section 5.14 Stock Exchange De-listing. AGM and AHL shall use their respective reasonable best efforts to cause the AGM Shares or the AHL Shares, respectively, to be de-listed from the NYSE and de-registered under the Exchange Act as soon as reasonably practicable following the AGM Effective Time and the AHL Effective Time, as applicable.

Section 5.15 Tax Matters.

(a) Each of the parties shall use reasonable best efforts to cause, for U.S. federal income tax purposes, the Mergers, taken together along with any Operating Group Unit Exchange, to qualify as a transaction described in Section 351 of the Code, including not taking any action that such party knows (or should know) would reasonably be expected to prevent such qualification, and shall not take any Tax position inconsistent with such qualification, except to the extent otherwise required by applicable Law.

(b) AGM will use its reasonable best efforts to deliver to Paul, Weiss, Rifkind, Wharton & Garrison LLP and Skadden, Arps, Slate, Meagher & Flom LLP, co-counsel to AGM (each, “AGMs Counsel”), and

 

A-55


Table of Contents

Latham & Watkins LLP and Sidley Austin LLP, co-counsel to AHL (each, “AHLs Counsel”), tax representation letters dated as of the Closing Date (and, if requested, dated as of the date the Registration Statement will have been declared effective by the SEC) and signed by an officer of AGM, Tango Holdings, AGM Merger Sub and AHL Merger Sub, containing representations of AGM, Tango Holdings, AGM Merger Sub and AHL Merger Sub in substantially the form attached hereto as Exhibit B (the “AGM Representation Letter”). AHL will use its reasonable best efforts to deliver to AGM’s Counsel and AHL’s Counsel tax representation letters dated as of the Closing Date (and, if requested, dated as of the date the Registration Statement will have been declared effective by the SEC) and signed by an officer of AHL, containing representations of AHL in substantially the form attached hereto as Exhibit C (the “AHL Representation Letter”). In regards to the two (2) previous sentences, the parties shall reasonably cooperate to enable AGM to receive the AGM Tax Opinion described in Section 6.02(d) and AHL to receive the AHL Tax Opinion described in Section 6.03(d). If neither of AGM’s Counsel is able or willing to deliver the AGM Tax Opinion, then AGM shall use its reasonable best efforts to obtain the AGM Tax Opinion (and any opinion required in connection with the Registration Statement) from a nationally recognized accounting firm or law firm reasonably acceptable to AGM, and if neither of AHL’s Counsel is able or willing to deliver the AHL Tax Opinion, then AHL shall use its reasonable best efforts to obtain the AHL Tax Opinion (and any opinion required in connection with the Registration Statement) from a nationally recognized accounting firm or law firm reasonably acceptable to AHL. In the event the AGM Tax Opinion is not to be provided by any AGM’s Counsel or the AHL Tax Opinion is not to be provided by any AHL’s Counsel, then the AGM Representation Letter and the AHL Representation Letter shall be delivered to the applicable nationally recognized accounting firm or law firm.

(c) If AGM or AHL is unable to obtain the AGM Tax Opinion or AHL Tax Opinion, as applicable, from a nationally recognized accounting firm or law firm, AGM and AHL shall in good faith explore restructuring the transactions contemplated by this Agreement as may be necessary to allow the exchange of AHL Shares, AGM Shares and Operating Group Units, as applicable, for shares of Tango Holdings or another acquiring corporation to qualify for nonrecognition treatment for U.S. federal income tax purposes.

Section 5.16 Debt Matters. If requested by AGM, AHL shall provide reasonable cooperation to AGM, Tango Holdings, AHL Merger Sub and AGM Merger Sub in arranging for, at the Closing, the termination or redemption of existing indebtedness (including of the Existing Credit Facilities) (collectively, the “Existing Debt”) of AHL and its Subsidiaries and the procurement of customary payoff letters and other customary release documentation in connection therewith. In the event that AGM determines in its reasonable discretion that it is necessary or desirable to obtain amendments or consents to any of the Existing Debt on or prior to the Closing Date, then AHL shall, and shall cause each of its Subsidiaries to, use commercially reasonable efforts to cooperate, and to cause its Representatives to cooperate, with AGM in connection with the arrangement and consummation of any such amendments or consents to the Existing Debt and in each case, if requested by AGM, AHL shall, and shall cause its Subsidiaries to, execute and deliver such customary notices, agreements, documents, or instruments necessary, proper, or advisable in connection therewith; provided, that, (a) such requested cooperation does not unreasonably interfere with the ongoing operations of AHL and its Subsidiaries prior to the Closing Date and is not otherwise determined in the good faith reasonable discretion of AHL, after consultation with AGM, not to be in the best interests of AHL to undertake prior to the Closing Date, (b) AHL shall not be required to incur any liability under any such amendments to the Existing Debt prior to the Closing Date unless contingent upon the occurrence of the Closing, and (c)  the Closing shall in no event be conditioned or contingent upon any amendments to the Existing Debt.

Section 5.17 Pre-Closing Restructuring. AGM and AHL will reasonably cooperate between the date hereof and the Closing to analyze, develop and consider implementing a pre-Closing restructuring of AHL and its Subsidiaries to optimize the post-Closing efficiency and synergies of the combined operations of AGM and AHL.

Section 5.18 Termination of Related Party Transactions. Prior to the Closing, all Contracts and transactions that are or would be required to be disclosed under Section 3.27 shall be terminated (unless AGM has otherwise

 

A-56


Table of Contents

provided express direction in advance or AGM or any of its Affiliates are parties thereto) without any liability of AGM, AHL Merger Sub or any AGM Related Party, and all obligations of AGM, AGM Merger Sub or any AGM Related Party, shall be deemed satisfied in full and terminated as of the Closing.

Section 5.19 Further Assurances. From the date of this Agreement until the Closing, AGM and AHL shall use reasonable best efforts to take, or cause to be taken, all actions and do, or cause to be done, all things necessary, proper or advisable to maintain in effect all Contracts to which AGM or its Subsidiaries or Affiliates, on the one hand, and AHL or its Subsidiaries and Affiliates, on the other hand, are party.

ARTICLE VI

CONDITIONS PRECEDENT

Section 6.01 Conditions to Each Partys Obligation To Effect the Mergers. The respective obligations of AHL, AGM, Tango Holdings, AGM Merger Sub and AHL Merger Sub to effect the Mergers shall be subject to the satisfaction (or waiver, if permissible under applicable Law) at or prior to the Closing of the following conditions:

(a) AHL Shareholder Approval. The AHL Shareholder Approval shall have been obtained.

(b) AGM Stockholder Approval. The AGM Stockholder Approval shall have been obtained.

(c) Required Regulatory Approvals. The authorizations, consents, orders or approvals of, or declarations or filings with, and the expirations or terminations of waiting periods required from, any Governmental Authorities set forth in Schedule I shall have been filed, have occurred or been obtained (all such permits, approvals, filings and consents and the expiration or termination of all such waiting periods being referred to as the “Required Regulatory Approvals”), and all such Required Regulatory Approvals shall be in full force and effect.

(d) No Injunctions or Restraints; Illegality. No injunction, judgment, ruling or Law enacted, promulgated, issued, entered, amended or enforced by any Governmental Authority (collectively, “Restraints”) shall be in effect enjoining, restraining or otherwise making illegal or prohibiting consummation of the Mergers.

(e) Registration Statement Effectiveness. The Registration Statement shall have been declared effective by the SEC under the Securities Act, no stop order by the SEC suspending the effectiveness of the Registration Statement shall be in effect and no proceedings for that purpose shall be pending.

Section 6.02 Conditions to Obligations of AGM, Tango Holdings, AGM Merger Sub and AHL Merger Sub. The obligations of AGM, Tango Holdings, AGM Merger Sub and AHL Merger Sub to effect the Mergers are further subject to the satisfaction (or waiver, if permissible under applicable Law) at or prior to the Closing of the following conditions:

(a) Representations and Warranties. The representations and warranties of AHL (i) set forth in the final sentence of Section 3.06 shall be true and correct as of the Closing Date, (ii) set forth in Section 3.02(a), Section 3.02(b), Section 3.02(d), Section 3.03(a), Section 3.03(d), shall be true and correct except for de minimis inaccuracies as of the Closing Date with the same effect as though made as of the Closing Date (except to the extent expressly made as of an earlier date, in which case as of such date), (iii) set forth in Section 3.26 shall be true and correct (disregarding all qualifications or limitations as to “materiality”, “Material Adverse Effect” and words of similar import set forth therein) in all material respects as of the Closing Date with the same effect as though made as of the Closing Date (except to the extent expressly made as of an earlier date, in which case as of such date) and (iv) set forth in this Agreement, other than those Sections specifically identified in clause (i), (ii) or (iii) of this Section 6.02(a), shall be true and correct (disregarding all qualifications or limitations as to “materiality”, “Material Adverse Effect” and words of similar import set forth therein) as of the Closing Date with the same effect as though made as of the Closing Date (except to the extent expressly made as of an earlier

 

A-57


Table of Contents

date, in which case as of such date), except, in the case of this clause (iv), where the failure to be true and correct would not, individually or in the aggregate, have a Material Adverse Effect. AGM shall have received a certificate signed on behalf of AHL by an executive officer of AHL to such effect.

(b) Performance of Obligations of AHL. AHL shall have performed or complied in all material respects with their respective obligations required to be performed or complied with by them under this Agreement at or prior to the AHL Effective Time, and AGM shall have received a certificate signed on behalf of AHL by an executive officer of AHL to such effect.

(c) No Material Adverse Effect. Since the date of this Agreement there has not been a Material Adverse Effect, and AGM shall have received a certificate signed on behalf of AHL by an executive officer of AHL to such effect.

(d) Opinion of Counsel. AGM shall have received an opinion of any of AGM’s Counsel, or a nationally recognized accounting firm or law firm reasonably acceptable to AGM, in form and substance reasonably satisfactory to AGM, based on the AGM Representation Letter and the AHL Representation Letter, to the effect that the Mergers and the Operating Group Unit Exchange, taken together, will be treated as a transaction described in Section 351 of the Code (the “AGM Tax Opinion”).

(e) Receipt of AHL Tax Opinion. AGM shall have received a copy of the AHL Tax Opinion.

Section 6.03 Conditions to Obligations of AHL. The obligations of AHL to effect the Mergers are further subject to the satisfaction (or waiver, if permissible under applicable Law) at or prior to the Closing of the following conditions:

(a) Representations and Warranties. The representations and warranties of AGM (i) set forth in the final sentence of Section 4.07 shall be true and correct as of the Closing Date, (ii) set forth in Section 4.02(a), Section 4.02(b), Section 4.02(d), Section 4.03(a), Section 4.03(c) and Section 4.16 shall be true and correct except for de minimis inaccuracies as of the Closing Date with the same effect as though made as of the Closing Date (except to the extent expressly made as of an earlier date, in which case as of such date) and (iii) set forth in this Agreement, other than those Sections specifically identified in clause (i) or (ii) of this Section 6.03(a), shall be true and correct (disregarding all qualifications or limitations as to “materiality”, “AGM Material Adverse Effect” and words of similar import set forth therein) as of the Closing Date with the same effect as though made as of the Closing Date (except to the extent expressly made as of an earlier date, in which case as of such date), except, in the case of this clause (iii), where the failure to be so true and correct would not, individually or in the aggregate, have a AGM Material Adverse Effect. AHL shall have received a certificate signed on behalf of AGM by an officer of AGM to such effect.

(b) Performance of Obligations of AGM, Tango Holdings, AGM Merger Sub and AHL Merger Sub. AGM, Tango Holdings, AGM Merger Sub and AHL Merger Sub shall have performed or complied in all material respects with their respective obligations required to be performed or complied with by them under this Agreement at or prior to the AGM Effective Time, and AHL shall have received a certificate signed on behalf of AGM by an officer of AGM to such effect.

(c) No AGM Material Adverse Effect. Since the date of this Agreement there has not been a AGM Material Adverse Effect, and AHL shall have received a certificate signed on behalf of AGM by an officer of AGM to such effect.

(d) Opinion of Counsel. AHL shall have received an opinion of any of AHL’s Counsel, or a nationally recognized accounting firm or law firm reasonably acceptable to AHL, in form and substance reasonably satisfactory to AHL, based on the AHL Representation Letter and the AGM Representation Letter, to the effect that the Mergers and the Operating Group Unit Exchange, taken together, will be treated as a transaction described in Section 351 of the Code (the “AHL Tax Opinion”).

(e) Receipt of Tax Opinion. AHL shall have received a copy of the AGM Tax Opinion.

(f) AGM Restructuring. The AGM Restructuring shall have been completed, or shall be completed concurrently with the Closing, in all respects.

 

A-58


Table of Contents

Section 6.04 Frustration of Closing Conditions. AHL may not rely on the failure of any condition set forth in Section 6.01 or Section 6.03 to be satisfied if such failure was caused by the failure of AHL to perform in all material respects any of its obligations under this Agreement, including to use its reasonable best efforts to consummate the Transactions as required by and subject to the terms and conditions of this Agreement. AGM, Tango Holdings, AGM Merger Sub and AHL Merger Sub may not rely on the failure of any condition set forth in Section 6.01 or Section 6.02 to be satisfied if such failure was caused by the failure of AGM, Tango Holdings, AGM Merger Sub or AHL Merger Sub to perform in all material respects any of its obligations under this Agreement, including to use its reasonable best efforts to consummate the Transactions as required by and subject to the terms and conditions of this Agreement.

ARTICLE VII

TERMINATION

Section 7.01 Termination. This Agreement may be terminated and the Transactions abandoned at any time prior to the AHL Effective Time, whether before or after receipt of the AHL Shareholder Approval or the AGM Stockholder Approval (except as otherwise expressly noted):

(a) by the mutual written consent of AHL and AGM duly authorized by each of their respective Boards of Directors;

(b) by either of AHL or AGM:

(i) if the Mergers shall not have been consummated on or before June 30, 2022 (as such date may be extended pursuant to the first proviso to this Section 7.01(b)(i), the “Walk-Away Date”); provided, however, that if on such date the condition precedent to the consummation of the Mergers and the other Transactions contemplated hereby set forth in Section 6.01(c) shall not have been satisfied but all other conditions precedent to the consummation of the Mergers and the other Transactions contemplated hereby have been satisfied (or in the case of conditions that by their terms are to be satisfied at the Closing are capable of being satisfied on that date), then the Walk-Away Date shall automatically be extended to September 30, 2022; provided, further, that the right to terminate this Agreement under this Section 7.01(b)(i) shall not be available to any party if the breach by such party of its representations and warranties set forth in this Agreement or the failure of such party to perform any of its obligations under this Agreement, including to use its reasonable best efforts to consummate the Transactions as required by and subject to the terms and conditions of this Agreement, has been a primary cause of or resulted in the failure of the Mergers to be consummated on or before such date (it being understood that AGM, Tango Holdings, AGM Merger Sub and AHL Merger Sub shall be deemed a single party for purposes of the foregoing proviso);

(ii) if any Restraint having the effect set forth in Section 6.01(d) shall be in effect and shall have become final and nonappealable; provided that the party seeking to terminate this Agreement pursuant to this Section 7.01(b)(ii) shall have performed in all material respects its obligations under this Agreement, including to use its reasonable best efforts to prevent the entry of and to remove such Restraint in accordance with its obligations under this Agreement;

(iii) if the AHL Shareholder Approval shall not have been obtained at the AHL Shareholders Meeting duly convened therefor or at any adjournment or postponement thereof at which a vote on the matter has been taken; or

(iv) if the AGM Stockholder Approval shall not have been obtained at the AGM Stockholders Meeting duly convened therefor or at any adjournment or postponement thereof at which a vote on the matter has been taken;

(c) by AGM:

(i) if AHL shall have breached any of its representations or warranties or failed to perform any of its covenants or agreements set forth in this Agreement (other than Section 5.02, which is addressed in

 

A-59


Table of Contents

Section 7.01(c)(ii)), which breach or failure to perform (A) (if it occurred or was continuing as of the Closing Date) would give rise to the failure of a condition set forth in Section 6.02(a) or 6.02(b) and (B) is incapable of being cured prior to the Walk-Away Date, or if capable of being cured, has not been cured by AHL within thirty (30) days after AHL’s receipt of written notice of such breach or failure to perform from AGM stating AGM’s intention to terminate this Agreement pursuant to this Section 7.01(c)(i) and the basis for such termination (or in any event has not been cured by the Walk-Away Date); provided that AGM shall not have the right to terminate this Agreement pursuant to this Section 7.01(c)(i) if AGM, Tango Holdings, AGM Merger Sub or AHL Merger Sub is then in breach of any of its material representations, warranties, covenants or agreements hereunder; or

(ii) prior to the satisfaction of the condition set forth in Section 6.01(a), if (A) the Board of Directors of AHL makes an Adverse Recommendation Change, (B) there shall have occurred any material breach of Section 5.02 by AHL, any Subsidiary of AHL or any Representative of AHL or (C) the Board of Directors of AHL has publicly proposed to do any of the foregoing; or

(d) by AHL:

(i) if AGM, Tango Holdings, AGM Merger Sub or AHL Merger Sub shall have breached any of its representations or warranties or failed to perform any of its covenants or agreements set forth in this Agreement, which breach or failure to perform (A) (if it occurred or was continuing as of the Closing Date) would give rise to the failure of a condition set forth in Section 6.03(a) or 6.03(b) and (B) is incapable of being cured prior to the Walk-Away Date, or if capable of being cured, has not been cured by AGM, Tango Holdings, AGM Merger Sub or AHL Merger Sub within thirty (30) days after AGM’s receipt of written notice of such breach or failure to perform from AHL stating AHL’s intention to terminate this Agreement pursuant to this Section 7.01(d)(i) and the basis for such termination (or in any event has not been cured by the Walk-Away Date); provided that AHL shall not have the right to terminate this Agreement pursuant to this Section 7.01(d)(i) if AHL is then in material breach of any of its representations, warranties, covenants or agreements hereunder; or

(ii) prior to the satisfaction of the condition set forth in Section 6.01(b), if the Board of Directors of AGM makes or publicly proposes to make a AGM Adverse Recommendation Change.

Section 7.02 Effect of Termination. In the event of the termination of this Agreement as provided in Section 7.01, written notice thereof shall be given to the other party or parties hereto, specifying the provision hereof pursuant to which such termination is made, and this Agreement shall forthwith become null and void (other than this Section 7.02, Article VIII and the Confidentiality Agreement, all of which shall survive termination of this Agreement), and there shall be no liability on the part of AGM, AGM Merger Sub, AHL, AHL Merger Sub or their respective directors, officers and Affiliates, except (a) as liability may exist pursuant to the provisions specified in the immediately preceding parenthetical that survive such termination and (b) that no such termination shall relieve any party from liability for any willful and material breach by such party of any representation, warranty, covenant or agreement set forth in this Agreement or fraud.

Section 7.03 Termination Fee. (a) AGM shall pay, or cause to be paid, to AHL, by wire transfer of immediately available funds an amount equal to $81.9 million (the “Termination Fee”), if (i) the Board of Directors of AGM makes or publicly proposes to make a AGM Adverse Recommendation Change, (ii) this Agreement may be terminated by either AGM or AHL pursuant to Section 7.01(b)(iv) (in which case payment shall be made within five (5) business days of such termination) and (iii) this Agreement is terminated in accordance with Article VII.

(b) Except as set forth in this Section 7.03, all expenses incurred in connection with this Agreement and the Transactions shall be paid in accordance with the provisions of Section 8.14.

(c) Each of the parties hereto acknowledges that the agreements contained in this Section 7.03 are an integral part of the Transactions, and that without these agreements, the other parties hereto would not enter into this Agreement; accordingly, if AGM fails to timely pay any amount due pursuant to this Section 7.03, and, in

 

A-60


Table of Contents

order to obtain the payment, AHL commences an Action which results in a judgment against AGM for the payment set forth in this Section 7.03, AGM shall pay AHL for its reasonable and documented out-of-pocket costs and expenses (including reasonable and documented attorneys’ fees) in connection with such Action, together with interest on such amount at the prime rate as published in The Wall Street Journal in effect on the date such payment was required to be made through the date such payment was actually received.

(d) The parties acknowledge and agree that the Termination Fee shall not constitute either a penalty or liquidated damages, and the right of AHL to receive, or the receipt of, the Termination Fee shall not limit or otherwise affect AHL’s right to specific performance as provided in Section 8.08 prior to the effective termination of this Agreement or any right (if any) a party may have pursuant to Section 7.02(a) or Section 7.02(b); provided, that the amount of any damages recovered pursuant to Section 7.02(a) or Section 7.02(b) by AHL shall be reduced by the amount of any Termination Fee previously paid to AHL.

ARTICLE VIII

MISCELLANEOUS

Section 8.01 No Survival of Representations and Warranties. This Article VIII and the agreements of AHL, AGM, Tango Holdings, AGM Merger Sub and AHL Merger Sub contained in Article II, Section 5.07, Section 5.08 and Section 5.10 shall survive the AHL Effective Time. No other representations, warranties, covenants or agreements in this Agreement shall survive the AHL Effective Time.

Section 8.02 Amendment or Supplement. At any time prior to the AHL Effective Time, this Agreement may be amended or supplemented in any and all respects, whether before or after receipt of the AHL Shareholder Approval or the AGM Stockholder Approval, by written agreement of the parties hereto; provided, however, that after receipt of the (a) AHL Shareholder Approval, there shall be no amendment or change to the provisions hereof which by Law would require further approval by the shareholders of AHL without such approval and (b) AGM Stockholder Approval, there shall be no amendment or change to the provisions hereof which by Law would require further approval by the stockholders of AGM without such approval.

Section 8.03 Extension of Time, Waiver, Etc. At any time prior to the AHL Effective Time, AGM and AHL may, subject to applicable Law, (a) waive any inaccuracies in the representations and warranties of the other party, (b) extend the time for the performance of any of the obligations or acts of the other party or (c) waive compliance by the other party with any of the agreements contained herein or, except as otherwise provided herein, waive any of such party’s conditions (it being understood that AGM, Tango Holdings, AGM Merger Sub and AHL Merger Sub shall be deemed a single party for purposes of the foregoing). Notwithstanding the foregoing, no failure or delay by a party hereto in exercising any right hereunder shall operate as a waiver thereof nor shall any single or partial exercise thereof preclude any other or further exercise thereof or the exercise of any other right hereunder. Any agreement on the part of a party hereto to any such extension or waiver shall be valid only if set forth in an instrument in writing signed on behalf of such party.

Section 8.04 Assignment. Neither this Agreement nor any of the rights, interests or obligations hereunder shall be assigned, in whole or in part, by operation of Law or otherwise, by any of the parties hereto without the prior written consent of the other parties hereto. No assignment by any party shall relieve such party of any of its obligations hereunder. Subject to the immediately preceding two (2) sentences, this Agreement shall be binding upon, inure to the benefit of, and be enforceable by, the parties hereto and their respective successors and permitted assigns. Any purported assignment not permitted under this Section  8.04 shall be null and void.

Section 8.05 Counterparts. This Agreement may be executed in one or more counterparts (including by facsimile or electronic mail), each of which shall be deemed to be an original but all of which taken together shall constitute one and the same agreement, and shall become effective when one or more counterparts have been signed by each of the parties hereto and delivered to the other parties hereto.

 

A-61


Table of Contents

Section 8.06 Entire Agreement; No Third-Party Beneficiaries. This Agreement, together with the exhibits and schedules attached hereto, the AHL Disclosure Schedule, the AGM Disclosure Schedule and the Confidentiality Agreement, (a) constitute the entire agreement, and supersede all other prior agreements and understandings, both written and oral, among the parties hereto and their Affiliates, or any of them, with respect to the subject matter hereof and thereof and (b) are not intended to and shall not confer upon any Person other than the parties hereto any rights or remedies hereunder, except for, if the AHL Effective Time occurs, (i) the right of the holders of AHL Shares to receive the Merger Consideration payable in accordance with Article II and (ii) the provisions set forth in Section 5.07 of this Agreement. The representations and warranties in this Agreement are the product of negotiations among the parties hereto. Any inaccuracies in such representations and warranties are subject to waiver by the parties hereto in accordance with Section 8.03 without notice or liability to any other Person. Persons other than the parties hereto may not rely upon the representations and warranties in this Agreement as characterizations of actual facts or circumstances as of the date of this Agreement or as of any other date.

Section 8.07 Governing Law; Jurisdiction. (a) This Agreement shall be governed by, and construed in accordance with, the Laws of the State of Delaware applicable to contracts executed in and to be performed entirely in that state, regardless of the laws that might otherwise govern under any applicable conflict of laws principles, except to the extent any provisions of this Agreement which relate to the exercise of a director’s or officer’s fiduciary duties, statutory duties, obligations and/or statutory provisions, or which arise under, the Laws of Bermuda (including those applicable to the AHL Merger) shall be governed by and in accordance with the Laws of Bermuda.

(b) All actions and proceedings arising out of or relating to the interpretation and enforcement of the provisions of this Agreement and in respect of the transactions contemplated by this Agreement (except to the extent any such proceeding mandatorily must be brought in Bermuda) shall be heard and determined in the courts of the State of Delaware or the federal courts of the United States of America located in the State of Delaware (the “Chosen Courts”) and the parties hereto hereby irrevocably submit to the exclusive jurisdiction and venue of such courts in any such action or proceeding and irrevocably waive the defense of an inconvenient forum or lack of jurisdiction to the maintenance of any such action or proceeding. The consents to jurisdiction and venue set forth in this Section 8.07(b) shall not constitute general consents to service of process in the State of Delaware and shall have no effect for any purpose except as provided in this paragraph and shall not be deemed to confer rights on any Person other than the parties hereto. Each party hereto agrees that service of process upon such party in any action or proceeding arising out of or relating to this Agreement shall be effective if notice is given by overnight courier at the address set forth in Section 8.11 of this Agreement. The parties hereto agree that a final judgment in any such action or proceeding shall be conclusive and may be enforced in other jurisdictions by suit on the judgment or in any other manner provided by applicable Law; provided, however, that nothing in the foregoing shall restrict any party’s rights to seek any post-judgment relief regarding, or any appeal from, a final trial court judgment.

Section 8.08 Specific Enforcement. The parties hereto agree that irreparable damage for which monetary relief, even if available, would not be an adequate remedy, would occur in the event that any provision of this Agreement is not performed in accordance with its specific terms or is otherwise breached, including if the parties hereto fail to take any action required of them hereunder to consummate this Agreement, subject to the terms and conditions of this Agreement. The parties acknowledge and agree that (a) the parties shall be entitled to an injunction or injunctions, specific performance or other equitable relief to prevent breaches of this Agreement and to enforce specifically the terms and provisions hereof (including, for the avoidance of doubt, the right of AHL or AGM to cause the Mergers to be consummated on the terms and subject to the conditions set forth in this Agreement) in the Chosen Courts, this being in addition to any other remedy to which they are entitled under this Agreement and (b) the right of specific enforcement is an integral part of the Transactions and without that right, neither AHL nor AGM would have entered into this Agreement. The parties hereto agree not to assert that a remedy of specific enforcement is unenforceable, invalid, contrary to Law or inequitable for any reason, and not to assert that a remedy of monetary damages would provide an adequate remedy or that the parties otherwise have an adequate remedy at law. The parties hereto acknowledge and agree that any party

 

A-62


Table of Contents

seeking an injunction or injunctions to prevent breaches of this Agreement and to enforce specifically the terms and provisions of this Agreement in accordance with this Section 8.08 shall not be required to provide any bond or other security in connection with any such order or injunction. Notwithstanding anything else to the contrary in this Agreement or any agreement contemplated hereby, under no circumstances shall AHL, directly or indirectly, be permitted or entitled to receive (1) both a grant of specific enforcement or other equitable relief, on the one hand, and/or the payment of all or any portion of the Termination Fee and/or any amount, if any, as and when due, pursuant to this Agreement, on the other hand, or (2) both payment of any monetary damages whatsoever, on the one hand, and payment of any of the Termination Fee and/or any amount, if any, as and when due, pursuant to this Agreement, on the other hand. To the extent any party hereto brings any Action to enforce specifically the performance of the terms and provisions of this Agreement when expressly available to such party pursuant to the terms of this Agreement, the Walk-Away Date shall automatically be extended by (i) the amount of time during which such Action is pending, plus twenty (20) business days, or (ii) such other time period established by the court presiding over such Action.

Section 8.09 WAIVER OF JURY TRIAL. EACH PARTY ACKNOWLEDGES AND AGREES THAT ANY CONTROVERSY WHICH MAY ARISE UNDER THIS AGREEMENT IS LIKELY TO INVOLVE COMPLICATED AND DIFFICULT ISSUES, AND THEREFORE IT HEREBY IRREVOCABLY AND UNCONDITIONALLY WAIVES, TO THE FULLEST EXTENT PERMITTED BY APPLICABLE LAW, ANY RIGHT IT MAY HAVE TO A TRIAL BY JURY IN RESPECT OF ANY LITIGATION DIRECTLY OR INDIRECTLY ARISING OUT OF OR RELATING TO THIS AGREEMENT AND ANY OF THE AGREEMENTS DELIVERED IN CONNECTION HEREWITH OR THE TRANSACTIONS CONTEMPLATED HEREBY OR THEREBY. EACH PARTY CERTIFIES AND ACKNOWLEDGES THAT (A) NO REPRESENTATIVE, AGENT OR ATTORNEY OF ANY OTHER PARTY HAS REPRESENTED, EXPRESSLY OR OTHERWISE, THAT SUCH OTHER PARTY WOULD NOT, IN THE EVENT OF LITIGATION, SEEK TO ENFORCE THE FOREGOING WAIVER, (B) IT UNDERSTANDS AND HAS CONSIDERED THE IMPLICATIONS OF SUCH WAIVER, (C) IT MAKES SUCH WAIVER VOLUNTARILY AND (D) IT HAS BEEN INDUCED TO ENTER INTO THIS AGREEMENT BY, AMONG OTHER THINGS, THE MUTUAL WAIVER AND CERTIFICATIONS IN THIS SECTION 8.09.

Section 8.10 Remedies. Except as otherwise provided in this Agreement, any and all remedies expressly conferred upon a party to this Agreement shall be cumulative with, and not exclusive of, any other remedy contained in this Agreement, at law or in equity. The exercise by a party to this Agreement of any one remedy shall not preclude the exercise by it of any other remedy.

Section 8.11 Notices. All notices, requests and other communications to any party hereunder shall be in writing and shall be deemed given if delivered personally, facsimiled (which is confirmed by email), emailed (which is confirmed by facsimile) or sent by overnight courier (providing proof of delivery) to the parties at the following addresses:

If to AGM, Tango Holdings, AGM Merger Sub or AHL Merger Sub, to it at:

 

 

Apollo Global Management, Inc.

 

9 West 57th Street, 43rd Floor

 

New York, New York 10019

 

Attention:

  

John J. Suydam

 

Email:

   jsuydam@apollo.com
 

with a copy (which shall not constitute notice) to:

 

Paul, Weiss, Rifkind, Wharton & Garrison LLP

 

1285 Avenue of the Americas

 

New York, New York 10019

 

Attention:

  

John M. Scott

     Brian P. Finnegan
     Ross A. Fieldston

 

A-63


Table of Contents
 

Facsimile:

  

(212) 757-3990

 

Email:

   jscott@paulweiss.com
     bfinnegan@paulweiss.com
     rfieldston@paulweiss.com
 

and:

 

Skadden, Arps, Slate, Meagher & Flom LLP

 

One Manhattan West

 

New York, New York 10001

 

Attention:

  

Todd E. Freed

     Jon A. Hlafter
     Christopher J. Ulery
 

Facsimile:

  

(212) 735-2000

 

Email:

   todd.freed@skadden.com
     jon.hlafter@skadden.com
     chris.ulery@skadden.com

 

If to AHL, to:

 

Athene Holding Ltd.

 

Second Floor, Washington House

 

16 Church Street

 

Hamilton HM 11

 

Bermuda

  
 

Attention:

  

Natasha Scotland Courcy

 

Email:

   NCourcy@athene.bm

with copies (which shall not constitute notice) to:

 

Latham & Watkins LLP

 

885 Third Avenue

 

New York, New York 10022

 

Attention:

  

A. Peter Harwich

     Robert M. Katz
     Charles K. Ruck
     Max N. Schleusener
 

Email:

   peter.harwich@lw.com
     robert.katz@lw.com
     charles.ruck@lw.com
     max.schleusener@lw.com
 

and:

 

Sidley Austin LLP

 

One South Dearborn Street

 

Chicago, Illinois 60603

 

Attention:

  

Perry J. Shwachman

     John H. Butler
     Jeremy Watson
 

E-mail:

  

pshwachman@sidley.com

     john.butler@sidley.com
     jcwatson@sidley.com

 

A-64


Table of Contents

or such other address, email address or facsimile number as such party may hereafter specify by like notice to the other parties hereto. All such notices, requests and other communications shall be deemed received on the date of actual receipt by the recipient thereof if received prior to 5:00 p.m. local time in the place of receipt and such day is a business day in the place of receipt. Otherwise, any such notice, request or communication shall be deemed not to have been received until the next succeeding business day in the place of receipt.

Section 8.12 Severability. If any term, condition or other provision of this Agreement is determined by a court of competent jurisdiction to be invalid, illegal or incapable of being enforced by any rule of Law or public policy, all other terms, provisions and conditions of this Agreement shall nevertheless remain in full force and effect. Upon such determination that any term, condition or other provision is invalid, illegal or incapable of being enforced, the parties hereto shall negotiate to attempt to modify this Agreement so as to effect the original intent of the parties as closely as possible to the fullest extent permitted by applicable Law in an acceptable manner to the end that the Transactions are fulfilled to the extent possible.

Section 8.13 Definitions. (a) As used in this Agreement, the following terms have the meanings ascribed thereto below:

Acceptable Confidentiality Agreement” means any confidentiality agreement entered into between AHL and a third party from and after the date of this Agreement that contains provisions that are not materially less favorable in the aggregate to AHL than those contained in the Confidentiality Agreement; provided that any such confidentiality agreement shall contain customary standstill restrictions that only permit the third party to, acting alone and not jointly with others, make a Takeover Proposal to the AHL Board that is not publicly announced, and that no such standstill will contain any “fall-away” or similar type of provision.

Action” means legal actions, causes of action, claims, demands, controversies, disputes, arbitrations, hearings, charges, complaints, investigations, examinations, indictments, litigations, suits or other civil, criminal, administrative or investigative proceedings.

Affiliate” means, as to any Person, any other Person that, directly or indirectly, controls, or is controlled by, or is under common control with, such Person. For this purpose, “control” (including, with its correlative meanings, “controlled by” and “under common control with”) shall mean the possession, directly or indirectly, of the power to direct or cause the direction of management or policies of a Person, whether through the ownership of securities or partnership or other ownership interests, by contract or otherwise; provided, (i) none of AHL or any of its Subsidiaries, on the one hand, nor AGM or any of its Subsidiaries (other than AHL and its Subsidiaries), on the other hand, shall be deemed Affiliates of each other and (ii) that other than in the case of the definition of “AGM Related Parties,” or for purposes of Section 4.10, Section 6.02, Article VII and Section 8.15, no Portfolio Company or Fund shall be deemed an Affiliate of AGM.

AGM Bylaws” means the Amended and Restated Bylaws of AGM, as amended to the date of this Agreement.

AGM Charter” means the Amended and Restated Certificate of Incorporation of AGM, as from time to time amended.

AGM Equity Awards” means outstanding AGM Options, AGM RSAs and AGM Share Units.

AGM Intervening Event” means a material event or circumstance that was not known to the Board of Directors of AGM on the date of this Agreement (or if known, the consequences of which were not known to the Board of Directors of AGM as of the date of this Agreement), which event or circumstance, or any consequence thereof, becomes known to the Board of Directors of AGM prior to the AGM Stockholder Approval, including any AGM Takeover Proposal (other than any AGM Takeover Proposal that, if consummated, could reasonably be expected to result in another Person (or the shareholders of another Person) acquiring, directly or indirectly,

 

A-65


Table of Contents

less than 35% of the aggregate voting power of AGM or the surviving entity in a merger involving AGM or the resulting direct or indirect parent of AGM or such surviving entity in any such transaction, which shall not constitute a AGM Intervening Event).

AGM Lease” means any lease, sublease, sub-sublease, license and other agreement under which AGM or any of its Subsidiaries leases, subleases, licenses, uses or occupies (in each case whether as landlord, tenant, sublandlord, subtenant or by other occupancy arrangement), or has the right to use or occupy, now or in the future, any real property.

AGM Material Adverse Effect” means any event, circumstance, development, change, state of facts or effect that, individually or in the aggregate with all other events, circumstances, developments, changes and effects, (a) has or would reasonably be expected to have a material adverse effect on the business, operations, results of operations, assets, liabilities or condition (financial or otherwise) of AGM and its Subsidiaries (other than any Portfolio Companies) taken as a whole or (b) would reasonably be expected to prevent or materially delay the consummation of the Mergers and the other Transactions or prevent or materially impair or materially delay the ability of AGM to perform its obligations hereunder; provided, however, that, for purposes of clause (a) only, none of the following, and no effect, change, event or occurrence arising out of, or resulting from, the following, shall constitute or be taken into account, individually or in the aggregate, in determining whether a AGM Material Adverse Effect has occurred or may occur: to the extent any effect, change, event or occurrence that results from (i) changes or conditions generally affecting the industry in which AGM and its Subsidiaries operate in the geographic regions in which AGM and its Subsidiaries operate, (ii) general economic or regulatory, legislative or political conditions or securities, credit, financial or other capital markets conditions in any jurisdiction, (iii) any failure, in and of itself, by AGM to meet any internal or published projections, forecasts, estimates or predictions in respect of revenues, earnings or other financial or operating metrics for any period, (iv) geopolitical conditions, the outbreak or escalation of hostilities, any acts of war (whether or not declared), sabotage, terrorism (including cyber-terrorism) or man-made disaster, or any escalation or worsening of any such hostilities, acts of war (whether or not declared), (v) any volcano, tsunami, pandemic (including COVID-19), hurricane, tornado, windstorm, flood, earthquake or other natural disaster, (vi) changes directly attributable to, or directly resulting from, the execution and delivery of this Agreement or the public announcement or pendency of the Transactions, including the impact thereof on the relationships of AGM or any of its Subsidiaries with employees, customers, brokers, agents, financing sources, business partners or regulators, (vii) any change or announcement of a potential change, in and of itself, in AGM’s or any of its Subsidiaries’ credit, financial strength or claims paying ratings or the ratings of any of AGM’s or its Subsidiaries’ businesses, (viii) any change, in and of itself, in the market price, credit ratings or trading volume of AGM’s or any of its Subsidiaries’ securities, (ix) any change in applicable Law, regulation or GAAP (it being understood that the exceptions in clauses (iii), (vii) and (viii) shall not prevent or otherwise affect a determination that the underlying cause of any such failure or change referred to therein (to the extent not otherwise falling within any of the exceptions provided by clauses (i) through (ix) hereof) is a AGM Material Adverse Effect), (x) any COVID-19 Measures, including any change, effect, event, occurrence, development, condition or fact with respect to COVID-19 or the COVID-19 Measures or any escalation or worsening thereof (including any subsequent waves) or (xi) the value of AGM and its Subsidiaries’ ownership interest in AHL; provided further, however, that any effect, change, event or occurrence referred to in clause (i), (ii), (iv), (v) or (ix) may be taken into account in determining whether or not there has been a AGM Material Adverse Effect to the extent such effect, change, event or occurrence has a disproportionate adverse effect on AGM and its Subsidiaries, taken as a whole, relative to other similarly-situated businesses in the alternative investment management industry (in which case the disproportionate effect or effects may be taken into account in determining whether or not a AGM Material Adverse Effect has occurred).

AGM Option” means an option to acquire AGM Shares granted pursuant to the AGM Share Plans.

AGM Organizational Documents” means the AGM Charter and the AGM Bylaws.

 

A-66


Table of Contents

AGM Pension Plan” means any employee pension benefit plan within the meaning of Section 3(2) of ERISA covering current or former directors, officers or employees of AGM or any of its Subsidiaries that is sponsored, maintained or contributed to by AGM or any of its Subsidiaries or to which AGM or any of its Subsidiaries contributes or is obligated to contribute to, other than any such employee pension benefit plan required by applicable Law.

AGM Plan” means each plan, program, policy, agreement or other arrangement covering current or former directors, officers or employees of AGM or any of its Subsidiaries, that is (i) an employee welfare plan within the meaning of Section 3(1) of ERISA, (ii) a AGM Pension Plan, (iii) a share option, share purchase, share appreciation right or other share-based compensation agreement, program or plan, (iv) an individual employment, consulting, severance, retention or other similar agreement between such person and AGM or any of its Subsidiaries or (v) a bonus, incentive, deferred compensation, profit-sharing, retirement, post-retirement, vacation, severance, retention or termination pay, benefit or fringe-benefit plan, program, policy, agreement or other arrangement, in each case that is sponsored, maintained or contributed to by AGM or any of its Subsidiaries or to which AGM or any of its Subsidiaries contributes or is obligated to contribute to, other than, in each case, any such plan, program, policy, agreement or other arrangement required by applicable Law or that is a “multiemployer plan” (within the meaning of Section 3(37) of ERISA).

AGM Related Parties” means AGM, Tango Holdings, AGM Merger Sub and AHL Merger Sub, and any of its or their respective former, current or future stockholders, managers, members, directors, partners, officers, Affiliates and agents and any former, current or future, direct or indirect, stockholders, equity holders, managers, members, directors, partners, officers, Affiliates and agents or other Representatives, and any successor or assign of the foregoing.

AGM Restructuring” means the restructuring involving AGM and its Subsidiaries, among others, pursuant to which (i) all Operating Group Units held of record or beneficially by Persons other than AGM and its Subsidiaries and other than AHL and its Subsidiaries will be transferred for Tango Holdings Shares or other consideration and (ii) the only outstanding class of common stock outstanding shall be the AGM Shares upon consummation thereof.

AGM RSA” means an award of restricted (including transfer-restrictions) AGM Shares granted pursuant to the AGM Share Plans.

AGM Share” means a Class A common stock, par value $0.00001, of AGM.

AGM Share Plans” means the AGM’s 2019 Omnibus Equity Incentive Plans, as may be amended from time to time.

AGM Share Unit” means a right to obtain the value of a AGM Share either in the form of a AGM Share, cash, other property or a combination thereof, granted pursuant to the AGM Share Plans.

AGM Takeover Proposal” means any inquiry, proposal or offer from any Person (other than AHL and its Subsidiaries) relating to, in a single transaction or series of related transactions, any direct or indirect (i) sale, lease, exchange, transfer, reinsurance transaction or other disposition of 10% or more of the fair market value of the assets of AGM and its Subsidiaries, taken as a whole, (ii) sale of shares or other securities representing 10% or more of the share capital of AGM, including by way of a tender offer or exchange offer or (iii) merger, amalgamation, consolidation, share exchange, business combination, reorganization, recapitalization, liquidation, dissolution or similar transaction involving AGM or any of its Subsidiaries pursuant to which such Person (or the shareholders of any Person) would acquire, directly or indirectly, 10% or more of the aggregate voting power of AGM or the surviving entity in a transaction involving AGM or the resulting direct or indirect parent of AGM or such surviving entity in any such transaction, in each case, other than the Transactions; provided that, for the avoidance of doubt, no disposition of any Portfolio Company or other assets by a Fund, in each case, in the ordinary course of business, shall constitute an acquisition transaction pursuant to a AGM Takeover Proposal.

 

A-67


Table of Contents

AHL Bye-Laws” means AHL’s Amended and Restated Bye-Laws, as amended to the date of this Agreement.

AHL Equity Awards” means the AHL Options, AHL RSAs and AHL Share Units.

AHL ESPP” means the AHL’s 2017 Employee Stock Purchase Plan.

AHL Insurance Contract” means any contract, agreement or policy of insurance or reinsurance, binder, slip, endorsement or certificate, and forms with respect thereto, including any life, health, accident and disability insurance policy, variable, fixed, indexed or payout annuity, guaranteed investment contract and any other insurance policy or insurance or annuity contract or certificate issued, ceded or assumed by any AHL Insurance Subsidiary.

AHL Intervening Event” means a material event or circumstance that was not known to the Special Committee on the date of this Agreement (or if known, the consequences of which were not known to the Special Committee as of the date of this Agreement), which event or circumstance, or any consequence thereof, becomes known to the Special Committee prior to the AHL Shareholder Approval; provided, however, that in no event shall any Takeover Proposal or any inquiry, offer or proposal that constitutes or could reasonably be expected to lead to a Takeover Proposal constitute an AHL Intervening Event.

AHL Lease” means any lease, sublease, sub-sublease, license and other agreement under which AHL or any of its Subsidiaries leases, subleases, licenses, uses or occupies (in each case whether as landlord, tenant, sublandlord, subtenant or by other occupancy arrangement), or has the right to use or occupy, now or in the future, any real property.

AHL Option” means an option to acquire AHL Shares granted pursuant to the AHL Share Plans.

AHL Organizational Documents” means the AHL Certificate of Incorporation and Memorandum of Understanding and the AHL Bye-Laws.

AHL Pension Plan” means any employee pension benefit plan within the meaning of Section 3(2) of ERISA covering current or former directors, officers or employees of AHL or any of its Subsidiaries that is sponsored, maintained or contributed to by AHL or any of its Subsidiaries or to which AHL or any of its Subsidiaries contributes or is obligated to contribute to, other than any such employee pension benefit plan required by applicable Law.

AHL Plan” means each plan, program, policy, agreement or other arrangement covering current or former directors, officers or employees of AHL or any of its Subsidiaries, that is (i) an employee welfare plan within the meaning of Section 3(1) of ERISA, (ii) an AHL Pension Plan, (iii) a share option, share purchase, share appreciation right or other share-based compensation agreement, program or plan, (iv) an individual employment, consulting, severance, retention or other similar agreement between such person and AHL or any of its Subsidiaries or (v) a bonus, incentive, deferred compensation, profit-sharing, retirement, post-retirement, vacation, severance, retention or termination pay, benefit or fringe-benefit plan, program, policy, agreement or other arrangement, in each case that is sponsored, maintained or contributed to by AHL or any of its Subsidiaries or to which AHL or any of its Subsidiaries contributes or is obligated to contribute to, other than, in each case, any such plan, program, policy, agreement or other arrangement required by applicable Law or that is a “multiemployer plan” (within the meaning of Section 3(37) of ERISA).

AHL Preferred Shares” means, collectively, the AHL Preferred Series A Share, AHL Preferred Series B Share, AHL Preferred Series C Share and AHL Preferred Series D Share.

AHL Related Parties” means AHL and any of its former, current or future shareholders, managers, members, directors, partners, officers, Affiliates and agents and any former, current or future, direct or indirect,

 

A-68


Table of Contents

shareholders, equity holders, managers, members, directors, partners, officers, Affiliates and agents or other Representatives, and any successor or assign of the foregoing.

AHL RSA” means an award of restricted AHL Shares granted pursuant to the AHL Share Plans.

AHL Share Plans” means AHL’s 2014 Share Incentive Plan, 2016 Share Incentive Plan and 2019 Share Incentive Plan, each as may be amended from time to time.

AHL Share Unit” means a right to obtain the value of an AHL Share either in the form of an AHL Share, cash, other property, or a combination thereof, granted pursuant to the AHL Share Plans.

AHL Warrants” means warrants for the purchase of AHL Shares.

Antitrust Laws” means the Sherman Act, as amended, the Clayton Act, as amended, the HSR Act, the Federal Trade Commission Act, as amended, all applicable non-U.S. antitrust Laws and all other applicable Laws issued by a Governmental Authority that are designed or intended to prohibit, restrict or regulate actions having the purpose or effect of monopolization or restraint of trade or lessening of competition through merger or acquisition.

Apollo Operating Group” means the Persons listed on Section 8.13(a) of the AGM Disclosure Schedule.

Applicable SAP” means, with respect to any AHL Insurance Subsidiary, the applicable statutory accounting principles (or local equivalents in the applicable jurisdiction) prescribed or permitted by the applicable Insurance Regulator under applicable Insurance Law.

Average AGM Share Price” means the volume weighted average trading price of the AGM Shares on the NYSE (as reported by Bloomberg L.P. or, if not reported thereby, by another authoritative source mutually agreed by AHL and AGM) for the thirty (30) consecutive trading days ending on the date immediately preceding the AGM Effective Time.

business day” means a day except a Saturday, a Sunday or other day on which the SEC or banks in the City of New York or Bermuda are authorized or required by Law to be closed.

Code” means the U.S. Internal Revenue Code of 1986.

Control Person” means any Person that is deemed or may be deemed to “control” AGM or Tango Holdings within the meaning of applicable insurance Laws, including any Person that holds ten percent (10%) or more of the outstanding voting securities of AGM or Tango Holdings (and has not filed a disclaimer of control or affiliation or similar filing).

Covered Proposal” means a Takeover Proposal, substituting “50%” for each occurrence of “10%” in the definition of “Takeover Proposal”.

DGCL” means the Delaware General Corporation Law.

Dissenting Shares” means AHL Shares held by a holder of AHL Shares or AHL Preferred Shares held by a holder of AHL Preferred Shares who did not vote in favor of the AHL Merger and who complies with all of the provisions of the Bermuda Companies Act concerning the right of holders of AHL Shares or AHL Preferred Shares to require appraisal of their AHL Shares or AHL Preferred Shares pursuant to the Bermuda Companies Act.

 

A-69


Table of Contents

Encumbrance” means any mortgage, deed of trust, lease, license, condition, covenant, restriction, hypothecation, option to purchase or lease or otherwise acquire any interest, right of first refusal or offer, conditional sales or other title retention agreement, adverse claim of ownership or use, easement, encroachment, right of way or other title defect, third-party right or encumbrance of any kind or nature.

ERISA” means the Employee Retirement Income Security Act of 1974, as amended.

Existing Credit Facilities” means that certain Credit Agreement, dated as of December 3, 2019, among AHL, Athene Life RE Ltd., an exempted company incorporated under the laws of Bermuda, Athene USA Corporation, an Iowa corporation and Athene Annuity RE Ltd., an exempted company incorporated under the laws of Bermuda, the lenders from time to time party thereto and Citibank, N.A. as administrative agent.

Fund” means any separate account, client (other than AHL and its Subsidiaries), investment vehicle or similar entity sponsored, advised or managed, directly or indirectly, by AGM or any of its Subsidiaries.

GAAP” means generally accepted accounting principles in the United States, consistently applied.

Governmental Authority” means any government, court, regulatory or administrative agency, arbitral body or self-regulated entity, tribunal, commission or authority or other legislative, executive or judicial governmental entity, whether federal, national, provincial, state, local, foreign or multinational.

HSR Act” means the Hart-Scott-Rodino Antitrust Improvements Act of 1976, as amended, and the rules and regulations promulgated thereunder.

Insurance Law” means all Laws applicable to the business of insurance or the regulation of insurance companies, whether federal, national, provincial, state, local, foreign or multinational, and all applicable orders, directives of, and market conduct recommendations resulting from market conduct examinations of, Insurance Regulators.

Insurance Regulators” means all Governmental Authorities regulating the business of insurance under Insurance Laws.

Intellectual Property” means all intellectual property and other similar proprietary rights in any jurisdiction, whether registered or unregistered, including such rights in and to: any patent (including all reissues, divisions, continuations, continuations-in-part and extensions thereof), patent application and patent right; any trademark, servicemark, trade name, business name and brand name, including any and all goodwill associated therewith; any copyright and database rights; any internet domain name; and any trade secret, know-how and other information of a proprietary nature.

Investment” means any investment (or similar term describing the results of the deployment of capital) as defined in the governing document of any Fund.

IRS” means the Internal Revenue Service.

Knowledge” means, (i) with respect to AHL, the actual knowledge, as of the date of this Agreement, of the individuals listed on Section 8.13 of the AHL Disclosure Schedule after reasonable inquiry and (ii) with respect to AGM, Tango Holdings, AGM Merger Sub or AHL Merger Sub, the actual knowledge, as of the date of this Agreement, of the individuals listed on Section 8.13(b) of the AGM Disclosure Schedule after reasonable inquiry.

Liens” means any pledges, liens, claims, options, charges, mortgages, Encumbrances or security interests of any kind or nature.

 

A-70


Table of Contents

Material Adverse Effect” means any event, circumstance, development, change or effect that, individually or in the aggregate with all other events, circumstances, developments, changes, state of facts and effects, (a) has or would reasonably be expected to have a material adverse effect on the business, operations, results of operations, assets (including investment assets), liabilities or condition (financial or otherwise) of AHL and its Subsidiaries taken as a whole or (b) would reasonably be expected to prevent or materially delay the consummation of the Mergers and the other Transactions or prevent or materially impair or materially delay the ability of AHL to perform its obligations hereunder; provided, however, that, for purposes of clause (a) only, none of the following, and no effect, change, event or occurrence arising out of, or resulting from, the following, shall constitute or be taken into account, individually or in the aggregate, in determining whether a Material Adverse Effect has occurred or may occur: to the extent any effect, change, event or occurrence that results from (i) changes or conditions generally affecting the life insurance and annuity industry in the geographic regions in which AHL and its Subsidiaries operate, (ii) general economic or regulatory, legislative or political conditions or securities, credit, financial or other capital markets conditions in any jurisdiction, (iii) any failure, in and of itself, by AHL to meet any internal or published projections, forecasts, estimates or predictions in respect of revenues, earnings or other financial or operating metrics for any period, (iv) geopolitical conditions, the outbreak or escalation of hostilities, any acts of war (whether or not declared), sabotage, terrorism (including cyber-terrorism) or man-made disaster, or any escalation or worsening of any such hostilities, acts of war (whether or not declared), (v) any volcano, tsunami, pandemic (including COVID-19), hurricane, tornado, windstorm, flood, earthquake or other natural disaster, (vi) changes directly attributable to, or directly resulting from, the execution and delivery of this Agreement or the public announcement or pendency of the Transactions, including the impact thereof on the relationships of AHL or any of its Subsidiaries with employees, customers, brokers, agents, financing sources, business partners or regulators, (vii) any change or announcement of a potential change, in and of itself, in AHL’s or any of its Subsidiaries’ credit, financial strength or claims paying ratings or the ratings of any of AHL’s or its Subsidiaries’ businesses, (viii) any change, in and of itself, in the market price, credit ratings or trading volume of AHL’s or any of its Subsidiaries’ securities, (ix) any change in applicable Law, regulation, GAAP or in Applicable SAP (it being understood that the exceptions in clauses (iii), (vii) and (viii) shall not prevent or otherwise affect a determination that the underlying cause of any such failure or change referred to therein (to the extent not otherwise falling within any of the exceptions provided by clauses (i) through (ix) hereof) is a Material Adverse Effect), (x) any quarantine, “shelter in place,” “stay at home,” workforce reduction, social distancing, shut down, closure, sequester, safety or similar Law, directive, restrictions, guidelines, responses or recommendations of or promulgated by any Governmental Authority, including the Centers for Disease Control and Prevention and the World Health Organization, in each case, in connection with or in response to SARS-CoV-2 or COVID-19 (together, “COVID-19”) and any evolutions or mutations thereof or related or associated epidemics, pandemics or disease outbreaks (all of the foregoing, “COVID-19 Measures”), including any change, effect, event, occurrence, development, condition or fact with respect to COVID-19 or the COVID-19 Measures or any escalation or worsening thereof (including any subsequent waves) or (xi) the value of AHL and its Subsidiaries’ ownership interest in the Apollo Operating Group; provided further, however, that any effect, change, event or occurrence referred to in clause (i), (ii), (iv), (v) or (ix) may be taken into account in determining whether or not there has been a Material Adverse Effect to the extent such effect, change, event or occurrence has a disproportionate adverse effect on AHL and its Subsidiaries, taken as a whole, relative to other similarly-situated businesses in the life insurance and annuity industry (in which case the disproportionate effect or effects may be taken into account in determining whether or not a Material Adverse Effect has occurred).

NYSE” means the New York Stock Exchange.

Operating Group Units” refers to units in the Apollo Operating Group, with each such unit representing one (1) limited partnership interest or limited liability company interest, as applicable, in each of the limited partnerships or limited liability companies that comprise the Apollo Operating Group.

Permitted Encumbrances” means (i) easements, rights-of-way, encroachments, restrictions, conditions and other similar Encumbrances incurred or suffered in the ordinary course of business and which, individually or in the aggregate, do not and would not reasonably be expected to materially impair the use (or contemplated use),

 

A-71


Table of Contents

utility or value of the applicable real property or otherwise materially impair the present or contemplated business operations at such location, (ii) zoning, entitlement, building and other land-use regulations imposed by Governmental Authorities having jurisdiction over such real property and (iii) Permitted Liens.

Permitted Liens” means (i) statutory Liens for Taxes, assessments or other charges by Governmental Authorities not yet due and payable or the amount or validity of which is being contested in good faith and by appropriate proceedings, (ii) mechanics’, materialmen’s, carriers’, workmen’s, warehouseman’s, repairmen’s, landlords’ and similar Liens granted or which arise in the ordinary course of business, (iii) Liens securing payment, or any obligation, of the applicable Person or its Subsidiaries with respect to outstanding Indebtedness so long as there is no default under such Indebtedness, (iv) Liens granted in the ordinary course of the insurance or reinsurance business of the applicable Person or its Subsidiaries on cash and cash equivalent instruments or other investments, including Liens granted (A) in connection with (1) pledges of such instruments or investments to collateralize letters of credit delivered by the applicable Person or its Subsidiaries, (2) the creation of trust funds for the benefit of ceding companies, (3) underwriting activities of the applicable Person or its Subsidiaries, (4) deposit liabilities, (5) statutory deposits, (6) ordinary-course securities lending and short-sale transactions and (B) with respect to investment securities held in the name of a nominee, custodian or other record owner, (v) pledges or deposits by the applicable Person or any of its Subsidiaries under workmen’s compensation Laws, unemployment insurance Laws or similar legislation, or good faith deposits in connection with bids, tenders, Contracts (other than for the payment of Indebtedness) or leases to which such entity is a party, or deposits to secure public or statutory obligations of such entity or to secure surety or appeal bonds to which such entity is a party, or deposits as security for contested Taxes, in each case incurred or made in the ordinary course of business, (vi) gaps in the chain of title evident from the records of the relevant Governmental Authority maintaining such records, (vii) licenses granted to third parties in the ordinary course of business by the applicable Person or its Subsidiaries, (viii) in the case of AHL and its Subsidiaries, Liens created by or through the actions of AGM or any of its Affiliates, (ix) Liens discharged at or prior to the AHL Effective Time, (x) transfer restrictions imposed by Law and (xi) such other Liens, Encumbrances or imperfections that are not material in amount or do not materially detract from the value of or materially impair the existing use of the property affected by such Lien, Encumbrance or imperfection.

Person” means an individual, corporation, company, limited liability company, partnership, joint venture, association, trust, unincorporated organization or any other entity, including a Governmental Authority.

Portfolio Company” means any Person in which any Fund owns or has made, directly or indirectly, an Investment, including a “permanent capital vehicle”.

Related Parties” means (i) with respect to AGM, Tango Holdings, AGM Merger Sub or AHL Merger Sub, the AGM Related Parties and (ii) with respect to AHL, the AHL Related Parties.

Representatives” means, with respect to any Person, its officers, directors, employees, consultants, agents, financial advisors, investment bankers, attorneys, accountants, other advisors, Subsidiaries, controlled Affiliates and other representatives.

Specified Party” means the Persons identified on Section 8.13(c) of the AGM Disclosure Schedule.

Statutory Merger Agreement” means the Statutory Merger Agreement in the form attached hereto as Exhibit A to be executed and delivered by AHL, Tango Holdings and AHL Merger Sub as provided by the terms hereof.

Subsidiary” when used with respect to any party, means any corporation, limited liability company, partnership, association, trust or other entity of which securities or other ownership interests representing more than 50% of the equity or more than 50% of the ordinary voting power (or, in the case of a partnership, more than 50% of the general partnership interests) are, as of such date, owned by such party or one or more Subsidiaries of

 

A-72


Table of Contents

such party or by such party and one or more Subsidiaries of such party; provided, (i) none of AHL or any of its Subsidiaries, on the one hand, nor AGM or any of Subsidiaries (other than AHL and its Subsidiaries), on the other hand, shall be deemed Subsidiaries of each other and (ii) that other than in the case of the definition of “AGM Related Parties,” or for purposes of Section 4.10, Section 6.02, Article VII and Section 8.15, no Portfolio Company or Fund shall be deemed a Subsidiary of AGM.

Superior Proposal” means a bona fide written Covered Proposal that did not result from a breach of Section 5.02, which the Special Committee determines by resolution in good faith (after consultation with its financial advisor and outside legal counsel), and taking into account all legal, regulatory, financial, financing and other aspects of the Covered Proposal deemed relevant by the Special Committee (including payment of any termination fee) (a) is on terms and conditions more favorable from a financial point of view to the shareholders of AHL than those contemplated by this Agreement, (b) the conditions to the consummation of which are all reasonably capable of being satisfied and (c) for which financing, to the extent required, is then fully committed.

Takeover Proposal” means any inquiry, proposal or offer from any Person (other than AGM and its Subsidiaries) relating to, in a single transaction or series of related transactions, any direct or indirect (i) sale, lease, exchange, transfer, reinsurance transaction or other disposition of 10% or more of the fair market value of the assets of AHL and its Subsidiaries, taken as a whole, (ii) sale of shares or other securities representing 10% or more of the share capital of AHL, including by way of a tender offer or exchange offer or (iii) merger, amalgamation, consolidation, share exchange, business combination, reorganization, recapitalization, liquidation, dissolution or similar transaction involving AHL or any of its Subsidiaries pursuant to which such Person (or the shareholders of any Person) would acquire, directly or indirectly, 10% or more of the aggregate voting power of the AHL (without taking into account the voting cutback provisions of bye-law 4.3(a) of the AHL Bye-Laws) or the surviving entity in a transaction involving AHL or the resulting direct or indirect parent of AHL or such surviving entity in any such transaction, in each case, other than the Transactions.

Tax Returns” means all reports, returns, declarations, statements or other information (including any attached schedules, supplements and additional materials) filed or required to be filed with a Governmental Authority in connection with Taxes, including any information return, claim for refund, amended return or declaration of estimated Taxes or any amendment thereof.

Tax” means (i) any and all federal, national, provincial, state, local or foreign taxes, charges, fees, levies or other similar assessments or liabilities in the nature of taxes, including income, gross receipts, ad valorem, value-added, excise, real property, personal property, sales, use, social security, unemployment, alternative or add-on minimum, severance, stamp, transfer, withholding, employment, payroll and franchise taxes imposed by a Governmental Authority, together with any interest, penalties, assessments or additions to tax imposed by any Governmental Authority, (ii) any and all liability for the payment of any items described in clause (i) above as a result of being (or ceasing to be) a member of an affiliated, consolidated, combined, unitary or aggregate group (or being included (or being required to be included) in any Tax Return related to such group), and (iii) any and all liability for the payment of any amounts as a result of any express or implied obligation to indemnify any other person, or any successor or transferee liability, in respect of any items described in clause (i) or (ii) above.

Transactions” means, collectively, the transactions contemplated by this Agreement, including the Mergers.

 

A-73


Table of Contents

(b) The following terms are defined in the section of this Agreement set forth after such term below:

 

Terms Not Defined in Section 8.13(a)

  

Section

Adjusted AGM Options

  

Section 2.07(a)(i)

Adjusted AGM RSAs

  

Section 2.07(a)(ii)

Adjusted AGM Share Unit

  

Section 2.07(a)(iii)

Adjusted AHL Options

  

Section 2.05(a)(i)

Adjusted AHL RSAs

  

Section 2.05(a)(ii)

Adjusted AHL Share Unit

  

Section 2.05(a)(iii)

Adverse Recommendation Change

  

Section 5.02(b)(iv)

AGM

  

Preamble

AGM Adverse Recommendation Change

  

Section 5.03(b)

AGM Board Recommendation

  

Section 4.03(d)

AGM Certificate

  

Section 2.02(c)

AGM Certificate of Merger

  

Section 1.03

AGM Claim

  

Section 5.07(b)

AGM Class B Common Stock

  

Section 4.02(a)

AGM Class C Common Stock

  

Section 4.02(a)

AGM Disclosure Schedule

  

Article IV

AGM Effective Time

  

Section 1.03

AGM Filed SEC Documents

  

Article IV

AGM Fixed RSA

  

Section 2.07(a)(ii)

AGM Fixed RSU

  

Section 2.07(a)(iii)

AGM Indemnitee

  

Section 5.07(a)

AGM Indemnitees

  

Section 5.07(a)

AGM Material Adverse Effect

  

Section 6.03(a)

AGM Material Contract

  

Section 3.17(a)

AGM Maximum Premium

  

Section 5.08(c)

AGM Merger

  

Section 1.01

AGM Merger Consideration

  

Section 2.02(c)

AGM Merger Sub

  

Preamble

AGM Merger Sub Share

  

Section 2.02

AGM Performance RSA

  

Section 2.07(a)(ii)

AGM Performance RSU

  

Section 2.07(a)(iii)

AGM Representation Letter

  

Section 5.15

AGM SEC Documents

  

Section 4.06(a)

AGM Securities

  

Section 4.02(b)

AGM Series A Preferred Stock

  

Section 4.02(a)

AGM Series B Preferred Stock

  

Section 4.02(a)

AGM Stockholder Approval

  

Section 4.03(c)

AGM Stockholders Meeting

  

Section 5.03(b)

AGM Surviving Entity

  

Section 1.01

AGM Tax Opinion

  

Section 6.02(d)

AGM’s Counsel

  

Section 5.15

Agreement

  

Preamble

AHL

  

Preamble

AHL Board

  

Recitals

AHL Board Recommendation

  

Section 3.03(b)

AHL Certificate of Merger

  

Section 1.03(b)

AHL Claim

  

Section 5.07(b)

AHL Disclosure Schedule

  

Article III

 

A-74


Table of Contents

Terms Not Defined in Section 8.13(a)

  

Section

AHL Effective Time

  

Section 1.03(b)

AHL Employee

  

Section 5.10(a)

AHL Filed SEC Documents

  

Article III

AHL Fixed RSA

  

Section 2.05(a)(ii)

AHL Fixed RSU

  

Section 2.05(a)(iii)

AHL Indemnitee

  

Section 5.07(a)

AHL Indemnitees

  

Section 5.07(a)

AHL Insurance Subsidiary

  

Section 3.18

AHL Maximum Premium

  

Section 5.07(c)

AHL Merger

  

Section 1.02

AHL Merger Sub

  

Preamble

AHL Merger Sub Shares

  

Section 2.01

AHL Reinsurance Contracts

  

Section 3.17(a)

AHL Representation Letter

  

Section 5.15

AHL SEC Documents

  

Section 3.05(a)

AHL Securities

  

Section 3.02(b)

AHL Shareholder Approval

  

Section 3.03(d)

AHL Shareholders Meeting

  

Section 5.03(d)

AHL Shares

  

Section 3.02(a)

AHL Statutory Statements

  

Section 3.19(a)

AHL Surviving Entity

  

Section 1.02

AHL Tax Opinion

  

Section 6.03(d)

AHL Variable RSA

  

Section 2.05(a)(ii)

AHL Variable RSU

  

Section 2.05(a)(iii)

AHL’s Counsel

  

Section 5.15

Appraisal Withdrawal

  

Section 2.06(b)

Appraised Fair Value

  

Section 2.06(a)

Bankruptcy and Equity Exception

  

Section 3.03(a)

Bermuda Companies Act

  

Section 1.02

Book-Entry AGM Share

  

Section 2.02(c)

Book-Entry Share

  

Section 2.01(c)

Capitalization Date

  

Section 3.02(a)

Certificate

  

Section 2.01(c)

Chosen Courts

  

Section 8.07(b)

Class C Stockholder Approval

  

Recitals

Closing

  

Section 1.03(d)

Closing Date

  

Section 1.03(d)

Confidentiality Agreement

  

Section 5.06(a)

Continuation Period

  

Section 5.10(a)

Contract

  

Section 3.03(c)

Current ESPP Offering Period

  

Section 2.05(c)

ERISA Affiliate

  

Section 3.11(c)

Exchange Act

  

Section 3.02(c)

Exchange Fund

  

Section 2.04

Exchange Ratio

  

Section 2.01(c)

Existing Confidentiality Agreement

  

Section 5.02(a))

Existing Debt

  

Section 5.16

FCPA

  

Section 3.08

Indebtedness

  

Section 5.01(a)(ii)

Investment Assets

  

Section 3.13

Joint Proxy Statement/Prospectus

  

Section 5.03(a)

 

A-75


Table of Contents

Terms Not Defined in Section 8.13(a)

  

Section

Laws

  

Section 3.08

Material Contract

  

Section 3.17(a)

Merger Application

  

Section 1.03(b)

Merger Consideration

  

Section 2.01(c)

Merger Share Consideration

  

Section 2.01(c)

Mergers

  

Section 1.02

Notice of Superior Proposal

  

Section 5.02(c)(iii)

Operating Group Unit Exchange

  

Recitals

Paying Agent

  

Section 2.04

Permits

  

Section 3.08

Principal AGM Stockholders

  

Recitals

Producers

  

Section 3.22

Registrar

  

Section 1.03(b)

Registration Statement

  

Section 3.04

Replacement Facilities

  

Section 5.01(a)(ii)

Required Regulatory Approvals

  

Section 6.01(c)

Restraints

  

Section 6.01(d)

Sarbanes-Oxley Act

  

Section 3.05(d)

SEC

  

Section 3.04

Securities Act

  

Section 3.02(d)

Senior Officer

  

Section 5.01(a)(vi)

Special Committee

  

Recitals

Surviving AGM Stock

  

Section 2.02(a)

Surviving AHL Shares

  

Section 2.01(a)

Takeover Law

  

Section 3.15

Tango Holdings

  

Preamble

Tango Holdings Shares

  

Section 2.01(c)

Termination Fee

  

Section 7.03(a)

Transaction Litigation

  

Section 5.11

UK Bribery Act

  

Section 3.08

Voting Agreement

  

Recitals

Walk-Away Date

  

Section 7.01(b)(i)

Warrant Consideration

  

Section 2.08

Section 8.14 Fees and Expenses. Whether or not the Mergers are consummated, all fees and expenses incurred in connection with the Mergers, this Agreement and the other Transactions shall be paid by the party incurring or required to incur such fees or expenses, except as otherwise explicitly set forth in this Agreement.

Section 8.15 Limitation on Recourse. Each party agrees, on behalf of itself and its Related Parties, that all Actions (whether in Contract or in tort, in Law or in equity or otherwise, or granted by statute or otherwise, whether by or through attempted piercing of the corporate, limited partnership or limited liability company veil or any other theory or doctrine, including alter ego or otherwise) that may be based upon, in respect of, arise under, out or by reason of, be connected with, or relate in any manner to: (a) this Agreement or the transactions contemplated hereby; (b) the negotiation, execution or performance of this Agreement (including any representation or warranty made in connection with, or as an inducement to, this Agreement); (c) any breach or violation of this Agreement; and (d) any failure of any of the transactions contemplated by this Agreement to be consummated, in each case, may be made only against (and are those solely of) the Persons that are, in the case of this Agreement, expressly identified as parties to this Agreement and in accordance with, and subject to the terms and conditions of, this Agreement. Notwithstanding anything in this Agreement to the contrary, each party agrees, on behalf of itself and its Related Parties, that no recourse under this Agreement or in connection with any of the transactions contemplated hereby will be sought or had against any other Person, including any

 

A-76


Table of Contents

Related Party, and no other Person, including any Related Party, will have any liability, for any claims, causes of action or liabilities arising under, out of, in connection with or related in any manner to the items in the immediately preceding clauses (a) through (d), it being expressly agreed and acknowledged that no personal liability or losses whatsoever will attach to, be imposed on or otherwise be incurred by any of the aforementioned, as such, arising under, out of, in connection with or related in any manner to the items in the immediately preceding clauses (a) through (d), in each case, except for claims that (1) AGM, AGM Merger Sub or AHL, as applicable, may assert (subject, with respect to the following clause (ii), in all respects to the limitations set forth in Section 8.08 and this Section 8.15) (i) against any Person that is party to, and solely pursuant to the terms and conditions of, the Confidentiality Agreement or (ii) against any party hereto solely in accordance with, and pursuant to the terms and conditions of, this Agreement. Notwithstanding anything to the contrary in this Agreement, no AGM Related Party will be responsible or liable for any multiple, consequential, indirect, special, statutory, exemplary or punitive damages that may be alleged as a result of this Agreement or any of the transactions contemplated hereby, or the termination or abandonment of any of the foregoing.

Section 8.16 Interpretation. (a) When a reference is made in this Agreement to an Article, a Section, Exhibit or Schedule, such reference shall be to an Article of, a Section of, or an Exhibit or Schedule to, this Agreement unless otherwise indicated. The table of contents and headings contained in this Agreement are for reference purposes only and shall not affect in any way the meaning or interpretation of this Agreement. Whenever the words “include”, “includes” or “including” are used in this Agreement, they shall be deemed to be followed by the words “without limitation”. The words “hereof”, “herein” and “hereunder” and words of similar import when used in this Agreement shall refer to this Agreement as a whole and not to any particular provision of this Agreement. The terms “or”, “any” and “either” are not exclusive. The word “extent” in the phrase “to the extent” shall mean the degree to which a subject or other thing extends, and such phrase shall not mean simply “if”. The word “will” shall be construed to have the same meaning and effect as the word “shall”. The phrase “ordinary course of business” shall be construed to be followed by the phrase “consistent with past practice” regardless of whether such phrase is expressed. The phrase “provided or made available” with respect to AHL or any of its Subsidiaries shall be construed to mean (i) provided by electronic mail directly to AGM or its Representatives or (ii) expressly contained in the AHL SEC Documents or AGM SEC Documents, as applicable. All terms defined in this Agreement shall have the defined meanings when used in any document made or delivered pursuant hereto unless otherwise defined therein. The definitions contained in this Agreement are applicable to the singular as well as the plural forms of such terms and to the masculine as well as to the feminine and neuter genders of such term. Any agreement, instrument or statute defined or referred to herein or in any agreement or instrument that is referred to herein means such agreement, instrument or statute as from time to time amended, modified or supplemented, including (in the case of agreements or instruments) by waiver or consent and (in the case of statutes) by succession of comparable successor statutes and references to all attachments thereto and instruments incorporated therein; provided that with respect to agreements and instruments, any such amendment, modification or supplement made after the date of this Agreement shall be made in accordance with Section 5.01(a). Unless otherwise specifically indicated, all references to “dollars” or “$” shall refer to the lawful money of the United States. References to a Person are also to its permitted assigns and successors. Whenever the last day for the exercise of any right or the discharge of any duty under this Agreement falls on a day other than a business day, the party having such right or duty shall have until the next business day to exercise such right or discharge such duty.

(b) The parties hereto have participated jointly in the negotiation and drafting of this Agreement and, in the event an ambiguity or question of intent or interpretation arises, this Agreement shall be construed as jointly drafted by the parties hereto and no presumption or burden of proof shall arise favoring or disfavoring any party hereto by virtue of the authorship of any provision of this Agreement.

(The remainder of the page is intentionally left blank.)

 

A-77


Table of Contents

IN WITNESS WHEREOF, the parties hereto have caused this Agreement to be duly executed and delivered as of the date first above written.

 

ATHENE HOLDING LTD

By:

 

 

/s/ William J. Wheeler

 

 

Name: William J. Wheeler

 

Title: Vice President

[Signature Page to Merger Agreement]


Table of Contents

APOLLO GLOBAL MANAGEMENT, INC.

By:

 

 

/s/ John Suydam

 

 

Name: John Suydam

 

Title: Chief Legal Officer

TANGO HOLDINGS, INC.

By:

 

 

/s/ John Suydam

 

 

Name: John Suydam

 

Title: President and Secretary

GREEN MERGER SUB, INC.

By:

 

 

/s/ John Suydam

 

 

Name: John Suydam

 

Title: Director

BLUE MERGER SUB, LTD.

By:

 

 

/s/ John Suydam

 

 

Name: John Suydam

 

Title: President and Secretary

[Signature Page to Merger Agreement]


Table of Contents

Annex B

SECOND AMENDED AND RESTATED

CERTIFICATE OF INCORPORATION

OF

APOLLO GLOBAL MANAGEMENT, INC.

Apollo Global Management, Inc. (the “Corporation”), a corporation organized and existing under the General Corporation Law of the State of Delaware (the “DGCL”), does hereby certify as follows:

1.    The name of the Corporation is Apollo Global Management, Inc. The original certificate of incorporation of the Corporation was filed with the Secretary of State of the State of Delaware on September 4, 2019 and became effective at 12:01 a.m. (Eastern) on September 5, 2019.

2.    The original certificate of incorporation was amended and restated in its entirety by the amended and restated certificate of incorporation filed with the Secretary of State of the State of Delaware on April 29, 2020 and effective as of 12:01 a.m. Eastern Daylight Time on April 30, 2020 (the “First A&R Certificate of Incorporation”).

3.    This Second Amended and Restated Certificate of Incorporation, having been duly adopted in accordance with Sections 228, 242 and 245 of the DGCL, further amends and restates the certificate of incorporation of the Corporation and shall be effective as of 12:01 a.m. Eastern [Standard/Daylight] Time on [●] [●], [●] (the “Effective Time”).

4.    The certificate of incorporation of the Corporation is hereby amended and restated to read in its entirety as follows:

ARTICLE I

NAME

The name of the Corporation is Apollo Global Management, Inc.

ARTICLE II

REGISTERED OFFICE AND AGENT

The address of the Corporation’s registered office in the State of Delaware is c/o Corporation Service Company, 251 Little Falls Drive, in the City of Wilmington, County of New Castle, Delaware 19808. The name of the registered agent at such address is Corporation Service Company.

ARTICLE III

PURPOSE

The purpose and nature of the business to be conducted by the Corporation shall be to: (a) engage directly in, or enter into or form any corporation, partnership, joint venture, limited liability company or other


Table of Contents

arrangement to engage indirectly in, any business activity that lawfully may be conducted by a corporation organized pursuant to the DGCL, and in connection therewith, to exercise all of the rights and powers conferred upon the Corporation pursuant to the agreements relating to such business activity; and (b) do anything necessary or appropriate in furtherance thereof, including the making of capital contributions or loans to a Corporate Group Member.

ARTICLE IV

AUTHORIZED STOCK

Section 4.01    Capitalization.

(a)    The total number of shares of all classes of stock that the Corporation shall have authority to issue is [100,000,000,000] which shall be divided into two classes as follows:

(i)    [91,000,000,000] shares of common stock, $.00001 par value per share (“Common Stock”); and

(ii)    [9,000,000,000] shares of preferred stock, $.00001 par value per share (“Preferred Stock”), of which (w) [11,000,000] shares are designated as “Series A Preferred Stock” (“Series A Preferred Stock”), (x) [12,000,000] shares are designated as “Series B Preferred Stock” (“Series B Preferred Stock”), (y) [●] shares are designated as “Series I Preferred Stock” (“Series I Preferred Stock”), and (z) the remaining [●] shares which may be designated from time to time in accordance with this Article IV.

Immediately upon the effectiveness of this Certificate of Incorporation, (1) the name of the class of stock of the Corporation designated as the “Class A Common Stock” immediately prior to such time shall be amended to be the “Common Stock,” and (2) each share of Class B Common Stock outstanding immediately prior to such time shall be reclassified into [●] issued and outstanding, fully paid and nonassessable shares of Series I Preferred Stock and (3) the share of Class C Common Stock outstanding immediately prior to such time shall be cancelled for no consideration, in each case automatically and without any action required on the part of the Corporation or the former holder of such share of Class A Common Stock, Class B Common Stock or Class C Common Stock, as applicable.

(b)    The number of authorized shares of Common Stock or Preferred Stock may be increased or decreased (but not below the number of shares thereof then outstanding) by the affirmative vote of the holders of a majority in voting power of the then Outstanding shares of capital stock entitled to vote thereon, in each case irrespective of the provisions of Section 242(b)(2) of the DGCL (or any successor provision thereto), and no other vote of the holders of the Common Stock or Preferred Stock, voting together or separately as a class, shall be required therefor, unless a vote of the holders of any such class or classes or series thereof is expressly required pursuant to this Certificate of Incorporation (including any certificate of designation relating to any series of Preferred Stock).

(c)    Except to the extent expressly provided in this Certificate of Incorporation (including any certificate of designation relating to any series of Preferred Stock), no share of stock of the Corporation shall entitle any holder thereof to any preemptive, preferential, or similar rights with respect to the issuance of Shares.

Section 4.02    Preferred Stock. The Board of Directors is hereby expressly authorized, by resolution or resolutions, to provide, out of the unissued shares of Preferred Stock, for one or more series of Preferred Stock and, with respect to each such series, to fix, without further stockholder approval (except as may be required by Article XVI, Article XVII and any certificate of designation relating to any series of Preferred Stock), the designation of such series, the powers (including voting powers), preferences and relative, participating, optional

 

B-2


Table of Contents

and other special rights, and the qualifications, limitations or restrictions thereof, of such series of Preferred Stock and the number of shares of such series, which number the Board of Directors may, except where otherwise provided in the certificate of designation of such series, increase (but not above the total number of shares of Preferred Stock then authorized and available for issuance and not committed for other issuance) or decrease (but not below the number of shares of such series then outstanding). The powers, preferences and relative, participating, optional and other special rights of, and the qualifications, limitations or restrictions thereof, of each series of Preferred Stock, if any, may differ from those of any and all other series at any time Outstanding.

Section 4.03    Splits and Combinations of Stock.

(a)    Subject to Section 4.03(c) and any certificate of designation relating to any series of Preferred Stock, the Corporation may make a pro rata distribution of Shares of any class or series to all Record Holders of such class or series of stock of the Corporation, or may effect a subdivision or combination of Shares of any class or series so long as, after any such event, each stockholder shall have the same percentage of each class or series of shares of Outstanding stock of the Corporation as before such event, and any amounts calculated on a per share basis (including voting rights) or stated as a number of shares of stock of the Corporation are proportionately adjusted.

(b)    Whenever such a distribution, subdivision or combination of Shares is declared, the Board of Directors shall select a Record Date as of which the distribution, subdivision or combination shall be effective and shall send notice thereof at least 20 days prior to such Record Date to each Record Holder as of a date not less than ten 10 days prior to the date of such notice.

(c)    The Corporation shall not issue fractional Shares upon any distribution, subdivision or combination of Shares, and any fractional shares of stock of the Corporation resulting therefrom shall be treated in accordance with Section 155 of the DGCL.

ARTICLE V

TERMS OF COMMON STOCK

Section 5.01    Voting. Except as required by the DGCL or as expressly provided in this Certificate of Incorporation (including, without limitation, this Section 5.01, Article VI, Article VII, Article VIII and Article IX), the holders of the Common Stock, Series I Preferred Stock and any other Full Voting Preferred Stock, if any, shall vote together as a single class. Except as required by the DGCL or as expressly otherwise provided by this Certificate of Incorporation, each holder of Common Stock, as such, shall be entitled to vote on any matter submitted to the stockholders of the Corporation generally (each such matter submitted to a vote of the stockholders generally, a “General Stockholder Matter”). Each holder of a share of Common Stock shall be entitled, in respect of each share of Common Stock that is Outstanding in his, her or its name on the books of the Corporation, to one vote on all matters on which holders of Common Stock are entitled to vote, including any General Stockholder Matter.

Section 5.02    Dividends. Subject to Article XVI, Article XVII, Article XVIII, Applicable Law and the rights, if any, of the holders of any other series of Preferred Stock or any class or series of stock having a preference over or the right to participate with the other stockholders with respect to the payment of dividends, the Board of Directors may, in its sole discretion, at any time and from time to time, declare, make and pay dividends of cash or other assets to the holders of Common Stock. Subject to the terms of Article XVI, Article XVII, Article XVIII and any certificate of designation relating to any series of Preferred Stock, dividends, to the extent so declared, shall be paid to the holders of Common Stock on a pro rata basis in accordance with the number of shares of Common Stock held by them as of the Record Date selected by the Board of Directors.

 

B-3


Table of Contents

Notwithstanding anything otherwise to the contrary herein, the Corporation shall not make or pay any dividend of cash or other assets with respect to (i) shares of Series A Preferred Stock except for dividends in accordance with Article XVI, (ii) shares of Series B Preferred Stock except for dividends in accordance with Article XVII, (iii) shares of Series I Preferred Stock except for dividends in accordance with Article XVIII and (iv) shares of any other series of Preferred Stock except for dividends in accordance with the certificate of designation relating to such series of Preferred Stock.

Section 5.03    Liquidation. Upon a Dissolution Event, after payment or provision for payment of the debts and other liabilities of the Corporation and subject to Article XVI, Article XVII, Article XVIII and to the rights, if any, of the holders of any class or series of stock having a preference over or the right to participate with the other stockholders with respect to the distribution of assets of the Corporation upon such Dissolution Event, the holders of Common Stock shall be entitled to receive the remaining assets of the Corporation available for distribution to its stockholders on a pro rata basis in accordance with the number of shares of Common Stock held by them.

Section 5.04    Unit Transfer Agreement. The Corporation, Holdings and the other parties thereto have entered into a Unit Transfer Agreement which provides for the transfer of Operating Group Units by the holders thereof in connection with an exchange of Series I Preferred Stock for Common Stock.

ARTICLE VI

BOARD OF DIRECTORS

Section 6.01    General. Except as otherwise provided in the DGCL or this Certificate of Incorporation, the business and affairs of the Corporation shall be managed by or under the direction of the Board of Directors. The Board of Directors shall not be responsible for the day-to-day business, operations and affairs of the Subsidiaries and any fund, account or vehicle that is advised, sponsored, raised or managed by the Corporation or its Affiliates or any portfolio investment of any such fund, account or vehicle, including transactions entered into by any of the foregoing in the ordinary course.

Section 6.02    Board Generally. Except as otherwise provided pursuant to the provisions of Article XVI, Article XVII, any certificate of designation with respect to any outstanding series of Preferred Stock relating to the rights of the holders of Preferred Stock to elect additional directors (such directors, the “Preferred Stock Directors”), the Board of Directors shall have the sole power to set the total number of Directors which shall constitute the Board of Directors. Each Director elected shall hold office until such Director’s successor is duly elected and qualified, or, if earlier, until such Director’s death or until such Director resigns or is removed in the manner hereinafter provided. The number of directors which will constitute the Board of Directors shall be set by resolution of the Board of Directors, subject to the provisions of Article XVI, Article XVII or any certificate of designation with respect to any outstanding series of Preferred Stock relating to any Preferred Stock Directors.

Section 6.03    Election of Directors.

(a)    Subject to the rights of the holders of any series of Preferred Stock with respect to any Preferred Stock Directors, if required by Applicable Law, an annual meeting of the stockholders of the Corporation for the election of Directors and such other matters as may be properly brought before the meeting shall be held at such date and time as may be fixed by the Board of Directors at such place, if any, within or without the State of Delaware as may be fixed by the Board of Directors and all as stated in the notice of the meeting. Directors shall be elected at such annual meeting of stockholders in the manner provided in this Section 6.03 and each Director elected shall hold office until the succeeding meeting after such Director’s election and until such Director’s successor is duly elected and qualified, or, if earlier, until such Director’s death or until such Director resigns or is removed in the manner hereinafter provided. Subject to the rights of the holders of any series of Preferred

 

B-4


Table of Contents

Stock with respect to any Preferred Stock Directors, Directors shall be elected by a majority of the votes cast by the holders of the outstanding shares of capital stock of the Corporation present in person or represented by proxy and entitled to vote on the election of Directors at any annual meeting of stockholders at which a quorum is present; provided that if as of a date that is 14 days in advance of the date the Corporation files its definitive proxy statement for any such annual meeting of stockholders (regardless of whether or not thereafter revised or supplemented) with the SEC the number of nominees exceeds the number of Directors to be elected, the Directors shall be elected at such annual meeting by a plurality of the votes cast. For purposes of this Section 6.03, a majority of the votes cast means that (x) the number of votes cast “for” a Director must exceed the number of votes cast “against” that Director and (y) abstentions and broker non-votes are not counted as votes cast.

Section 6.04    Removal. Any Director or the whole Board of Directors (other than a Preferred Stock Director) may be removed, with or without cause, at any time, by the affirmative vote of the holders of a majority in voting power of the Outstanding shares of Common Stock, Series I Preferred Stock and any other Full Voting Preferred Stock entitled to vote thereon, voting together as a single class, at an annual meeting or at a special meeting of stockholders called for that purpose.

Section 6.05    Vacancies. Unless otherwise required by Applicable Law, (i)(A) any newly created directorship on the Board of Directors resulting from any increase in the authorized number of Directors (other than in respect of a Preferred Stock Director) may only be filled by the Executive Committee or, if the power to manage the business and affairs of the Corporation is then concurrently vested in the Board of Directors pursuant to Section 6.08(a) or if the Executive Committee Transition Event has occurred, the affirmative vote of a majority of the Directors in office, provided that a quorum is present, and (B) any vacancy on the Board of Directors (other than in respect of a Preferred Stock Director) may only be filled by the Executive Committee or, if the power to manage the business and affairs of the Corporation is then concurrently vested in the Board of Directors pursuant to Section 6.08(a) or if the Executive Committee Transition Event has occurred, a majority of the Directors then in office, though less than a quorum, or by a sole remaining Director, (ii) any Director elected to fill a vacancy shall have the same remaining term as that of such Director’s predecessor and until such Director’s successor is duly elected or appointed and qualified, or until his or her earlier death, resignation or removal, and (iii) if there are no Directors in office, then an election of Directors may be held in the manner provided by the DGCL.

Section 6.06    Quorum; Voting. At all meetings of the Board of Directors, Directors possessing a majority in voting power of the Directors then in office (but not fewer than one-third of the total voting power possessed by the total number of authorized Directors (assuming no vacancies)) shall constitute a quorum for the transaction of business; provided, that, if at any time prior to the occurrence of an Executive Committee Transition Event, there are at least two Directors serving on the Executive Committee, a quorum for any meeting of the Board of Directors at which any matter set forth in Section 6.08(a)(i)-(iv) is to be voted on shall additionally require at least two Directors serving on the Executive Committee. Except as otherwise provided in Section 6.08(b) with respect to the Executive Committee (prior to the occurrence of an Executive Committee Transition Event) or the charter of the applicable committee (including, after the occurrence of an Executive Committee Transition Event, the Executive Committee), at all meetings of any committee of the Board of Directors, the presence of a majority of the total number of authorized voting members of such committee (assuming no vacancies) shall constitute a quorum. Except as otherwise provided in Section 6.08(b) (but only prior to the occurrence of an Executive Committee Transition Event) or the charter of the applicable committee (including, after the occurrence of an Executive Committee Transition Event, the Executive Committee), the vote of a majority of the Directors or voting committee members present at any meeting at which there is a quorum shall be the act of the Board of Directors or such committee, as the case may be. If a quorum shall not be present at any meeting of the Board of Directors or any committee, a majority of the Directors or voting committee members, as the case may be, present thereat may adjourn the meeting from time to time without further notice other than announcement at the meeting.

 

B-5


Table of Contents

Section 6.07    Committees. The Board of Directors may designate one (1) or more committees consisting of one (1) or more Directors of the Corporation, which, to the extent provided in such designation, shall have and may exercise, subject to the provisions of the DGCL, this Certificate of Incorporation and the Bylaws, the powers and authority of the Board of Directors. Such committee or committees shall have such name or names as may be determined from time to time by the Board of Directors. The Board of Directors shall cause the Corporation to form, constitute and empower each of the Audit Committee, the Compensation Committee, the Conflicts Committee and Nominating & Governance Committee, which shall have such powers and rights as the Board of Directors shall set forth in its written resolution.

Section 6.08    Executive Committee.

(a)    Subject to Section 6.08(d), there shall be a committee of the Board of Directors designated as the Executive Committee of the Board of Directors (the “Executive Committee”). The Executive Committee may authorize the seal of the Corporation to be affixed to all papers which may require it and shall exclusively have and exercise, and is hereby delegated with, all the powers and authority of the Board of Directors in the management of the business and affairs of the Corporation (including all the powers and authority of the Board of Directors hereunder and under the Bylaws), except (i) approving or adopting, or recommending to the stockholders, any action or matter (other than the election or removal of directors) expressly required by the DGCL to be submitted to stockholders for approval, (ii) adopting, amending or repealing any Bylaw, (iii) with respect to any Derivative Decisions and (iv) any action or matter the Board of Directors is from time to time required to delegate to a committee of independent Directors by any applicable rule, regulation, guideline or requirement of any National Securities Exchange on which the Shares are listed for trading. Notwithstanding the foregoing, the Executive Committee may delegate, to the fullest extent permitted by applicable law, the power and authority of the Board of Directors granted hereunder to the Board of Directors, any committee of the Board of Directors or, subject to applicable law, any other Person in accordance with Section 6.08(b).

(b)    Subject to Section 6.08(d), on any matter to be voted on or consented to by the Executive Committee, each Executive Committee Qualified Director serving on the Executive Committee shall be entitled to cast one (1) vote and the vote of a majority of the total number of authorized members of the Executive Committee shall constitute the act of the Executive Committee; provided, however, that: (A) the following matters, to the extent voted on or consented to by the Executive Committee, shall require the unanimous vote of the members of the Executive Committee then in office: (i) decisions regarding (x) the employment of senior investment professionals at, or the engagement of senior consultants by, the Corporation, the Apollo Operating Group or their respective Subsidiaries, including without limitation, hiring, terminating and compensating (whether through an equity-based arrangement or otherwise), and (y) the Corporation’s rights with respect to the control or influence of the terms of the employment of the senior investment professionals and consultants of any joint venture engaged in any business similar to any of the businesses of the Corporation to which the Corporation, the Apollo Operating Group or any of their respective Subsidiaries become party to from time to time; and (ii) any delegation of the authority of the Executive Committee to any Person; (B) any actions or transactions that result or could result in non-pro rata treatment or effect upon a Principal (other than as a result of termination of such Principal for Cause) within BRH, Intermediate Holdings (as defined in the Agreement Among Principals) or otherwise shall require, in addition to any other vote required hereunder or under Applicable Law, the unanimous consent of the Principals then serving on the Executive Committee; and (C) at any time that there is only one Director serving on the Executive Committee (i)(x) the designation of any Director as an Executive Committee Qualified Director pursuant to Section 6.08(c) may be made, and (y) any vacancy or newly created directorship on the Board of Directors (other than in respect of a Preferred Stock Director) may be filled by the Executive Committee pursuant to Section 6.05, in each case by the vote of a majority of the members of the Executive Committee present at any meeting of the Executive Committee at which a quorum is present and (ii) the presence of at least one-third of the authorized voting members of the Executive Committee shall constitute a quorum for the Executive Committee to transact any business contemplated by clause (C)(i) of this Section 6.08(b).

 

B-6


Table of Contents

(c)    Subject to Section 6.08(d), the Executive Committee shall from time to time consist of Directors of the Corporation who are then qualified to serve as members of the Executive Committee (each, an “Executive Committee Qualified Director”) and, upon the qualification of any Director of the Corporation as an Executive Committee Qualified Director, such person shall automatically become a member of the Executive Committee. For purposes of this Certificate of Incorporation, an “Executive Committee Qualified Director” shall mean (i) a Director of the Corporation who is a BRH Director as of immediately prior to the Effective Time and (ii) in the event of the death of a BRH Director or the resignation or removal of a BRH Director from the Board of Directors or at any time that there are no longer any BRH Directors, a Director of the Corporation who (x) is designated as an Executive Committee Qualified Director by a majority of the remaining members of the Executive Committee, although less than a quorum, or by a sole remaining member of the Executive Committee, or (y) if there are no remaining members of the Executive Committee, is designated as an Executive Committee Qualified Director by the Board of Directors. The number of authorized members of the Executive Committee shall initially be the number of authorized BRH Directorships (as defined in the First A&R Certificate of Incorporation) immediately prior to the Effective Time. Thereafter, the authorized number of members of the Executive Committee shall be between three (3) and five (5) Directors, and the exact number thereof shall be fixed by the Executive Committee from time to time, subject to the other provisions of this Section 6.08(c). Any Executive Committee Qualified Director shall automatically cease to be an Executive Committee Qualified Director and shall automatically be removed from the Executive Committee upon him or her ceasing to be a Director. If, immediately prior to any such removal of a member of the Executive Committee, the number of authorized members of the Executive Committee is greater than three (3), upon such removal, the total number of authorized members of the Executive Committee shall be automatically reduced by one (1) Director (but in no event shall the total number of authorized members of the Executive Committee be reduced to less than three (3) Directors); provided, that no such reduction shall prevent the designation of a new Executive Committee Qualified Director to replace the Director so removed from the Executive Committee if the size of the Executive Committee is increased by the Executive Committee in accordance with this Section 6.08(c). In the event that (x) there are no Executive Committee Qualified Directors then serving on the Board of Directors or (y) there is then an insufficient number of Executive Committee Qualified Directors to constitute a quorum of the Executive Committee, the Executive Committee shall cease to have the exclusive power and authority of the Board of Directors in the management of the business and affairs of the Corporation delegated thereto pursuant to Section 6.08(a) and such power and authority shall be concurrently vested in the Executive Committee and the Board of Directors.

(d)    Notwithstanding anything to the contrary herein, upon the earlier to occur of (i) the consummation of the transactions contemplated by the Athene-Apollo Merger Agreement and (ii) March 31, 2022 (the earlier to occur of the foregoing clauses (i) and (ii), the “Executive Committee Transition Event”), (x) the Executive Committee shall no longer hold the powers and authority granted to it by Section 6.08(a), (y) the provisions of Section 6.08(a) through (c) shall terminate automatically and shall be of no further force or effect and (z) the continued existence and powers and authority of the Executive Committee shall be as determined by the Board of Directors in accordance with Section 6.07.

ARTICLE VII

SALE, EXCHANGE OR OTHER DISPOSITION OF THE

CORPORATION’S ASSETS

Section 7.01    Disposition of the Corporation’s Assets. Except as provided in Section 5.03 and Article VIII, Article XVI and Article XVII, the Corporation may not sell, exchange or otherwise dispose of all or substantially all of the Corporate Group’s assets, taken as a whole, in a single transaction or a series of related transactions, without the approval of the holders of a majority of the Voting Power of the Corporation; provided, however, that this Article VII shall not preclude or limit the Corporation’s ability to mortgage, pledge, hypothecate or grant a security interest in all or substantially all of the assets of the Corporate Group (including for the benefit of

 

B-7


Table of Contents

Persons other than the members of the Corporate Group, including Affiliates of the Former Class C Stockholder) and shall not apply to any forced sale of any or all of the assets of the Corporate Group pursuant to the foreclosure of, or other realization upon, any such encumbrance.

ARTICLE VIII

MERGER

Section 8.01    Authority. The Corporation may merge or consolidate with one or more limited liability companies, corporations, statutory trusts, business trusts, associations, real estate investment trusts, common law trusts, or any other incorporated or unincorporated business or entity, including a partnership (whether general (including a limited liability partnership) or limited (including a limited liability limited partnership)), whether such entity is formed under the laws of the State of Delaware or any other state of the United States of America, pursuant to a written agreement of merger or consolidation (the “Merger Agreement”) in accordance with this Article VIII and the DGCL.

Section 8.02    Stockholder Approval.

(a)    Except as provided in Section 8.02(d) and subject to Articles XVI and XVII and any certificate of designation relating to any series of Preferred Stock, the Board of Directors, upon its approval of the Merger Agreement, shall direct that the Merger Agreement be submitted to a vote of holders of Voting Stock whether at an annual meeting or a special meeting, in either case, in accordance with the requirements of Article XIV and the DGCL. A copy or a summary of the Merger Agreement shall be included in or enclosed with the notice of meeting.

(b)    Except as provided in Section 8.02(d) and any certificate of designation relating to any series of Preferred Stock, the Merger Agreement shall be adopted and approved upon receiving the affirmative vote or consent of the holders of a majority of the Voting Power of the Corporation.

(c)    Except as provided in Section 8.02(d), after such approval by vote or consent of the holders of Voting Stock, and at any time prior to the filing of the certificate of merger or consolidation or similar certificate with the Secretary of State of the State of Delaware in conformity with the requirements of the DGCL, the merger, consolidation or other business combination may be abandoned pursuant to provisions therefor, if any, set forth in the Merger Agreement.

(d)    Notwithstanding anything otherwise to the contrary herein, the Corporation is permitted, with the prior vote or consent of the Board of Directors and without any vote of holders of Common Stock or Preferred Stock, to merge the Corporation into, or convey all of the Corporation’s assets to, another limited liability entity, which shall be newly formed and shall have no assets, liabilities or operations at the time of such merger or conveyance other than those it receives from the Corporation if: (A) the Corporation has received an Opinion of Counsel that the merger or conveyance, as the case may be, would not result in the loss of the limited liability of any stockholder, (B) the sole purpose of such merger or conveyance is to effect a mere change in the legal form of the Corporation into another limited liability entity and (C) the governing instruments of the new entity provide the stockholders with substantially the same rights and obligations as are herein contained.

(e)    Except as expressly required by the DGCL, no stockholder is entitled to dissenters’ rights of appraisal in the event of a merger or consolidation pursuant to this Article VIII, a sale of all or substantially all of the assets of the Corporation or the Corporation’s Subsidiaries, or any other similar transaction or event.

Section 8.03    Non-Voting Preferred Stock. Notwithstanding anything to the contrary, the provisions of Section 8.02 are not applicable to Non-Voting Preferred Stock or the holders of Non-Voting Preferred Stock.

 

B-8


Table of Contents

Holders of Non-Voting Preferred Stock shall have no voting, approval or consent rights under this Article VIII. Voting, approval and consent rights of holders of Non-Voting Preferred Stock shall be solely as provided for and set forth in Articles XVI and XVII and any certificate of designation relating to any series of Non-Voting Preferred Stock.

ARTICLE IX

AMENDMENT OF CERTIFICATE OF INCORPORATION

Section 9.01    Amendments. Notwithstanding anything to the contrary set forth herein, unless otherwise required by applicable law, the approval of the holders of a majority (or other requisite percentage) of the Voting Power of the Corporation, voting separately as a class, shall not be required for (i) any amendment to this Certificate of Incorporation proposed by the Board of Directors or (ii) any amendment to the Bylaws that:

(a)    is a change in the name of the Corporation, the registered agent of the Corporation or the registered office of the Corporation;

(b)    the Board of Directors has determined to be necessary or appropriate to address changes in U.S. federal income tax regulations, legislation or interpretation;

(c)    the Board of Directors has determined (i) does not adversely affect the holders of Shares as a whole (including any particular class or series of Shares as compared to other classes or series of Shares) in any material respect, (ii) to be necessary, desirable or appropriate to (A) satisfy any requirements, conditions or guidelines contained in any opinion, directive, order, ruling or regulation of any U.S. federal or state or non-U.S. agency or judicial authority or contained in any U.S. federal or state or non-U.S. statute (including the DGCL) or (B) facilitate the trading of the Shares (including the division or reclassification of any class or series of Shares into different classes or series to facilitate uniformity of tax consequences within such classes or series of Shares) or comply with any rule, regulation, guideline or requirement of any National Securities Exchange on which the Shares are or will be listed, (iii) to be necessary or appropriate in connection with action taken pursuant to Section 4.03, or (iv) is required to effect the intent expressed in the Registration Statement or the intent of the provisions of this Certificate of Incorporation or is otherwise contemplated by this Certificate of Incorporation;

(d)    is a change in the fiscal year or taxable year of the Corporation and any other changes that the Board of Directors has determined to be necessary or appropriate as a result of a change in the fiscal year or taxable year of the Corporation including, if the Board of Directors has so determined, subject to Articles XVI and XVII and any certificate of designation relating to any series of Preferred Stock, the dates on which dividends are to be made by the Corporation;

(e)    the Board of Directors has determined is necessary or appropriate based on advice of counsel, to prevent the Corporation or its officers, trustees, representatives or agents (as applicable) from having a material risk of being in any manner subjected to the provisions of the Investment Company Act, the U.S. Investment Advisers Act of 1940, as amended, or “plan asset” regulations adopted under the U.S. Employee Retirement Income Security Act of 1974, as amended, regardless of whether such are substantially similar to plan asset regulations currently applied or proposed by the United States Department of Labor;

(f)    the Board of Directors has determined to be necessary, desirable or appropriate in connection with the creation, authorization or issuance of any class or series of stock of the Corporation or options, rights, warrants or appreciation rights relating to stock of the Corporation;

(g)    is effected, necessitated or contemplated by a Merger Agreement approved in accordance with Article VIII;

 

B-9


Table of Contents

(h)    the Board of Directors has determined to be necessary or appropriate to reflect and account for the formation by the Corporation of, or investment by the Corporation in, any corporation, partnership, joint venture, limited liability company or other entity, in connection with the conduct by the Corporation of activities permitted by the terms of Article III;

(i)    reflects a merger or conveyance pursuant to Section 8.02(d); or

(j)    is substantially similar to the foregoing provisions of this Section 9.01.

Section 9.02    Amendment Requirements.

(a)    Except as provided in Article IV, Section 9.01 and subsections (b) through (d) of this Section 9.02, any proposed amendment to this Certificate of Incorporation shall require the approval of the holders of a majority of the Voting Power of the Corporation, unless a greater or different percentage is required under the DGCL or this Certificate of Incorporation. Each proposed amendment that requires the approval of the holders of a specified percentage of the Voting Power of the Corporation shall be set forth in a writing that contains the text of the proposed amendment. If such an amendment is proposed, the Board of Directors shall seek the approval of the requisite percentage of the Voting Power of the Corporation by written consent, or call a meeting of the stockholders to consider and vote on such proposed amendment, in each case, in accordance with the provisions of this Certificate of Incorporation and the DGCL. The Corporation shall notify all Record Holders upon final adoption of any such proposed amendments.

(b)    Notwithstanding the provisions of Sections 9.01 and 9.02(a), no amendment to this Certificate of Incorporation or the Bylaws may enlarge the obligations of any holder of Shares without his, her or its consent, unless such shall be deemed to have occurred as a result of an amendment approved pursuant to Section 9.02(c).

(c)    Except as provided in Sections 8.02 and 9.01 and Articles XVI and XVII, any amendment that would have a material adverse effect on the rights or preferences of any class of stock of the Corporation in relation to other classes of stock of the Corporation must be approved by the holders of not less than a majority in voting power of the Outstanding stock of the class affected.

(d)    Except as provided in Section 9.01, subsections (b) through (e) of this Section 9.02 shall only be amended with the approval of the stockholders holding at least 90% of the Voting Power of the Corporation.

(e)    Notwithstanding the provisions of Sections 9.01 and 9.02(a), no provision of this Certificate of Incorporation that requires the vote or consent of stockholders holding, or holders of, a percentage of the Voting Power of the Corporation, required to take any action shall be amended, altered, changed, repealed or rescinded in any respect that would have the effect of reducing such voting percentage unless such amendment is approved by the written consent or the affirmative vote of stockholders or holders of Voting Power of the Corporation whose aggregate Voting Power constitutes not less than the voting or consent requirement sought to be reduced.

(f)    Notwithstanding the provisions of Sections 9.01 and 9.02(a), no amendment to Section 4.03, Section 5.02, Section 5.03, Section 8.02, Section 9.02(b) Section 9.02(c), Section 9.02(d), or Section 9.02(e) of this Certificate of Incorporation that would have a disproportionate adverse effect on the Investors and their Affiliates may be effected without the consent in writing of the Investors or their Affiliates holding shares of Common Stock as of the relevant Record Date.

Section 9.03    Non-Voting Preferred Stock. Notwithstanding anything to the contrary, the provisions of Section 9.02(b) through (e) are not applicable to any series of Non-Voting Preferred Stock or the holders of Non-Voting Preferred Stock. Holders of Non-Voting Preferred Stock shall have no voting, approval or consent rights under this Article IX. Voting, approval and consent rights of holders of Non-Voting Preferred Stock shall be solely as provided for and set forth in Articles XVI and XVII and any certificate of designation relating to any series of Non-Voting Preferred Stock.

 

B-10


Table of Contents

ARTICLE X

BYLAWS

Section 10.01    Amendments. In furtherance and not in limitation of the powers conferred by the DGCL, except as expressly provided in this Certificate of Incorporation or the Bylaws, the Board of Directors is expressly authorized to adopt, amend and repeal, in whole or in part, the Bylaws without the assent or vote of the stockholders in any manner not inconsistent with the DGCL or this Certificate of Incorporation. Notwithstanding the foregoing, any adoption, amendment or repeal of the Bylaws that amends, repeals or otherwise alters, or adopts a provision inconsistent with, any provisions of Sections 1.01 through 1.12, Sections 2.02 through 2.11, Sections 4.01 and 4.02, or Article IX of the Bylaws, or any definitions utilized therein, shall also require the affirmative vote of the holders of a majority of the Voting Power of the Corporation unless such amendment would otherwise fall in the scope of amendments contemplated by Section 9.01.

ARTICLE XI

OUTSIDE ACTIVITIES

Section 11.01    Outside Activities. Except with respect to any corporate opportunity expressly offered to any Indemnified Person solely through their service to the Corporate Group, to the fullest extent permitted by the DGCL, each Indemnified Person shall have the right to engage in businesses of every type and description and other activities for profit and to engage in and possess an interest in other business ventures of any and every type or description, whether in businesses engaged in or anticipated to be engaged in by any Corporate Group Member, independently or with others, including business interests and activities in direct competition with the business and activities of any Corporate Group Member, and none of the same shall constitute a violation of this Certificate of Incorporation or any duty otherwise existing at law, in equity or otherwise to any Corporate Group Member or any holder of Shares. Subject to the immediately preceding sentence, no Corporate Group Member or any holder of Shares shall have any rights by virtue of this Certificate of Incorporation, the DGCL or otherwise in any business ventures of any Indemnified Person, and the Corporation hereby waives and renounces any interest or expectancy therein.

Section 11.02    Approval and Waiver. Subject to the terms of Section 11.01, and subject to any agreement between the Corporation and any Indemnified Person, but otherwise notwithstanding anything to the contrary in this Certificate of Incorporation and to the fullest extent permitted by Applicable Law: (i) the engaging in competitive activities by any Indemnified Person in accordance with the provisions of this Article XI is hereby deemed approved by the Corporation and all holders of Shares; (ii) it shall be deemed not to be a breach of any Indemnified Person’s duties or any other obligation of any type whatsoever of the Indemnified Person for the Indemnified Person to engage in such business interests and activities in preference to or to the exclusion of any Corporate Group Member, (iii) the Indemnified Persons shall have no obligation hereunder or as a result of any duty otherwise existing at law, in equity or otherwise to present business opportunities to any Corporate Group Member and (iv) the Corporation hereby waives and renounces any interest or expectancy in such activities such that the doctrine of “corporate opportunity” or other analogous doctrine shall not apply to any such Indemnified Person.

ARTICLE XII

BUSINESS COMBINATIONS

The Corporation hereby expressly elects not to be governed by Section 203 of the DGCL.

 

B-11


Table of Contents

ARTICLE XIII

INDEMNIFICATION, LIABILITY OF INDEMNITEES

Section 13.01    Indemnification.

(a)    To the fullest extent permitted by Applicable Law (including, if and to the extent applicable, Section 145 of the DGCL), but subject to the limitations expressly provided for in this Section 13.01, all Indemnified Persons shall be indemnified and held harmless by the Corporation from and against any and all losses, claims, damages, liabilities, joint or several, expenses (including legal fees and expenses), judgments, fines, penalties, interest, settlements or other amounts arising from any and all threatened, pending or completed claims, demands, actions, suits or proceedings, whether civil, criminal, administrative or investigative, and whether formal or informal and including appeals, in which any Indemnified Person may be involved, or is threatened to be involved, as a party or otherwise, by reason of its status as an Indemnified Person whether arising from acts or omissions to act occurring before or after the date of this Certificate of Incorporation; provided, however, that the Indemnified Person shall not be indemnified and held harmless if there has been a final and non-appealable judgment entered by a court of competent jurisdiction determining that, in respect of the matter for which the Indemnified Person is seeking indemnification pursuant to this Section 13.01, the Indemnified Person acted in bad faith or engaged in fraud or willful misconduct. Notwithstanding the preceding sentence, except as otherwise provided in Section 13.01(k), the Corporation shall be required to indemnify a Person described in such sentence in connection with any action, suit or proceeding (or part thereof) commenced by such Person only if the commencement of such action, suit or proceeding (or part thereof) by such Person was authorized by the Board of Directors.

(b)    To the fullest extent permitted by Applicable Law, expenses (including legal fees and expenses) incurred by an Indemnified Person in appearing at, participating in or defending any indemnifiable claim, demand, action, suit or proceeding pursuant to Section 13.01(a) shall, from time to time, be advanced by the Corporation prior to a final and non-appealable determination that the Indemnified Person is not entitled to be indemnified upon receipt by the Corporation of an undertaking by or on behalf of the Indemnified Person to repay such amount if it ultimately shall be determined that the Indemnified Person is not entitled to be indemnified pursuant to this Section 13.01. Notwithstanding the immediately preceding sentence, except as otherwise provided in Section 13.01(k), the Corporation shall be required to advance expenses to an Indemnified Person pursuant to the immediately preceding sentence in connection with any action, suit or proceeding (or part thereof) commenced by such Person only if the commencement of such action, suit or proceeding (or part thereof) by such Person was authorized by the Board of Directors in its sole discretion.

(c)    The indemnification provided by this Section 13.01 shall be in addition to any other rights to which an Indemnified Person may be entitled under this Certificate of Incorporation or any other agreement, pursuant to a vote of a majority of disinterested Directors with respect to such matter, as a matter of law, in equity or otherwise, both as to actions in the Indemnified Person’s capacity as an Indemnified Person and as to actions in any other capacity, and shall continue as to an Indemnified Person who has ceased to serve in such capacity.

(d)    The Corporation may purchase and maintain insurance, on behalf of its Affiliates, any other Indemnified Person and such other Persons as the Board of Directors shall determine in its sole discretion, against any liability that may be asserted against, or expense that may be incurred by, such Person in connection with the Corporation’s activities or any such Person’s activities on behalf of the Corporation, regardless of whether the Corporation would have the power to indemnify such Person against such liability under the provisions of this Certificate of Incorporation.

(e)    For purposes of this Section 13.01, (i) the Corporation shall be deemed to have requested an Indemnified Person to serve as a fiduciary of an employee benefit plan whenever the performance by it of its

 

B-12


Table of Contents

duties to the Corporation also imposes duties on, or otherwise involves services by, such Indemnified Person to the plan or participants or beneficiaries of the plan; (ii) excise taxes assessed on an Indemnified Person with respect to an employee benefit plan pursuant to Applicable Law shall constitute “fines” within the meaning of Section 13.01(a); and (iii) any action taken or omitted by an Indemnified Person with respect to any employee benefit plan in the performance of its duties for a purpose reasonably believed by it to be in the best interest of the participants and beneficiaries of the plan shall be deemed to be for a purpose that is in the best interests of the Corporation.

(f)    Any indemnification pursuant to this Section 13.01 shall be made only out of the assets of the Corporation. In no event may an Indemnified Person subject any holders of Shares to personal liability by reason of the indemnification provisions set forth in this Certificate of Incorporation.

(g)    To the fullest extent permitted by Applicable Law, an Indemnified Person shall not be denied indemnification in whole or in part under this Section 13.01 because the Indemnified Person had an interest in the transaction with respect to which the indemnification applies if the transaction was otherwise permitted by the terms of this Certificate of Incorporation.

(h)    The provisions of this Section 13.01 are for the benefit of the Indemnified Persons and their heirs, successors, assigns, executors and administrators and shall not be deemed to create any rights for the benefit of any other Persons.

(i)    To the fullest extent permitted by Applicable Law, each Director and officer shall, in the performance of his, her or its duties, be fully protected in relying in good faith upon the records of the Corporation and on such information, opinions, reports or statements presented to the Corporation by any of the officers, directors or employees of the Corporation or any other Corporate Group Member, or committees of the Board of Directors, or by any other Person (including legal counsel, accountants, appraisers, management consultants, investment bankers and other consultants and advisers selected by it) as to matters the Directors or officers, as the case may be, reasonably believes are within such other Person’s professional or expert competence.

(j)    No amendment, modification or repeal of this Section 13.01 or any provision hereof shall in any manner terminate, reduce or impair the right of any past, present or future Indemnified Person to be indemnified by the Corporation, nor the obligations of the Corporation to indemnify any such Indemnified Person under and in accordance with the provisions of this Section 13.01 as in effect immediately prior to such amendment, modification or repeal with respect to claims arising from or relating to matters occurring, in whole or-in part, prior to such amendment, modification or repeal, regardless of when such claims may arise or be asserted.

(k)    If a claim for indemnification (following the final disposition of the action, suit or proceeding for which indemnification is being sought) or advancement of expenses under this Section 13.01 is not paid in full within thirty (30) days after a written claim therefor by any Indemnified Person has been received by the Corporation, such Indemnified Person may file suit to recover the unpaid amount of such claim and, if successful in whole or in part, shall be entitled to be paid the expenses of prosecuting such claim, including reasonable attorneys’ fees, to the fullest extent permitted by Applicable Law.

(l)    This Section 13.01 shall not limit the right of the Corporation, to the extent and in the manner permitted by Applicable Law, to indemnify and to advance expenses to, and purchase and maintain insurance on behalf of, Persons other than Indemnified Persons.

Section 13.02    Liability of Indemnitees.

(a)    Notwithstanding anything otherwise to the contrary herein (but without limitation of any other provision of this Certificate of Incorporation providing for the limitation or elimination of liability of any

 

B-13


Table of Contents

Person), to the extent and in the manner permitted by the DGCL, no Indemnified Person shall be liable to the Corporation, the stockholders of the Corporation, in their capacity as such, or any other Persons who have acquired interests in the securities of the Corporation, for any losses, claims, damages, liabilities, joint or several, expenses (including legal fees and expenses), judgments, fines, penalties, interest, settlements or other amounts arising as a result of any act or omission of an Indemnified Person, or for any breach of contract (including a violation of this Certificate of Incorporation) or any breach of duties (including breach of fiduciary duties) whether arising hereunder, at law, in equity or otherwise, unless there has been a final and non-appealable judgment entered by a court of competent jurisdiction determining that, in respect of the matter in question, the Indemnified Person acted in bad faith or engaged in fraud or willful misconduct.

(b)    Any amendment, modification or repeal of this Section 13.02 or any provision hereof shall be prospective only and shall not in any way affect the limitations on the liability of the Indemnified Persons under this Section 13.02 as in effect immediately prior to such amendment, modification or repeal with respect to claims arising from or relating to matters occurring, in whole or in part, prior to such amendment, modification or repeal, regardless of when such claims may arise or be asserted, and provided such Person became an Indemnified Person hereunder prior to such amendment, modification or repeal.

(c)    A director of the Corporation shall not be liable to the Corporation or its stockholders for monetary damages for breach of fiduciary duty as a director, except to the extent such exemption from liability or limitation thereof is not permitted under the DGCL. Any amendment, modification or repeal of the foregoing sentence shall not adversely affect any right or protection of a director of the Corporation hereunder in respect of any act or omission occurring prior to the time of such amendment, modification or repeal.

ARTICLE XIV

SPECIAL MEETINGS OF STOCKHOLDERS; ACTION WITHOUT A MEETING

Section 14.01    Special Meetings. Except as otherwise required by Applicable Law and subject to the rights of the holders of any series of Preferred Stock, special meetings of the stockholders of the Corporation for any purpose or purposes may be called at any time only by (i) the Board of Directors or (ii) the holders of a majority of the Voting Power of the Corporation, or (iii) as otherwise provided in Article XVI and Article XVII. Stockholders of the Corporation shall call a special meeting by delivering to the Board of Directors one or more requests in writing stating that the signing stockholders wish to call a special meeting and indicating the general or specific purposes for which the special meeting is to be called. Within 60 days after receipt of such a call from stockholders or within such greater time as may be reasonably necessary for the Corporation to comply with any statutes, rules, regulations, listing, agreements or similar requirements governing the holding of a meeting or the solicitation of proxies for use at such a meeting, notice of such meeting shall be given in accordance with the DGCL. Except as otherwise required by Applicable Law, a special meeting shall be held at a time and place determined by the Board of Directors in its sole discretion on a date not less than 10 days nor more than 60 days after the mailing of notice of the meeting.

Section 14.02    Action Without a Meeting. Except as otherwise provided in this Certificate of Incorporation, including any certificate of designation relating to any series of Preferred Stock, any action required or permitted to be taken by the stockholders may only be taken at a meeting of stockholders and may not be taken by written consent. Notwithstanding the foregoing, if consented to by the Board of Directors, any action that may be taken at a meeting of the stockholders entitled to vote may be taken without a meeting, without prior notice and without a vote, if a consent or consents in writing setting forth the action so taken shall be signed by the stockholders of the Corporation holding not less than the minimum number of votes that would be necessary to authorize or take such action at a meeting at which all stockholders of the Corporation entitled to vote thereon were present and voted and are delivered in the manner contemplated by Section 228 of the DGCL. Prompt

 

B-14


Table of Contents

notice of the taking of action without a meeting shall be given to the stockholders of the Corporation entitled thereto pursuant to the DGCL.

ARTICLE XV

DEFINITIONS

Section 15.01    Definitions. The following definitions shall be for all purposes, unless otherwise clearly indicated to the contrary, applied to the terms used in this Certificate of Incorporation:

Affiliate” of any Person means any other Person that, directly or indirectly, through one or more intermediaries, controls, or is controlled by, or is under common control with, such first Person. Except as expressly stated otherwise in this Certificate of Incorporation, the term “Affiliate” with respect to the Corporation does not include at any time any Fund or Portfolio Company.

Aggregate Series I Liquidation Amount” means $1,000.

Agreement Among Principals” means the Agreement Among Principals, dated as of July 13, 2007, among Leon D. Black, Marc J. Rowan, Joshua J. Harris, Black Family Partners, L.P., MJR Foundation LLC, AP Professional Holdings, L.P., and BRH, as it may be amended, supplemented or restated from time to time.

Apollo Credit Group” means the Corporation, the members of the Apollo Operating Group and any other entity that, as of the relevant time, is a guarantor to any series of Apollo Senior Notes, and their direct and indirect subsidiaries (to the extent of their economic ownership interest in such subsidiaries) taken as a whole.

Apollo Employer” means the Corporation (or such successor thereto or such other entity controlled by the Corporation or its successor as may be such Person’s employer at such time, but does not include any Portfolio Companies).

Apollo Group” means (i) the Former Class C Stockholder and its Affiliates, including their respective general partners, members and limited partners, (ii) Holdings and its Affiliates, including their respective general partners, members and limited partners, (iii) with respect to each Principal, such Principal and such Principal’s Group, (iv) any former or current investment professional of or other employee of an Apollo Employer or the Apollo Operating Group (or such other entity controlled by a member of the Apollo Operating Group) and any member of such Person’s Group, (v) any former or current executive officer of an Apollo Employer or the Apollo Operating Group (or such other entity controlled by a member of the Apollo Operating Group) and any member of such Person’s Group; and (vi) any former or current director of an Apollo Employer or the Apollo Operating Group (or such other entity controlled by a member of the Apollo Operating Group) and any member of such Person’s Group.

Apollo Operating Group” means (i) Apollo Principal Holdings I, L.P., a Cayman Islands exempted limited partnership, Apollo Principal Holdings II, L.P., a Cayman Islands exempted limited partnership, Apollo Principal Holdings III, L.P., a Cayman Islands exempted limited partnership, Apollo Principal Holdings IV, L.P., a Cayman Islands exempted limited partnership, Apollo Principal Holdings V, L.P., a Cayman Islands exempted limited partnership, Apollo Principal Holdings VI, L.P., a Cayman Islands exempted limited partnership, Apollo Principal Holdings VII, L.P., a Cayman Islands exempted limited partnership, Apollo Principal Holdings VIII, L.P., a Cayman Islands exempted limited partnership, Apollo Principal Holdings IX, L.P., a Cayman Islands exempted limited partnership, Apollo Principal Holdings X, L.P., a Cayman Islands exempted limited partnership, Apollo Principal Holdings XI, LLC, an Anguilla limited liability company, Apollo Principal Holdings XII, L.P., a Cayman Islands exempted limited partnership, AMH Holdings (Cayman), L.P., a Cayman Islands exempted limited partnership, and any successors thereto or other entities formed to serve as holding

 

B-15


Table of Contents

vehicles for the carry vehicles, management companies or other entities formed by the Corporation or its Subsidiaries to engage in the asset management business (including alternative asset management) and (ii) any such carry vehicles, management companies or other entities formed by the Corporation or its Affiliates to engage in the asset management business (including alternative asset management) and receiving management fees, incentive fees, fees paid by Portfolio Companies, carry or other remuneration which are not Subsidiaries of the Persons described in clause (i), excluding any Funds and any Portfolio Companies.

Apollo Senior Notes” means (i) the 4.000% Senior Notes due 2024 issued by Apollo Management Holdings, L.P., (ii) the 4.400% Senior Notes due 2026 issued by Apollo Management Holdings, L.P., (iii) the 4.872% Senior Notes due 2029 issued by Apollo Management Holdings, L.P., (iv) the 5.000% Senior Notes due 2048 issued by Apollo Management Holdings, L.P. or (v) any similar series of senior unsecured debt securities, in each case, guaranteed by the members of the Apollo Operating Group.

Applicable Law” means, with respect to any Person, all provisions of laws, statutes, ordinances, rules, regulations, permits, certificates, judgments, decisions, decrees or orders of any Governmental Entity applicable to such Person.

Athene-Apollo Merger Agreement” means that certain Agreement and Plan of Merger, dated as of March 8, 2021, by and among Athene Holding Ltd., the Corporation, Tango Holdings, Inc., Blue Merger Sub, Ltd. and Green Merger Sub, Inc.

Audit Committee” means a committee of the Board of Directors designated as such in accordance with Section 6.07 hereof, and composed entirely of one or more Independent Directors.

Below Investment Grade Rating Event” means (x) the rating on any series of the Apollo Senior Notes (or, if no Apollo Senior Notes are outstanding or no Apollo Senior Notes are then rated by the applicable Rating Agency, the Corporation’s long-term issuer rating by such Rating Agency) is lowered by either of the Rating Agencies in respect of a Change of Control and (y) any series of the Apollo Senior Notes (or, if no Apollo Senior Notes are outstanding or no Apollo Senior Notes are then rated by the applicable Rating Agency, the Corporation’s long-term issuer rating by such Rating Agency) is rated below Investment Grade by both Rating Agencies on any date from the date of the public notice of an arrangement that could result in a Change of Control until the end of the 60-day period following public notice of the occurrence of a Change of Control (which period shall be extended until the ratings are announced if during such 60-day period the rating of any series of the Apollo Senior Notes (or, if no Apollo Senior Notes are outstanding or no Apollo Senior Notes are then rated by the applicable Rating Agency, the Corporation’s long-term issuer rating by such Rating Agency) is under publicly announced consideration for possible downgrade by either of the Rating Agencies); provided, that a Below Investment Grade Rating Event otherwise arising by virtue of a particular reduction in rating shall not be deemed to have occurred in respect of a particular Change of Control (and thus shall not be deemed a Below Investment Grade Rating Event for purposes of the definition of Change of Control Event hereunder) if the Rating Agencies making the reduction in rating to which this definition would otherwise apply do not announce or publicly confirm or inform the Corporation in writing at the Corporation’s request that the reduction was the result, in whole or in part, of any event or circumstance comprised of or arising as a result of, or in respect of, the applicable Change of Control (whether or not the applicable Change of Control shall have occurred at the time of the Below Investment Grade Rating Event). The Corporation shall request the Rating Agencies to make such confirmation in connection with any Change of Control.

Beneficial Owner” means with respect to any security, a Person who directly or indirectly, through any contract, arrangement, understanding, relationship or otherwise has or shares: (a) voting power, which includes the power to vote, or to direct the voting of, such security and/or (b) investment power, which includes the power to dispose, or to direct the disposition of, such security. The terms “Beneficially Own” and “Beneficial Ownership” have correlative meanings.

BRH” means BRH Holdings, L.P., a Cayman Islands exempted limited partnership.

 

B-16


Table of Contents

BRH Director” means any Director of the Corporation who is a “BRH Director” in accordance with the terms and conditions of the First A&R Certificate of Incorporation, as of immediately prior to the Effective Time. For the avoidance of doubt, in the event that any BRH Director ceases to be a Director of the Corporation, such individual shall cease to be a BRH Director.

Board of Directors” means the Board of Directors of the Corporation.

Business Day” means a day other than a Saturday, Sunday or other day on which commercial banks in New York, New York are authorized or required by law to close.

Bylaws” means the bylaws of the Corporation as in effect from time to time.

Cause” means (i) a final, non-appealable conviction of or plea of nolo contendere to a felony prohibiting such Principal from continuing to provide services as an investment professional to the Corporation due to legal restriction or physical confinement; or (ii) ceasing to be eligible to continue performing services as an investment professional on behalf of the Corporation or any of its material Subsidiaries, in each case, pursuant to a final, non-appealable legal restriction (such as a final, non-appealable injunction, but expressly excluding a preliminary injunction or other provisional restriction).

Change of Control” means the occurrence of the following:

(i)    the direct or indirect sale, transfer, conveyance or other disposition (other than by way of merger or consolidation), in one or a series of related transactions, of all or substantially all of the properties and assets of the Apollo Credit Group to any “person” (as that term is used in Section 13(d)(3) of the Exchange Act, or any successor provision), other than to a Continuing Apollo Person; or

(ii)    the consummation of any transaction (including, without limitation, any merger or consolidation) the result of which is that any “person” (as that term is used in Section 13(d)(3) of the Exchange Act or any successor provision), other than a Continuing Apollo Person, becomes (i) the beneficial owner (within the meaning of Rule 13d-3 under the Exchange Act or any successor provision) of a majority of the controlling interests in (A) the Corporation or (B) one or more entities that, as of the relevant time, is a guarantor to any series of Apollo Senior Notes comprising all or substantially all of the assets of the Apollo Credit Group and (ii) entitled to receive a Majority Economic Interest in connection with such transaction.

Change of Control Event” means the occurrence of both a Change of Control and a Below Investment Grade Rating Event.

Charitable Institution” means an organization described in Section 501(c)(3) of the Code (or any corresponding provision of a future United States Internal Revenue law) which is exempt from income taxation under Section 501(a) thereof.

Class A Common Shares” means the Class A Common Shares of the Company (including any non-voting Class A Common Shares held by an Investor or its Affiliates) representing limited liability company interests in the Company, having such rights associated with such Class A Common Shares as set forth in the LLC Agreement and any equity securities issued or issuable in exchange for or with respect to such Class A Common Shares (i) by way of a dividend, split or combination of shares or (ii) in connection with a reclassification, recapitalization, merger, consolidation or other reorganization.

Class A Common Stock” has the meaning assigned to such term in the First A&R Certificate of Incorporation.

Class B Common Stock” has the meaning assigned to such term in the First A&R Certificate of Incorporation.

 

B-17


Table of Contents

Class C Common Stock” has the meaning assigned to such term in the First A&R Certificate of Incorporation.

Class C Stockholder” has the meaning assigned to such term in the First A&R Certificate of Incorporation.

Code” means the Internal Revenue Code of 1986, as amended, supplemented or restated from time to time and any successor to such statute, and the rules and regulations promulgated thereunder.

Common Stock” has the meaning assigned to such term in Section 4.01(a)(i).

Company” means Apollo Global Management, LLC.

Compensation Committee” means a committee of the Board of Directors designated as such in accordance with Section 6.07 hereof, and composed entirely of one or more Independent Directors.

Conflicts Committee” means a committee of the Board of Directors designated as such in accordance with Section 6.07 hereof, and composed entirely of one or more Independent Directors.

Continuing Apollo Person” means, immediately prior to and immediately following any relevant date of determination, (a) an individual who is a managing partner, executive or other employee of the Corporation and/or its subsidiaries who, as of any date of determination each has devoted substantially all of his or her business and professional time to the activities of the members of the Apollo Credit Group and/or their subsidiaries during the 12 month period immediately preceding such date, (b) any Person in which any one or more of such individuals directly or indirectly, singly or as a group, holds a majority of the controlling interests, (c) any Person that is a family member of such individual or individuals or (d) any trust, foundation or other estate planning vehicle for which such individual acts as a trustee or beneficiary (any Person referred to in clause (b), (c) or (d) is referred to as a “Related Party”). Notwithstanding the foregoing, each of the Former Class C Stockholder and the managing partners of the Corporation’s subsidiaries as of the effective date of the First A&R Certificate of Incorporation and any Related Party of the Former Class C Stockholder and such managing partners shall be deemed to be a Continuing Apollo Person.

Control” means the possession, directly or indirectly, of the power to direct or cause the direction of the management or policies of a Person, whether through the ownership of voting securities, by contrast or otherwise, and “controlling” and “controlled” shall have meanings correlative thereto.

Corporate Group” means the Corporation and each Subsidiary of the Corporation.

Corporate Group Member” means a member of the Corporate Group.

Corporation” has the meaning assigned to such term in Article I, including any successor entity thereto.

Derivative Decision” means any decision to be made by the Board of Directors to bring, commence or initiate any action, suit or proceeding by or on behalf of the Corporation against one or more of the current or former Directors, officers or stockholders of the Corporation or involving any other claim arising under the internal affairs doctrine (including any decisions regarding any demand by one or more stockholders to bring or investigate any claims with respect thereto).

DGCL” has the meaning assigned to such term in the preamble hereof.

Director” means a member of the Board of Directors.

Disability” shall refer to any physical or mental incapacity which prevents a Principal from carrying out all or substantially all of his duties under his employment agreement with the Apollo Employer in such capacity for

 

B-18


Table of Contents

any period of one hundred eighty (180) consecutive days or any aggregate period of eight (8) months in any 12-month period, as determined, in its sole discretion, by a majority of the members of the Board of Directors, including a majority of the continuing Principals who are members of the Board of Directors (but for the sake of clarity not including the Principal in respect of which the determination is being made).

Dissolution Event” means an event giving rise to the dissolution of the Corporation.

Dividend Payment Date” means March 15, June 15, September 15 and December 15 of each year, commencing (a) with respect to the Series A Preferred Stock, on June 15, 2017 and (b) with respect to the Series B Preferred Stock, on June 15, 2018.

Dividend Period” means the period from and including a Dividend Payment Date to, but excluding, the next Dividend Payment Date, except that (a) the initial Dividend Period with respect to the Series A Preferred Stock commenced on and included March 7, 2017 and (b) the initial Dividend Period with respect to the Series B Preferred Stock commenced on and included March 19, 2018.

Effective Time” has the meaning set forth in the preamble hereto.

Exchange Act” means the Securities Exchange Act of 1934, as amended, supplemented or restated from time to time, and the rules and regulations promulgated thereunder.

Executive Committee” has the meaning assigned to such term in Section 6.08(a).

Executive Committee Transition Event” has the meaning assigned to such term in Section 6.08(d).

Executive Committee Qualified Director” has the meaning assigned to such term in Section 6.08(c).

First A&R Certificate of Incorporation” has the meaning set forth in the preamble hereto.

Fitch” means Fitch Ratings Inc. or any successor thereto.

Former Class C Stockholder” means AGM Management, LLC in its capacity as the former Class C Stockholder of the Corporation.

Former Manager” means AGM Management, LLC in its capacity as the former manager of the Company.

Full Voting Preferred Stock” means shall mean the Series I Preferred Stock and the Preferred Stock of any one or more series the holders of which shall be entitled to vote on a General Stockholder Matter.

Fund” means any pooled investment vehicle or similar entity sponsored or managed, directly or indirectly, by the Corporation or any of its Subsidiaries.

General Stockholder Matter” has the meaning assigned to such term in Section 5.01.

Governmental Entity” means any Federal, state, county, city, local or foreign governmental, administrative or regulatory authority, commission, committee, agency or body (including any court, tribunal or arbitral body).

Group” has the meaning set forth in Section 13(d) of the Exchange Act as in effect on the date of this Agreement.

Holdings” means AP Professional Holdings, L.P., a Cayman Islands exempted limited partnership.

 

B-19


Table of Contents

Indemnified Person” means, to the fullest extent permitted by Applicable Law: (a) the Former Manager; (b) the Former Class C Stockholder, (c) any Affiliate of the Former Manager or the Former Class C Stockholder; (d) any member, partner, Tax Matters Partner, Partnership Representative, officer, director, employee, agent, fiduciary or trustee of any Corporate Group Member, the Former Manager, the Former Class C Stockholder or any of their respective Affiliates; (e) any Person who is or was serving at the request of the Former Manager, the Former Class C Stockholder or any of their respective Affiliates as an officer, director, employee, member, partner, Tax Matters Partner, Partnership Representative, agent, fiduciary or trustee of another Person; provided, that a Person shall not be an Indemnified Person by reason of providing, on a fee-for-services basis, trustee, fiduciary or custodial services; and (f) any Person that the Board of Directors in its sole discretion designates as an “Indemnified Person” as permitted by Applicable Law.

Independent Director” means a Director who meets the then current independence standards required of audit committee members established by the Exchange Act and the rules and regulations of the SEC thereunder and by each National Securities Exchange on which Shares are listed for trading.

Investment” means any investment (or similar term describing the results of the deployment of capital) as defined in the governing document of any Fund managed (directly or indirectly) by a member of the Apollo Operating Group.

Investment Company Act” means the U.S. Investment Company Act of 1940, as amended, modified, supplemented or restated from time to time.

Investment Grade” means a rating of BBB- or better by Fitch (or its equivalent under any successor rating categories of Fitch) and BBB- or better by S&P (or its equivalent under any successor rating categories of S&P) (or, in each case, if such Rating Agency ceases to rate a series of the Apollo Senior Notes (or, if no Apollo Senior Notes are outstanding, ceases to assign a long-term issuer rating to the Corporation) for reasons outside of the Corporation’s control, the equivalent investment grade credit rating from any Rating Agency selected by the Corporation as a replacement Rating Agency).

Investor” means, each of the APOC Holdings, Ltd., a Cayman Islands exempted company, and California Public Employees’ Retirement System, a unit of the State and Consumer Services Agency of the State of California.

Junior Stock” means Common Stock, Series I Preferred Stock and any other equity securities that the Corporation may issue in the future ranking, as to the payment of dividends, junior to the Series A Preferred Stock and the Series B Preferred Stock.

Liquidation Preference” means, in respect of any shares of Preferred Stock, the “Liquidation Preference” per share of Preferred Stock specified for such series of Preferred Stock.

LLC Agreement” means that certain Third Amended and Restated Limited Liability Company Agreement of the Company, dated as of March 19, 2018.

Majority Economic Interest” means any right or entitlement to receive more than 50% of the equity distributions or partner allocations (whether such right or entitlement results from the ownership of partner or other equity interests, securities, instruments or agreements of any kind) made to all holders of partner or other equity interests in the Apollo Credit Group (other than entities within the Apollo Credit Group).

Merger Agreement” has the meaning assigned to such term in Section 8.01.

National Securities Exchange” means an exchange registered with the SEC under Section 6(a) of the Exchange Act or any other exchange (domestic or foreign, and whether or not so registered) designated by the Board of Directors as a National Securities Exchange.

 

B-20


Table of Contents

Nominating & Governance Committee” means a committee of the Board of Directors designated as such in accordance with Section 6.07 hereof, and composed entirely of one or more Independent Directors.

Nonpayment” has the meaning set forth in Section 16.06(a).

Non-Voting Preferred Stock” means any series of Preferred Stock of the Corporation, other than the Series I Preferred Stock or any other series of Preferred Stock of the Corporation that is designated as Full Voting Preferred Stock from time to time pursuant to this Certificate of Incorporation or any certificate of designation relating to any series of Preferred Stock. The Series A Preferred Stock and Series B Preferred Stock are the only Non-Voting Preferred Stock Outstanding as of the effectiveness of this Certificate of Incorporation.

Operating Group Units” refers to units in the Apollo Operating Group, each of which represent one limited partnership or limited liability company interest, as applicable, in each of the limited partnerships or limited liability companies, as applicable, that comprise the Apollo Operating Group and any other securities issued or issuable in exchange for or with respect to such Operating Group Units (i) by way of a dividend, split or combination of shares or (ii) in connection with a reclassification, recapitalization, merger, consolidation or other reorganization; provided, however, that Operating Group Units shall not include any preferred units.

Opinion of Counsel” means a written opinion of counsel (who may be regular counsel to the Corporation or any of its Affiliates) acceptable to the Board of Directors.

Outstanding” means, with respect to securities of the Corporation as of any date of determination, all securities of the Corporation that are issued by the Corporation and reflected as outstanding on the Corporation’s books and records as of the date of determination; provided, however, that if at any time any Person or Group (other than any member of the Apollo Group) Beneficially Owns 20% or more of any class of Outstanding Shares (treating the Series I Preferred Stock as a separate class, and not part of the class of Preferred Stock, for this purpose), all Shares owned by such Person or Group shall not be entitled to be voted on any matter and shall not be considered to be Outstanding when sending notices of a meeting of stockholders of the Corporation to vote on any matter (unless otherwise required by Applicable Law), calculating required votes, determining the presence of a quorum or for other similar purposes under this Certificate of Incorporation or the Bylaws; provided, further, that the foregoing limitation shall not apply: (i) to any Person or Group who acquired 20% or more of any Outstanding Shares of any class then Outstanding directly from any member of the Apollo Group; (ii) to any Person or Group who acquired 20% or more of any Shares of any class then Outstanding directly or indirectly from a Person or Group described in clause (i) provided that the Former Manager or the Board of Directors shall have notified such Person or Group in writing that such limitation shall not apply; or (iii) to any Person or Group who acquired 20% or more of any Shares issued by the Corporation with the prior approval of the Former Manager or the Board of Directors; provided, further, that if at any time the Investors or any of their Affiliates Beneficially Owns any Common Stock, no Common Stock Beneficially Owned by an Investor or any of its Affiliates shall be entitled to be voted on any matter (unless otherwise required by Applicable Law) and shall not be considered to be Outstanding when sending notices of a meeting of stockholders of the Corporation to vote on any matter (unless otherwise required by Applicable Law), calculating required votes, determining the presence of a quorum or for other similar purposes under this Certificate of Incorporation or the Bylaws.

Parity Stock” means any securities of the Corporation, including Preferred Stock, that the Corporation has authorized or issued or may authorize or issue, the terms of which provide that such securities shall rank equally with the Series A Preferred Stock and the Series B Preferred Stock with respect to payment of dividends and distribution of assets upon a Dissolution Event. For purposes of this definition, the Series A Preferred Stock shall be treated as Parity Stock with respect to the Series B Preferred Stock and the Series B Preferred Stock shall be treated as Parity Stock with respect to the Series A Preferred Stock.

Partnership Representative” means any Person who is or who was the “partnership representative” as defined in Section 6223 of the Code after amendment by P.L. 114-74.

 

B-21


Table of Contents

Person” shall be construed broadly and includes any individual, corporation, firm, partnership, limited liability company, joint venture, estate, business, association, trust, Governmental Entity or other entity.

Portfolio Company” means any Person in which any Fund owns or has made, directly or indirectly, any Investment.

Preferred Stock” has the meaning set forth in Section 4.01(a)(ii).

Principal” means each of Leon D. Black, Marc J. Rowan and Joshua J. Harris.

Principal’s Group” means with respect to each Principal, such Principal and (i) such Principal’s spouse, (ii) a lineal descendant of such Principal’s parents, the spouse of any such descendant or a lineal descendent of any such spouse, (iii) a Charitable Institution controlled solely by such Principal and other members of such Principal’s Group, (iv) a trustee of a trust (whether inter vivos or testamentary), all of the current beneficiaries and presumptive remaindermen of which are one or more of such Principal and Persons described in clauses (i) through (iii) of this definition, (v) a corporation, limited liability company or partnership, of which all of the outstanding shares of capital stock or interests therein are owned by one or more of such Principal and Persons described in clauses (i) through (iv) of this definition, (vi) an individual mandated under a qualified domestic relations order, or (vii) a legal or personal representative of such Principal in the event of his death or Disability. For purposes of this definition, (x) “lineal descendants” shall not include individuals adopted after attaining the age of eighteen (18) years and such adopted Person’s descendants; and (y) “presumptive remaindermen” shall refer to those Persons entitled to a share of a trust’s assets if it were then to terminate. No Principal shall ever be a member of the Principal Group of another Principal. As used herein, “Principal’s Group” means individually, any member of a Principal’s Group or, collectively, more than one member of a Principal’s Group.

Rating Agency” means:

(i)    each of Fitch and S&P; and

(ii)    if either of Fitch or S&P ceases to rate any series of Apollo Senior Notes (or, if no Apollo Senior Notes are outstanding, ceases to assign a long-term issuer rating to the Corporation) or fails to make a rating of any series of Apollo Senior Notes (or, if no Apollo Senior Notes are outstanding, the Corporation’s long-term issuer rating) publicly available for reasons outside of the Corporation’s control, a “nationally recognized statistical rating organization” within the meaning of Section 3(a)(62) of the Exchange Act selected by the Corporation as a replacement agency for Fitch or S&P, or both, as the case may be.

Rating Agency Redemption Event” means a change to the methodology or criteria that were employed by an applicable nationally recognized statistical rating organization for purposes of assigning equity credit to securities with features similar to the Series B Preferred Stock on March 19, 2018 (the “current methodology”), which change either (a) shortens the period of time during which equity credit pertaining to the Series B Preferred Stock would have been in effect had the current methodology not been changed or (b) reduces the amount of equity credit assigned to the Series B Preferred Stock as compared with the amount of equity credit that such rating agency had assigned to the Series B Preferred Shares as of March 19, 2018.

Record Date” means the date established by the Board of Directors in its sole discretion for determining (a) the identity of the Record Holders entitled to notice of, or to vote at, any meeting of stockholders of the Corporation or entitled to consent to corporate action in writing without a meeting or for the purpose of any lawful action of the stockholders of the Corporation; or (b) the identity of Record Holders entitled to receive any report required under this Certificate of Incorporation, receive payment of any dividend or other distribution or allotment of any rights or entitled to exercise any rights in respect of any change, conversion or exchange of stock. The Record Date for dividends and distributions on any Series A Preferred Stock is as set forth in Article XVI. The Record Date for dividends and distributions on any Series B Preferred Stock is as set forth in Article XVII.

 

B-22


Table of Contents

Record Holder” or “holder” means with respect to any Shares, the Person in whose name such Shares are registered on the books of the Transfer Agent as of the Record Date.

Registration Statement” means the Registration Statement on Form S-1 (Registration Statement on Form S-1 (Registration No. 333-150141) filed by the Company with SEC under the Securities Act to register the offering and sale of the Class A Common Shares in the initial offering to the public of the Class A Common Shares.

S&P” means Standard & Poor’s Ratings Services, a division of McGraw-Hill Financial, Inc., or any successor thereto.

SEC” means the United States Securities and Exchange Commission or any similar agency then having jurisdiction to enforce the Securities Act.

Securities Act” means the Securities Act of 1933, as amended, supplemented or restated from time to time, and the rules and regulations promulgated thereunder.

Series A Dividend Rate” means 6.375%.

Series A Holder” means a holder of Series A Preferred Stock.

Series A Liquidation Preference” means $25.00 per share of Series A Preferred Stock. The Series A Liquidation Preference shall be the “Liquidation Preference” with respect to the Series A Preferred Stock.

Series A Liquidation Value” means the sum of the Series A Liquidation Preference and declared and unpaid dividends, if any, to, but excluding, the date of the Dissolution Event on the Series A Preferred Stock.

Series A Offering Expenses” has the meaning set forth in Section 16.10.

Series A Preferred Share” means a 6.357% Series A Preferred Share, having the designations, rights, powers and preferences set forth in Article XIII of the LLC Agreement.

Series A Preferred Stock” means the 6.375% Series A Preferred Stock having the designations, rights, powers and preferences set forth in Article XVI.

Series A Record Date” means, with respect to any Dividend Payment Date, the March 1, June 1, September 1 or December 1, as the case may be, immediately preceding the relevant March 15, June 15, September 15 or December 15 Dividend Payment Date, respectively. These Series A Record Dates shall apply regardless of whether a particular Series A Record Date is a Business Day. The Series A Record Dates shall constitute Record Dates with respect to the Series A Preferred Stock for the purpose of dividends on the Series A Preferred Stock.

Series B Dividend Rate” means 6.375%.

Series B Holder” means a holder of Series B Preferred Stock.

Series B Liquidation Preference” means $25.00 per share of Series B Preferred Stock. The Series B Liquidation Preference shall be the “Liquidation Preference” with respect to the Series B Preferred Stock.

Series B Liquidation Value” means the sum of the Series B Liquidation Preference and declared and unpaid dividends, if any, to, but excluding, the date of the Dissolution Event on the Series B Preferred Stock.

Series B Offering Expenses” has the meaning set forth in Section 17.10.

 

B-23


Table of Contents

Series B Preferred Share” means a 6.375% Series B Preferred Share, having the designations, rights, powers and preferences set forth in Article XIV of the LLC Agreement.

Series B Preferred Stock” means the 6.375% Series B Preferred Stock having the designations, rights, powers and preferences set forth in Article XVII.

Series B Record Date” means, with respect to any Dividend Payment Date, the March 1, June 1, September 1 or December 1, as the case may be, immediately preceding the relevant March 15, June 15, September 15 or December 15 Dividend Payment Date, respectively. These Series B Record Dates shall apply regardless of whether a particular Series B Record Date is a Business Day. The Series B Record Dates shall constitute Record Dates with respect to the Series B Preferred Stock for the purpose of dividends on the Series B Preferred Stock.

Share” means a share of capital stock (including, the Common Stock, the Series I Preferred Stock, the Series A Preferred Stock and the Series B Preferred Stock) of the Corporation then outstanding; provided, that for purposes of Section 4.01(c) of Article IV and Article XVI and Article XVII of this Certificate of Incorporation and Sections 4.01 and 4.02 of Article IV of the Bylaws, “Share” shall also include any other equity interests of the Corporation or any options, warrants or other securities that are directly or indirectly convertible into, or exercisable or exchangeable for, capital stock or other equity interests of the Corporation then outstanding.

Subsidiary” or “Subsidiaries” means, with respect to any Person, as of any date of determination, any other Person as to which such Person owns, directly or indirectly, or otherwise controls, more than 50% of the voting shares or other similar interests or the sole general partner interest or managing member or similar interest of such Person. The term “Subsidiary” does not include at any time any Funds or Portfolio Companies.

Tax Matters Partner” means the “tax matters partner” as defined in the Code prior to amendment by P.L. 114-74.

Transfer” means a direct or indirect sale, assignment, gift, exchange or any other disposition by law or otherwise, including any transfer upon foreclosure of any pledge, encumbrance, hypothecation or mortgage.

Transfer Agent” means, with respect to any Shares, such bank, trust company or other Person (including the Corporation or one of its Affiliates) as shall be appointed from time to time by the Corporation to act as registrar and transfer agent for such class of Shares; provided, that if no Transfer Agent is specifically designated for such class of Shares, the Corporation shall act in such capacity.

Transfer Rate” has the meaning assigned to such term in the Unit Transfer Agreement.

Unit Transfer Agreement” means the Unit Transfer Agreement, dated as of [•] [•], 20[•], as amended, restated, supplemented or otherwise modified from time to time by and among the Corporation, each member of the Apollo Operating Group and the other parties thereto.

Voting Power” means the aggregate number of votes that may be cast by holders of Voting Stock Outstanding as of the relevant Record Date.

Voting Preferred Stock” has the meaning set forth in Section 16.06(a).

Voting Stock” means Common Stock (other than any Common Stock Beneficially Owned by any Investor or any of its Affiliates), Series I Preferred Stock and any other class or series of stock of the Corporation that is designated as “Voting Stock” from time to time. For the avoidance of doubt, (a) as set forth in Article XVI, the Series A Preferred Stock is not designated as “Voting Stock” and (b) as set forth in Article XVII, the Series B Preferred Stock is not designated as “Voting Stock.”

 

B-24


Table of Contents

2007 Omnibus Incentive Plan” means the Corporation’s 2007 Omnibus Equity Incentive Plan, as amended, restated, supplemented or otherwise modified from time to time, including, without limitation, as amended, restated and renamed as the Corporation’s 2019 Omnibus Equity Incentive Plan.

ARTICLE XVI

TERMS, RIGHTS, POWERS, PREFERENCES AND DUTIES OF SERIES A PREFERRED STOCK

Section 16.01    Designation. The Series A Preferred Stock is hereby designated and created as a series of Preferred Stock. Each share of Series A Preferred Stock shall be identical in all respects to every other share of Series A Preferred Stock. The Series A Preferred Stock is not “Voting Stock” for purposes of this Certificate of Incorporation.

Section 16.02    Dividends.

(a)    The Series A Holders shall be entitled to receive with respect to each Share of Series A Preferred Stock owned by such holder, when, as and if declared by the Board of Directors, or a duly authorized committee thereof, in its sole discretion out of funds legally available therefor, non-cumulative quarterly cash dividends, on the applicable Dividend Payment Date that corresponds to the Record Date for which the Board of Directors has declared a dividend, if any, at a rate per annum equal to the Series A Dividend Rate (subject to Section 16.05(b)) of the Series A Liquidation Preference. Such dividends shall be non-cumulative. If a Dividend Payment Date is not a Business Day, the related dividend (if declared) shall be paid on the next succeeding Business Day with the same force and effect as though paid on such Dividend Payment Date, without any increase to account for the period from such Dividend Payment Date through the date of actual payment. Dividends payable on the Series A Preferred Stock for any period less than a full Dividend Period shall be computed on the basis of a 360-day year consisting of twelve 30-day months. Declared dividends will be payable on the relevant Dividend Payment Date to Series A Holders as they appear on the Corporation’s register at the close of business, New York City time, on a Series A Record Date, provided that if the Series A Record Date is not a Business Day, the declared dividends will be payable on the relevant Dividend Payment Date to Series A Holders as they appear on the Corporation’s register at the close of business, New York City time, on the Business Day immediately preceding such Series A Record Date.

(b)    So long as any shares of Series A Preferred Stock are Outstanding, unless, in each case, dividends have been declared and paid or declared and set apart for payment on the Series A Preferred Stock for a quarterly Dividend Period, (i) no dividend, whether in cash or property, may be declared or paid or set apart for payment on the Junior Stock for the remainder of that quarterly Dividend Period and (ii) the Corporation and its Subsidiaries shall not directly or indirectly repurchase, redeem or otherwise acquire for consideration any Shares of Junior Stock (other than, in each case (A) the net share settlement of equity-based awards granted under the 2007 Omnibus Incentive Plan in order to satisfy associated tax obligations and (B) dividends paid in Shares of Junior Stock or options, warrants or rights to subscribe for or purchase Junior Stock).

(c)    The Board of Directors, or a duly authorized committee thereof, may, in its sole discretion, choose to pay dividends on the Series A Preferred Stock without the payment of any dividends on any Junior Stock.

(d)    When dividends are not declared and paid (or duly provided for) on any Dividend Payment Date (or, in the case of Parity Stock having dividend payment dates different from the Dividend Payment Dates pertaining to the Series A Preferred Stock, on a dividend payment date falling within the related Dividend Period) in full upon the Series A Preferred Stock or any Parity Stock, all dividends declared upon the Series A Preferred Stock and all such Parity Stock payable on such Dividend Payment Date (or, in the case of Parity Stock having dividend payment dates different from the Dividend Payment Dates, on a dividend payment date falling within the related Dividend Period) shall be declared pro rata so that the respective amounts of such dividends

 

B-25


Table of Contents

shall bear the same ratio to each other as all declared and unpaid dividends per share on the Series A Preferred Stock and all unpaid dividends, including any accumulations, on all Parity Stock payable on such Dividend Payment Date (or in the case of Parity Stock having dividend payment dates different from the Dividend Payment Dates pertaining to the Series A Preferred Stock, on a dividend payment date falling within the related Dividend Period) bear to each other.

(e)    No dividends may be declared or paid or set apart for payment on any Series A Preferred Stock if at the same time any arrears exist or default exists in the payment of dividends on any Outstanding Shares ranking, as to the payment of dividends and distribution of assets upon a Dissolution Event, senior to the Series A Preferred Stock, subject to any applicable terms of such Outstanding Shares.

(f)    Series A Holders shall not be entitled to any dividends, whether payable in cash or property, other than as provided in this Certificate of Incorporation and shall not be entitled to interest, or any sum in lieu of interest, in respect of any dividend payment, including any such payment which is delayed or foregone.

Section 16.03    Rank. The Series A Preferred Stock shall rank, with respect to payment of dividends and distribution of assets upon a Dissolution Event:

(a)    junior to all of the Corporation’s existing and future indebtedness and any equity securities, including Preferred Stock, that the Corporation may authorize or issue, the terms of which provide that such securities shall rank senior to the Series A Preferred Stock with respect to payment of dividends and distribution of assets upon a Dissolution Event;

(b)    equally to any Parity Stock; and

(c)    senior to any Junior Stock.

Section 16.04    Optional Redemption.

(a)    Except as set forth in Section 16.05, the Series A Preferred Stock shall not be redeemable prior to March 15, 2022. At any time or from time to time on or after March 15, 2022, subject to any limitations that may be imposed by law, the Corporation may, in the sole discretion of the Board of Directors, redeem the Series A Preferred Stock, out of funds legally available therefor, in whole or in part, at a redemption price equal to the Liquidation Preference per Share of Series A Preferred Stock plus an amount equal to declared and unpaid dividends, if any, from the Dividend Payment Date immediately preceding the redemption date to, but excluding, the redemption date. If less than all of the Outstanding shares of Series A Preferred Stock are to be redeemed, the Board of Directors shall select the shares of Series A Preferred Stock to be redeemed from the Outstanding shares of Series A Preferred Stock not previously called for redemption by lot or pro rata (as nearly as possible).

(b)    In the event the Corporation shall redeem any or all of the shares of Series A Preferred Stock as aforesaid in Section 16.04(a), the Corporation shall give notice of any such redemption to the Series A Holders (which such notice may be delivered prior to March 15, 2022) not more than 60 nor less than 30 days prior to the date fixed for such redemption. Failure to give notice to any Series A Holder shall not affect the validity of the proceedings for the redemption of any shares of Series A Preferred Stock being redeemed.

(c)    Notice having been given as herein provided and so long as funds legally available and sufficient to pay the redemption price for all of the shares of Series A Preferred Stock called for redemption have been set aside for payment, from and after the redemption date, such shares of Series A Preferred Stock called for redemption shall no longer be deemed Outstanding, and all rights of the Series A Holders thereof shall cease other than the right to receive the redemption price, without interest.

(d)    The Series A Holders shall have no right to require redemption of any shares of Series A Preferred Stock.

 

B-26


Table of Contents

(e)    Without limiting clause (c) of this Section 16.04, if the Corporation shall deposit, on or prior to any date fixed for redemption of shares of Series A Preferred Stock (pursuant to notice delivered in accordance with Section 16.04(b)), with any bank or trust company as a trust fund, funds sufficient to redeem the shares of Series A Preferred Stock called for redemption, with irrevocable instructions and authority to such bank or trust company to pay on and after the date fixed for redemption or such earlier date as the Board of Directors may determine, to the respective Series A Holders, the redemption price thereof, then from and after the date of such deposit (although prior to the date fixed for redemption) such shares of Series A Preferred Stock so called shall be deemed to be redeemed and such deposit shall be deemed to constitute full payment of said shares of Series A Preferred Stock to the holders thereof and from and after the date of such deposit said shares of Series A Preferred Stock shall no longer be deemed to be Outstanding, and the holders thereof shall cease to be holders of Shares with respect to such shares of Series A Preferred Stock, and shall have no rights with respect thereto except only the right to receive from said bank or trust company, on the redemption date or such earlier date as the Board of Directors may determine, payment of the redemption price of such shares of Series A Preferred Stock without interest.

Section 16.05    Change of Control Redemption.

(a)    If a Change of Control Event occurs prior to March 15, 2022, within 60 days of the occurrence of such Change of Control Event, the Corporation may, in the sole discretion of the Board of Directors, redeem the Series A Preferred Stock, in whole but not in part, out of funds legally available therefor, at a redemption price equal to $25.25 per share of Series A Preferred Stock plus an amount equal to any declared and unpaid dividends to, but excluding, the redemption date.

(b)    If (i) a Change of Control Event occurs (whether before, on or after March 15, 2022) and (ii) the Corporation does not give notice to the Series A Holders prior to the 31st day following the Change of Control Event to redeem all the Outstanding shares of Series A Preferred Stock, the Series A Dividend Rate shall increase by 5.00%, beginning on the 31st day following the consummation of such Change of Control Event.

(c)    In connection with any Change of Control and any particular reduction in the rating on a series of the Apollo Senior Notes (or, if no Apollo Senior Notes are outstanding, a reduction in the Corporation’s long-term issuer rating), the Board of Directors shall request from the Rating Agencies each such Rating Agency’s written confirmation whether such reduction in the rating on each such series of Apollo Senior Notes (or, if no Apollo Senior Notes are outstanding, the Corporation’s long-term issuer rating) was the result, in whole or in part, of any event or circumstance comprised of or arising as a result of, or in respect of, the applicable Change of Control (whether or not the applicable Change of Control shall have occurred at the time of any Below Investment Grade Rating Event).

(d)    In the event the Corporation elects to redeem all of the shares of Series A Preferred Stock as aforesaid in Section 16.05(a), the Corporation shall give notice of any such redemption to the Series A Holders at least 30 days prior to the date fixed for such redemption.

(e)    The Series A Holders shall have no right to require redemption of any Series A Preferred Stock pursuant to this Section 16.05.

Section 16.06    Voting.

(a)    Notwithstanding any provision in this Certificate of Incorporation to the contrary, and except as set forth in this Section 16.06, the Series A Preferred Stock shall not have any relative, participating, optional or other voting, consent or approval rights or powers, and the vote, consent or approval of the Series A Holders shall not be required for the taking of any action or inaction by the Corporation. If and whenever six quarterly dividends (whether or not consecutive) payable on the Series A Preferred Stock or six quarterly dividends (whether or not consecutive) payable on any series or class of Parity Stock have not been declared and paid (a

 

B-27


Table of Contents

Nonpayment”), the number of directors then constituting the Board of Directors automatically shall be increased by two and the Series A Holders, voting together as a single class with the holders of any other class or series of Parity Stock then Outstanding upon which like voting rights have been conferred and are exercisable (any such other class or series, “Voting Preferred Stock”), shall have the right to elect these two additional directors at a meeting of the Series A Holders and the holders of such Voting Preferred Stock called as hereafter provided. When quarterly dividends have been declared and paid on the Series A Preferred Stock for four consecutive Dividend Periods following the Nonpayment, then the right of the Series A Holders and the holders of such Voting Preferred Stock to elect such two additional directors shall cease and the qualification to serve as a director and the terms of office of all directors elected by the Series A Holders and holders of the Voting Preferred Stock shall forthwith cease and terminate immediately and the number of directors constituting the whole Board of Directors automatically shall be reduced by two. However, the right of the Series A Holders and the holders of the Voting Preferred Stock to elect two additional directors on the Board of Directors shall again vest if and whenever six additional quarterly dividends have not been declared and paid, as described above.

(b)    If a Nonpayment or a subsequent Nonpayment shall have occurred, the Board of Directors may, and upon the written request of any holder of Series A Preferred Stock (addressed to the Board of Directors) shall, call a special meeting of the Series A Holders and holders of the Voting Preferred Stock for the election of the two directors to be elected by them. The directors elected at any such special meeting shall hold office until the next annual meeting or special meeting held in lieu thereof if such office shall not have previously terminated as above provided. The Board of Directors shall, in its sole discretion, determine a date for a special meeting applying procedures consistent with Articles VI and XIV in connection with the expiration of the term of the two directors elected pursuant to this Section 16.06. The Series A Holders and holders of the Voting Preferred Stock, voting together as a class, may remove any director elected by the Series A Holders and holders of the Voting Preferred Stock pursuant to this Section 16.06. If any vacancy shall occur among the directors elected by the Series A Holders and holders of the Voting Preferred Stock, a successor shall be elected by the Board of Directors, upon the nomination of the then-remaining director elected by the Series A Holders and holders of the Voting Preferred Stock or the successor of such remaining director, to serve until the next special meeting (convened as set forth in the immediately preceding sentence) held in place thereof if such office shall not have previously terminated as above provided. Except to the extent expressly provided otherwise in this Section 16.06, any such annual or special meeting shall be called and held applying procedures consistent with Articles VI and XIV as if references to stockholders of the Corporation were references to Series A Holders and holders of Voting Preferred Stock.

(c)    Notwithstanding anything to the contrary in Article XIV but subject to Section 16.06(d), so long as any shares of Series A Preferred Stock are Outstanding, the affirmative vote of at least 66-2/3% of the votes entitled to be cast by the Series A Holders and holders of the Voting Preferred Stock, at the time Outstanding, voting as a single class regardless of series, given in person or by proxy, either in writing without a meeting or by vote at any meeting called for the purpose, shall be necessary:

(i)    to amend, alter or repeal any of the provisions of this Article XVI relating to the Series A Preferred Stock or any series of Voting Preferred Stock, whether by merger, consolidation or otherwise, to affect materially and adversely the rights, powers and preferences of the Series A Holders or holders of the Voting Preferred Stock; and

(ii)    to authorize, create or increase the authorized amount of, any class or series of Preferred Stock having rights senior to the Series A Preferred Stock with respect to the payment of dividends or amounts upon any Dissolution Event;

provided, however, that,

 

  (X)

in the case of subparagraph (i) above, no such vote of the Series A Preferred Stock or the Voting Preferred Stock, as the case may be, shall be required if in connection with any such

 

B-28


Table of Contents
  amendment, alteration or repeal, by merger, consolidation or otherwise, each Share of Series A Preferred Stock and Voting Preferred Stock remains Outstanding without the terms thereof being materially and adversely changed in any respect to the holders thereof or is converted into or exchanged for preferred equity securities of the surviving entity having the rights, powers and preferences thereof substantially similar to those of such Series A Preferred Stock or the Voting Preferred Stock, as the case may be;

 

  (Y)

in the case of subparagraph (i) above, if such amendment affects materially and adversely the rights, powers and preferences of one or more but not all of the classes or series of Voting Preferred Stock and the Series A Preferred Stock at the time Outstanding, the affirmative vote of at least 66-2/3% of the votes entitled to be cast by the holders of all such classes or series of Voting Preferred Stock and the Series A Preferred Stock so affected, voting as a single class regardless of class or series, given in person or by proxy, either in writing without a meeting or by vote at any meeting called for the purpose, shall be required in lieu of (or, if such consent is required by law, in addition to) the affirmative vote of at least 66-2/3% of the votes entitled to be cast by the Voting Preferred Stock and the Series A Preferred Stock otherwise entitled to vote as a single class in accordance herewith; and

 

  (Z)

in the case of subparagraph (i) or (ii) above, no such vote of the Series A Holders or holders of the Voting Preferred Stock, as the case may be, shall be required if, at or prior to the time when such action is to take effect, provision is made for the redemption of all shares of Series A Preferred Stock or Voting Preferred Stock, as the case may be, at the time Outstanding.

(d)    For the purposes of this Section 16.06, neither:

(i)    the amendment of provisions of this Certificate of Incorporation so as to authorize or create or issue, or to increase the authorized amount of, any Junior Stock or any Parity Stock; nor

(ii)    any merger, consolidation or otherwise, in which (1) the Corporation is the surviving entity and the Series A Preferred Stock remains Outstanding with the terms thereof materially unchanged in any respect adverse to the holders thereof; or (2) the resulting, surviving or transferee entity is organized under the laws of any state and substitutes or exchanges the Series A Preferred Stock for other preferred equity securities having rights, powers and preferences (including with respect to redemption thereof) substantially similar to that of the Series A Preferred Stock under this Certificate of Incorporation (except for changes that do not materially and adversely affect the Series A Preferred Stock considered as a whole) shall be deemed to materially and adversely affect the rights, powers and preferences of the Series A Preferred Stock or holders of Voting Preferred Stock.

(e)    For purposes of the foregoing provisions of this Section 16.06, each Series A Holder shall have one vote per share of Series A Preferred Stock, except that when any other series of Preferred Stock shall have the right to vote with the Series A Preferred Stock as a single class on any matter, then the Series A Holders and the holders of such other series of Preferred Stock shall have with respect to such matters one vote per $25.00 of stated liquidation preference.

(f)    The Corporation may, from time to time, without notice to or consent of the Series A Holders or holders of other Parity Stock, issue additional shares of Series A Preferred Stock.

(g)    The foregoing provisions of this Section 16.06 will not apply if, at or prior to the time when the act with respect to which a vote pursuant to this Section 16.06 would otherwise be required shall be effected, all shares of Series A Preferred Stock shall have been redeemed.

Section 16.07    Liquidation Rights.

(a)    Upon any Dissolution Event, after payment or provision for the liabilities of the Corporation (including the expenses of such Dissolution Event) and the satisfaction of all claims ranking senior to the Series

 

B-29


Table of Contents

A Preferred Stock in accordance with Section 5.03, the Series A Holders shall be entitled to receive out of the assets of the Corporation or proceeds thereof available for distribution to holders of Shares, before any payment or distribution of assets is made in respect of Junior Stock, distributions equal to the Series A Liquidation Value.

(b)    If the assets of the Corporation available for distribution upon a Dissolution Event are insufficient to pay in full the aggregate amount payable to the Series A Holders and holders of all other Outstanding Shares of Parity Stock, if any, such assets shall be distributed to the Series A Holders and holders of such Parity Stock pro rata, based on the full respective distributable amounts to which each such holder is entitled pursuant to this Section 16.07.

(c)    Nothing in this Section 16.07 shall be understood to entitle the Series A Holders to be paid any amount upon the occurrence of a Dissolution Event until holders of any classes or series of Shares ranking, as to the distribution of assets upon a Dissolution Event, senior to the Series A Preferred Stock have been paid all amounts to which such classes or series of Shares are entitled.

(d)    For the purposes of this Certificate of Incorporation, neither the sale, conveyance, exchange or transfer, for cash, stock, securities or other consideration, of all or substantially all of the Corporation’s property or assets nor the consolidation, merger or amalgamation of the Corporation with or into any other entity or the consolidation, merger or amalgamation of any other entity with or into the Corporation shall be deemed to be a Dissolution Event, notwithstanding that for other purposes, such as for tax purposes, such an event may constitute a liquidation, dissolution or winding up. In addition, notwithstanding anything to the contrary in this Section 16.07, no payment will be made to the Series A Holders pursuant to this Section 16.07 (i) upon the voluntary or involuntary liquidation, dissolution or winding up of any of the Corporation’s Subsidiaries or upon any reorganization of the Corporation into another limited liability entity pursuant to the provisions of this Certificate of Incorporation that allow the Corporation to merge or convey its assets to another limited liability entity with or without approval of the stockholders of the Corporation (including a transaction pursuant to Section 8.02) or (ii) if the Corporation engages in a reorganization or other transaction in which a successor to the Corporation issues equity securities to the Series A Holders that have rights, powers and preferences that are substantially similar to the rights, powers and preferences of the Series A Preferred Stock pursuant to provisions of this Certificate of Incorporation that allow the Corporation to do so without approval of the stockholders of the Corporation. Notwithstanding any provision to the contrary in this Article XVI (including Section 16.06), the Board of Directors may, in its sole discretion, and without the consent of any Series A Holder, amend this Article XVI to allow for the transactions in this Section 16.07(d).

Section 16.08    No Duties to Series A Holders. Notwithstanding anything to the contrary in this Certificate of Incorporation, to the fullest extent permitted by law, no Indemnified Person shall have any duties or liabilities to the Series A Holders.

Section 16.09    Forum Selection. Each Person that holds or has held a share of Series A Preferred Stock and each Person that holds or has held any beneficial interest in a share of Series A Preferred Stock (whether through a broker, dealer, bank, trust company or clearing corporation or an agent of any of the foregoing or otherwise), to the fullest extent permitted by law, (i) irrevocably agrees that any claims, suits, actions or proceedings against the Corporation, or any director, officer, employee, control person, underwriter or agent of the Corporation, asserted under United States federal securities laws, otherwise arising under such laws, or that could have been asserted as a claim arising under such laws, shall be exclusively brought in the federal district courts of the United States of America (except, and only to the extent, that any such claims, actions or proceedings are of a type for which a stockholder may not waive its right to maintain a legal action or proceeding in the courts of the State of Delaware with respect to matters relating to internal corporate claims of the Corporation as set forth under Section 115 of the DGCL); (ii) irrevocably submits to the exclusive jurisdiction of such courts in connection with any such claim, suit, action or proceeding; and (iii) irrevocably agrees not to, and waives any right to, assert in any such claim, suit, action or proceeding that (A) it is not personally subject to the jurisdiction of such courts or any other court to which proceedings in such courts may be appealed, (B) such claim, suit, action or proceeding is brought in an inconvenient forum, or (C) the venue of such claim, suit, action or proceeding is improper.

 

B-30


Table of Contents

Section 16.10    Expenses. It is the intent of the Corporation and the members of the Apollo Operating Group that the offering of the Series A Preferred Shares described in Section 3.2(d) of the LLC Agreement is for the benefit of the members of the Apollo Operating Group and therefore the fees and expenses (including any underwriter discounts and fees) associated with the offering of the Series A Preferred Shares described in Section 3.2(d) of the LLC Agreement (the “Series A Offering Expenses”) shall be borne by the members of the Apollo Operating Group. In order to implement such intent, (i) the Company was deemed to have contributed the gross proceeds raised in the offering of the Series A Preferred Shares (as defined in the LLC Agreement) to APO Asset Co., LLC, APO (FC), LLC, APO (FC II), LLC, APO (FC III), LLC, APO UK (FC), LLC and APO Corp. (in exchange for a note in the case of APO Corp.), in accordance with the books and records of such entities, which will in turn contribute the gross proceeds to the members of the Apollo Operating Group in exchange for Series A Preferred Shares mirror units issued by the members of the Apollo Operating Group, and (ii) the members of the Apollo Operating Group will be deemed to have paid the Series A Offering Expenses, pro rata based on the relative amount of gross proceeds each member of the Apollo Operating Group is deemed to have received.

ARTICLE XVII

TERMS, RIGHTS, POWERS, PREFERENCES AND DUTIES OF SERIES B PREFERRED STOCK

Section 17.01    Designation. The Series B Preferred Stock is hereby designated and created as a series of Preferred Stock. Each share of Series B Preferred Stock shall be identical in all respects to every other share of Series B Preferred Stock. The Series B Preferred Stock is not “Voting Stock” for purposes of this Certificate of Incorporation.

Section 17.02    Dividends.

(a)    The Series B Holders shall be entitled to receive with respect to each Share of Series B Preferred Stock owned by such holder, when, as and if declared by the Board of Directors, or a duly authorized committee thereof, in its sole discretion out of funds legally available therefor, non-cumulative quarterly cash dividends, on the applicable Dividend Payment Date that corresponds to the Record Date for which the Board of Directors has declared a dividend, if any, at a rate per annum equal to the Series B Dividend Rate (subject to Section 17.05(b)) of the Series B Liquidation Preference. Such dividends shall be non-cumulative. If a Dividend Payment Date is not a Business Day, the related dividend (if declared) shall be paid on the next succeeding Business Day with the same force and effect as though paid on such Dividend Payment Date, without any increase to account for the period from such Dividend Payment Date through the date of actual payment. Dividends payable on the Series B Preferred Stock for any period less than a full Dividend Period shall be computed on the basis of a 360-day year consisting of twelve 30-day months. Declared dividends will be payable on the relevant Dividend Payment Date to Series B Holders as they appear on the Corporation’s register at the close of business, New York City time, on a Series B Record Date, provided that if the Series B Record Date is not a Business Day, the declared dividends will be payable on the relevant Dividend Payment Date to Series B Holders as they appear on the Corporation’s register at the close of business, New York City time, on the Business Day immediately preceding such Series B Record Date.

(b)    So long as any shares of Series B Preferred Stock are Outstanding, unless, in each case, dividends have been declared and paid or declared and set apart for payment on the Series B Preferred Stock for a quarterly Dividend Period, (i) no dividend, whether in cash or property, may be declared or paid or set apart for payment on the Junior Stock for the remainder of that quarterly Dividend Period and (ii) the Corporation and its Subsidiaries shall not directly or indirectly repurchase, redeem or otherwise acquire for consideration any Shares of Junior Stock (other than, in each case (A) the net share settlement of equity- based awards granted under the 2007 Omnibus Incentive Plan (or any successor or similar plan) in order to satisfy associated tax obligations and (B) dividends paid in Shares of Junior Stock or options, warrants or rights to subscribe for or purchase Junior Stock or with proceeds from the substantially concurrent sale of Junior Stock.

 

B-31


Table of Contents

(c)    The Board of Directors, or a duly authorized committee thereof, may, in its sole discretion, choose to pay dividends on the Series B Preferred Stock without the payment of any dividends on any Junior Stock.

(d)    When dividends are not declared and paid (or duly provided for) on any Dividend Payment Date (or, in the case of Parity Stock having dividend payment dates different from the Dividend Payment Dates pertaining to the Series B Preferred Stock, on a dividend payment date falling within the related Dividend Period) in full upon the Series B Preferred Stock or any Parity Stock, all dividends declared upon the Series B Preferred Stock and all such Parity Stock payable on such Dividend Payment Date (or, in the case of Parity Stock having dividend payment dates different from the Dividend Payment Dates, on a dividend payment date falling within the related Dividend Period) shall be declared pro rata so that the respective amounts of such dividends shall bear the same ratio to each other as all declared and unpaid dividends per share on the Series B Preferred Stock and all unpaid dividends, including any accumulations, on all Parity Stock payable on such Dividend Payment Date (or in the case of Parity Stock having dividend payment dates different from the Dividend Payment Dates pertaining to the Series B Preferred Stock, on a dividend payment date falling within the related Dividend Period) bear to each other.

(e)    No dividends may be declared or paid or set apart for payment on any Series B Preferred Stock if at the same time any arrears exist or default exists in the payment of dividends on any Outstanding Shares ranking, as to the payment of dividends and distribution of assets upon a Dissolution Event, senior to the Series B Preferred Stock, subject to any applicable terms of such Outstanding Shares.

(f)    Series B Holders shall not be entitled to any dividends, whether payable in cash or property, other than as provided in this Certificate of Incorporation and shall not be entitled to interest, or any sum in lieu of interest, in respect of any dividend payment, including any such payment which is delayed or foregone.

Section 17.03    Rank. The Series B Preferred Stock shall rank, with respect to payment of dividends and distribution of assets upon a Dissolution Event:

(a)    junior to all of the Corporation’s existing and future indebtedness and any equity securities, including Preferred Stock, that the Corporation may authorize or issue, the terms of which provide that such securities shall rank senior to the Series B Preferred Stock with respect to payment of dividends and distribution of assets upon a Dissolution Event;

(b)    equally to any Parity Stock; and

(c)    senior to any Junior Stock.

Section 17.04    Optional Redemption.

(a)    Except as set forth in Section 17.05, the Series B Preferred Stock shall not be redeemable prior to March 15, 2023. At any time or from time to time on or after March 15, 2023, subject to any limitations that may be imposed by law, the Corporation may, in the sole discretion of the Board of Directors, redeem the Series B Preferred Stock, out of funds legally available therefor, in whole or in part, at a redemption price equal to the Series B Liquidation Preference per Share of Series B Preferred Stock plus an amount equal to declared and unpaid dividends, if any, from the Dividend Payment Date immediately preceding the redemption date to, but excluding, the redemption date. If less than all of the Outstanding shares of Series B Preferred Stock are to be redeemed, the Board of Directors shall select the shares of Series B Preferred Stock to be redeemed from the Outstanding shares of Series B Preferred Stock not previously called for redemption by lot or pro rata (as nearly as possible).

(b)    In the event the Corporation shall redeem any or all of the shares of Series B Preferred Stock as aforesaid in Section 17.04(a), the Corporation shall give notice of any such redemption to the Series B Holders

 

B-32


Table of Contents

(which such notice may be delivered prior to March 15, 2023) not more than 60 nor less than 30 days prior to the date fixed for such redemption. Failure to give notice to any Series B Holder shall not affect the validity of the proceedings for the redemption of any shares of Series B Preferred Stock being redeemed.

(c)    Notice having been given as herein provided and so long as funds legally available and sufficient to pay the redemption price for all of the shares of Series B Preferred Stock called for redemption have been set aside for payment, from and after the redemption date, such shares of Series B Preferred Stock called for redemption shall no longer be deemed Outstanding, and all rights of the Series B Holders thereof shall cease other than the right to receive the redemption price, without interest.

(d)    The Series B Holders shall have no right to require redemption of any shares of Series B Preferred Stock.

(e)    Without limiting clause (c) of this Section 17.04, if the Corporation shall deposit, on or prior to any date fixed for redemption of shares of Series B Preferred Stock (pursuant to notice delivered in accordance with Section 17.04(b)), with any bank or trust company as a trust fund, funds sufficient to redeem the shares of Series B Preferred Stock called for redemption, with irrevocable instructions and authority to such bank or trust company to pay on and after the date fixed for redemption or such earlier date as the Board of Directors may determine, to the respective Series B Holders, the redemption price thereof, then from and after the date of such deposit (although prior to the date fixed for redemption) such shares of Series B Preferred Stock so called shall be deemed to be redeemed and such deposit shall be deemed to constitute full payment of said shares of Series B Preferred Stock to the holders thereof and from and after the date of such deposit said shares of Series B Preferred Stock shall no longer be deemed to be Outstanding, and the holders thereof shall cease to be holders of Shares with respect to such shares of Series B Preferred Stock, and shall have no rights with respect thereto except only the right to receive from said bank or trust company, on the redemption date or such earlier date as the Board of Directors may determine, payment of the redemption price of such shares of Series B Preferred Stock without interest.

Section 17.05    Change of Control Redemption; Rating Agency Redemption.

(a)    If a Change of Control Event occurs prior to March 15, 2023, within 60 days of the occurrence of such Change of Control Event, the Corporation may, in the sole discretion of the Board of Directors, redeem the Series B Preferred Stock, in whole but not in part, out of funds legally available therefor, at a redemption price equal to $25.25 per share of Series B Preferred Stock plus an amount equal to any declared and unpaid dividends to, but excluding, the redemption date.

(b)    If (i) a Change of Control Event occurs (whether before, on or after March 15, 2023) and (ii) the Corporation does not give notice to the Series B Holders prior to the 31st day following the Change of Control Event to redeem all the Outstanding shares of Series B Preferred Stock, the Series B Dividend Rate shall increase by 5.00%, beginning on the 31st day following the consummation of such Change of Control Event.

(c)    In connection with any Change of Control and any particular reduction in the rating on a series of the Apollo Senior Notes (or, if no Apollo Senior Notes are outstanding, a reduction in the Corporation’s long-term issuer rating), the Board of Directors shall request from the Rating Agencies each such Rating Agency’s written confirmation whether such reduction in the rating on each such series of Apollo Senior Notes (or, if no Apollo Senior Notes are outstanding, the Corporation’s long-term issuer rating) was the result, in whole or in part, of any event or circumstance comprised of or arising as a result of, or in respect of, the applicable Change of Control (whether or not the applicable Change of Control shall have occurred at the time of any Below Investment Grade Rating Event).

(d)    If a Rating Agency Redemption Event occurs prior to March 15, 2023, within 60 days of the occurrence of such Rating Agency Redemption Event, the Corporation may redeem the Series B Preferred

 

B-33


Table of Contents

Shares, in whole but not in part, out of funds legally available therefor, at a redemption price equal to $25.50 per share of Series B Preferred Stock, plus an amount equal to all declared and unpaid dividends to, but excluding, the redemption date, without payment of any undeclared dividend.

(e)    In the event the Corporation elects to redeem all of the shares of Series B Preferred Stock as aforesaid in Section 17.05(a), or Section 17.05(d), the Corporation shall give notice of any such redemption to the Series B Holders at least 30 days prior to the date fixed for such redemption. Notice of any redemption, whether in connection with events as aforesaid in Section 17.05(a) or Section 17.05(d), some other transaction or otherwise, may be given prior to the completion thereof, and any such redemption or notice may, at the Corporation’s discretion, be subject to one or more conditions precedent, including, but not limited to, completion or occurrence of the related events as aforesaid in Section 17.05(a) or Section 17.05(d) or such other transaction. In addition, if such redemption is subject to satisfaction of one or more conditions precedent, such notice shall state that, in the Corporation’s discretion, the redemption date may be delayed until such time as any or all such conditions shall be satisfied, or such redemption may not occur and such notice may be rescinded in the event that any or all such conditions shall not have been satisfied by the redemption date, or by the redemption date so delayed. In addition, the Corporation may provide in such notice that payment of the redemption price and performance of the Corporation’s obligations with respect to such redemption may be performed by another Person.

(f)    The Series B Holders shall have no right to require redemption of any Series B Preferred Stock pursuant to this Section 17.05.

Section 17.06    Voting.

(a)    Notwithstanding any provision in this Certificate of Incorporation to the contrary, and except as set forth in this Section 17.06, the Series B Preferred Stock shall not have any relative, participating, optional or other voting, consent or approval rights or powers, and the vote, consent or approval of the Series B Holders shall not be required for the taking of any action or inaction by the Corporation. If and whenever a Nonpayment has occurred, the number of directors then constituting the Board of Directors automatically shall be increased by two and the Series B Holders, voting together as a single class with the holders of any other class or series of Voting Preferred Stock, shall have the right to elect these two additional directors at a meeting of the Series B Holders and the holders of such Voting Preferred Stock called as hereafter provided. When quarterly dividends have been declared and paid on the Series B Preferred Stock for four consecutive Dividend Periods following the Nonpayment, then the right of the Series B Holders and the holders of such Voting Preferred Stock to elect such two additional directors shall cease and the qualification to serve as a director and the terms of office of all directors elected by the Series B Holders and holders of the Voting Preferred Stock shall forthwith cease and terminate immediately and the number of directors constituting the whole Board of Directors automatically shall be reduced by two and, for purposes of determining whether a Nonpayment has occurred, the number of quarterly dividends payable on the Series B Preferred Stock that have not been declared and paid shall be reset to zero. However, the right of the Series B Holders and the holders of the Voting Preferred Stock to elect two additional directors on the Board of Directors shall again vest if and whenever six additional quarterly dividends have not been declared and paid, as described above.

(b)    If a Nonpayment or a subsequent Nonpayment shall have occurred, the Board of Directors may, and upon the written request of any holder of Series B Preferred Stock (addressed to the Board of Directors) shall, call a special meeting of the Series B Holders and holders of the Voting Preferred Stock for the election of the two directors to be elected by them. The directors elected at any such special meeting shall hold office until the next annual meeting or special meeting held in lieu thereof if such office shall not have previously terminated as above provided. The Board of Directors shall, in its sole discretion, determine a date for a special meeting applying procedures consistent with Articles VI and XIV in connection with the expiration of the term of the two directors elected pursuant to this Section 17.06. The Series B Holders and holders of the Voting Preferred Stock, voting together as a class, may remove any director elected by the Series B Holders and holders of the Voting

 

B-34


Table of Contents

Preferred Stock pursuant to this Section 17.06. If any vacancy shall occur among the directors elected by the Series B Holders and holders of the Voting Preferred Stock, a successor shall be elected by the Board of Directors, upon the nomination of the then-remaining director elected by the Series B Holders and holders of the Voting Preferred Stock or the successor of such remaining director, to serve until the next special meeting (convened as set forth in the immediately preceding sentence) held in place thereof if such office shall not have previously terminated as above provided. Except to the extent expressly provided otherwise in this Section 17.06, any such annual or special meeting shall be called and held applying procedures consistent with Articles VI and XIV as if references to stockholders of the Corporation were references to Series B Holders and holders of Voting Preferred Stock.

(c)    Notwithstanding anything to the contrary in Article XIV but subject to Section 17.06(d), so long as any shares of Series B Preferred Stock are Outstanding, the affirmative vote of at least 66-2/3% of the votes entitled to be cast by the Series B Holders and holders of the Voting Preferred Stock, at the time Outstanding, voting as a single class regardless of series, given in person or by proxy, either in writing without a meeting or by vote at any meeting called for the purpose, shall be necessary:

(i)    to amend, alter or repeal any of the provisions of this Article XVII relating to the Series B Preferred Stock or any series of Voting Preferred Stock, whether by merger, consolidation or otherwise, to affect materially and adversely the rights, powers and preferences of the Series B Holders or holders of the Voting Preferred Stock; and

(ii)    to authorize, create or increase the authorized amount of, any class or series of Preferred Stock having rights senior to the Series B Preferred Stock with respect to the payment of dividends or amounts upon any Dissolution Event;

provided, however, that,

 

  (X)

in the case of subparagraph (i) above, no such vote of the Series B Preferred Stock or the Voting Preferred Stock, as the case may be, shall be required if in connection with any such amendment, alteration or repeal, by merger, consolidation or otherwise, each Share of Series B Preferred Stock and Voting Preferred Stock remains Outstanding without the terms thereof being materially and adversely changed in any respect to the holders thereof or is converted into or exchanged for preferred equity securities of the surviving entity having the rights, powers and preferences thereof substantially similar to those of such Series B Preferred Stock or the Voting Preferred Stock, as the case may be;

 

  (Y)

in the case of subparagraph (i) above, if such amendment affects materially and adversely the rights, powers and preferences of one or more but not all of the classes or series of Voting Preferred Stock and the Series B Preferred Stock at the time Outstanding, the affirmative vote of at least 66-2/3% of the votes entitled to be cast by the holders of all such classes or series of Voting Preferred Stock and the Series B Preferred Stock so affected, voting as a single class regardless of class or series, given in person or by proxy, either in writing without a meeting or by vote at any meeting called for the purpose, shall be required in lieu of (or, if such consent is required by law, in addition to) the affirmative vote of at least 66-2/3% of the votes entitled to be cast by the Voting Preferred Stock and the Series B Preferred Stock otherwise entitled to vote as a single class in accordance herewith; and

 

  (Z)

in the case of subparagraph (i) or (ii) above, no such vote of the Series B Holders or holders of the Voting Preferred Stock, as the case may be, shall be required if, at or prior to the time when such action is to take effect, provision is made for the redemption of all Series B Preferred Stock or Voting Preferred Stock, as the case may be, at the time Outstanding or proper notice of redemption of the Series B Preferred Stock or Voting Preferred Stock, as the case may be, at the time Outstanding has been given and funds sufficient to pay the

 

B-35


Table of Contents
  redemption price for all of the shares of Series B Preferred Stock or Voting Preferred Stock, as the case may be, have been set aside for payment pursuant to the terms of this Certificate of Incorporation.

(d)    For the purposes of this Section 17.06, neither:

(i)    the amendment of provisions of this Certificate of Incorporation so as to authorize or create or issue, or to increase the authorized amount of, any Junior Stock or any Parity Stock; nor

(ii)    any merger, consolidation or otherwise, in which (1) the Corporation is the surviving entity and the Series B Preferred Stock remains Outstanding with the terms thereof materially unchanged in any respect adverse to the holders thereof; or (2) the resulting, surviving or transferee entity is organized under the laws of any state and substitutes or exchanges the Series B Preferred Stock for other preferred equity securities having rights, powers and preferences (including with respect to redemption thereof) substantially similar to that of the Series B Preferred Stock under this Certificate of Incorporation (except for changes that do not materially and adversely affect the Series B Preferred Stock considered as a whole) shall be deemed to materially and adversely affect the rights, powers and preferences of the Series B Preferred Stock or holders of Voting Preferred Stock.

(e)    For purposes of the foregoing provisions of this Section 17.06, each Series B Holder shall have one vote per share of Series B Preferred Stock, except that when any other series of Preferred Stock shall have the right to vote with the Series B Preferred Stock as a single class on any matter, then the Series B Holders and the holders of such other series of Preferred Stock shall have with respect to such matters one vote per $25.00 of stated liquidation preference.

(f)    The Corporation may, from time to time, without notice to or consent of the Series B Holders or holders of other Parity Stock, issue additional shares of Series B Preferred Stock.

(g)    The foregoing provisions of this Section 17.06 will not apply if, at or prior to the time when the act with respect to which a vote pursuant to this Section 17.06 would otherwise be required shall be effected, all shares of Series B Preferred Stock shall have been redeemed.

Section 17.07    Liquidation Rights.

(a)    Upon any Dissolution Event, after payment or provision for the liabilities of the Corporation (including the expenses of such Dissolution Event) and the satisfaction of all claims ranking senior to the Series B Preferred Stock in accordance with Section 5.03, the Series B Holders shall be entitled to receive out of the assets of the Corporation or proceeds thereof available for distribution to holders of Shares, before any payment or distribution of assets is made in respect of Junior Stock, distributions equal to the Series B Liquidation Value.

(b)    If the assets of the Corporation available for distribution upon a Dissolution Event are insufficient to pay in full the aggregate amount payable to the Series B Holders and holders of all other Outstanding Shares of Parity Stock, if any, such assets shall be distributed to the Series B Holders and holders of such Parity Stock pro rata, based on the full respective distributable amounts to which each such holder is entitled pursuant to this Section 17.07.

(c)    Nothing in this Section 17.07 shall be understood to entitle the Series B Holders to be paid any amount upon the occurrence of a Dissolution Event until holders of any classes or series of Shares ranking, as to the distribution of assets upon a Dissolution Event, senior to the Series B Preferred Stock have been paid all amounts to which such classes or series of Shares are entitled.

(d)    For the purposes of this Certificate of Incorporation, neither the sale, conveyance, exchange or transfer, for cash, stock, securities or other consideration, of all or substantially all of the Corporation’s property

 

B-36


Table of Contents

or assets nor the consolidation, merger or amalgamation of the Corporation with or into any other entity or the consolidation, merger or amalgamation of any other entity with or into the Corporation shall be deemed to be a Dissolution Event, notwithstanding that for other purposes, such as for tax purposes, such an event may constitute a liquidation, dissolution or winding up. In addition, notwithstanding anything to the contrary in this Section 17.07, no payment will be made to the Series B Holders pursuant to this Section 17.07 (i) upon the voluntary or involuntary liquidation, dissolution or winding up of any of the Corporation’s Subsidiaries or upon any reorganization of the Corporation into another limited liability entity pursuant to the provisions of this Certificate of Incorporation that allow the Corporation to convert, merge or convey its assets to another limited liability entity with or without approval of the stockholders of the Corporation (including a transaction pursuant to Section 8.02) or (ii) if the Corporation engages in a reorganization or other transaction in which a successor to the Corporation issues equity securities to the Series B Holders that have rights, powers and preferences that are substantially similar to the rights, powers and preferences of the Series B Preferred Stock pursuant to provisions of this Certificate of Incorporation that allow the Corporation to do so without approval of the stockholders of the Corporation. Notwithstanding any provision to the contrary in this Article XVII (including Section 17.06), the Board of Directors may, in its sole discretion, and without the consent of any Series B Holder, amend this Article XVII to allow for the transactions in this Section 17.07(d).

Section 17.08    No Duties to Series B Holders. Notwithstanding anything to the contrary in this Certificate of Incorporation, to the fullest extent permitted by law, no Indemnified Person shall have any duties or liabilities to the Series B Holders.

Section 17.09    Forum Selection. Each Person that holds or has held a share of Series B Preferred Stock and each Person that holds or has held any beneficial interest in a share of Series B Preferred Stock (whether through a broker, dealer, bank, trust company or clearing corporation or an agent of any of the foregoing or otherwise), to the fullest extent permitted by law, (i) irrevocably agrees that any claims, suits, actions or proceedings against the Corporation, or any director, officer, employee, control person, underwriter or agent of the Corporation asserted under United States federal securities laws, otherwise arising under such laws, or that could have been asserted as a claim arising under such laws, shall be exclusively brought in the federal district courts of the United States of America (except, and only to the extent, that any such claims, actions or proceedings are of a type for which a stockholder may not waive its right to maintain a legal action or proceeding in the courts of the State of Delaware with respect to matters relating to internal corporate claims of the Corporation as set forth under Section 115 of the DGCL); (ii) irrevocably submits to the exclusive jurisdiction of such courts in connection with any such claim, suit, action or proceeding; and (iii) irrevocably agrees not to, and waives any right to, assert in any such claim, suit, action or proceeding that (A) it is not personally subject to the jurisdiction of such courts or any other court to which proceedings in such courts may be appealed, (B) such claim, suit, action or proceeding is brought in an inconvenient forum, or (C) the venue of such claim, suit, action or proceeding is improper.

Section 17.10    Expenses. It is the intent of the Corporation and the members of the Apollo Operating Group that the offering of the Series B Preferred Shares described in Section 3.2(e) of the LLC Agreement is for the benefit of the members of the Apollo Operating Group and therefore the fees and expenses (including any underwriter discounts and fees) associated with the offering of the Series B Preferred Shares described in Section 3.2(e) of the LLC Agreement (the “Series B Offering Expenses”) shall be borne by the members of the Apollo Operating Group. In order to implement such intent, (i) the Company was deemed to have contributed the gross proceeds raised in the offering of the Series B Preferred Shares (as defined in the LLC Agreement) to APO Asset Co., LLC, APO (FC), LLC, APO (FC II), LLC, APO (FC III), LLC, APO UK (FC), LLC and APO Corp. (in exchange for a note in the case of APO Corp.), in accordance with the books and records of such entities, which will in turn contribute the gross proceeds to the members of the Apollo Operating Group in exchange for Series B Preferred Shares mirror units issued by the members of the Apollo Operating Group, and (ii) the members of the Apollo Operating Group will be deemed to have paid the Series B Offering Expenses, pro rata based on the relative amount of gross proceeds each member of the Apollo Operating Group is deemed to have received.

 

B-37


Table of Contents

ARTICLE XVIII

TERMS, RIGHTS, POWERS AND PREFERENCES OF SERIES I PREFERRED STOCK

Section 18.01    Designation. The Series I Preferred Stock is hereby designated and created as a series of Preferred Stock. The Series I Preferred Stock is hereby designed as “Voting Stock” for purposes of this Certificate of Incorporation.

Section 18.02    Dividends. Notwithstanding anything otherwise to the contrary herein, the Corporation shall not make or pay any dividend of cash or other assets with respect to shares of Series I Preferred Stock except for (i) dividends consisting only of additional shares of Series I Preferred Stock paid proportionally with respect to each outstanding share of Series I Preferred Stock and (ii) any distribution required to be made upon a Dissolution Event pursuant to Section 18.03(c).

Section 18.03    Voting.

(a)    Except as required by the DGCL or as expressly otherwise provided by this Certificate of Incorporation, each holder of Series I Preferred Stock, as such, shall be entitled to vote on any General Stockholder Matter. Notwithstanding any other provision of this Certificate of Incorporation or the Bylaws or Applicable Law and except as otherwise required by the DGCL, the holders of Series I Preferred Stock shall be entitled to receive notice of, be included in any requisite quora for and participate in any and all approvals, votes or other actions of the stockholders of the Corporation on an equivalent basis as holders of Common Stock (including any and all notices, quora, approvals, votes and other actions that may be taken pursuant to the requirements of the DGCL or any other Applicable Law), in each case subject to and not in limitation of the rights of the holders of the Series I Preferred Stock as provided in this Certificate of Incorporation. Except as otherwise required by the DGCL, the holders of Series I Preferred Stock shall vote together with the holders of Common Stock as a single class and, to the extent that the holders of Common Stock shall vote together with the holders of any other class, classes or series of stock of the Corporation, the holders of Series I Preferred Stock shall also vote together with the holders of such other class, classes or series of stock on an equivalent basis as the holders of the Common Stock.

(b)    Notwithstanding anything otherwise to the contrary contained in this Certificate of Incorporation or the Bylaws, but subject to the following sentence, on each matter submitted to a vote of the holders of Series I Preferred Stock, the holders of Series I Preferred Stock, as such, collectively shall be entitled to a number of votes that is equal to the aggregate number of Operating Group Units outstanding as of the relevant Record Date, less the number of shares of Common Stock Outstanding as of the same relevant Record Date (the “Aggregate Series I Vote”). Each holder of Series I Preferred Stock (other than the Corporation and its Subsidiaries), as such, shall be entitled, without regard to the number of shares of Series I Preferred Stock (or fraction thereof) held by such holder, to a number of votes that is equal to the Aggregate Series I Vote, multiplied by a fraction, the numerator of which shall be the aggregate number of Operating Group Units held by such holder as of the relevant Record Date and the denominator of which shall be the aggregate number of Operating Group Units outstanding as of the same relevant Record Date, as applicable. Notwithstanding the foregoing, the number of votes to which the holders of Series I Preferred Stock shall be entitled, as applicable, shall be adjusted accordingly if (i) a holder of Common Stock, as such, shall become entitled to a number of votes other than one for each share of Common Stock held and/or (ii) the Transfer Rate at which a share of Series I Preferred Stock shall be convertible into a share of Common Stock shall be other than one (1).

(c)    Notwithstanding anything to the contrary contained in this Certificate of Incorporation, and in addition to any other vote required by the DGCL or this Certificate of Incorporation, the affirmative vote of the holders of at least a majority of the voting power of the Series I Preferred Stock (excluding Series I Preferred Stock held by the Corporation and its Subsidiaries) voting separately as a class shall be required to alter, amend or repeal this Section 18.03 or to adopt any provision inconsistent herewith.

 

B-38


Table of Contents

Section 18.04    Liquidation Rights. Upon a Dissolution Event, after payment or provision for payment of the debts and other liabilities of the Corporation and subject to Articles XVI and XVII and to the rights, if any, of the holders of any class or series of stock having a preference over the holders of the Series I Preferred Stock with respect to the distribution of assets of the Corporation upon such Dissolution Event, the holders of Series I Preferred Stock, as such, shall collectively be entitled to receive out of the remaining assets of the Corporation available for distribution to stockholders of the Corporation, before any payment or distribution of assets is made in respect of Common Stock, distributions in an aggregate amount equal to the Aggregate Series I Liquidation Amount, payable to the holders of the outstanding shares of Series I Preferred Stock on a pro rata basis based on the number of shares of Series I Preferred held by them. If the assets of the Corporation available for distribution upon a Dissolution Event and after payment or provision for payment of the debts and other liabilities of the Corporation and the amounts payable, if any, to the holders of any class or series of stock having a preference over the holders of the Series I Preferred Stock with respect to the distribution of assets of the Corporation upon such Dissolution Event, are insufficient to pay in full the Aggregate Series I Liquidation Amount payable to the holders of the Series I Preferred Stock upon such Dissolution Event, such available assets shall be distributed to the holders of the outstanding shares of Series I Preferred Stock on a pro rata basis based on the number of shares of Series I Preferred held by them. The Series I Preferred Stock shall rank, with respect to payment of distribution of assets upon a Dissolution Event: (i) junior to all of the Corporation’s existing and future indebtedness, the Series A Preferred Stock, the Series B Preferred Stock and any other equity securities, including any other series of Preferred Stock, that the Corporation may authorize or issue, the terms of which provide that such securities shall rank senior to the Series I Preferred Stock with respect to payment of dividends and distribution of assets upon a Dissolution Event, and (ii) senior to the Common Stock.

Section 18.05    Transfer. No share of Series I Preferred Stock shall be Transferred, in whole or in part, except in accordance with the terms and conditions set forth in this Section 18.05. Any Transfer or purported Transfer of a share of Series I Preferred Stock not made in accordance with this Section 18.05 shall be null and void. Except as provided in this Section 18.05, no Transfer of any shares of Series I Preferred Stock shall be made if such Transfer would (i) violate the then Applicable Law, including U.S. federal or state securities laws or rules and regulations of the SEC, any state securities commission or any other applicable securities laws of a Governmental Entity (including those outside the jurisdiction of the U.S.) with jurisdiction over such Transfer or have the effect of rendering unavailable any exemption under Applicable Law relied upon for a prior transfer of such shares or (ii) require the Corporation to be subject to the registration requirements of the Investment Company Act. Subject to (i) the foregoing provisions of this Section 18.05, (ii) any contractual provisions that are binding on any holder of shares of Series I Preferred Stock and (iii) any provisions of Applicable Law, including the Securities Act, the Series I Preferred Stock shall be freely transferable. For the avoidance of doubt, the restrictions on the Transfer of shares of Series I Preferred Stock contained herein shall be in addition to restrictions on the Transfer of such shares applicable to a stockholder of the Corporation pursuant to the terms of any agreement entered into among the Corporation and such stockholder. Nothing contained in this Section 18.05, or elsewhere in this Certificate of Incorporation or in the Bylaws, shall preclude the settlement of any transactions involving shares of Series I Preferred Stock entered into through the facilities of any National Securities Exchange on which such shares are listed for trading.

ARTICLE XIX

INCORPORATOR

The incorporator of the Corporation was AGM Management, LLC, a Delaware limited liability company, whose mailing address is 9 West 57th Street, 43rd Floor, New York, New York 10019.

 

B-39


Table of Contents

ARTICLE XX

MISCELLANEOUS

Section 20.01    Invalidity of Provisions. If any provision of this Certificate of Incorporation is or becomes invalid, illegal or unenforceable in any respect, the validity, legality and enforceability of the remaining provisions contained herein shall not be affected thereby.

Section 20.02    Severability. It is the desire and intent of the parties that the provisions of this Certificate of Incorporation be enforced to the fullest extent permissible under the laws and public policies applied in each jurisdiction in which enforcement is sought. Accordingly, if any particular provision of this Certificate of Incorporation shall be adjudicated by a court of competent jurisdiction to be invalid, prohibited or unenforceable for any reason, such provision, as to such jurisdiction, shall be ineffective, without invalidating the remaining provisions of this Certificate of Incorporation or affecting the validity or enforceability of such provision in any other jurisdiction. Notwithstanding the foregoing, if such provision could be more narrowly drawn so as not to be invalid, prohibited or unenforceable in such jurisdiction, it shall, as to such jurisdiction, be so narrowly drawn, without invalidating the remaining provisions of this Certificate of Incorporation or affecting the validity or enforceability of such provision in any other jurisdiction.

Section 20.03    Construction; Section Headings. In this Certificate of Incorporation, unless the context otherwise requires: (a) section headings in this Certificate of Incorporation are for convenience of reference only and shall not be given any substantive effect in limiting or otherwise construing any provision herein; (b) words importing the singular include the plural and vice versa; (c) pronouns of either gender or neuter shall include, as appropriate, the other pronoun forms; (d) a reference to a clause, party, section, article, annex, exhibit or schedule is a reference to a clause or section of, or a party, annex, exhibit or schedule to this Certificate of Incorporation, and a reference to this Certificate of Incorporation includes any annex, exhibit and schedule hereto; (e) a reference to a statute, regulations, proclamation, ordinance or by law includes all statutes, regulations, proclamations, ordinances or bylaws amending, consolidating or replacing it, whether passed by the same or another Governmental Entity with legal power to do so, and a reference to a statute includes all regulations, proclamations, ordinances and bylaws issued under the statute; (f) a reference to a document includes all amendments or supplements to, or replacements or novations of, that document; (g) a reference to a party to a document includes that party’s successors, permitted transferees and permitted assigns; (h) the use of the term “including” means “including, without limitation”; (i) the words “herein”, “hereunder” and other words of similar import refer to this Certificate of Incorporation as a whole, as the same may from time to time be amended, modified, supplemented or restated, and not to any particular section, subsection, paragraph, subparagraph or clause contained in this Certificate of Incorporation; (j) the title of and section and paragraph headings used in this Certificate of Incorporation are for convenience of reference only and shall not govern or affect the interpretation of any of the terms or provisions in this Certificate of Incorporation; (k) where specific language is used to clarify by example a general statement contained herein, such specific language shall not be deemed to modify, limit or restrict in any manner the construction of the general statement to which it relates; and (l) unless expressly provided otherwise, the measure of a period of one month or year for purposes of this Certificate of Incorporation shall be that date of the following month or year corresponding to the starting date; provided, that if no corresponding date exists, the measure shall be that date of the following month or year corresponding to the next day following the starting date (for example, one month following February 18 is March 18, and one month following March 31 is May 1).

****

[Remainder of Page Intentionally Left Blank]

IN WITNESS WHEREOF, the undersigned duly authorized officer of the Corporation has executed this Second Amended and Restated Certificate of Incorporation on this [●]th day of [●], [●].

 

B-40


Table of Contents

APOLLO GLOBAL MANAGEMENT, INC.

 

By:  

 

Name:
Title:


Table of Contents

Annex C

SECOND AMENDED AND RESTATED BYLAWS

OF

APOLLO GLOBAL MANAGEMENT, INC.

(Effective [] [●], 20[●]))

ARTICLE I

MEETINGS OF STOCKHOLDERS, ACTION WITHOUT A MEETING

Section 1.01    Annual Meetings. If required, annual meetings of stockholders may be held at such place, if any, either within or without the State of Delaware, on such date and at such time as the Board of Directors shall determine, subject to Section 6.03(b) of the Certificate of Incorporation. The Board of Directors may, in its sole discretion, determine that annual meetings of stockholders shall not be held at any place, but may instead be held solely by means of remote communication in accordance with Section 211(a)(2) of the DGCL. The Board of Directors may postpone, reschedule or cancel any annual meeting of stockholders previously scheduled by the Board of Directors by giving written notice prior to the date previously scheduled for such meeting of the stockholders.

Section 1.02    Special Meetings. Special meetings of stockholders may only be called in the manner provided in the Certificate of Incorporation and, subject to Section 14.01 of the Certificate of Incorporation, may be held at such place, if any, either within or without the State of Delaware, on such date and at such time, and for such purpose or purposes, as the Board of Directors shall determine and state in the notice of meeting, if any. The Board of Directors may postpone, reschedule or cancel any special meeting of stockholders previously scheduled by the Board of Directors by giving written notice prior to the date previously scheduled for such meeting of the stockholders.

Section 1.03    Notice of Meetings of Stockholders. Notice, stating the place, day and hour of any annual or special meeting of the stockholders, as determined by the Board of Directors and, (i) in the case of a special meeting of the stockholders of the Corporation, the purpose or purposes for which the meeting is called or (ii) in the case of an annual meeting, those matters that the Board of Directors at the time of giving notice, intends to present for action by the stockholders of the Corporation, shall, except as otherwise required by Applicable Law, be delivered by the Corporation not less than ten (10) calendar days nor more than sixty (60) calendar days before the date of the meeting, to each Record Holder who is entitled to vote at such meeting as of the Record Date for determining the stockholders entitled to notice of the meeting. Such further notice shall be given as may be required by the DGCL.

Section 1.04    Adjournment. Any meeting of the stockholders of the Corporation may be adjourned from time to time by the chairman of the meeting to another place or time, without regard to the presence of a quorum. In the absence of a quorum, any meeting of stockholders of the Corporation may be adjourned from time to time by the affirmative vote of stockholders holding at least a majority of the voting power of the Outstanding stock of the Corporation entitled to vote at such meeting represented either in person or by proxy, but no other business may be transacted, except as provided in Section 1.05 of these Bylaws. When a meeting is adjourned to another time or place, notice need not be given of the adjourned meeting and a new Record Date need not be fixed, if the time and place thereof are announced at the meeting at which the adjournment is taken. At the adjourned meeting, the Corporation may transact any business which might have been transacted at the original meeting. Notwithstanding the foregoing, if the adjournment is for more than thirty (30) days or if a new Record Date is fixed for the adjourned meeting, a notice of the adjourned meeting shall be given in accordance with these Bylaws and the DGCL.


Table of Contents

Section 1.05    Quorum. At any meeting of stockholders of the Corporation, the holders of a majority of the voting power of the Outstanding stock of the class or classes or series for which a meeting has been called, represented in person or by proxy, shall constitute a quorum of such class or classes or series unless any such action by the stockholders requires approval by holders of a greater percentage of voting power of such stock, in which case the quorum shall be such greater percentage. The submission of matters to stockholders of the Corporation for approval shall occur only at a meeting of stockholders of the Corporation duly called and held in accordance with the Bylaws and the Certificate of Incorporation at which a quorum is present; provided, however, that the stockholders of the Corporation present at a duly called or held meeting at which a quorum is present may continue to transact business until adjournment, notwithstanding the withdrawal of enough stockholders to leave less than a quorum, if any action taken (other than adjournment) is approved by the required percentage of voting power of Shares specified in the Certificate of Incorporation, these Bylaws or the DGCL.

Section 1.06    Required Vote for Stockholder Action. When a quorum is present at any meeting, all matters properly submitted to stockholders of the Corporation for approval (other than the election of directors) shall be determined by the holders of a majority of the voting power of the Outstanding stock of the Corporation which are present in person or by proxy at such meeting and entitled to vote thereon (unless a greater percentage is required with respect to such matter under the DGCL, under the rules of any National Securities Exchange on which Shares are listed for trading, or a greater percentage is required under the provisions of the Certificate of Incorporation or these Bylaws, in which case the approval of stockholders of the Corporation holding Outstanding Shares that in the aggregate represent at least such greater percentage of voting power shall be required) and such determination shall be deemed to constitute the act of all the stockholders of the Corporation.

Section 1.07    Record Date. For purposes of determining the stockholders of the Corporation entitled to notice of or to vote at a meeting of the stockholders of the Corporation, the Board of Directors may set a Record Date, which shall not be less than ten (10) nor more than sixty (60) days before the date of the meeting (unless such requirement conflicts with any rule, regulation, guideline or requirement of any National Securities Exchange on which the Shares are listed for trading, in which case the rule, regulation, guideline or requirement of such exchange shall govern, subject to the requirements of the DGCL). For purposes of determining the stockholders of the Corporation entitled to consent to corporate action in writing without a meeting, the Board of Directors may set a Record Date, which date shall not be more than ten (10) days after the date upon which the resolutions of the Board of Directors fixing the Record Date is adopted. If no Record Date is fixed by the Board of Directors, then (i) the Record Date for determining stockholders of the Corporation entitled to notice of or to vote at a meeting of stockholders of the Corporation shall be at the close of business on the day next preceding the day on which notice is given, or, if notice is waived, at the close of business on the day next preceding the day on which the meeting is held, and (ii) the Record Date for determining the stockholders of the Corporation entitled to consent to corporate action in writing without a meeting shall be (x) when no prior action by the Board of Directors is required by the DGCL, the first date on which a signed written consent setting forth the action taken or proposed to be taken is delivered to the Corporation in accordance with the DGCL, or (y) when prior action by the Board of Directors is required by the DGCL, the close of business on the day on which the Board of Directors adopts the resolution taking such prior action. A determination of stockholders of the Corporation of record entitled to notice of or to vote at a meeting of stockholders of the Corporation shall apply to any adjournment of the meeting; provided, however, that the Board of Directors may fix a new Record Date for the adjourned meeting.

Section 1.08    Voting and Other Rights. Only those Record Holders of Outstanding Shares on the Record Date set pursuant to Section 1.07 of these Bylaws shall be entitled to notice of, and to vote at, a meeting of stockholders of the Corporation or to act with respect to matters as to which the holders of the Outstanding Shares have the right to vote or to act. All references in the Certificate of Incorporation or these Bylaws to votes of, or other acts that may be taken by, the holders of Outstanding Shares shall be deemed to be references to the votes or acts of the Record Holders of such Outstanding Shares on such Record Date.

Section 1.09    Proxies and Voting.

 

C-2


Table of Contents

(a)    Subject to the requirements of the DGCL, on any matter that is to be voted on by stockholders of the Corporation, the stockholders may vote in person or by proxy, and such proxy may be granted in writing, by means of electronic transmission or as otherwise permitted by Applicable Law. Any such proxy shall be filed in accordance with the procedure established for the meeting. For purposes of these Bylaws, the term “electronic transmission” means any form of communication not directly involving the physical transmission of paper that creates a record that may be retained, retrieved and reviewed by a recipient thereof and that may be directly reproduced in paper form by such a recipient through an automated process. Any copy, facsimile telecommunication or other reliable reproduction of the writing or transmission created pursuant to this paragraph may be substituted or used in lieu of the original writing or transmission for any and all purposes for which the original writing or transmission could be used, provided that such copy, facsimile telecommunication or other reproduction shall be a complete reproduction of the entire original writing or transmission.

(b)    The Board of Directors may, and to the extent required by Applicable Law, shall, in advance of any meeting of stockholders of the Corporation, appoint one or more inspectors to act at the meeting and make a written report thereof. The Board of Directors may designate one or more alternate inspectors to replace any inspector who fails to act.

Section 1.10    Conduct of a Meeting. To the fullest extent permitted by Applicable Law, the Board of Directors shall have full power and authority concerning the manner of conducting any meeting of the stockholders of the Corporation, including the determination of Persons entitled to vote, the existence of a quorum, the satisfaction of the requirements of these Bylaws and the Certificate of Incorporation, the conduct of voting, the validity and effect of any proxies and the determination of any controversies, votes or challenges arising in connection with or during the meeting or voting. The Board of Directors shall designate a Person to serve as chairman of any meeting and shall further designate a Person to take the minutes of any meeting. All minutes shall be kept with the records of the Corporation maintained by the Corporation. The Board of Directors may make such other regulations consistent with Applicable Law, the Certificate of Incorporation and these Bylaws as it may deem advisable concerning the conduct of any meeting of the stockholders of the Corporation, including regulations in regard to the appointment of proxies, the appointment and duties of inspectors of votes, the submission and examination of proxies and other evidence of the right to vote.

Section 1.11    Action Without a Meeting. Except as otherwise provided in the Certificate of Incorporation, including any certificate of designation relating to any series of Preferred Stock, any action required or permitted to be taken by the stockholders may only be taken at a meeting of stockholders and may not be taken by written consent. Notwithstanding the foregoing, if consented to by the Board of Directors, any action that may be taken at a meeting of the stockholders entitled to vote may be taken without a meeting, without prior notice and without a vote, if a consent or consents in writing setting forth the action so taken shall be signed by the stockholders of the Corporation holding not less than the minimum number of votes that would be necessary to authorize or take such action at a meeting at which all stockholders of the Corporation entitled to vote thereon were present and voted and are delivered in the manner contemplated by Section 228 of the DGCL. Prompt notice of the taking of action without a meeting shall be given to the stockholders of the Corporation entitled thereto pursuant to the DGCL.

Section 1.12    Notice of Stockholder Business and Nominations.

(a)    Subject to the rights of the holders of any series of Preferred Stock, nominations of Persons for election to the Board of Directors and the proposal of other business to be considered by the stockholders may be made at an annual meeting of stockholders only (i) pursuant to the Corporation’s notice of meeting (or any supplement thereto) delivered pursuant to Section 1.03, (ii) by or at the direction of the Board of Directors or any authorized committee thereof, or (iii) by any stockholder of the Corporation who was a stockholder of record of the Corporation at the time the notice provided for in this Section 1.12 is delivered to the secretary of the Corporation (the “Secretary”), who is entitled to vote at the meeting and who complies with the notice procedures set forth in this Section 1.12. Notwithstanding the first sentence of this Section 1.12(a), nominations

 

C-3


Table of Contents

may be made by any Eligible Stockholder (as defined below) who complies with Section 1.13 of these Bylaws in accordance with the terms and conditions set forth therein.

(b)    No stockholder may bring any business before an annual meeting unless such stockholder (i) is entitled to propose business to be brought before an annual meeting of stockholders under Delaware law, (ii) is entitled to vote at the annual meeting on such business, (iii) has complied with the notice procedures set forth in paragraphs (c) and (d) of this Section 1.12, (iv) was a stockholder of record as of the time such notice is delivered to the Secretary and (v) is a stockholder of record as of the Record Date for notice and voting at the annual meeting and as of the date of the annual meeting. Where any stockholder is entitled to bring any such business before an annual meeting in accordance with the first sentence of this Section 1.12(b), such stockholder may bring such business notwithstanding the first sentence of Section 1.12(a).

(c)    For nominations or other business to be properly brought before an annual meeting by a stockholder pursuant to Section 1.12(a)(1) or Section 1.12(b), respectively, the stockholder must have given timely notice thereof in writing to the Secretary and such business must constitute a proper matter for action by stockholders. To be timely, a stockholder’s notice shall be delivered to the Secretary at the principal executive offices of the Corporation not less than ninety (90) days nor more than one hundred twenty (120) days prior to the first anniversary of the preceding year’s annual meeting or of the effective date of the written consent of the stockholders of the Corporation in lieu thereof; provided, however, that in the event that the date of the annual meeting is advanced by more than thirty (30) days, or delayed by more than seventy (70) days, from the anniversary date of the previous year’s meeting or of the stockholder consent in lieu thereof, or if no annual meeting was held in the preceding year, notice by the stockholder to be timely must be so delivered not earlier than one hundred twenty (120) days prior to such annual meeting and not later than the close of business on the later of the 90th day prior to such annual meeting or the 10th day following the day on which public announcement of the date of such meeting is first made. Public announcement of an adjournment or postponement of an annual meeting shall not commence a new time period (or extend any time period) for the giving of a stockholder’s notice.

(d)    Such stockholder’s (the “Proponent”) notice shall set forth (i) as to each person whom the Proponent proposes to nominate for election as a director: (A) all information relating to such person that is required to be disclosed in solicitations of proxies for election of directors in an election contest, or is otherwise required, in each case pursuant to and in accordance with Section 14(a) of the Exchange Act, and the rules and regulations promulgated thereunder, and (B) such person’s written consent to being named in the Corporation’s proxy statement as a nominee of the stockholder and to serving as a director if elected; (ii) as to any other business that the Proponent proposes to bring before the meeting, a brief description of the business desired to be brought before the annual meeting, the text of the proposal or business (including the text of any resolutions proposed for consideration and in the event that such business includes a proposal to amend these Bylaws, the language of the proposed amendment), the reasons for conducting such business at the annual meeting and any material interest of such Proponent, any Stockholder Associated Person, if any, on whose behalf the proposal is made, or any of their affiliates or associates, in such business, including any anticipated benefit therefrom to such Proponent, Stockholder Associated Person or their affiliates or associates; and (iii) as to the Proponent and any Stockholder Associated Person of such Proponent (A) the name and address of such Proponent, as they appear on the Corporation’s books and records, and of such Stockholder Associated Person, (B) the class or classes or series and number of shares of stock of the Corporation which are, directly or indirectly, Beneficially Owned and owned of record by such Proponent and Stockholder Associated Person, (C) a representation that the Proponent (x) is a holder of record of the stock of the Corporation at the time of the giving of the notice, (y) will be entitled to vote at such meeting on the proposal of such business or such nomination such Proponent intends to bring before the annual meeting and (z) will appear in person or by proxy at the annual meeting to propose such business or nomination, (D) a representation whether the Proponent or Stockholder Associated Person, if any, will be or is part of a group which will (x) deliver a proxy statement and/or form of proxy to holders of at least the percentage of the voting power of the Corporation’s outstanding stock required to approve or adopt the proposal or elect the nominee and/or (y) otherwise solicit proxies or votes from stockholders in support of such

 

C-4


Table of Contents

proposal or nomination, (E) a certification regarding whether such Proponent and Stockholder Associated Person, if any, have complied with all applicable federal, state and other legal requirements in connection with the Proponent’s and/or Stockholder Associated Person’s acquisition of shares of stock or other securities of the Corporation and/or the Proponent’s and/or Stockholder Associated Person’s acts or omissions as a stockholder of the Corporation, (F) a description of any agreement, arrangement or understanding with respect to the nomination or proposal between or among such Proponent and/or Stockholder Associated Person, any of their respective affiliates or associates, and any others (including their names) acting in concert with any of the foregoing, (G) a description of any agreement, arrangement or understanding with respect to the nomination or proposal between or among such Proponent and/or Stockholder Associated Person, any of their respective affiliates or associates, and any others acting in concert with any of the foregoing, including, in the case of a nomination, the nominee, (H) a description of any agreement, arrangement or understanding (including any derivative or short positions, profit interests, options, warrants, convertible securities, stock appreciation or similar rights, hedging transactions, and borrowed or loaned shares) that has been entered into as of the date of the Proponent’s notice by, or on behalf of, such Proponent and such Stockholder Associated Persons, whether or not such instrument or right shall be subject to settlement in underlying shares of capital stock of the Corporation, the effect or intent of which is to mitigate loss to, manage risk or benefit of share price changes for, or increase or decrease the voting power of, such Proponent or such Stockholder Associated Person, with respect to securities of the Corporation and (I) any other information relating to such Proponent and Stockholder Associated Person, if any, required to be disclosed in a proxy statement or other filings required to be made in connection with solicitations of proxies for, as applicable, the proposal and/or for the election of directors in an election contest pursuant to and in accordance with Section 14(a) of the Exchange Act and the rules and regulations promulgated thereunder (such information specified in the foregoing clause (iii), the “Stockholder Information”). The Corporation may require any proposed nominee or any Proponent to furnish such other information as the Corporation may reasonably require to determine the eligibility of such proposed nominee to serve as a director of the Corporation. A Proponent shall update and supplement such notice from time to time to the extent necessary so that the information provided or required to be provided in such notice shall be true and correct (x) as of the record date for determining the stockholders entitled to notice of the meeting and (y) as of the date that is fifteen (15) days prior to the meeting or any adjournment or postponement thereof, provided that if the record date for determining the stockholders entitled to vote at the meeting is less than fifteen (15) days prior to the meeting or any adjournment or postponement thereof, the information shall be supplemented and updated as of such later date. Any such update and supplement shall be delivered in writing to the Secretary at the principal executive offices of the Corporation not later than five (5) days after the record date for determining the stockholders entitled to notice of the meeting (in the case of any update and supplement required to be made as of the record date for determining the stockholders entitled to notice of the meeting), not later than ten (10) days prior to the date for the meeting or any adjournment or postponement thereof (in the case of any update or supplement required to be made as of fifteen (15) days prior to the meeting or adjournment or postponement thereof) and not later than five (5) days after the record date for determining the stockholders entitled to vote at the meeting, but no later than the day prior to the meeting or any adjournment or postponement thereof (in the case of any update and supplement required to be made as of a date less than fifteen (15) days prior to the date of the meeting or any adjournment or postponement thereof). For purposes hereof, a “Stockholder Associated Person” means, with respect to any stockholder of the Corporation making a proposal or nomination, any other beneficial owner of stock of the Corporation on whose behalf the nomination or proposal is made.

(e)    Except as provided in Section 1.12(g), Section 1.12(h) and Section 1.12(i) and subject to the rights of the holders of any series of Preferred Stock, only such Persons who are nominated in accordance with the procedures set forth in Section 1.12(a) or Section 1.13 of these Bylaws shall be eligible to serve as directors and only such business shall be conducted at an annual meeting of stockholders as shall have been brought before the meeting in accordance with the procedures set forth in this Section. Except as otherwise provided by law, the Certificate of Incorporation or these Bylaws, the Board of Directors or the chairman of the meeting shall, in addition to making any other determination that may be appropriate for the conduct of the annual meeting of stockholders, have the power and duty to determine whether a nomination or any business proposed to be brought before the meeting was made or proposed, as the case may be, in accordance with the procedures set

 

C-5


Table of Contents

forth in these Bylaws and, if any proposed nomination or business is not in compliance with these Bylaws, to declare that such defective proposal or nomination shall be disregarded. Notwithstanding the foregoing provisions of this Section 1.12, unless otherwise required by law, if the stockholder making a proposal or nomination (or a qualified representative of the stockholder) does not appear at the annual meeting of stockholders of the Corporation to present such business, such nomination shall be disregarded or such proposed business shall not be transacted, notwithstanding that proxies in respect of such vote may have been received by the Corporation. For purposes of this Section 1.12 and Section 1.13 of these Bylaws, to be considered a qualified representative of the stockholder, a Person must be a duly authorized officer, manager or partner of such stockholder or must be authorized by a writing executed by such stockholder or an electronic transmission delivered by such stockholder to act for such stockholder as proxy at the annual meeting of stockholders and such Person must produce such writing or electronic transmission, or a reliable reproduction of the writing or electronic transmission, at the annual meeting of stockholders.

(f)    For purposes of this Section 1.12, public announcement may be made by any means permitted by Applicable Law, including disclosure in a press release, on the website of the Corporation or in a document publicly filed with the SEC pursuant to the Exchange Act and the rules and regulations of the SEC thereunder.

(g)    Notwithstanding the foregoing provisions of this Section 1.12, a stockholder shall also comply with all applicable requirements of the Exchange Act and the rules and regulations promulgated thereunder with respect to the matters set forth in this Section 1.12; provided, however, that, to the fullest extent permitted by law, any references in these Bylaws to the Exchange Act or the rules and regulations promulgated thereunder are not intended to and shall not limit any requirements applicable to nominations or proposals as to any business to be considered pursuant to these Bylaws and, except for nominations made pursuant to Section 1.13 of these Bylaws, compliance with Section 1.12(a) or Section 1.12(b) shall be the exclusive means for a stockholder to make nominations or submit other business, as the case may be, to the extent permitted pursuant to Section 1.12(a) or Section 1.12(b).

(h)    Notwithstanding anything in the second sentence of Section 1.12(c) to the contrary, in the event that the number of directors to be elected to the Board of Directors at the annual meeting is increased effective after the time period for which nominations would otherwise be due under Section 1.12(c) and there is no public announcement by the Corporation naming the nominees for the additional directorships at least one hundred (100) days prior to the first anniversary of the preceding year’s annual meeting or of the effective date of the written consent of the stockholders of the Corporation in lieu thereof, a stockholder’s notice required by this Section 1.12 shall also be considered timely, but only with respect to nominees for the additional directorships, if it shall be delivered in writing to the Secretary at the principal executive offices of the Corporation not later than the close of business on the tenth (10th) day following the day on which such public announcement is first made by the Corporation.

(i)    Notwithstanding anything to the contrary contained in the provisions of this Section 1.12, the holders of any shares of Preferred Stock (other than the Series I Preferred Stock) shall not be subject to the notice procedures or other requirements set forth in this Section 1.12.

Section 1.13    Proxy Access.

(a)    Whenever the Board of Directors solicits proxies with respect to the election of directors at an annual meeting of stockholders, subject to the provisions of this Section 1.13, the Corporation shall include in its proxy statement, on its form proxy and on any ballot distributed at such annual meeting, in addition to any persons nominated for election by the Board of Directors or any committee thereof, the name, together with the Required Information (as defined below), of any person nominated for election (the “Stockholder Nominee”) to the Board of Directors by a stockholder or group of no more than five (5) stockholders that satisfies the requirements of this Section 1.13 (such stockholder or stockholder group, including each member thereof to the extent the context requires, the “Eligible Stockholder”), and who expressly elects at the time of providing the

 

C-6


Table of Contents

notice required by this Section 1.13 (the “Notice of Proxy Access Nomination”) to have its nominee(s) included in the Corporation’s proxy materials pursuant to this Section 1.13. For purposes of this Section 1.13, in calculating the number of stockholders in a group seeking to qualify as an Eligible Stockholder, two or more funds that are (i) under common management and investment control, (ii) under common management and funded primarily by the same employer, or (iii) a “group of investment companies” as such term is defined in Section 12(d)(1)(G)(ii) of the Investment Company Act of 1940, as amended, shall be counted as one stockholder. In the event that the Eligible Stockholder consists of a group of stockholders, any and all requirements and obligations for an individual Eligible Stockholder that are set forth in these Bylaws, including the Minimum Holding Period, shall apply to each member of such group; provided, however, that the Required Percentage shall apply to the ownership of the group in the aggregate. For purposes of this Section 1.13, the “Required Information” that the Corporation will include in its proxy statement is the information provided to the Secretary concerning the Stockholder Nominee and the Eligible Stockholder that is required to be disclosed in the Corporation’s proxy statement by the regulations promulgated under the Exchange Act, and if the Eligible Stockholder so elects, a written statement of the Eligible Stockholder (or, in the case of a group, a written statement of the group), not to exceed 500 words, in support of the Stockholder Nominee(s)’ candidacy (the “Statement”). Notwithstanding anything to the contrary contained in this Section 1.13, the Corporation may omit from its proxy materials any information or Statement (or portion thereof) that it, in good faith, believes is untrue in any material respect (or omits to state a material fact necessary in order to make the statements made, in light of the circumstances under which they are made, not misleading) or would violate any Applicable Law or regulation, and the Corporation may solicit against, and include in the proxy statement its own statement relating to, any Stockholder Nominee.

(b)    To be timely, the Notice of Proxy Access Nomination must be addressed to the Secretary and received by the Secretary (1) no earlier than one hundred fifty (150) days and no later than one hundred twenty (120) days before the anniversary of the date that the Corporation issued its proxy statement for the previous year’s annual meeting of stockholders or (2) in the case of such notice for a Stockholder Nominee who currently serves as a director of the Corporation, within twenty (20) days after the Board of Directors nominates directors for the next annual meeting.

(c)    For purposes of this Section 1.13, an Eligible Stockholder shall be deemed to “own” only those Outstanding shares of Voting Stock of the Corporation as to which the stockholder possesses both:

(i)    the full voting and investment rights pertaining to the shares; and

(ii)    the full economic interest in (including the opportunity for profit from and risk of loss on) such shares; and

provided, that the number of shares calculated in accordance with clauses (i) and (ii) shall not include any shares:

(x)     sold by such stockholder or any of its affiliates in any transaction that has not been settled or closed, including any short sale;

(y) borrowed by such stockholder or any of its affiliates for any purposes or purchased by such stockholder or any of its affiliates pursuant to an agreement to resell; or

(z)    subject to any option, warrant, forward contract, swap, contract of sale, other derivative or similar agreement entered into by such stockholder or any of its affiliates, whether any such instrument or agreement is to be settled with shares or with cash based on the notional amount or value of shares of Outstanding Voting Stock of the Corporation, in any such case which instrument or agreement has, or is intended to have, or if exercised by either party would have, the purpose or effect of:

(1)    reducing in any manner, to any extent or at any time in the future, such stockholder’s or its affiliates’ full right to vote or direct the voting of any such shares; and/or

 

C-7


Table of Contents

(2)    hedging, offsetting or altering to any degree any gain or loss realized or realizable from maintaining the full economic ownership of such shares by such stockholder or its affiliates.

A stockholder shall “own” shares held in the name of a nominee or other intermediary so long as the stockholder retains the right to instruct how such shares are voted with respect to the election of directors and, with respect to any shares of Voting Stock of the Corporation, possesses the full economic interest in the shares. A stockholder’s ownership of shares shall be deemed to continue during any period in which the stockholder has delegated any voting power by means of a proxy, power of attorney or other instrument or arrangement which is revocable at any time by the stockholder. A stockholder’s ownership of shares shall be deemed to continue during any period in which the stockholder has loaned such shares provided that the stockholder has the power to recall such loaned shares on three (3) business days’ notice, has recalled such loaned shares as of the date of the Notice of Proxy Access Nomination and holds such shares through the date of the annual meeting. The terms “owned,” “owning” and other variations of the word “own” shall have correlative meanings. Whether Outstanding shares of Voting Stock of the Corporation are “owned” for these purposes shall be determined by the Board of Directors or any committee thereof, in each case, in its sole discretion. For purposes of this Section 1.13, the term “affiliate” or “affiliates” shall have the meaning ascribed thereto under the rules and regulations of the Exchange Act. An Eligible Stockholder shall include in its Notice of Proxy Access Nomination the number of shares it is deemed to own for the purposes of this Section 1.13.

(d)    In order to make a nomination pursuant to this Section 1.13, an Eligible Stockholder must have owned (as defined above) the Required Percentage (as defined below) in Voting Power of the Corporation’s Outstanding Voting Stock (the “Required Shares”) continuously for the Minimum Holding Period (as defined below) as of both the date the Notice of Proxy Access Nomination is received by the Secretary in accordance with this Section 1.13 and the record date for determining the stockholders entitled to vote at the annual meeting and must continue to own the Required Shares through the meeting date. For purposes of this Section 1.13, the “Required Percentage” shall be 25% or more. For purposes of this Section 1.13, the “Minimum Holding Period” is three (3) years and in the event that the Effective Time has occurred less than three (3) years prior to the relevant date of determination, (i) with respect to any Share continuously owned by an Eligible Stockholder from and after the Conversion Effective Time, such Eligible Stockholder shall be deemed to have continuously owned such Share through the period immediately prior to the Conversion Effective Time during which such Eligible Stockholder continuously owned the Class A Common Share or Class B Common Share converted into such Share and (ii) with respect to any share of Voting Stock received by an Eligible Stockholder pursuant to the Unit Transfer Agreement and continuously owned by an Eligible Stockholder from and after the Effective Time, such Eligible Stockholder shall be deemed to have continuously owned such Share through the period immediately prior to the Effective Time during which such Eligible Stockholder continuously Beneficially Owned the Operating Group Unit that was transferred in exchange for such Share. Within the time period specified in this Section 1.13 for delivering the Notice of Proxy Access Nomination, an Eligible Stockholder must provide the following information in writing to the Secretary:

(i)    one or more written statements from the record holder of the shares (and from each intermediary through which the shares are or have been held during the Minimum Holding Period) verifying that, as of a date within seven (7) calendar days prior to the date the Notice of Proxy Access Nomination is delivered to, or mailed to and received by, the Secretary, the Eligible Stockholder owns, and has owned continuously for the Minimum Holding Period, the Required Shares, and the Eligible Stockholder’s agreement to provide, within five (5) business days after the record date for the annual meeting, written statements from the record holder and intermediaries verifying the Eligible Stockholder’s continuous ownership of the Required Shares through the record date;

(ii)    a copy of the Schedule 14N that has been filed with the SEC as required by Rule 14a-18 under the Exchange Act;

(iii)    the information, representations and agreements that are the same as those that would be required to be set forth in a stockholder’s notice of nomination pursuant to Section 1.12(a)(1) of these Bylaws;

 

C-8


Table of Contents

(iv)    the consent of each Stockholder Nominee to being named in the Corporation’s proxy statement as a nominee and to serving as a director if elected;

(v)    a representation that the Eligible Stockholder:

(1)    (i) continuously owned Required Shares having at least the Required Percentage in voting power of all outstanding shares of Common Stock of the Corporation or (ii) acquired the Required Shares in the ordinary course of business and not with the intent to change or influence control at the Corporation, and does not presently have such intent;

(2)    presently intends to maintain qualifying ownership of the Required Shares through the date of the annual meeting;

(3)    has not nominated and will not nominate for election any individual as a director at the annual meeting, other than its Stockholder Nominee(s);

(4)    has not engaged and will not engage in, and has not and will not be a “participant” in another person’s, “solicitation” within the meaning of Rule 14a-1(l) under the Exchange Act in support of the election of any individual as a director at the annual meeting, other than its Stockholder Nominee(s) or a nominee of the Board of Directors;

(5)    agrees to comply with all Applicable Laws and regulations with respect to any solicitation in connection with the meeting or applicable to the filing and use, if any, of soliciting material;

(6)    will provide facts, statements and other information in all communications with the Corporation and its stockholders that are or will be true and correct in all material respects and do not and will not omit to state a material fact necessary in order to make the statements made, in light of the circumstances under which they were made, not misleading; and

(7)    as to any two or more funds whose shares are aggregated to count as one stockholder for the purpose of constituting an Eligible Stockholder, within five (5) business days after the date of the Notice of Proxy Access Nomination, will provide to the Corporation documentation reasonably satisfactory to the Corporation that demonstrates that the funds satisfy the requirements of the second sentence of Section 1.13;

(vi)    a representation as to the Eligible Stockholder’s intentions with respect to maintaining qualifying ownership of the Required Shares for at least one (1) year following the annual meeting;

(vii)    an undertaking that the Eligible Stockholder agrees to:

(1)    assume all liability stemming from any legal or regulatory violation arising out of the Eligible Stockholder’s communications with the stockholders of the Corporation or out of the information that the Eligible Stockholder provided to the Corporation;

(2)    indemnify and hold harmless the Corporation and each of its directors, officers and employees individually against any liability, loss or damages in connection with any threatened or pending action, suit or proceeding, whether legal, administrative or investigative, against the Corporation or any of its directors, officers or employees arising out of any nomination submitted by the Eligible Stockholder pursuant to this Section 1.13; and

(3)    file with the SEC any solicitation or other communication with the Corporation’s stockholders relating to the meeting at which the Stockholder Nominee will be nominated, regardless of whether any such filing is required under Regulation 14A of the Exchange Act or whether any exemption from filing is available thereunder; and

 

C-9


Table of Contents

(viii)    in the case of a nomination by a group of stockholders that together is an Eligible Stockholder, the designation by all group members of one group member that is authorized to act on behalf of all such members with respect to the nomination and matters related thereto, including withdrawal of the nomination.

(e)    Within the time period specified in this Section 1.13 for delivering the Notice of Proxy Access Nomination, a Stockholder Nominee must deliver to the Secretary (which shall be deemed to be part of the Notice of Proxy Access Nomination for purposes of this Section 1.13):

(i)    the information required with respect to persons whom a stockholder proposes to nominate for election or reelection as a director by Section 1.12(a)(1) of these Bylaws;

(ii)    a written representation and agreement that such person:

(1)    will act as a representative of all of the stockholders of the Corporation while serving as a director;

(2)    is not and will not become a party to (I) any agreement, arrangement or understanding with, and has not given any commitment or assurance to, any person or entity as to how such person, if elected as a director of the Corporation, will act or vote on any issue or question (a “Voting Commitment”) or (II) any Voting Commitment that could limit or interfere with such Stockholder Nominee’s ability to comply, if elected as a director of the Corporation, with such Stockholder Nominee’s fiduciary duties under Applicable Law, in each case that has not been disclosed to the Corporation;

(3)    is not or will not become a party to any agreement, arrangement or understanding with any person or entity other than the Corporation with respect to direct or indirect compensation, reimbursement or indemnification in connection with service or action as a director of the Corporation that has not been disclosed to the Corporation;

(4)    will comply with all applicable publicly disclosed corporate governance, conflict of interest, confidentiality and stock ownership and trading policies and guidelines of the Corporation, as well as the applicable provisions of these Bylaws; and

(5)    will provide facts, statements and other information in all communications with the Corporation and its stockholders that are or will be true and correct in all material respects (and shall not omit to state a material fact necessary in order to make the statements made, in light of the circumstances under which they were made, not misleading).

At the request of the Corporation, the Stockholder Nominee(s) must submit all completed and signed questionnaires required of directors and officers of the Corporation. The Corporation may request such additional information as necessary to permit the Board of Directors to determine if each Stockholder Nominee satisfies the requirements of this Section 1.13 or, in the event a Stockholder Nominee is not currently serving as a director on the Board of Directors, such Stockholder Nominee is independent under the listing standards of the principal U.S. exchange upon which the Shares are listed, any applicable rules of the SEC and any publicly disclosed standards used by the Board of Directors in determining and disclosing the independence of the Corporation’s directors.

(f)    In the event that any information or communications provided by the Eligible Stockholder or the Stockholder Nominee to the Corporation or its stockholders ceases to be true and correct in all material respects or omits a material fact necessary to make the statements made, in light of the circumstances under which they were made, not misleading, each Eligible Stockholder or Stockholder Nominee, as the case may be, shall promptly notify the Secretary of any defect in such previously provided information and of the information that is required to correct any such defect;

 

C-10


Table of Contents

(g)    The Corporation shall not be required to include, pursuant to this Section 1.13, a Stockholder Nominee in its proxy materials for any meeting of stockholders, any such nomination shall be disregarded and no vote on such Stockholder Nominee will occur, notwithstanding that proxies in respect of such vote may have been received by the Corporation:

(i)    if such Stockholder Nominee is not currently serving as a director on the Board of Directors and the Secretary receives a notice (whether or not subsequently withdrawn) that a stockholder has nominated any person for election to the Board of Directors pursuant to the advance notice requirements for stockholder nominees for director set forth in Section 1.12(a)(1) of these Bylaws;

(ii)    if the Eligible Stockholder who has nominated such Stockholder Nominee has engaged in or is currently engaged in, or has been or is a “participant” in another person’s, “solicitation” within the meaning of Rule 14a-1(l) under the Exchange Act in support of the election of any individual as a director at the annual meeting other than its Stockholder Nominee(s) or a nominee of the Board of Directors;

(iii)    if such Stockholder Nominee is not currently serving as a director on the Board of Directors and such Stockholder Nominee is not independent under the listing standards of each principal U.S. exchange upon which the Shares are listed, any applicable rules of the SEC and any publicly disclosed standards used by the Board of Directors in determining and disclosing independence of the Corporation’s directors, in each case as determined by the Board of Directors in its sole discretion;

(iv)    whose election as a member of the Board of Directors would cause the Corporation to be in violation of these Bylaws, the Certificate of Incorporation, the rules and listing standards of the principal U.S. exchanges upon which the Shares are traded, or any applicable state or federal law, rule or regulation;

(v)    who is or has been, within the past three (3) years, an officer or director of a competitor, as defined for purposes of Section 8 of the Clayton Antitrust Act of 1914;

(vi)    who is a named subject of a pending criminal proceeding (excluding traffic violations and other minor offenses) or has been convicted in such a criminal proceeding within the past ten (10) years;

(vii)    who is subject to any order of the type specified in Rule 506(d) of Regulation D promulgated under the Securities Act of 1933, as amended;

(viii)    if such Stockholder Nominee or the applicable Eligible Stockholder shall have provided information to the Corporation in respect to such nomination that was untrue in any material respect or omitted to state a material fact necessary in order to make the statement made, in light of the circumstances under which they were made, not misleading, as determined by the Board of Directors or any committee thereof, in each case, in its sole discretion; or

(ix)    the Eligible Stockholder or applicable Stockholder Nominee breaches or fails to comply with its obligations pursuant to these Bylaws, including, but not limited to, this Section 1.13 and any agreement, representation or undertaking required by this Section 1.13.

(h)    Notwithstanding anything to the contrary set forth herein, the Board of Directors or the chairman of the meeting of stockholders shall declare a nomination by an Eligible Stockholder to be invalid, and such nomination shall be disregarded notwithstanding that proxies in respect of such vote may have been received by the Corporation, if:

(i)    the Stockholder Nominee(s) and/or the applicable Eligible Stockholder shall have breached its or their obligations under this Section 1.13, as determined by the Board of Directors or the chairman of the meeting of stockholders, in each case, in its or his sole discretion; or

 

C-11


Table of Contents

(ii)    the Eligible Stockholder (or a qualified representative thereof) does not appear at the meeting of stockholders to present any nomination pursuant to this Section 1.13.

(i)    The Board of Directors (or any other person or body authorized by the Board of Directors) shall have the exclusive power and authority to interpret the provisions of this Section 1.13 of these Bylaws and make all determinations deemed necessary or advisable in connection with this Section 1.13 to any person, facts or circumstances. All such actions, interpretations and determinations that are done or made by the Board of Directors (or any other person or body authorized by the Board of Directors) shall be final, conclusive and binding on the Corporation, the stockholders and all other parties.

(j)    No stockholder shall be permitted to join more than one group of stockholders to become an Eligible Stockholder for purposes of nominations pursuant to this Section 1.13 per each annual meeting of stockholders.

(k)    This Section 1.13 shall be the exclusive method for stockholders to include nominees for director in the Corporation’s proxy materials.

ARTICLE II

BOARD OF DIRECTORS

Section 2.01    General. Except as otherwise provided in the DGCL or the Certificate of Incorporation, the business and affairs of the Corporation shall be managed by or under the direction of the Board of Directors.

Section 2.02    Number of Directors, Election, Removal. The total number of directors constituting the Board of Directors shall be fixed in the manner provided in the Certificate of Incorporation. Directors shall be elected and removed in the manner provided in the Certificate of Incorporation.

Section 2.03    Resignations. Any Director may resign at any time by giving notice of such Director’s resignation in writing or by electronic transmission to the Corporation. Any such resignation shall take effect at the time specified therein, or if the time when it shall become effective shall not be specified therein, then it shall take effect immediately upon receipt by the Corporation of such resignation. Subject to the immediately following sentence, unless otherwise specified therein, the acceptance of such resignation shall not be necessary to make it effective. If a Director is not elected by a majority of the votes cast as provided in Section 6.03 of the Certificate of Incorporation, such Director shall offer to tender his or her resignation to the Board of Directors. The Nominating & Corporate Governance Committee of the Board of Directors will make a recommendation to the Board of Directors on whether to accept or reject the resignation, or whether other action should be taken. The Board of Directors will act on the Nominating & Corporate Governance Committee’s recommendation and publicly disclose its decision and the rationale behind it within ninety (90) days from the date of the certification of the election results. The Director who tenders his or her resignation will not participate in the Board of Director’s decision.

Section 2.04    Vacancies. Any vacancies and newly created directorships on the Board of Directors shall be filled in the manner provided in the Certificate of Incorporation.

Section 2.05    Regular Meetings. The Board of Directors may hold meetings, both regular and special, within or outside the State of Delaware. Regular meetings of the Board of Directors may be held without notice at such time and at such place as shall from time to time be determined by the Board of Directors.

Section 2.06    Special Meetings. Special meetings of the Board of Directors may be called by either the Chairman of the Board of Directors, the Lead Independent Director, the chief executive officer or, upon a

 

C-12


Table of Contents

resolution adopted by the Board of Directors, by the Secretary (or other officer of the Corporation if the Secretary is unavailable) on twenty-four (24) hours’ notice to each director, either personally or by telephone or by mail, facsimile, wireless or other form of recorded or electronic communication, or on such shorter notice as the person or persons calling such meeting may deem necessary or appropriate under the circumstances. Notice of any such meeting need not be given to any Director, however, if waived by such director in writing or by electronic transmission, or if such Director shall be present at such meeting, except if the director attends the meeting for the express purpose of objecting at the beginning of the meeting, to the transaction of any business because the meeting is not lawfully called or convened.

Section 2.07    Telephonic Meetings Permitted. Members of the Board of Directors, or any committee thereof, may participate in a meeting of the Board of Directors or such committee by means of conference telephone or other communications equipment by means of which all Persons participating in the meeting can hear each other, and such participation in a meeting shall constitute presence in person at such meeting.

Section 2.08    Quorum; Voting. At all meetings of the Board of Directors, a majority in voting power of the Directors then in office (but not fewer than one-third of the total voting power possessed by the total number of authorized Directors (assuming no vacancies)) shall constitute a quorum for the transaction of business. At all meetings of any committee of the Board of Directors, the presence of a majority of Directors who are the authorized voting members of such committee (assuming no vacancies) shall constitute a quorum for the transaction of business; provided, that, if at any time prior to the occurrence of an Executive Committee Transition Event specified in the Certificate of Incorporation there are at least two Directors serving on the Executive Committee, a quorum for any meeting of the Board of Directors at which any matter set forth in Section 6.08(a)(i)-(iv) of the Certificate of Incorporation is to be voted on shall additionally require at least two Directors serving on the Executive Committee. Except as otherwise provided in the Certificate of Incorporation with respect to the Executive Committee, the vote of a majority of the Directors or committee members present at any meeting at which there is a quorum shall be the act of the Board of Directors or such committee, as the case may be. If a quorum shall not be present at any meeting of the Board of Directors or any committee, a majority of the Directors or members, as the case may be, present thereat may adjourn the meeting from time to time without further notice other than announcement at the meeting.

Section 2.09    Organization. The Board of Directors may appoint a “Chairman” of the Board of Directors. If the Chairman appointed by the Board of Directors is not an Independent Director, the Board of Directors shall appoint one of its members who qualifies as an Independent Director to serve as “Lead Independent Director.” The Lead Independent Director shall preside over each executive session of the Independent Directors and have and perform such other duties as provided herein or as may be from time to time assigned by the Board of Directors. At each meeting of the Board of Directors, the Chairman of the Board of Directors or, in the Chairman of the Board of Directors’ absence, the Lead Independent Director, or in the Lead Independent Director’s absence, a Director chosen by a majority of the Directors present, shall act as chairman of the meeting. The Secretary shall act as secretary of each meeting of the Board of Directors. In case the Secretary of the Board of Directors shall be absent from any meeting of the Board of Directors, an assistant secretary shall perform the duties of secretary at such meeting; and in the absence from any such meeting of the Secretary and all assistant secretaries, the chairman of the meeting may appoint any person to act as secretary of the meeting.

Section 2.10    Action Without a Meeting. Unless otherwise restricted by the Certificate of Incorporation, any action required or permitted to be taken at any meeting by the Board of Directors or any committee thereof, as the case may be, may be taken without a meeting if a consent thereto is signed or transmitted electronically, as the case may be, by all members of the Board of Directors or of such committee, as the case may be. If then required by the DGCL, after any such action is taken, the writing or writings or electronic transmission or transmissions shall be filed with the minutes of proceedings of the Board of Directors or such committee. Such filing shall be in paper form if the minutes are maintained in paper form or shall be in electronic form if the minutes are maintained in electronic form.

 

C-13


Table of Contents

Section 2.11    Committees. The Board of Directors may designate one (1) or more committees consisting of one (1) or more Directors of the Corporation, which, to the extent provided in such designation, shall have and may exercise, subject to the provisions of the DGCL, the Certificate of Incorporation and these Bylaws, the powers and authority of the Board of Directors. Such committee or committees shall have such name or names as may be determined from time to time by the Board of Directors. Except as otherwise provided in the Certificate of Incorporation with respect to the Executive Committee, a majority of the total number of Directors constituting such committee (assuming no vacancies) may fix the time and place, if any, of its meetings and specify what notice thereof, if any, shall be given, unless the Board of Directors shall otherwise provide. Except as otherwise provided in the Certificate of Incorporation with respect to the Executive Committee, the Board of Directors shall have power to change the members of any such committee at any time to fill vacancies, and to discharge any such committee, either with or without cause, at any time. The Secretary shall act as Secretary of any committee, unless otherwise provided by the Board of Directors or the committee. Prior to the Executive Committee Transition Event, the Corporation shall have and maintain an Executive Committee as set forth in the Certificate of Incorporation. The Board of Directors shall form, constitute and empower each of the Audit Committee, the Compensation Committee, the Conflicts Committee and the Nominating & Governance Committee, which shall have such powers and rights as the Board of Directors shall set forth in its written resolution.

Section 2.12    Committee Observers. Any committee of the Board of Directors may from time to time designate one or more individuals as observers of such Committee (each, an “Observer”). Any Observer designated by a committee of the Board of Directors may be removed at any time with or without cause by a majority of the Directors comprising such committee. The designation of any individual as an Observer may be subject to policies and procedures that the applicable committee may from time to time prescribe and each Observer, by virtue of accepting his or her designation as such, agrees to be bound by the terms of this Section 2.12 and to maintain the confidentiality of all information such Observer obtains in connection with his or her designation or service as such (and, in connection therewith, to execute an agreement regarding the disclosure and use of confidential information and containing such other provisions regarding the Observer’s conduct in such form as may be provided to such Observer by the Corporation). Each Observer shall have such rights to attend meetings of the applicable committee and receive notices and materials provided to the such committee as may be determined from time to time by such committee; provided, that any Observer may be excluded from any meeting or portion thereof, and that the Observer need not be given any notices, information or reports provided to the members of the applicable committee or other information or materials related thereto if (i) a majority of the members of the such committee or (ii) the officer responsible for providing the notice, information or reports to such committee determines (x) that excluding the Observer or failing to give such notices, information or reports to such Observer is necessary or advisable to (1) preserve attorney-client, work product or similar privilege, (2) comply with the terms and conditions of confidentiality agreements with third parties or (3) comply with Applicable Law or (y) there exists, with respect to the subject of a meeting or the notices, information or reports provided to the such committee, an actual or potential conflict of interest between the applicable committee, the Board of Directors or any other committee thereof or the Corporation, on the one hand, and such Observer, on the other hand. The rights of the Observers shall be limited to the rights expressly provided by the applicable committee (as may be further limited by the Certificate of Incorporation, the Bylaws or any agreement between the Corporation and the Observer and/or its affiliates), and no Observer shall have any rights as a director of the Corporation or member of any committee of the Board of Directors under the Certificate of Incorporation, these Bylaws, the DGCL, any such agreement or otherwise. For the avoidance of doubt, each Observer shall: (i) not be counted for purposes of determining whether a quorum is present at any meeting of any committee; (ii) not have the right to vote on any matter brought before a meeting of any committee or to participate in any action by consent in lieu of a meeting of any committee (and no vote or consent of any Observer shall be required for purposes of determining whether any matter has been approved by a committee); and (iii) shall not be entitled to any other rights or powers of directors of the Corporation or members of any committee under the Certificate of Incorporation, these Bylaws, the DGCL, Applicable Law or any agreement to which the Corporation is a party. Any Observer may resign as such at any time by delivering

 

C-14


Table of Contents

notice in writing or by electronic transmission of such termination to the Corporation. Such resignation shall take effect at the time specified in such notice or, if the time be not specified, upon receipt thereof by the Corporation.

ARTICLE III

OFFICERS

Section 3.01    Appointment, Selection and Designation of Officers. The Board of Directors may, from time to time as it deems advisable, select natural persons who are employees or agents of the Corporate Group Members and designate them as officers of the Corporation (the “Officers”) and assign titles (including, without limitation, “chief executive officer,” “president,” “chief operating officer,” “chief financial officer,” “chief administrative officer,” “chief compliance officer,” “principal accounting officer,” “chairman,” “senior chairman,” “executive vice chairman,” “vice chairman,” “vice president,” “treasurer,” “assistant treasurer,” “secretary,” “assistant secretary,” “general manager,” “senior managing director,” “managing director” and “director”) to any such persons. An Officer may be removed with or without cause by the Board of Directors. Any vacancies occurring in any office may be filled by the Board of Directors in the same manner as such officers are appointed and selected pursuant to this Section 3.01.

Section 3.02    Delegation of Duties. Unless the Board of Directors determines otherwise, if a title is one commonly used for officers of a corporation formed under the DGCL, the assignment of such title shall constitute the delegation to such Person of the authorities and duties that are normally associated with that office. Subject to any requirements set forth in the Certificate of Incorporation, the Board of Directors may delegate to any officer any of the Board of Director’s powers to the extent permitted by Applicable Law. Any delegation pursuant to this Section 3.02 may be revoked at any time by the Board of Directors.

Section 3.03    Officers as Agents. The officers, to the extent of their powers set forth under Applicable Law, the Certificate of Incorporation or these Bylaws or otherwise vested in them by action of the Board of Directors not inconsistent with Applicable Law, the Certificate of Incorporation or these Bylaws, are agents of the Corporation for the purpose of the Corporation’s business and the actions of the officers taken in accordance with such powers shall bind the Corporation.

ARTICLE IV

BOOKS, RECORDS, ACCOUNTING

Section 4.01    Fiscal Year. The fiscal year for tax and financial reporting purposes of the Corporation shall be a calendar year ending December 31 unless otherwise required by the Code or permitted by Applicable Law.

Section 4.02    Reports.

(a)    As soon as practicable, but in no event later than 120 days after the close of each fiscal year of the Corporation, the Corporation shall cause to be mailed or made available to each Record Holder of a share of stock of the Corporation, as of a date selected by the Board of Directors in its sole discretion, an annual report containing financial statements of the Corporation for such fiscal year of the Corporation, presented in accordance with U.S. generally accepted accounting principles, including a balance sheet and statements of operations, equity and cash flows, such statements to be audited by a registered public accounting firm selected by the Board of Directors.

(b)    As soon as practicable, but in no event later than 90 days after the close of each Quarter except the last Quarter of each fiscal year, the Corporation shall make available to each Record Holder of a share

 

C-15


Table of Contents

of stock of the Corporation, as of a date selected by the Board of Directors in its sole discretion, a report containing unaudited financial statements of the Corporation and such other information as may be required by Applicable Law or any National Securities Exchange on which Shares are listed for trading, or as the Board of Directors determines to be necessary or appropriate.

(c)    The Corporation shall be deemed to have made a report available to each Record Holder as required by this Section 4.02 if it has either (i) filed such report with the SEC via its Electronic Data Gathering, Analysis and Retrieval system and such report is publicly available on such system or (ii) made such report available on any publicly available website maintained by the Corporation.

Section 4.03    Records and Accounting. The Corporation shall keep or cause to be kept at the principal office of the Corporation appropriate books and records with respect to the Corporation’s business, including all books and records necessary to provide the holders of Shares any information required to be provided pursuant to this Certificate of Incorporation. Any books and records maintained by or on behalf of the Corporation in the regular course of its business, including the record of the Record Holders of stock of the Corporation, books of account and records of Corporation proceedings, may be kept on, or by means of, or be in the form of, any information storage device, method, or one or more electronic networks or databases (including one or more distributed electronic networks or databases); provided, that the records so kept can be converted into clearly legible paper form within a reasonable time. The books of the Corporation shall be maintained, for financial reporting purposes, on an accrual basis in accordance with U.S. generally accepted accounting principles.

ARTICLE V

DEFINITIONS

Section 5.01    Definitions. Terms used in these Bylaws and not defined herein shall have the meanings assigned to such terms in the Certificate of Incorporation. The following definitions shall be for all purposes, unless otherwise clearly indicated to the contrary, applied to the terms used in this Bylaws:

Conversion” means the conversion of Apollo Global Management, LLC, a Delaware limited liability company to Apollo Global Management, Inc. pursuant to the Certificate of Conversion filed with the Secretary of State of the State of Delaware on September 5, 2019.

Conversion Effective Time” means 12:01 a.m. Eastern Time on September 5, 2019.

ARTICLE VI

MISCELLANEOUS

Section 6.01    Corporate Seal. The Board of Directors may provide a suitable seal, containing the name of the Corporation.

Section 6.02    Construction. For purposes of these Bylaws, unless the context otherwise requires, (i) section headings in these Bylaws are for convenience of reference only and shall not be given any substantive effect in limiting or otherwise construing any provision herein, (ii) words importing the singular include the plural and vice versa, (iii) pronouns of either gender or neuter shall include, as appropriate, the other pronoun forms, (iv) a reference to a clause, party, section, article, annex, exhibit or schedule is a reference to a clause or section of, or a party, annex, exhibit or schedule to these Bylaws, and a reference to these Bylaws includes any annex, exhibit and schedule hereto, (v) a reference to a statute, regulations, proclamation, ordinance or by law includes all statutes, regulations, proclamations, ordinances or bylaws amending, consolidating or replacing it,

 

C-16


Table of Contents

whether passed by the same or another Governmental Entity with legal power to do so, and a reference to a statute includes all regulations, proclamations, ordinances and bylaws issued under the statute, (vi) a reference to a document includes all amendments or supplements to, or replacements or novations of, that document, (vii) a reference to a party to a document includes that party’s successors, permitted transferees and permitted assigns, (viii) the use of the term “including” means “including without limitation”, (ix) the words “herein”, “hereunder” and other words of similar import refer to these Bylaws as a whole, as the same may from time to time be amended, modified, supplemented or restated, and not to any particular section, subsection, paragraph, subparagraph or clause contained in these Bylaws, (x) the title of and section and paragraph headings used in these Bylaws are for convenience of reference only and shall not govern or affect the interpretation of any of the terms or provisions in these Bylaws, (xi) where specific language is used to clarify by example a general statement contained herein, such specific language shall not be deemed to modify, limit or restrict in any manner the construction of the general statement to which it relates, and (xii) unless expressly provided otherwise, the measure of a period of one month or one year for purposes of these Bylaws shall be that date of the following month or year corresponding to the starting date; provided, that if no corresponding date exists, the measure shall be that date of the following month or year corresponding to the next day following the starting date (for example, one month following February 18 is March 18, and one month following March 31 is May 1).

Section 6.03    Inconsistent Provisions. In the event that any provision of these Bylaws is or becomes inconsistent with any provision of the Certificate of Incorporation, the DGCL or any other Applicable Law, such provision of these Bylaws shall not be given any effect to the extent of such inconsistency but shall otherwise be given full force and effect.

ARTICLE VII

FORUM SELECTION

Section 7.01    Forum Selection. Subject to Sections 16.09 and 17.09 of the Certificate of Incorporation, unless the Corporation consents in writing to the selection of an alternative forum, the Court of Chancery of the State of Delaware shall, to the fullest extent permitted by law, be the sole and exclusive forum for (i) any derivative action or proceeding brought on behalf of the Corporation, (ii) any action asserting a claim of breach of a fiduciary duty owed by any current or former director, officer, other employee or stockholder of the Corporation to the Corporation or the Corporation’s stockholders or any current or former member or fiduciary of the Company to the Company or the Company’s members, (iii) any action asserting a claim arising pursuant to any provision of the DGCL, the Certificate of Incorporation or these Bylaws or as to which the DGCL confers jurisdiction on the Court of Chancery of the State of Delaware, or (iv) any action asserting a claim governed by the internal affairs doctrine, except for, as to each of (i) through (iv) above, any claim as to which the Court of Chancery determines that there is an indispensable party not subject to the jurisdiction of the Court of Chancery (and the indispensable party does not consent to the personal jurisdiction of the Court of Chancery within ten (10) days following such determination), which is vested in the exclusive jurisdiction of a court or forum other than the Court of Chancery, or for which the Court of Chancery does not have subject matter jurisdiction. This Section 7.01 will not apply to claims asserting a cause of action arising under the Securities Act of 1933, as amended, the Exchange Act or other federal securities laws for which there is exclusive federal or concurrent federal and state jurisdiction.

ARTICLE VIII

AMENDMENTS

Section 8.01    Amendments. Except as provided in the Certificate of Incorporation, the Board of Directors is expressly authorized to adopt, amend and repeal, in whole or in part, these Bylaws without the assent

 

C-17


Table of Contents

or vote of the stockholders in any manner not inconsistent with the DGCL or the Certificate of Incorporation. Notwithstanding the foregoing, any adoption, amendment or repeal of these Bylaws that amends, repeals or otherwise alters, or adopts a provision inconsistent with, Section 1.01 through Section 1.12, Section 2.02 through Section 2.11 or this Article VIII of these Bylaws, or any definitions utilized herein, shall also require the affirmative vote of a majority of the Voting Power of the Corporation unless such amendment would otherwise fall in the scope of amendments contemplated by Section 11.01 of the Certificate of Incorporation).

ARTICLE IX

FEDERAL FORUM SELECTION

Section 9.01    Federal Forum Selection. Unless the Corporation consents in writing to the selection of an alternative forum, the federal district courts of the United States of America shall be the exclusive forum for the resolution of claims asserting a cause of action arising under the Securities Act of 1933, as amended, the Exchange Act or other federal securities laws for which there is exclusive federal or concurrent federal and state jurisdiction.

[Remainder of Page Intentionally Left Blank]

 

C-18


Table of Contents

Annex D

AMENDED AND RESTATED

CERTIFICATE OF INCORPORATION

OF

[TANGO HOLDINGS], INC.

[Tango Holdings], Inc. (the “Corporation”), a corporation organized and existing under the General Corporation Law of the State of Delaware (the “DGCL”), does hereby certify as follows:

1. The name of the Corporation is [Tango Holdings], Inc. The original certificate of incorporation of the Corporation was filed with the Secretary of State of the State of Delaware on March 3, 2021 and the Corporation was originally incorporated under the name Tango Holdings, Inc.

2. This Amended and Restated Certificate of Incorporation, having been duly adopted in accordance with Sections 228, 242 and 245 of the DGCL, further amends and restates the certificate of incorporation of the Corporation and shall be effective as of 12:01 a.m. Eastern [Standard/Daylight] Time on [●] [●], [●] (the “Effective Time”).

3. The certificate of incorporation of the Corporation is hereby amended and restated to read in its entirety as follows:

ARTICLE I

NAME

The name of the Corporation is [Tango Holdings], Inc.

ARTICLE II

REGISTERED OFFICE AND AGENT

The address of the Corporation’s registered office in the State of Delaware is c/o Corporation Service Company, 251 Little Falls Drive, in the City of Wilmington, County of New Castle, Delaware 19808. The name of the registered agent at such address is Corporation Service Company.

ARTICLE III

PURPOSE

The purpose and nature of the business to be conducted by the Corporation shall be to: (a) engage directly in, or enter into or form any corporation, partnership, joint venture, limited liability company or other arrangement to engage indirectly in, any business activity that lawfully may be conducted by a corporation organized pursuant to the DGCL, and in connection therewith, to exercise all of the rights and powers conferred upon the Corporation pursuant to the agreements relating to such business activity; and (b) do anything necessary or appropriate in furtherance thereof, including the making of capital contributions or loans to a Corporate Group Member.


Table of Contents

ARTICLE IV

AUTHORIZED STOCK

Section 4.01 Capitalization.

(a) The total number of shares of all classes of stock that the Corporation shall have authority to issue is 100,000,000,000 which shall be divided into two classes as follows:

 

  (i)

90,000,000,000 shares of common stock, $.00001 par value per share (“Common Stock”); and

 

  (ii)

10,000,000,000 shares of preferred stock, $.00001 par value per share (“Preferred Stock”), which may be designated from time to time in accordance with this Article IV.

(b) The number of authorized shares of Common Stock or Preferred Stock may be increased or decreased (but not below the number of shares thereof then outstanding) by the affirmative vote of the holders of a majority in voting power of the then outstanding shares of capital stock entitled to vote thereon, in each case irrespective of the provisions of Section 242(b)(2) of the DGCL (or any successor provision thereto), and no other vote of the holders of the Common Stock or Preferred Stock, voting together or separately as a class, shall be required therefor, unless a vote of the holders of any such class or classes or series thereof is expressly required pursuant to this Certificate of Incorporation (including any certificate of designation relating to any series of Preferred Stock).

(c) Except to the extent expressly provided in this Certificate of Incorporation (including any certificate of designation relating to any series of Preferred Stock), no share of stock of the Corporation shall entitle any holder thereof to any preemptive, preferential, or similar rights with respect to the issuance of shares of Common Stock, Preferred Stock or other equity securities of the Corporation.

Section 4.02 Preferred Stock. The Board of Directors is hereby expressly authorized, by resolution or resolutions, to provide, out of the unissued shares of Preferred Stock, for one or more series of Preferred Stock and, with respect to each such series, to fix, without further stockholder approval (except as may be required by any certificate of designation relating to any series of Preferred Stock), the designation of such series, the powers (including voting powers), preferences and relative, participating, optional and other special rights, and the qualifications, limitations or restrictions thereof, of such series of Preferred Stock and the number of shares of such series, which number the Board of Directors may, except where otherwise provided in the certificate of designation of such series, increase (but not above the total number of shares of Preferred Stock then authorized and available for issuance and not committed for other issuance) or decrease (but not below the number of shares of such series then outstanding). The powers, preferences and relative, participating, optional and other special rights of, and the qualifications, limitations or restrictions thereof, of each series of Preferred Stock, if any, may differ from those of any and all other series at any time outstanding.

ARTICLE V

TERMS OF COMMON STOCK

Section 5.01 Voting. Except as required by the DGCL or as expressly otherwise provided by this Certificate of Incorporation, each holder of Common Stock, as such, shall be entitled to vote on any matter submitted to the stockholders of the Corporation generally. Each holder of a share of Common Stock shall be entitled, in respect of each share of Common Stock that is outstanding in his, her or its name on the books of the Corporation, to one vote on all matters on which holders of Common Stock are entitled to vote. Notwithstanding anything to the contrary herein, holders of Common Stock shall have no voting, approval or consent rights in respect of any amendments to this Certificate of Incorporation (including any certificate of designation relating to any series of Preferred Stock) that relates solely to the terms of one or more outstanding series of Preferred Stock on which the holders of such affected series of Preferred Stock are entitled to vote.

 

D-2


Table of Contents

Section 5.02 Dividends. Subject to Applicable Law and the rights, if any, of the holders of any series of Preferred Stock or any class or series of stock having a preference over or the right to participate with the other stockholders with respect to the payment of dividends, the Board of Directors may, in its sole discretion, at any time and from time to time, declare, make and pay dividends of cash or other assets to the holders of Common Stock. Subject to the terms of any certificate of designation relating to any series of Preferred Stock, dividends, to the extent so declared, shall be paid to the holders of Common Stock on a pro rata basis in accordance with the number of shares of Common Stock held by them as of the record date selected by the Board of Directors. Notwithstanding anything otherwise to the contrary herein, the Corporation shall not make or pay any dividend of cash or other assets with respect to shares of any series of Preferred Stock except for dividends in accordance with the certificate of designation relating to such series of Preferred Stock.

Section 5.03 Liquidation. Upon a Dissolution Event, after payment or provision for payment of the debts and other liabilities of the Corporation and subject to the rights, if any, of the holders of any class or series of stock having a preference over or the right to participate with the other stockholders with respect to the distribution of assets of the Corporation upon such Dissolution Event, the holders of Common Stock shall be entitled to receive the remaining assets of the Corporation available for distribution to its stockholders on a pro rata basis in accordance with the number of shares of Common Stock held by them.

Section 5.04 Shareholder Agreement. The Corporation is a party to the Shareholder Agreement, which provides certain rights to the other parties thereto, including, without limitation, certain registration rights relating to shares of Common Stock and other equity securities of the Corporation.

ARTICLE VI

BOARD OF DIRECTORS

Section 6.01 General. Except as otherwise provided in the DGCL or this Certificate of Incorporation, the business and affairs of the Corporation shall be managed by or under the direction of the Board of Directors. The Board of Directors shall not be responsible for the day-to-day business, operations and affairs of the Subsidiaries and any fund, account or vehicle that is advised, sponsored, raised or managed by the Corporation or its Affiliates or any portfolio investment of any such fund, account or vehicle, including transactions entered into by any of the foregoing in the ordinary course.

Section 6.02 Board Generally. Except as otherwise provided pursuant to, and subject to the terms and conditions of, the provisions of any of the Shareholder Agreement (including Section [●] thereof) or any certificate of designation with respect to any outstanding series of Preferred Stock relating to the rights of the holders of Preferred Stock to elect additional directors (such directors, the “Preferred Stock Directors”), the Board of Directors shall have the sole power to set the total number of Directors which shall constitute the Board of Directors. Each Director elected shall hold office until such Director’s successor is duly elected and qualified, or, if earlier, until such Director’s death or until such Director resigns or is removed in the manner hereinafter provided.

Section 6.03 Election of Directors. Subject to the rights of the holders of any series of Preferred Stock with respect to any Preferred Stock Directors, if required by Applicable Law, an annual meeting of the stockholders of the Corporation for the election of Directors and such other matters as may be properly brought before the meeting shall be held at such date and time as may be fixed by the Board of Directors at such place, if any, within or without the State of Delaware as may be fixed by the Board of Directors and all as stated in the notice of the meeting. Directors shall be elected at such annual meeting of stockholders in the manner provided in this Section 6.03 and each Director elected shall hold office until the succeeding meeting after such Director’s election and until such Director’s successor is duly elected and qualified, or, if earlier, until such Director’s death or until such Director resigns or is removed in the manner hereinafter provided. Subject to the rights of the

 

D-3


Table of Contents

holders of any series of Preferred Stock with respect to any Preferred Stock Directors, Directors shall be elected by a majority of the votes cast by the holders of the outstanding shares of capital stock of the Corporation present in person or represented by proxy and entitled to vote on the election of Directors at any annual meeting of stockholders at which a quorum is present; provided that if as of a date that is 14 days in advance of the date the Corporation files its definitive proxy statement for any such annual meeting of stockholders (regardless of whether or not thereafter revised or supplemented) with the SEC the number of nominees exceeds the number of Directors to be elected, the Directors shall be elected at such annual meeting by a plurality of the votes cast. For purposes of this Section 6.03, a majority of the votes cast means that (a) the number of votes cast “for” a Director must exceed the number of votes cast “against” that Director and (b) abstentions and broker non-votes are not counted as votes cast.

Section 6.04 Removal. Any Director or the whole Board of Directors (other than a Preferred Stock Director) may be removed, with or without cause, at any time, by the affirmative vote of the holders of a majority in voting power of the outstanding shares of capital stock of the Corporation entitled to vote thereon, voting together as a single class, at an annual meeting or at a special meeting of stockholders called for that purpose.

Section 6.05 Vacancies. Unless otherwise required by Applicable Law and subject to the terms and conditions of the Shareholder Agreements (including Section [●] thereof), (i) any newly created directorship on the Board of Directors resulting from any increase in the authorized number of Directors (other than in respect of a Preferred Stock Director) may only be filled by the affirmative vote of a majority of the Directors in office, provided that a quorum is present, and any vacancy on the Board of Directors (other than in respect of a Preferred Stock Director) may only be filled by the affirmative vote of a majority of the Directors then in office, though less than a quorum, or by a sole remaining Director, (ii) any Director elected to fill a vacancy shall have the same remaining term as that of such Director’s predecessor and until such Director’s successor is duly elected or appointed and qualified, or until his or her earlier death, resignation or removal, and (iii) if there are no Directors in office, then an election of Directors may be held in the manner provided by the DGCL.

ARTICLE VII

AMENDMENT OF CERTIFICATE OF INCORPORATION

Section 7.01 Amendment Requirements.

(a) Except as provided in Article IV, any proposed amendment to this Certificate of Incorporation shall require the approval of the holders of a majority of the voting power of the outstanding shares of capital stock of the Corporation entitled to vote thereon unless a greater or different percentage is required under the DGCL or this Certificate of Incorporation. Each proposed amendment that requires the approval of the holders of a specified percentage of the voting power of the outstanding shares of capital stock of the Corporation entitled to vote thereon shall be set forth in a writing that contains the text of the proposed amendment. If such an amendment is proposed, the Board of Directors shall call a meeting of the stockholders to consider and vote on such proposed amendment, in each case, in accordance with the provisions of this Certificate of Incorporation, the Bylaws and the DGCL.

Section 7.02 Preferred Stock. Notwithstanding anything to the contrary herein, holders of Preferred Stock shall have no voting, approval or consent rights under this Article VII. Voting, approval and consent rights of holders of Preferred Stock shall be solely as provided for and set forth in any certificate of designation relating to any series of Preferred Stock.

 

D-4


Table of Contents

ARTICLE VIII

BYLAWS

Section 8.01 Amendments. In furtherance and not in limitation of the powers conferred by the DGCL, the Board of Directors is expressly authorized to adopt, amend and repeal, in whole or in part, the Bylaws without the assent or vote of the stockholders in any manner not inconsistent with the DGCL or this Certificate of Incorporation.

ARTICLE IX

OUTSIDE ACTIVITIES

Section 9.01 Outside Activities. Except with respect to any corporate opportunity expressly offered to any Indemnified Person solely through their service to the Corporate Group, to the fullest extent permitted by the DGCL, each Indemnified Person shall have the right to engage in businesses of every type and description and other activities for profit and to engage in and possess an interest in other business ventures of any and every type or description, whether in businesses engaged in or anticipated to be engaged in by any Corporate Group Member, independently or with others, including business interests and activities in direct competition with the business and activities of any Corporate Group Member, and none of the same shall constitute a violation of this Certificate of Incorporation or any duty otherwise existing at law, in equity or otherwise to any Corporate Group Member or any holder of shares of capital stock. Subject to the immediately preceding sentence, no Corporate Group Member or any holder of shares of capital stock shall have any rights by virtue of this Certificate of Incorporation, the DGCL or otherwise in any business ventures of any Indemnified Person, and the Corporation hereby waives and renounces any interest or expectancy therein.

Section 9.02 Approval and Waiver. Subject to the terms of Section 9.01, and subject to any agreement between the Corporation and any Indemnified Person, but otherwise notwithstanding anything to the contrary in this Certificate of Incorporation and to the fullest extent permitted by Applicable Law: (i) the engaging in competitive activities by any Indemnified Person in accordance with the provisions of this Article IX is hereby deemed approved by the Corporation and all holders of shares of capital stock; (ii) it shall be deemed not to be a breach of any Indemnified Person’s duties or any other obligation of any type whatsoever of the Indemnified Person for the Indemnified Person to engage in such business interests and activities in preference to or to the exclusion of any Corporate Group Member, (iii) the Indemnified Persons shall have no obligation hereunder or as a result of any duty otherwise existing at law, in equity or otherwise to present business opportunities to any Corporate Group Member and (iv) the Corporation hereby waives and renounces any interest or expectancy in such activities such that the doctrine of “corporate opportunity” or other analogous doctrine shall not apply to any such Indemnified Person.

ARTICLE X

INDEMNIFiCATION, LIABILITY OF INDEMNITEES

Section 10.01 Indemnification.

(a) To the fullest extent permitted by Applicable Law (including, if and to the extent applicable, Section 145 of the DGCL), but subject to the limitations expressly provided for in this Section 10.01, all Indemnified Persons shall be indemnified and held harmless by the Corporation from and against any and all losses, claims, damages, liabilities, joint or several, expenses (including legal fees and expenses), judgments, fines, penalties, interest, settlements or other amounts arising from any and all threatened, pending or completed claims, demands, actions,

 

D-5


Table of Contents

suits or proceedings, whether civil, criminal, administrative or investigative, and whether formal or informal and including appeals, in which any Indemnified Person may be involved, or is threatened to be involved, as a party or otherwise, by reason of its status as an Indemnified Person whether arising from acts or omissions to act occurring before or after the date of this Certificate of Incorporation. Notwithstanding the preceding sentence, except as otherwise provided in Section 10.01(k), the Corporation shall be required to indemnify a Person described in such sentence in connection with any action, suit or proceeding (or part thereof) commenced by such Person only if the commencement of such action, suit or proceeding (or part thereof) by such Person was authorized by the Board of Directors.

(b) To the fullest extent permitted by Applicable Law, expenses (including legal fees and expenses) incurred by an Indemnified Person in appearing at, participating in or defending any indemnifiable claim, demand, action, suit or proceeding pursuant to Section 10.01(a) shall, from time to time, be advanced by the Corporation prior to a final and non-appealable determination that the Indemnified Person is not entitled to be indemnified upon receipt by the Corporation of an undertaking by or on behalf of the Indemnified Person to repay such amount if it ultimately shall be determined that the Indemnified Person is not entitled to be indemnified pursuant to this Section 10.01. Notwithstanding the immediately preceding sentence, except as otherwise provided in Section 10.01(k), the Corporation shall be required to advance expenses to an Indemnified Person pursuant to the immediately preceding sentence in connection with any action, suit or proceeding (or part thereof) commenced by such Person only if the commencement of such action, suit or proceeding (or part thereof) by such Person was authorized by the Board of Directors in its sole discretion.

(c) The indemnification provided by this Section 10.01 shall be in addition to any other rights to which an Indemnified Person may be entitled under this Certificate of Incorporation or any other agreement, pursuant to a vote of a majority of Directors who are disinterested with respect to such matter, or as a matter of law, in equity or otherwise, both as to actions in the Indemnified Person’s capacity as an Indemnified Person and as to actions in any other capacity, and shall continue as to an Indemnified Person who has ceased to serve in such capacity.

(d) The Corporation may purchase and maintain insurance, on behalf of its Affiliates, any Indemnified Person and such other Persons as the Board of Directors shall determine in its sole discretion, against any liability that may be asserted against, or expense that may be incurred by, such Person in connection with the Corporation’s activities or any such Person’s activities on behalf of the Corporation, regardless of whether the Corporation would have the power to indemnify such Person against such liability under the provisions of this Certificate of Incorporation.

(e) For purposes of this Section 10.01, (i) the Corporation shall be deemed to have requested an Indemnified Person to serve as a fiduciary of an employee benefit plan whenever the performance by it of its duties to the Corporation also imposes duties on, or otherwise involves services by, such Indemnified Person to the plan or participants or beneficiaries of the plan; (ii) excise taxes assessed on an Indemnified Person with respect to an employee benefit plan pursuant to Applicable Law shall constitute “fines” within the meaning of Section 10.01(a); and (iii) any action taken or omitted by an Indemnified Person with respect to any employee benefit plan in the performance of its duties for a purpose reasonably believed by it to be in the best interest of the participants and beneficiaries of the plan shall be deemed to be for a purpose that is in the best interests of the Corporation.

(f) Any indemnification pursuant to this Section 10.01 shall be made only out of the assets of the Corporation. In no event may an Indemnified Person subject any holders of shares of capital stock to personal liability by reason of the indemnification provisions set forth in this Certificate of Incorporation.

(g) To the fullest extent permitted by Applicable Law, an Indemnified Person shall not be denied indemnification in whole or in part under this Section 10.01 because the Indemnified Person had an interest in the transaction with respect to which the indemnification applies if the transaction was otherwise permitted by the terms of this Certificate of Incorporation.

 

D-6


Table of Contents

(h) The provisions of this Section 10.01 are for the benefit of the Indemnified Persons and their heirs, successors, assigns, executors and administrators and shall not be deemed to create any rights for the benefit of any other Persons.

(i) To the fullest extent permitted by Applicable Law, each Director and officer shall, in the performance of his, her or its duties, be fully protected in relying in good faith upon the records of the Corporation and on such information, opinions, reports or statements presented to the Corporation by any of the officers, directors or employees of the Corporation or any other Corporate Group Member, or committees of the Board of Directors, or by any other Person (including legal counsel, accountants, appraisers, management consultants, investment bankers and other consultants and advisers selected by the Corporation or any other Corporate Group Member) as to matters the Directors or officers, as the case may be, reasonably believe are within such other Person’s professional or expert competence.

(j) No amendment, modification or repeal of this Section 10.01 or any provision hereof shall in any manner terminate, reduce or impair the right of any past, present or future Indemnified Person to be indemnified by the Corporation, nor the obligations of the Corporation to indemnify any such Indemnified Person under and in accordance with the provisions of this Section 10.01 as in effect immediately prior to such amendment, modification or repeal with respect to claims arising from or relating to matters occurring, in whole or in-part, prior to such amendment, modification or repeal, regardless of when such claims may arise or be asserted.

(k) If a claim for indemnification (following the final disposition of the action, suit or proceeding for which indemnification is being sought) or advancement of expenses under this Section 10.01 is not paid in full within thirty (30) days after a written claim therefor by any Indemnified Person has been received by the Corporation, such Indemnified Person may file suit to recover the unpaid amount of such claim and, if successful in whole or in part, shall be entitled to be paid the expenses of prosecuting such claim, including reasonable attorneys’ fees, to the fullest extent permitted by Applicable Law.

(l) This Section 10.01 shall not limit the right of the Corporation, to the extent and in the manner permitted by Applicable Law, to indemnify and to advance expenses to, and purchase and maintain insurance on behalf of, Persons other than Indemnified Persons.

Section 10.02 Liability of Indemnitees.

(a) Notwithstanding anything otherwise to the contrary herein (but without limitation of any other provision of this Certificate of Incorporation providing for the limitation or elimination of liability of any Person), to the extent and in the manner permitted by the DGCL, no Indemnified Person shall be liable to the Corporation, the stockholders of the Corporation, in their capacity as such, or any other Persons who have acquired interests in the securities of the Corporation, for any losses, claims, damages, liabilities, joint or several, expenses (including legal fees and expenses), judgments, fines, penalties, interest, settlements or other amounts arising as a result of any act or omission of an Indemnified Person, or for any breach of contract (including a violation of this Certificate of Incorporation) or any breach of duties (including breach of fiduciary duties) whether arising hereunder, at law, in equity or otherwise, unless there has been a final and non-appealable judgment entered by a court of competent jurisdiction determining that, in respect of the matter in question, the Indemnified Person acted in bad faith or engaged in fraud or willful misconduct.

(b) Any amendment, modification or repeal of this Section 10.02 or any provision hereof shall be prospective only and shall not in any way affect the limitations on the liability of the Indemnified Persons under this Section 10.02 as in effect immediately prior to such amendment, modification or repeal with respect to claims arising from or relating to matters occurring, in whole or in part, prior to such amendment, modification or repeal, regardless of when such claims may arise or be asserted, and provided such Person became an Indemnified Person hereunder prior to such amendment, modification or repeal.

 

D-7


Table of Contents

(c) A Director of the Corporation shall not be liable to the Corporation or its stockholders for monetary damages for breach of fiduciary duty as a Director, except to the extent such exemption from liability or limitation thereof is not permitted under the DGCL. Any amendment, modification or repeal of the foregoing sentence shall not adversely affect any right or protection of a Director of the Corporation hereunder in respect of any act or omission occurring prior to the time of such amendment, modification or repeal.

ARTICLE XI

SPECIAL MEETINGS OF STOCKHOLDERS; ACTION WITHOUT A MEETING

Section 11.01 Special Meetings. Except as otherwise required by Applicable Law and subject to the rights of the holders of any series of Preferred Stock, special meetings of the stockholders of the Corporation for any purpose or purposes may be called at any time only (i) by the Board of Directors or (ii) subject to the requirements set forth in Section 1.02 of the Bylaws, by the Secretary of the Corporation upon proper written request or requests given by or on behalf of one or more persons who Beneficially Own at least 25% of the voting power of all outstanding shares of Common Stock of the Corporation as of the date on which the first request for such special meeting was received by the Secretary of the Corporation in the manner required by Section 1.02 of the Bylaws. Business to be conducted at a special meeting of stockholders may only be brought before the meeting pursuant to the Corporation’s notice of meeting.

Section 11.02 Action Without a Meeting. Except as otherwise provided in this Certificate of Incorporation, including any certificate of designation relating to any series of Preferred Stock, any action required or permitted to be taken by the stockholders may only be taken at a meeting of stockholders and may not be taken by written consent.

ARTICLE XII

DEFINITIONS

Section 12.01 Definitions. The following definitions shall be for all purposes, unless otherwise clearly indicated to the contrary, applied to the terms used in this Certificate of Incorporation:

Affiliate” of any Person means any other Person that, directly or indirectly, through one or more intermediaries, controls, or is controlled by, or is under common control with, such first Person. Except as expressly stated otherwise in this Certificate of Incorporation, the term “Affiliate” with respect to the Corporation does not include at any time any Fund or Portfolio Company.

Apollo Operating Group” means (i) Apollo Principal Holdings I, L.P., a Cayman Islands exempted limited partnership, Apollo Principal Holdings II, L.P., a Cayman Islands exempted limited partnership, Apollo Principal Holdings III, L.P., a Cayman Islands exempted limited partnership, Apollo Principal Holdings IV, L.P., a Cayman Islands exempted limited partnership, Apollo Principal Holdings V, L.P., a Cayman Islands exempted limited partnership, Apollo Principal Holdings VI, L.P., a Cayman Islands exempted limited partnership, Apollo Principal Holdings VII, L.P., a Cayman Islands exempted limited partnership, Apollo Principal Holdings VIII, L.P., a Cayman Islands exempted limited partnership, Apollo Principal Holdings IX, L.P., a Cayman Islands exempted limited partnership, Apollo Principal Holdings X, L.P., a Cayman Islands exempted limited partnership, Apollo Principal Holdings XI, LLC, an Anguilla limited liability company, Apollo Principal Holdings XII, L.P., a Cayman Islands exempted limited partnership, AMH Holdings (Cayman), L.P., a Cayman Islands exempted limited partnership, and any successors thereto or other entities formed to serve as holding vehicles for the carry vehicles, management companies or other entities formed by the Corporation or its Subsidiaries to engage in the asset management business (including alternative asset management) and (ii) any

 

D-8


Table of Contents

such carry vehicles, management companies or other entities formed by the Corporation or its Affiliates to engage in the asset management business (including alternative asset management) and receiving management fees, incentive fees, fees paid by Portfolio Companies, carry or other remuneration which are not Subsidiaries of the Persons described in clause (i), excluding any Funds and any Portfolio Companies.

Applicable Law” means, with respect to any Person, all provisions of laws, statutes, ordinances, rules, regulations, permits, certificates, judgments, decisions, decrees or orders of any Governmental Entity applicable to such Person.

Beneficial Owner” means with respect to any security, a Person who directly or indirectly, through any contract, arrangement, understanding, relationship or otherwise has or shares: (a) voting power, which includes the power to vote, or to direct the voting of, such security and/or (b) investment power, which includes the power to dispose, or to direct the disposition of, such security. The terms “Beneficially Own” and “Beneficial Ownership” have correlative meanings.

Board of Directors” means the Board of Directors of the Corporation.

Bylaws” means the bylaws of the Corporation as in effect from time to time.

Code” means the Internal Revenue Code of 1986, as amended, supplemented or restated from time to time and any successor to such statute, and the rules and regulations promulgated thereunder.

Common Stock” has the meaning assigned to such term in Section 4.01(a)(i).

control” means the possession, directly or indirectly, of the power to direct or cause the direction of the management or policies of a Person, whether through the ownership of voting securities, by contrast or otherwise, and “controlling” and “controlled” shall have meanings correlative thereto.

Corporate Group” means the Corporation and each Subsidiary of the Corporation.

Corporate Group Member” means a member of the Corporate Group.

Corporation” has the meaning assigned to such term in the preamble hereof, including any successor entity thereto.

DGCL” has the meaning assigned to such term in the preamble hereof.

Director” means a member of the Board of Directors.

Dissolution Event” means an event giving rise to the dissolution of the Corporation.

Effective Time” has the meaning set forth in the preamble hereof.

Exchange Act” means the Securities Exchange Act of 1934, as amended, supplemented or restated from time to time, and the rules and regulations promulgated thereunder.

Former Manager” means AGM Management, LLC in its capacity as the former manager of Apollo Global Management, LLC.

Fund” means any pooled investment vehicle or similar entity sponsored or managed, directly or indirectly, by the Corporation or any of its Subsidiaries.

 

D-9


Table of Contents

Governmental Entity” means any Federal, state, county, city, local or foreign governmental, administrative or regulatory authority, commission, committee, agency or body (including any court, tribunal or arbitral body).

Indemnified Person” means, to the fullest extent permitted by Applicable Law: (a) the Former Manager; (b) any Affiliate of the Former Manager; (c) any member, partner, Tax Matters Partner, Partnership Representative, officer, director, employee, agent, fiduciary or trustee of any Corporate Group Member, the Former Manager or any of their respective Affiliates; (d) any Person who was serving at the request of the Former Manager or any of its respective Affiliates as an officer, director, employee, member, partner, Tax Matters Partner, Partnership Representative, agent, fiduciary or trustee of another Person; provided, that a Person shall not be an Indemnified Person by reason of providing, on a fee-for-services basis, trustee, fiduciary or custodial services; and (e) any Person that the Board of Directors in its sole discretion designates as an “Indemnified Person” as permitted by Applicable Law.

Investment” means any investment (or similar term describing the results of the deployment of capital) as defined in the governing document of any Fund managed (directly or indirectly) by a member of the Apollo Operating Group.

Partnership Representative” means the “partnership representative” as defined in Section 6223 of the Code after amendment by P.L. 114-74.

Person” shall be construed broadly and includes any individual, corporation, firm, partnership, limited liability company, joint venture, estate, business, association, trust, Governmental Entity or other entity.

Portfolio Company” means any Person in which any Fund owns or has made, directly or indirectly, any Investment.

Preferred Stock” has the meaning set forth in Section 4.01(a)(ii).

SEC” means the United States Securities and Exchange Commission or any similar agency then having jurisdiction to enforce the Securities Act.

Securities Act” means the Securities Act of 1933, as amended, supplemented or restated from time to time, and the rules and regulations promulgated thereunder.

Shareholder Agreement” means the Shareholder Agreement, dated as of [●], by and among the Corporation, [Black Family Partners, L.P., a Delaware limited partnership], Leon D. Black, [MJR Foundation LLC, a New York limited liability company], and Marc J. Rowan, [MJH Partners, L.P., a Delaware limited partnership], and Joshua J. Harris (without giving effect to any amendments or supplements thereto or restatements or modifications thereof). References in this Certificate of Incorporation to the Shareholder Agreement shall only be effective for so long as the Shareholder Agreement remains in effect in accordance with the terms thereof as between the parties thereto.

Subsidiary” or “Subsidiaries” means, with respect to any Person, as of any date of determination, any other Person as to which such Person owns, directly or indirectly, or otherwise controls, more than 50% of the voting shares or other similar interests or the sole general partner interest or managing member or similar interest of such Person. The term “Subsidiary” does not include at any time any Funds or Portfolio Companies.

Tax Matters Partner” means the “tax matters partner” as defined in the Code prior to amendment by P.L. 114-74.

 

D-10


Table of Contents

ARTICLE XIII

MISCELLANEOUS

Section 13.01 Invalidity of Provisions. If any provision of this Certificate of Incorporation is or becomes invalid, illegal or unenforceable in any respect, the validity, legality and enforceability of the remaining provisions contained herein shall not be affected thereby.

Section 13.02 Severability. It is the desire and intent of the parties that the provisions of this Certificate of Incorporation be enforced to the fullest extent permissible under the laws and public policies applied in each jurisdiction in which enforcement is sought. Accordingly, if any particular provision of this Certificate of Incorporation shall be adjudicated by a court of competent jurisdiction to be invalid, prohibited or unenforceable for any reason, such provision, as to such jurisdiction, shall be ineffective, without invalidating the remaining provisions of this Certificate of Incorporation or affecting the validity or enforceability of such provision in any other jurisdiction. Notwithstanding the foregoing, if such provision could be more narrowly drawn so as not to be invalid, prohibited or unenforceable in such jurisdiction, it shall, as to such jurisdiction, be so narrowly drawn, without invalidating the remaining provisions of this Certificate of Incorporation or affecting the validity or enforceability of such provision in any other jurisdiction.

Section 13.03 Construction. In this Certificate of Incorporation, unless the context otherwise requires: (a) section headings in this Certificate of Incorporation are for convenience of reference only and shall not be given any substantive effect in limiting or otherwise construing any provision herein; (b) words importing the singular include the plural and vice versa; (c) pronouns of either gender or neuter shall include, as appropriate, the other pronoun forms; (d) a reference to a clause, party, section, article, annex, exhibit or schedule is a reference to a clause or section of, or a party, annex, exhibit or schedule to this Certificate of Incorporation, and a reference to this Certificate of Incorporation includes any annex, exhibit and schedule hereto; (e) a reference to a statute, regulations, proclamation, ordinance or by law includes all statutes, regulations, proclamations, ordinances or bylaws amending, consolidating or replacing it, whether passed by the same or another Governmental Entity with legal power to do so, and a reference to a statute includes all regulations, proclamations, ordinances and bylaws issued under the statute; (f) a reference to a document includes all amendments or supplements to, or replacements or novations of, that document; (g) a reference to a party to a document includes that party’s successors, permitted transferees and permitted assigns; (h) the use of the term “including” means “including, without limitation”; (i) the words “herein”, “hereunder” and other words of similar import refer to this Certificate of Incorporation as a whole, as the same may from time to time be amended, modified, supplemented or restated, and not to any particular section, subsection, paragraph, subparagraph or clause contained in this Certificate of Incorporation; (j) the title of and section and paragraph headings used in this Certificate of Incorporation are for convenience of reference only and shall not govern or affect the interpretation of any of the terms or provisions in this Certificate of Incorporation; and (k) where specific language is used to clarify by example a general statement contained herein, such specific language shall not be deemed to modify, limit or restrict in any manner the construction of the general statement to which it relates.

ARTICLE XIV

FORUM SELECTION

Section 14.01 Forum Selection. Unless the Corporation consents in writing to the selection of an alternative forum, the Court of Chancery of the State of Delaware shall, to the fullest extent permitted by law, be the sole and exclusive forum for (i) any derivative action or proceeding brought on behalf of the Corporation, (ii) any action asserting a claim of breach of a fiduciary duty owed by any current or former director, officer, other employee or stockholder of the Corporation to the Corporation or the Corporation’s stockholders, (iii) any

 

D-11


Table of Contents

action asserting a claim arising pursuant to any provision of the DGCL, this Certificate of Incorporation or the Bylaws or as to which the DGCL confers jurisdiction on the Court of Chancery of the State of Delaware, or (iv) any action asserting a claim governed by the internal affairs doctrine, except for, as to each of (i) through (iv) above, any claim as to which the Court of Chancery determines that there is an indispensable party not subject to the jurisdiction of the Court of Chancery (and the indispensable party does not consent to the personal jurisdiction of the Court of Chancery within ten (10) days following such determination), which is vested in the exclusive jurisdiction of a court or forum other than the Court of Chancery, or for which the Court of Chancery does not have subject matter jurisdiction. The foregoing will not apply to claims asserting a cause of action arising under the Securities Act of 1933, as amended, the Exchange Act or other federal securities laws for which there is exclusive federal or concurrent federal and state jurisdiction and, unless the Corporation consents in writing to the selection of an alternative forum, the federal district courts of the United States of America shall be the exclusive forum for the resolution of such claims.

****

[Remainder of Page Intentionally Left Blank]

 

D-12


Table of Contents

IN WITNESS WHEREOF, the undersigned duly authorized officer of the Corporation has executed this Amended and Restated Certificate of Incorporation on this [●]th day of [●], [●].

 

[TANGO HOLDINGS], INC.
By:  

 

Name:  
Title:  


Table of Contents

Annex E

AMENDED AND RESTATED BYLAWS

OF

[TANGO HOLDINGS], INC.

(Effective [] [●], 20[●])

ARTICLE I

MEETINGS OF STOCKHOLDERS, ACTION WITHOUT A MEETING

Section 1.01 Annual Meetings. If required, annual meetings of stockholders may be held at such place, if any, either within or without the State of Delaware, on such date and at such time as the Board of Directors shall determine. The Board of Directors may, in its sole discretion, determine that annual meetings of stockholders shall not be held at any place, but may instead be held solely by means of remote communication in accordance with Section 211(a)(2) of the DGCL. The Board of Directors may postpone, reschedule or cancel any annual meeting of stockholders previously scheduled by the Board of Directors.

Section 1.02 Special Meetings.

(a) Special meetings of stockholders may only be called in the manner provided in the Certificate of Incorporation. Subject to Section 1.02(e) of these Bylaws, special meetings of stockholders may be held at such place, if any, either within or without the State of Delaware, on such date and at such time, and for such purpose or purposes, as the Board of Directors shall determine and state in the Corporation’s notice of meeting. The Board of Directors may, in its sole discretion, determine that special meetings of stockholders shall not be held at any place, but may instead be held solely by means of remote communication in accordance with Section 211(a)(2) of the DGCL. The Board of Directors may postpone, reschedule or cancel any special meeting of stockholders previously scheduled by the Board of Directors and may postpone, reschedule or cancel any special meeting of stockholders called by the secretary of the Corporation (the “Secretary”) in accordance with these Bylaws as provided herein.

(b) Subject to Section 1.02(c)-(f) of these Bylaws, a special meeting of stockholders shall be called by the Secretary upon proper written request or requests (each, a “Meeting Request”) given by or on behalf of one or more persons (each, a “Requesting Stockholder”) who Beneficially Own at least 25% of the voting power of all outstanding shares of Common Stock of the Corporation as of the record date determined pursuant to the following sentence (the “Required Special Meeting Percentage”). The record date for determining stockholders, or Beneficial Owners, as applicable, entitled to request a special meeting shall be the date on which the first Meeting Request for such special meeting was received by the Secretary in the manner required by the preceding sentence.

(c) To be in proper form, a Meeting Request shall be signed by the Requesting Stockholder or Requesting Stockholders submitting such Meeting Request, shall be delivered to the Secretary at the principal executive offices of the Corporation, and shall set forth:

 

  (i)

A statement of the specific purpose of the meeting and the matters proposed to be acted on at the meeting, the reasons for conducting such business at the meeting, and any material interest in such business of each such Requesting Stockholder;

 

  (ii)

The name and address of each such Requesting Stockholder as it appears on the Corporation’s stock ledger (or, with respect to all shares to be included in the Required Special Meeting Percentage that are Beneficially Owned but not of record by each such Requesting Stockholder, the name of each broker, bank or custodian (or similar entity) of each such Requesting Stockholder with respect to such shares);


Table of Contents
  (iii)

The number of shares of the Corporation’s Common Stock owned of record and Beneficially Owned by each such Requesting Stockholder; and

 

  (iv)

As to each such Requesting Stockholder, the Stockholder Information (except that references to the “Proponent” and the “annual meeting” in Section 1.12(d)(iii) of these Bylaws shall instead refer, respectively, to each “Requesting Stockholder” and the “special meeting” for purposes of this paragraph).

The requirement set forth in clause (iv) of the immediately preceding sentence shall not apply to (A) any stockholder, or Beneficial Owner, as applicable, who has provided a written request solely in response to a solicitation made pursuant to, and in accordance with, Section 14(a) of the Exchange Act by way of a solicitation statement filed on Exchange Act Schedule 14A or (B) any stockholder of record that is a broker, bank or custodian (or similar entity) and is acting solely as nominee on behalf of a Beneficial Owner. Except as otherwise provided in this Section 1.02(c), Section 1.12 of these Bylaws shall apply with respect to stockholder-requested special meetings.

(d) A Requesting Stockholder may revoke its Meeting Request at any time by written revocation delivered to the Secretary, and if, following such revocation, there are unrevoked Meeting Requests from less than the Required Special Meeting Percentage, the Board of Directors, in its discretion, may cancel the special meeting of the stockholders.

(e) A special meeting requested by stockholders shall be held at such date, time and place, if any, as may be fixed by the Board of Directors; provided, however, that the date of any such special meeting shall be not more than ninety (90) days after the receipt by the Secretary in the manner required by Section 1.02(c) of Meeting Requests from the Required Special Meeting Percentage.

(f) Notwithstanding anything to the contrary in this Section 1.02:

 

  (i)

A special meeting requested by stockholders shall not be held if (A) the Meeting Request does not comply with these Bylaws or the Certificate of Incorporation; (B) the action relates to an item of business that is not a proper subject for stockholder action under Applicable Law; (C) the Meeting Request is received by the Secretary during the period commencing ninety (90) days prior to the first anniversary of the date of the immediately preceding annual meeting and ending on the date of the final adjournment of the next annual meeting of stockholders; (D) an identical or substantially similar item of business, as determined in good faith by the Board of Directors in its sole and absolute discretion, which determination shall be conclusive and binding on the Corporation and its stockholders, was presented at a meeting of stockholders held not more than thirty (30) days before the Meeting Request is received by the Secretary; or (E) the Meeting Request was made in a manner that involved a violation of Regulation 14A under the Exchange Act or other Applicable Law; and

 

  (ii)

Nothing herein shall prohibit the Board of Directors from including in the Corporation’s notice of any special meeting of stockholders called by the Secretary additional matters to be submitted to the stockholders at such meeting not included in the Meeting Request in respect of such meeting.

Section 1.03 Notice of Meetings of Stockholders. Notice, stating the place, if any, day and hour of any annual or special meeting of the stockholders, as determined by the Board of Directors and, (i) in the case of a special meeting of the stockholders of the Corporation, the purpose or purposes for which the meeting is called or (ii) in the case of an annual meeting, those matters that the Board of Directors, at the time of giving notice, intends to present for action by the stockholders of the Corporation, shall, except as otherwise required by Applicable Law, be delivered by the Corporation not less than ten (10) calendar days nor more than sixty (60) calendar days before the date of the meeting, to each record holder who is entitled to vote at such meeting as of the record date for determining the stockholders entitled to notice of the meeting. Such further notice shall be given as may be required by the DGCL.

 

E-2


Table of Contents

Section 1.04 Adjournment. Any meeting of the stockholders of the Corporation may be adjourned from time to time by the chairman of the meeting to another place, if any, or time, without regard to the presence of a quorum. In the absence of a quorum, any meeting of stockholders of the Corporation may be adjourned from time to time by the affirmative vote of stockholders holding at least a majority of the voting power of the outstanding shares of capital stock of the Corporation entitled to vote at such meeting represented either in person or by proxy, but no other business may be transacted, except as provided in Section 1.05 of these Bylaws. When a meeting is adjourned to another time or place, notice need not be given of the adjourned meeting and a new record date need not be fixed, if the time and place thereof are announced at the meeting at which the adjournment is taken. At the adjourned meeting, the Corporation may transact any business which might have been transacted at the original meeting. Notwithstanding the foregoing, if the adjournment is for more than thirty (30) days or if a new record date is fixed for the adjourned meeting, a notice of the adjourned meeting shall be given in accordance with these Bylaws and the DGCL.

Section 1.05 Quorum. At any meeting of stockholders of the Corporation, the holders of a majority of the voting power of the outstanding shares of capital stock of the class or classes or series for which a meeting has been called, represented in person or by proxy, shall constitute a quorum of such class or classes or series unless any such action by the stockholders requires approval by holders of a greater percentage of voting power of such stock, in which case the quorum shall be such greater percentage. The submission of matters to stockholders of the Corporation for approval shall occur only at a meeting of stockholders of the Corporation duly called and held in accordance with the Bylaws and the Certificate of Incorporation at which a quorum is present; provided, however, that the stockholders of the Corporation present at a duly called or held meeting at which a quorum is present may continue to transact business until adjournment, notwithstanding the withdrawal of enough stockholders to leave less than a quorum, if any action taken (other than adjournment) is approved by the required percentage of voting power of the outstanding shares of capital stock of the Corporation specified in the Certificate of Incorporation, these Bylaws or the DGCL.

Section 1.06 Required Vote for Stockholder Action. When a quorum is present at any meeting, all matters properly submitted to stockholders of the Corporation for approval (other than the election of directors) shall be determined by the holders of a majority of the voting power of the outstanding shares of capital stock of the Corporation which are present in person or by proxy at such meeting and entitled to vote thereon (unless a greater percentage is required with respect to such matter under the DGCL, under the rules of any National Securities Exchange on which the Common Stock of the Corporation is listed for trading, or a greater or lesser percentage is required under the provisions of the Certificate of Incorporation or these Bylaws, in which case the approval of stockholders of the Corporation holding outstanding shares of capital stock that in the aggregate represent at least such percentage of voting power shall be required) and such determination shall be deemed to constitute the act of all the stockholders of the Corporation.

Section 1.07 Record Date. For purposes of determining the stockholders of the Corporation entitled to notice of or to vote at a meeting of the stockholders of the Corporation, the Board of Directors may set a record date, which shall not be less than ten (10) nor more than sixty (60) days before the date of the meeting (unless such requirement conflicts with any rule, regulation, guideline or requirement of any National Securities Exchange on which the Common Stock of the Corporation is listed for trading, in which case the rule, regulation, guideline or requirement of such exchange shall govern, subject to the requirements of the DGCL). A determination of stockholders of the Corporation of record entitled to notice of or to vote at a meeting of stockholders of the Corporation shall apply to any adjournment of the meeting; provided, however, that the Board of Directors may fix a new record date for the adjourned meeting.

Section 1.08 Voting and Other Rights. Only those record holders of outstanding shares of capital stock on the record date set pursuant to Section 1.07 of these Bylaws shall be entitled to notice of, and to vote at, a meeting of stockholders of the Corporation or to act with respect to matters as to which the holders of the outstanding shares of capital stock have the right to vote or to act. All references in the Certificate of Incorporation or these Bylaws to votes of, or other acts that may be taken by, the holders of outstanding shares of

 

E-3


Table of Contents

capital stock shall be deemed to be references to the votes or acts of the record holders of such outstanding shares of capital stock on such record date.

Section 1.09 Proxies and Voting.

(a) Subject to the requirements of the DGCL, on any matter that is to be voted on by stockholders of the Corporation, the stockholders may vote in person or by proxy, and such proxy may be granted in writing, by means of electronic transmission or as otherwise permitted by Applicable Law. Any such proxy shall be filed in accordance with the procedure established for the meeting. For purposes of these Bylaws, the term “electronic transmission” means any form of communication not directly involving the physical transmission of paper that creates a record that may be retained, retrieved and reviewed by a recipient thereof and that may be directly reproduced in paper form by such a recipient through an automated process. Any copy, facsimile telecommunication or other reliable reproduction of the writing or transmission created pursuant to this paragraph may be substituted or used in lieu of the original writing or transmission for any and all purposes for which the original writing or transmission could be used, provided that such copy, facsimile telecommunication or other reproduction shall be a complete reproduction of the entire original writing or transmission.

(b) The Board of Directors may, and to the extent required by Applicable Law, shall, in advance of any meeting of stockholders of the Corporation, appoint one or more inspectors to act at the meeting and make a written report thereof. The Board of Directors may designate one or more alternate inspectors to replace any inspector who fails to act.

Section 1.10 Conduct of a Meeting. To the fullest extent permitted by Applicable Law, the Board of Directors shall have full power and authority concerning the manner of conducting any meeting of the stockholders of the Corporation, including the determination of Persons entitled to vote, the existence of a quorum, the satisfaction of the requirements of these Bylaws and the Certificate of Incorporation, the conduct of voting, the validity and effect of any proxies and the determination of any controversies, votes or challenges arising in connection with or during the meeting or voting. The Board of Directors shall designate a Person to serve as chairman of any meeting and shall further designate a Person to take the minutes of any meeting. All minutes shall be kept with the records of the Corporation maintained by the Corporation. The Board of Directors may make such other regulations consistent with Applicable Law, the Certificate of Incorporation and these Bylaws as it may deem advisable concerning the conduct of any meeting of the stockholders of the Corporation, including regulations in regard to the appointment of proxies, the appointment and duties of inspectors of votes, the submission and examination of proxies and other evidence of the right to vote.

Section 1.11 Action Without a Meeting. Except as otherwise provided in the Certificate of Incorporation, including any certificate of designation relating to any series of Preferred Stock, any action required or permitted to be taken by the stockholders may only be taken at a meeting of stockholders and may not be taken by written consent.

Section 1.12 Notice of Stockholder Business and Nominations.

(a) Subject to the Shareholder Agreement (including Section [●] thereof) and the rights of the holders of any series of Preferred Stock, nominations of Persons for election to the Board of Directors and the proposal of other business to be considered by the stockholders may be made at an annual meeting of stockholders only (i) pursuant to the Corporation’s notice of meeting (or any supplement thereto) delivered pursuant to Section 1.03, (ii) by or at the direction of the Board of Directors or any authorized committee thereof or (iii) by any stockholder of the Corporation who was a stockholder of record of the Corporation at the time the notice provided for in this Section 1.12 is delivered to the Secretary, who is entitled to vote at the meeting and who complies with the notice procedures set forth in this Section 1.12. Notwithstanding the first sentence of this Section 1.12(a), nominations may be made by any Eligible Stockholder (as defined below) who complies with Section 1.13 of these Bylaws in accordance with the terms and conditions set forth therein.

 

E-4


Table of Contents

(b) No stockholder may bring any business before an annual meeting unless such stockholder (i) is entitled to propose business to be brought before an annual meeting of stockholders under Delaware law, (ii) is entitled to vote at the annual meeting on such business, (iii) has complied with the notice procedures set forth in paragraphs (c) and (d) of this Section 1.12, (iv) was a stockholder of record as of the time such notice is delivered to the Secretary and (v) is a stockholder of record as of the record date for notice and voting at the annual meeting and as of the date of the annual meeting. Where any stockholder is entitled to bring any such business before an annual meeting in accordance with the first sentence of this Section 1.12(b), such stockholder may bring such business notwithstanding the first sentence of Section 1.12(a).

(c) Except as provided in the Shareholder Agreement (including Section [●] thereof), for nominations or other business to be properly brought before an annual meeting by a stockholder pursuant to Section 1.12(a)(iii) or Section 1.12(b), respectively, the stockholder must have given timely notice thereof in writing to the Secretary and such business must constitute a proper matter for action by stockholders. To be timely, a stockholder’s notice shall be delivered to the Secretary at the principal executive offices of the Corporation not less than ninety (90) days nor more than one hundred twenty (120) days prior to the first anniversary of the preceding year’s annual meeting (which date of the preceding year’s annual meeting shall, for purposes of the Corporation’s first annual meeting of stockholders after the effective date of these Bylaws, be deemed to have occurred on the date of the [2021] annual meeting of stockholders of [Apollo Global Management, Inc.]1); provided, however, that in the event that the date of the annual meeting is advanced by more than thirty (30) days, or delayed by more than seventy (70) days, from the anniversary date of the previous year’s meeting, or if no annual meeting was held in the preceding year, notice by the stockholder to be timely must be so delivered not earlier than one hundred twenty (120) days prior to such annual meeting and not later than the close of business on the later of the 90th day prior to such annual meeting or the 10th day following the day on which public announcement of the date of such meeting is first made. Public announcement of an adjournment or postponement of an annual meeting shall not commence a new time period (or extend any time period) for the giving of a stockholder’s notice.

(d) Such stockholder’s (the “Proponent”) notice shall set forth:

(i) as to each person whom the Proponent proposes to nominate for election as a Director (each, a “Stockholder Nominee”): (A) all information relating to such Stockholder Nominee that is required to be disclosed in solicitations of proxies for election of directors in an election contest, or is otherwise required, in each case pursuant to and in accordance with Section 14(a) of the Exchange Act, and the rules and regulations promulgated thereunder; (B) such Stockholder Nominee’s written consent to being named in the Corporation’s proxy statement as a nominee of the Proponent and to serving as a Director if elected; (C) a completed and signed written questionnaire with respect to the background and qualification of such Stockholder Nominee and the background of any other person or entity on whose behalf the nomination is being made (which questionnaire shall be provided by the Secretary upon written request); (D) information as necessary to permit the Board of Directors to determine if such Stockholder Nominee (1) is independent under, and satisfies the audit, compensation or other board committee independence requirements under, applicable rules and listing standards of the National Securities Exchange on which the capital stock of the Corporation is listed for trading, any applicable rules of the SEC or any other regulatory body with jurisdiction over the Corporation, or any publicly disclosed standards used by the Board of Directors in determining and disclosing the independence of the Directors and members of committees of the Board of Directors, (2) is not or has not been, within the past three (3) years, an officer or director of a competitor, as defined in Section 8 of the Clayton Antitrust Act of 1914, as amended from time to time, or (3) is not a named subject of a pending criminal proceeding (excluding traffic violations and other minor offenses) or has been convicted in a criminal proceeding within the past ten (10) years, and (E) a written representation and agreement (in the form provided by the Secretary) that such person (1) is not and will not become a party to (x) any agreement, arrangement or understanding with, and has not given any commitment or assurance to, any person or entity as to how such person will act or vote as a

 

1 

Note to Draft: To refer to historic AGM entity.

 

E-5


Table of Contents

Director on any issue or question (a “Voting Commitment”) that has not been disclosed to the Corporation or (y) any Voting Commitment that could limit or interfere with such person’s ability to comply with such person’s fiduciary duties as a Director under Applicable Law, (2) is not and will not become a party to any agreement, arrangement or understanding with any person or entity other than the Corporation with respect to any direct or indirect compensation, reimbursement or indemnification in connection with service or action as a Director that has not been disclosed to the Corporation, (3) will comply with all applicable publicly disclosed corporate governance, conflict of interest, confidentiality and stock ownership and trading and other policies and guidelines of the Corporation that are applicable to Directors and (4) currently intends to serve as a Director for the full term for which he or she is standing for election;

(ii) as to any other business that the Proponent proposes to bring before the meeting, a brief description of the business desired to be brought before the annual meeting, the text of the proposal or business (including the text of any resolutions proposed for consideration and in the event that such business includes a proposal to amend these Bylaws, the language of the proposed amendment), the reasons for conducting such business at the annual meeting and any material interest of such Proponent, any Stockholder Associated Person, if any, on whose behalf the proposal is made, or any of their affiliates or associates, in such business, including any anticipated benefit therefrom to such Proponent, Stockholder Associated Person or their affiliates or associates; and

(iii) as to the Proponent and any Stockholder Associated Person of such Proponent (A) the name and address of such Proponent, as they appear on the Corporation’s books and records, and of such Stockholder Associated Person, (B) the class or classes or series and number of shares of stock of the Corporation which are, directly or indirectly, Beneficially Owned and owned of record by such Proponent and Stockholder Associated Person, (C) a representation that the Proponent (x) is a holder of record of the stock of the Corporation at the time of the giving of the notice, (y) will be entitled to vote at such meeting on the proposal of such business or such nomination such Proponent intends to bring before the annual meeting and (z) will appear in person or by proxy at the annual meeting to propose such business or nomination, (D) a representation whether the Proponent or Stockholder Associated Person, if any, will be or is part of a group which will (x) deliver a proxy statement and/or form of proxy to holders of at least the percentage of the voting power of the Corporation’s outstanding shares of capital stock required to approve or adopt the proposal or elect the nominee and/or (y) otherwise solicit proxies or votes from stockholders in support of such proposal or nomination, (E) a certification regarding whether such Proponent and Stockholder Associated Person, if any, have complied with all applicable federal, state and other legal requirements in connection with the Proponent’s and/or Stockholder Associated Person’s acquisition of shares of stock or other securities of the Corporation and/or the Proponent’s and/or Stockholder Associated Person’s acts or omissions as a stockholder of the Corporation, (F) a description of any agreement, arrangement or understanding with respect to the nomination or proposal between or among such Proponent and/or Stockholder Associated Person, any of their respective affiliates or associates, and any others (including their names) acting in concert with any of the foregoing, (G) a description of any agreement, arrangement or understanding with respect to the nomination or proposal between or among such Proponent and/or Stockholder Associated Person, any of their respective affiliates or associates, and any others acting in concert with any of the foregoing, including, in the case of a nomination, the nominee, (H) a description of any agreement, arrangement or understanding (including any derivative or short positions, profit interests, options, warrants, convertible securities, stock appreciation or similar rights, hedging transactions, and borrowed or loaned shares) that has been entered into as of the date of the Proponent’s notice by, or on behalf of, such Proponent and such Stockholder Associated Persons, whether or not such instrument or right shall be subject to settlement in underlying shares of capital stock of the Corporation, the effect or intent of which is to mitigate loss to, manage risk or benefit of share price changes for, or increase or decrease the voting power of, such Proponent or such Stockholder Associated Person, with respect to securities of the Corporation and (I) any other information relating to such Proponent and Stockholder Associated Person, if any, required to be disclosed in a proxy statement or other filings required to be made in connection with solicitations of proxies for, as applicable, the proposal and/or for the election of directors in an election contest pursuant to and in accordance with Section 14(a) of the Exchange Act and the rules and regulations promulgated thereunder (such information

 

E-6


Table of Contents

specified in the foregoing clause (iii), the “Stockholder Information”). The Corporation may require any proposed nominee or any Proponent to furnish such other information as the Corporation may reasonably request with ten (10) days of such request. A Proponent shall update and supplement such notice from time to time to the extent necessary so that the information provided or required to be provided in such notice shall be true and correct (x) as of the record date for determining the stockholders entitled to notice of the meeting and (y) as of the date that is fifteen (15) days prior to the meeting or any adjournment or postponement thereof, provided that if the record date for determining the stockholders entitled to vote at the meeting is less than fifteen (15) days prior to the meeting or any adjournment or postponement thereof, the information shall be supplemented and updated as of such later date. Any such update and supplement shall be delivered in writing to the Secretary at the principal executive offices of the Corporation not later than five (5) days after the record date for determining the stockholders entitled to notice of the meeting (in the case of any update and supplement required to be made as of the record date for determining the stockholders entitled to notice of the meeting), not later than ten (10) days prior to the date for the meeting or any adjournment or postponement thereof (in the case of any update or supplement required to be made as of fifteen (15) days prior to the meeting or adjournment or postponement thereof) and not later than five (5) days after the record date for determining the stockholders entitled to vote at the meeting, but no later than the day prior to the meeting or any adjournment or postponement thereof (in the case of any update and supplement required to be made as of a date less than fifteen (15) days prior to the date of the meeting or any adjournment or postponement thereof). For purposes hereof, a “Stockholder Associated Person” means with respect to any stockholder of the Corporation, (x) any other Beneficial Owner of stock of the Corporation that are owned by such stockholder and (y) any person that directly, or indirectly through one or more intermediaries, controls, or is controlled by, or is under common control with, the stockholder or such Beneficial Owner.

(e) Except as provided in Section 1.12(g), Section 1.12(h) and Section 1.12(i) and subject to the Shareholder Agreement (including Section [●] thereof) and the rights of the holders of any series of Preferred Stock, only such Persons who are nominated in accordance with the procedures set forth in Section 1.12(a) or Section 1.13 of these Bylaws shall be eligible to serve as directors and only such business shall be conducted at an annual meeting of stockholders as shall have been brought before the meeting in accordance with the procedures set forth in this Section 1.12. Except as otherwise provided by law, the Certificate of Incorporation or these Bylaws, the Board of Directors or the chairman of the meeting shall, in addition to making any other determination that may be appropriate for the conduct of the annual meeting of stockholders, have the power and duty to determine whether a nomination or any business proposed to be brought before the meeting was made or proposed, as the case may be, in accordance with the procedures set forth in these Bylaws and, if any proposed nomination or business is not in compliance with these Bylaws, to declare that such defective proposal or nomination shall be disregarded. Notwithstanding the foregoing provisions of this Section 1.12, unless otherwise required by law, if the stockholder making a proposal or nomination (or a qualified representative of the stockholder) does not appear at the annual meeting of stockholders of the Corporation to present such business, such nomination shall be disregarded or such proposed business shall not be transacted, notwithstanding that proxies in respect of such vote may have been received by the Corporation. For purposes of this Section 1.12 and Section 1.13 of these Bylaws, to be considered a qualified representative of the stockholder, a Person must be a duly authorized officer, manager or partner of such stockholder or must be authorized by a writing executed by such stockholder or an electronic transmission delivered by such stockholder to act for such stockholder as proxy at the annual meeting of stockholders and such Person must produce such writing or electronic transmission, or a reliable reproduction of the writing or electronic transmission, at the annual meeting of stockholders.

(f) For purposes of this Section 1.12, public announcement may be made by any means permitted by Applicable Law, including disclosure in a press release, on the website of the Corporation or in a document publicly filed with the SEC pursuant to the Exchange Act and the rules and regulations of the SEC thereunder.

(g) Notwithstanding the foregoing provisions of this Section 1.12, a stockholder shall also comply with all applicable requirements of the Exchange Act and the rules and regulations promulgated thereunder with respect to the matters set forth in this Section 1.12; provided, however, that, to the fullest extent permitted by

 

E-7


Table of Contents

law, any references in these Bylaws to the Exchange Act or the rules and regulations promulgated thereunder are not intended to and shall not limit any requirements applicable to nominations or proposals as to any business to be considered pursuant to these Bylaws and, except for nominations made pursuant to Section 1.13 of these Bylaws, compliance with Section 1.12(a) or Section 1.12(b) shall be the exclusive means for a stockholder to make nominations or submit other business, as the case may be, to the extent permitted pursuant to Section 1.12(a) or Section 1.12(b).

(h) Notwithstanding anything in the second sentence of Section 1.12(c) to the contrary, in the event that the number of directors to be elected to the Board of Directors at the annual meeting is increased effective after the time period for which nominations would otherwise be due under Section 1.12(c) and there is no public announcement by the Corporation naming the nominees for the additional directorships at least one hundred (100) days prior to the first anniversary of the preceding year’s annual meeting (which date of the preceding year’s annual meeting shall, for purposes of the Corporation’s first annual meeting of stockholders after the effective date of these Bylaws, be deemed to have occurred on the date of the [2021] annual meeting of stockholders of [Apollo Global Management, Inc.]2), a stockholder’s notice required by this Section 1.12 shall also be considered timely, but only with respect to nominees for the additional directorships, if it shall be delivered in writing to the Secretary at the principal executive offices of the Corporation not later than the close of business on the tenth (10th) day following the day on which such public announcement is first made by the Corporation.

(i) Notwithstanding anything to the contrary contained in the provisions of this Section 1.12, the holders of any series of Preferred Stock shall not be subject to the notice procedures or other requirements set forth in this Section 1.12.

Section 1.13 Proxy Access.

(a) Whenever the Board of Directors solicits proxies with respect to the election of directors at an annual meeting of stockholders, subject to the provisions of this Section 1.13, the Corporation shall include in its proxy statement, on its form proxy and on any ballot distributed at such annual meeting, in addition to any persons nominated for election by the Board of Directors or any committee thereof, the name, together with the Required Information (as defined below), of any Stockholder Nominee nominated to the Board of Directors by a stockholder or group of no more than five (5) stockholders that satisfies the requirements of this Section 1.13 (such stockholder or stockholder group, including each member thereof to the extent the context requires, the “Eligible Stockholder”), and who expressly elects at the time of providing the notice required by this Section 1.13 (the “Notice of Proxy Access Nomination”) to have its nominee(s) included in the Corporation’s proxy materials pursuant to this Section 1.13. For purposes of this Section 1.13, in calculating the number of stockholders in a group seeking to qualify as an Eligible Stockholder, two or more funds that are (i) under common management and investment control, (ii) under common management and funded primarily by the same employer, or (iii) a “group of investment companies” as such term is defined in Section 12(d)(1)(G)(ii) of the Investment Company Act of 1940, as amended, shall be counted as one stockholder. In the event that the Eligible Stockholder consists of a group of stockholders, any and all requirements and obligations for an individual Eligible Stockholder that are set forth in these Bylaws, including the Minimum Holding Period, shall apply to each member of such group; provided, however, that the Required Ownership Percentage shall apply to the ownership of the group in the aggregate. For purposes of this Section 1.13, the “Required Information” that the Corporation will include in its proxy statement is the information provided to the Secretary concerning the Stockholder Nominee and the Eligible Stockholder that is required to be disclosed in the Corporation’s proxy statement by the regulations promulgated under the Exchange Act, and if the Eligible Stockholder so elects, a written statement of the Eligible Stockholder (or, in the case of a group, a written statement of the group), not to exceed 500 words, in support of the Stockholder Nominee(s)’ candidacy (the “Statement”). Notwithstanding anything to the contrary contained in this Section 1.13, the Corporation may omit from its proxy materials any

 

2 

Note to Draft: To refer to historic AGM entity.

 

E-8


Table of Contents

information or Statement (or portion thereof) that it, in good faith, believes is untrue in any material respect (or omits to state a material fact necessary in order to make the statements made, in light of the circumstances under which they are made, not misleading) or would violate any Applicable Law or regulation, and the Corporation may solicit against, and include in the proxy statement its own statement relating to, any Stockholder Nominee.

(b) To be timely, the Notice of Proxy Access Nomination must be addressed to the Secretary and received by the Secretary (1) no earlier than one hundred fifty (150) days and no later than one hundred twenty (120) days before the anniversary of the date that the Corporation issued its proxy statement for the previous year’s annual meeting of stockholders (which date shall, for purposes of the Corporation’s first annual meeting of stockholders after the effective date of these Bylaws, be deemed to have occurred on the first anniversary of the date that [Apollo Global Management, Inc.]3 issued its proxy statement for the [2021] annual meeting of stockholders of [Apollo Global Management, Inc.]4) or (2) in the case of such notice for a Stockholder Nominee who currently serves as a director of the Corporation, within twenty (20) days after the Board of Directors nominates directors for the next annual meeting.

(c) For purposes of this Section 1.13, an Eligible Stockholder shall be deemed to “own” only those outstanding shares of Common Stock of the Corporation as to which the stockholder possesses both:

(A) the full voting and investment rights pertaining to the shares; and

(B) the full economic interest in (including the opportunity for profit from and risk of loss on) such shares;

provided, that the number of shares calculated in accordance with clauses (i) and (ii) shall not include any shares:

(x) sold by such stockholder or any of its affiliates in any transaction that has not been settled or closed, including any short sale;

(y) borrowed by such stockholder or any of its affiliates for any purposes or purchased by such stockholder or any of its affiliates pursuant to an agreement to resell; or

(z) subject to any option, warrant, forward contract, swap, contract of sale, other derivative or similar agreement entered into by such stockholder or any of its affiliates, whether any such instrument or agreement is to be settled with shares or with cash based on the notional amount or value of shares of outstanding Common Stock of the Corporation, in any such case which instrument or agreement has, or is intended to have, or if exercised by either party would have, the purpose or effect of:

(1) reducing in any manner, to any extent or at any time in the future, such stockholder’s or its affiliates’ full right to vote or direct the voting of any such shares; and/or

(2) hedging, offsetting or altering to any degree any gain or loss realized or realizable from maintaining the full economic ownership of such shares by such stockholder or its affiliates.

A stockholder shall “own” shares held in the name of a nominee or other intermediary so long as the stockholder retains the right to instruct how such shares are voted with respect to the election of directors and, with respect to any shares of Common Stock of the Corporation, possesses the full economic interest in the shares. A stockholder’s ownership of shares shall be deemed to continue during any period in which the stockholder has delegated any voting power by means of a proxy, power of attorney or other instrument or arrangement which is revocable at any time by the stockholder. A stockholder’s ownership of shares shall be

 

3 

Note to Draft: To refer to historic AGM entity.

4 

Note to Draft: To refer to historic AGM entity.

 

E-9


Table of Contents

deemed to continue during any period in which the stockholder has loaned such shares provided that the stockholder has the power to recall such loaned shares on three (3) business days’ notice, has recalled such loaned shares as of the date of the Notice of Proxy Access Nomination and holds such shares through the date of the annual meeting. The terms “owned,” “owning” and other variations of the word “own” shall have correlative meanings. Whether outstanding shares of Common Stock of the Corporation are “owned” for these purposes shall be determined by the Board of Directors or any committee thereof, in each case, in its sole discretion. For purposes of this Section 1.13, the term “affiliate” or “affiliates” shall have the meaning ascribed thereto under the rules and regulations of the Exchange Act. An Eligible Stockholder shall include in its Notice of Proxy Access Nomination the number of shares it is deemed to own for the purposes of this Section 1.13.

(d) In order to make a nomination pursuant to this Section 1.13, an Eligible Stockholder must have owned (as defined above) the Required Ownership Percentage (as defined below) in voting power of the Corporation’s outstanding Common Stock (the “Required Shares”) continuously for the Minimum Holding Period (as defined below) as of both the date the Notice of Proxy Access Nomination is received by the Secretary in accordance with this Section 1.13 and the record date for determining the stockholders entitled to vote at the annual meeting and must continue to own the Required Shares through the meeting date. For purposes of this Section 1.13, the “Required Ownership Percentage” shall be 25% or more. For purposes of this Section 1.13, the “Minimum Holding Period” is three (3) years and in the event that the Effective Time has occurred less than three (3) years prior to the relevant date of determination, (i) with respect to any share of Common Stock received by an Eligible Stockholder pursuant to the Merger Agreement and continuously owned by an Eligible Stockholder from and after the AGM Effective Time or AHL Effective Time, such Eligible Stockholder shall be deemed to have continuously owned such share through the period immediately prior to the AGM Effective Time or AHL Effective Time, as applicable, during which such Eligible Stockholder continuously owned the share of Class A common stock of [Apollo Global Management, Inc.]5 or the Class A common share of Athene Holding Ltd., as applicable, converted into such share, (ii) with respect to any share of Common Stock received by an Eligible Stockholder pursuant to the Unit Transfer Agreement and continuously owned by an Eligible Stockholder from and after the Effective Time, such Eligible Stockholder shall be deemed to have continuously owned such share through the period immediately prior to the Effective Time during which such Eligible Stockholder continuously Beneficially Owned the Operating Group Unit that was transferred in exchange for such share and (iii) with respect to any share of Common Stock continuously owned by an Eligible Stockholder from and after the Conversion Effective Time (after giving effect to the foregoing clause (i) with respect to any share of Common Stock issued upon the conversion of any share of Class A common stock of [Apollo Global Management, Inc.]6 pursuant to the Merger Agreement), such Eligible Stockholder shall be deemed to have continuously owned such share through the period immediately prior to the Conversion Effective Time during which such Eligible Stockholder continuously owned the Class A Common Share converted into such share of Class A common stock of [Apollo Global Management, Inc.]7 Within the time period specified in this Section 1.13 for delivering the Notice of Proxy Access Nomination, an Eligible Stockholder must provide the following information in writing to the Secretary:

(i) one or more written statements from the record holder of the shares (and from each intermediary through which the shares are or have been held during the Minimum Holding Period) verifying that, as of a date within seven (7) calendar days prior to the date the Notice of Proxy Access Nomination is delivered to, or mailed to and received by, the Secretary, the Eligible Stockholder owns, and has owned continuously for the Minimum Holding Period, the Required Shares, and the Eligible Stockholder’s agreement to provide, within five (5) business days after the record date for the annual meeting, written statements from the record holder and intermediaries verifying the Eligible Stockholder’s continuous ownership of the Required Shares through the record date;

 

5 

Note to Draft: To refer to historic AGM entity.

6 

Note to Draft: To refer to historic AGM entity.

7 

Note to Draft: To refer to historic AGM entity.

 

E-10


Table of Contents

(ii) a copy of the Schedule 14N that has been filed with the SEC as required by Rule 14a-18 under the Exchange Act;

(iii) the information, representations and agreements that are the same as those that would be required to be set forth in a stockholder’s notice of nomination pursuant to Section 1.12(d) of these Bylaws;

(iv) the consent of each Stockholder Nominee to being named in the Corporation’s proxy statement as a nominee and to serving as a director if elected;

(v) a representation that the Eligible Stockholder:

(A) (i) continuously owned Required Shares having at least the Required Ownership Percentage in voting power of all outstanding shares of Common Stock of the Corporation and (ii) acquired the Required Shares in the ordinary course of business and not with the intent to change or influence control at the Corporation, and does not presently have such intent,

(B) presently intends to maintain qualifying ownership of the Required Shares through the date of the annual meeting,

(C) has not nominated and will not nominate for election any individual as a director at the annual meeting, other than its Stockholder Nominee(s),

(D) has not engaged and will not engage in, and has not and will not be a “participant” in another person’s, “solicitation” within the meaning of Rule 14a-1(l) under the Exchange Act in support of the election of any individual as a director at the annual meeting, other than its Stockholder Nominee(s) or a nominee of the Board of Directors,

(E) agrees to comply with all Applicable Laws and regulations with respect to any solicitation in connection with the meeting or applicable to the filing and use, if any, of soliciting material,

(F) will provide facts, statements and other information in all communications with the Corporation and its stockholders that are or will be true and correct in all material respects and do not and will not omit to state a material fact necessary in order to make the statements made, in light of the circumstances under which they were made, not misleading, and

(G) as to any two or more funds whose shares are aggregated to count as one stockholder for the purpose of constituting an Eligible Stockholder, within five (5) business days after the date of the Notice of Proxy Access Nomination, will provide to the Corporation documentation reasonably satisfactory to the Corporation that demonstrates that the funds satisfy the requirements of the second sentence of Section 1.13(a);

(vi) a representation as to the Eligible Stockholder’s intentions with respect to maintaining qualifying ownership of the Required Shares for at least one (1) year following the annual meeting;

(vii) an undertaking that the Eligible Stockholder agrees to:

(A) assume all liability stemming from any legal or regulatory violation arising out of the Eligible Stockholder’s communications with the stockholders of the Corporation or out of the information that the Eligible Stockholder provided to the Corporation;

(B) indemnify and hold harmless the Corporation and each of its directors, officers and employees individually against any liability, loss or damages in connection with any threatened or pending

 

E-11


Table of Contents

action, suit or proceeding, whether legal, administrative or investigative, against the Corporation or any of its directors, officers or employees arising out of any nomination submitted by the Eligible Stockholder pursuant to this Section 1.13; and

(C) file with the SEC any solicitation or other communication with the Corporation’s stockholders relating to the meeting at which the Stockholder Nominee will be nominated, regardless of whether any such filing is required under Regulation 14A of the Exchange Act or whether any exemption from filing is available thereunder; and

(viii) in the case of a nomination by a group of stockholders that together is an Eligible Stockholder, the designation by all group members of one group member that is authorized to act on behalf of all such members with respect to the nomination and matters related thereto, including withdrawal of the nomination.

(e) Within the time period specified in this Section 1.13 for delivering the Notice of Proxy Access Nomination, a Stockholder Nominee must deliver to the Secretary (which shall be deemed to be part of the Notice of Proxy Access Nomination for purposes of this Section 1.13):

(i) the information required with respect to persons whom a stockholder proposes to nominate for election or reelection as a director by Section 1.12(d) of these Bylaws; and

(ii) a written representation and agreement that such person:

(A) will act as a representative of all of the stockholders of the Corporation while serving as a director;

(B) is not and will not become a party to (1) any Voting Commitment that has not been disclosed to the Corporation or (2) any Voting Commitment that could limit or interfere with such Stockholder Nominee’s ability to comply, if elected as a director of the Corporation, with such Stockholder Nominee’s fiduciary duties under Applicable Law;

(C) is not or will not become a party to any agreement, arrangement or understanding with any person or entity other than the Corporation with respect to direct or indirect compensation, reimbursement or indemnification in connection with service or action as a director of the Corporation that has not been disclosed to the Corporation;

(D) will comply with all applicable publicly disclosed corporate governance, conflict of interest, confidentiality and stock ownership and trading policies and guidelines of the Corporation, as well as the applicable provisions of these Bylaws; and

(E) will provide facts, statements and other information in all communications with the Corporation and its stockholders that are or will be true and correct in all material respects (and shall not omit to state a material fact necessary in order to make the statements made, in light of the circumstances under which they were made, not misleading).

At the request of the Corporation, the Stockholder Nominee(s) must submit all completed and signed questionnaires required of directors and officers of the Corporation. The Corporation may request such additional information as necessary to permit the Board of Directors to determine if each Stockholder Nominee satisfies the requirements of this Section 1.13 or, in the event a Stockholder Nominee is not currently serving as a director on the Board of Directors, such Stockholder Nominee is independent under, and satisfies the audit, compensation or other board committee independence requirements under, applicable rules and listing standards of the National Securities Exchange on which the capital stock of the Corporation is listed for trading, any applicable rules of the

 

E-12


Table of Contents

SEC or any other regulatory body with jurisdiction over the Corporation, or any publicly disclosed standards used by the Board of Directors in determining and disclosing the independence of the Directors and members of committees of the Board of Directors.

(f) In the event that any information or communications provided by the Eligible Stockholder or the Stockholder Nominee to the Corporation or its stockholders ceases to be true and correct in all material respects or omits a material fact necessary to make the statements made, in light of the circumstances under which they were made, not misleading, each Eligible Stockholder or Stockholder Nominee, as the case may be, shall promptly notify the Secretary of any defect in such previously provided information and of the information that is required to correct any such defect.

(g) The Corporation shall not be required to include, pursuant to this Section 1.13, a Stockholder Nominee in its proxy materials for any meeting of stockholders, any such nomination shall be disregarded and no vote on such Stockholder Nominee will occur, notwithstanding that proxies in respect of such vote may have been received by the Corporation:

(i) if such Stockholder Nominee is not currently serving as a director on the Board of Directors and the Secretary receives a notice (whether or not subsequently withdrawn) that a stockholder has nominated any person for election to the Board of Directors pursuant to the advance notice requirements for stockholder nominees for director set forth in Section 1.12(d) of these Bylaws;

(ii) if the Eligible Stockholder who has nominated such Stockholder Nominee has engaged in or is currently engaged in, or has been or is a “participant” in another person’s, “solicitation” within the meaning of Rule 14a-1(l) under the Exchange Act in support of the election of any individual as a director at the annual meeting other than its Stockholder Nominee(s) or a nominee of the Board of Directors;

(iii) if such Stockholder Nominee is not currently serving as a director on the Board of Directors and such Stockholder Nominee is not independent under the listing standards of each principal U.S. exchange upon which the Common Stock of the Corporation is listed, any applicable rules of the SEC and any publicly disclosed standards used by the Board of Directors in determining and disclosing independence of the Corporation’s directors, in each case as determined by the Board of Directors in its sole discretion;

(iv) whose election as a member of the Board of Directors would cause the Corporation to be in violation of these Bylaws, the Certificate of Incorporation, the rules and listing standards of the principal U.S. exchanges upon which the Common Stock of the Corporation is traded, or any applicable state or federal law, rule or regulation;

(v) who is or has been, within the past three (3) years, an officer or director of a competitor, as defined for purposes of Section 8 of the Clayton Antitrust Act of 1914;

(vi) who is a named subject of a pending criminal proceeding (excluding traffic violations and other minor offenses) or has been convicted in such a criminal proceeding within the past ten (10) years;

(vii) who is subject to any order of the type specified in Rule 506(d) of Regulation D promulgated under the Securities Act of 1933, as amended;

(viii) if such Stockholder Nominee or the applicable Eligible Stockholder shall have provided information to the Corporation in respect to such nomination that was untrue in any material respect or omitted to state a material fact necessary in order to make the statement made, in light of the circumstances under which they were made, not misleading, as determined by the Board of Directors or any committee thereof, in each case, in its sole discretion; or

 

E-13


Table of Contents

(ix) the Eligible Stockholder or applicable Stockholder Nominee breaches or fails to comply with its obligations pursuant to these Bylaws, including, but not limited to, this Section 1.13 and any agreement, representation or undertaking required by this Section 1.13.

(h) Notwithstanding anything to the contrary set forth herein, the Board of Directors or the chairman of the meeting of stockholders shall declare a nomination by an Eligible Stockholder to be invalid, and such nomination shall be disregarded notwithstanding that proxies in respect of such vote may have been received by the Corporation, if:

(i) the Stockholder Nominee(s) and/or the applicable Eligible Stockholder shall have breached its or their obligations under this Section 1.13, as determined by the Board of Directors or the chairman of the meeting of stockholders, in each case, in its or his sole discretion; or

(ii) the Eligible Stockholder (or a qualified representative thereof) does not appear at the meeting of stockholders to present any nomination pursuant to this Section 1.13.

(i) The Board of Directors (or any other person or body authorized by the Board of Directors) shall have the exclusive power and authority to interpret the provisions of this Section 1.13 of these Bylaws and make all determinations deemed necessary or advisable in connection with this Section 1.13 to any person, facts or circumstances. All such actions, interpretations and determinations that are done or made by the Board of Directors (or any other person or body authorized by the Board of Directors) shall be final, conclusive and binding on the Corporation, the stockholders and all other parties.

(j) No stockholder shall be permitted to join more than one group of stockholders to become an Eligible Stockholder for purposes of nominations pursuant to this Section 1.13 per each annual meeting of stockholders.

(k) Except as provided in the Shareholder Agreement (including Section [●] thereof), this Section 1.13 shall be the exclusive method for stockholders to include nominees for director in the Corporation’s proxy materials.

ARTICLE II

BOARD OF DIRECTORS

Section 2.01 General. Except as otherwise provided in the DGCL or the Certificate of Incorporation, the business and affairs of the Corporation shall be managed by or under the direction of the Board of Directors.

Section 2.02 Number of Directors, Election, Removal. The total number of Directors constituting the Board of Directors shall be fixed in the manner provided in the Certificate of Incorporation and in compliance with the terms and conditions of the Shareholder Agreement (including Section [●] thereof). Directors shall be elected and removed in the manner provided in the Certificate of Incorporation and in compliance with the terms and conditions of the Shareholder Agreement (including Section [●] thereof).

Section 2.03 Resignations. Any Director may resign at any time by giving notice of such Director’s resignation in writing or by electronic transmission to the Corporation. Any such resignation shall take effect at the time specified therein, or if the time when it shall become effective shall not be specified therein, then it shall take effect immediately upon receipt by the Corporation of such resignation. Subject to the immediately following sentence, unless otherwise specified therein, the acceptance of such resignation shall not be necessary to make it effective. If a Director is not elected by a majority of the votes cast as provided in Section 6.03 of the Certificate of Incorporation, such Director shall offer to tender his or her resignation to the Board of Directors.

 

E-14


Table of Contents

The Nominating & Corporate Governance Committee of the Board of Directors will make a recommendation to the Board of Directors on whether to accept or reject the resignation, or whether other action should be taken. The Board of Directors will act on the Nominating & Corporate Governance Committee’s recommendation and publicly disclose its decision and the rationale behind it within ninety (90) days from the date of the certification of the election results. The Director who tenders his or her resignation will not participate in the Board of Directors’ decision.

Section 2.04 Vacancies. Any vacancies and newly created directorships on the Board of Directors shall be filled in the manner provided in the Certificate of Incorporation and in compliance with the terms and conditions of the Shareholder Agreement (including Section [●] thereof).

Section 2.05 Regular Meetings. The Board of Directors may hold meetings, both regular and special, within or outside the State of Delaware. Regular meetings of the Board of Directors may be held without notice at such time and at such place as shall from time to time be determined by the Board of Directors.

Section 2.06 Special Meetings. Special meetings of the Board of Directors may be called by either the Chairman of the Board of Directors, the Lead Independent Director, the chief executive officer of the Corporation or, upon a resolution adopted by the Board of Directors, by the Secretary (or other officer of the Corporation if the Secretary is unavailable) on twenty-four (24) hours’ notice to each director, either personally or by telephone or by mail, facsimile, wireless or other form of recorded or electronic communication, or on such shorter notice as the person or persons calling such meeting may deem necessary or appropriate under the circumstances. Notice of any such meeting need not be given to any Director, however, if waived by such director in writing or by electronic transmission, or if such Director shall be present at such meeting, except if the director attends the meeting for the express purpose of objecting at the beginning of the meeting, to the transaction of any business because the meeting is not lawfully called or convened.

Section 2.07 Telephonic Meetings Permitted. Members of the Board of Directors, or any committee thereof, may participate in a meeting of the Board of Directors or such committee by means of conference telephone or other communications equipment by means of which all Persons participating in the meeting can hear each other, and such participation in a meeting shall constitute presence in person at such meeting.

Section 2.08 Quorum; Voting. At all meetings of the Board of Directors, a majority of the Directors then in office (but not fewer than one-third of the total number of authorized Directors (assuming no vacancies)) shall constitute a quorum for the transaction of business. At all meetings of any committee of the Board of Directors, the presence of a majority of Directors who are the authorized voting members of such committee (assuming no vacancies) shall constitute a quorum. Except as otherwise provided in the Certificate of Incorporation, the vote of a majority of the Directors or voting committee members present at any meeting at which there is a quorum shall be the act of the Board of Directors or such committee, as the case may be. If a quorum shall not be present at any meeting of the Board of Directors or any committee, a majority of the Directors or members, as the case may be, present thereat may adjourn the meeting from time to time without further notice other than announcement at the meeting.

Section 2.09 Organization. The Board of Directors may appoint a “Chairman” of the Board of Directors. If the Chairman appointed by the Board of Directors is not an Independent Director, the Board of Directors shall appoint one of its members who qualifies as an Independent Director to serve as “Lead Independent Director.” The Lead Independent Director shall preside over each executive session of the Independent Directors and have and perform such other duties as provided herein or as may be from time to time assigned by the Board of Directors and in accordance with the terms and conditions of the Shareholder Agreement (including Section [●] thereof). At each meeting of the Board of Directors, the Chairman of the Board of Directors or, in the Chairman of the Board of Directors’ absence, the Lead Independent Director, or in the Lead Independent Director’s absence, a Director chosen by a majority of the Directors present, shall act as chairman of the meeting. The Secretary shall act as secretary of each meeting of the Board of Directors. In case

 

E-15


Table of Contents

the Secretary of the Board of Directors shall be absent from any meeting of the Board of Directors, an assistant secretary shall perform the duties of secretary at such meeting; and in the absence from any such meeting of the Secretary and all assistant secretaries, the chairman of the meeting may appoint any person to act as secretary of the meeting.

Section 2.10 Action Without a Meeting. Unless otherwise restricted by the Certificate of Incorporation, any action required or permitted to be taken at any meeting by the Board of Directors or any committee thereof, as the case may be, may be taken without a meeting if a consent thereto is signed or transmitted electronically, as the case may be, by all members of the Board of Directors or of such committee, as the case may be. If then required by the DGCL, after any such action is taken, the writing or writings or electronic transmission or transmissions shall be filed with the minutes of proceedings of the Board of Directors or such committee. Such filing shall be in paper form if the minutes are maintained in paper form or shall be in electronic form if the minutes are maintained in electronic form.

Section 2.11 Committees. The Board of Directors may designate one (1) or more committees consisting of one (1) or more Directors of the Corporation, which, to the extent provided in such designation, shall have and may exercise, subject to the provisions of the DGCL, the Certificate of Incorporation and these Bylaws, the powers and authority of the Board of Directors. Such committee or committees shall have such name or names as may be determined from time to time by the Board of Directors. A majority of the total number of Directors constituting such committee (assuming no vacancies) may fix the time and place, if any, of its meetings and specify what notice thereof, if any, shall be given, unless the Board of Directors shall otherwise provide. The Board of Directors shall have power to change the members of any such committee at any time to fill vacancies, and to discharge any such committee, either with or without cause, at any time. The Secretary shall act as Secretary of any committee, unless otherwise provided by the Board of Directors or the committee. For so long as the Shareholder Agreement remains a valid and binding agreement of the Corporation, the Board of Directors shall designate an Executive Committee of the Board of Directors, the membership, rights, duties and operations of which shall be in compliance with the terms and conditions of the Shareholder Agreement (including Section [●] thereof).

Section 2.12 Committee Observers. Any committee of the Board of Directors may from time to time designate one or more individuals as observers of such committee (each, an “Observer”). Subject to the terms and conditions of the Shareholder Agreement (including Section [●] thereof), any Observer designated by a committee of the Board of Directors may be removed at any time with or without cause by a majority of the Directors comprising such committee. The designation of any individual as an Observer may be subject to policies and procedures that the applicable committee may from time to time prescribe and each Observer, by virtue of accepting his or her designation as such, agrees to be bound by the terms of this Section 2.12 and to maintain the confidentiality of all information such Observer obtains in connection with his or her designation or service as such (and, in connection therewith, to execute an agreement regarding the disclosure and use of confidential information and containing such other provisions regarding the Observer’s conduct in such form as may be provided to such Observer by the Corporation). Each Observer shall have such rights to attend meetings of the applicable committee and receive notices and materials provided to such committee as may be determined from time to time by such committee; provided, that any Observer may be excluded from any meeting or portion thereof, and that the Observer need not be given any notices, information or reports provided to the members of the applicable committee or other information or materials related thereto if (i) a majority of the members of such committee or (ii) the officer responsible for providing the notice, information or reports to such committee determines (x) that excluding the Observer or failing to give such notices, information or reports to such Observer is necessary or advisable to (1) preserve attorney-client, work product or similar privilege, (2) comply with the terms and conditions of confidentiality agreements with third parties or (3) comply with Applicable Law or (y) there exists, with respect to the subject of a meeting or the notices, information or reports provided to such committee, an actual or potential conflict of interest between the applicable committee, the Board of Directors or any other committee thereof or the Corporation, on the one hand, and such Observer, on the other hand. The rights of the Observers shall be limited to the rights expressly provided by the applicable committee (as may be

 

E-16


Table of Contents

further limited by the Certificate of Incorporation, the Bylaws or any agreement between the Corporation and the Observer and/or its affiliates), and no Observer shall have any rights as a director of the Corporation or member of any committee of the Board of Directors under the Certificate of Incorporation, these Bylaws, the DGCL, any such agreement or otherwise. For the avoidance of doubt, each Observer shall: (i) not be counted for purposes of determining whether a quorum is present at any meeting of any committee; (ii) not have the right to vote on any matter brought before a meeting of any committee or to participate in any action by consent in lieu of a meeting of any committee (and no vote or consent of any Observer shall be required for purposes of determining whether any matter has been approved by a committee); and (iii) shall not be entitled to any other rights or powers of directors of the Corporation or members of any committee under the Certificate of Incorporation, these Bylaws, the DGCL, Applicable Law or any agreement to which the Corporation is a party. Any Observer may resign as such at any time by delivering notice in writing or by electronic transmission of such termination to the Corporation. Such resignation shall take effect at the time specified in such notice or, if the time be not specified, upon receipt thereof by the Corporation.

ARTICLE III

OFFICERS

Section 3.01 Appointment, Selection and Designation of Officers. The Board of Directors may, from time to time as it deems advisable, select natural persons who are employees or agents of the Corporate Group Members and designate them as officers of the Corporation (the “Officers”) and assign titles (including, without limitation, “chief executive officer,” “president,” “chief operating officer,” “chief financial officer,” “chief administrative officer,” “chief compliance officer,” “principal accounting officer,” “chairman,” “senior chairman,” “executive vice chairman,” “vice chairman,” “vice president,” “treasurer,” “assistant treasurer,” “secretary,” “assistant secretary,” “general manager,” “senior managing director,” “managing director” and “director”) to any such persons. An Officer may be removed with or without cause by the Board of Directors. Any vacancies occurring in any office may be filled by the Board of Directors in the same manner as such officers are appointed and selected pursuant to this Section 3.01.

Section 3.02 Delegation of Duties. Unless the Board of Directors determines otherwise, if a title is one commonly used for officers of a corporation formed under the DGCL, the assignment of such title shall constitute the delegation to such Person of the authorities and duties that are normally associated with that office. Subject to any requirements set forth in the Certificate of Incorporation, the Board of Directors may delegate to any officer any of the Board of Director’s powers to the extent permitted by Applicable Law. Any delegation pursuant to this Section 3.02 may be revoked at any time by the Board of Directors.

Section 3.03 Officers as Agents. The officers, to the extent of their powers set forth under Applicable Law, the Certificate of Incorporation or these Bylaws or otherwise vested in them by action of the Board of Directors not inconsistent with Applicable Law, the Certificate of Incorporation or these Bylaws, are agents of the Corporation for the purpose of the Corporation’s business and the actions of the officers taken in accordance with such powers shall bind the Corporation.

ARTICLE IV

BOOKS, RECORDS, ACCOUNTING

Section 4.01 Records and Accounting. Any books and records maintained by or on behalf of the Corporation in the regular course of its business, including the record of the record holders of stock of the Corporation, books of account and records of Corporation proceedings, may be kept on, or by means of, or be in the form of, any information storage device, method, or one or more electronic networks or databases (including

 

E-17


Table of Contents

one or more distributed electronic networks or databases); provided, that the records so kept can be converted into clearly legible paper form within a reasonable time. The books of the Corporation shall be maintained, for financial reporting purposes, on an accrual basis in accordance with U.S. generally accepted accounting principles.

Section 4.02 Fiscal Year. The fiscal year for tax and financial reporting purposes of the Corporation shall be a calendar year ending December 31 unless otherwise required by the Code or permitted by Applicable Law.

ARTICLE V

DEFINITIONS

Section 5.01 Definitions. Terms used in these Bylaws and not defined herein shall have the meanings assigned to such terms in the Certificate of Incorporation. The following definitions shall be for all purposes, unless otherwise clearly indicated to the contrary, applied to the terms used in this Bylaws:

AGM Effective Time” has the meaning set forth in the Merger Agreement.

AHL Effective Time” has the meaning set forth in the Merger Agreement.

Conversion” means the conversion of Apollo Global Management, LLC, a Delaware limited liability company to [Apollo Global Management, Inc.]8 pursuant to the Certificate of Conversion filed with the Secretary of State of the State of Delaware on September 5, 2019.

Conversion Effective Time” means 12:01 a.m. Eastern Time on September 5, 2019.

Independent Director” means a Director who meets the then current independence standards required by each National Securities Exchange on which the capital stock of the Corporation is listed for trading.

Merger Agreement” means that certain Agreement and Plan of Merger, dated as of March 8, 2021, by and among Athene Holding Ltd., [Apollo Global Management, Inc.],9 Tango Holdings, Inc., Blue Merger Sub, Ltd. and Green Merger Sub, Inc.

National Securities Exchange” means an exchange registered with the SEC under Section 6(a) of the Exchange Act or any other exchange (domestic or foreign, and whether or not so registered) designated by the Board of Directors as a National Securities Exchange.

Operating Group Units” refers to units in the Apollo Operating Group, each of which represent one limited partnership or limited liability company interest, as applicable, in each of the limited partnerships or limited liability companies, as applicable, that comprise the Apollo Operating Group and any other securities issued or issuable in exchange for or with respect to such Operating Group Units (i) by way of a dividend, split or combination of shares or (ii) in connection with a reclassification, recapitalization, merger, consolidation or other reorganization; provided, however, that Operating Group Units shall not include any preferred units.

Unit Transfer Agreement” means the Unit Transfer Agreement, dated as of [●] [●], 20[21], as amended, restated, supplemented or otherwise modified from time to time by and among the Corporation, each member of the Apollo Operating Group and the other parties thereto.

 

8 

Note to Draft: To refer to historic AGM entity.

9 

Note to Draft: To refer to historic AGM entity.

 

E-18


Table of Contents

ARTICLE VI

MISCELLANEOUS

Section 6.01 Corporate Seal. The Board of Directors may provide a suitable seal, containing the name of the Corporation.

Section 6.02 Construction. For purposes of these Bylaws, unless the context otherwise requires, (i) section headings in these Bylaws are for convenience of reference only and shall not be given any substantive effect in limiting or otherwise construing any provision herein, (ii) words importing the singular include the plural and vice versa, (iii) pronouns of either gender or neuter shall include, as appropriate, the other pronoun forms, (iv) a reference to a clause, party, section, article, annex, exhibit or schedule is a reference to a clause or section of, or a party, annex, exhibit or schedule to these Bylaws, and a reference to these Bylaws includes any annex, exhibit and schedule hereto, (v) a reference to a statute, regulations, proclamation, ordinance or by law includes all statutes, regulations, proclamations, ordinances or bylaws amending, consolidating or replacing it, whether passed by the same or another Governmental Entity with legal power to do so, and a reference to a statute includes all regulations, proclamations, ordinances and bylaws issued under the statute, (vi) a reference to a document includes all amendments or supplements to, or replacements or novations of, that document, (vii) a reference to a party to a document includes that party’s successors, permitted transferees and permitted assigns, (viii) the use of the term “including” means “including without limitation”, (ix) the words “herein”, “hereunder” and other words of similar import refer to these Bylaws as a whole, as the same may from time to time be amended, modified, supplemented or restated, and not to any particular section, subsection, paragraph, subparagraph or clause contained in these Bylaws, (x) the title of and section and paragraph headings used in these Bylaws are for convenience of reference only and shall not govern or affect the interpretation of any of the terms or provisions in these Bylaws, (xi) where specific language is used to clarify by example a general statement contained herein, such specific language shall not be deemed to modify, limit or restrict in any manner the construction of the general statement to which it relates, and (xii) unless expressly provided otherwise, the measure of a period of one month or one year for purposes of these Bylaws shall be that date of the following month or year corresponding to the starting date; provided, that if no corresponding date exists, the measure shall be that date of the following month or year corresponding to the next day following the starting date (for example, one month following February 18 is March 18, and one month following March 31 is May 1).

Section 6.03 Inconsistent Provisions. In the event that any provision of these Bylaws is or becomes inconsistent with any provision of the Certificate of Incorporation, the DGCL or any other Applicable Law, such provision of these Bylaws shall not be given any effect to the extent of such inconsistency but shall otherwise be given full force and effect.

ARTICLE VII

AMENDMENTS

Section 7.01 Amendments. The Board of Directors is expressly authorized to adopt, amend and repeal, in whole or in part, these Bylaws without the assent or vote of the stockholders in any manner not inconsistent with the DGCL or the Certificate of Incorporation. Notwithstanding any other provision of these Bylaws, the Certificate of Incorporation or any provision of Applicable Law which otherwise might permit a lesser vote or no vote, but in addition to any other affirmative vote of the holders of any particular class or series of capital stock of the Corporation required by law, the Certificate of Incorporation or these Bylaws, the affirmative vote of the holders of a majority of the voting power of all outstanding shares of capital stock of the Corporation entitled to vote thereon shall be required for the stockholders to alter, amend or repeal, in whole or in part, these Bylaws.

[Remainder of Page Intentionally Left Blank]

 

E-19


Table of Contents

Annex F

Dated []

TANGO HOLDINGS, INC.

and

ATHENE HOLDING LTD.

and

BLUE MERGER SUB, LTD.

 

 

STATUTORY MERGER AGREEMENT

 

 


Table of Contents

THIS MERGER AGREEMENT (this “Agreement”) dated [●] 2021 is made

AMONG:

 

(1)

ATHENE HOLDING LTD., an exempted company limited by shares incorporated in Bermuda under number [●] having its registered office at [●] (“AHL”);

 

(2)

TANGO HOLDINGS, INC., a Delaware corporation having its principal office at [●] ( “Tango Holdings”); and

 

(3)

BLUE MERGER SUB, LTD., an exempted company limited by shares incorporated in Bermuda under number [●] having its registered office at [●] (“AHL Merger Sub”).

WHEREAS:

 

(1)

AHL Merger Sub is a direct wholly owned subsidiary of Tango Holdings.

 

(2)

AHL Merger Sub and AHL have agreed to merge pursuant to Section 104H of the Companies Act (the “Merger”) and AHL will survive the Merger as a Bermuda exempted company (the “Surviving Company”) on the terms hereinafter appearing.

 

(2)

This Agreement is the “Statutory Merger Agreement” as referred to in the Agreement and Plan of Merger among Apollo Global Management, Inc. (“AGM”), Tango Holdings, AHL, AHL Merger Sub and Green Merger Sub, Inc. dated 8 March 2021 (the “Agreement and Plan of Merger”), and the Merger is the “AHL Merger” as referred to in the Agreement and Plan of Merger.

IT IS HEREBY AGREED as follows:

 

1.

Definitions

 

1.1.

Words and expressions defined in the recitals to this Agreement and as follows have the same meanings in this Agreement and capitalized terms not defined in this Agreement shall have the meaning given to such terms in the Agreement and Plan of Merger:

Certificate of Merger” means the certificate of merger issued by the Bermuda Registrar of Companies with respect to the Merger;

Companies Act” means the Bermuda Companies Act 1981, as amended;

Effective Time” means the effective date, of the Merger as set out in the Certificate of Merger;

Merger” means the merger contemplated by this Agreement in accordance with Section 104H of the Companies Act; and

Merger Conditions” means the conditions to the Merger set out in Article VI to the Agreement and Plan of Merger.

 

2.

Effectiveness of the Merger

 

2.1.

The parties to this Agreement agree that, upon the terms and subject to the conditions set forth in this Agreement and the Agreement and Plan of Merger, and pursuant to Section 104H of the Companies Act, at the Effective Time, AHL Merger Sub shall be merged with and into AHL, the separate corporate existence of AHL Merger Sub shall thereupon cease, and AHL shall be the Surviving Company.

 

2.2.

The Merger shall be conditional on:

 

  (1)

the satisfaction (or, if capable of waiver, waiver) of each of the Merger Conditions in accordance with the Agreement and Plan of Merger; and

 

  (2)

the issuance of the Certificate of Merger by the Bermuda Registrar of Companies.

 

F-2


Table of Contents
3.

Name

 

3.1.

The Surviving Company shall be named “[●]”.

 

4.

Constitutional Documents

 

4.1.

At the Effective Time, the memorandum of association of AHL immediately prior to the Effective Time shall be the memorandum of association of the Surviving Company.

 

4.2

At the Effective Time, the bye-laws of AHL Merger Sub immediately prior to the Effective Time shall be the bye-laws of the Surviving Company, in each case until thereafter changed or amended as provided therein or pursuant to the Companies Act.

 

5.

Directors and Officers

 

5.1.

The names and addresses of the persons proposed to be the inaugural directors of the Surviving Company, being the directors of AHL Merger Sub in office immediately prior to the Effective Time, are as follows:

[name], [address]

[name], [address]

 

5.2.

Those individuals identified above shall hold office as directors of the Surviving Company until the earlier of their death, resignation or removal or until their respective successors are duly elected or appointed and qualified, as the case may be in accordance with the Companies Act and bye-laws of the Surviving Company.

 

5.3.

The management and supervision of the business and affairs of the Surviving Company shall be under the control of the directors of the Surviving Company from time to time subject to the Companies Act and the provisions of the constitutional documents of the Surviving Company.

 

5.4.

The officers of AHL immediately prior to the Effective Time shall be the officers of the Surviving Company until the earlier of their death, resignation or removal or until their respective successors are duly elected or appointed and qualified, as the case may be.

 

6.

Effect of Merger on Share Capital of AHL

 

6.1.

At the Effective Time, by virtue of the occurrence of the Merger, and without any action on the part of AHL, AHL Merger Sub, Tango Holdings or any holder of any AHL Shares or any AHL Merger Sub Shares:

 

  (1)

Cancellation of AHL Shares. Each AHL Share that is owned by AHL as treasury shares and any AHL Share owned by AHL Merger Sub immediately prior to the Effective Time shall automatically be canceled and shall cease to exist and no consideration shall be delivered in exchange therefor nor any repayment of capital made in respect thereof;

 

  (2)

Treatment of AGM-Owned Shares and Shares Held by AHL Subsidiaries. Each AHL Share that is owned by any direct or indirect wholly owned Subsidiary of AHL and each AHL Share that is owned by the Apollo Operating Group or any direct or indirect Subsidiary of the Apollo Operating Group shall not represent the right to receive the Merger Consideration and shall instead convert into one (1) AHL Surviving Entity Share. For the avoidance of doubt, Operating Group Units shall, in no event, be deemed to be treasury shares of AHL;

 

  (3)

Conversion of AHL Common Shares. Subject to Section 2.01(b), Section 2.04(d) and the rights of dissent in Section 2.06 of the Agreement and Plan of Merger, each AHL Share that is issued immediately prior to the Effective Time shall automatically be canceled and converted into and shall thereafter represent the right to receive an issuance from Tango Holdings of the Merger Consideration. Subject to the rights of dissent in Section 2.06 of the Agreement and Plan of Merger,

 

F-3


Table of Contents
  as of the Effective Time, all such AHL Shares shall no longer be issued and shall automatically be canceled and shall cease to exist, and each holder of a Certificate or Book-Entry Share shall cease to have any rights with respect thereto, except the right to receive the Merger Consideration pertaining to the AHL Shares represented by such Certificate or Book-Entry Share, as applicable, to be paid in consideration therefor, in accordance with Section 2.04(b) of the Agreement and Plan of Merger without interest.

 

  (4)

Effect on AHL Preference Shares. Subject to the rights of dissent in Section 2.06 of the Agreement and Plan of Merger:

 

  a.

each AHL Preferred Series A Share issued immediately prior to the Effective Time shall be converted into an issued preferred share of the Surviving Company and shall be entitled to the same dividend and all other preferences and privileges, voting rights, relative, participating, optional and other special rights, and qualifications, limitations and restrictions set forth in the certificate of designations applicable to the AHL Preferred Series A Shares, which certificate of designations shall remain at and following the Effective Time in full force and effect as an obligation of the Surviving Company in accordance with Section 109(2) of the Companies Act.

 

  b.

each AHL Preferred Series B Share issued immediately prior to the Effective Time shall be converted into an issued preferred share of the Surviving Company and shall be entitled to the same dividend and all other preferences and privileges, voting rights, relative, participating, optional and other special rights, and qualifications, limitations and restrictions set forth in the certificate of designations applicable to the AHL Preferred Series B Shares, which certificate of designations shall remain at and following the Effective Time in full force and effect as an obligation of the Surviving Company in accordance with Section 109(2) of the Companies Act;

 

  c.

each AHL Preferred Series C Share issued immediately prior to the Effective Time shall be converted into an issued preferred share of the Surviving Company and shall be entitled to the same dividend and all other preferences and privileges, voting rights, relative, participating, optional and other special rights, and qualifications, limitations and restrictions set forth in the certificate of designations applicable to the AHL Preferred Series C Shares, which certificate of designations shall remain at and following the Effective Time in full force and effect as an obligation of the Surviving Company in accordance with Section 109(2) of the Companies Act; and

 

  d.

each AHL Preferred Series D Share issued immediately prior to the Effective Time shall be converted into an issued preferred share of the Surviving Company and shall be entitled to the same dividend and all other preferences and privileges, voting rights, relative, participating, optional and other special rights, and qualifications, limitations and restrictions set forth in the certificate of designations applicable to the AHL Preferred Series D Shares, which certificate of designations shall remain at and following the Effective Time in full force and effect as an obligation of the Surviving Company in accordance with Section 109(2) of the Companies Act; and

 

  (5)

AHL Equity Awards. Prior to the Effective Time, the AHL Board (or, if appropriate, any duly-authorized committee thereof administering the AHL Share Plans) shall adopt such resolutions and take such other actions to adjust the terms of all AHL Equity Awards to provide that, immediately following the Effective Time, each AHL Equity Award shall be accommodated in the manner set out in Section 2.05 of the Agreement and Plan of Merger; and

 

  (6)

Dissenting Shares. At the Effective Time, all Dissenting Shares shall be canceled and, unless otherwise required by applicable Law, converted into the right to receive, in the case of the AHL Shares, the Merger Consideration or, in the case of the AHL Preferred Shares, preferred shares of

 

F-4


Table of Contents
  the Surviving Company in accordance with Section 2.01(d) of the Agreement and Plan of Merger, such holder is entitled to receive, and any holder of Dissenting Shares shall, in the event that the Appraised Fair Value is greater than, in the case of the AHL Shares, the Merger Consideration or, in the case of the AHL Preferred Shares, preferred shares of the Surviving Company in accordance with Section 2.01(d) of the Agreement and Plan of Merger, be entitled to receive the difference from AHL by payment made within one (1) month after such Appraised Fair Value is finally determined pursuant to such appraisal procedure. In the event that a holder fails to exercise, effectively withdraws or otherwise waives any right to appraisal such holder’s Dissenting Shares shall be canceled and converted as of the Effective Time into the right to receive, in the case of the AHL Shares, the Merger Consideration or, in the case of AHL Preferred Shares, preferred share of the Surviving Company in accordance with Section 2.01(d) of the Agreement and Plan of Merger.

 

7.

Effect of Merger on Share Capital of AHL Merger Sub

 

7.1.

At the Effective Time, by virtue of the occurrence of the Merger, and without any action on the part of AHL, AHL Merger Sub, Tango Holdings or AGM or any holder of any AHL Shares or any AHL Merger Sub Shares, each AHL Merger Sub Share that is issued immediately prior to the Effective Time shall be automatically be canceled and converted into and become the right to receive an issuance from the Surviving Company of a number of Surviving Company Shares that is equal to the number of AHL Shares canceled and converted under the mechanics of Section 2.01(c) of the Agreement and Plan of Merger.

 

8.

Miscellaneous

 

8.1.

This Agreement shall terminate automatically upon termination of the Agreement and Plan of Merger in accordance with its terms. Without prejudice to any liability of any party in respect of any antecedent breach hereof or to any accrued rights of any party hereto (including those which have accrued under the Agreement and Plan of Merger), if this Agreement is terminated pursuant to this Section 8.1, then this Agreement shall terminate and there shall be no other liability between the parties thereto.

 

8.2

Nothing in this Agreement shall be construed as creating any partnership or agency relationship between any of the parties.

 

8.3.

This Agreement and the documents referred to in this Agreement, including the Agreement and Plan of Merger, constitute the entire agreement, and supersede all other prior agreements and understandings, both written and oral, among the parties hereto and their Affiliates, or any of them, with respect to the subject matter hereof and thereof.

 

8.4.

Any variation of this Agreement shall be in writing and signed by or on behalf of all parties.

 

8.5.

Any waiver of any right under this Agreement shall only be effective if it is in writing, and shall apply only in the circumstances for which it is given and shall not prevent the party who has given the waiver from subsequently relying on the provision it has waived. No failure or delay by a party hereto in exercising any right hereunder shall operate as a waiver thereof nor shall any single or partial exercise thereof preclude any other or further exercise thereof or the exercise of any other right hereunder. Any agreement on the part of a party hereto to any such extension or waiver shall be valid only if set forth in an instrument in writing signed on behalf of such party.

 

8.6.

Except as otherwise provided in this Agreement, any and all remedies expressly conferred upon a party to this Agreement shall be cumulative with, and not exclusive of, any other remedy contained in this Agreement, at law or in equity. The exercise by a party to this Agreement of any one remedy shall not preclude the exercise by it of any other remedy.

 

8.7.

This Agreement may be executed in one or more counterparts (including by facsimile or electronic mail), each of which shall be deemed to be an original but all of which taken together shall constitute one and

 

F-5


Table of Contents
  the same agreement, and shall become effective when one or more counterparts have been signed by each of the parties hereto and delivered to the other parties hereto.

 

8.8.

The provisions of this Agreement shall not be deemed to modify, add to or amend the provisions of the Agreement and Plan of Merger. In the event of any conflict or inconsistency between the terms of this Agreement and the Agreement and Plan of Merger, the Agreement and Plan of Merger shall prevail.

 

9.

Notices

 

9.1.

All notices, requests and other communications to any party hereunder shall be in writing and shall be deemed given if delivered personally, facsimiled (which is confirmed by email), emailed (which is confirmed by facsimile) or sent by overnight courier (providing proof of delivery) to the parties at the following addresses:

if to Tango Holdings or AHL Merger Sub:

Apollo Global Management, Inc.

9 West 57th Street, 43rd Floor

New York, New York 10019

Attention:     John J. Suydam

Email:      jsuydam@apollo.com

with a copy (which shall not constitute notice) to:

Paul, Weiss, Rifkind, Wharton & Garrison LLP

1285 Avenue of the Americas

New York, New York 10019

Attention:     John M. Scott

                 Brian P. Finnegan

                 Ross A. Fieldston

Email:     jscott@paulweiss.com

            bfinnegan@paulweiss.com

            rfieldston@paulweiss.com

and:

Skadden, Arps, Slate, Meagher & Flom LLP

One Manhattan West

New York, New York 10001

Attention:     Todd E. Freed

                 Jon A. Hlafter

                 Christopher J. Ulery

Facsimile:    (212) 735-2000

Email:     todd.freed@skadden.com

            jon.hlafter@skadden.com

            chris.ulery@skadden.com

if to AHL:

Athene Holding Ltd.

Second Floor, Washington House

16 Church Street

Hamilton HM 11

Bermuda

Attention:    Natasha Scotland Courcy

Email:     NCourcy@athene.bm

 

F-6


Table of Contents

with a copy (which shall not constitute notice) to:

Latham & Watkins LLP

885 Third Avenue

New York, New York 10022

Attention:     A. Peter Harwich

                 Robert M. Katz

                 Charles K. Ruck

                 Max N. Schleusener

Email:     peter.harwich@lw.com

            robert.katz@lw.com

            charles.ruck@lw.com

            max.schleusener@lw.com

and:

Sidley Austin LLP

One South Dearborn Street

Chicago, Illinois 60603

Attention:     Perry J. Shwachman

          John H. Butler

          Jeremy Watson

E-mail:  pshwachman@sidley.com

          john.butler@sidley.com

          jcwatson@sidley.com

or such other address, email address or facsimile number as such party may hereafter specify by like notice to the other parties hereto. All such notices, requests and other communications shall be deemed received on the date of actual receipt by the recipient thereof if received prior to 5:00 p.m. Bermuda time and such day is a business day in Bermuda. Otherwise, any such notice, request or communication shall be deemed not to have been received until the next succeeding business day in the place of receipt.

Governing Law

 

10.1

This Agreement shall be governed by, and construed in accordance with, the Laws of Bermuda, regardless of the laws that might otherwise govern under any applicable conflict of laws principles.

 

10.2

All actions and proceedings arising out of or relating to the interpretation and enforcement of the provisions of this Agreement and in respect of the transactions contemplated by this Agreement shall be heard and determined in the courts of Bermuda and the parties hereto hereby irrevocably submit to the exclusive jurisdiction and venue of such courts in any such action or proceeding and irrevocably waive the defense of an inconvenient forum or lack of jurisdiction to the maintenance of any such action or proceeding. The consents to jurisdiction and venue set forth in this Section 10.2 shall not constitute general consents to service of process in Bermuda and shall have no effect for any purpose except as provided in this paragraph and shall not be deemed to confer rights on any Person other than the parties hereto. Each party hereto agrees that service of process upon such party in any action or proceeding arising out of or relating to this Agreement shall be effective if notice is given by overnight courier at the address set forth in Section 9.1 of this Agreement. The parties hereto agree that a final judgment in any such action or proceeding shall be conclusive and may be enforced in other jurisdictions by suit on the judgment or in any other manner provided by applicable Law; provided, however, that nothing in the foregoing shall restrict any party’s rights to seek any post-judgment relief regarding, or any appeal from, a final court judgment.

[SIGNATURE PAGE TO FOLLOW]

 

F-7


Table of Contents

IN WITNESS WHEREOF the parties hereto have executed this Agreement the day and year first above written.

 

EXECUTED for and on behalf of    EXECUTED for and on behalf of
ATHENE HOLDING LTD.    TANGO HOLDINGS, INC.
By:  

 

   By:   

 

Name:    

 

   Name:     

 

Title:  

 

   Title:   

 

 

EXECUTED for and on behalf of    
BLUE MERGER SUB, LTD.    
By:  

 

   
Name:    

 

                     
Title:  

 

   

 

F-8


Table of Contents

Annex G

 

LOGO     

745 Seventh Avenue

New York, NY 10019

United States

March 8, 2021

The Conflicts Committee of the Board of Directors and

the Board of Directors of

Apollo Global Management, Inc.

9 West 57th Street, 43rd Floor

New York, New York 10019

Members of the Conflicts Committee and the Board of Directors:

We understand that Apollo Global Management, Inc. (“Apollo”) intends to enter into transactions (the “Proposed Transactions”) with Athene Holding Ltd. (“Athene”) pursuant to which, among other things, (i) Green Merger Sub, Inc. (“Apollo Merger Sub”), a direct wholly owned subsidiary of Tango Holdings, Inc. (“Tango Holdings”), a direct wholly owned subsidiary of Apollo, will be merged (the “Apollo Merger”) with and into Apollo, with Apollo surviving the Apollo Merger as a wholly owned Subsidiary (as defined in the Agreement (as defined below)) of Tango Holdings, (ii) Blue Merger Sub, Ltd. (“Athene Merger Sub”), a direct wholly owned subsidiary of Tango Holdings will be merged (the “Athene Merger”) with and into Athene with Athene surviving the Athene Merger as a wholly owned Subsidiary of Tango Holdings, (iii) at the AHL Effective Time (as defined in the Agreement), by virtue of the occurrence of the Athene Merger, each issued and outstanding Class A common share, par value 0.00001 per share (the “Athene Shares”), of Athene (other than (x) Athene Shares owned by Athene as treasury shares and Athene Shares owned by Athene Merger Sub immediately prior to the AHL Effective Time, all of which shall be cancelled and cease to exist, and (y) Athene Shares owned by any direct or indirect wholly owned Subsidiary of Athene and each Athene Share that is owned by the Apollo Operating Group (as defined in the Agreement) or any direct or indirect Subsidiary of the Apollo Operating Group, each of which shall convert into one Surviving AHL Share (as defined in the Agreement)) shall be converted into the right to receive, an issuance from Tango Holdings of 1.149 shares of Class A common stock, par value $0.00001 (“Tango Holdings Shares”) of Tango Holdings (such share consideration, the “Athene Merger Share Consideration”), and (iv) at the AGM Effective Time (as defined in the Agreement), by virtue of the occurrence of the Apollo Merger, each issued and outstanding share of Class A common stock, par value 0.00001 per share (the “Apollo Shares”), of Apollo (other than (x) Apollo Shares owned by Apollo as treasury shares and Apollo Shares owned by Apollo Merger Sub immediately prior to the AGM Effective Time, all of which shall be cancelled and cease to exist, and (y) Apollo Shares owned by any direct or indirect wholly owned Subsidiary of Apollo, each of which shall convert into one share of Surviving AGM Stock (as defined in the Agreement)) shall be converted into the right to receive from Tango Holdings, one Tango Holdings Share (such share consideration, the “Apollo Merger Share Consideration”). The terms and conditions of the Proposed Transactions are set forth in more detail in the draft Agreement and Plan of Merger dated March 7, 2021 by and among Athene, Apollo, Tango Holdings, Athene Merger Sub, and Apollo Merger Sub (the “Agreement”) and the agreements related thereto. The summary of the Proposed Transactions set forth above is qualified in its entirety by the terms of the Agreement.

We have been requested by the Conflicts Committee of the Board of Directors of Apollo (the “Conflicts Committee”) to render our opinion with respect to the fairness, from a financial point of view, to the holders of Apollo Shares of the Apollo Merger Share Consideration, taking into account the Athene Merger Share Consideration, to be offered to such holders in the Proposed Transactions. We have not been requested to opine as to, and our opinion does not in any manner address Apollo’s or Tango Holdings’ underlying business decision to proceed with or effect the Proposed Transactions, or the likelihood of consummation of any or all of the

 

G-1


Table of Contents

LOGO

 

Page 2 of 4

 

Proposed Transactions, any transaction contemplated by the Agreement other than the Proposed Transactions, any other agreement entered into or expected to be entered into in connection with the Agreement, including but not limited to the Voting Agreement, the memorandum of association and bye-laws of Athene following the Proposed Transactions, the certificate of incorporation and bylaws of each of Apollo and Tango Holdings following the Proposed Transactions, or except as specifically indicated herein, the form or structure of the Proposed Transactions. In addition, we express no opinion on, and our opinion does not in any manner address, the fairness of the amount or the nature of any compensation to any officers, directors or employees of any parties to the Proposed Transactions, or any class of such persons, relative to the Athene Merger Share Consideration or the Apollo Merger Share Consideration paid in the Proposed Transactions or otherwise. Our opinion does not address the relative merits of the Proposed Transactions as compared to any other transaction or business strategy in which Apollo or Tango Holdings might engage.

In arriving at our opinion, we reviewed and analyzed: (1) a draft of the Agreement, dated as of March 7, 2021, and the specific terms of the Proposed Transactions; (2) publicly available information concerning Apollo and Athene that we believe to be relevant to our analysis, including Apollo’s and Athene’s Annual Reports on Form 10-K for the fiscal year ended December 31, 2020; (3) financial and operating information with respect to the businesses, operations and prospects of Apollo and Athene furnished to us by Apollo, including financial projections of Apollo approved for our use by Apollo, financial projections of Athene prepared by management of Apollo and financial projections of Athene’s operations as a subsidiary of Tango Holdings pro forma for the consummation of the Proposed Transactions prepared by management of Apollo (collectively, the “Financial Projections”); (4) a trading history of (a) Apollo Shares since March 30, 2011 and (b) Athene Shares since December 9, 2016, and comparison of those trading histories with those of other companies that we deemed relevant; (5) a comparison of the historical financial results and present financial condition of Apollo and Athene with each other and with those of other companies that we deemed relevant; and (6) a comparison of the financial terms of the Proposed Transactions with the financial terms of certain other recent transactions that we deemed relevant. In addition, we have had discussions with the management of Apollo concerning both Apollo’s and Athene’s businesses, operations, assets, liabilities, financial condition and prospects and have undertaken such other studies, analyses and investigations as we deemed appropriate.

In arriving at our opinion, we have assumed and relied upon the accuracy and completeness of the financial and other information used by us without any independent verification of such information (and have not assumed responsibility or liability for any independent verification of such information) and have further relied upon the assurances of the management of Apollo that they are not aware of any facts or circumstances that would make such information inaccurate or misleading. With respect to the Financial Projections, upon the advice of Apollo, we have assumed that such projections have been reasonably prepared on a basis reflecting the best currently available estimates and judgments of the management of Apollo as to the future financial performance of Apollo, Athene and Athene’s operations as a subsidiary of Tango Holdings pro forma for the consummation of the Proposed Transactions and that Apollo, Athene and Athene’s operations as a subsidiary of Tango Holdings pro forma for the consummation of the Proposed Transactions will perform substantially in accordance with such projections. We assume no responsibility for and we express no view as to any such projections or estimates or the assumptions on which they are based. In arriving at our opinion, we have not conducted a physical inspection of the properties and facilities of Apollo or Athene and have not made or obtained any evaluations or appraisals of the assets or liabilities of Apollo or Athene. Furthermore, we are not actuaries and our services did not include actuarial determinations or evaluations by us or an attempt to evaluate actuarial assumptions. Our opinion necessarily is based upon market, economic and other conditions as they exist on, and can be evaluated as of, the date of this letter. We assume no responsibility for updating or revising our opinion based on events or circumstances that may occur after the date of this letter. We have not evaluated or

 

G-2


Table of Contents

LOGO

 

Page 3 of 4

 

taken into account any prospective changes in accounting standards or policies. We express no opinion as to the prices at which shares of any class of stock of Apollo, Tango Holdings (including the Tango Holdings Shares), or Athene would trade following the announcement or consummation of the Proposed Transactions. Our opinion should not be viewed as providing any assurance that the market value of the Tango Holdings Shares to be held by the shareholders of Athene and the stockholders of Apollo after the consummation of the Proposed Transactions will be in excess of the market value of Athene Shares or Apollo Shares owned by such stockholders at any time prior to the announcement or consummation of the Proposed Transactions.

We have assumed that the executed Agreement will conform in all material respects to the last draft reviewed by us. In addition, we have assumed the accuracy of the representations and warranties contained in the Agreement and all agreements related thereto. We have also assumed, upon the advice of Apollo, that all material governmental, regulatory and third party approvals, consents and releases for the Proposed Transactions will be obtained within the constraints contemplated by the Agreement and all agreements related thereto and that the Proposed Transactions will be consummated in accordance with the terms of the Agreement and all agreements related thereto without waiver, modification or amendment of any material term, condition or agreement thereof. We do not express any opinion as to any tax or other consequences that might result from the Proposed Transactions, nor does our opinion address any legal, tax, regulatory or accounting matters, as to which we understand that Apollo has obtained such advice as it deemed necessary from qualified professionals.

Based upon and subject to the foregoing, we are of the opinion as of the date hereof that, from a financial point of view, the Apollo Merger Share Consideration, taking into account the Athene Merger Share Consideration, to be offered to the holders of Apollo Shares in the Proposed Transactions is fair to such holders.

We have acted as financial advisor to the Conflicts Committee in connection with the Proposed Transactions and will receive a fee for our services, a portion of which is payable upon rendering this opinion and a portion of which is contingent upon the consummation of the Proposed Transactions. In addition, Apollo has agreed to reimburse our expenses and indemnify us for certain liabilities that may arise out of our engagement. We have performed various investment banking services for Apollo and Athene in the past, and expect to perform such services in the future, and have received, and expect to receive, customary fees for such services. Specifically, in the past two years, we have performed the following investment banking and financial services: (a) for Apollo or funds managed by Apollo: (i) in February 2021, served as an underwriter on a secondary offering of common stock by certain shareholders of OneMain Holdings, Inc., (ii) in February 2021, served as a co-manager on a notes offering by Apollo Management Holdings LP, (iii) served as an underwriter on several secondary offerings by certain shareholders of Watches of Switzerland, (iv) in June 2020, served as financial advisor to Apollo in connection with its financing transaction with MFA Financial, Inc., (v) in June 2020, served as placement agent to Apollo in connection with its preferred equity investment in Albertsons Companies, Inc., (vi) in March 2020, served as financial advisor to Apollo in connection with its minority investment in Athene, (vii) in December 2019, provided financing to funds managed by Apollo in connection with their acquisition of Cox Media Group, (viii) in July 2019, provided financing to funds managed by Apollo in connection with their acquisition of Smart & Final Stores Inc., (ix) in April 2019, served as financial advisor to Apollo in connection with the acquisition of Direct ChassisLink, Inc. by funds managed by Apollo, and (x) in addition, we have been a counterparty to Apollo in various risk management and financing transactions, including, but not limited to, hedging transactions, margin loans and asset finance facilities, and (b) for Athene: (i) in January 2021, served as an initial purchaser on an offering of funding-agreement backed notes by Athene Global Funding, (ii) in December 2020, served as an underwriter on Athene’s offering of depositary shares, (iii) in November 2020, served as an initial purchaser on two offerings of funding-agreement backed notes by Athene Global Funding, (iv) in October 2020, served as an underwriter on Athene’s offering of senior notes, (v) in August 2020, served as

 

G-3


Table of Contents

LOGO

 

Page 4 of 4

 

an initial purchaser on an offering of funding-agreement backed notes by Athene Global Funding, (vi) in June 2020, served as an initial purchaser on an offering of funding-agreement backed notes by Athene Global Funding, (vii) in March 2020, served as an underwriter on Athene’s offering of senior notes, (viii) in November 2019, served as an initial purchaser on an offering of funding-agreement backed notes by Athene Global Funding, (ix) in September 2019, served as an underwriter on Athene’s offering of depositary shares, (x) in June 2019, served as an initial purchaser on an offering of funding-agreement backed notes by Athene Global Funding, (xi) in June 2019, served as an underwriter on Athene’s offering of depositary shares, and (xii) we are currently a lender to Athene and certain of its subsidiaries.

In addition, we and our affiliates in the past have provided, currently are providing, or in the future may provide, investment banking services to certain portfolio companies of funds managed by Apollo and have received or in the future may receive customary fees for rendering such services, including (i) having acted or acting as financial advisor to certain portfolio companies of funds managed by Apollo and other Apollo affiliates in connection with certain mergers and acquisition transactions; (ii) having acted or acting as arranger, bookrunnner and/or lender for certain portfolio companies of funds managed by Apollo and other Apollo affiliates in connection with the financing for various acquisition transactions; and (iii) having acted or acting as underwriter, initial purchaser and placement agent for various equity and debt offerings undertaking by certain portfolio companies of funds managed by Apollo and affiliates.

Barclays Capital Inc., its subsidiaries and its affiliates engage in a wide range of businesses from investment and commercial banking, lending, asset management and other financial and non-financial services. In the ordinary course of our business, we and our affiliates may actively trade and effect transactions in the equity, debt and/or other securities (and any derivatives thereof) and financial instruments (including loans and other obligations) of Apollo, Tango Holdings and Athene for our own account and for the accounts of our customers and, accordingly, may at any time hold long or short positions and investments in such securities and financial instruments.

This opinion, the issuance of which has been approved by our Fairness Opinion Committee, is for the use and benefit of the Conflicts Committee and the Board of Directors of Apollo and is rendered to the Conflicts Committee and the Board of Directors of Apollo in connection with their consideration of the Proposed Transactions. This opinion is not intended to be and does not constitute a recommendation to any stockholder of Apollo as to how such stockholder should vote with respect to the Proposed Transactions.

 

Very truly yours,
LOGO
BARCLAYS CAPITAL INC.

 

G-4


Table of Contents

Annex H

 

LOGO

March 7, 2021

The Special Committee of the Board of Directors

Athene Holding Ltd.

96 Pitts Bay Road

Pembroke, HM08, Bermuda

Dear Members of the Special Committee:

We understand that Athene Holding Ltd., a Bermuda exempted company (“AHL”), Apollo Global Management, Inc., a Delaware corporation (“AGM”), Tango Holdings, Inc., a Delaware corporation and a direct wholly owned subsidiary of AGM (“Tango Holdings”), Blue Merger Sub, Ltd., a Bermuda exempted company and a direct wholly owned subsidiary of Tango Holdings (“AHL Merger Sub”), and Green Merger Sub, Inc., a Delaware corporation and a direct wholly owned subsidiary of Tango Holdings (“AGM Merger Sub”) propose to enter into an Agreement and Plan of Merger (the “Agreement”). Pursuant to the Agreement, (i) AGM Merger Sub will be merged with and into AGM, with AGM surviving the merger as a wholly owned subsidiary of Tango Holdings, and each outstanding share of the Class A common stock, par value $0.00001 per share, of AGM (“AGM Common Stock”), other than shares of AGM Common Stock held by AGM, AGM Merger Sub or any direct or indirect wholly owned subsidiaries of AGM, will be canceled and converted into the right to receive one share of the common stock, par value $0.00001 per share, of Tango Holdings (“Tango Common Stock”, and such merger, the “AGM Merger”) and (ii) AHL Merger Sub will be merged with and into AHL, with AHL surviving the merger as a wholly owned subsidiary of Tango Holdings (the “AHL Surviving Entity”), and each outstanding share of the Class A common stock, par value $0.001 per share, of AHL (“AHL Common Stock”), other than shares of AHL Common Stock held by (x) holders who are entitled to and properly demand an appraisal of their shares of AHL Common Stock and (y) AHL, AHL Merger Sub, any direct or indirect wholly owned subsidiaries of AHL, the Apollo Operating Group (as defined in the Agreement) or any direct or indirect subsidiaries of the Apollo Operating Group (such holders, collectively, “Excluded Holders”), will be canceled and converted into the right to receive 1.149 shares of Tango Common Stock (the “Exchange Ratio”) and any cash paid in lieu of any fraction of a share of Tango Common Stock (the “AHL Merger” and, together with the AGM Merger and the other transactions contemplated by the Agreement, the “Transaction”). In connection with the Transaction, each outstanding AHL Preferred Series A Share, AHL Preferred Series B Share, AHL Preferred Series C Share and AHL Preferred Series D Share (collectively, the “Preferred Stock”) shall automatically be converted into an issued preferred share of the AHL Surviving Entity and shall be entitled to the same dividend and all other preferences and privileges, voting rights, relative, participating, optional and other special rights, and qualifications, limitations and restrictions set forth in the certificate of designations applicable to such preferred share. The terms and conditions of the Transaction are more fully set forth in the Agreement.

The Special Committee of the Board of Directors of AHL (the “Special Committee”) has requested our opinion as of the date hereof as to the fairness, from a financial point of view, to the holders of AHL Common Stock (other than Excluded Holders) of the Exchange Ratio provided for in the Transaction.

In connection with this opinion, we have:

 

  (i)

Reviewed the financial terms and conditions of a draft, dated March 7, 2021, of the Agreement;

 

  (ii)

Reviewed certain publicly available historical business and financial information relating to AHL and AGM;

 

  (iii)

Reviewed various financial forecasts, information and other data provided to us by AHL relating to the business of AHL, financial forecasts relating to the business of AGM that were based on information, other data and guidance provided by AGM and were approved for our use by the Special Committee, and certain publicly available information and other data relating to the businesses of AHL and AGM;


Table of Contents

The Special Committee of the Board of Directors

Athene Holding Ltd.

March 7, 2021

Page 2

 

  (iv)

Held discussions with members of the senior management of both AHL and AGM with respect to the businesses and prospects of AHL and AGM, respectively, and certain benefits that could be realized from the Transaction;

 

  (v)

Reviewed public information with respect to certain other companies in lines of business we believe to be generally relevant in evaluating the businesses of AHL and AGM, respectively;

 

  (vi)

Reviewed the financial terms of certain business combinations involving companies in lines of business we believe to be comparable in certain respects to the business of AHL;

 

  (vii)

Reviewed historical stock prices and trading volumes of AHL Common Stock and AGM Common Stock;

 

  (viii)

Reviewed the potential pro forma financial impact of the Transaction based on the financial forecasts referred to above relating to AHL and AGM; and

 

  (ix)

Conducted such other financial studies, analyses and investigations as we deemed appropriate.

We have assumed and relied upon the accuracy and completeness of the foregoing information, without independent verification of such information. We have not conducted any independent valuation or appraisal of any of the assets or liabilities (contingent or otherwise) of AHL or AGM or concerning the solvency or fair value of AHL or AGM, and we have not been furnished with any such valuation or appraisal. Although we requested financial forecasts prepared by management of AGM, they were not provided. Accordingly, at the direction of the Special Committee, for purposes of our analyses we utilized financial forecasts based on information, other data and guidance provided by the management of AGM. With respect to the financial forecasts utilized in our analyses, we have assumed, with the consent of the Special Committee, that they have been reasonably prepared on bases reflecting the best currently available estimates and judgments as to the future financial performance of AHL and AGM, respectively. We assume no responsibility for and express no view as to any such forecasts or the assumptions on which they are based, including with respect to the potential effects of the COVID-19 pandemic on such forecasts or assumptions.

Further, our opinion is necessarily based on economic, monetary, market and other conditions as in effect on, and the information made available to us as of, the date hereof. We assume no responsibility for updating or revising our opinion based on circumstances or events occurring after the date hereof. We further note that the current volatility and disruption in the credit and financial markets relating to, among other things, the COVID-19 pandemic, may or may not have an effect on AHL, AGM or Tango Holdings and we are not expressing an opinion as to the effects of such volatility or such disruption on any of them. We do not express any opinion as to the prices at which shares of AHL Common Stock, AGM Common Stock or Tango Common Stock may trade at any time subsequent to the announcement of the Transaction. In connection with our engagement, we were not authorized to, and we did not, solicit indications of interest from third parties regarding a potential transaction with AHL. In addition, our opinion does not address the relative merits of the Transaction as compared to any other transaction or business strategy in which AHL might engage or the merits of the underlying decision by AHL to engage in the Transaction.

In rendering our opinion, we have assumed, with the consent of the Special Committee, that the Transaction will be consummated on the terms described in the Agreement, without any waiver or modification of any material terms or conditions. Representatives of AHL have advised us, and we have assumed, that the Agreement, when executed, will conform to the draft reviewed by us in all material respects. We also have assumed, with the consent of the Special Committee, that obtaining the necessary governmental, regulatory or

 

H-2


Table of Contents

The Special Committee of the Board of Directors

Athene Holding Ltd.

March 7, 2021

Page 3

 

third party approvals and consents for the Transaction will not have an adverse effect on AHL, AGM, Tango Holdings or the Transaction. We further have assumed, with the consent of the Special Committee, that the AHL Merger and the AGM Merger will qualify as a transaction described in Section 351 of the Internal Revenue Code of 1986, as amended. We do not express any opinion as to any tax or other consequences that might result from the Transaction, nor does our opinion address any legal, tax, regulatory or accounting matters, as to which we understand that the Special Committee and AHL obtained such advice as they deemed necessary from qualified professionals. We express no view or opinion as to any terms or other aspects (other than the Exchange Ratio to the extent expressly specified herein) of the Transaction, including, without limitation, the form or structure of the Transaction, the treatment of the Preferred Stock, any AHL warrants or any agreements or arrangements (including with respect to the governance or structure of Tango Holdings) entered into in connection with, or contemplated by, the Transaction. In addition, we express no view or opinion as to the fairness of (x) the amount or nature of, or any other aspects relating to, the compensation to any officers, directors or employees of any parties to the Transaction, or class of such persons, relative to the Exchange Ratio or otherwise or (y) any arrangements, including any consideration received or waived by AGM, any of its direct or indirect subsidiaries, the Apollo Operating Group or any direct or indirect subsidiaries of the Apollo Operating Group in connection with or as a result of the Transaction.

Lazard Frères & Co. LLC (“Lazard”) is acting as investment banker to the Special Committee in connection with the Transaction and will receive a fee for such services, a portion of which is payable upon the earliest to occur of certain events, including the rendering of this opinion, and a portion of which is contingent upon the closing of the Transaction. We in the past have provided, currently are providing and in the future may provide certain investment banking services to AHL, AGM and certain of their respective affiliates, for which we have received and may receive compensation, including, during the past two years, having advised certain funds managed by AGM or its affiliates with respect to the acquisition of a United Kingdom domiciled real estate investment trust and having advised AGM or its affiliates in connection with the initial public offering of a portfolio company based in Europe. In addition, in the ordinary course, Lazard and its affiliates and employees may trade securities of AHL, AGM, Tango Holdings and certain of their respective affiliates for their own accounts and for the accounts of their customers, may at any time hold a long or short position in such securities, and may also trade and hold securities on behalf of AHL, AGM, Tango Holdings and certain of their respective affiliates. The issuance of this opinion was approved by the Opinion Committee of Lazard.

Our engagement and the opinion expressed herein are for the benefit of the Special Committee (in its capacity as such) and our opinion is rendered to the Special Committee in connection with its evaluation of the Transaction. Our opinion is not intended to and does not constitute a recommendation to any stockholder as to how such stockholder should vote or act with respect to the Transaction or any matter relating thereto.

Based on and subject to the foregoing, we are of the opinion that, as of the date hereof, the Exchange Ratio provided for in the Transaction is fair, from a financial point of view, to the holders of AHL Common Stock (other than Excluded Holders).

 

Very truly yours,
LAZARD FRERES & CO. LLC
By   /s/ Joseph R. Cassanelli
  Joseph R. Cassanelli
  Managing Director

 

H-3


Table of Contents

Annex I

 

LOGO

March 7, 2021

The Special Committee of the Board of Directors of Athene Holding Ltd.

Chesney House, First Floor

96 Pitts Bay Road

Pembroke, HMO08, Bermuda

Dear Members of the Special Committee:

We understand that Athene Holding Ltd. (“Athene”), Apollo Global Management, Inc. (“Apollo”), Tango Holdings, Inc., a direct wholly owned subsidiary of Apollo (“Tango Holdings”), Blue Merger Sub, Ltd., a direct wholly owned subsidiary of Tango Holdings (“Athene Merger Sub”), and Green Merger Sub, Inc., a direct wholly owned subsidiary of Tango Holdings (“Apollo Merger Sub”), propose to enter into an Agreement and Plan of Merger (the “Agreement”) pursuant to which, among other things, (a) Athene Merger Sub will be merged with and into Athene (the “Athene Merger”), and each issued Class A common share, par value $0.001 per share, of Athene (the “Athene Common Shares”), other than any Athene Common Shares owned by Athene as treasury shares or by Athene Merger Sub, any Athene Common Shares owned by the Apollo Operating Group (as defined in the Agreement) or any of its subsidiaries, and other than any Dissenting Shares (as defined in the Agreement), will be converted into the right to receive 1.149 shares (the “Exchange Ratio”) of common stock, par value $0.00001 per share, of Tango Holdings (the “Tango Holdings Common Stock”), (b) Apollo Merger Sub will be merged with and into Apollo (the “Apollo Merger” and, together with the Athene Merger, the “Transaction”), and each outstanding share of Class A common stock, par value $0.00001 per share, of Apollo (the “Apollo Class A Common Stock”) will be converted into the right to receive one (1) share of Tango Holdings Common Stock, and (c) as a result of the Transaction, each of Athene and Apollo will become a wholly owned subsidiary of Tango Holdings. The terms and conditions of the Transaction are more fully set forth in the Agreement.

The Special Committee (the “Committee”) of the Board of Directors (the “Board”) of Athene has requested that Houlihan Lokey Capital, Inc. (“Houlihan Lokey”) provide an opinion (the “Opinion”) to the Committee as to whether, as of the date hereof, the Exchange Ratio provided for in the Transaction pursuant to the Agreement is fair to the holders of the Athene Common Shares, other than those holders of the Athene Common Shares who are affiliates of Athene or Apollo (the “Excluded Holders”), from a financial point of view.

In connection with this Opinion, we have made such reviews, analyses and inquiries as we have deemed necessary and appropriate under the circumstances. Among other things, we have:

 

  1.

reviewed a draft, dated March 7, 2021, of the Agreement;

 

  2.

reviewed certain publicly available business and financial information relating to Athene and Apollo that we deemed to be relevant, including certain publicly available research analyst estimates with respect to the future financial performance of Athene and Apollo;

 

  3.

reviewed certain information relating to the historical, current and future operations, financial condition and prospects of Athene, as approved for our use by Athene management and the Committee, including financial forecasts prepared by Athene management (the “Athene Financial Information”);

 

  4.

reviewed certain information relating to the historical, current and future operations, financial condition and prospects of Apollo, as approved for our use by Athene management and the Committee, including financial forecasts relating to Apollo that were based on information and guidance provided by Apollo management (the “Apollo Financial Information”);

 

  5.

spoken with certain members of the management of Athene and management of Apollo and certain of their and the Committee’s representatives and advisors regarding the respective businesses, operations, financial condition and prospects of Athene and Apollo, the Transaction and related matters;

 

245 Park Avenue, 20th Floor • New York, New York 10167 • tel.212.497.4100 • fax.212.661.3070 • www.HL.com

Broker/dealer services through Houlihan Lokey Capital, Inc. Investment advisory services through Houlihan Lokey Financial Advisors, Inc.


Table of Contents

The Special Committee of the Board of Directors of Athene Holding Ltd.

March 7, 2021

 

  6.

compared the financial and operating performance of Athene and Apollo with that of other public companies that we deemed to be relevant;

 

  7.

considered publicly available financial terms of certain transactions that we deemed to be relevant;

 

  8.

reviewed the current and historical market prices and trading volume for certain of Athene’s and Apollo’s publicly traded securities, and the current and historical market prices and trading volume of the publicly traded securities of certain other companies that we deemed to be relevant; and

 

  9.

conducted such other financial studies, analyses and inquiries and considered such other information and factors as we deemed appropriate.

We have relied upon and assumed, without independent verification, the accuracy and completeness of all data, material and other information furnished, or otherwise made available, to us, discussed with or reviewed by us, or publicly available, and do not assume any responsibility with respect to such data, material and other information. In addition, management of Athene has advised us, and we have assumed, that the Athene Financial Information reviewed by us and discussed with Athene management reflects the best currently available estimates and judgments of Athene management as to the future financial results and condition of Athene and the other matters covered thereby, we have been directed by Athene management and the Committee to use and rely upon the Athene Financial Information for purposes of our analyses and this Opinion, and we express no opinion with respect to such information or the assumptions on which it is based. With respect to the Apollo Financial Information, we have reviewed and discussed such information with the management of Apollo and such management has advised us, and we have assumed, that such information represents reasonable estimates and judgments as to the future financial results and condition of Apollo and the other matters covered thereby. In addition, the Apollo Financial Information has been approved for our use by Athene management and the Committee, the Committee has directed us to use and rely upon such information for purposes of our analyses and this Opinion, and we express no opinion with respect to such information or the assumptions on which it is based. We have relied upon and assumed, without independent verification, that there has been no change in the businesses, assets, liabilities, financial condition, results of operations, cash flows or prospects of Athene or Apollo since the respective dates of the most recent financial statements and other information, financial or otherwise, provided to us that would be material to our analyses or this Opinion, and that there is no information or any facts that would make any of the information reviewed by us incomplete or misleading.

We have relied upon and assumed, without independent verification, that (a) the representations and warranties of all parties to the Agreement and all other related documents and instruments that are referred to therein are true and correct, (b) each party to the Agreement will fully and timely perform all of the covenants and agreements required to be performed by such party, (c) all conditions to the consummation of the Transaction will be satisfied without waiver thereof, and (d) the Transaction will be consummated in a timely manner in accordance with the terms described in the Agreement and other related documents and instruments, without any amendments or modifications thereto. We have also assumed, with the consent of the Committee, that the Transaction, taken together with any Operating Group Unit Exchange (as defined in the Agreement), will qualify as a transaction described in Section 351 of the Internal Revenue Code of 1986, as amended. We have relied upon and assumed, without independent verification, that (i) the Transaction will be consummated in a manner that complies in all respects with all applicable foreign, federal and state statutes, rules and regulations, and (ii) all governmental, regulatory, and other consents and approvals necessary for the consummation of the Transaction will be obtained and that no delay, limitations, restrictions or conditions will be imposed or amendments, modifications or waivers made that would result in the disposition of any assets of Athene or Apollo, or otherwise have an effect on the Transaction, Athene or Apollo or any expected benefits of the Transaction that would be material to our analyses or this Opinion. In addition, we have relied upon and assumed, without independent verification, that the final form of the Agreement will not differ in any respect from the drafts thereof.

 

I-2


Table of Contents

The Special Committee of the Board of Directors of Athene Holding Ltd.

March 7, 2021

 

Furthermore, in connection with this Opinion, we have not been requested to make, and have not made, any physical inspection or independent appraisal or evaluation of any of the assets, properties or liabilities (fixed, contingent, derivative, off-balance-sheet or otherwise) of Athene, Apollo or any other party, nor were we provided with any such appraisal or evaluation. We did not estimate, and express no opinion regarding, the liquidation value of any entity or business. We have undertaken no independent analysis of any potential or actual litigation, regulatory action, possible unasserted claims or other contingent liabilities, to which Athene or Apollo is or may be a party or is or may be subject, or of any governmental investigation of any possible unasserted claims or other contingent liabilities to which Athene or Apollo is or may be a party or is or may be subject.

We have not been requested to, and did not, (a) initiate or participate in any discussions or negotiations with, or solicit any indications of interest from, third parties with respect to the Transaction, the securities, assets, businesses or operations of Athene or any other party, or any alternatives to the Transaction, (b) negotiate the terms of the Transaction, (c) advise the Committee, the Board or any other party with respect to alternatives to the Transaction, or (d) identify, introduce to the Committee, the Board or any other party, or screen for creditworthiness, any prospective investors, lenders or other participants in the Transaction. This Opinion is necessarily based on financial, economic, market and other conditions as in effect on, and the information made available to us as of, the date hereof. We have not undertaken, and are under no obligation, to update, revise, reaffirm or withdraw this Opinion, or otherwise comment on or consider events occurring or coming to our attention after the date hereof. We are not expressing any opinion as to what the value of the Tango Holdings Common Stock actually will be when issued pursuant to the Transaction or the price or range of prices at which the Apollo Class A Common Stock, the Athene Common Shares or the Tango Holdings Common Stock may be purchased or sold, or otherwise be transferable, at any time.

This Opinion is furnished for the use of the Committee (in its capacity as such) in connection with its evaluation of the Transaction and may not be used for any other purpose without our prior written consent. This Opinion is not intended to be, and does not constitute, a recommendation to the Committee, the Board, any security holder or any other party as to how to act or vote with respect to any matter relating to the Transaction or otherwise.

In the ordinary course of business, certain of our employees and affiliates, as well as investment funds in which they may have financial interests or with which they may co-invest, may acquire, hold or sell, long or short positions, or trade, in debt, equity, and other securities and financial instruments (including loans and other obligations) of, or investments in, Athene, Apollo or any other party that may be involved in the Transaction and their respective affiliates or security holders or any currency or commodity that may be involved in the Transaction.

Houlihan Lokey and certain of its affiliates have in the past provided and are currently providing investment banking, financial advisory and/or other financial, consulting or valuation advisory services, including for tax, financial reporting and/or other purposes, to Athene and Apollo, or one or more security holders or affiliates of, and/or portfolio companies of investment funds affiliated or associated with, Apollo (collectively, with Apollo, the “Apollo Group”), for which Houlihan Lokey and its affiliates have received, and may receive, compensation, including, among other things, (i) having acted as financial advisor to a special committee and a conflicts committee of the Board of Directors of Athene in connection with their review of certain matters pertaining to Athene’s agreements and other arrangements with affiliates of Apollo, (ii) having acted as financial advisor to a group of creditors, of which one or more affiliates of the Apollo Group were members, of Edcon Holdings (Proprietary) Limited, in connection with a restructuring transaction which closed in December 2019, (iii) having acted as financial advisor to a group of senior secured noteholders, of which one or more affiliates of the Apollo Group were members, of Lecta S.A. in connection with a restructuring transaction, which closed in February 2020, (iv) being currently engaged to advise the group of first lien lenders and DIP lenders, of which lender

 

I-3


Table of Contents

The Special Committee of the Board of Directors of Athene Holding Ltd.

March 7, 2021

 

group certain investment funds or other entities managed and/or advised by Apollo are members, to The Hertz Corporation in connection with its chapter 11 restructuring, and (v) being currently engaged as financial advisor to AmeriHome Mortgage Company, LLC, an affiliate of Athene and Apollo, in connection with its pending sale transaction. Houlihan Lokey and certain of its affiliates may provide investment banking, financial advisory and/or other financial or consulting services to Athene, members of the Apollo Group, other participants in the Transaction or certain of their respective affiliates, portfolio companies or security holders in the future, for which Houlihan Lokey and its affiliates may receive compensation. In addition, Houlihan Lokey and certain of its affiliates and certain of our and their respective employees may have committed to invest in private equity or other investment funds managed or advised by members of the Apollo Group, other participants in the Transaction or certain of their respective affiliates or security holders, and in portfolio companies of such funds, and may have co-invested with members of the Apollo Group, other participants in the Transaction or certain of their respective affiliates or security holders, and may do so in the future. Furthermore, in connection with bankruptcies, restructurings, distressed situations and similar matters, Houlihan Lokey and certain of its affiliates may have in the past acted, may currently be acting and may in the future act as financial advisor to debtors, creditors, equity holders, trustees, agents and other interested parties (including, without limitation, formal and informal committees or groups of creditors) that may have included or represented and may include or represent, directly or indirectly, or may be or have been adverse to, Athene, members of the Apollo Group, other participants in the Transaction or certain of their respective affiliates, portfolio companies or security holders, for which advice and services Houlihan Lokey and its affiliates have received and may receive compensation.

Houlihan Lokey will receive a fee for rendering this Opinion and an additional fee contingent upon the consummation of the Transaction. Athene has agreed to reimburse certain of our expenses and to indemnify us and certain related parties for certain potential liabilities arising out of our engagement.

We have not been requested to opine as to, and this Opinion does not express an opinion as to or otherwise address, among other things: (i) the underlying business decision of the Committee, the Board, Athene, its security holders or any other party to proceed with or effect the Transaction, (ii) the terms of any arrangements, understandings, agreements or documents related to, or the form, structure or any other portion or aspect of, the Transaction or otherwise (other than the Exchange Ratio to the extent expressly specified herein), (iii) the fairness of any portion or aspect of the Transaction to the holders of any class of securities, creditors or other constituencies of Athene or to any other party, except if and only to the extent expressly set forth in the last sentence of this Opinion, (iv) the relative merits of the Transaction as compared to any alternative business strategies or transactions that might be available for Athene or any other party, (v) the fairness of any portion or aspect of the Transaction to any one class or group of Athene’s or any other party’s security holders or other constituents vis-à-vis any other class or group of Athene’s or such other party’s security holders or other constituents, (vi) whether or not Athene, Apollo or their respective security holders or any other party is receiving or paying reasonably equivalent value in the Transaction, (vii) the solvency, creditworthiness or fair value of Athene, Apollo or its affiliates or any other participant in the Transaction, or any of their respective assets, under any applicable laws relating to bankruptcy, insolvency, fraudulent conveyance or similar matters, or (viii) the fairness, financial or otherwise, of the amount, nature or any other aspect of any compensation to or consideration payable to or received by any officers, directors or employees of any party to the Transaction, any class of such persons or any other party, relative to the Exchange Ratio or otherwise. Furthermore, no opinion, counsel or interpretation is intended in matters that require legal, regulatory, accounting, insurance, tax or other similar professional advice. It is assumed that such opinions, counsel or interpretations have been or will be obtained from the appropriate professional sources. Furthermore, we have relied, with the consent of the Committee, on the assessments by the Committee, Athene, and their respective advisors, as to all legal, regulatory, accounting, insurance, tax and other similar matters with respect to Athene, Apollo and the Transaction or otherwise. The issuance of this Opinion was approved by a committee authorized to approve opinions of this nature.

 

I-4


Table of Contents

The Special Committee of the Board of Directors of Athene Holding Ltd.

March 7, 2021

 

Based upon and subject to the foregoing, and in reliance thereon, it is our opinion that, as of the date hereof, the Exchange Ratio provided for in the Transaction pursuant to the Agreement is fair to the holders of the Athene Common Shares, other than the Excluded Holders, from a financial point of view.

Very truly yours,

/s/ Houlihan Lokey Capital, Inc.

HOULIHAN LOKEY CAPITAL, INC.

 

I-5


Table of Contents

Annex J

Bermuda Companies Act 1981

Shareholder Approval

(6) Any shareholder who did not vote in favour of the amalgamation or merger and who is not satisfied that he has been offered fair value for his shares may within one month of the giving of the notice referred to in subsection (2) apply to the Court to appraise the fair value of his shares.

(6A) Subject to subsection (6B), within one month of the Court appraising the fair value of any shares under subsection (6) the company shall be entitled either—

 

  (a)

to pay to the dissenting shareholder an amount equal to the value of his shares as appraised by the Court; or

 

  (b)

to terminate the amalgamation or merger in accordance with subsection (7).

(6B) Where the Court has appraised any shares under subsection (6) and the amalgamation or merger has proceeded prior to the appraisal then, within one month of the Court appraising the value of the shares, if the amount paid to the dissenting shareholder for his shares is less than that appraised by the Court the amalgamated or surviving company shall pay to such shareholder the difference between the amount paid to him and the value appraised by the Court.

(6C) No appeal shall lie from an appraisal by the Court under this section.

(6D) The costs of any application to the Court under this section shall be in the discretion of the Court.

(7) An amalgamation agreement or merger agreement may provide that at any time before the issue of a certificate of amalgamation or merger the agreement may be terminated by the directors of an amalgamating or merging company, notwithstanding approval of the agreement by the shareholders of all or any of the amalgamating or merging companies.

[Section 106 amended by 1994:22 effective 13 July 1994; amended by 2011 : 43 s. 27 effective 18 December 2011]

 

J-1


Table of Contents

Part II.

Information Not Required in Prospectus

Item 20. Indemnification of Directors and Officers.

Section 145(a) of the Delaware General Corporation Law provides, in general, that a corporation shall have the power to indemnify any person who was or is a party or is threatened to be made a party to any threatened, pending or completed action, suit or proceeding, whether civil, criminal, administrative or investigative (other than an action by or in the right of the corporation) by reason of the fact that such person is or was a director or officer, of corporation against expenses (including attorneys’ fees), judgments, fines and amounts paid in settlement actually and reasonably incurred by the person in connection with such action, suit or proceeding if the person acted in good faith and in a manner the person reasonably believed to be in or not opposed to the best interests of the corporation, and, with respect to any criminal action or proceeding, had no reasonable cause to believe the person’s conduct was unlawful.

Section 145(b) of the Delaware General Corporation Law provides, in general, that a corporation shall have the power to indemnify any person who was or is a party or is threatened to be made a party to any threatened, pending or completed action or suit by or in the right of the corporation to procure a judgment in its favor because the person is or was a director or officer of the corporation, against any expenses (including attorneys’ fees) actually and reasonably incurred by the person in connection with the defense or settlement of such action or suit if the person acted in good faith and in a manner the person reasonably believed to be in or not opposed to the best interests of the corporation, except that no indemnification shall be made in respect of any claim, issue or matter as to which such person shall have been adjudged to be liable to the corporation unless and only to the extent that the Court of Chancery or the court in which such action or suit was brought shall determine upon application that, despite the adjudication of liability but in view of all the circumstances of the case, such person is fairly and reasonably entitled to be indemnified for such expenses which the Court of Chancery or such other court shall deem proper.

Under Section 145(c) of the Delaware General Corporation Law, present and former directors, and certain present and former officers, that have been successful on the merits or otherwise in defense of any action, suit or proceeding referenced in Section 145(a) or 145(b) of the Delaware General Corporation Law, or in defense of any claim, issue or matter therein, are entitled to mandatory indemnification against expenses (including attorneys’ fees) actually and reasonably incurred by such person in connection therewith.

Expenses (including attorneys’ fees) incurred by an officer or director of the corporation in defending any civil, criminal, administrative or investigative action, suit or proceeding may be paid by the corporation in advance of the final disposition of such action, suit or proceeding upon receipt of an undertaking by or on behalf of such director or officer to repay such amount if it shall ultimately be determined that such person is not entitled to be indemnified by the corporation as authorized in this section.

Section 145(e) of the Delaware General Corporation Law permits a corporation pay expenses (including attorneys’ fees) incurred by an officer or director of the corporation in defending any civil, criminal, administrative or investigative action, suit or proceeding in advance of the final disposition of such action, suit or proceeding upon receipt of an undertaking by or on behalf of such director or officer to repay such amount if it shall ultimately be determined that such person is not entitled to be indemnified by the corporation.

Section 145(g) of the Delaware General Corporation Law provides, in general, that a corporation shall have the power to purchase and maintain insurance on behalf of any person who is or was a director or officer of the corporation against any liability asserted against the person in any such capacity, or arising out of the person’s status as such, whether or not the corporation would have the power to indemnify the person against such liability under the provisions of the law. Our certificate of incorporation will provide that, to the fullest extent permitted by applicable law, a director will not be liable to us or our stockholders for monetary damages for breach of

 

II-1


Table of Contents

fiduciary duty as a director. In addition, our certificate of incorporation will also provide that we will indemnify each director and officer and may indemnify employees and agents, as determined by our board, to the fullest extent provided by the laws of the State of Delaware. Furthermore, our certificate of incorporation will obligate us to advance expenses (including legal fees and expenses) incurred by our directors and officers in appearing at, participating in or defending any indemnifiable claim, demand, action, suit or proceeding pursuant prior to a final and non-appealable determination that such indemnitee is not entitled to be indemnified upon receipt an undertaking by or on behalf of such indemnitee to repay such amount if it ultimately shall be determined that the indemnitee is not entitled to be indemnified (except that we shall not be obligated to advance any such expenses to an indemnitee in connection with any action, suit or proceeding or part thereof commenced by such indemnitee unless the commencement thereof by such indemnitee was authorized by our board of directors).

The foregoing statements are subject to the detailed provisions of Sections 102 and 145 of the Delaware General Corporation Law and our certificate of incorporation and bylaws.

Section 102 of the Delaware General Corporation Law permits the limitation of directors’ personal liability to the corporation or its stockholders for monetary damages for breach of fiduciary duties as a director except for (i) any breach of the director’s duty of loyalty to the corporation or its stockholders, (ii) acts or omissions not in good faith or which involve intentional misconduct or a knowing violation of the law, (iii) breaches under section 174 of the Delaware General Corporation Law, which relates to unlawful payments of dividends or unlawful stock repurchase or redemptions, and (iv) any transaction from which the director derived an improper personal benefit.

Reference is made to Item 22 for our undertakings with respect to indemnification for liabilities arising under the Securities Act.

We currently maintain insurance policies which, within the limits and subject to the terms and conditions thereof, cover certain expenses and liabilities that may be incurred by directors and officers in connection with proceedings that may be brought against them as a result of an act or omission committed or suffered while acting as a director or officer of the registrant.

We are parties to an indemnification agreement with each of our executive officers and directors that provides, in general, that we will indemnify them to the fullest extent permitted by law in connection with their service to us or on our behalf and advance expenses incurred by them in appearing at, participating in or defending any indemnifiable claim, demand, action, suit or proceeding in a manner consistent with the advancement rights provided under our certificate of incorporation.

The registrant has agreed to indemnify and hold harmless, the present and former directors and officers of Apollo Global Management, Inc. (“AGM”), Athene Holding Ltd. (“AHL”) or any of their respective subsidiaries with respect to all claims, liabilities, losses, damages, judgments, fines, penalties, costs (including amounts paid in settlement or compromise) and expenses (including fees and expenses of legal counsel) in connection with any action based on or arising out of, in whole or in part, (i) the fact that such person is or was a director or officer of AGM, AHL or such subsidiary or (ii) the acts or omissions of such person in such person’s capacity as a director, officer, employee or agent of AGM, AHL or such subsidiary or taken at the request of AGM, AHL or such subsidiary, in each case, at, or at any time prior to, the effective time of the AGM Merger (as defined in the joint proxy/prospectus accompanying this registration statement) or the effective time of the AHL Merger (as defined in the joint proxy/prospectus accompanying this registration statement), as applicable (including any action relating in whole or in part to the transactions contemplated by the merger agreement (as defined in the joint proxy/prospectus accompanying this registration statement) or relating to the enforcement of the indemnification provisions in the merger agreement, as described in this paragraph), to the fullest extent permitted under applicable law.

In addition, for the six-year period commencing immediately after the effective time of the AGM Merger or the effective time of the AHL Merger, as applicable, the surviving entities will maintain in effect AGM’s and

 

II-2


Table of Contents

AHL’s current directors’ and officers’ liability insurance covering acts or omissions occurring at or prior to the effective time of the AGM Merger or the effective time of the AHL Merger, as applicable, with respect to those individuals who, as of the date of the merger agreement, were, and any individual who, prior to the effective time of the AGM Merger or the effective time of the AHL Merger, as applicable, becomes, covered by AGM’s or AHL’s directors’ and officers’ liability insurance policy, as applicable. The terms, scope and amount of such insurance coverage will be no less favorable to such individuals than AGM’s and AHL’s directors’ and officers’ liability insurance policies as in effect on the date of the merger agreement. However, the registrant may substitute such policies for policies by reputable insurers of at least the same coverage with respect to matters existing or occurring prior to the effective time of the AGM Merger or the effective time of the AHL Merger, as applicable, including a “tail” policy. The registrant will not be required to pay an annual premium for the directors’ and officers’ liability insurance in excess of 300% of the annual premium currently paid by AGM and AHL, as applicable, for such insurance. In addition, AGM and AHL may, and at the request of the other party will, prior to the effective time of the AGM Merger or the effective time of the AHL Merger, as applicable, purchase for an aggregate amount not in excess of such 300% threshold, a six-year prepaid “tail” policy on terms and conditions providing at least substantially equivalent benefits as the policies maintained by AGM and AHL as of the date of the merger agreement and covering matters occurring prior to the effective time of the AGM Merger or the effective time of the AHL Merger, as applicable, including the transactions contemplated by the merger agreement.

Item 21. Exhibits and Financial Statement Schedules.

 

Exhibit
No.

  

Description

2.1    Agreement and Plan of Merger, dated as of March  8, 2021, by and among Apollo Global Management, Inc., Athene Holding Ltd., Tango Holdings, Inc., Blue Merger Sub, Ltd., and Green Merger Sub, Inc. (attached as Annex A to the joint proxy statement/prospectus, which forms part of this registration statement)
3.1*    Certificate of Incorporation of Tango Holdings, Inc.
3.2*    Bylaws of Tango Holdings, Inc.
3.3    Form of Amended and Restated Certificate of Incorporation of Tango Holdings, Inc. (attached as Annex D to the joint proxy statement/prospectus, which forms part of this registration statement)
3.4    Form of Amended and Restated Bylaws of Tango Holdings, Inc. (attached as Annex E to the joint proxy statement/prospectus, which forms part of this registration statement)

Instruments Defining the Rights of Security Holders

4.1    Form of 6.375% Series A Preferred Stock Certificate (incorporated by reference to Exhibit 4.1 to AGM’s Form 8-A/A filed with the Securities and Exchange Commission on September 5, 2019 (File No. 001-35107)).
4.2    Form of 6.375% Series B Preferred Stock Certificate (incorporated by reference to Exhibit 4.1 to AGM’s Form 8-A/A filed with the Securities and Exchange Commission on September 5, 2019 (File No. 001-35107)).
4.3.1    Certificate of Designations of 6.35% Fixed-to-Floating Rate Perpetual Non-Cumulative Preference Shares, Series A (incorporated by reference to Exhibit 4.1 to AHL’s Form 8-K filed on June 10, 2019 dated June 5, 2019). (File No. 001-37963)
4.3.2    Form of Share Certificate evidencing 6.35% Fixed-to-Floating Rate Perpetual Non-Cumulative Preference Shares, Series A (incorporated by reference to Exhibit 4.2 to AHL’s Form 8-K filed on June 10, 2019 dated June 5, 2019) (File No. 001-37963)
4.3.3    Deposit Agreement, dated June  10, 2019, between Athene Holding Ltd. and Computershare Inc. and Computershare Trust Company, N.A., collectively, and the holders from time to time of the Depositary Receipts (incorporated by reference to Exhibit 4.3 to AHL’s Form 8-K filed on June 10, 2019 dated June 5, 2019 (File No. 001-37963)).

 

II-3


Table of Contents

Exhibit
No.

 

Description

4.3.4   Form of Depositary Receipt (included in Exhibit 4.3.3 (File No. 001-37963)).
4.4.1   Certificate of Designations of 5.625% Fixed Rate Perpetual Non-Cumulative Preference Shares, Series B (incorporated by reference to Exhibit 4.1 to AHL’s Form 8-K filed on September 19, 2019 (File No. 001-37963)).
4.4.2   Form of Share Certificate evidencing 5.625% Fixed Rate Perpetual Non-Cumulative Preference Shares, Series B (incorporated by reference to Exhibit 4.2 to AHL’s Form 8-K filed on September 19, 2019 (File No. 001-37963)).
4.4.3   Deposit Agreement, dated September  19, 2019, between Athene Holding Ltd. and Computershare Inc. and Computershare Trust Company, N.A., collectively, and the holders from time to time of the Depositary Receipts (incorporated by reference to AHL’s Exhibit 4.3 to the Form 8-K filed on September 19, 2019 (File No. 001-37963)).
4.4.4   Form of Depositary Receipt (included in Exhibit 4.4.3 (File No. 001-37963)).
4.5.1   Certificate of Designations of 6.375% Fixed-Rate Reset Perpetual Non-Cumulative Preference Shares, Series C (incorporated by reference to Exhibit 4.1 to AHL’s Form 8-K filed on June 11, 2020 (File No. 001-37963)).
4.5.2   Form of Share Certificate evidencing 6.375% Fixed-Rate Reset Perpetual Non-Cumulative Preference Share, Series C (incorporated by reference to Exhibit 4.2 to AHL’s Form 8-K filed on June 11, 2020 (File No. 001-37963)).
4.5.3   Deposit Agreement, dated June  11, 2020, between the Company and Computershare Inc. and Computershare Trust Company, N.A., collectively, and the holders from time to time of the Depositary Receipts (incorporated by reference to Exhibit 4.3 to AHL’s Form 8-K filed on June 11, 2020 (File No. 001-37963)).
4.5.4   Form of Depositary Receipt (included in Exhibit 4.5.3 (File No. 001-37963)).
4.6.1   Certificate of Designations of 4.875% Fixed-Rate Perpetual Non-Cumulative Preference Shares, Series D (incorporated by reference to Exhibit 4.1 to AHL’s Form 8-K filed on December 18, 2020 (File No. 001-37963)).
4.6.2   Form of Share Certificate evidencing 4.875% Fixed-Rate Perpetual Non-Cumulative Preference Share, Series D (incorporated by reference to Exhibit 4.2 to AHL’s Form 8-K filed on December 18, 2020 (File No. 001-37963)).
4.6.3   Deposit Agreement, dated December  18, 2020, between the Company and Computershare Inc. and Computershare Trust Company, N.A., collectively, and the holders from time to time of the Depositary Receipts (incorporated by reference to Exhibit 4.3 to AHL’s Form 8-K filed on December 18, 2020 (File No. 001-37963)).
4.6.4   Form of Depositary Receipt (included in Exhibit 4.6.3 (File No. 001-37963)).
4.7*   Description of Securities of Tango Holdings, Inc.
4.8   Certain instruments defining the rights of holders of long-term debt securities of AGM and its subsidiaries are omitted pursuant to Item 601(b)(4)(iii) of Regulation S-K. The registrant hereby undertakes to furnish to the SEC, upon request, copies of any such instruments.
Legality Opinion
5.1*   Legality opinion of Paul, Weiss, Rifkind, Wharton & Garrison LLP

 

II-4


Table of Contents

Exhibit
No.

  

Description

Material Contracts

Material Contracts Pertaining to Employee Benefits Matters

10.1    Apollo Global Management, Inc. 2019 Omnibus Equity Incentive Plan (incorporated by reference to Exhibit 10.1 to AGM’s Form S-8 filed with the Securities and Exchange Commission on September 5, 2019 (File No. 333-232797)).
10.2    Apollo Global Management, Inc. 2019 Omnibus Equity Incentive Plan for Estate Planning Vehicles (incorporated by reference to Exhibit 10.2 to the AGM’s Form 10-Q for the period ended September 30, 2019 (File No. 001-35107)).
10.3    Form of Director Restricted Share Unit Award Agreement under the Apollo Global Management, Inc. 2019 Omnibus Equity Incentive Plan (incorporated by reference to Exhibit 10.2 to AGM’s Form S-8 filed with the Securities and Exchange Commission on September 5, 2019 (File No. 333-232797)).
10.4    Form of Incentive Program Restricted Share Unit Award Agreement under the Apollo Global Management, Inc. 2019 Omnibus Equity Incentive Plan (incorporated by reference to Exhibit 10.3 to AGM’s Form S-8 filed with the Securities and Exchange Commission on September 5, 2019 (File No. 333-232797)).
10.5    Form of Performance Restricted Share Unit Award Agreement under the Apollo Global Management, Inc. 2019 Omnibus Equity Incentive Plan (incorporated by reference to Exhibit 10.4 to AGM’s Form S-8 filed with the Securities and Exchange Commission on September 5, 2019 (File No. 333-232797)).
10.6    Form of Share Award Grant Notice and Share Award Agreement under the Apollo Global Management, Inc. 2019 Omnibus Equity Incentive Plan (incorporated by reference to Exhibit 10.5 to AGM’s Form S-8 filed with the Securities and Exchange Commission on September 5, 2019 (File No. 333-232797)).
10.7    Form of Restricted Share Unit Award Agreement under the Apollo Global Management, Inc. 2019 Omnibus Equity Incentive Plan (incorporated by reference to Exhibit 10.6 to AGM’s Form S-8 filed with the Securities and Exchange Commission on September 5, 2019 (File No. 333-232797)).
10.8    Form of Restricted Share Award Grant Notice and Restricted Share Award Agreement under the Apollo Global Management, Inc. 2019 Omnibus Equity Incentive Plan (incorporated by reference to Exhibit 10.7 to AGM’s Form S-8 filed with the Securities and Exchange Commission on September 5, 2019 (File No. 333-232797)).
10.9    Form of Successor Performance Restricted Share Unit Award Agreement under the Apollo Global Management, Inc. 2019 Omnibus Equity Incentive Plan (incorporated by reference to Exhibit 10.9 to AGM’s Form 10-Q for the period ended September 30, 2019 (File No. 001-35107)).
10.10    Form of Credit Bonus Restricted Share Unit Award Agreement under the Apollo Global Management, Inc. 2019 Omnibus Equity Incentive Plan (incorporated by reference to Exhibit 10.10 to AGM’s Form 10-Q for the period ended September 30, 2018 (File No. 001-35107)).
10.11    Form of Restricted Share Award Grant Notice and Restricted Share Award Agreement under the Apollo Global Management, Inc. 2019 Omnibus Equity Incentive Plan for Estate Planning Vehicles (incorporated by reference to Exhibit 10.11 to AGM’s Form 10-Q for the period ended September 30, 2019 (File No. 001-35107)).
10.12    Form of Share Award Grant Notice and Share Award Agreement under the Apollo Global Management, Inc. 2019 Omnibus Equity Incentive Plan for Estate Planning Vehicles (incorporated by reference to Exhibit 10.12 to AGM’s Form 10-Q for the period ended September 30, 2019 (File No. 001-35107)).

 

II-5


Table of Contents

Exhibit
No.

  

Description

Material Contracts Pertaining to the AGM Business

10.13    Sixth Amended and Restated Exempted Limited Partnership Agreement of Apollo Principal Holdings I, L.P. dated as of June  21, 2018 (incorporated by reference to Exhibit 10.2 to the Registrant’s Form 10-Q for the period ended June 30, 2018 (File No. 001-35107)).
10.14    Sixth Amended and Restated Exempted Limited Partnership Agreement of Apollo Principal Holdings II, L.P. dated as of June  21, 2018 (incorporated by reference to Exhibit 10.3 to the Registrant’s Form 10-Q for the period ended June 30, 2018 (File No. 001-35107)).
10.15    Fifth Amended and Restated Exempted Limited Partnership Agreement of Apollo Principal Holdings III, L.P. dated as of March  19, 2018 (incorporated by reference to Exhibit 10.4 to AGM’s Form 10-Q for the period ended June 30, 2018 (File No. 001-35107)).
10.16    Fifth Amended and Restated Exempted Limited Partnership Agreement of Apollo Principal Holdings IV, L.P. dated as of March  19, 2018 (incorporated by reference to Exhibit 10.5 to the AGM’s Form 10-Q for the period ended June 30, 2018 (File No. 001-35107)).
10.17    Fifth Amended and Restated Exempted Limited Partnership Agreement of Apollo Principal Holdings V, L.P. dated as of June  21, 2018 (incorporated by reference to Exhibit 10.14 to AGM’s Form 10-Q for the period ended June 30, 2018 (File No. 001-35107)).
10.18    Fifth Amended and Restated Exempted Limited Partnership Agreement of Apollo Principal Holdings VI, L.P. dated as of June  21, 2018 (incorporated by reference to Exhibit 10.15 to AGM’s Form 10-Q for the period ended June 30, 2018 (File No. 001-35107)).
10.19    Fourth Amended and Restated Exempted Limited Partnership Agreement of Apollo Principal Holdings VII, L.P. dated as of March  19, 2018 (incorporated by reference to Exhibit 10.16 to AGM’s Form 10-Q for the period ended June 30, 2018 (File No. 001-35107)).
10.20    Fourth Amended and Restated Exempted Limited Partnership Agreement of Apollo Principal Holdings VIII, L.P. dated as of March  19, 2018 (incorporated by reference to Exhibit 10.17 to AGM’s Form 10-Q for the period ended June 30, 2018 (File No. 001-35107)).
10.21    Fourth Amended and Restated Exempted Limited Partnership Agreement of Apollo Principal Holdings IX, L.P. dated as of March  19, 2018 (incorporated by reference to Exhibit 10.18 to AGM’s Form 10-Q for the period ended June 30, 2018 (File No. 001-35107)).
10.22    Third Amended and Restated Exempted Limited Partnership Agreement of Apollo Principal Holdings X, L.P. dated as of March  19, 2018 (incorporated by reference to Exhibit 10.19 to AGM’s Form 10-Q for the period ended June 30, 2018 (File No. 001-35107)).
10.23    Third Amended and Restated Limited Liability Company Agreement of Apollo Principal Holdings XI, LLC dated as of March  19, 2018 (incorporated by reference to Exhibit 10.20 to AGM’s Form 10-Q for the period ended June 30, 2018 (File No. 001-35107)).
10.24    Third Amended and Restated Exempted Limited Partnership Agreement of Apollo Principal Holdings XII, L.P. dated as of March  19, 2018 (incorporated by reference to Exhibit 10.21 to AGM’s Form 10-Q for the period ended June 30, 2018 (File No. 001-35107)).
10.25    Fourth Amended and Restated Limited Partnership Agreement of Apollo Management Holdings, L.P. dated as of October  30, 2012 (incorporated by reference to Exhibit 10.25 to AGM’s Form 10-Q for the period ended March 31, 2013 (File No. 001-35107)).
10.26    Fourth Amended and Restated Exempted Limited Partnership Agreement of AMH Holdings (Cayman), L.P., dated March  19, 2018 (incorporated by reference to Exhibit 10.39 to AGM’s Form 10-Q for the period ended June 30, 2018 (File No. 001-35107).

 

II-6


Table of Contents

Exhibit
No.

  

Description

10.27    Amended and Restated Limited Partnership Agreement of Apollo Advisors VI, L.P., dated as of April  14, 2005 and amended as of August 26, 2005 (incorporated by reference to Exhibit 10.41 to AGM’s Form 10-K for the period ended December 31, 2013 (File No.  001-35107)).
10.28    Third Amended and Restated Limited Partnership Agreement of Apollo Advisors VII, L.P. dated as of July  1, 2008 and effective as of August 30, 2007 (incorporated by reference to Exhibit 10.42 to AGM’s Form 10-K for the period ended December 31, 2013 (File No.  001-35107)).
10.29    Third Amended and Restated Limited Partnership Agreement of Apollo Credit Opportunity Advisors I, L.P., dated January  12, 2011 and made effective as of July 14, 2009 (incorporated by reference to Exhibit 10.43 to AGM’s Form 10-K for the period ended December  31, 2013 (File No. 001-35107)).
10.30    Third Amended and Restated Limited Partnership Agreement of Apollo Credit Opportunity Advisors II, L.P., dated January  12, 2011 and made effective as of July 14, 2009 (incorporated by reference to Exhibit 10.44 to AGM’s Form 10-K for the period ended December  31, 2013 (File No. 001-35107)).
10.31    Third Amended and Restated Limited Partnership Agreement of Apollo Credit Liquidity Advisors, L.P., dated January  12, 2011 and made effective as of July 14, 2009 (incorporated by reference to Exhibit 10.45 to AGM’s Form 10-K for the period ended December  31, 2013 (File No. 001-35107)).
10.32    Second Amended and Restated Limited Partnership Agreement of Apollo Credit Liquidity CM Executive Carry, L.P., dated January 12, 2011 and made effective as of July 14, 2009 (incorporated by reference to Exhibit 10.46 to AGM’s Form 10-K for the period ended December 31, 2013 (File No. 001-35107)).
10.33    Second Amended and Restated Limited Partnership Agreement Apollo Credit Opportunity CM Executive Carry I, L.P. dated January 12, 2011 and made effective as of July 14, 2009 (incorporated by reference to Exhibit 10.47 to AGM’s Form 10-K for the period ended December 31, 2013 (File No. 001-35107)).
10.34    Second Amended and Restated Limited Partnership Agreement of Apollo Credit Opportunity CM Executive Carry II, L.P. dated January 12, 2011 and made effective as of July 14, 2009 (incorporated by reference to Exhibit 10.48 to AGM’s Form 10-K for the period ended December 31, 2013 (File No. 001-35107)).
10.35   

Second Amended and Restated Exempted Limited Partnership Agreement of AGM Incentive Pool, L.P., dated June 29, 2012 (incorporated by reference to Exhibit 10.49 to AGM’s Form 10-K for the period ended December 31, 2013 (File No. 001-35107)).

10.36    Form of Letter Agreement under the Amended and Restated Limited Partnership Agreement of Apollo Advisors VIII, L.P. effective as of January 1, 2014 (incorporated by reference to Exhibit 10.56 to AGM’s Form 10-Q for the period ended June 30, 2014 (File No. 001-35107)).
10.37    Form of Award Letter under the Amended and Restated Limited Partnership Agreement of Apollo Advisors VIII, L.P. effective as of January 1, 2014 (incorporated by reference to Exhibit 10.57 to AGM’s Form 10-Q for the period ended June 30, 2014 (File No. 001-35107)).
10.38    Amended and Restated Limited Partnership Agreement of Apollo EPF Advisors, L.P., dated as of February  3, 2011 (incorporated by reference to Exhibit 10.52 to AGM’s Form 10-K for the period ended December 31, 2014 (File No. 001-35107)).
10.39    First Amended and Restated Exempted Limited Partnership Agreement of Apollo EPF Advisors II, L.P. dated as of April  9, 2012 (incorporated by reference to Exhibit 10.53 to AGM’s Form 10-K for the period ended December 31, 2014 (File No. 001-35107)).
10.40    Form of Award Letter under the Amended and Restated Agreement of Exempted Limited Partnership Agreement of Apollo CIP Partner Pool, L.P. (incorporated by reference to Exhibit 10.55 to AGM’s Form 10-K for the period ended December 31, 2014 (File No. 001-35107)).

 

II-7


Table of Contents

Exhibit
No.

  

Description

10.41    Second Amended and Restated Agreement of Limited Partnership of Apollo Credit Opportunity Advisors III (APO FC), L.P., dated as of December 18, 2014 (incorporated by reference to Exhibit 10.56 to AGM’s Form 10-K for the period ended December 31, 2014 (File No. 001-35107)).
10.42    Form of Award Letter under Second Amended and Restated Agreement of Limited Partnership of Apollo Credit Opportunity Advisors III (APO FC), L.P. (incorporated by reference to Exhibit 10.57 to AGM’s Form 10-K for the period ended December 31, 2014 (File No. 001-35107)).
10.43   

Amended And Restated Agreement of Limited Partnership of Apollo Global Carry Pool Aggregator, L.P., dated May 4, 2017 and effective as of July 1, 2016 (incorporated by reference to Exhibit 10.61 to AGM’s Form 10-Q for the period ended March 31, 2017 (File No. 001-35107)).

10.44    Form of Award Agreement for Apollo Global Carry Pool Aggregator, L.P. (incorporated by reference to Exhibit 10.62 to AGM’s Form 10-Q for the period ended March 31, 2017 (File No. 001-35107))
10.45    Form of Letter Agreement under the Amended and Restated Limited Partnership Agreement of Apollo ANRP Advisors II, L.P. dated March  2, 2017 and effective as of August 21, 2015 (incorporated by reference to Exhibit 10.63 to AGM’s Form 10-Q for the period ended June 30, 2017 (File No.  001-35107)).
10.46    Form of Award Letter under the Amended and Restated Limited Partnership Agreement of Apollo ANRP Advisors II, L.P. dated March  2, 2017 and effective as of August 21, 2015 (incorporated by reference to Exhibit 10.64 to AGM’s Form 10-Q for the period ended June 30, 2017 (File No.  001-35107)).
10.47   

Amended and Restated Agreement of Exempted Limited Partnership of Apollo Global Pool Aggregator II, L.P., dated June 26, 2018 (incorporated by reference to Exhibit 10.68 to AGM’s Form 10-Q for the period ended September 30, 2018 (File No. 001-35107)).

10.48    Form of Award Agreement for Apollo Global Carry Pool Aggregator II, L.P. (incorporated by reference to Exhibit 10.69 to AGM’s Form 10-Q for the period ended September 30, 2018 (File No. 001-35107)).
10.49    Fourth Amended and Restated Exempted Limited Partnership Agreement of Apollo Advisors IX, L.P., dated August  8, 2018 and effective as of June 29, 2018 (incorporated by reference to Exhibit 10.70 to AGM’s Form 10-Q for the period ended September 30, 2018 (File No.  001-35107)).
10.50    Form of Award Letter for Apollo Advisors IX, L.P. (incorporated by reference to Exhibit 10.71 to AGM’s Form 10-Q for the period ended September 30, 2018 (File No. 001-35107)).
10.51    Amended and Restated Limited Partnership Agreement of Apollo Special Situations Advisors, L.P., dated as of February  15, 2017 and effective as of March 18, 2016. (incorporated by reference to Exhibit 10.80 to AGM’s Form 10-K for the period ended December 31, 2018 (File No.  001-35107)
10.52    First Amended and Restated Agreement of Exempted Limited Partnership of Financial Credit Investment Advisors I, L.P., dated as of March 13, 2013 and effective as of January 7, 2011. (incorporated by reference to Exhibit 10.81 to AGM’s Form 10-K for the period ended December 31, 2018 (File No. 001-35107)
10.53    Amended and Restated Limited Partnership Agreement of AAA Life Re Carry, L.P., dated as of October  15, 2009 (incorporated by reference to Exhibit 10.86 to AGM’s Form 10-K for the period ended December 31, 2020 (File No. 001-35107)).
10.54    Amended and Restated Agreement of Exempted Limited Partnership of Apollo Global Carry Pool Aggregator III, L.P., dated June  29, 2020 (incorporated by reference to Exhibit 10.6 to AGM’s Form 10-Q for the period ended June 30, 2020 (File No. 001-35107)).

 

II-8


Table of Contents

Exhibit
No.

 

Description

10.55   Form of Award Agreement for Apollo Global Carry Pool Aggregator III, L.P. (incorporated by reference to Exhibit 10.7 to AGM’s Form 10-Q for the period ended June 30, 2020 (File No. 001-35107)).
10.56   Amended and Restated Exempted Limited Partnership Agreement of Apollo EPF Advisors III, L.P., dated December  16, 2017 and effective as of November 30, 2016 (incorporated by reference to Exhibit 10.101 to AGM’s Form 10-K for the period ended December 31, 2020 (File  No. 001-35107)).
10.57   Form of Award Agreement for Apollo EPF Advisors III, L.P. (incorporated by reference to Exhibit 10.102 to AGM’s Form 10-K for the period ended December 31, 2020 (File No. 001-35107)).
10.58   Amended and Restated Exempted Limited Partnership Agreement of Financial Credit Investment Advisors III, L.P., dated March  1, 2019 and effective as of June 17, 2016 (incorporated by reference to Exhibit 10.103 to AGM’s Form 10-K for the period ended December 31, 2020 (File  No. 001-35107)).
10.59   Form of Award Agreement for Financial Credit Investment Advisors III, L.P. (incorporated by reference to Exhibit 10.104 to AGM’s Form 10-K for the period ended December 31, 2020 (File No. 001-35107)).
10.60   Amended and Restated Exempted Limited Partnership Agreement of Apollo Infra Equity Advisors (IH UT), L.P., dated as of February  25, 2020 and effective as of January 1, 2020 (incorporated by reference to Exhibit 10.105 to AGM’s Form 10-K for the period ended December 31, 2020 (File  No. 001-35107)).
10.61   Amended and Restated Exempted Limited Partnership Agreement of Apollo Infra Equity Advisors (APO DC UT), L.P., dated as of February  25, 2020 and effective as of January 1, 2020 (incorporated by reference to Exhibit 10.106 to AGM’s Form 10-K for the period ended December 31, 2020 (File  No. 001-35107)).
10.62   Form of Award Agreement for Apollo Infra Equity Advisors (APO DC UT), L.P. and Apollo Infra Equity Advisors (IH UT), L.P. (incorporated by reference to Exhibit 10.107 to AGM’s Form 10-K for the period ended December 31, 2020 (File No. 001-35107)).
10.63   Amended and Restated Agreement of Exempted Limited Partnership of Apollo Hybrid Value Advisors, L.P., dated as of February  1, 2019 and effective as of May 7, 2018 (incorporated by reference to Exhibit 10.108 to AGM’s Form 10-K for the period ended December 31, 2020 (File No.  001-35107)).
10.64   Form of Award Agreement for Apollo Hybrid Value Advisors, L.P. (incorporated by reference to Exhibit 10.109 to AGM’s Form 10-K for the period ended December 31, 2020 (File No. 001-35107)).

Material Contracts Pertaining to Directors and Executive Officers

10.65   Employment Agreement with Marc J. Rowan dated January 4, 2017 (incorporated by reference to Exhibit 10.12 to AGM’s Form 10-K for the period ended December 31, 2016 (File No. 001-35107)).
10.66   Employment Agreement with Leon D. Black dated January  4, 2017 (incorporated by reference to Exhibit 10.11 to the Registrant’s Form 10-K for the period ended December 31, 2016 (File No. 001-35107)).
10.67*   Employment Agreement with Joshua J. Harris dated March 8, 2021.
10.68*   Form of Indemnification Agreement

 

II-9


Table of Contents

Exhibit
No.

 

Description

10.69*   Form of Independent Director Engagement Letter
10.70   Employment Agreement with Martin Kelly, dated July 2, 2012 (incorporated by reference to Exhibit 10.42 to AGM’s Form 10-Q for the period ended June 30, 2012 (File No. 001-35107)).
10.71   Employment Agreement with John Suydam, dated July 19, 2017 (incorporated by reference to Exhibit 10.38 to AGM’s Form 10-Q for the period ended September 30, 2017 (File No. 001-35107))
10.72   Letter Agreement with John Suydam, dated November 7, 2018 (incorporated by reference to Exhibit 10.41 to AGM’s Form 10-K for the period ended December 31, 2018 (File No. 001-35107)).
10.73   Amendment to the Employment Agreement of John Suydam originally effective July 19, 2017, dated as of December  20, 2019 (incorporated by reference to Exhibit 10.53 to AGM’s Form 10-K for the period ended December 31, 2019 (File No. 001-35107)).
10.74   Letter Agreement with Scott Kleinman, dated November 12, 2017 (incorporated by reference to Exhibit 10.42 to AGM’s Form 10-K for the period ended December 31, 2018 (File No. 001-35107)).
10.75   Letter Agreement with Scott Kleinman, dated July 3, 2018 and effective as of January  1, 2018 (incorporated by reference to Exhibit 10.43 to AGM’s Form 10-K for the period ended December 31, 2018 (File No. 001-35107)).
10.76   Roll-Up Agreement with Scott Kleinman, dated as of July  13, 2007 (incorporated by reference to Exhibit 10.44 to AGM’s Form 10-K for the period ended December 31, 2018 (File No. 001-35107)).
10.77   Amendment to Roll-Up Agreement with Scott Kleinman, dated July  29, 2020 (incorporated by reference to Exhibit 10.5 to AGM’s Form 10-Q for the period ended June 30, 2020 (File No. 001-35107)).
10.78   Amended and Restated Employment Agreement with James Zelter dated June  20, 2014 (incorporated by reference to Exhibit 10.27 to AGM’s Form 10-Q for the period ended June 30, 2014 (File No. 001-35107)).
10.79   Employment Agreement Amendment with James C. Zelter, dated November  12, 2017 (incorporated by reference to Exhibit 10.46 to AGM’s Form 10-K for the period ended December 31, 2018 (File No. 001-35107)).
10.80   Roll-Up Agreement with James Zelter, dated as of July  13, 2007 (incorporated by reference to Exhibit 10.30 to AGM’s Registration Statement on Form S-1 (File No. 333-150141)).
10.81   Amendment to Roll-Up Agreement with James Zelter, dated July  29, 2020 (incorporated by reference to Exhibit 10.4 to AGM’s Form 10-Q for the period ended June 30, 2020 (File No. 001-35107)).
10.82   Employment Agreement with Anthony Civale, dated as of February  20, 2020 (incorporated by reference to Exhibit 10.60 to AGM’s Form 10-K for the period ended December 31, 2019 (File No. 001-35107)).
10.83.1   Employment Agreement, dated as of February  27, 2013, between Athene Holding Ltd. and James R. Belardi (incorporated by reference to Exhibit 10.15.1 to the AHL Form S-1 filed on October 25, 2016 (File No. 333-211243)).
10.83.2   Employment Agreement, dated as of September  7, 2015, between Athene Holding Ltd. and William J. Wheeler (incorporated by reference to Exhibit 10.15.2 to the AHL Form S-1 filed on October 25, 2016 (File No. 333-211243)).
10.83.3   Employment Agreement, dated as of October  12, 2015, between Athene Holding Ltd. and Martin P. Klein (incorporated by reference to Exhibit 10.15.3 to the AHL Form S-1 filed on October 25, 2016 (File No. 333-211243)).

 

II-10


Table of Contents

Exhibit
No.

  

Description

Material Contracts Pertaining to the AHL Business

10.84.1    Cooperation Agreement, dated as of January  1, 2018, between AGER Bermuda Holding Ltd. and Athene Holding Ltd. (incorporated by reference to Exhibit 10.1 to the AHL Form 8-K filed on January 2, 2018 (File No. 001-37963)).
10.84.2    Amendment No. 1 to the Cooperation Agreement, dated as of January  7, 2020, between Athora Holding Ltd. and Athene Holding Ltd. (incorporated by reference to Exhibit 10.31.2 to the AHL Form 10-K filed on February 20, 2020 (File No. 001-37963)).
10.85.1    Reinsurance agreement (FA Business), effective as of June 1, 2018, between Athene Annuity  & Life Assurance Company and Voya Insurance and Annuity Company (incorporated by reference to Exhibit 10.1 to the AHL Form 10-Q filed on August 3, 2018 (File No. 001-37963)).
10.85.2    First Amendment to Reinsurance Agreement (FA Business), effective as of July 1, 2018, between Athene Annuity  & Life Assurance Company and Voya Insurance and Annuity Company (incorporated by reference to Exhibit 10.32.2 to the AHL Form 10-K filed on February 20, 2020 (File No. 001-37963)).
10.86.1    Modified coinsurance agreement (Separate Account FA Business), effective as of June 1, 2018, between Athene Annuity  & Life Assurance Company and Voya Insurance and Annuity Company (incorporated by reference to Exhibit 10.2 to the AHL Form 10-Q filed on August 3, 2018 (File No. 001-37963)).
10.86.2    First Amendment to Modified Coinsurance Agreement (Separate Account FA Business), effective as of June  1, 2018, between Athene Annuity & Life Assurance Company and Voya Insurance and Annuity Company (incorporated by reference to Exhibit 10.33.2 to the AHL Form 10-K filed on February  20, 2020 (File No. 001-37963)).
10.87    Modified coinsurance agreement (FA Business), effective as of December  31, 2019, between Athene Annuity Re Ltd. and Venerable Insurance and Annuity Company (incorporated by reference to Exhibit 10.34 to the AHL Form 10-K filed on February 20, 2020 (File No. 001-37963)).
10.88    Master Framework Agreement, dated as of September  11, 2019, by and between Athene Co-Invest Reinsurance Affiliate 1A Ltd. and Athene Life Re Ltd. (incorporated by reference to Exhibit 10.1 to the AHL Form 10-Q filed on November 5, 2019 (File No. 001-37963)).
10.89.1    Shareholders Agreement, dated as of October  1, 2019, by and among Athene Co-Invest Reinsurance Affiliate 1A Ltd., ADIP Holdings (A), L.P., ADIP Holdings (B), L.P., ADIP Holdings (C), L.P., ADIP Holdings (D), L.P., ADIP Holdings (E), L.P., ADIP Holdings (Lux), L.P. and Athene Life Re Ltd. (incorporated by reference to Exhibit 10.36.1 to the AHL Form 10-K filed on February 20, 2020 (File No. 001-37963)).
10.89.2    First Amendment to Shareholders Agreement, effective as of October  25, 2019, by and among Athene Co-Invest Reinsurance Affiliate 1A Ltd., ADIP Holdings (A), L.P., ADIP Holdings (B), L.P., ADIP Holdings (C), L.P., ADIP Holdings (D), L.P., ADIP Holdings (E), L.P., ADIP Holdings (Lux), L.P. and Athene Life Re Ltd. (incorporated by reference to Exhibit 10.36.2 to the AHL Form 10-K filed on February 20, 2020 (File No. 001-37963)).
10.89.3    Second Amendment to Shareholders Agreement, effective as of December  4, 2019, by and among Athene Co-Invest Reinsurance Affiliate 1A Ltd., ADIP Holdings (A), L.P., ADIP Holdings (B), L.P., ADIP Holdings (C), L.P., ADIP Holdings (D), L.P., ADIP Holdings (E), L.P., ADIP Holdings (Lux), L.P. and Athene Life Re Ltd. (incorporated by reference to Exhibit 10.36.3 to the AHL Form 10-K filed on February 20, 2020 (File No. 001-37963)).

 

II-11


Table of Contents

Exhibit
No.

 

Description

10.89.4   Third Amendment to Shareholders Agreement, effective as of February  13, 2020, by and among Athene Co-Invest Reinsurance Affiliate 1A Ltd., ADIP Holdings (A), L.P., ADIP Holdings (B), L.P., ADIP Holdings (C), L.P., ADIP Holdings (D), L.P., ADIP Holdings (E), L.P., ADIP Holdings (Lux), L.P. and Athene Life Re Ltd. (incorporated by reference to Exhibit 10.4 to the AHL Form 10-Q filed on May 8, 2020 (File No. 001-37963)).
10.90.1   Coinsurance Agreement, dated as of June  18, 2020, between Jackson National Life Insurance Company and Athene Life Re Ltd. (incorporated by reference to Exhibit 10.1 to the AHL Form 10-Q filed on August 5, 2020 (File No. 001-37963)).
10.90.2   Amendment No. 1 to Coinsurance Agreement, dated September 30, 2020 (incorporated by reference to Exhibit  10.2 to the AHL Form 10-Q filed on November 3, 2020 (File No. 001-37963)).
10.91   Form of ADIP (Athene) Carry Plan, L.P. Award Letter (incorporated by reference to Exhibit 10.1 to the AHL Form 10-Q filed on November 3, 2020 (File No. 001-37963)).

Other Material Contracts

10.92   Voting Agreement, dated as of October  27, 2019, by and among Apollo Management Holdings, L.P. and the Other Shareholders (incorporated by reference to Exhibit 10.98 to AGM’s Form 10-K for the period ended December 31, 2019 (File No. 001-35107)).
10.93   Credit Agreement, dated as of November  23, 2020, by and among Apollo Management Holdings, L.P., as the Revolving Facility Borrower, the guarantors party thereto from time to time, the lenders party thereto from time to time, the issuing banks party thereto from time to time and Citibank, N.A. as administrative agent (incorporated by reference to Exhibit 10.98 to AGM’s Form 10-K for the period ended December 31, 2020 (File No. 001-35107)).
10.94   Credit Agreement, dated as of December  3, 2019, among Athene Holding Ltd., Athene Life Re Ltd., Athene USA Corporation and Athene Annuity Re Ltd., as Borrowers, the lenders from time to time party thereto, and Citibank, N.A., as Administrative Agent (incorporated by reference to Exhibit 10.1 to the AHL Form 8-K filed on December 3, 2019 (File No. 001-37963)).
10.95   Guaranty, dated as of December  3, 2019, among Athene Holding Ltd., Athene Life Re Ltd., Athene USA Corporation and Athene Annuity Re Ltd., as Guarantors, and Citibank, N.A., as Administrative Agent (incorporated by reference to Exhibit 10.2 to the AHL Form 8-K filed on December 3, 2019 (File No. 001-37963)).
10.96*   Governance Term Sheet
21.1*   Subsidiaries of Tango Holdings Inc.
23.1   Consent of Deloitte & Touche LLP
23.2   Consent of PricewaterhouseCoopers LLP
23.3*   Consent of Paul, Weiss, Rifkind, Wharton & Garrison LLP (included in Exhibit 5.1)
99.1*   Consent of Barclays Capital Inc.
99.2*   Consent of Lazard, Freres & Co. LLC
99.3*   Consent of Houlihan Lokey Capital, Inc.

 

*

To be filed by Amendment.

 

II-12


Table of Contents

Exhibits and Schedules have been omitted pursuant to Item 601(b)(2) of Regulation S-K. The Company hereby undertakes to furnish supplemental copies of any of the omitted schedules upon request by the U.S. Securities and Exchange Commission.

Item 22. Undertakings.

 

(a)

The undersigned registrant hereby undertakes:

 

  (1)

To file, during any period in which offers or sales are being made, a post-effective amendment to this registration statement:

 

   

to include any prospectus required by Section 10(a)(3) of the Securities Act of 1933;

 

   

to reflect in the prospectus any facts or events arising after the effective date of the registration statement (or the most recent post-effective amendment thereof) which, individually or in the aggregate, represent a fundamental change in the information set forth in the registration statement. Notwithstanding the foregoing, any increase or decrease in volume of securities offered (if the total dollar value of securities offered would not exceed that which was registered) and any deviation from the low or high end of the estimated maximum offering range may be reflected in the form of a prospectus filed with the SEC pursuant to Rule 424(b) if, in the aggregate, the changes in volume and price represent no more than 20% change in the maximum aggregate offering price set forth in the “Calculation of Registration Fee” table in the effective registration statement; and

 

   

to include any material information with respect to the plan of distribution not previously disclosed in the registration statement or any material change to such information in the registration statement.

 

  (2)

That, for the purpose of determining any liability under the Securities Act of 1933, each such post-effective amendment shall be deemed to be a new registration statement relating to the securities offered therein, and the offering of such securities at that time shall be deemed to be the initial bona fide offering thereof.

 

  (3)

To remove from registration by means of a post-effective amendment any of the securities being registered which remain unsold at the termination of the offering.

 

  (4)

That, for the purpose of determining liability under the Securities Act of 1933 to any purchaser, each prospectus filed pursuant to Rule 424(b) as part of a registration statement relating to an offering, other than registration statements relying on Rule 430B or other than prospectuses filed in reliance on Rule 430A, shall be deemed to be part of and included in the registration statement as of the date it is first used after effectiveness; provided, however, that no statement made in a registration statement or prospectus that is part of the registration statement or made in a document incorporated or deemed incorporated by reference into the registration statement or prospectus that is part of the registration statement will, as to a purchaser with a time of contract of sale prior to such first use, supersede or modify any statement that was made in the registration statement or prospectus that was part of the registration statement or made in any such document immediately prior to such date of first use.

 

  (5)

That, for the purpose of determining liability of the registrant under the Securities Act of 1933 to any purchaser in the initial distribution of the securities, the undersigned registrant undertakes that in a primary offering of securities of the undersigned registrant pursuant to this registration statement, regardless of the underwriting method used to sell the securities to the purchaser, if the securities are offered or sold to such purchaser by means of any of the following communications, the undersigned registrant will be a seller to the purchaser and will be considered to offer or sell such securities to such purchaser:

 

   

any preliminary prospectus or prospectus of the undersigned registrant relating to the offering required to be filed pursuant to Rule 424;

 

II-13


Table of Contents
   

any free writing prospectus relating to the offering prepared by or on behalf of the undersigned registrant or used or referred to by the undersigned registrant;

 

   

the portion of any other free writing prospectus relating to the offering containing material information about the undersigned registrant or its securities provided by or on behalf of the undersigned registrant; and

 

   

any other communication that is an offer in the offering made by the undersigned registrant to the purchaser.

 

  (6)

The undersigned registrant hereby undertakes that, for purposes of determining any liability under the Securities Act of 1933, each filing of the registrant’s annual report pursuant to Section 13(a) or 15(d) of the Securities Exchange Act of 1934 (and, where applicable, each filing of an employee benefit plan’s annual report pursuant to Section 15(d) of the Securities Exchange Act of 1934) that is incorporated by reference in the registration statement shall be deemed to be a new registration statement relating to the securities offered therein, and the offering of such securities at that time shall be deemed to be the initial bona fide offering thereof.

 

  (7)

The undersigned registrant hereby undertakes as follows: that prior to any public reoffering of the securities registered hereunder through use of a prospectus which is a part of this registration statement, by any person or party who is deemed to be an underwriter within the meaning of Rule 145(c), the issuer undertakes that such reoffering prospectus will contain the information called for by the applicable registration form with respect to reofferings by persons who may be deemed underwriters, in addition to the information called for by the other items of the applicable form.

 

  (8)

The registrant undertakes that every prospectus (i) that is filed pursuant to the paragraph immediately preceding, or (ii) that purports to meet the requirements of Section 10(a)(3) of the Securities Act of 1933 and is used in connection with an offering of securities subject to Rule 415, will be filed as a part of an amendment to the registration statement and will not be used until such amendment is effective, and that, for purposes of determining any liability under the Securities Act of 1933, each such post-effective amendment shall be deemed to be a new registration statement relating to the securities offered therein, and the offering of such securities at that time shall be deemed to be the initial bona fide offering thereof.

 

  (9)

Insofar as indemnification for liabilities arising under the Securities Act of 1933 may be permitted to directors, officers and controlling persons of the registrant pursuant to the foregoing provisions, or otherwise, the registrant has been advised that in the opinion of the SEC such indemnification is against public policy as expressed in the Securities Act of 1933 and is, therefore, unenforceable. In the event that a claim for indemnification against such liabilities (other than the payment by the registrant of expenses incurred or paid by a director, officer or controlling person of the registrant in the successful defense of any action, suit or proceeding) is asserted by such director, officer or controlling person in connection with the securities being registered, the registrant will, unless in the opinion of its counsel the matter has been settled by controlling precedent, submit to a court of appropriate jurisdiction the question whether such indemnification by it is against public policy as expressed in the Securities Act of 1933 and will be governed by the final adjudication of such issue.

 

  (10)

The undersigned registrant hereby undertakes to respond to requests for information that is incorporated by reference into the prospectus pursuant to Items 4, 10(b), 11, or 13 of this Form, within one business day of receipt of such request, and to send the incorporated documents by first class mail or other equally prompt means. This includes information contained in documents filed subsequent to the effective date of the registration statement through the date of responding to the request.

 

  (11)

The undersigned registrant hereby undertakes to supply by means of a post-effective amendment all information concerning a transaction, and the company being acquired involved therein, that was not the subject of and included in the registration statement when it became effective.

 

II-14


Table of Contents

SIGNATURES

Pursuant to the requirements of the Securities Act, the registrant has duly caused this registration statement to be signed on its behalf by the undersigned, thereunto duly authorized, in New York City, State of New York, on May 6, 2021.

 

TANGO HOLDINGS, INC.
By:  

/s/ John J. Suydam

  Name: John J. Suydam
  Title: President and Director

Pursuant to the requirements of the Securities Act of 1933, as amended, this registration statement has been signed by the following persons in the capacities and on the dates indicated.

 

Signature

  

Title

 

Date

/s/ John J. Suydam

   President and Director
(Principal Executive Officer)
  May 6, 2021
John J. Suydam

 

II-15